Next Article in Journal
Multilocus Genotyping of ‘Candidatus Phytoplasma Solani’ Associated with Grapevine Bois Noir in Iran
Next Article in Special Issue
High-Temperature Stress Effect on the Red Cusk-Eel (Geypterus chilensis) Liver: Transcriptional Modulation and Oxidative Stress Damage
Previous Article in Journal
Effects of IGF-1 on the Three-Dimensional Culture of Ovarian Preantral Follicles and Superovulation Rates in Mice
Previous Article in Special Issue
Chronic Inflammation Modulates Opioid Receptor Gene Expression and Triggers Respiratory Burst in a Teleost Model
 
 
Font Type:
Arial Georgia Verdana
Font Size:
Aa Aa Aa
Line Spacing:
Column Width:
Background:
Article

Whole-Transcriptome Analysis Identifies Gender Dimorphic Expressions of Mrnas and Non-Coding Rnas in Chinese Soft-Shell Turtle (Pelodiscus sinensis)

1
Key Laboratory of Tropical & Subtropical Fishery Resource Application & Cultivation of Ministry of Agriculture and Rural Affairs, Pearl River Fisheries Research Institute, Chinese Academy of Fishery Sciences, Guangzhou 510380, China
2
College of Fisheries and Life Science, Shanghai Ocean University, Shanghai 201306, China
3
Wuxi Fisheries College, Nanjing Agricultural University, Wuxi 214081, China
*
Authors to whom correspondence should be addressed.
These authors contributed equally to this work.
Biology 2022, 11(6), 834; https://doi.org/10.3390/biology11060834
Submission received: 26 April 2022 / Revised: 21 May 2022 / Accepted: 26 May 2022 / Published: 29 May 2022
(This article belongs to the Special Issue Transcriptome and Genome Analyses Applied to Aquaculture Research)

Abstract

Simple Summary

Pelodiscus sinensis has significant gender dimorphism in its growth patterns. Nevertheless, its underlying molecular mechanisms have not been elucidated well. Here, a whole-transcriptome analysis of the female and male gonads was performed. Altogether, 7833 DE mRNAs, 619 DE lncRNAs, 231 DE circRNAs, and 520 DE miRNAs were identified and enriched in the pathways related to sex differentiation. Remarkably, the competing endogenous RNA interaction network was constructed, including the key genes associated with sex differentiation. Collectively, this study provides comprehensive data, contributing to the exploration of master genes during sex differentiation and highlighting the potential functions of non-coding RNAs in P. sinensis as well as in other turtles.

Abstract

In aquaculture, the Chinese soft-shelled turtle (Pelodiscus sinensis) is an economically important species with remarkable gender dimorphism in its growth patterns. However, the underlying molecular mechanisms of this phenomenon have not been elucidated well. Here, we conducted a whole-transcriptome analysis of the female and male gonads of P. sinensis. Overall, 7833 DE mRNAs, 619 DE lncRNAs, 231 DE circRNAs, and 520 DE miRNAs were identified. Some “star genes” associated with sex differentiation containing dmrt1, sox9, and foxl2 were identified. Additionally, some potential genes linked to sex differentiation, such as bmp2, ran, and sox3, were also isolated in P. sinensis. Functional analysis showed that the DE miRNAs and DE ncRNAs were enriched in the pathways related to sex differentiation, including ovarian steroidogenesis, the hippo signaling pathway, and the calcium signaling pathway. Remarkably, a lncRNA/circRNA–miRNA–mRNA interaction network was constructed, containing the key genes associated with sex differentiation, including fgf9, foxl3, and dmrta2. Collectively, we constructed a gender dimorphism profile of the female and male gonads of P. sinensis, profoundly contributing to the exploration of the major genes and potential ncRNAs involved in the sex differentiation of P. sinensis. More importantly, we highlighted the potential functions of ncRNAs for gene regulation during sex differentiation in P. sinensis as well as in other turtles.

1. Introduction

Gender dimorphism of morphology and physiology is widely present in the animal kingdom, which contributes to making the world complicated and wonderful [1]. In aquaculture, the outstanding gender dimorphism of growth rate and body size has drawn special attention from scientists [2,3,4], as these factors can be manipulated to achieve higher economic value and broader consumer demand. Consequently, the breeding of a monosexual population has been extensively used in aquaculture species [5,6,7]. The Chinese soft-shell turtle (Pelodiscus sinensis) is a vital economic species in aquaculture, with an annual production of over 330,000 tons [8] and outstanding sexual dimorphism in body growth, calipash, and fat content between males and females, with males having higher commercial value than females [9]. Therefore, there is also demand for the single-sex breeding of P. sinensis.
Studies on the regulation mechanism of sex determination and sex differentiation in P. sinensis are the basis of unisexual breeding. However, achieving consensus on the sex determination mechanism of P. sinensis is complicated. Early studies have shown that the sex of P. sinensis embryos was affected by the incubation temperature, so researchers inferred that the P. sinensis had temperature-dependent sex determination (TSD) [10,11,12]. With the discovery of the ZZ/ZW micro-chromosome, genetic sex determination (GSD) was verified as the sex-determination system of P. sinensis [13,14]. Additionally, via molecular cytogenetics and incubation experiments, TSD was ruled out in P. sinensis [15]. Currently, although researchers have conducted relevant studies and achieved some success [16,17], they are not sufficient to completely reveal the mechanisms of sex determination and sex differentiation in P. sinensis. Accordingly, massive studies on molecular mechanisms, particularly the genes and the regulatory pathways, could promote the mechanistic comprehension of sex differentiation and/or sex determination in P. sinensis.
The regulation of sex determination and sex differentiation is complex and diverse, and the master genes play a key role. Sex-determining genes (SDGs) drive the sex differentiation of bipotential gonads into the ovaries or the testes [18]. The sex-determining region Y (Sry) gene [19] and the W-linked DM-domain (Dm-w) gene [20] were the first SDGs identified in the XX/XY system and ZZ/ZW system, respectively. Subsequently, other SDGs and candidates, including Zglp1 [21] and Sox9 [22] in mammals, Dmy [23] and Foxl3 [24] in fishes, Dmrt1 [25] and Dsx [26] in birds, and Dmrt1 [16,27] and Amh [28] in reptiles, were cognized in GSD species. Therefore, more information about these candidates or their homologs should be provided to help us understand their potential roles in the sex differentiation of P. sinensis.
Compared to DNA with coding genes, mammalian genomes have large amounts of non-coding DNAs, known as “junk DNA” or “genomic dark matter”, which can be transcribed into non-coding RNAs (ncRNAs) containing long ncRNAs (lncRNAs), microRNAs (miRNAs), and circular RNAs (circRNAs), and although most of them do not encode proteins, they are involved in multiple biological processes [29,30]. More recently, studies have reported that miR-124 repressed the expression of Sox9 in mice (Mus musculus) ovaries, indicating a major role during ovarian differentiation [31]. In addition, in chicken (Gallus gallus) male hypermethylation (MHM), a Z sex chromosome-linked locus adjacent to dmrt1 was methylated and transcriptionally silent in male cells (ZZ), while it was hypomethylated in female cells (ZW) and then transcribed a long non-coding RNA (MHM). Then, injecting the expression plasmids of MHM into adult chicken testes could inhibit Dmrt1 expression [32]. Moreover, a circular Sry transcript was produced in the testes of adult mice [33,34] and functioned as an miR-138 sponge, resulting in a more than tenfold enrichment of AGO2 (Argonaute 2) [35]. The roles of mRNAs and non-coding RNAs in sex differentiation are not independent of each other, and the theory of competing endogenous RNAs (ceRNA) unifies them as a system. Briefly, the lncRNAs and circRNAs function as a sponge to competitively adsorb miRNAs, thereby promoting mRNA expression [36,37]. Despite the fact that the studies about non-coding RNA are a popular topic in the field of sex differentiation, to our knowledge, studies on P. sinensis and turtles, especially the interaction between ncRNAs and mRNAs, are far from adequate.
In the present study, we conducted a transcriptome analysis on the ovaries and testes of P. sinensis using Illumina RNA Sequencing (RNA-Seq) technology, established differentially expressed (DE) profiles, and analyzed the pathways of DE mRNAs, lncRNAs, miRNAs, and circRNAs. Furthermore, the correlation networks of lncRNA/circRNA–miRNA–mRNA were constructed to disclose the interactions among them. The relative expressions of candidate mRNAs, lncRNAs, miRNAs, and circRNAs were validated using quantitative reverse-transcription PCR (qRT-PCR). Collectively, the comprehensive data contribute to the exploration of master genes during the sex-differentiation process and highlight the potential functions of non-coding RNAs in P. sinensis as well as in other turtles.

2. Materials and Methods

2.1. P. sinensis Collection and Total RNA Isolation

The Animal Care and Ethics Committee of the Pearl River Fisheries Research Institute, Chinese Academy of Fishery Sciences approved this research, and all experimental protocols and methods were performed in accordance with the relevant guidelines and regulations. A total of 18 healthy 6-month-old P. sinensis subjects, 9 males and 9 females, were collected and sacrificed humanely. Testes and ovaries were obtained and immediately frozen in liquid nitrogen for storage at −80 °C for RNA isolation. Total RNA was isolated using TRIzol reagent (Ambion, Carlsbad, CA, USA). The consistency and purity were tested by the NanoQ™ (Thermo Scientific, Madison, WI, USA), and the quality was evaluated using an Agilent 2100 bioanalyzer (Agilent Technologies, Santa Clara, CA, USA). Three biological replicates were obtained from the 9 males and 9 females, which were pooled with 3 turtles, respectively.

2.2. Library Construction and Sequencing

High-quality RNAs were used for library construction. The mRNAs were first enriched using oligo (dT) magnetic beads. The rRNAs were removed using a Ribo-Zero™ rRNA Removal kit (Epicenter, Madison, WI, USA). The rRNA-depleted RNAs were fragmented using fragmentation buffer and then the first-strand cDNA was synthesized using random hexamer primers. Subsequently, the second-strand cDNA was progressed, adding buffer, dNTPs, RNase H, and DNA polymerase I. The double-stranded cDNA was converted into blunt ends and 3′ ends were adenylated and then purified by AMPure XP (Beckman Coulter, Brea, CA, USA) beads to select insert fragments. After PCR and ligation of the sequencing adapters, the final library was estimated with the Agilent Bioanalyzer 2100 (Agilent Technologies, Santa Clara, CA, USA) and sequenced at Vazyme Biotech Co., Ltd. (Nanjing, China) using an Illumina HiSeq 4000™ System (Illumina, San Diego, CA, USA).

2.3. Quality Control and Transcriptome Assembly

The reads, including adapters, > 10% of ploy-N, and those of low quality ( > 50% of the bases had quality scores of ≤ 5), were removed to obtain clean data. Meanwhile, the Q20, Q30, and GC content of the clean data were calculated and used for further bioinformatics analysis. The clean reads from each library were mapped to the reference genome of P. sinensis (PRJNA221645, NCBI, accessed on 10 January 2022) using Hisat2 v2.1.0 [38]. The mapped reads were assembled with StringTie v1.3.5 [39] and then annotated by the gffcompare program.

2.4. Differential Expression Analysis and Functional Annotation

For each library, the fragments per kilobase per million reads (FPKM) and the transcripts per kilobase of exon model per million mapped reads (TPM) scores were calculated using StringTie v1.3.5 [39]. The differentially expressed levels of mRNAs and ncRNAs were evaluated using edgeR (accessed on 13 January 2022) [40]. The critical values of DE mRNAs and DE ncRNAs were given as a false discovery rate (FDR) of <0.05 and an absolute value of the log2 (fold change) of > 2. The Gene Ontology project (GO, http://www.geneontology.org, accessed on 13 January 2022) and Kyoto Encyclopedia of Genes and Genomes (KEGG, https://www.kegg.jp, accessed on 13 January 2022) were used for the functional annotation of DE mRNAs and DE ncRNAs. A p value of < 0.05 was considered significantly enriched in GO terms and KEGG pathway analyses.

2.5. Validation of Candidate mRNAs and ncRNAs by qRT-PCR

Eight of the DE mRNAs, lncRNA, and circRNAs, and four of the DE miRNAs were randomly selected to validate the RNA-seq data using qRT-PCR. All primers used in this study are provided in Table S1. The reaction program of the qRT-PCR was set as follows: 95 °C pre-denaturation for 10 min; 95 °C for 15 s, 60 °C for 20 s, and 72 °C for 20 s for 40 total cycles. The expression levels of the DE mRNAs, lncRNAs, and circRNAs were normalized with the ef1α gene [41], while the U6 gene [42] was applied for the normalization of the DE miRNAs. The relative expressions of the DE mRNAs and DE ncRNAs were calculated using the 2−∆∆Ct method [43]. All data are shown as the means ± standard error of the mean (SEM) and were analyzed using ANOVA (accessed on 6 March 2022). p < 0.05 was considered to be significantly different.

2.6. Construction of the ceRNA Interaction Network

To better elucidate the potential role of DE ncRNAs in the sex differentiation of P. sinensis, a lncRNA/circRNA–miRNA–mRNA interaction network was constructed. miRanda software (Memorial Sloan Kettering Cancer Center, New York, NY, USA) was used to forecast the interaction relationships of the mRNAs, lncRNAs, and circRNAs with miRNAs, and Cytoscape 3.2 (National Institute of General Medical Sciences, Bethesda, MD, USA) was applied for visualization.

3. Results

3.1. Overview of Transcriptome Sequencing

After removing low-quality reads, we obtained the totally clean reads of the mRNAs, lncRNAs, and circRNAs, ranging from 42,487,292 to 46,871,481, and the miRNAs ranging from 9,765,869 to 14,021,878 via the whole-transcriptome analysis of the early female and male gonads in P. sinensis. The GC contents of the mRNAs, lncRNAs, and circRNAs were between 45.70 and 47.94%, and those of the miRNAs were between 45.99 and 50.54%. The Q30 bases of the mRNAs, lncRNAs, and circRNAs were greater than 93.98%, and those of the miRNAs were greater than 97.76% (Table S2). The results of principal component analysis (PCA) showed good similarity among the three biological replicates (Figure S1). The length distributions of the mRNAs and ncRNAs are also provided in Table S3.

3.2. Identification of DE mRNAs and ncRNAs

A volcano plot and heat map were used to exhibit the differentially expressed results (fold change of ≥ 2 and FDR of < 0.05) of the mRNAs and ncRNAs. In total, 7833 DE mRNAs were identified, of which 3192 were up-regulated and 4641 were down-regulated (Figure 1A, Table S4); 619 DE lncRNAs were identified, of which 385 were up-regulated and 234 were down-regulated (Figure 1C, Table S4); 231 DE circRNAs were identified, of which 39 were up-regulated and 192 were down-regulated (Figure 1E, Table S4); and 520 DE miRNAs were identified, of which 219 were up-regulated and 301 were down-regulated (Figure 1G, Table S4). Likewise, the hierarchical clustering of the DE mRNAs and DE ncRNAs was divided into two distinct clusters, revealing remarkable differences between the ovaries and testes of P. sinensis (Figure 1B,D,F,H).

3.3. GO and KEGG Analysis of DE mRNAs and ncRNAs

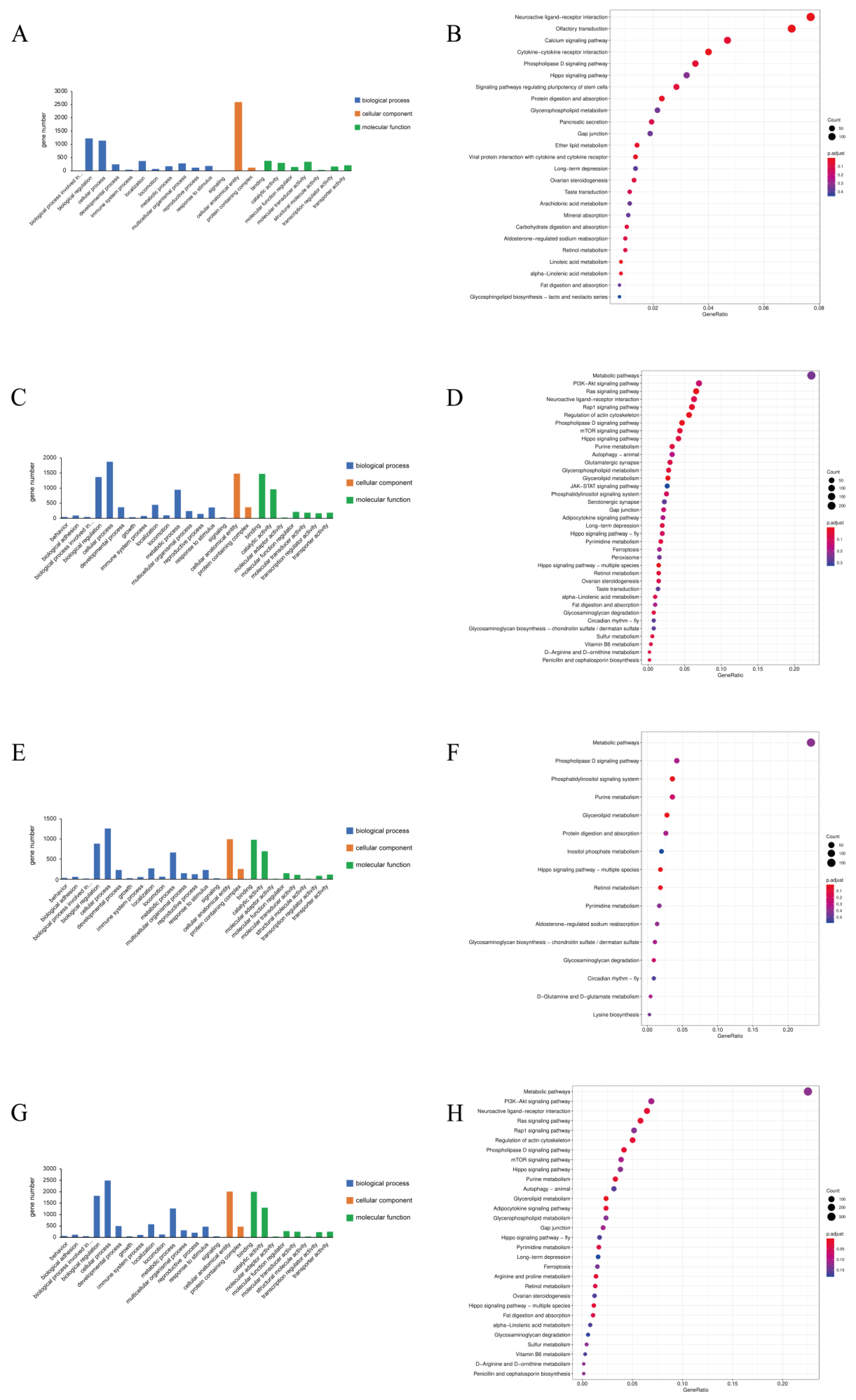
GO and KEGG analyses were applied to annotate the biological functions and enriched pathways of the DE mRNAs and ncRNAs. GO terms were mainly classified into three categories, including biological process, cellular component, and molecular function. For the DE mRNAs and ncRNAs, 7833 DE mRNAs, 619 DE lncRNAs, 231 DE circRNAs, and 520 DE miRNAs were used for GO annotation, respectively (Table S5), and all of them were mainly enriched in the cellular process of the biological process, the cellular anatomical entity of the cellular component, and binding of the molecular function (Figure 2A,C,E,G). In addition, a total of 25 KEGG signaling pathways of DE mRNAs, 37 KEGG signaling pathways of DE lncRNAs, 16 KEGG signaling pathways of DE circRNAs, and 30 KEGG signaling pathways of DE miRNAs were significantly enriched, respectively (Table S6). The top three significantly enriched KEGG signaling pathways were related to the neuroactive ligand-receptor interaction, the olfactory transduction, and the calcium signaling pathway in DE mRNAs (Figure 2B); the Ras signaling pathway, the rap1 signaling pathway, and the regulation of actin cytoskeleton in DE lncRNAs (Figure 2D); the phosphatidylinositol signaling system, the glycerolipid metabolism, and the hippo signaling pathway in DE circRNAs (Figure 2F); and the neuroactive ligand-receptor interaction, the Ras signaling pathway, and the regulation of actin cytoskeleton in DE miRNAs (Figure 2H). The KEGG signaling pathways associated with sex differentiation were also annotated, such as the ovarian steroidogenesis, the hippo signaling pathway, and the calcium signaling pathway.

3.4. Validation of DE mRNAs and ncRNAs

Eight DE mRNAs (foxl2, bmp2, ran, sox3, dmrt1, dkkl1, spo11, and sox9), lncRNA (lncRNA_21915, lncRNA_34729, lncRNA_27020, lncRNA_52064, lncRNA_32111, lncRNA_16229, lncRNA_15672, and lncRNA_55405), circRNAs (circRNA_1083, circRNA_1243, circRNA_1021, circRNA_546, circRNA_464, circRNA_389, circRNA_823, and circRNA_668), and four DE miRNAs (Chr1_880, Chr20_20074, Chr9_14462, and Chr22_21171) were chosen for qRT-PCR analysis to evaluate the reliability of the RNA-seq data presented with the TPM value [44]. The results show that the data of the qRT-PCR (Figure 3B,D,F,H) were consistent with the RNA-seq data (Figure 3A,C,E,G), affirming the accuracy of the RNA-seq data and indicating the existence of sexually dimorphic expression profiles between the female and male gonads of P. sinensis.

3.5. Construction of the lncRNA/circRNA–miRNA–mRNA Network

The interaction network was predicted using miRanda software with the default parameters [45]. Fold changes greater than 2 and less than -2 indicate up- and down-regulation, and q value < 0.05. Altogether, 131 DE lncRNAs, 40 DE miRNAs, and 1690 DE mRNAs were used to establish the lncRNA–miRNA–mRNA interaction network (Figure 4A, Table S7), and 17 DE circRNAs, 16 DE miRNAs, and 749 DE mRNAs were applied to build the circRNA–miRNA–mRNA interaction network (Figure 4B, Table S8). The circles, triangles, and squares represent the miRNAs, lncRNAs or circRNAs, and mRNAs, respectively. Red indicates up-regulation and green indicates down-regulation. The gray lines illustrated their interactions with each other. Remarkably, we identified some pivotal genes, such as fgf9, foxl3, and dmrta2, in the two interaction networks that participate in sex differentiation. Fgf9 could be regulated with lncRNA_3086, lncRNA_34437, and lncRNA_42520 by the miRNAs of Chr19_19503, Chr19_19503, and Chr1_3952, respectively. Additionally, Fgf9 could also be regulated with circRNA_302 and circRNA_1030 through the miRNAs of Chr21_20215. Foxl3 could be regulated with six lncRNAs (lncRNA_21044, lncRNA_35038, lncRNA_37410, lncRNA_44739 lncRNA_47846, and lncRNA_49172), and all by an miRNA of Chr24_22338. Dmrta2 was regulated with lncRNA_62580 via the miRNAs of Chr6_12669, Chr1_3133, and Chr1_3134 (Figure 4, Tables S7 and S8).

4. Discussion

In this study, we performed a whole-transcriptome analysis of the early female and male gonads in P. sinensis. The results of the quality of each library and the verification of qRT-PCT demonstrated that we established a high-quality and reliable transcriptome database.
Subsequently, we identified 7833 DE mRNAs. Undoubtedly, the “star genes” associated with sex differentiation were identified, including dmrt1, foxl2, and sox9. Dmrt1 was the first gene identified to be required for the male sex differentiation of P. sinensis and exhibited a sex-dimorphic expression pattern throughout the embryonic period. An RNA interference experiment showed that the knockdown of dmrt1 in male embryos of P. sinensis led to sex reversal [16]. Moreover, Dmrt1 was also the first master gene identified for sex determination in Trachemys scripta elegans (a TSD species), and dmrt1 was directly promoted for transcription by KDM6B to eliminate the trimethylation of H3K27 near its promoter, thereby opening the pathway of male sex differentiation [27]. In the XY system, sox9 was a downstream target [46] of sry, which was located on the Y chromosome, initiating the development of a bipotential primordial gonad in the testes [47]. sox9 is essential for male sex differentiation in the red-eared slider turtle [48]. Foxl2 is a member of the Wnt pathway and was the downstream target of wnt4 [49]. A loss of foxl2 suppressed sox9 expression, resulting in a partial reversal of the ovaries [50].
Notably, some novel genes in P. sinensis related to sex differentiation were also identified, including bmp2, sox3, dkkl1, spo11, and ran. Zglp1 was a downstream effector of bmp2, activating the oogenic program and determining the oogenic fate [21]. Bmp2 and retinoic acid synergistically affirmed the female pathway [51] and responded to Wnt4, a classical feminizing signal [52]. The deletion of sox9 induced the expression of bmp2 in XY gonads [53,54]. In addition, bmp2 presented gender dimorphic expression in White leghorns gonads, and was upregulated and hypermethylated in the ovary [55,56]. Sox3 was the evolutionary ancestor of sry and could functionally substitute sry, opening the male pathway [57]. In Oryzias dancena, the functional deficiency of sox3 resulted in sex reversal, and sox3 started male sex differentiation via upregulating the expression of gsdf [58]. In Epinephelus coioides, a hermaphroditic fish, the continuous expression of sox3 developed the primordial germ cells toward oogonia; however, when sox3 ceased expression, the primordial germ cells developed toward spermatogonia [59]. In Rana rugosa, sox3 activated the transcription of cyp19 by binding to the promoter region, driving the development of gonads into the ovaries [60]. Dkkl1 was only detected in the testes of mice and humans [61,62], and was mainly distributed in mice spermatocytes and the acrosomes of sperms [63], and in human spermatocytes and round spermatids [61] involved in meiosis and spermatogenesis. Moreover, dkkl1 could decrease the transcriptional activity of sf1, a key sex differentiation gene [64], thereby inhibiting the expression of cyp17 and cyp11 and reducing testosterone synthesis in Leydig cells [65]. Spo11, a meiosis-specific protein, initiated meiotic recombination in multiple species [66] and the knockout of spo11 caused meiotic arrest, the apoptosis of spermatocytes during early prophase, and follicle deficiency [67]. Spo11 was also identified as a male-biased gene in Danio rerio [68] and Anguilla japonica [69]. Males of spo11 knockout were completely sterile, but females were fertile [68]. Ran could function as an androgen receptor coactivator and weak coactivation of ran might result in partial androgen insensitivity [70,71]. The nuclear entry pathway of the sex-determining factor sry was demonstrated to require the canonic ran-dependent pathway [72,73]. Likewise, the significant differences of these novel genes in the sex-dimorphic expression patterns of female and male gonads may suggest that their potential function in the sex differentiation of P. sinensis has not yet been annotated.
Recently, studies have shown that ncRNAs are extensively involved in the process of sex differentiation [31,32,33,34,35]. Thus, in all of the RNA-seq data, we identified 619 DE lncRNAs, 231 DE circRNAs, and 520 DE miRNAs. The DE mRNAs and DE ncRNAs were enriched in the sex differentiation-associated pathways. Estradiol (E2) is an essential steroid hormone in the ovaries, which has been confirmed to participate in the sex differentiation of turtles. E2 treatment caused the ovarian differentiation of female embryos and sex reversal of male embryos in P. sinensis [74], resulting in a rapid up-regulation of cyp19a1 and completing the sex reversal of male embryos in Mauremys reevesii [75]. Yap and wwtr1 were two downstream effectors of the hippo signaling pathway that were inactivated, leading to the up-regulation of female sex-differentiation genes, such as foxl2 and wnt4, and the down-regulation of male sex-differentiation genes, such as dmrt1 and sox9 [76]. The calcium signaling pathway was broadly connected to diverse biological processes [77]. Recently, a study found that high temperatures promoted an influx in Ca2+ in the somatic cells of gonads, thereby activating pSTAT3 and inhibiting Kdm6b and then Dmrt1 expression, and then ultimately turning on the female pathway [78].
Meanwhile, based on RNA-seq data, we constructed a lncRNA/circRNA–miRNA–mRNA interaction network. Particularly, sex differentiation-related genes fgf9, foxl3, and dmrta2 were predicted to be regulated by three pairs of lncRNA–miRNA and two pairs of circRNA–miRNA, and six pairs of lncRNA–miRNA and three pairs of lncRNA–miRNA, respectively. Previous studies have suggested that fgf9 is a downstream target of sry, sufficiently inducing the male sex fate in XX individuals [79]. The lncRNA LOC105611671 was an upstream regulator of fgf9 and regulated fgf9 expression by targeting oar-miR-26a, thereby enhancing testicular steroidogenesis in Hu sheep [80]. A member of the fibroblast growth factor (FGF) family could interact with miRNA-541 to suppress androgen receptor signals in prostate cancer [81]. In Oryzias latipes, foxl3 expressed in germ cells took part in sex determination, and the knockdown of foxl3 produced functional sperms in females [24]. A study showed that miR-9 targeted the 3’ untranslated region of foxl3, promoting oocyte degeneration and meiosis in Monopterus albus. miR-430 directly interacted with a member of the forkhead box (FOX) family and repressed its expression [82]. In Scophthalmus maximus, dmrta2 was also identified as a candidate gene related to sex differentiation [83]. A member of the doublesex and mab-3-related transcription factor (DMRT) family was transcriptionally promoted by a transcription factor of the lncRNA DMRT2-AS (referred to as dmrt2 antisense), participating in the sex differentiation of Cynoglossus semilaevis [84]. Analogously, these ncRNAs, which were predicted to regulate the sex differentiation-related genes, may play a vital role in the sex differentiation process of P. sinensis and should be further studied.

5. Conclusions

In summary, we have provided complete transcriptome data that reveal a gender-dimorphic expression profile in the female and male gonads of P. sinensis, which contributes to exploring the master genes and the potential ncRNAs closely related to sex differentiation, as well as understanding the relationship between genes and ncRNAs in the regulatory mechanism of sex differentiation in P. sinensis.

Supplementary Materials

The following supporting information can be downloaded at: https://www.mdpi.com/article/10.3390/biology11060834/s1, Figure S1: Principal component analysis of each sample; Figure S2: Pearson’s correlation coefficient of each sample; Table S1: All primers used in qRT-PCR analysis; Table S2: Summary of RNA-Seq data; Table S3: Length distribution of mRNAs and ncRNAs; Table S4: All differentially expressed mRNAs and ncRNAs; Table S5: GO analysis; Table S6: KEGG analysis; Table S7: The lncRNA-miRNA-mRNA network; Table S8: The circRNA-miRNA-mRNA network; Table S9: The correlation coefficient of the results between qRT-PCR and RNA-seq.

Author Contributions

X.Z. and W.L. designed the experiments. C.C., Y.W., X.L., L.G., R.L., H.C., X.H., L.Y. and C.W. collected samples. J.Z. and L.L. performed the experiments and analyzed the data; J.Z. wrote the main manuscript. X.Z. and W.L. revised the manuscript. All authors have read and agreed to the published version of the manuscript.

Funding

This work was funded by the National Key R&D Program of China (2018YFD0900201), the National Natural Science Foundation of China (32102792), The Project Supported by Guangdong Natural Science Foundation (2018A030313520), the Central Public-Interest Scientific Institution Basal Research Fund, CAFS (2020TD35), the National Freshwater Genetic Resource Center (NFGR-2022), the Guangdong Agricultural Research System (2019KJ150), and the China-ASEAN Maritime Cooperation Fund (CAMC-2018F).

Institutional Review Board Statement

The Animal Care and Ethics Committee of the Pearl River Fisheries Research Institute, Chinese Academy of Fishery Sciences (Guangzhou, China) approved this research (Approval Code: LAEC-PRFRI-20210148; Approval Date: January 10, 2021), and all experimental protocols and methods were performed in accordance with the relevant guidelines and regulations.

Informed Consent Statement

Not applicable.

Data Availability Statement

The raw sequence reads used for analysis in this study can be obtained from the Sequence Read Archive (SRA) under BioProject PRJNA838782. All data are available upon request from the corresponding author.

Conflicts of Interest

All authors declare no conflict of interest.

References

  1. Mei, J.; Gui, J.F. Genetic basis and biotechnological manipulation of sexual dimorphism and sex determination in fish. Sci. China Life Sci. 2015, 58, 124–136. [Google Scholar] [CrossRef] [PubMed]
  2. Hidir, A.; Aaqillah-Amr, M.A.; Azra, M.N.; Shahreza, M.S.; Abualreesh, M.H.; Peng, T.H.; Ma, H.Y.; Waiho, K.; Fazhan, H.; Ikhwanuddin, M. Sexual dimorphism of mud crab, genus Scylla between sexes based on morphological and physiological characteristics. Aquac. Res. 2021, 52, 5943–5961. [Google Scholar] [CrossRef]
  3. Liu, X.; Zhu, Y.; Wang, Y.; Li, W.; Hong, X.; Zhu, X.; Xu, H. Comparative transcriptome analysis reveals the sexual dimorphic expression profiles of mRNAs and non-coding RNAs in the Asian yellow pond turtle (Meauremys mutica). Gene 2020, 750, 144756. [Google Scholar] [CrossRef] [PubMed]
  4. Ou, M.; Chen, K.; Gao, D.; Wu, Y.; Chen, Z.; Luo, Q.; Liu, H.; Zhao, J. Comparative transcriptome analysis on four types of gonadal tissues of blotched snakehead (Channa maculata). Comp. Biochem. Physiol. Part D Genom. Proteom. 2020, 35, 100708. [Google Scholar] [CrossRef]
  5. Liu, H.; Guan, B.; Xu, J.; Hou, C.; Tian, H.; Chen, H. Genetic manipulation of sex ratio for the large-scale breeding of YY super-male and XY all-male yellow catfish (Pelteobagrus fulvidraco (Richardson)). Mar. Biotechnol. 2013, 15, 321–328. [Google Scholar] [CrossRef]
  6. Angienda, P.O.; Aketch, B.O.; Waindi, E.N. Development of all-male fingerlings by heat treatment and the genetic mechanism of heat induced sex determination in nile tilapia (Oreochromis niloticus L.). Adv. Mater. 2013, 21, 3727–3729. [Google Scholar]
  7. Zhao, J.; Ou, M.; Wang, Y.; Liu, H.; Chen, K. Breeding of YY super-male of blotched snakehead (Channa maculata) and production of all-male hybrid (Channa argus ♀ × C. maculata ♂). Aquaculture 2021, 538, 736450. [Google Scholar] [CrossRef]
  8. Bureau of Fisheries, Ministry of Agriculture and Rural Affairs of PR China. China Fisheries Statistics Yearbook; China Agriculture Press: Beijing, China, 2021; p. 35. [Google Scholar]
  9. Zhou, X.; Zhu, Y. Sex-specific growth characteristics of Chinese soft-shelled turtle, Pelodiscus sinensis. Chin. Aquac. 2011, 32, 11–13. [Google Scholar]
  10. Nie, L.; Guo, C.; Wang, M.A.; Wang, Q. Sex determination mechanism of Trionyx Sinensis. Chin. J. Appl. Environ. Biol. 2001, 7, 258–261. [Google Scholar]
  11. Zheng, J.; Zhu, M. Isolation and sequence analysis of the Sox-1, -2, -3 homologs in Trionyx sinensis and Alligator sinensis having temperature-dependent sex determination. Biochem. Genet. 2006, 44, 101–112. [Google Scholar] [CrossRef]
  12. Zhu, D.; Sun, X. Sex determination in Trionyx sinensis. Chin. J. Zool. 2000, 6, 37–38. [Google Scholar]
  13. Kawagoshi, T.; Uno, Y.; Matsubara, K.; Matsuda, Y.; Nishida, C. The ZW micro-sex chromosomes of the Chinese soft-shelled turtle (Pelodiscus sinensis, Trionychidae, Testudines) have the same origin as chicken chromosome 15. Cytogenet. Genome Res. 2009, 125, 125–131. [Google Scholar] [CrossRef] [PubMed]
  14. Badenhorst, D.; Stanyon, R.; Engstrom, T.; Valenzuela, N. A ZZ/ZW microchromosome system in the spiny softshell turtle, Apalone spinifera, reveals an intriguing sex chromosome conservation in Trionychidae. Chromosome Res. 2013, 21, 137–147. [Google Scholar] [CrossRef]
  15. Mu, Y.; Zhao, B.; Tang, W.Q.; Sun, B.J.; Zeng, Z.G.; Valenzuela, N.; Du, W.G. Temperature-dependent sex determination ruled out in the Chinese soft-shelled turtle (Pelodiscus sinensis) via molecular cytogenetics and incubation experiments across populations. Sex. Dev. 2015, 9, 111–117. [Google Scholar] [CrossRef]
  16. Sun, W.; Cai, H.; Zhang, G.; Zhang, H.; Bao, H.; Wang, L.; Ye, J.; Qian, G.; Ge, C. Dmrt1 is required for primary male sexual differentiation in Chinese soft-shelled turtle Pelodiscus sinensis. Sci. Rep. 2017, 7, 4433. [Google Scholar] [CrossRef] [PubMed]
  17. Zhang, Y.; Xiao, L.; Sun, W.; Li, P.; Zhou, Y.; Qian, G.; Ge, C. Knockdown of R-spondin1 leads to partial sex reversal in genetic female Chinese soft-shelled turtle Pelodiscus sinensis. Gen. Comp. Endocrinol. 2021, 309, 113788. [Google Scholar] [CrossRef] [PubMed]
  18. Capel, B. Vertebrate sex determination: Evolutionary plasticity of a fundamental switch. Nat. Rev. Genet. 2017, 18, 675–689. [Google Scholar] [CrossRef]
  19. Hiramatsu, R.; Matoba, S.; Kanai-Azuma, M.; Tsunekawa, N.; Katoh-Fukui, Y.; Kurohmaru, M.; Morohashi, K.; Wilhelm, D.; Koopman, P.; Kanai, Y. A critical time window of Sry action in gonadal sex determination in mice. Development 2009, 136, 129–138. [Google Scholar] [CrossRef]
  20. Yoshimoto, S.; Okada, E.; Umemoto, H.; Tamura, K.; Uno, Y.; Nishida-Umehara, C.; Matsuda, Y.; Takamatsu, N.; Shiba, T.; Ito, M. A W-linked DM-domain gene, DM-W, participates in primary ovary development in Xenopus laevis. Proc. Natl. Acad. Sci. USA 2008, 105, 2469–2474. [Google Scholar] [CrossRef]
  21. Nagaoka, S.I.; Nakaki, F.; Miyauchi, H.; Nosaka, Y.; Ohta, H.; Yabuta, Y.; Kurimoto, K.; Hayashi, K.; Nakamura, T.; Yamamoto, T.; et al. ZGLP1 is a determinant for the oogenic fate in mice. Science 2020, 367, 6482. [Google Scholar] [CrossRef]
  22. Vidal, V.P.; Chaboissier, M.C.; de Rooij, D.G.; Schedl, A. Sox9 induces testis development in XX transgenic mice. Nat. Genet. 2001, 28, 216–217. [Google Scholar] [CrossRef] [PubMed]
  23. Matsuda, M.; Nagahama, Y.; Shinomiya, A.; Sato, T.; Matsuda, C.; Kobayashi, T.; Morrey, C.E.; Shibata, N.; Asakawa, S.; Shimizu, N.; et al. DMY is a Y-specific DM-domain gene required for male development in the medaka fish. Nature 2002, 417, 559–563. [Google Scholar] [CrossRef] [PubMed]
  24. Nishimura, T.; Sato, T.; Yamamoto, Y.; Watakabe, I.; Ohkawa, Y.; Suyama, M.; Kobayashi, S.; Tanaka, M. Foxl3 is a germ cell-intrinsic factor involved in sperm-egg fate decision in medaka. Science 2015, 349, 328–331. [Google Scholar] [CrossRef] [PubMed]
  25. Smith, C.A.; Roeszler, K.N.; Ohnesorg, T.; Cummins, D.M.; Farlie, P.G.; Doran, T.J.; Sinclair, A.H. The avian Z-linked gene DMRT1 is required for male sex determination in the chicken. Nature 2009, 461, 267–271. [Google Scholar] [CrossRef]
  26. Ioannidis, J.; Taylor, G.; Zhao, D.; Liu, L.; Idoko-Akoh, A.; Gong, D.; Lovell-Badge, R.; Guioli, S.; McGrew, M.J.; Clinton, M. Primary sex determination in birds depends on DMRT1 dosage, but gonadal sex does not determine adult secondary sex characteristics. Proc. Natl. Acad. Sci. USA 2021, 118, e2020909118. [Google Scholar] [CrossRef]
  27. Ge, C.; Ye, J.; Weber, C.; Sun, W.; Zhang, H.; Zhou, Y.; Cai, C.; Qian, G.; Capel, B. The histone demethylase KDM6B regulates temperature-dependent sex determination in a turtle species. Science 2018, 360, 645–648. [Google Scholar] [CrossRef]
  28. Zhou, Y.; Sun, W.; Cai, H.; Bao, H.; Zhang, Y.; Qian, G.; Ge, C. The role of anti-mullerian hormone in testis differentiation reveals the significance of the TGF-beta pathway in reptilian sex determination. Genetics 2019, 213, 1317–1327. [Google Scholar] [CrossRef]
  29. Rastetter, R.H.; Smith, C.A.; Wilhelm, D. The role of non-coding RNAs in male sex determination and differentiation. Reproduction 2015, 150, R93–R107. [Google Scholar] [CrossRef]
  30. Burgos, M.; Hurtado, A.; Jiménez, R.; Barrionuevo, F.J. Non-Coding RNAs: lncRNAs, miRNAs, and piRNAs in sexual development. Sex. Dev. 2021, 15, 335–350. [Google Scholar] [CrossRef]
  31. Real, F.M.; Sekido, R.; Lupiáñez, D.G.; Lovell-Badge, R.; Jiménez, R.; Burgos, M. A microRNA (mmu-miR-124) prevents Sox9 expression in developing mouse ovarian cells. Biol. Reprod. 2013, 89, 78. [Google Scholar] [CrossRef]
  32. Roeszler, K.N.; Itman, C.; Sinclair, A.H.; Smith, C.A. The long non-coding RNA, MHM, plays a role in chicken embryonic development, including gonadogenesis. Dev. Biol. 2012, 366, 317–326. [Google Scholar] [CrossRef] [PubMed]
  33. Hacker, A.; Capel, B.; Goodfellow, P.; Lovell-Badge, R. Expression of Sry, the mouse sex determining gene. Development 1995, 121, 1603–1614. [Google Scholar] [CrossRef] [PubMed]
  34. Jeske, Y.W.; Bowles, J.; Greenfield, A.; Koopman, P. Expression of a linear Sry transcript in the mouse genital ridge. Nat. Genet. 1995, 10, 480–482. [Google Scholar] [CrossRef] [PubMed]
  35. Hansen, T.B.; Jensen, T.I.; Clausen, B.H.; Bramsen, J.B.; Finsen, B.; Damgaard, C.K.; Kjems, J. Natural RNA circles function as efficient microRNA sponges. Nature 2013, 495, 384–388. [Google Scholar] [CrossRef]
  36. Siniscalchi, C.; Di Palo, A.; Russo, A.; Potenza, N. The lncRNAs at X chromosome inactivation center: Not just a matter of sex dosage compensation. Int. J. Mol. Sci. 2022, 23, 611. [Google Scholar] [CrossRef] [PubMed]
  37. Kartha, R.V.; Subramanian, S. Competing endogenous RNAs (ceRNAs): New entrants to the intricacies of gene regulation. Front. Genet. 2014, 5, 8. [Google Scholar] [CrossRef]
  38. Kim, D.; Langmead, B.; Salzberg, S.L. HISAT: A fast spliced aligner with low memory requirements. Nat. Methods 2015, 12, 357–360. [Google Scholar] [CrossRef]
  39. Pertea, M.; Pertea, G.M.; Antonescu, C.M.; Chang, T.C.; Mendell, J.T.; Salzberg, S.L. StringTie enables improved reconstruction of a transcriptome from RNA-seq reads. Nat. Biotechnol. 2015, 33, 290–295. [Google Scholar] [CrossRef]
  40. Robinson, M.D.; McCarthy, D.J.; Smyth, G.K. edgeR: A Bioconductor package for differential expression analysis of digital gene expression data. Bioinformatics 2010, 26, 139–140. [Google Scholar] [CrossRef]
  41. Li, W.; Zhang, P.; Wu, X.; Zhu, X.; Xu, H. A novel dynamic expression of vasa in male germ cells during spermatogenesis in the Chinese soft-shell turtle (Pelidiscus sinensis). J. Exp. Zool. B Mol. Dev. Evol. 2017, 328, 230–239. [Google Scholar] [CrossRef]
  42. Farhadi, A.; Lv, L.; Song, J.; Zhang, Y.; Ye, S.; Zhang, N.; Zheng, H.; Li, S.; Zhang, Y.; Ikhwanuddin, M.; et al. Whole-transcriptome RNA sequencing revealed the roles of chitin-related genes in the eyestalk abnormality of a novel mud crab hybrid (Scylla serrata ♀ × S. paramamosain ♂). Int. J. Biol. Macromol. 2022, 208, 611–626. [Google Scholar] [CrossRef] [PubMed]
  43. Livak, K.J.; Schmittgen, T.D. Analysis of relative gene expression data using real-time quantitative PCR and the 2(-Delta Delta C(T)) Method. Methods 2001, 25, 402–408. [Google Scholar] [CrossRef] [PubMed]
  44. Zhao, S.; Ye, Z.; Stanton, R. Misuse of RPKM or TPM normalization when comparing across samples and sequencing protocols. RNA 2020, 26, 903–909. [Google Scholar] [CrossRef] [PubMed]
  45. Enright, A.J.; John, B.; Gaul, U.; Tuschl, T.; Sander, C.; Marks, D.S. MicroRNA targets in Drosophila. Genome Biol. 2003, 5, R1. [Google Scholar] [CrossRef]
  46. Bishop, C.E.; Whitworth, D.J.; Qin, Y.; Agoulnik, A.I.; Agoulnik, I.U.; Harrison, W.R.; Behringer, R.R.; Overbeek, P.A. A transgenic insertion upstream of sox9 is associated with dominant XX sex reversal in the mouse. Nat. Genet. 2000, 26, 490–494. [Google Scholar] [CrossRef]
  47. Koopman, P.; Gubbay, J.; Vivian, N.; Goodfellow, P.; Lovell-Badge, R. Male development of chromosomally female mice transgenic for Sry. Nature 1991, 351, 117–121. [Google Scholar] [CrossRef]
  48. Hui, H.B.; Xiao, L.; Sun, W.; Zhou, Y.J.; Zhang, H.Y.; Ge, C.T. Sox9 is indispensable for testis differentiation in the red-eared slider turtle, a reptile with temperature-dependent sex determination. Zool. Res. 2021, 42, 721–725. [Google Scholar] [CrossRef]
  49. Warr, N.; Siggers, P.; May, J.; Chalon, N.; Pope, M.; Wells, S.; Chaboissier, M.C.; Greenfield, A. Gadd45g is required for timely Sry expression independently of RSPO1 activity. Reproduction 2022, 163, 333–340. [Google Scholar] [CrossRef]
  50. Uhlenhaut, N.H.; Jakob, S.; Anlag, K.; Eisenberger, T.; Sekido, R.; Kress, J.; Treier, A.C.; Klugmann, C.; Klasen, C.; Holter, N.I.; et al. Somatic sex reprogramming of adult ovaries to testes by FOXL2 ablation. Cell 2009, 139, 1130–1142. [Google Scholar] [CrossRef]
  51. Miyauchi, H.; Ohta, H.; Nagaoka, S.; Nakaki, F.; Sasaki, K.; Hayashi, K.; Yabuta, Y.; Nakamura, T.; Yamamoto, T.; Saitou, M. Bone morphogenetic protein and retinoic acid synergistically specify female germ-cell fate in mice. EMBO J. 2017, 36, 3100–3119. [Google Scholar] [CrossRef]
  52. Kashimada, K.; Pelosi, E.; Chen, H.; Schlessinger, D.; Wilhelm, D.; Koopman, P. FOXL2 and BMP2 act cooperatively to regulate follistatin gene expression during ovarian development. Endocrinology 2011, 152, 272–280. [Google Scholar] [CrossRef] [PubMed]
  53. Bernard, P.; Ryan, J.; Sim, H.; Czech, D.P.; Sinclair, A.H.; Koopman, P.; Harley, V.R. Wnt signaling in ovarian development inhibits Sf1 activation of Sox9 via the Tesco enhancer. Endocrinology 2012, 153, 901–912. [Google Scholar] [CrossRef] [PubMed]
  54. Chaboissier, M.C.; Kobayashi, A.; Vidal, V.I.; Lützkendorf, S.; Van de Kant, H.J.; Wegner, M.; De Rooij, D.G.; Behringer, R.R.; Schedl, A. Functional analysis of Sox8 and Sox9 during sex determination in the mouse. Development 2004, 131, 1891–1901. [Google Scholar] [CrossRef] [PubMed]
  55. Carré, G.A.; Couty, I.; Hennequet-Antier, C.; Govoroun, M.S. Gene expression profiling reveals new potential players of gonad differentiation in the chicken embryo. PLoS ONE 2011, 6, e23959. [Google Scholar] [CrossRef]
  56. Li, J.; Zhang, X.; Wang, X.; Sun, C.; Zheng, J.; Li, J.; Yi, G.; Yang, N. The m6A methylation regulates gonadal sex differentiation in chicken embryo. J. Anim. Sci. Biotechnol. 2022, 13, 52. [Google Scholar] [CrossRef]
  57. Bergstrom, D.E.; Young, M.; Albrecht, K.H.; Eicher, E.M. Related function of mouse SOX3, SOX9, and SRY HMG domains assayed by male sex determination. Genesis 2000, 28, 111–124. [Google Scholar] [CrossRef]
  58. Takehana, Y.; Matsuda, M.; Myosho, T.; Suster, M.L.; Kawakami, K.; Shin, I.T.; Kohara, Y.; Kuroki, Y.; Toyoda, A.; Fujiyama, A.; et al. Co-option of Sox3 as the male-determining factor on the Y chromosome in the fish Oryzias dancena. Nat. Commun. 2014, 5, 4157. [Google Scholar] [CrossRef]
  59. Zhou, L.; Gui, J.F. Molecular mechanisms underlying sex change in hermaphroditic groupers. Fish. Physiol. Biochem. 2010, 36, 181–193. [Google Scholar] [CrossRef]
  60. Oshima, Y.; Naruse, K.; Nakamura, Y.; Nakamura, M. Sox3: A transcription factor for Cyp19 expression in the frog Rana rugosa. Gene 2009, 445, 38–48. [Google Scholar] [CrossRef]
  61. Yan, Q.; Wu, X.; Chen, C.; Diao, R.; Lai, Y.; Huang, J.; Chen, J.; Yu, Z.; Gui, Y.; Tang, A.; et al. Developmental expression and function of DKKL1/Dkkl1 in humans and mice. Reprod. Biol. Endocrinol. 2012, 10, 51. [Google Scholar] [CrossRef]
  62. Kaneko, K.J.; DePamphilis, M.L. Soggy, a spermatocyte-specific gene, lies 3.8 kb upstream of and antipodal to TEAD-2, a transcription factor expressed at the beginning of mouse development. Nucleic Acids Res. 2000, 28, 3982–3990. [Google Scholar] [CrossRef] [PubMed]
  63. Kohn, M.J.; Kaneko, K.J.; DePamphilis, M.L. DkkL1 (Soggy), a Dickkopf family member, localizes to the acrosome during mammalian spermatogenesis. Mol. Reprod. Dev. 2005, 71, 516–522. [Google Scholar] [CrossRef] [PubMed]
  64. Sekido, R.; Lovell-Badge, R. Sex determination involves synergistic action of SRY and SF1 on a specific Sox9 enhancer. Nature 2008, 453, 930–934. [Google Scholar] [CrossRef] [PubMed]
  65. Dakhova, O.; O’Day, D.; Kinet, N.; Yucer, N.; Wiese, M.; Shetty, G.; Ducy, P. Dickkopf-like1 regulates postpubertal spermatocyte apoptosis and testosterone production. Endocrinology 2009, 150, 404–412. [Google Scholar] [CrossRef][Green Version]
  66. Smirnova, N.A.; Romanienko, P.J.; Khil, P.P.; Camerini-Otero, R.D. Gene expression profiles of Spo11−/− mouse testes with spermatocytes arrested in meiotic prophase I. Reproduction 2006, 132, 67–77. [Google Scholar] [CrossRef]
  67. Baudat, F.; Manova, K.; Yuen, J.P.; Jasin, M.; Keeney, S. Chromosome synapsis defects and sexually dimorphic meiotic progression in mice lacking Spo11. Mol. Cell. 2000, 6, 989–998. [Google Scholar] [CrossRef]
  68. Yunsheng, Z.; Zhiping, L.; Yuan, N.; Guixiu, O.; Changzhi, C.; Shangye, C.; Liangguo, L.; Pinhong, Y. Sexually dimorphic reproductive defects in zebrafish with spo11 mutation. Aquac. Res. 2020, 51, 4916–4924. [Google Scholar]
  69. Ozaki, Y.; Miura, C.; Miura, T. Molecular cloning and gene expression of Spo11 during spermatogenesis in the Japanese eel, Anguilla japonica. Comp. Biochem. Physiol. B Biochem. Mol. Biol. 2006, 143, 309–314. [Google Scholar] [CrossRef]
  70. Hsiao, P.W.; Lin, D.L.; Nakao, R.; Chang, C. The linkage of Kennedy’s neuron disease to ARA24, the first identified androgen receptor polyglutamine region-associated coactivator. J. Biol. Chem. 1999, 274, 20229–20234. [Google Scholar] [CrossRef]
  71. Harada, N.; Ohmori, Y.; Yamaji, R.; Higashimura, Y.; Okamoto, K.; Isohashi, F.; Nakano, Y.; Inui, H. ARA24/Ran enhances the androgen-dependent NH2- and COOH-terminal interaction of the androgen receptor. Biochem. Biophys. Res. Commun. 2008, 373, 373–377. [Google Scholar] [CrossRef]
  72. Kaur, G.; Jans, D.A. Dual nuclear import mechanisms of sex determining factor SRY: Intracellular Ca2+ as a switch. FASEB J. 2011, 25, 665–675. [Google Scholar] [CrossRef] [PubMed]
  73. Hanover, J.A.; Love, D.C.; Prinz, W.A. Calmodulin-driven nuclear entry: Trigger for sex determination and terminal differentiation. J. Biol. Chem. 2009, 284, 12593–12597. [Google Scholar] [CrossRef] [PubMed]
  74. Toyota, K.; Masuda, S.; Sugita, S.; Miyaoku, K.; Yamagishi, G.; Akashi, H.; Miyagawa, S. Estrogen receptor 1 (ESR1) agonist induces ovarian differentiation and aberrant müllerian duct development in the Chinese soft-shelled turtle, Pelodiscus sinensis. Zool. Stud. 2020, 59, e54. [Google Scholar] [PubMed]
  75. Wu, P.F.; Wang, X.F.; Gao, F.; Du, W.G. Role of Cyp19a1 in the female pathway of a freshwater turtle species (Mauremys reevesii) with temperature-dependent sex determination. Zool. Res. 2022, 43, 4. [Google Scholar] [CrossRef]
  76. Levasseur, A.; Paquet, M.; Boerboom, D.; Boyer, A. Yes-associated protein and WW-containing transcription regulator 1 regulate the expression of sex-determining genes in Sertoli cells, but their inactivation does not cause sex reversal. Biol. Reprod. 2017, 97, 162–175. [Google Scholar] [CrossRef]
  77. Shah, K.; Seeley, S.; Schulz, C.; Fisher, J.; Gururaja Rao, S. Calcium channels in the heart: Disease states and drugs. Cells 2022, 11, 943. [Google Scholar] [CrossRef]
  78. Weber, C.; Zhou, Y.; Lee, J.G.; Looger, L.L.; Qian, G.; Ge, C.; Capel, B. Temperature-dependent sex determination is mediated by pSTAT3 repression of Kdm6b. Science 2020, 368, 303–306. [Google Scholar] [CrossRef]
  79. Li, Y.H.; Chen, T.M.; Huang, B.M.; Yang, S.H.; Wu, C.C.; Lin, Y.M.; Chuang, J.I.; Tsai, S.J.; Sun, H.S. FGF9 is a downstream target of SRY and sufficient to determine male sex fate in ex vivo XX gonad culture. Biol. Reprod. 2020, 103, 1300–1313. [Google Scholar] [CrossRef]
  80. Gao, X.; Zhu, M.; An, S.; Liang, Y.; Yang, H.; Pang, J.; Liu, Z.; Zhang, G.; Wang, F. Long non-coding RNA LOC105611671 modulates fibroblast growth factor 9 (FGF9) expression by targeting oar-miR-26a to promote testosterone biosynthesis in Hu sheep. Reprod. Fertil. Dev. 2020, 32, 373–382. [Google Scholar] [CrossRef]
  81. Hu, S.; Li, L.; Yeh, S.; Cui, Y.; Li, X.; Chang, H.C.; Jin, J.; Chang, C. Infiltrating T cells promote prostate cancer metastasis via modulation of FGF11→miRNA-541→androgen receptor (AR)→MMP9 signaling. Mol. Oncol. 2015, 9, 44–57. [Google Scholar] [CrossRef]
  82. Zhang, L.; Yang, Q.; Xu, W.; Wu, Z.; Li, D. Integrated analysis of miR-430 on steroidogenesis-related gene expression of larval rice field eel Monopterus albus. Int. J. Mol. Sci. 2021, 22, 6994. [Google Scholar] [CrossRef] [PubMed]
  83. Viñas, A.; Taboada, X.; Vale, L.; Robledo, D.; Hermida, M.; Vera, M.; Martínez, P. Mapping of DNA sex-specific markers and genes related to sex differentiation in turbot (Scophthalmus maximus). Mar. Biotechnol. 2012, 14, 655–663. [Google Scholar] [CrossRef] [PubMed]
  84. Feng, B.; Li, S.; Wang, Q.; Tang, L.; Huang, F.; Zhang, Z.; Mahboobe, S.; Shao, C. lncRNA DMRT2-AS acts as a transcriptional regulator of dmrt2 involving in sex differentiation in the Chinese tongue sole (Cynoglossus semilaevis). Comp. Biochem. Physiol. B Biochem. Mol. Biol. 2021, 253, 110542. [Google Scholar] [CrossRef] [PubMed]
Figure 1. The volcano plots and heat maps of DE mRNAs and ncRNAs. (A,C,E,G) indicate the volcano plots of DE mRNAs, DE lncRNAs, DE circRNAs, and DE miRNAs, respectively. (B,D,F,H) show the heat maps of DE mRNAs, DE lncRNAs, DE circRNAs, and DE miRNAs, respectively.
Figure 1. The volcano plots and heat maps of DE mRNAs and ncRNAs. (A,C,E,G) indicate the volcano plots of DE mRNAs, DE lncRNAs, DE circRNAs, and DE miRNAs, respectively. (B,D,F,H) show the heat maps of DE mRNAs, DE lncRNAs, DE circRNAs, and DE miRNAs, respectively.
Biology 11 00834 g001
Figure 2. Analyses of functions and pathways of DE mRNAs and ncRNAs. (A,C,E,G) signify the GO terms of DE mRNAs, DE lncRNAs, DE circRNAs, and DE miRNAs, respectively. (B,D,F,H) illustrate the KEGG signaling pathways of DE mRNAs, DE lncRNAs, DE circRNAs, and DE miRNAs, respectively.
Figure 2. Analyses of functions and pathways of DE mRNAs and ncRNAs. (A,C,E,G) signify the GO terms of DE mRNAs, DE lncRNAs, DE circRNAs, and DE miRNAs, respectively. (B,D,F,H) illustrate the KEGG signaling pathways of DE mRNAs, DE lncRNAs, DE circRNAs, and DE miRNAs, respectively.
Biology 11 00834 g002
Figure 3. Validation of RNA-seq data by qRT-PCR. (A,C,E,F) show the tendencies of mRNAs, lncRNAs, circRNAs, and miRNAs, respectively, in RNA-seq data using the TPM value. (B,D,F,H) represent the relative expressions of candidate mRNAs, lncRNAs, circRNAs, and miRNAs, respectively, by qRT-PCR. The TPM value is represented as the means, while the data of the relative expressions shown are the means ± SEM. The asterisk indicates significant differences. ** p < 0.01.
Figure 3. Validation of RNA-seq data by qRT-PCR. (A,C,E,F) show the tendencies of mRNAs, lncRNAs, circRNAs, and miRNAs, respectively, in RNA-seq data using the TPM value. (B,D,F,H) represent the relative expressions of candidate mRNAs, lncRNAs, circRNAs, and miRNAs, respectively, by qRT-PCR. The TPM value is represented as the means, while the data of the relative expressions shown are the means ± SEM. The asterisk indicates significant differences. ** p < 0.01.
Biology 11 00834 g003
Figure 4. (A) The interaction network of lncRNA/circRNA–miRNA–mRNA, and (B) the interaction network of circRNA–miRNA–mRNA.
Figure 4. (A) The interaction network of lncRNA/circRNA–miRNA–mRNA, and (B) the interaction network of circRNA–miRNA–mRNA.
Biology 11 00834 g004
Publisher’s Note: MDPI stays neutral with regard to jurisdictional claims in published maps and institutional affiliations.

Share and Cite

MDPI and ACS Style

Zhu, J.; Lei, L.; Chen, C.; Wang, Y.; Liu, X.; Geng, L.; Li, R.; Chen, H.; Hong, X.; Yu, L.; et al. Whole-Transcriptome Analysis Identifies Gender Dimorphic Expressions of Mrnas and Non-Coding Rnas in Chinese Soft-Shell Turtle (Pelodiscus sinensis). Biology 2022, 11, 834. https://doi.org/10.3390/biology11060834

AMA Style

Zhu J, Lei L, Chen C, Wang Y, Liu X, Geng L, Li R, Chen H, Hong X, Yu L, et al. Whole-Transcriptome Analysis Identifies Gender Dimorphic Expressions of Mrnas and Non-Coding Rnas in Chinese Soft-Shell Turtle (Pelodiscus sinensis). Biology. 2022; 11(6):834. https://doi.org/10.3390/biology11060834

Chicago/Turabian Style

Zhu, Junxian, Luo Lei, Chen Chen, Yakun Wang, Xiaoli Liu, Lulu Geng, Ruiyang Li, Haigang Chen, Xiaoyou Hong, Lingyun Yu, and et al. 2022. "Whole-Transcriptome Analysis Identifies Gender Dimorphic Expressions of Mrnas and Non-Coding Rnas in Chinese Soft-Shell Turtle (Pelodiscus sinensis)" Biology 11, no. 6: 834. https://doi.org/10.3390/biology11060834

APA Style

Zhu, J., Lei, L., Chen, C., Wang, Y., Liu, X., Geng, L., Li, R., Chen, H., Hong, X., Yu, L., Wei, C., Li, W., & Zhu, X. (2022). Whole-Transcriptome Analysis Identifies Gender Dimorphic Expressions of Mrnas and Non-Coding Rnas in Chinese Soft-Shell Turtle (Pelodiscus sinensis). Biology, 11(6), 834. https://doi.org/10.3390/biology11060834

Note that from the first issue of 2016, this journal uses article numbers instead of page numbers. See further details here.

Article Metrics

Back to TopTop