Tricyano-Methylene-Pyridine Based High-Performance Aggregation-Induced Emission Photosensitizer for Imaging and Photodynamic Therapy
Abstract
1. Introduction
2. Results and Discussions
2.1. Developing AIE-Active Luminogens as Photosensitizer
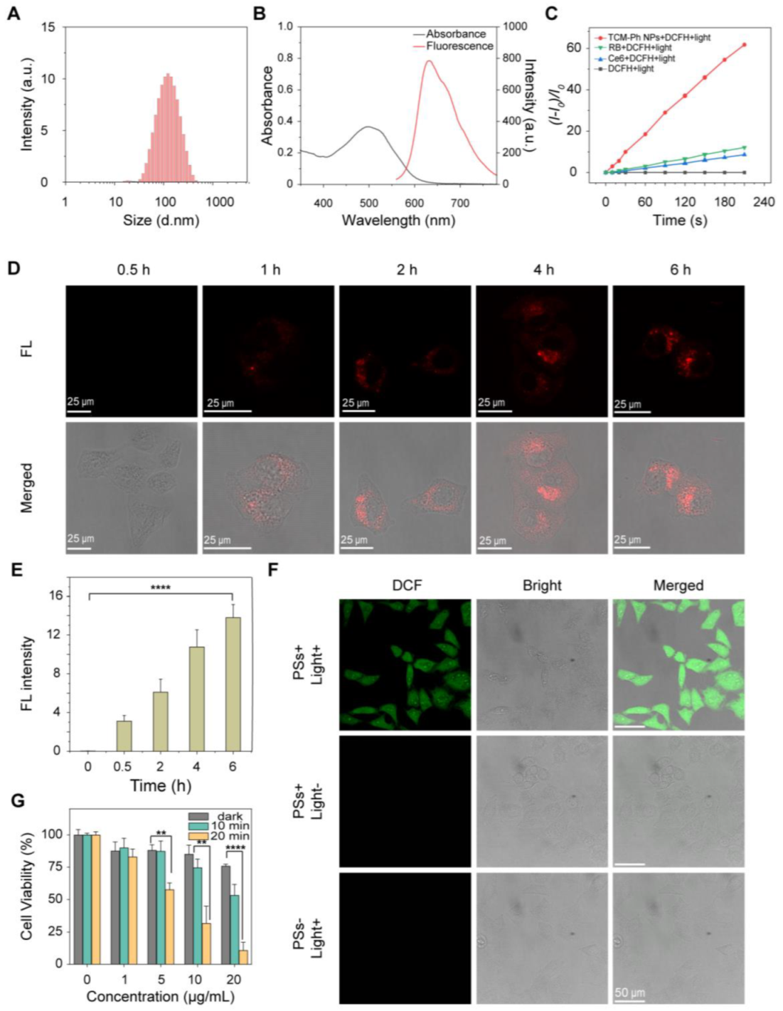
2.2. Photophysical Properties of Photosensitizer TCM-Ph
2.3. High ROS Generation of TCM-Ph
2.4. TCM-Ph NPs for Efficient Cell Penetrating and Photodynamic Therapy
3. Conclusions
Supplementary Materials
Author Contributions
Funding
Institutional Review Board Statement
Informed Consent Statement
Data Availability Statement
Conflicts of Interest
Sample Availability
References
- Li, M.; Shao, Y.; Kim, J.H.; Pu, Z.; Zhao, X.; Huang, H.; Xiong, T.; Kang, Y.; Li, G.; Shao, K.; et al. Unimolecular photodynamic O2-economizer to overcome hypoxia resistance in phototherapeutics. J. Am. Chem. Soc. 2020, 142, 5380–5388. [Google Scholar] [CrossRef] [PubMed]
- Li, X.; Lovell, J.F.; Yoon, J.; Chen, X. Clinical development and potential of photothermal and photodynamic therapies for cancer. Nat. Rev. Clin. Oncol. 2020, 17, 657–674. [Google Scholar] [CrossRef] [PubMed]
- Zhang, Y.; Zhao, X.; Li, Y.; Wang, X.; Wang, Q.; Lu, H.; Zhu, L. A fluorescent photosensitizer with far red/near-infrared aggregation-induced emission for imaging and photodynamic killing of bacteria. Dyes Pigments. 2019, 165, 53–57. [Google Scholar] [CrossRef]
- Xu, W.; Zhang, Z.; Kang, M.; Guo, H.; Li, Y.; Wen, H.; Lee, M.M.S.; Wang, Z.; Kwok, R.T.K.; Lam, J.W.Y.; et al. Making the best use of excited-state energy: Multimodality theranostic systems based on second near-infrared (NIR-II) aggregation-induced emission luminogens (AIEgens). ACS Mater. Lett. 2020, 2, 1033–1040. [Google Scholar] [CrossRef]
- Wang, D.; Su, H.; Kwok, R.T.K.; Shan, G.; Leung, A.C.S.; Lee, M.M.S.; Sung, H.H.Y.; Williams, I.D.; Lam, J.W.Y.; Tang, B.Z. Facile synthesis of red/NIR AIE luminogens with simple structures, bright emissions, and high photostabilities, and their applications for specific imaging of lipid droplets and image-guided photodynamic therapy. Adv. Funct. Mater. 2017, 27, 1704039. [Google Scholar] [CrossRef]
- Feng, G.; Liu, B. Aggregation-induced emission (AIE) dots: Emerging theranostic nanolights. Acc. Chem. Res. 2018, 51, 1404–1414. [Google Scholar] [CrossRef] [PubMed]
- Wang, D.; Tang, B.Z. Aggregation-induced emission luminogens for activity-based sensing. Acc. Chem. Res. 2019, 52, 2559–2570. [Google Scholar] [CrossRef]
- Mei, J.; Leung, N.L.; Kwok, R.T.; Lam, J.W.; Tang, B.Z. Aggregation-induced emission: Together we shine, united we soar! Chem. Rev. 2015, 115, 11718–11940. [Google Scholar] [CrossRef]
- Zhang, C.; Zhao, Y.; Li, D.; Liu, J.; Han, H.; He, D.; Tian, X.; Li, S.; Wu, J.; Tian, Y. Aggregation-induced emission (AIE)-active molecules bearing singlet oxygen generation activities: The tunable singlet-triplet energy gap matters. Chem. Commun. 2019, 55, 1450–1453. [Google Scholar] [CrossRef]
- Qi, J.; Ou, H.; Liu, Q.; Ding, D. Gathering brings strength: How organic aggregates boost disease phototheranostics. Aggregate 2021, 2, 95–113. [Google Scholar] [CrossRef]
- Hu, F.; Xu, S.; Liu, B. Photosensitizers with aggregation-induced emission: Materials and biomedical applications. Adv. Mater. 2018, 30, 1801350. [Google Scholar] [CrossRef] [PubMed]
- Xu, W.; Lee, M.M.S.; Nie, J.-J.; Zhang, Z.; Kwok, R.T.K.; Lam, J.W.Y.; Xu, F.-J.; Wang, D.; Tang, B.Z. Three-pronged attack by homologous far-red/NIR AIEgens to achieve 1+1+1 > 3 synergistic enhanced photodynamic therapy. Angew. Chem. Int. Ed. 2020, 59, 9610–9616. [Google Scholar] [CrossRef] [PubMed]
- Sartor, S.M.; McCarthy, B.G.; Pearson, R.M.; Miyake, G.M.; Damrauer, N.H. Exploiting charge-transfer states for maximizing intersystem crossing yields in organic photoredox catalysts. J. Am. Chem. Soc. 2018, 140, 4778–4781. [Google Scholar] [CrossRef] [PubMed]
- Wu, W.; Mao, D.; Xu, S.; Panahandeh-Fard, M.; Duan, Y.; Hu, F.; Kong, D.; Liu, B. Precise molecular engineering of photosensitizers with aggregation-induced emission over 800 nm for photodynamic therapy. Adv. Funct. Mater. 2019, 29, 1901791. [Google Scholar] [CrossRef]
- Liu, S.; Zhang, H.; Li, Y.; Liu, J.; Du, L.; Chen, M.; Kwok, R.T.K.; Lam, J.W.Y.; Phillips, D.L.; Tang, B.Z. Strategies to enhance the photosensitization: Polymerization and the donor-acceptor even-odd effect. Angew. Chem. Int. Ed. 2018, 57, 15189–15193. [Google Scholar] [CrossRef] [PubMed]
- Liu, Z.; Wang, Q.; Qiu, W.; Lyu, Y.; Zhu, Z.; Zhao, X.; Zhu, W.H. AIE-active luminogens as highly efficient free-radical ROS photogenerator for image-guided photodynamic therapy. Chem. Sci. 2022, 13, 3599–3608. [Google Scholar] [CrossRef]
- Chen, K.; Zhao, J.; Li, X.; Gurzadyan, G.G. Anthracene-naphthalenediimide compact electron donor/acceptor dyads: Electronic coupling, electron transfer, and intersystem crossing. J. Phys. Chem. A. 2019, 123, 2503–2516. [Google Scholar] [CrossRef]
- Zhang, Y.; Wang, Q.; Zhu, Z.; Zhao, W.; Yan, C.; Liu, Z.; Liu, M.; Zhao, X.; Tian, H.; Zhu, W.H. Spatiotemporal visualization of cell membrane with amphiphilic aggregation-induced emission-active sensor. CCS Chem. 2022, 4, 1619–1632. [Google Scholar] [CrossRef]
- Zhu, Z.; Wang, Q.; Liao, H.; Liu, M.; Liu, Z.; Zhang, Y.; Zhu, W.H. Trapping endoplasmic reticulum with amphiphilic AIE-active sensor via specific interaction of ATP-sensitive potassium (KATP). Natl. Sci. Rev. 2021, 8, nwaa198. [Google Scholar] [CrossRef]
- Zhou, T.; Wang, Q.; Liu, M.; Liu, Z.; Zhu, Z.; Zhao, X.; Zhu, W.H. An AIE-based enzyme-activatable fluorescence indicator for Western blot assay: Quantitative expression of proteins with reproducible stable signal and wide linear range. Aggregate 2021, 2, e22. [Google Scholar] [CrossRef]
- Li, J.; Gao, H.; Liu, R.; Chen, C.; Zeng, S.; Liu, Q.; Ding, D. Endoplasmic reticulum targeted AIE bioprobe as a highly efficient inducer of immunogenic cell death. Sci. China Chem. 2020, 63, 1428–1434. [Google Scholar] [CrossRef]
- Chen, C.; Gao, H.; Ou, H.; Kwok, R.T.K.; Tang, Y.; Zheng, D.; Ding, D. Amplification of activated near-infrared afterglow luminescence by introducing twisted molecular geometry for understanding neutrophil-involved diseases. J. Am. Chem. Soc. 2022, 144, 3429–3441.23. [Google Scholar] [CrossRef] [PubMed]
- Ge, J.; Lan, M.; Zhou, B.; Liu, W.; Guo, L.; Wang, H.; Jia, Q.; Niu, G.; Huang, X.; Zhou, H.; et al. A graphene quantum dot photodynamic therapy agent with high singlet oxygen generation. Nat. Commun. 2014, 5, 4596.24. [Google Scholar] [CrossRef] [PubMed]
- Yu, Y.; Wu, S.; Zhang, L.; Xu, S.; Dai, C.; Gan, S.; Xie, G.; Feng, G.; Tang, B.Z. Cationization to boost both type I and type II ROS generation for photodynamic therapy. Biomaterials 2022, 280, 121255. [Google Scholar] [CrossRef]
- Zhao, E.; Deng, H.; Chen, S.; Hong, Y.; Leung, C.W.; Lam, J.W.; Tang, B.Z. A dual functional AEE fluorogen as a mitochondrial-specific bioprobe and an effective photosensitizer for photodynamic therapy. Chem. Commun. (Camb) 2014, 50, 14451–14454. [Google Scholar] [CrossRef]
- Yang, Z.; Yin, W.; Zhang, S.; Shah, I.; Zhang, B.; Zhang, S.; Li, Z.; Lei, Z.; Ma, H. Synthesis of AIE-active materials with their applications for antibacterial activity, specific imaging of mitochondrion and image-guided photodynamic therapy. ACS. Appl. Bio Mater. 2020, 3, 1187–1196. [Google Scholar] [CrossRef]
- Tsujimoto, H.; Ha, D.-G.; Markopoulos, G.; Chae, H.S.; Baldo, M.A.; Swager, T.M. Thermally activated delayed fluorescence and aggregation induced emission with through-space charge transfer. J. Am. Chem. Soc. 2017, 139, 4894–4900. [Google Scholar] [CrossRef]
- Zhao, J.; Wu, W.; Sun, J.; Guo, S. Triplet photosensitizers: From molecular design to applications. Chem. Soc. Rev. 2013, 42, 5323–5351. [Google Scholar] [CrossRef]
- Chen, Y.; Ai, W.; Guo, X.; Li, Y.; Ma, Y.; Chen, L.; Zhang, H.; Wang, T.; Zhang, X.; Wang, Z. Mitochondria-targeted tolydopamine nanocomposite with AIE photosensitizer for image-guided photodynamic and photothermal tumor ablation. Small 2019, 15, 1902352. [Google Scholar] [CrossRef]
- Zhao, W.; Cheung, T.S.; Jiang, N.; Huang, W.; Lam, J.W.Y.; Zhang, X.; He, Z.; Tang, B.Z. Boosting the efficiency of organic persistent room-temperature phosphorescence by intramolecular triplet-triplet energy transfer. Nat. Commun. 2019, 10, 1595. [Google Scholar] [CrossRef]
- Zhao, W.; He, Z.; Tang, B.Z. Room-temperature phosphorescence from organic aggregates. Nat. Rev. Mater. 2020, 5, 869–885. [Google Scholar] [CrossRef]
- Wang, S.; Wu, W.; Manghnani, P.; Xu, S.; Wang, Y.; Goh, C.C.; Ng, L.G.; Liu, B. Polymerization-enhanced two-photon photosensitization for precise photodynamic therapy. ACS Nano 2019, 13, 3095–3105. [Google Scholar] [CrossRef] [PubMed]
- Feng, G.; Liu, J.; Zhang, C.-J.; Liu, B. Artemisinin and AIEgen conjugate for mitochondria-targeted and image-guided chemo- and photodynamic cancer cell ablation. ACS Appl. Mater. Interfaces 2018, 10, 11546–11553. [Google Scholar] [CrossRef] [PubMed]
- Zhang, T.; Li, Y.; Zheng, Z.; Ye, R.; Zhang, Y.; Kwok, R.T.K.; Lam, J.W.Y.; Tang, B.Z. In situ monitoring apoptosis process by a self-reporting photosensitizer. J. Am. Chem. Soc. 2019, 141, 5612–5616. [Google Scholar] [CrossRef] [PubMed]
- Guo, B.; Wu, M.; Shi, Q.; Dai, T.; Xu, S.; Jiang, J.; Liu, B. All-in-one molecular aggregation-induced emission theranostics: Fluorescence image guided and mitochondria targeted chemo and photodynamic cancer cell ablation. Chem. Mater. 2020, 32, 4681–4691. [Google Scholar] [CrossRef]
- Zhang, J.; Wang, Q.; Guo, Z.; Zhang, S.; Yan, C.; Tian, H.; Zhu, W.H. High-fidelity trapping of spatial–temporal mitochondria with rational design of aggregation-induced emission probes. Adv. Funct. Mater. 2019, 29, 1808153. [Google Scholar] [CrossRef]




Publisher’s Note: MDPI stays neutral with regard to jurisdictional claims in published maps and institutional affiliations. |
© 2022 by the authors. Licensee MDPI, Basel, Switzerland. This article is an open access article distributed under the terms and conditions of the Creative Commons Attribution (CC BY) license (https://creativecommons.org/licenses/by/4.0/).
Share and Cite
Wu, X.; Zhu, Z.; Liu, Z.; Li, X.; Zhou, T.; Zhao, X.; Wang, Y.; Shi, Y.; Yu, Q.; Zhu, W.-H.; et al. Tricyano-Methylene-Pyridine Based High-Performance Aggregation-Induced Emission Photosensitizer for Imaging and Photodynamic Therapy. Molecules 2022, 27, 7981. https://doi.org/10.3390/molecules27227981
Wu X, Zhu Z, Liu Z, Li X, Zhou T, Zhao X, Wang Y, Shi Y, Yu Q, Zhu W-H, et al. Tricyano-Methylene-Pyridine Based High-Performance Aggregation-Induced Emission Photosensitizer for Imaging and Photodynamic Therapy. Molecules. 2022; 27(22):7981. https://doi.org/10.3390/molecules27227981
Chicago/Turabian StyleWu, Xupeng, Zhirong Zhu, Zhenxing Liu, Xiangyu Li, Tijian Zhou, Xiaolei Zhao, Yuwei Wang, Yiqi Shi, Qianqian Yu, Wei-Hong Zhu, and et al. 2022. "Tricyano-Methylene-Pyridine Based High-Performance Aggregation-Induced Emission Photosensitizer for Imaging and Photodynamic Therapy" Molecules 27, no. 22: 7981. https://doi.org/10.3390/molecules27227981
APA StyleWu, X., Zhu, Z., Liu, Z., Li, X., Zhou, T., Zhao, X., Wang, Y., Shi, Y., Yu, Q., Zhu, W.-H., & Wang, Q. (2022). Tricyano-Methylene-Pyridine Based High-Performance Aggregation-Induced Emission Photosensitizer for Imaging and Photodynamic Therapy. Molecules, 27(22), 7981. https://doi.org/10.3390/molecules27227981

