Short-Chain Fatty Acids Weaken Ox-LDL-Induced Cell Inflammatory Injury by Inhibiting the NLRP3/Caspase-1 Pathway and Affecting Cellular Metabolism in THP-1 Cells
Abstract
1. Introduction
2. Results
2.1. SCFAs Inhibited the Expression of Pro-Inflammation Cytokines
2.2. SCFAs Inhibited NF-κB p65 Protein Nuclear Translocation
2.3. SCFAs Inhibited the Production of ROS in THP-1 Cells
2.4. SCFAs Inhibited NLRP3 Inflammasome Activation in THP-1 Cells
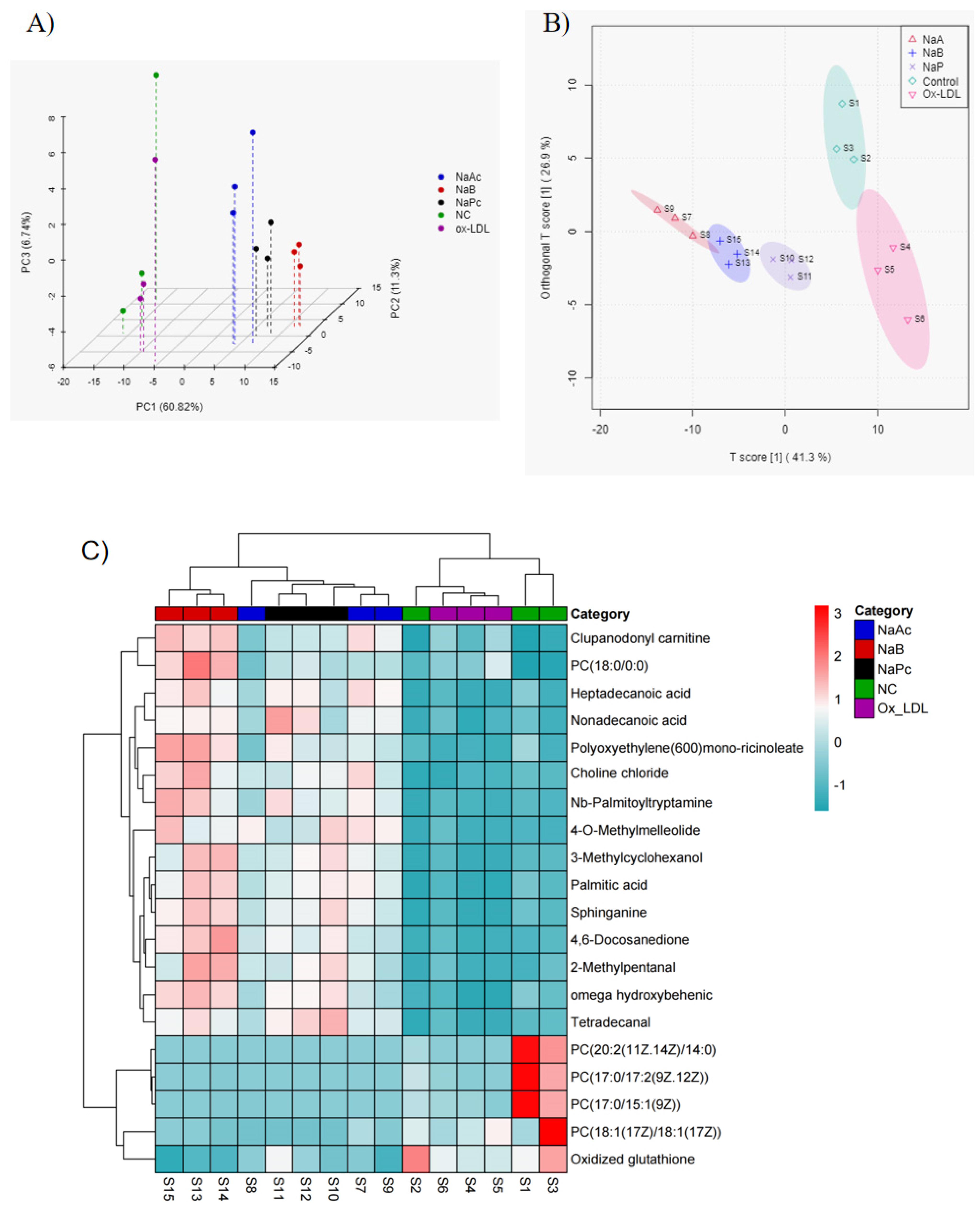
2.5. PCA and OPLS-DA of Cellular Metabolites
2.6. Heat Map and Volcano Plot Analysis of Differential Metabolites
2.7. KEGG Enrichment Analysis of Metabolite Pathways
3. Discussion
4. Materials and Methods
4.1. Cell Line and Experimental Design
4.2. Quantitative PCR (qPCR) Assay
4.3. Western Blotting Analysis
4.4. Cellular Reactive Oxygen Species (ROS) Detection
4.5. Cellular Metabolites Analysis
4.6. UPLC-Qtof-MS/MS Data Collection and Analyzation
4.7. Data Processing and Analysis
5. Conclusions
Author Contributions
Funding
Institutional Review Board Statement
Informed Consent Statement
Data Availability Statement
Acknowledgments
Conflicts of Interest
References
- Jebari-Benslaiman, S.; Galicia-García, U.; Larrea-Sebal, A.; Olaetxea, J.R.; Alloza, I.; Vandenbroeck, K. Pathophysiology of Atherosclerosis. Int. J. Mol. Sci. 2022, 23, 3346. [Google Scholar] [CrossRef] [PubMed]
- Khatana, C.; Saini, N.K.; Chakrabarti, S.; Saini, V.; Sharma, A.; Saini, R.V. Mechanistic insights into the oxidized low-density lipoprotein-induced atherosclerosis. Oxid. Med. Cell Longev. 2020, 2020, 5245308. [Google Scholar] [CrossRef] [PubMed]
- Airaksinen, K.; Jokkala, J.; Ahonen, I.; Auriola, S.; Kolehmainen, M.; Hanhineva, K. High-fat diet, betaine, and polydextrose induce changes in adipose tissue inflammation and metabolism in C57bl/6j mice. Mol. Nutr. Food Res. 2018, 62, e1800455. [Google Scholar] [CrossRef]
- Crescenzo, R.; Bianco, F.; Coppola, P.; Mazzoli, A.; Cigliano, L.; Liverini, G. The effect of high-fat--high-fructose diet on skeletal muscle mitochondrial energetics in adult rats. Eur. J. Nutr. 2015, 54, 183–192. [Google Scholar] [CrossRef]
- Fang, Y.; Chen, H.Q.; Zhang, X.; Zhang, H.; Xia, J.; Ding, K. Probiotic administration of lactobacillus rhamnosus GR-1 attenuates atherosclerotic plaque formation in ApoE−/− mice fed with a high-fat diet. Eur. Rev. Med. Pharmacol. Sci. 2019, 23, 3533–3541. [Google Scholar] [CrossRef] [PubMed]
- Chan, Y.K.; Brar, M.S.; Kirjavainen, P.V.; Chen, Y.; Peng, J.; Li, D. High fat diet induced atherosclerosis is accompanied with low colonic bacterial diversity and altered abundances that correlates with plaque size, plasma A-FABP and cholesterol: A pilot study of high fat diet and its intervention with Lactobacillus rhamnosus GG (LGG) or telmisartan in ApoE−/− mice. BMC Microbiol. 2016, 16, 264. [Google Scholar] [CrossRef]
- Gao, H.; Song, R.; Li, Y.; Zhang, W.; Wan, Z.; Wang, Y. Effects of oat fiber intervention on cognitive behavior in LDLR−/− mice modeling atherosclerosis by targeting the microbiome-gut-brain axis. J. Agric. Food Chem. 2020, 68, 14480–14491. [Google Scholar] [CrossRef]
- Liu, J.; Hefni, M.E.; Witthöft, C.M.; Bergström, M.; Burleigh, S.; Nyman, M. Effects of whole brown bean and its isolated fiber fraction on plasma lipid profile, atherosclerosis, gut microbiota, and microbiota-dependent metabolites in Apoe−/− mice. Nutrients 2022, 14, 937. [Google Scholar] [CrossRef]
- Morrison, D.J.; Preston, T. Formation of short chain fatty acids by the gut microbiota and their impact on human metabolism. Gut Microbes 2016, 7, 189–200. [Google Scholar] [CrossRef]
- Guo, H.; Callaway, J.B.; Ting, J.P. Inflammasomes: Mechanism of action, role in disease, and therapeutics. Nat. Med. 2015, 21, 677–687. [Google Scholar] [CrossRef]
- Hoseini, Z.; Sepahvand, F.; Rashidi, B.; Sahebkar, A.; Masoudifar, A.; Mirzaei, H. NLRP3 inflammasome: Its regulation and involvement in atherosclerosis. J. Cell Physiol. 2018, 233, 2116–2132. [Google Scholar] [CrossRef] [PubMed]
- Sharma, A.; Choi, J.S.Y.; Stefanovic, N.; Al-Sharea, A.; Simpson, D.S.; Mukhamedova, N. Specific NLRP3 inhibition protects against diabetes-associated atherosclerosis. Diabetes 2021, 70, 772–787. [Google Scholar] [CrossRef] [PubMed]
- Zeng, W.; Wu, D.; Sun, Y.; Suo, Y.; Yu, Q.; Zeng, M. The selective NLRP3 inhibitor MCC950 hinders atherosclerosis development by attenuating inflammation and pyroptosis in macrophages. Sci. Rep. 2021, 11, 19305. [Google Scholar] [CrossRef] [PubMed]
- Kaczmarczyk, O.; Dąbek-Drobny, A.; Woźniakiewicz, M.; Paśko, P.; Dobrowolska-Iwanek, J.; Woźniakiewicz, A. Association between fecal levels of short-chain fatty acids and serum pro- and anti-Inflammatory cytokines in patients with inflammatory bowel disease. Folia. Med. Cracov. 2022, 62, 43–55. [Google Scholar] [CrossRef] [PubMed]
- Mirzaei, R.; Dehkhodaie, E.; Bouzari, B.; Rahimi, M.; Gholestani, A.; Hosseini-Fard, S.R. Dual role of microbiota-derived short-chain fatty acids on host and pathogen. Biomed. Pharmacother. 2022, 145, 112352. [Google Scholar] [CrossRef]
- Yao, J.; Chen, Y.; Xu, M. The critical role of short-chain fatty acids in health and disease: A subtle focus on cardiovascular disease-NLRP3 inflammasome-angiogenesis axis. Clin. Immunol. 2022, 238, 109013. [Google Scholar] [CrossRef] [PubMed]
- Ohira, H.; Tsutsui, W.; Fujioka, Y. Are short chain fatty acids in gut microbiota defensive players for inflammation and atherosclerosis? J. Atheroscler. Thromb. 2017, 24, 660–672. [Google Scholar] [CrossRef]
- Fan, Y.; Pedersen, O. Gut microbiota in human metabolic health and disease. Nat. Rev. Microbiol. 2021, 19, 55–71. [Google Scholar] [CrossRef]
- Lin, H.; An, Y.; Hao, F.; Wang, Y.; Tang, H. Correlations of fecal metabonomic and microbiomic changes induced by high-fat diet in the pre-obesity state. Sci. Rep. 2016, 6, 21618. [Google Scholar] [CrossRef]
- Bauernfeind, F.G.; Horvath, G.; Stutz, A.; Alnemri, E.S.; MacDonald, K.; Speert, D. Cutting edge: NF-kappaB activating pattern recognition and cytokine receptors license NLRP3 inflammasome activation by regulating NLRP3 expression. J. Immunol. 2009, 183, 787–791. [Google Scholar] [CrossRef]
- Zhou, D.; Pan, Q.; Xin, F.Z.; Zhang, R.N.; He, C.X.; Chen, G.Y. Sodium butyrate attenuates high-fat diet-induced steatohepatitis in mice by improving gut microbiota and gastrointestinal barrier. World J. Gastroenterol. 2017, 23, 60–75. [Google Scholar] [CrossRef] [PubMed]
- Wang, H.; Zhang, W.; Wang, W.; Zhang, L. The prevalence of fima genotypes of porphyromonas gingivalis in patients with chronic periodontitis: A meta-analysis. PLoS ONE 2020, 15, e240251. [Google Scholar] [CrossRef] [PubMed]
- Pirillo, A.; Reduzzi, A.; Ferri, N.; Kuhn, H.; Corsini, A.; Catapano, A.L. Upregulation of lectin-like oxidized low-density lipoprotein receptor-1 (LOX-1) by 15-lipoxygenase-modified LDL in endothelial cells. Atherosclerosis 2011, 214, 331–337. [Google Scholar] [CrossRef]
- Li, D.Y.; Zhang, Y.C.; Philips, M.I.; Sawamura, T.; Mehta, J.L. Upregulation of endothelial receptor for oxidized low-density lipoprotein (LOX-1) in cultured human coronary artery endothelial cells by angiotensin II type 1 receptor activation. Circ. Res. 1999, 84, 1043–1049. [Google Scholar] [CrossRef]
- Xu, Y.; Kong, X.; Zhou, H.; Zhang, X.; Liu, J.; Yan, J. oxLDL/β2GPI/anti-β2GPI complex induced macrophage differentiation to foam cell involving TLR4/NF-kappa B signal transduction pathway. Thromb. Res. 2014, 134, 384–392. [Google Scholar] [CrossRef] [PubMed]
- Man, S.M.; Kanneganti, T.D. Regulation of inflammasome activation. Immunol. Rev. 2015, 265, 6–21. [Google Scholar] [CrossRef]
- Mangan, M.S.J.; Olhava, E.J.; Roush, W.R.; Seidel, H.M.; Glick, G.D.; Latz, E. Targeting the NLRP3 inflammasome in inflammatory diseases. Nat. Rev. Drug Discov. 2018, 17, 588–606. [Google Scholar] [CrossRef]
- Wenzel, T.J.; Gates, E.J.; Ranger, A.L.; Klegeris, A. Short-chain fatty acids (SCFAs) alone or in combination regulate select immune functions of microglia-like cells. Mol. Cell Neurosci. 2020, 105, 103493. [Google Scholar] [CrossRef]
- Yue, X.; Wen, S.; Long-Kun, D.; Man, Y.; Chang, S.; Min, Z. Three important short-chain fatty acids (SCFAs) attenuate the inflammatory response induced by 5-FU and maintain the integrity of intestinal mucosal tight junction. BMC Immunol. 2022, 23, 19. [Google Scholar] [CrossRef]
- Tang, Y.L.; Jiang, J.H.; Wang, S.; Liu, Z.; Tang, X.Q.; Peng, J. Tlr4/nf-kappab signaling contributes to chronic unpredictable mild stress-induced atherosclerosis in apoe−/− mice. PLoS ONE 2015, 10, e123685. [Google Scholar] [CrossRef]
- Dang, V.T.; Zhong, L.H.; Huang, A.; Deng, A.; Werstuck, G.H. Glycosphingolipids promote pro-atherogenic pathways in the pathogenesis of hyperglycemia-induced accelerated atherosclerosis. Metabolomics 2018, 14, 92. [Google Scholar] [CrossRef]
- Lin, B.; Hasegawa, Y.; Takane, K.; Koibuchi, N.; Cao, C.; Kim-Mitsuyama, S. High-fat-diet intake enhances cerebral amyloid angiopathy and cognitive impairment in a mouse model of alzheimer’s disease, independently of metabolic disorders. J. Am. Heart Assoc. 2016, 5, e3154. [Google Scholar] [CrossRef]
- Fitzsimons, M.; Beauchemin, M.; Smith, A.M.; Stroh, E.G.; Kelpsch, D.J.; Lamb, M.C. Cardiac injury modulates critical components of prostaglandin e2 signaling during zebrafish heart regeneration. Sci. Rep. 2020, 10, 3095. [Google Scholar] [CrossRef] [PubMed]
- Cox, M.A.; Jackson, J.; Stanton, M.; Rojas-Triana, A.; Bober, L.; Laverty, M. Short-chain fatty acids act as antiinflammatory mediators by regulating prostaglandin E(2) and cytokines. World J. Gastroenterol. 2009, 15, 5549–5557. [Google Scholar] [CrossRef] [PubMed]
- Luo, Y.; Lu, S.; Dong, X.; Xu, L.; Sun, G.; Sun, X. Dihydromyricetin protects human umbilical vein endothelial cells from injury through ERK and Akt mediated Nrf2/HO-1 signaling pathway. Apoptosis 2017, 22, 1013–1024. [Google Scholar] [CrossRef] [PubMed]
- Yan, R.; Yan, J.; Chen, X.; Yu, Y.; Sun, T. Xanthoangelol prevents ox-LDL-induced endothelial cell injury by activating Nrf2/ARE signaling. J. Cardiovasc. Pharmacol. 2019, 74, 162–171. [Google Scholar] [CrossRef]
- Huang, C.S.; Lin, A.H.; Liu, C.T.; Tsai, C.W.; Chang, I.S.; Chen, H.W. Isothiocyanates protect against oxidized LDL-induced endothelial dysfunction by upregulating Nrf2-dependent antioxidation and suppressing NF-κB activation. Mol. Nutr. Food Res. 2013, 57, 1918–1930. [Google Scholar] [CrossRef]
- Hoyles, L.; Snelling, T.; Umlai, U.K.; Nicholson, J.K.; Carding, S.R.; Glen, R.C. Microbiome-host systems interactions: Protective effects of propionate upon the blood-brain barrier. Microbiome 2018, 6, 55. [Google Scholar] [CrossRef]
- Guo, W.; Liu, J.; Sun, J.; Gong, Q.; Ma, H.; Kan, X. Butyrate alleviates oxidative stress by regulating NRF2 nuclear accumulation and H3K9/14 acetylation via GPR109A in bovine mammary epithelial cells and mammary glands. Free Radic. Biol. Med. 2020, 152, 728–742. [Google Scholar] [CrossRef]
- Wu, J.; Jiang, Z.; Zhang, H.; Liang, W.; Huang, W.; Zhang, H. Sodium butyrate attenuates diabetes-induced aortic endothelial dysfunction via P300-mediated transcriptional activation of Nrf2. Free Radic. Biol. Med. 2018, 124, 454–465. [Google Scholar] [CrossRef]
- Yaku, K.; Enami, Y.; Kurajyo, C.; Matsui-Yuasa, I.; Konishi, Y.; Kojima-Yuasa, A. The enhancement of phase 2 enzyme activities by sodium butyrate in normal intestinal epithelial cells is associated with Nrf2 and p53. Mol. Cell Biochem. 2012, 370, 7–14. [Google Scholar] [CrossRef]
- González-Bosch, C.; Boorman, E.; Zunszain, P.A.; Mann, G.E. Short-chain fatty acids as modulators of redox signaling in health and disease. Redox. Biol. 2021, 47, 102165. [Google Scholar] [CrossRef]
- Yoshihara, E.; Masaki, S.; Matsuo, Y.; Chen, Z.; Tian, H.; Yodoi, J. Thioredoxin/Txnip: Redoxisome, as a redox switch for the pathogenesis of diseases. Front. Immunol. 2014, 4, 514. [Google Scholar] [CrossRef] [PubMed]
- Hadas, Y.; Vincek, A.S.; Youssef, E.; Zak, M.M.; Chepurko, E.; Sultana, N. Altering sphingolipid metabolism attenuates cell death and inflammatory response after myocardial infarction. Circulation 2020, 141, 916–930. [Google Scholar] [CrossRef]
- Iqbal, J.; Walsh, M.T.; Hammad, S.M.; Hussain, M.M. Sphingolipids and lipoproteins in health and metabolic disorders. Trends Endocrinol. Metab. 2017, 28, 506–518. [Google Scholar] [CrossRef] [PubMed]
- Plociennikowska, A.; Hromada-Judycka, A.; Borzecka, K.; Kwiatkowska, K. Co-operation of tlr4 and raft proteins in lps-induced pro-inflammatory signaling. Cell Mol. Life Sci. 2015, 72, 557–581. [Google Scholar] [CrossRef]
- Chen, Y.; Peng, M.; Li, W.; Zhao, M.; Cao, X.; Li, C.; Zhang, H.; Yang, M.; Liang, L.; Yue, Y.; et al. Inhibition of inflammasome activation via sphingolipid pathway in acute lung injury by Huanglian Jiedu decoction: An integrative pharmacology approach. Phytomedicine 2022, 107, 154469. [Google Scholar] [CrossRef] [PubMed]








| No. | m/z | Retention Time/min | Metabolite | VIP | Database Number | Formula | Trend |
|---|---|---|---|---|---|---|---|
| 1 | 642.38 | 4.94 | 5-Methoxy-7-(4-hydroxyphenyl)-1-phenyl-3-heptanone | 1.250 | HMDB33294 | C20H24O3 | ↓ |
| 2 | 724.53 | 23.35 | PE(O-16:0/18:2(9Z,12Z)) | 1.249 | LMGP02020100 | C39H76NO7P | ↓ |
| 3 | 750.54 | 23.35 | PE(O-18:0/18:3(6Z,9Z,12Z)) | 1.250 | LMGP02020049 | C41H78NO7P | ↓ |
| 4 | 857.27 | 4.26 | Acemannan | 1.234 | HMDB40717 | C66H100NO49- | ↓ |
| 5 | 239.24 | 13.49 | 3-Methylcyclopentadecanone | 1.221 | HMDB34181 | C16H30O | ↑ |
| 6 | 418.39 | 5.42 | Ethyl decanoate | 1.217 | HMDB30998 | C12H24O2 | ↑ |
| 7 | 792.59 | 23.33 | PC(O-16:0/20:3(8Z,11Z,14Z)) | 1.247 | HMDB39527 | C44H84NO7P | ↓ |
| 8 | 390.30 | 8.32 | PGE2alpha dimethyl amine | 1.247 | LMFA03010114 | C22H41NO3 | ↑ |
| 9 | 280.26 | 9.26 | 2-(5,8-Tetradecadienyl)cyclobutanone | 1.247 | HMDB37519 | C18H30O | ↑ |
| 10 | 716.56 | 23.33 | PC(P-14:0/18:1(9Z)) | 1.243 | LMGP01030004 | C40H78NO7P | ↓ |
| 11 | 740.55 | 23.34 | 3-Oxohexadecanoic acid glycerides | 1.244 | HMDB39849 | C19H37O6− | ↓ |
| 12 | 819.24 | 4.26 | Delphinidin 3-lathyroside 5-(6-acetylglucoside) | 1.205 | HMDB37091 | C34H41O22+ | ↓ |
| 13 | 392.31 | 7.67 | N-stearoyl GABA | 1.244 | LMFA08020106 | C22H43NO3 | ↑ |
| 14 | 455.23 | 5.15 | Glucosyl (2E,6E,10x)-10,11-dihydroxy-2,6-farnesadienoate | 1.227 | HMDB37823 | C21H36O9 | ↑ |
| 15 | 256.26 | 11.60 | Palmitic amide | 1.243 | HMDB12273 | C16H33NO | ↑ |
| No. | m/z | Retention Time /min | Metabolite | VIP | Database Number | Formula | Trend |
|---|---|---|---|---|---|---|---|
| 1 | 642.38 | 4.94 | 5-Methoxy-7-(4-hydroxyphenyl)-1-phenyl-3-heptanone | 1.225 | HMDB33294 | C20H24O3 | ↓ |
| 2 | 553.33 | 9.08 | Lithocholate 3-O-glucuronide | 1.225 | HMDB02513 | C30H48O9 | ↑ |
| 3 | 724.53 | 23.35 | PE(O-16:0/18:2(9Z,12Z)) | 1.224 | LMGP02020100 | C39H76NO7P | ↓ |
| 4 | 750.54 | 23.35 | PE(O-18:0/18:3(6Z,9Z,12Z)) | 1.224 | LMGP02020049 | C41H78NO7P | ↓ |
| 5 | 857.27 | 4.26 | Acemannan | 1.224 | HMDB40717 | C66H100NO49− | ↓ |
| 6 | 857.57 | 4.26 | PG(17:1(9Z)/22:0) | 1.224 | LMGP04010273 | C45H87O10P | ↓ |
| 7 | 857.67 | 4.26 | Ergosterol peroxide | 1.223 | HMDB37941 | C28H44O3 | ↓ |
| 8 | 244.26 | 4.94 | Pentadecanal | 1.222 | HMDB31078 | C15H30O | ↑ |
| 9 | 390.30 | 8.32 | PGE2alpha dimethyl amine | 1.220 | LMFA03010114 | C22H41NO3 | ↑ |
| 10 | 792.59 | 23.33 | 1-O-Hexadecyl-2-O-dihomogammalinolenoylglycero-3-phosphocholine | 1.219 | HMDB39527 | C44H84NO7P | ↓ |
| 11 | 280.26 | 9.26 | 2-(5,8-Tetradecadienyl)cyclobutanone | 1.219 | HMDB37519 | C18H30O | ↑ |
| 12 | 740.55 | 23.34 | 3-Oxohexadecanoic acid glycerides | 1.215 | HMDB39849 | C19H37O6− | ↓ |
| 13 | 239.24 | 13.49 | 3-Methylcyclopentadecanone | 1.215 | HMDB34181 | C16H30O | ↑ |
| 14 | 716.56 | 23.33 | PC(P-14:0/18:1(9Z)) | 1.213 | LMGP01030004 | C40H78NO7P | ↓ |
| 15 | 308.09 | 4.74 | Glutathione | 1.213 | HMDB00125 | C10H17N3O6S | ↓ |
| No. | m/z | Retention Time /min | Metabolite | VIP | Database Number | Formula | Trend |
|---|---|---|---|---|---|---|---|
| 1 | 686.10 | 1.04 | Fenugreekine | 1.167 | HMDB39421 | C21H27N7O14P2 | ↓ |
| 2 | 724.53 | 23.35 | PE(O-16:0/18:2(9Z,12Z)) | 1.167 | LMGP02020100 | C39H76NO7P | ↓ |
| 3 | 280.26 | 9.26 | 2-(5,8-Tetradecadienyl)cyclobutanone | 1.167 | HMDB37519 | C18H30O | ↑ |
| 4 | 724.53 | 23.35 | PE(O-16:0/18:2(9Z,12Z)) | 1.166 | LMGP02020100 | C39H76NO7P | ↓ |
| 5 | 642.38 | 4.94 | 5-Methoxy-7-(4-hydroxyphenyl)-1-phenyl-3-heptanone | 1.166 | HMDB33294 | C20H24O3 | ↓ |
| 6 | 553.33 | 9.08 | Lithocholate 3-O-glucuronide | 1.166 | HMDB02513 | C30H48O9 | ↑ |
| 7 | 256.26 | 11.60 | Palmitic amide | 1.166 | HMDB12273 | C16H33NO | ↑ |
| 8 | 819.24 | 4.26 | Delphinidin 3-lathyroside 5-(6-acetylglucoside) | 1.165 | HMDB37091 | C34H41O22+ | ↓ |
| 9 | 857.47 | 4.26 | Quinquenoside F1 | 1.165 | HMDB39398 | C42H74O15 | ↓ |
| 10 | 857.37 | 4.26 | (E)-Casimiroedine | 1.165 | HMDB30274 | C21H27N3O6 | ↓ |
| 11 | 857.27 | 4.26 | Acemannan | 1.165 | HMDB40717 | C66H100NO49− | ↓ |
| 12 | 857.57 | 4.26 | PG(17:1(9Z)/22:0) | 1.165 | LMGP04010273 | C45H87O10P | ↓ |
| 13 | 655.33 | 5.67 | Argenteane | 1.164 | HMDB39454 | C40H46O8 | ↑ |
| 14 | 455.23 | 5.15 | Glucosyl (2E,6E,10x)-10,11-dihydroxy-2,6-farnesadienoate | 1.164 | HMDB37823 | C21H36O9 | ↑ |
| 15 | 857.67 | 4.26 | Ergosterol peroxide | 1.164 | HMDB37941 | C28H44O3 | ↓ |
Publisher’s Note: MDPI stays neutral with regard to jurisdictional claims in published maps and institutional affiliations. |
© 2022 by the authors. Licensee MDPI, Basel, Switzerland. This article is an open access article distributed under the terms and conditions of the Creative Commons Attribution (CC BY) license (https://creativecommons.org/licenses/by/4.0/).
Share and Cite
Yi, C.; Sun, W.; Ding, L.; Yan, M.; Sun, C.; Qiu, C.; Wang, D.; Wu, L. Short-Chain Fatty Acids Weaken Ox-LDL-Induced Cell Inflammatory Injury by Inhibiting the NLRP3/Caspase-1 Pathway and Affecting Cellular Metabolism in THP-1 Cells. Molecules 2022, 27, 8801. https://doi.org/10.3390/molecules27248801
Yi C, Sun W, Ding L, Yan M, Sun C, Qiu C, Wang D, Wu L. Short-Chain Fatty Acids Weaken Ox-LDL-Induced Cell Inflammatory Injury by Inhibiting the NLRP3/Caspase-1 Pathway and Affecting Cellular Metabolism in THP-1 Cells. Molecules. 2022; 27(24):8801. https://doi.org/10.3390/molecules27248801
Chicago/Turabian StyleYi, Chengxue, Wen Sun, Longkun Ding, Man Yan, Chang Sun, Chenguang Qiu, Dongxu Wang, and Liang Wu. 2022. "Short-Chain Fatty Acids Weaken Ox-LDL-Induced Cell Inflammatory Injury by Inhibiting the NLRP3/Caspase-1 Pathway and Affecting Cellular Metabolism in THP-1 Cells" Molecules 27, no. 24: 8801. https://doi.org/10.3390/molecules27248801
APA StyleYi, C., Sun, W., Ding, L., Yan, M., Sun, C., Qiu, C., Wang, D., & Wu, L. (2022). Short-Chain Fatty Acids Weaken Ox-LDL-Induced Cell Inflammatory Injury by Inhibiting the NLRP3/Caspase-1 Pathway and Affecting Cellular Metabolism in THP-1 Cells. Molecules, 27(24), 8801. https://doi.org/10.3390/molecules27248801

