Discovery of Novel STING Inhibitors Based on the Structure of the Mouse STING Agonist DMXAA
Abstract
1. Introduction
2. Results
2.1. Design Strategy of DMXAA Derivatives as STING Inhibitors
2.1.1. Identification of Design Sites for STING Inhibitors by Comparing Different Crystal Structures
2.1.2. Design of Novel Derivatives Based on Previous Research
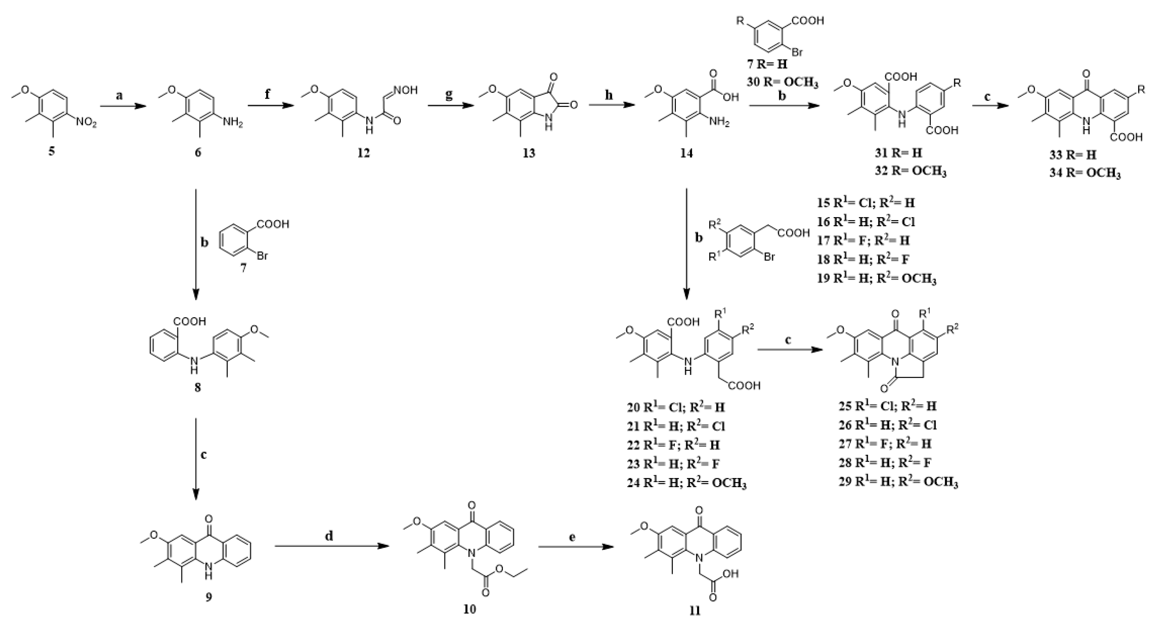
2.2. Chemistry
2.3. Binding Potencies of New Compounds to STING and their SARs
2.4. Cellular Biological Evaluation
2.4.1. In Vitro Screening of New Analogs with STING Agonist Activities
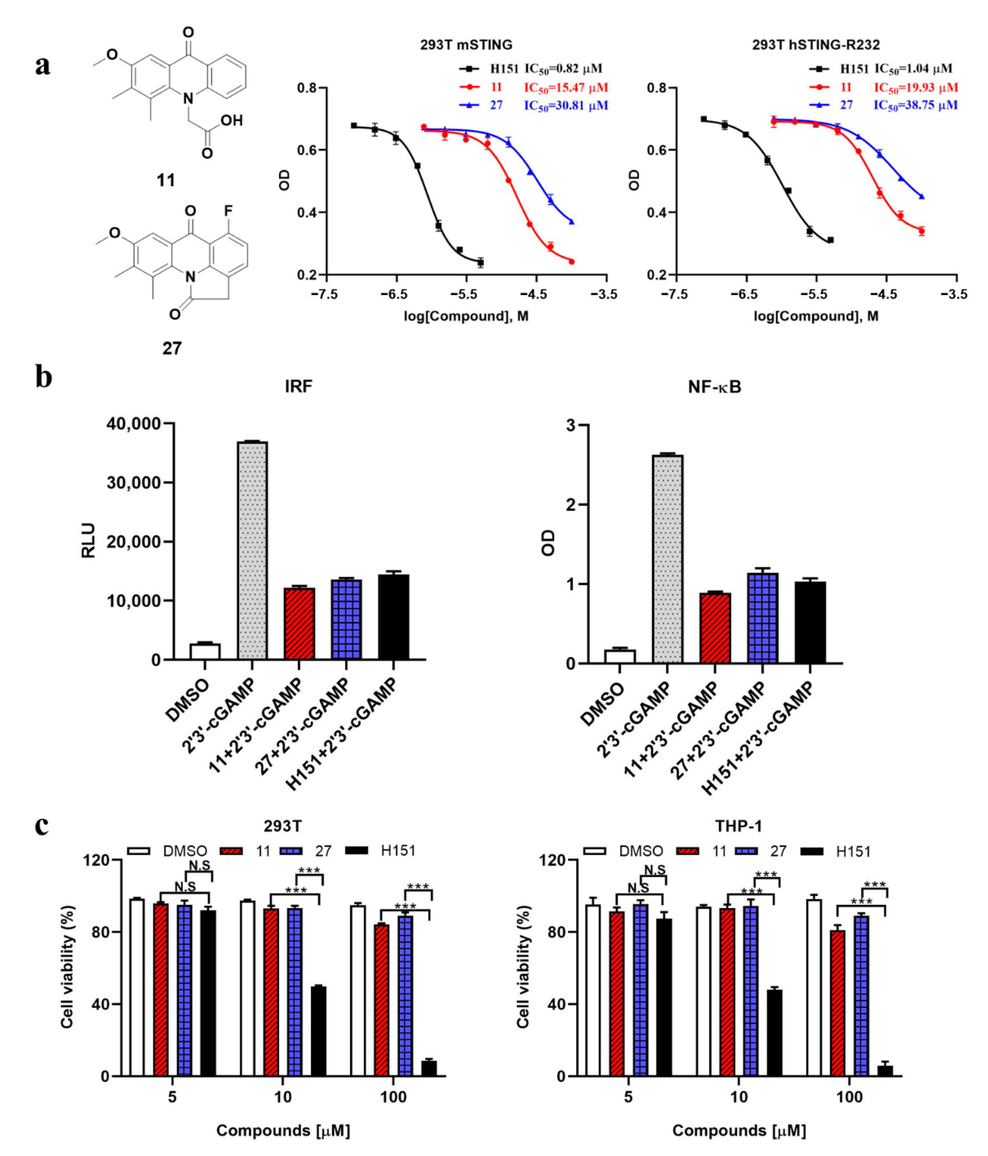
2.4.2. In Vitro Screening of STING Binders with STING Inhibitor Activities
2.5. The Structural Basis of the Activity of Compound 11 Was Investigated by Docking
3. Discussion
4. Materials and Methods
4.1. Chemistry
4.2. Biological Assay
4.2.1. HTRF STING Binding Competitive Assay
4.2.2. Cellular Assay for Screening of Compounds for the Agonistic Activity
4.2.3. Cellular Assay for Screening of Compounds for Inhibitory Activity
4.2.4. Cellular Assay for Inhibition of STING Dual Pathways
4.2.5. CellTiter-Glo Luminescent Cell Viability Assay
4.3. Molecular Docking of Compound 11
Supplementary Materials
Author Contributions
Funding
Institutional Review Board Statement
Informed Consent Statement
Data Availability Statement
Conflicts of Interest
References
- Abe, T.; Harashima, A.; Xia, T.; Konno, H.; Konno, K.; Morales, A.; Ahn, J.; Gutman, D.; Barber, G.N. STING Recognition of Cytoplasmic DNA Instigates Cellular Defense. Mol. Cell 2013, 50, 5–15. [Google Scholar] [CrossRef]
- Wu, J.; Sun, L.; Chen, X.; Du, F.; Shi, H.; Chen, C.; Chen, Z.J. Cyclic GMP-AMP Is an Endogenous Second Messenger in Innate Immune Signaling by Cytosolic DNA. Science 2013, 339, 826–830. [Google Scholar] [CrossRef]
- Abe, T.; Barber, G.N. Cytosolic-DNA-Mediated, STING-Dependent Proinflammatory Gene Induction Necessitates Canonical NF-κB Activation through TBK1. J. Virol. 2014, 88, 5328–5341. [Google Scholar] [CrossRef]
- Cai, X.; Chiu, Y.-H.; Chen, Z.J. The cGAS-cGAMP-STING Pathway of Cytosolic DNA Sensing and Signaling. Mol. Cell 2014, 54, 289–296. [Google Scholar] [CrossRef] [PubMed]
- Gao, D.; Li, T.; Li, X.-D.; Chen, X.; Li, Q.-Z.; Wight-Carter, M.; Chen, Z.J. Activation of cyclic GMP-AMP synthase by self-DNA causes autoimmune diseases. Proc. Natl. Acad. Sci. USA 2015, 112, E5699–E5705. [Google Scholar] [CrossRef] [PubMed]
- Li, T.J.; Cheng, H.; Yuan, H.; Xu, Q.M.; Shu, C.; Zhang, Y.F.; Xu, P.; Tan, J.; Rui, Y.; Li, P.J.S.R. Antitumor Activity of cGAMP via Stimulation of cGAS-cGAMP-STING-IRF3 Mediated Innate Immune Response. Sci. Rep. 2016, 6, 19049. [Google Scholar] [CrossRef] [PubMed]
- Motwani, M.; Pesiridis, S.; Fitzgerald, K.A. DNA sensing by the cGAS-STING pathway in health and disease. Nat. Rev. Genet. 2019, 20, 657–674. [Google Scholar] [CrossRef]
- Zhang, H.; You, Q.D.; Xu, X.L. Targeting Stimulator of Interferon Genes (STING): A Medicinal Chemistry Perspective. J. Med. Chem. 2020, 63, 3785–3816. [Google Scholar] [CrossRef]
- Gao, J.; Tao, J.; Liang, W.; Zhao, M.; Du, X.; Cui, S.; Duan, H.; Kan, B.; Su, X.; Jiang, Z. Identification and characterization of phosphodiesterases that specifically degrade 3′3′-cyclic GMP-AMP. Cell Res. 2015, 25, 539–550. [Google Scholar] [CrossRef] [PubMed]
- Corrales, L.; McWhirter, S.M.; Dubensky, T.W.; Gajewski, T.F. The host STING pathway at the interface of cancer and immunity. J. Clin. Investig. 2016, 126, 2404–2411. [Google Scholar] [CrossRef] [PubMed]
- Baguley, B.C.; Ching, L.M. DMXAA: An antivascular agent with multiple host responses. Int. J. Radiat. Oncol. Biol. Phys. 2002, 54, 1503–1511. [Google Scholar] [CrossRef]
- Lara, P.N.; Douillard, J.-Y.; Nakagawa, K.; von Pawel, J.; McKeage, M.J.; Albert, I.; Losonczy, G.; Reck, M.; Heo, D.-S.; Fan, X.; et al. Randomized Phase III Placebo-Controlled Trial of Carboplatin and Paclitaxel With or Without the Vascular Disrupting Agent Vadimezan (ASA404) in Advanced Non–Small-Cell Lung Cancer. J. Clin. Oncol. 2011, 29, 2965–2971. [Google Scholar] [CrossRef]
- Conlon, J.; Burdette, D.L.; Sharma, S.; Bhat, N.; Thompson, M.; Jiang, Z.; Rathinam, V.A.K.; Monks, B.; Jin, T.; Xiao, T.S.; et al. Mouse, but not Human STING, Binds and Signals in Response to the Vascular Disrupting Agent 5,6-Dimethylxanthenone-4-Acetic Acid. J. Immunol. 2013, 190, 5216–5225. [Google Scholar] [CrossRef] [PubMed]
- Kim, S.; Li, L.; Maliga, Z.; Yin, Q.; Wu, H.; Mitchison, T.J. Anticancer Flavonoids Are Mouse-Selective STING Agonists. ACS Chem. Biol. 2013, 8, 1396–1401. [Google Scholar] [CrossRef] [PubMed]
- Cavlar, T.; Deimling, T.; Ablasser, A.; Hopfner, K.-P.; Hornung, V. Species-specific detection of the antiviral small-molecule compound CMA by STING. EMBO J. 2013, 32, 1440–1450. [Google Scholar] [CrossRef]
- Ramanjulu, J.M.; Pesiridis, G.S.; Yang, J.; Concha, N.; Singhaus, R.; Zhang, S.-Y.; Tran, J.-L.; Moore, P.; Lehmann, S.; Eberl, H.C.; et al. Design of amidobenzimidazole STING receptor agonists with systemic activity. Nature 2018, 564, 439–443. [Google Scholar] [CrossRef] [PubMed]
- Chin, E.N.; Yu, C.; Vartabedian, V.F.; Jia, Y.; Kumar, M.; Gamo, A.M.; Vernier, W.; Ali, S.H.; Kissai, M.; Lazar, D.C.; et al. Antitumor activity of a systemic STING-activating non-nucleotide cGAMP mimetic. Science 2020, 369, 993–999. [Google Scholar]
- Pan, B.S.; Perera, S.A.; Piesvaux, J.A.; Presland, J.P.; Schroeder, G.K.; Cumming, J.N.; Trotter, B.W.; Altman, M.D.; Buevich, A.V.; Cash, B.; et al. An orally available non-nucleotide STING agonist with antitumor activity. Science 2020, 369, eaba6098. [Google Scholar] [CrossRef] [PubMed]
- Sali, T.M.; Pryke, K.M.; Jinu, A.; Andrew, L.; Iris, A.; Rebecca, B.; Staverosky, J.A.; Smith, J.L.; Ahmed, A.S.; Lisi, A.J.P.P. Characterization of a Novel Human-Specific STING Agonist that Elicits Antiviral Activity Against Emerging Alphaviruses. PloS Pathog. 2015, 11, e1005324. [Google Scholar] [CrossRef] [PubMed]
- Hong, Z.; Mei, J.; Li, C.; Bai, G.; Maimaiti, M.; Hu, H.; Yu, W.; Sun, L.; Zhang, L.; Cheng, D.; et al. STING inhibitors target the cyclic dinucleotide binding pocket. Proc. Natl. Acad. Sci. USA 2021, 118, e2105465118. [Google Scholar] [CrossRef] [PubMed]
- Siu, T.; Altman, M.D.; Baltus, G.A.; Childers, M.; Ellis, J.M.; Gunaydin, H.; Hatch, H.; Ho, T.; Jewell, J.; Lacey, B.M.; et al. Discovery of a Novel cGAMP Competitive Ligand of the Inactive Form of STING. ACS Med. Chem. Lett. 2019, 10, 92–97. [Google Scholar] [CrossRef] [PubMed]
- Haag, S.M.; Gulen, M.F.; Reymond, L.; Gibelin, A.; Abrami, L.; Decout, A.; Heymann, M.; van der Goot, F.G.; Turcatti, G.; Behrendt, R.; et al. Targeting STING with covalent small-molecule inhibitors. Nature 2018, 559, 269–273. [Google Scholar] [CrossRef]
- Hou, S.; Lan, X.-J.; Li, W.; Yan, X.-L.; Chang, J.-J.; Yang, X.-H.; Sun, W.; Xiao, J.-H.; Li, S. Design, synthesis and biological evaluation of acridone analogues as novel STING receptor agonists. Bioorg. Chem. 2020, 95, 103556. [Google Scholar] [CrossRef] [PubMed]
- Ouyang, S.; Song, X.; Wang, Y.; Ru, H.; Shaw, N.; Jiang, Y.; Niu, F.; Zhu, Y.; Qiu, W.; Parvatiyar, K.; et al. Structural Analysis of the STING Adaptor Protein Reveals a Hydrophobic Dimer Interface and Mode of Cyclic di-GMP Binding. Immunity 2012, 36, 1073–1086. [Google Scholar] [CrossRef] [PubMed]
- Shu, C.; Yi, G.; Watts, T.; Kao, C.C.; Li, P. Structure of STING bound to cyclic di-GMP reveals the mechanism of cyclic dinucleotide recognition by the immune system. Nat. Struct. Mol. Biol. 2012, 19, 722–724. [Google Scholar] [CrossRef]
- Huang, Y.-H.; Liu, X.-Y.; Du, X.-X.; Jiang, Z.-F.; Su, X.-D. The structural basis for the sensing and binding of cyclic di-GMP by STING. Nat. Struct. Mol. Biol. 2012, 19, 728–730. [Google Scholar] [CrossRef]
- Shih, A.Y.; Damm-Ganamet, K.L.; Mirzadegan, T. Dynamic Structural Differences between Human and Mouse STING Lead to Differing Sensitivity to DMXAA. Biophys. J. 2018, 114, 32–39. [Google Scholar] [CrossRef]
- Gao, P.; Ascano, M.; Zillinger, T.; Wang, W.; Dai, P.; Serganov, A.A.; Gaffney, B.L.; Shuman, S.; Jones, R.A.; Deng, L.; et al. Structure-function analysis of STING activation by c[G(2′,5′)pA(3′,5′)p] and targeting by antiviral DMXAA. Cell 2013, 154, 748–762. [Google Scholar] [CrossRef] [PubMed]
- Zhang, C.; Shang, G.; Gui, X.; Zhang, X.; Bai, X.; Chen, Z.J.N. Structural basis of STING binding with and phosphorylation by TBK1. Nature 2019, 567, 394–398. [Google Scholar] [CrossRef]
- Vavřina, Z.; Gutten, O.; Smola, M.; Zavřel, M.; Aliakbar Tehrani, Z.; Charvát, V.; Kožíšek, M.; Boura, E.; Birkuš, G.; Rulíšek, L. Protein–Ligand Interactions in the STING Binding Site Probed by Rationally Designed Single-Point Mutations: Experiment and Theory. Biochemistry 2021, 60, 607–620. [Google Scholar] [CrossRef] [PubMed]
- Che, X.; Du, X.-X.; Cai, X.; Zhang, J.; Xie, W.J.; Long, Z.R.; Ye, Z.-Y.; Zhang, H.; Yang, L.; Su, X.-D.; et al. Single Mutations Reshape the Structural Correlation Network of the DMXAA-Human STING Complex. J. Phys. Chem. B 2017, 121, 2073–2082. [Google Scholar] [CrossRef] [PubMed]
- Diner, E.J.; Burdette, D.L.; Wilson, S.C.; Monroe, K.M.; Kellenberger, C.A.; Hyodo, M.; Hayakawa, Y.; Hammond, M.C.; Vance, R.E. The Innate Immune DNA Sensor cGAS Produces a Noncanonical Cyclic Dinucleotide that Activates Human STING. Cell Rep. 2013, 3, 1355–1361. [Google Scholar] [CrossRef] [PubMed]
- Gao, P.; Zillinger, T.; Wang, W.; Ascano, M.; Dai, P.; Hartmann, G.; Tuschl, T.; Deng, L.; Barchet, W.; Patel, D.J. Binding-Pocket and Lid-Region Substitutions Render Human STING Sensitive to the Species-Specific Drug DMXAA. Cell Rep. 2014, 8, 1668–1676. [Google Scholar] [CrossRef] [PubMed]
- Hwang, J.; Kang, T.; Lee, J.; Choi, B.-S.; Han, S. Design, synthesis, and biological evaluation of C7-functionalized DMXAA derivatives as potential human-STING agonists. Org. Biomol. Chem. 2019, 17, 1869–1874. [Google Scholar] [CrossRef] [PubMed]









| Structure | Compound | R1 | R2 | X1 | X2 |
|---|---|---|---|---|---|
![]() | 4 | H | H | H | CH2COOH |
| 9 | H | H | H | H | |
| 10 | H | H | CH2COOC2H5 | H | |
| 11 | H | H | CH2COOH | H | |
| 33 | H | H | H | COOH | |
| 34 | H | OCH3 | H | COOH | |
| 35 | F | H | H | CH2COOH | |
| 36 | Cl | H | H | CH2COOH | |
| 37 | H | F | H | CH2COOH | |
| 38 | H | Cl | H | CH2COOH | |
| Structure | Compound | R1 | R2 | X1 | X2 |
![]() | 3 | H | H | - | - |
| 25 | Cl | H | - | - | |
| 26 | H | Cl | - | - | |
| 27 | F | H | - | - | |
| 28 | H | F | - | - | |
| 29 | H | OCH3 | - | - |
| Compound | IC50 (μM) a | |||
|---|---|---|---|---|
| mSTING | hSTING-WT | hSTING-AQ | hSTING-H232 | |
| DMXAA, 1 | 2.31 | >100 | >100 | >100 |
| CMA, 2 | 63.28 | >100 | >100 | >100 |
| 3 | 33.35 | 18.26 | 58.17 | 35.97 |
| 4 | 28.22 | 21.07 | 47.59 | 43.83 |
| 9 | >100 | >100 | >100 | >100 |
| 10 | >100 | >100 | >100 | >100 |
| 11 | 19.03 | 5.81 | 14.35 | 12.09 |
| 25 | 32.39 | 78.15 | 48.01 | 37.66 |
| 26 | 51.48 | >100 | 65.07 | 79.13 |
| 27 | 3.88 | 7.67 | 5.82 | 6.57 |
| 28 | 61.03 | 88.06 | 55.23 | 62.44 |
| 29 | >100 | >100 | 70.51 | 82.76 |
| 33 | >100 | >100 | >100 | >100 |
| 34 | >100 | >100 | >100 | >100 |
| 35 | >100 | >100 | >100 | >100 |
| 36 | >100 | >100 | >100 | >100 |
| 37 | >100 | >100 | >100 | >100 |
| 38 | >100 | >100 | >100 | >100 |
Disclaimer/Publisher’s Note: The statements, opinions and data contained in all publications are solely those of the individual author(s) and contributor(s) and not of MDPI and/or the editor(s). MDPI and/or the editor(s) disclaim responsibility for any injury to people or property resulting from any ideas, methods, instructions or products referred to in the content. |
© 2023 by the authors. Licensee MDPI, Basel, Switzerland. This article is an open access article distributed under the terms and conditions of the Creative Commons Attribution (CC BY) license (https://creativecommons.org/licenses/by/4.0/).
Share and Cite
Chang, J.; Hou, S.; Yan, X.; Li, W.; Xiao, J. Discovery of Novel STING Inhibitors Based on the Structure of the Mouse STING Agonist DMXAA. Molecules 2023, 28, 2906. https://doi.org/10.3390/molecules28072906
Chang J, Hou S, Yan X, Li W, Xiao J. Discovery of Novel STING Inhibitors Based on the Structure of the Mouse STING Agonist DMXAA. Molecules. 2023; 28(7):2906. https://doi.org/10.3390/molecules28072906
Chicago/Turabian StyleChang, Jiajia, Shi Hou, Xinlin Yan, Wei Li, and Junhai Xiao. 2023. "Discovery of Novel STING Inhibitors Based on the Structure of the Mouse STING Agonist DMXAA" Molecules 28, no. 7: 2906. https://doi.org/10.3390/molecules28072906
APA StyleChang, J., Hou, S., Yan, X., Li, W., & Xiao, J. (2023). Discovery of Novel STING Inhibitors Based on the Structure of the Mouse STING Agonist DMXAA. Molecules, 28(7), 2906. https://doi.org/10.3390/molecules28072906


