Raman Spectroscopy and Cystic Fibrosis Disease: An Alternative Potential Tool for Cystic Fibrosis Transmembrane Conductance Regulator (CFTR) Modulator Response Differentiation—A Pilot Study Based on Serum Samples
Abstract
1. Introduction
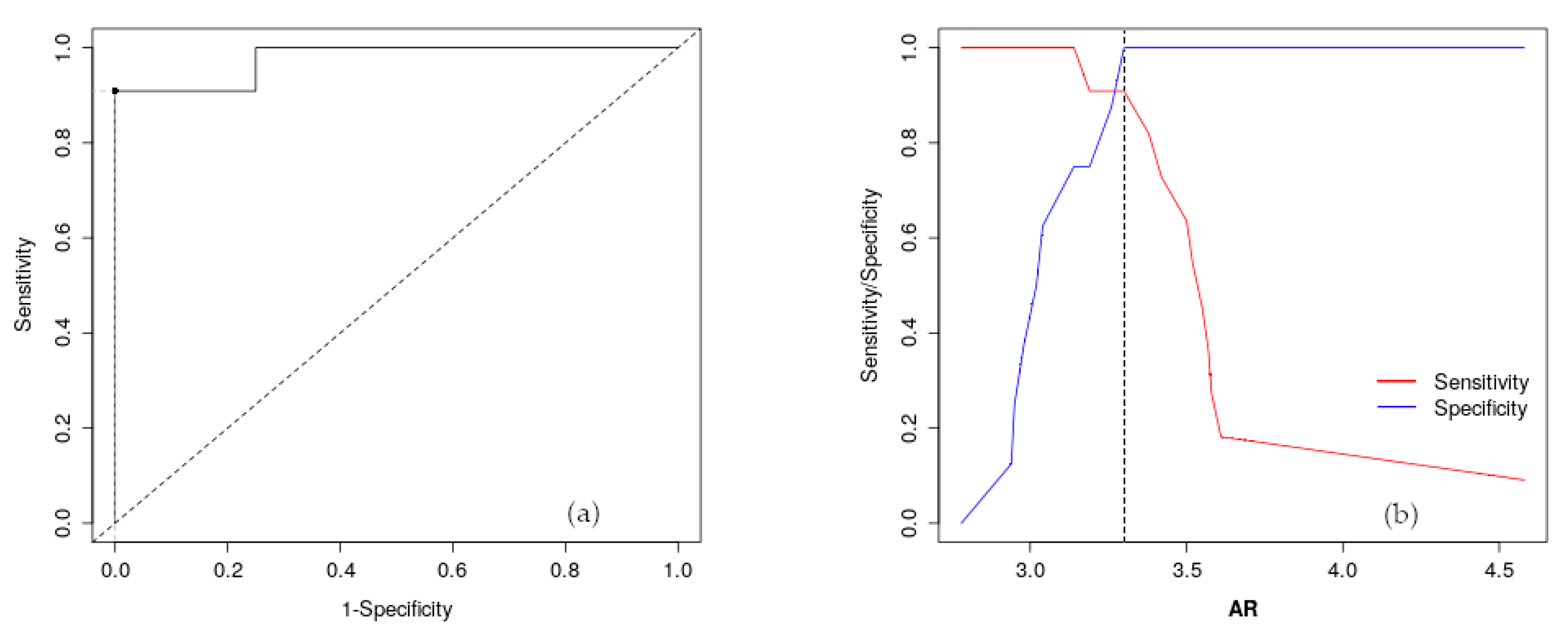
2. Results
3. Discussion
4. Materials and Methods
4.1. Patients and Serum Samples
4.2. Raman Spectroscopy Analysis
4.3. Statistical Analysis
5. Conclusions
Author Contributions
Funding
Institutional Review Board Statement
Informed Consent Statement
Data Availability Statement
Conflicts of Interest
References
- Riordan, J.R.; Rommens, J.M.; Kerem, B.-S.; Alon, N.; Rozmahel, R.; Grzelczak, Z.; Zielenski, J.; Lok, S.; Plavsic, N.; Chou, J.-L.; et al. Identification of the Cystic Fibrosis Gene: Cloning and Characterization of Complementary DNA. Science 1989, 245, 1066–1073. [Google Scholar] [CrossRef]
- Elborn, J.S. Cystic fibrosis. Lancet 2016, 388, 2519–2531. [Google Scholar] [CrossRef] [PubMed]
- Anderson, M.P.; Gregory, R.J.; Thompson, S.; Souza, D.W.; Paul, S.; Mulligan, R.C.; Smith, A.E.; Welsh, M.J. Demonstration That CFTR Is a Chloride Channel by Alteration of Its Anion Selectivity. Science 1991, 253, 202–205. [Google Scholar] [CrossRef] [PubMed]
- Liu, F.; Zhang, Z.; Csanády, L.; Gadsby, D.C.; Chen, J. Molecular Structure of the Human CFTR Ion Channel. Cell 2017, 169, 85–95.e8. [Google Scholar] [CrossRef] [PubMed]
- The Clinical and Functional TRanslation of CFTR (CFTR2). Available online: https://cftr2.org/ (accessed on 30 April 2023).
- Haq, I.; Almulhem, M.; Soars, S.; Poulton, D.; Brodlie, M. Precision Medicine Based on CFTR Genotype for People with Cystic Fibrosis. Pharmacogenomics Pers. Med. 2022, 15, 91–104. [Google Scholar] [CrossRef] [PubMed]
- Kalydeco (Ivacaftor). Vertex Pharmaceuticals Inc.: Cambridge, MA, USA. Available online: https://www.accessdata.fda.gov/drugsatfda_docs/label/2012/203188lbl.pdf (accessed on 26 April 2023).
- ORKAMBI (Lumacaftor/Ivacaftor). Vertex Pharmaceuticals Inc.: Boston, MA, USA. Available online: https://pi.vrtx.com/files/uspi_lumacaftor_ivacaftor.pdf (accessed on 26 April 2023).
- SYMDEKO (Tezacaftor/Ivacaftor). Vertex Pharmaceuticals Inc.: Boston, MA, USA. Available online: https://pi.vrtx.com/files/patientpackageinsert_tezacaftor_ivacaftor.pdf (accessed on 26 April 2023).
- TRIKAFTA (Elexacaftor, Tezacaftor and Ivacaftor Tablets; Ivacaftor Tablets). Vertex Pharmaceuticals Inc.: Boston, MA, USA. Available online: https://pi.vrtx.com/files/uspi_elexacaftor_tezacaftor_ivacaftor.pdf (accessed on 26 April 2023).
- Taylor-Cousar, J.L.; Mall, M.A.; Ramsey, B.W.; McKone, E.F.; Tullis, E.; Marigowda, G.; McKee, C.M.; Waltz, D.; Moskowitz, S.M.; Savage, J.; et al. Clinical development of triple-combination CFTR modulators for cystic fibrosis patients with one or two F508del alleles. ERJ Open Res. 2019, 5, 00082–02019. [Google Scholar] [CrossRef] [PubMed]
- Keating, D.; Marigowda, G.; Burr, L.; Daines, C.; Mall, M.A.; McKone, E.F.; Ramsey, B.W.; Rowe, S.M.; Sass, L.A.; Tullis, E.; et al. VX-445–Tezacaftor–Ivacaftor in Patients with Cystic Fibrosis and One or Two Phe508del Alleles. N. Engl. J. Med. 2018, 379, 1612–1620. [Google Scholar] [CrossRef]
- Davies, J.C.; Moskowitz, S.M.; Brown, C.; Horsley, A.; Mall, M.A.; McKone, E.F.; Plant, B.J.; Prais, D.; Ramsey, B.W.; Taylor-Cousar, J.L.; et al. VX-659–Tezacaftor–Ivacaftor in Patients with Cystic Fibrosis and One or Two Phe508del Alleles. N. Engl. J. Med. 2018, 379, 1599–1611. [Google Scholar] [CrossRef]
- Middleton, P.G.; Mall, M.A.; Dřevínek, P.; Lands, L.C.; McKone, E.F.; Polineni, D.; Ramsey, B.W.; Taylor-Cousar, J.L.; Tullis, E.; Vermeulen, F.; et al. Elexacaftor–Tezacaftor–Ivacaftor for Cystic Fibrosis with a Single Phe508del Allele. N. Engl. J. Med. 2019, 381, 1809–1819. [Google Scholar] [CrossRef]
- Heijerman, H.G.M.; McKone, E.F.; Downey, D.G.; Van Braeckel, E.; Rowe, S.M.; Tullis, E.; Mall, M.A.; Welter, J.J.; Ramsey, B.W.; McKee, C.M.; et al. Efficacy and safety of the elexacaftor plus tezacaftor plus ivacaftor combination regimen in people with cystic fibrosis homozygous for the F508del mutation: A double-blind, randomised, phase 3 trial. Lancet 2019, 394, 1940–1948. [Google Scholar] [CrossRef]
- Zemanick, E.T.; Taylor-Cousar, J.L.; Davies, J.; Gibson, R.L.; Mall, M.A.; McKone, E.F.; McNally, P.; Ramsey, B.W.; Rayment, J.H.; Rowe, S.M.; et al. A Phase 3 Open-Label Study of Elexacaftor/Tezacaftor/Ivacaftor in Children 6 through 11 Years of Age with Cystic Fibrosis and at Least One F508del Allele. Am. J. Resp. Crit. Care 2021, 203, 1522–1532. [Google Scholar] [CrossRef] [PubMed]
- Griese, M.; Costa, S.; Linnemann, R.W.; Mall, M.A.; McKone, E.F.; Polineni, D.; Quon, B.S.; Ringshausen, F.C.; Taylor-Cousar, J.L.; Withers, N.J.; et al. Safety and Efficacy of Elexacaftor/Tezacaftor/Ivacaftor for 24 Weeks or Longer in People with Cystic Fibrosis and One or More F508del Alleles: Interim Results of an Open-Label Phase 3 Clinical Trial. Am. J. Resp. Crit. Care 2021, 203, 381–385. [Google Scholar] [CrossRef] [PubMed]
- Veltman, M.; De Sanctis, J.B.; Stolarczyk, M.; Klymiuk, N.; Bähr, A.; Brouwer, R.W.; Oole, E.; Shah, J.; Ozdian, T.; Liao, J.; et al. CFTR Correctors and Antioxidants Partially Normalize Lipid Imbalance but not Abnormal Basal Inflammatory Cytokine Profile in CF Bronchial Epithelial Cells. Front. Physiol. 2021, 12, 619442. [Google Scholar] [CrossRef]
- De Vuyst, R.C.; Bennard, E.; Kam, C.W.; McKinzie, C.J.; Esther, C.R. Elexacaftor/tezacaftor/ivacaftor treatment reduces airway inflammation in cystic fibrosis. Pediatr. Pulm. 2023, 58, 1592–1594. [Google Scholar] [CrossRef]
- Kong, K.; Kendall, C.; Stone, N.; Notingher, I. Raman spectroscopy for medical diagnostics—From in-vitro biofluid assays to in-vivo cancer detection. Adv. Drug Deliv. Rev. 2015, 89, 121–134. [Google Scholar] [CrossRef] [PubMed]
- Chen, T.; Yavuz, A.; Wang, M.C. Dissecting lipid droplet biology with coherent Raman scattering microscopy. J. Cell Sci. 2022, 135, jcs252353. [Google Scholar] [CrossRef]
- Acri, G.; Micali, A.; D’Angelo, R.; Puzzolo, D.; Aragona, P.; Testagrossa, B.; Aragona, E.; Wylegala, E.; Nowinska, A. Raman Spectroscopic Study of Amyloid Deposits in Gelatinous Drop-like Corneal Dystrophy. J. Clin. Med. 2022, 11, 1403. [Google Scholar] [CrossRef]
- Verma, T.; Majumdar, S.; Yadav, S.; Ahmed, S.M.; Umapathy, S.; Nandi, D. Cell-free hemoglobin is a marker of systemic inflammation in mouse models of sepsis: A Raman spectroscopic study. Analyst 2021, 146, 4022–4032. [Google Scholar] [CrossRef]
- Acri, G.; Falcone, A.; Giannetto, C.; Giudice, E.; Piccione, G.; Testagrossa, B.; Cicero, L.; Cassata, G.; Di Pietro, S. Preliminary study for the application of Raman spectroscopy for the identification of Leishmania infected dogs. Sci. Rep. 2022, 12, 7489. [Google Scholar] [CrossRef]
- Acri, G.; Sansotta, C.; Salmeri, F.M.; Romeo, M.; Ruello, E.V.; Denaro, L.; Testagrossa, B. Use of Raman Spectroscopy, Scanning Electron Microscopy and Energy Dispersive X-ray Spectroscopy in a Multi-Technique Approach for Physical Characterization of Purple Urine Bag Syndrome. Appl. Sci. 2022, 12, 4034. [Google Scholar] [CrossRef]
- Silveira, L.J.; de Cassia Fernandes Borges, R.; Navarro, R.S.; Giana, H.E.; Zangaro, R.A.; Pacheco, M.T.T.; Fernandes, A.B. Quantifying glucose and lipid components in human serum by Raman spectroscopy and multivariate statistic. Lasers Med. Sci. 2017, 32, 787–795. [Google Scholar] [CrossRef] [PubMed]
- Birech, Z.; Mwangi, P.W.; Bukachi, F.; Mandela, K.M. Application of Raman spectroscopy in type 2 diabetes screening in blood using leucine and isoleucine amino-acids as biomarkers and in comparative anti-diabetic drugs efficacy studies. PLoS ONE 2017, 12, e0185130. [Google Scholar] [CrossRef] [PubMed]
- Atkins, C.G.; Buckley, K.; Blades, M.W.; Turner, R.F.B. Raman Spectroscopy of Blood and Blood Components. Appl. Spectrosc. 2017, 71, 767–793. [Google Scholar] [CrossRef] [PubMed]
- Giannetto, C.; Acri, G.; Giudice, E.; Arfuso, F.; Testagrossa, B.; Piccione, G. Quantifying Serum Total Lipids and Tryptophan Concentrations by Raman Spectroscopy During Standardized Obstacle Course in Horses. J. Equine Vet. Sci. 2022, 108, 103820. [Google Scholar] [CrossRef] [PubMed]
- Parachalil, D.R.; McIntyre, J.; Byrne, H.J. Potential of Raman spectroscopy for the analysis of plasma/serum in the liquid state: Recent advances. Anal. Bioanal. Chem. 2020, 412, 1993–2007. [Google Scholar] [CrossRef] [PubMed]
- Lister, A.P.; Highmore, C.J.; Hanrahan, N.; Read, J.; Munro, A.P.S.; Tan, S.; Allan, R.N.; Faust, S.N.; Webb, J.S.; Mahajan, S. Multi-Excitation Raman Spectroscopy for Label-Free, Strain-Level Characterization of Bacterial Pathogens in Artificial Sputum Media. Anal. Chem. 2022, 94, 669–677. [Google Scholar] [CrossRef] [PubMed]
- Acri, G.; Venuti, V.; Costa, S.; Testagrossa, B.; Pellegrino, S.; Crupi, V.; Majolino, D. Raman Spectroscopy as Noninvasive Method of Diagnosis of Pediatric Onset Inflammatory Bowel Disease. Appl. Sci. 2020, 10, 6974. [Google Scholar] [CrossRef]
- O’Regan, G.M.; Kemperman, P.M.J.H.; Sandilands, A.; Chen, H.; Campbell, L.E.; Kroboth, K.; Watson, R.; Rowland, M.; Puppels, G.J.; McLean, W.H.I.; et al. Raman profiles of the stratum corneum define 3 filaggrin genotype–determined atopic dermatitis endophenotypes. J. Allergy Clin. Immun. 2010, 126, 574–580.e1. [Google Scholar] [CrossRef]
- Rygula, A.; Majzner, K.; Marzec, K.M.; Kaczor, A.; Pilarczyk, M.; Baranska, M. Raman spectroscopy of proteins: A review. J. Raman Spectrosc. 2013, 44, 1061–1076. [Google Scholar] [CrossRef]
- Kurouski, D.; Van Duyne, R.P.; Lednev, I.K. Exploring the structure and formation mechanism of amyloid fibrils by Raman spectroscopy: A review. Analyst 2015, 140, 4967–4980. [Google Scholar] [CrossRef]
- Herrero, A.M.; Cambero, M.I.; Ordóñez, J.A.; de la Hoz, L.; Carmona, P. Raman spectroscopy study of the structural effect of microbial transglutaminase on meat systems and its relationship with textural characteristics. Food Chem. 2008, 109, 25–32. [Google Scholar] [CrossRef] [PubMed]
- Acri, G.; Testagrossa, B.; Giudice, E.; Arfuso, F.; Piccione, G.; Giannetto, C. Application of Raman Spectroscopy for the Evaluation of Metabolomic Dynamic Analysis in Athletic Horses. J. Equine Vet. Sci. 2021, 96, 103319. [Google Scholar] [CrossRef]
- Parachalil, D.R.; Bruno, C.; Bonnier, F.; Blasco, H.; Chourpa, I.; McIntyre, J.; Byrne, H.J. Raman spectroscopic screening of high and low molecular weight fractions of human serum. Analyst 2019, 144, 4295–4311. [Google Scholar] [CrossRef] [PubMed]
- Movasaghi, Z.; Rehman, S.; Rehman, I.U. Raman Spectroscopy of Biological Tissues. Appl. Spectrosc. Rev. 2007, 42, 493–541. [Google Scholar] [CrossRef]
- Acri, G.; Romano, C.; Costa, S.; Pellegrino, S.; Testagrossa, B. Raman Spectroscopy Technique: A Non-Invasive Tool in Celiac Disease Diagnosis. Diagnostics 2021, 11, 1277. [Google Scholar] [CrossRef] [PubMed]
- Pezzotti, G.; Zhu, W.; Adachi, T.; Horiguchi, S.; Marin, E.; Boschetto, F.; Ogitani, E.; Mazda, O. Metabolic machinery encrypted in the Raman spectrum of influenza A virus-inoculated mammalian cells. J. Cell Physiol. 2020, 235, 5146–5170. [Google Scholar] [CrossRef]
- Czamara, K.; Majzner, K.; Pacia, M.Z.; Kochan, K.; Kaczor, A.; Baranska, M. Raman spectroscopy of lipids: A review. J. Raman Spectrosc. 2015, 46, 4–20. [Google Scholar] [CrossRef]
- Balan, V.; Mihai, C.-T.; Cojocaru, F.-D.; Uritu, C.-M.; Dodi, G.; Botezat, D.; Gardikiotis, I. Vibrational Spectroscopy Fingerprinting in Medicine: From Molecular to Clinical Practice. Materials 2019, 12, 2884. [Google Scholar] [CrossRef]
- Delfino, I.; Ricciardi, V.; Manti, L.; Lasalvia, M.; Lepore, M. Multivariate Analysis of Difference Raman Spectra of the Irradiated Nucleus and Cytoplasm Region of SH-SY5Y Human Neuroblastoma Cells. Sensors 2019, 19, 3971. [Google Scholar] [CrossRef]
- Oleszko, A.; Hartwich, J.; Wójtowicz, A.; Gąsior-Głogowska, M.; Huras, H.; Komorowska, M. Comparison of FTIR-ATR and Raman spectroscopy in determination of VLDL triglycerides in blood serum with PLS regression. Spectrochim. Acta A 2017, 183, 239–246. [Google Scholar] [CrossRef]
- Duan, P.; Li, J.; Yang, W.; Li, X.; Long, M.; Feng, X.; Zhang, Y.; Chen, C.; Morais, C.L.M.; Martin, F.L.; et al. Fourier transform infrared and Raman-based biochemical profiling of different grades of pure foetal-type hepatoblastoma. J. Biophotonics 2019, 12, e201800304. [Google Scholar] [CrossRef]
- Wood, B.R.; Chernenko, T.; Matthäus, C.; Diem, M.; Chong, C.; Bernhard, U.; Jene, C.; Brandli, A.A.; McNaughton, D.; Tobin, M.J.; et al. Shedding New Light on the Molecular Architecture of Oocytes Using a Combination of Synchrotron Fourier Transform-Infrared and Raman Spectroscopic Mapping. Anal. Chem. 2008, 80, 9065–9072. [Google Scholar] [CrossRef] [PubMed]
- Krafft, C.; Neudert, L.; Simat, T.; Salzer, R. Near infrared Raman spectra of human brain lipids. Spectrochim. Acta A 2005, 61, 1529–1535. [Google Scholar] [CrossRef] [PubMed]
- Zhang, F.; Huang, Q.; Yan, J.; Zhang, X.; Li, J. Assessment of the Effect of Trichostatin A on HeLa Cells through FT-IR Spectroscopy. Anal. Chem. 2015, 87, 2511–2517. [Google Scholar] [CrossRef] [PubMed]
- Chen, T.; Lee, M.-J.; Kim, Y.S.; Lee, S.; Kummar, S.; Gutierrez, M.; Hewitt, S.M.; Trepel, J.B.; Levin, I.W. Pharmacodynamic Assessment of Histone Deacetylase Inhibitors: Infrared Vibrational Spectroscopic Imaging of Protein Acetylation. Anal. Chem. 2008, 80, 6390–6396. [Google Scholar] [CrossRef][Green Version]
- Bonizzi, A.; Magri, F.; Mazzucchelli, S.; Truffi, M.; Rizzi, A.; Corsi, F.; Cazzola, R.; Morasso, C. Determination of the quality of lipoproteins by Raman spectroscopy in obese and healthy subjects. Analyst 2023, 148, 2012–2020. [Google Scholar] [CrossRef] [PubMed]
- Manson, M.E.; Corey, D.A.; Bederman, I.; Burgess, J.D.; Kelley, T.J. Regulatory role of β-arrestin-2 in cholesterol processing in cystic fibrosis epithelial cells. J. Lipid Res. 2012, 53, 1268–1276. [Google Scholar] [CrossRef]
- Ordoñez, C.L.; Henig, N.R.; Mayer-Hamblett, N.; Accurso, F.J.; Burns, J.L.; Chmiel, J.F.; Daines, C.L.; Gibson, R.L.; McNamara, S.; Retsch-Bogart, G.Z.; et al. Inflammatory and microbiologic markers in induced sputum after intravenous antibiotics in cystic fibrosis. Am. J. Respir. Crit. Care Med. 2003, 168, 1471–1475. [Google Scholar] [CrossRef]
- Colombo, C.; Costantini, D.; Rocchi, A.; Cariani, L.; Garlaschi, M.L.; Tirelli, S.; Calori, G.; Copreni, E.; Conese, M. Cytokine levels in sputum of cystic fibrosis patients before and after antibiotic therapy. Pediatr. Pulmonol. 2005, 40, 15–21. [Google Scholar] [CrossRef]
- Alsamad, F.; Gobinet, C.; Vuiblet, V.; Jaisson, S.; Piot, O. Correction: Towards normalization selection of Raman data in the context of protein glycation: Application of validity indices to PCA processed spectra. Analyst 2020, 145, 3157. [Google Scholar] [CrossRef]
- Zoladek, A.; Pascut, F.C.; Patel, P.; Notingher, I. Non-invasive time-course imaging of apoptotic cells by confocal Raman micro-spectroscopy. J. Raman Spectrosc. 2011, 42, 251–258. [Google Scholar] [CrossRef]
- Acri, G.; Testagrossa, B.; Piccione, G.; Arfuso, F.; Giudice, E.; Giannetto, C. Central and Peripheral Fatigue Evaluation during Physical Exercise in Athletic Horses by Means of Raman Spectroscopy. Animals 2023, 13, 2201. [Google Scholar] [CrossRef] [PubMed]
- Youden, W.J. Index for rating diagnostic tests. Cancer 1950, 3, 32–35. [Google Scholar] [CrossRef] [PubMed]
- Bacalhau, M.; Camargo, M.; Magalhães-Ghiotto, G.A.V.; Drumond, S.; Castelletti, C.H.M.; Lopes-Pacheco, M. Elexacaftor-Tezacaftor-Ivacaftor: A Life-Changing Triple Combination of CFTR Modulator Drugs for Cystic Fibrosis. Pharmaceuticals 2023, 16, 410. [Google Scholar] [CrossRef] [PubMed]
- Petersen, M.C.; Begnen, L.; Wallendorf, M.; Litvin, M. Effect of elexacaftor-tezacaftor-ivacaftor on body weight and metabolic parameters in adults with cystic fibrosis. J. Cyst. Fibros. 2021, 21, 265–271. [Google Scholar] [CrossRef] [PubMed]
- Francalanci, M.; Terlizzi, V.; Fevola, C.; Di Rosa, G.; Pierattini, V.; Roselli, E.; Bonomi, P.; Cavicchi, M.C.; Galici, V.; Neri, A.S.; et al. Nutritional Status and Circulating Levels of Fat-Soluble Vitamins in Cystic Fibrosis Patients: A Cohort Study and Evaluation of the Effect of CFTR Modulators. Children 2023, 10, 252. [Google Scholar] [CrossRef]
- Gelzo, M.; Iacotucci, P.; Caputo, M.; Cernera, G.; Comegna, M.; Carnovale, V.; Corso, G.; Castaldo, G. Lumacaftor/ivacaftor improves liver cholesterol metabolism but does not influence hypocholesterolemia in patients with cystic fibrosis. J. Cyst. Fibros. 2020, 20, e1–e6. [Google Scholar] [CrossRef]
- Hong, E.; Li, R.; Shi, A.; Almond, L.M.; Wang, J.; Khudari, A.Z.; Haddad, S.; Sislyan, S.; Angelich, M.; Chung, P.S.; et al. Safety of elexacaftor/tezacaftor/ivacaftor dose reduction: Mechanistic exploration through physiologically based pharmacokinetic modeling and a clinical case series. Pharmacotherapy 2023, 43, 291–299. [Google Scholar] [CrossRef]





| Raman Peak Sub-Band (cm−1) | Assignment | References | 
|---|---|---|
| 2858 | CH2 symmetric stretch | [42,44] | 
| 2877 | CH3 symmetric stretch | [45] | 
| 2897 | CH2 anti-symmetric stretch | [45] | 
| 2912 | C-H vibrational mode | [46] | 
| 2924 | CH2 anti-symmetric stretch | [42,47] | 
| 2940 | CH3 symmetric stretch | [42,48] | 
| 2960 | CH3 anti-symmetric stretch | [42,49] | 
| 2977 | CH3 symmetric stretch | [50] | 
| 2984 | CH2 group vibration | [51] | 
| Value | CI | |
|---|---|---|
| AUC | 0.977 | 0.924–1 | 
| Sensitivity | 0.909 | 0.587–1 | 
| Specificity | 1 | 0.631–1 | 
| Treated | Non-Treated | |
|---|---|---|
| Age (mean ± SD) | 22.4 ± 6.3 | 26.2 ± 8.5 | 
| F/M | 2:3 | 4:1 | 
| FEV1 1 (mean ± SD) | 104.4 ± 22.8 | 87.2 ± 18.9 | 
| BMI 2 (mean ± SD) | 20.9 ± 3.7 | 22.4 ± 3.9 | 
| C-reactive protein 3 (mean ± SD) | 0.50 ± 0.44 | 0.78 ± 0.52 | 
| Sweat chloride 4 (mean ± SD) | 42.4 ± 13.4 | 86.6 ± 19.8 | 
| Disclaimer/Publisher’s Note: The statements, opinions and data contained in all publications are solely those of the individual author(s) and contributor(s) and not of MDPI and/or the editor(s). MDPI and/or the editor(s) disclaim responsibility for any injury to people or property resulting from any ideas, methods, instructions or products referred to in the content. | 
© 2024 by the authors. Licensee MDPI, Basel, Switzerland. This article is an open access article distributed under the terms and conditions of the Creative Commons Attribution (CC BY) license (https://creativecommons.org/licenses/by/4.0/).
Share and Cite
Acri, G.; Testagrossa, B.; Lucanto, M.C.; Cristadoro, S.; Pellegrino, S.; Ruello, E.; Costa, S. Raman Spectroscopy and Cystic Fibrosis Disease: An Alternative Potential Tool for Cystic Fibrosis Transmembrane Conductance Regulator (CFTR) Modulator Response Differentiation—A Pilot Study Based on Serum Samples. Molecules 2024, 29, 433. https://doi.org/10.3390/molecules29020433
Acri G, Testagrossa B, Lucanto MC, Cristadoro S, Pellegrino S, Ruello E, Costa S. Raman Spectroscopy and Cystic Fibrosis Disease: An Alternative Potential Tool for Cystic Fibrosis Transmembrane Conductance Regulator (CFTR) Modulator Response Differentiation—A Pilot Study Based on Serum Samples. Molecules. 2024; 29(2):433. https://doi.org/10.3390/molecules29020433
Chicago/Turabian StyleAcri, Giuseppe, Barbara Testagrossa, Maria Cristina Lucanto, Simona Cristadoro, Salvatore Pellegrino, Elisa Ruello, and Stefano Costa. 2024. "Raman Spectroscopy and Cystic Fibrosis Disease: An Alternative Potential Tool for Cystic Fibrosis Transmembrane Conductance Regulator (CFTR) Modulator Response Differentiation—A Pilot Study Based on Serum Samples" Molecules 29, no. 2: 433. https://doi.org/10.3390/molecules29020433
APA StyleAcri, G., Testagrossa, B., Lucanto, M. C., Cristadoro, S., Pellegrino, S., Ruello, E., & Costa, S. (2024). Raman Spectroscopy and Cystic Fibrosis Disease: An Alternative Potential Tool for Cystic Fibrosis Transmembrane Conductance Regulator (CFTR) Modulator Response Differentiation—A Pilot Study Based on Serum Samples. Molecules, 29(2), 433. https://doi.org/10.3390/molecules29020433
 
        




 
       