Co-Mn Complex Oxide Nanoparticles as Potential Reactive Oxygen Species Scavenging Agents for Pulmonary Fibrosis Treatment
Abstract
1. Introduction
2. Results and Discussions
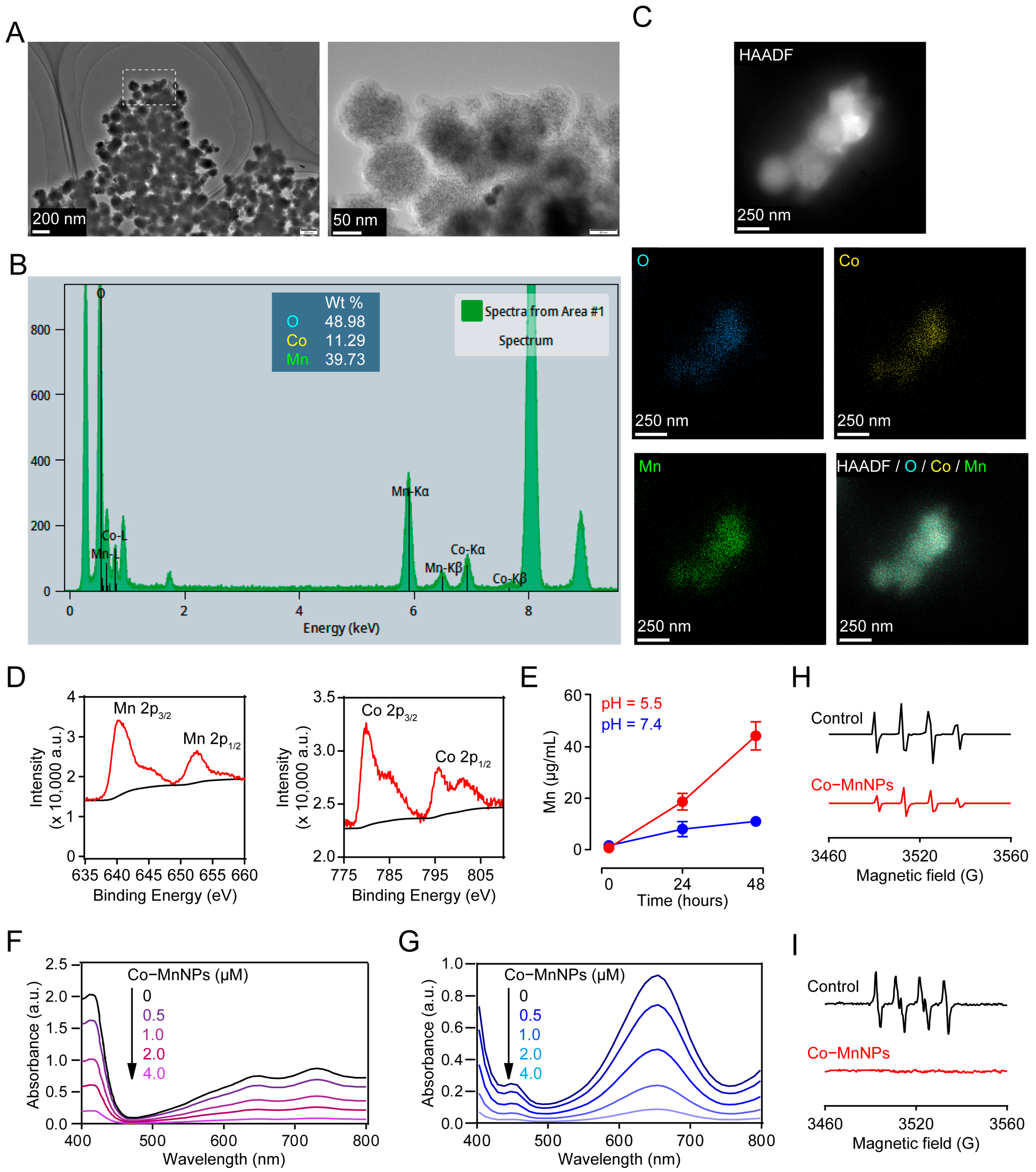
2.1. Synthesis and Characterization of Co-MnNPs
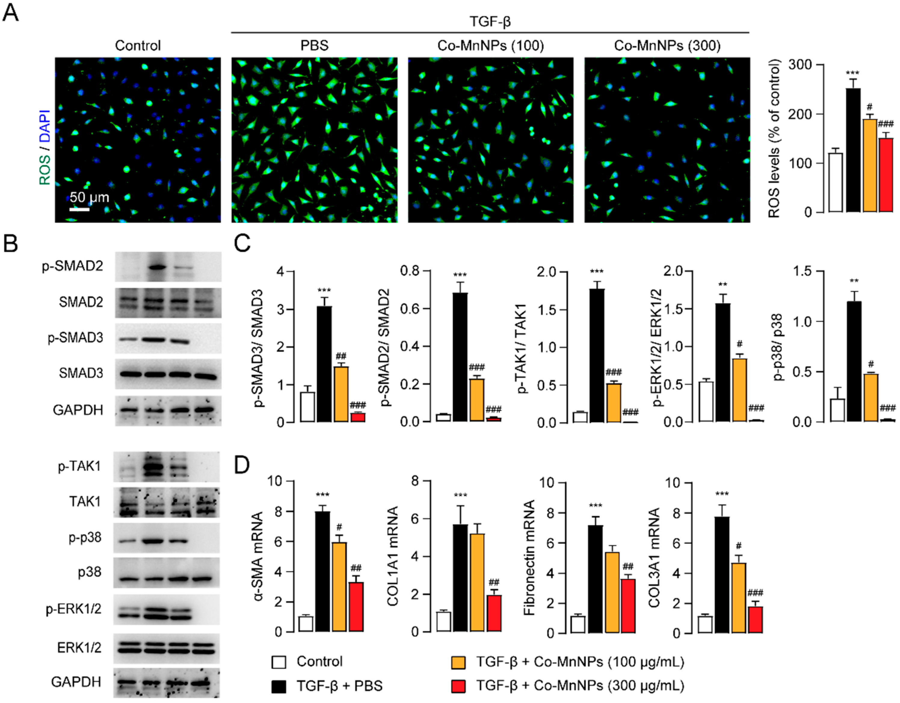
2.2. Co-MnNPs Restrained TGF-β-Induced Activation of NIH/3T3
2.3. Co-MnNPs Reduced LPS-Induced Inflammation in RAW264.7 Macrophages
2.4. Co-MnNPs Alleviated Pulmonary Fibrosis in Mice
2.5. Co-MnNPs Reduced Inflammation in Mice with Pulmonary Fibrosis
2.6. Co-MnNPs Suppressed TGF-β Pathways in the BLM-Induced Pulmonary Fibrosis Mouse Model
3. Materials and Methods
3.1. Materials and Instrumentation
3.2. Preparation and Characterization of Co-MnNPs
3.3. Stability Study of Co-MnNPs
3.4. ROS Scavenging Activity of Co-MnNPs
3.4.1. ABTS Assay
3.4.2. TMB Assay
3.4.3. ESR Assay
3.5. Mouse
3.6. Histology
3.7. Immunofluorescent Staining
3.8. Immunohistochemistry (IHC) Staining
3.9. Cell Culture
3.10. Real-Time PCR
3.11. Western Blotting
3.12. Hydroxyproline (HYP) Measurement
3.13. Statistical Analysis
4. Conclusions
Supplementary Materials
Author Contributions
Funding
Institutional Review Board Statement
Informed Consent Statement
Data Availability Statement
Conflicts of Interest
References
- Spagnolo, P.; Kropski, J.A.; Jones, M.G.; Lee, J.S.; Rossi, G.; Karampitsakos, T.; Maher, T.M.; Tzouvelekis, A.; Ryerson, C.J. Idiopathic pulmonary fibrosis: Disease mechanisms and drug development. Pharmacol. Ther. 2021, 222, 107798. [Google Scholar] [CrossRef] [PubMed]
- Wynn, T.A. Integrating mechanisms of pulmonary fibrosis. J. Exp. Med. 2011, 208, 1339–1350. [Google Scholar] [CrossRef] [PubMed]
- Karampitsakos, T.; Juan-Guardela, B.M.; Tzouvelekis, A.; Herazo-Maya, J.D. Precision medicine advances in idiopathic pulmonary fibrosis. EBioMedicine 2023, 95, 104766. [Google Scholar] [CrossRef]
- Fletcher, S.; Jones, M.G.; Spinks, K.; Sgalla, G.; Marshall, B.G.; Limbrey, R.; Richeldi, L. The safety of new drug treatments for idiopathic pulmonary fibrosis. Expert Opin. Drug Saf. 2016, 15, 1483–1489. [Google Scholar] [CrossRef] [PubMed]
- Wollin, L.; Distler, J.H.; Redente, E.F.; Riches, D.W.H.; Stowasser, S.; Schlenker-Herceg, R.; Maher, T.M.; Kolb, M. Potential of nintedanib in treatment of progressive fibrosing interstitial lung diseases. Eur. Respir. J. 2019, 54, 1900161. [Google Scholar] [CrossRef]
- Li, M.; Zhou, Y.; Wang, T.; Li, M.; Chen, X.; Zhang, T.; Wang, D.; Zhang, J. Nintedanib exerts anti-pulmonary fibrosis activity via inhibiting TANK-binding kinase 1 (TBK1) phosphorylation. Chem. Commun. 2022, 58, 1199–1202. [Google Scholar] [CrossRef]
- Aimo, A.; Cerbai, E.; Bartolucci, G.; Adamo, L.; Barison, A.; Lo Surdo, G.; Biagini, S.; Passino, C.; Emdin, M. Pirfenidone is a cardioprotective drug: Mechanisms of action and preclinical evidence. Pharmacol. Res. Off. J. Ital. Pharmacol. Soc. 2020, 155, 104694. [Google Scholar]
- Lenti, M.V.; Di Sabatino, A. Intestinal fibrosis. Mol. Asp. Med. 2019, 65, 100–109. [Google Scholar]
- Plikus, M.V.; Wang, X.; Sinha, S.; Forte, E.; Thompson, S.M.; Herzog, E.L.; Driskell, R.R.; Rosenthal, N.; Biernaskie, J.; Horsley, V. Fibroblasts: Origins, definitions, and functions in health and disease. Cell 2021, 184, 3852–3872. [Google Scholar]
- Byrne, A.J.; Maher, T.M.; Lloyd, C.M. Pulmonary Macrophages: A New Therapeutic Pathway in Fibrosing Lung Disease? Trends Mol. Med. 2016, 22, 303–316. [Google Scholar]
- Mahalanobish, S.; Saha, S.; Dutta, S.; Sil, P.C. Matrix metalloproteinase: An upcoming therapeutic approach for idiopathic pulmonary fibrosis. Pharmacol. Res. Off. J. Ital. Pharmacol. Soc. 2020, 152, 104591. [Google Scholar] [CrossRef]
- Ishida, Y.; Kuninaka, Y.; Mukaida, N.; Kondo, T. Immune Mechanisms of Pulmonary Fibrosis with Bleomycin. Int. J. Mol. Sci. 2023, 24, 3149. [Google Scholar] [CrossRef] [PubMed]
- Estornut, C.; Milara, J.; Bayarri, M.A.; Belhadj, N.; Cortijo, J. Targeting Oxidative Stress as a Therapeutic Approach for Idiopathic Pulmonary Fibrosis. Front. Pharmacol. 2022, 12, 794997. [Google Scholar] [CrossRef]
- Calverley, P.; Rogliani, P.; Papi, A. Safety of N-Acetylcysteine at High Doses in Chronic Respiratory Diseases: A Review. Drug Saf. 2020, 44, 273–290. [Google Scholar] [CrossRef] [PubMed]
- Hassan, A.I.; Samir, A.; Youssef, H.F.; Mohamed, S.S.; Asker, M.S.; Mahmoud, M.G. Effects of silver nanoparticles–polysaccharide on bleomycin-induced pulmonary fibrosis in rats. J. Pharm. Pharmacol. 2021, 73, 1503–1512. [Google Scholar] [CrossRef] [PubMed]
- dos Santos Haupenthal, D.P.; Mendes, C.; de Bem Silveira, G.; Zaccaron, R.P.; Corrêa, M.E.A.B.; Nesi, R.T.; Pinho, R.A.; da Silva Paula, M.M.; Silveira, P.C.L. Effects of treatment with gold nanoparticles in a model of acute pulmonary inflammation induced by lipopolysaccharide. J. Biomed. Mater. Res. Part A 2019, 108, 103–115. [Google Scholar] [CrossRef]
- Shahabi, R.; Anissian, A.; Javadmoosavi, S.A.; Nasirinezhad, F. Protective and anti-inflammatory effect of selenium nano-particles against bleomycin-induced pulmonary injury in male rats. Drug Chem. Toxicol. 2019, 44, 92–100. [Google Scholar] [CrossRef]
- Dong, R.; Liu, M.; Huang, X.-X.; Liu, Z.; Jiang, D.-Y.; Xiao, H.-J.; Geng, J.; Ren, Y.-H.; Dai, H.-P. Water-Soluble C60 Protects Against Bleomycin-Induced Pulmonary Fibrosis in Mice. Int. J. Nanomed. 2020, 15, 2269–2276. [Google Scholar] [CrossRef]
- Liu, Q.; Ren, Y.; Jia, H.; Yuan, H.; Tong, Y.; Kotha, S.; Mao, X.; Huang, Y.; Chen, C.; Zheng, Z.; et al. Vanadium Carbide Nanosheets with Broad-Spectrum Antioxidant Activity for Pulmonary Fibrosis Therapy. ACS Nano 2023, 17, 22527–22538. [Google Scholar] [CrossRef]
- Sisakhtnezhad, S.; Rahimi, M.; Mohammadi, S. Biomedical applications of MnO2 nanomaterials as nanozyme-based theranostics. Biomed. Pharmacother. 2023, 163, 114833. [Google Scholar] [CrossRef]
- Zhang, Y.; Chen, L.; Sun, R.; Lv, R.; Du, T.; Li, Y.; Zhang, X.; Sheng, R.; Qi, Y. Multienzymatic Antioxidant Activity of Manganese-Based Nanoparticles for Protection against Oxidative Cell Damage. ACS Biomater. Sci. Eng. 2022, 8, 638–648. [Google Scholar] [CrossRef] [PubMed]
- Kim, J.; Kim, H.Y.; Song, S.Y.; Go, S.-H.; Sohn, H.S.; Baik, S.; Soh, M.; Kim, K.; Kim, D.; Kim, H.-C.; et al. Synergistic Oxygen Generation and Reactive Oxygen Species Scavenging by Manganese Ferrite/Ceria Co-decorated Nanoparticles for Rheumatoid Arthritis Treatment. ACS Nano 2019, 13, 3206–3217. [Google Scholar] [CrossRef] [PubMed]
- Chen, X.; Zhang, L.; Zeng, H.; Meng, W.; Liu, G.; Zhang, W.; Zhao, P.; Zhang, Q.; Chen, M.; Chen, J. Manganese-Based Immunomodulatory Nanocomposite with Catalase-Like Activity and Microwave-Enhanced ROS Elimination Ability for Efficient Rheumatoid Arthritis Therapy. Small 2023, 19, 2304610. [Google Scholar] [CrossRef] [PubMed]
- Gao, W.; Liu, W.; Dong, X.; Sun, Y. Albumin–manganese dioxide nanocomposites: A potent inhibitor and ROS scavenger against Alzheimer’s β-amyloid fibrillogenesis and neuroinflammation. J. Mater. Chem. B 2023, 11, 10482–10496. [Google Scholar] [CrossRef]
- Pu, Y.; Wang, P.; Yang, R.; Tan, X.; Shi, T.; Ma, J.; Xue, W.; Chi, B. Bio-fabricated nanocomposite hydrogel with ROS scavenging and local oxygenation accelerates diabetic wound healing. J. Mater. Chem. B 2022, 10, 4083–4095. [Google Scholar] [CrossRef]
- Zhao, J.; Gao, W.; Cai, X.; Xu, J.; Zou, D.; Li, Z.; Hu, B.; Zheng, Y. Nanozyme-mediated catalytic nanotherapy for inflammatory bowel disease. Theranostics 2019, 9, 2843–2855. [Google Scholar] [CrossRef]
- Li, S.; Yang, Y.; Zheng, H.; Zheng, Y.; He, C.-S.; Lai, B.; Ma, J.; Nan, J. Introduction of oxygen vacancy to manganese ferrite by Co substitution for enhanced peracetic acid activation and 1O2 dominated tetracycline hydrochloride degradation under microwave irradiation. Water Res. 2022, 225, 119176. [Google Scholar] [CrossRef]
- Hudek, L.; Torriero, A.A.J.; Michalczyk, A.A.; Neilan, B.A.; Ackland, M.L.; Bräu, L. Peroxide reduction by a metal-dependent catalase in Nostoc punctiforme (cyanobacteria). Appl. Microbiol. Biotechnol. 2017, 101, 3781–3800. [Google Scholar] [CrossRef]
- Li, Z.; Zhao, Y.; Huang, H.; Zhang, C.; Liu, H.; Wang, Z.; Yi, M.; Xie, N.; Shen, Y.; Ren, X.; et al. A Nanozyme-Immobilized Hydrogel with Endogenous ROS-Scavenging and Oxygen Generation Abilities for Significantly Promoting Oxidative Diabetic Wound Healing. Adv. Health Mater. 2022, 11, e2201524. [Google Scholar] [CrossRef]
- Mandakhbayar, N.; Ji, Y.; El-Fiqi, A.; Patel, K.D.; Yoon, D.S.; Dashnyam, K.; Bayaraa, O.; Jin, G.; Tsogtbaatar, K.; Kim, T.-H.; et al. Double hits with bioactive nanozyme based on cobalt-doped nanoglass for acute and diabetic wound therapies through anti-inflammatory and pro-angiogenic functions. Bioact. Mater. 2024, 31, 298–311. [Google Scholar] [CrossRef]
- Yang, B.; Hu, C.; Zhang, Y.; Jiang, D.; Lin, P.; Qiu, S.; Shi, J.; Wang, L. Biomimetic-Structured Cobalt Nanocatalyst Suppresses Aortic Dissection Progression by Catalytic Antioxidation. J. Am. Chem. Soc. 2024, 146, 17201–17210. [Google Scholar] [CrossRef]
- Li, M.; Tan, L.; Tang, L.; Li, A.; Hu, J. Hydrosoluble 50% N-acetylation-thiolated chitosan complex with cobalt as a pH-responsive renal fibrosis targeting drugs. J. Biomater. Sci. Polym. Ed. 2016, 27, 972–985. [Google Scholar] [PubMed]
- Barnes, P.J. Small airway fibrosis in COPD. Int. J. Biochem. Cell Biol. 2019, 116, 105598. [Google Scholar] [CrossRef]
- Leung, C.C.; Yu, I.T.S.; Chen, W. Silicosis. Lancet 2012, 379, 2008–2018. [Google Scholar] [PubMed]
- Ilyasov, I.R.; Beloborodov, V.L.; Selivanova, I.A.; Terekhov, R.P. ABTS/PP Decolorization Assay of Antioxidant Capacity Reaction Pathways. Int. J. Mol. Sci. 2020, 21, 1131. [Google Scholar] [CrossRef]
- Zhuo, S.; Fang, J.; Zhu, C.; Du, J. Preparation of palladium/carbon dot composites as efficient peroxidase mimics for H2O2 and glucose assay. Anal. Bioanal. Chem. 2019, 412, 963–972. [Google Scholar]
- Li, Y.; Zhao, S.; Xu, S.; Li, Y.; Wang, C.; Ren, J.; Li, F.; Hu, X.; Lin, K.; Qiu, Y.; et al. Palmitoylethanolamide (PEA) reduces postoperative adhesions after experimental strabismus surgery in rabbits by suppressing canonical and non-canonical TGFbeta signaling through PPARalpha. Biochem. Pharmacol. 2021, 184, 114398. [Google Scholar]
- Bansal, T.; Chatterjee, E.; Singh, J.; Ray, A.; Kundu, B.; Thankamani, V.; Sengupta, S.; Sarkar, S. Arjunolic acid, a peroxisome proliferator-activated receptor alpha agonist, regresses cardiac fibrosis by inhibiting non-canonical TGF-beta signaling. J. Biol. Chem. 2017, 292, 16440–16462. [Google Scholar]
- Wu, K.; Xiu, Y.; Zhou, P.; Qiu, Y.; Li, Y. A New Use for an Old Drug: Carmofur Attenuates Lipopolysaccharide (LPS)-Induced Acute Lung Injury via Inhibition of FAAH and NAAA Activities. Front. Pharmacol. 2019, 10, 818. [Google Scholar] [CrossRef]
- Richmond, A. NF-κB, chemokine gene transcription and tumour growth. Nat. Rev. Immunol. 2002, 2, 664–674. [Google Scholar] [CrossRef]
- Xu, Y.; Lan, P.; Wang, T. The Role of Immune Cells in the Pathogenesis of Idiopathic Pulmonary Fibrosis. Medicina 2023, 59, 1984. [Google Scholar] [CrossRef] [PubMed]
- Dsouza, N.N.; Alampady, V.; Baby, K.; Maity, S.; Byregowda, B.H.; Nayak, Y. Thalidomide interaction with inflammation in idiopathic pulmonary fibrosis. Inflammopharmacology 2023, 31, 1167–1182. [Google Scholar] [CrossRef]
- Malaviya, R.; Laskin, J.D.; Laskin, D.L. Anti-TNFα therapy in inflammatory lung diseases. Pharmacol. Ther. 2017, 180, 90–98. [Google Scholar] [CrossRef] [PubMed]
- Xie, X.; Wu, X.; Zhao, D.; Liu, Y.; Du, Q.; Li, Y.; Xu, Y.; Li, Y.; Qiu, Y.; Yang, Y. Fluvoxamine alleviates bleomycin-induced lung fibrosis via regulating the cGAS-STING pathway. Pharmacol. Res. Off. J. Ital. Pharmacol. Soc. 2022, 187, 106577. [Google Scholar] [CrossRef] [PubMed]
- Niu, T.; Wei, Z.; Fu, J.; Chen, S.; Wang, R.; Wang, Y.; Zheng, R. Venlafaxine, an anti-depressant drug, induces apoptosis in MV3 human melanoma cells through JNK1/2-Nur77 signaling pathway. Front. Pharmacol. 2022, 13, 1080412. [Google Scholar] [CrossRef]
- Xie, X.; Li, Y.; Xu, S.; Zhou, P.; Yang, L.; Xu, Y.; Qiu, Y.; Yang, Y.; Li, Y. Genetic Blockade of NAAA Cell-specifically Regulates Fatty Acid Ethanolamides (FAEs) Metabolism and Inflammatory Responses. Front. Pharmacol. 2022, 12, 817603. [Google Scholar] [CrossRef]
- Wang, T.; Zheng, R.; Sun, S. Drug Repurposing: Escitalopram attenuates acute lung injury by inhibiting the SIK2/HDAC4/NF-kappaB signaling cascade. Biochem. Biophys. Res. Commun. 2022, 599, 1–8. [Google Scholar] [CrossRef]
- Li, Y.; Li, Y.; Xu, S.; Chen, Y.; Zhou, P.; Hu, T.; Li, H.; Liu, Y.; Xu, Y.; Ren, J.; et al. N-Acylethanolamine acid amidase (NAAA) exacerbates psoriasis inflammation by enhancing dendritic cell (DCs) maturation. Pharmacol. Res. 2022, 185, 106491. [Google Scholar] [CrossRef]







| Disclaimer/Publisher’s Note: The statements, opinions and data contained in all publications are solely those of the individual author(s) and contributor(s) and not of MDPI and/or the editor(s). MDPI and/or the editor(s) disclaim responsibility for any injury to people or property resulting from any ideas, methods, instructions or products referred to in the content. | 
© 2024 by the authors. Licensee MDPI, Basel, Switzerland. This article is an open access article distributed under the terms and conditions of the Creative Commons Attribution (CC BY) license (https://creativecommons.org/licenses/by/4.0/).
Share and Cite
Yang, W.; Yuan, H.; Sun, H.; Hu, T.; Xu, Y.; Qiu, Y.; Li, Y. Co-Mn Complex Oxide Nanoparticles as Potential Reactive Oxygen Species Scavenging Agents for Pulmonary Fibrosis Treatment. Molecules 2024, 29, 5106. https://doi.org/10.3390/molecules29215106
Yang W, Yuan H, Sun H, Hu T, Xu Y, Qiu Y, Li Y. Co-Mn Complex Oxide Nanoparticles as Potential Reactive Oxygen Species Scavenging Agents for Pulmonary Fibrosis Treatment. Molecules. 2024; 29(21):5106. https://doi.org/10.3390/molecules29215106
Chicago/Turabian StyleYang, Wuhao, Hui Yuan, Hao Sun, Ting Hu, Yaping Xu, Yan Qiu, and Yuhang Li. 2024. "Co-Mn Complex Oxide Nanoparticles as Potential Reactive Oxygen Species Scavenging Agents for Pulmonary Fibrosis Treatment" Molecules 29, no. 21: 5106. https://doi.org/10.3390/molecules29215106
APA StyleYang, W., Yuan, H., Sun, H., Hu, T., Xu, Y., Qiu, Y., & Li, Y. (2024). Co-Mn Complex Oxide Nanoparticles as Potential Reactive Oxygen Species Scavenging Agents for Pulmonary Fibrosis Treatment. Molecules, 29(21), 5106. https://doi.org/10.3390/molecules29215106
 
        

