HP1γ Sensitizes Cervical Cancer Cells to Cisplatin through the Suppression of UBE2L3
Abstract
1. Introduction
2. Results
2.1. Overexpression of HP1γ Increases the Sensitivity of Cervical Cancer Cells to Cisplatin
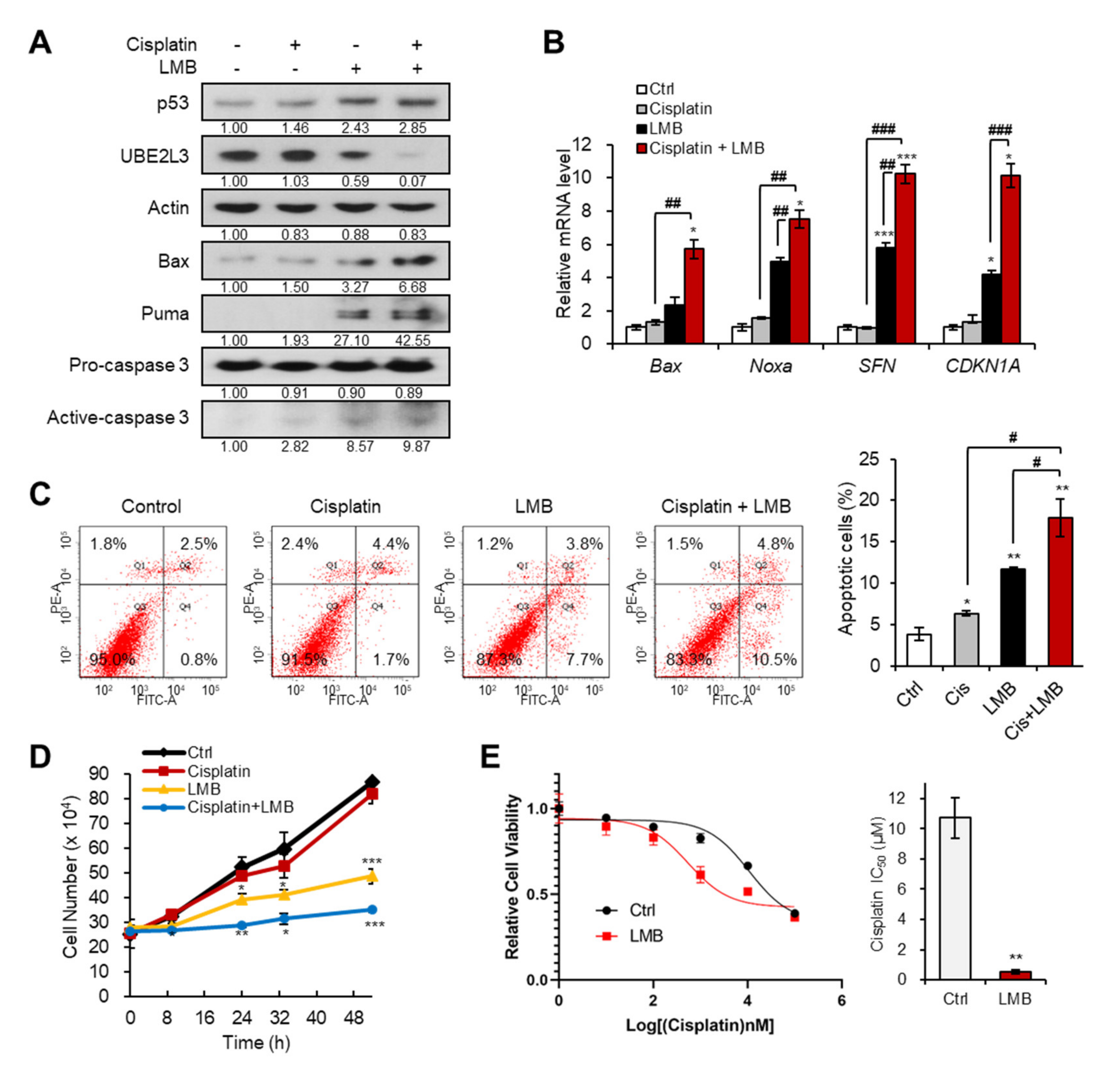
2.2. Inhibiting the Nuclear Export of HP1γ Increases the Sensitivity of Cervical Cancer Cells to Cisplatin
2.3. Doxorubicin-Mediated Elevation of p53 in Cervical Cancer Cells Requires the Suppression of UBE2L3 by HP1γ
2.4. Doxorubicin Treatment Increases the Nuclear Retention and UBE2L3 Promoter Enrichment of HP1γ
2.5. Doxorubicin Treatment Increases the Sensitivity of Cervical Cancer Cells to Cisplatin
3. Discussion
4. Materials and Methods
4.1. Cells Lines and Treatment
4.2. Overexpression of HP1γ
4.3. Knockdown of HP1γ
4.4. Cell Viability and IC50 Values
4.5. Flow Cytometry
4.6. Immunoblotting
4.7. Immunoprecipitation
4.8. Nuclear Fractionation
4.9. Reverse Transcription and Quantitative Real-Time PCR (RT-qPCR)
4.10. Chromatin Immunoprecipitation and qPCR (ChIP-qPCR)
4.11. Statistical Analysis
5. Conclusions
Author Contributions
Funding
Conflicts of Interest
References
- Bray, F.; Ferlay, J.; Soerjomataram, I.; Siegel, R.L.; Torre, L.A.; Jemal, A. Global cancer statistics 2018: GLOBOCAN estimates of incidence and mortality worldwide for 36 cancers in 185 countries. CA Cancer J. Clin. 2018, 68, 394–424. [Google Scholar] [CrossRef]
- Fanfani, F.; Vizza, E.; Landoni, F.; De Iaco, P.; Ferrandina, G.; Corrado, G.; Gallotta, V.; Gambacorta, M.A.; Fagotti, A.; Monterossi, G.; et al. Radical hysterectomy after chemoradiation in FIGO stage III cervical cancer patients versus chemoradiation and brachytherapy: Complications and 3-years survival. Eur. J. Surg. Oncol. (EJSO) 2016, 42, 1519–1525. [Google Scholar] [CrossRef]
- Lorusso, D.; Petrelli, F.; Coinu, A.; Raspagliesi, F.; Barni, S. A systematic review comparing cisplatin and carboplatin plus paclitaxel-based chemotherapy for recurrent or metastatic cervical cancer. Gynecol. Oncol. 2014, 133, 117–123. [Google Scholar] [CrossRef]
- Tewari, K.S.; Sill, M.W.; Penson, R.T.; Huang, H.; Ramondetta, L.M.; Landrum, L.M.; Oaknin, A.; Reid, T.J.; Leitao, M.M.; Michael, H.E.; et al. Bevacizumab for advanced cervical cancer: Final overall survival and adverse event analysis of a randomised, controlled, open-label, phase 3 trial (Gynecologic Oncology Group 240). Lancet 2017, 390, 1654–1663. [Google Scholar] [CrossRef]
- Shen, D.-W.; Pouliot, L.M.; Hall, M.D.; Gottesman, M.M. Cisplatin Resistance: A Cellular Self-Defense Mechanism Resulting from Multiple Epigenetic and Genetic Changes. Pharmacol. Rev. 2012, 64, 706–721. [Google Scholar] [CrossRef]
- Zhu, H.; Luo, H.; Zhang, W.; Shen, Z.; Hu, X.; Zhu, X. Molecular mechanisms of cisplatin resistance in cervical cancer. Drug Des. Dev. Ther. 2016, 10, 1885–1895. [Google Scholar] [CrossRef] [PubMed]
- Mellish, K.J.; Kelland, L.R.; Harrap, K.R. In vitro platinum drug chemosensitivity of human cervical squamous cell carcinoma cell lines with intrinsic and acquired resistance to cisplatin. Br. J. Cancer 1993, 68, 240–250. [Google Scholar] [CrossRef] [PubMed]
- Perez, R.P.; Perez, K.M.; Handel, L.M.; Hamilton, T.C. In vitro interactions between platinum analogues in human ovarian-carcinoma cell lines. Cancer Chemother. Pharmacol. 1992, 29, 430–434. [Google Scholar] [CrossRef] [PubMed]
- Hausen, H.Z. Papillomaviruses causing cancer: Evasion from host-cell control in early events in carcinogenesis. J. Natl. Cancer Inst. 2000, 92, 690–698. [Google Scholar] [CrossRef] [PubMed]
- Scheffner, M.; Werness, B.A.; Huibregtse, J.M.; Levine, A.J.; Howley, P.M. The E6 oncoprotein encoded by human papillomavirus types 16 and 18 promotes the degradation of p53. Cell 1990, 63, 1129–1136. [Google Scholar] [CrossRef]
- Huang, L.; Kinnucan, E.; Wang, G.; Beaudenon, S.; Howley, P.M.; Huibregtse, J.M.; Pavletich, N.P. Structure of an E6AP-UbcH7 Complex: Insights into Ubiquitination by the E2-E3 Enzyme Cascade. Science 1999, 286, 1321–1326. [Google Scholar] [CrossRef] [PubMed]
- Martinez-Zapien, D.; Ruiz, F.X.; Poirson, J.; Mitschler, A.; Ramirez, J.; Forster, A.; Cousido-Siah, A.; Masson, M.; Vande Pol, S.; Podjarny, A.; et al. Structure of the E6/E6AP/p53 complex required for HPV-mediated degradation of p53. Nature 2016, 529, 541–545. [Google Scholar] [CrossRef] [PubMed]
- Perego, P.; Giarola, M.; Righetti, S.C.; Supino, R.; Caserini, C.; Delia, D.; A Pierotti, M.; Miyashita, T.; Reed, J.C.; Zunino, F. Association between cisplatin resistance and mutation of p53 gene and reduced bax expression in ovarian carcinoma cell systems. Cancer Res. 1996, 56, 556–562. [Google Scholar] [PubMed]
- Bannister, A.J.; Zegerman, P.; Partridge, J.F.; Miska, E.A.; Thomas, J.O.; Allshire, R.C.; Kouzarides, T. Selective recognition of methylated lysine 9 on histone H3 by the HP1 chromo domain. Nature 2001, 410, 120–124. [Google Scholar] [CrossRef] [PubMed]
- Yi, S.A.; Lee, D.H.; Kim, G.W.; Ryu, H.-W.; Park, J.W.; Lee, J.; Han, J.; Park, J.H.; Oh, H.; Lee, J.; et al. HPV-mediated nuclear export of HP1γ drives cervical tumorigenesis by downregulation of p53. Cell Death Differ. 2020, 1–15. [Google Scholar] [CrossRef]
- Lu, C.; Shao, C.; Cobos, E.; Singh, K.P.; Gao, W. Chemotherapeutic sensitization of leptomycin B resistant lung cancer cells by pretreatment with doxorubicin. PLoS ONE 2012, 7, e32895. Available online: https://pubmed.ncbi.nlm.nih.gov/22412944/ (accessed on 28 July 2020). [CrossRef]
- Funaoka, K.; Shindoh, M.; Yamashita, T.; Fujinaga, K.; Amemiya, A.; Totsuka, Y. High-risk HPV-positive human cancer cell lines show different sensitivity to cisplatin-induced apoptosis correlated with the p21Waf1/Cip1 level. Cancer Lett. 1996, 108, 15–23. [Google Scholar] [CrossRef]
- Venkatraman, M.; Anto, R.J.; Nair, A.; Varghese, M.; Karunagaran, D. Biological and chemical inhibitors of NF-kappaB sensitize SiHa cells to cisplatin-induced apoptosis. Mol. Carcinog. 2005, 44, 51–59. [Google Scholar] [CrossRef]
- Sun, Y.; Xia, P.; Zhang, H.; Liu, B.; Shi, Y. P53 is required for Doxorubicin-induced apoptosis via the TGF-beta signaling pathway in osteosarcoma-derived cells. Am. J. Cancer Res. 2015, 6, 114–125. [Google Scholar] [PubMed]
- Monaghan, L.; Massett, M.E.; Bunschoten, R.P.; Hoose, A.; Pirvan, P.-A.; Liskamp, R.M.J.; Jørgensen, H.G.; Huang, X. The Emerging Role of H3K9me3 as a Potential Therapeutic Target in Acute Myeloid Leukemia. Front. Oncol. 2019, 9, 705. [Google Scholar] [CrossRef]
- Siddik, Z.H. Cisplatin: Mode of cytotoxic action and molecular basis of resistance. Oncogene 2003, 22, 7265–7279. [Google Scholar] [CrossRef] [PubMed]
- Garzetti, G.G.; Ciavattini, A.; Provinciali, M.; Di Stefano, G.; Lucarini, G.; Goteri, G.; Biagini, G. Expression of p53 and apoptosis of tumor cells in locally advanced cervical carcinoma after cisplatin based neoadjuvant chemotherapy. Anticancer. Res. 1996, 16, 3229–3234. [Google Scholar] [PubMed]
- Garzetti, G.G.; Ciavattini, A.; Lucarini, G.; Goteri, G.; De Nictolis, M.; Romanini, C.; Biagini, G. Modulation of expression of p53 and cell proliferation in locally advanced cervical carcinoma after neoadjuvant combination chemotherapy. Eur. J. Obstet. Gynecol. Reprod. Boil. 1995, 63, 31–36. [Google Scholar] [CrossRef]
- Saito, T.; Takehara, M.; Tanaka, R.; Lee, R.; Horie, M.; Wataba, K.; Ito, E.; Kudo, R. Correlation between responsiveness of neoadjuvant chemotherapy and apoptosis-associated proteins for cervical adenocarcinoma. Gynecol. Oncol. 2004, 92, 284–292. [Google Scholar] [CrossRef] [PubMed]
- Koivusalo, R.; Krausz, E.; Ruotsalainen, P.; Helenius, H.; Hietanen, S. Chemoradiation of cervical cancer cells: Targeting human papillomavirus E6 and p53 leads to either augmented or attenuated apoptosis depending on the platinum carrier ligand. Cancer Res. 2002, 62, 7364–7371. [Google Scholar] [PubMed]
- Tan, S.; Hougardy, B.M.T.; Meersma, G.J.; Schaap, B.; De Vries, E.G.; Van Der Zee, A.G.J.; De Jong, S. Human Papilloma Virus 16 E6 RNA Interference Enhances Cisplatin and Death Receptor-Mediated Apoptosis in Human Cervical Carcinoma Cells. Mol. Pharmacol. 2012, 81, 701–709. [Google Scholar] [CrossRef]
- Tung, M.-C.; Lin, P.-L.; Cheng, Y.-W.; Wu, D.-W.; Yeh, S.-D.; Chen, C.-Y.; Lee, H. Reduction of microRNA-184 by E6 oncoprotein confers cisplatin resistance in lung cancer via increasing Bcl-2. Oncotarget 2016, 7, 32362–32374. [Google Scholar] [CrossRef]
- Rataj, O.; Haedicke, J.; Stubenrauch, F.; Iftner, T. Brd4 inhibition suppresses HPV16 E6 expression and enhances chemoresponse: A potential new target in cervical cancer therapy. Int. J. Cancer 2019, 144, 2330–2338. [Google Scholar] [CrossRef]
- Das, A.; Wei, G.; Parikh, K.; Liu, D. Selective inhibitors of nuclear export (SINE) in hematological malignancies. Exp. Hematol. Oncol. 2015, 4, 7. [Google Scholar] [CrossRef]
- Sun, Q.; Chen, X.; Zhou, Q.; Burstein, E.; Yang, S.; Jia, D. Inhibiting cancer cell hallmark features through nuclear export inhibition. Signal Transduct. Target. Ther. 2016, 1, 16010. [Google Scholar] [CrossRef]
- Senapedis, W.T.; Baloglu, E.; Landesman, Y. Clinical translation of nuclear export inhibitors in cancer. Semin. Cancer Boil. 2014, 27, 74–86. [Google Scholar] [CrossRef] [PubMed]
- Wang, A.Y.; Liu, H. The past, present, and future of CRM1/XPO1 inhibitors. Stem Cell Investig. 2019, 6, 6. [Google Scholar] [CrossRef] [PubMed]
- Corno, C.; Stucchi, S.; De Cesare, M.; Carenini, N.; Stamatakos, S.; Ciusani, E.; Minoli, L.; Scanziani, E.; Argueta, C.; Landesman, Y.; et al. FoxO-1 contributes to the efficacy of the combination of the XPO1 inhibitor selinexor and cisplatin in ovarian carcinoma preclinical models. Biochem. Pharmacol. 2018, 147, 93–103. [Google Scholar] [CrossRef] [PubMed]
- Vergote, I.; Lund, B.; Peen, U.; Umajuridze, Z.; Mau-Sorensen, M.; Kranich, A.; Van Nieuwenhuysen, E.; Haslund, C.; Nottrup, T.; Han, S.; et al. Phase 2 study of the Exportin 1 inhibitor selinexor in patients with recurrent gynecological malignancies. Gynecol. Oncol. 2020, 156, 308–314. [Google Scholar] [CrossRef] [PubMed]
- Van Der Watt, P.J.; Maske, C.P.; Hendricks, D.T.; Parker, M.I.; Denny, L.; Govender, D.; Birrer, M.J.; Leaner, V.D. The Karyopherin proteins, Crm1 and Karyopherin beta1, are overexpressed in cervical cancer and are critical for cancer cell survival and proliferation. Int. J. Cancer 2009, 124, 1829–1840. [Google Scholar] [CrossRef]
- Stewart, D.; Ghosh, A.; Matlashewski, G. Involvement of Nuclear Export in Human Papillomavirus Type 18 E6-Mediated Ubiquitination and Degradation of p53. J. Virol. 2005, 79, 8773–8783. [Google Scholar] [CrossRef][Green Version]
- Thorn, C.F.; Oshiro, C.; Marsh, S.; Hernandez-Boussard, T.; McLeod, H.; Klein, T.E.; Altman, R.B. Doxorubicin pathways: Pharmacodynamics and adverse effects. Pharm. Genomics. 2011, 21, 440–446. [Google Scholar] [CrossRef]
- Taymaz-Nikerel, H.; Karabekmez, M.E.; Eraslan, S.; Kırdar, B. Doxorubicin induces an extensive transcriptional and metabolic rewiring in yeast cells. Sci. Rep. 2018, 8, 13672. [Google Scholar] [CrossRef]
- Galluzzi, L.; Vitale, I.; Michels, J.; Brenner, C.; Szabadkai, G.; Harel-Bellan, A.; Castedo, M.; Kroemer, G. Systems biology of cisplatin resistance: Past, present and future. Cell Death Dis. 2014, 5, e1257. [Google Scholar] [CrossRef]
- Yi, S.A.; Um, S.H.; Lee, J.; Yoo, J.H.; Bang, S.Y.; Park, E.K.; Lee, M.G.; Nam, K.H.; Jeon, Y.J.; Park, J.W.; et al. S6K1 Phosphorylation of H2B Mediates EZH2 Trimethylation of H3: A Determinant of Early Adipogenesis. Mol. Cell 2016, 62, 443–452. [Google Scholar] [CrossRef]






| Gene | Forward | Reverse |
|---|---|---|
| GAPDH | 5′-GAGTCAACGGATTTGGTCGT-3′ | 5′-TTGATTTTGGAGGGATCTCG-3′ |
| Bax | 5′-TCTACTTTGCCAGCAAACTGG-3′ | 5′-TGTCCAGCCCATGATG GTTCT-3′ |
| Noxa | 5′-AGAGCTGGAAGTCGAGTGT-3′ | 5′-GCACCT TCACATTCCTCTC-3′ |
| Puma | 5′-GACCTCAACGCACAGTA-3′ | 5′-CTAATTGGGCTCCATCT-3′ |
| SFN | 5′-TTTCCTCT CCAGACTGACAAACTGTT-3′ | 5′-TAGAACTGAGCTGCAGCTGTAAA -3′ |
| Gadd45α | 5′-TGCGAGAACGACATCAACAT-3′ | 5′-TCCCG GCAAAAACAAATAAG-3′ |
| CDKN1A | 5′-CACCGAGACACCACTGGAGG-3′ | 5′-GAGAAGATCAGCCGGCGTTT-3′ |
| Tp53inp1 | 5′-TGTTGCAGCTCTTGCTGCTCA-3′ | 5′-GCTGATGAACAACCCAGCCAT-3′ |
| TP53 | 5′-GAGGGATGTTTGGGAGATGTAAGAAATG-3′ | 5′-TTCACAGATATGGGCCTTGAAGTTAGAGAA-3′ |
| UBE2L3 | 5′-TTGACCCTTTGTAGGATTGGAATT-3′ | 5′-CGACCCCAGACTGGTGCTT-3′ |
| Gene | Forward | Reverse |
|---|---|---|
| UBE2L3 | 5′-GCCAGGCACTGGTTGTAAC-3′ | 5′-AGTGGGAAGCACACAGTAGG-3′ |
© 2020 by the authors. Licensee MDPI, Basel, Switzerland. This article is an open access article distributed under the terms and conditions of the Creative Commons Attribution (CC BY) license (http://creativecommons.org/licenses/by/4.0/).
Share and Cite
Yi, S.A.; Kim, G.W.; Yoo, J.; Han, J.-W.; Kwon, S.H. HP1γ Sensitizes Cervical Cancer Cells to Cisplatin through the Suppression of UBE2L3. Int. J. Mol. Sci. 2020, 21, 5976. https://doi.org/10.3390/ijms21175976
Yi SA, Kim GW, Yoo J, Han J-W, Kwon SH. HP1γ Sensitizes Cervical Cancer Cells to Cisplatin through the Suppression of UBE2L3. International Journal of Molecular Sciences. 2020; 21(17):5976. https://doi.org/10.3390/ijms21175976
Chicago/Turabian StyleYi, Sang Ah, Go Woon Kim, Jung Yoo, Jeung-Whan Han, and So Hee Kwon. 2020. "HP1γ Sensitizes Cervical Cancer Cells to Cisplatin through the Suppression of UBE2L3" International Journal of Molecular Sciences 21, no. 17: 5976. https://doi.org/10.3390/ijms21175976
APA StyleYi, S. A., Kim, G. W., Yoo, J., Han, J.-W., & Kwon, S. H. (2020). HP1γ Sensitizes Cervical Cancer Cells to Cisplatin through the Suppression of UBE2L3. International Journal of Molecular Sciences, 21(17), 5976. https://doi.org/10.3390/ijms21175976

