Pharmacologically Targeting the Fibroblast Growth Factor 14 Interaction Site on the Voltage-Gated Na+ Channel 1.6 Enables Isoform-Selective Modulation
Abstract
:1. Introduction
2. Results
2.1. PW201 Has Predicted Interactions with the FGF14YYV Interaction Site on the CTD of the Nav1.6 Channel
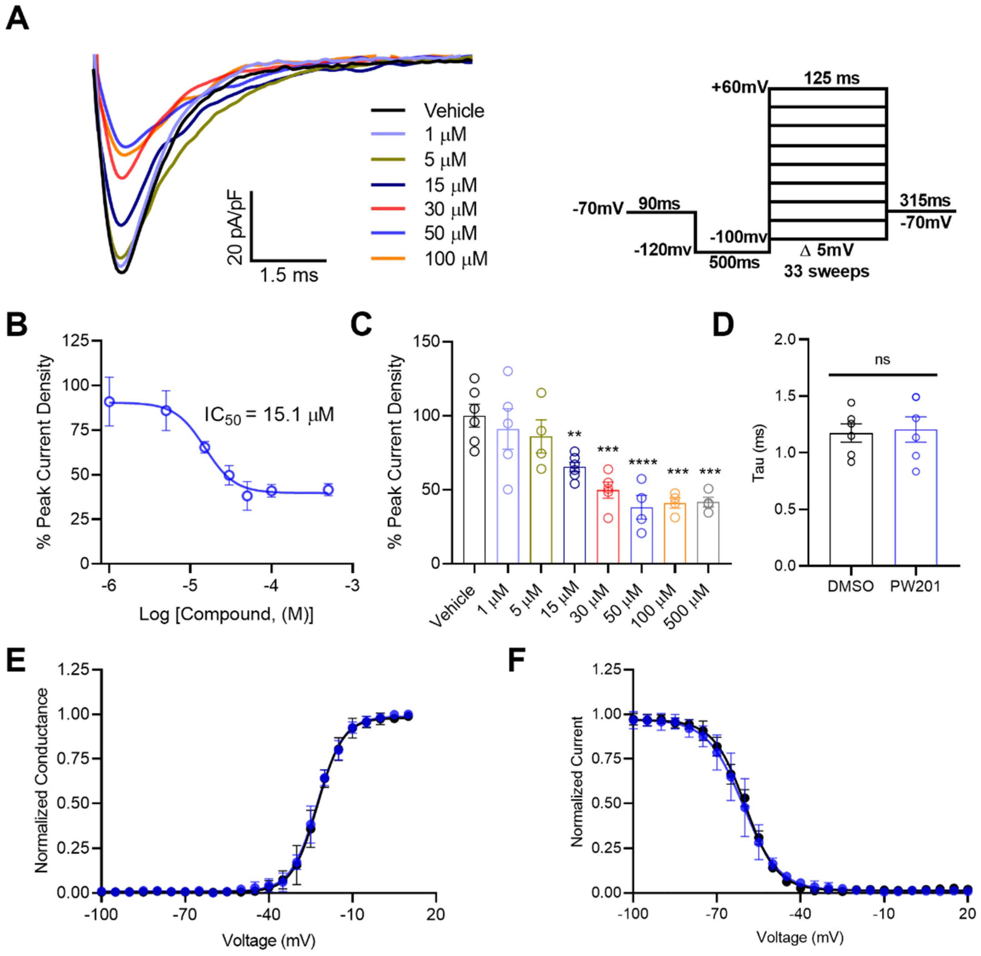
2.2. PW201 Dose-Dependently Suppresses Nav1.6 Channel-Mediated INa in Heterologous Cells

| Nav Isoform | Condition | Peak Current Density (pA/pF) b | Tau of Fast Inactivation (ms) c | V1/2 of Activation (mV) d | V1/2 of Steady-State Inactivation (mV) e |
|---|---|---|---|---|---|
| Nav1.1 | DMSO | −139.0 ± 4.8 (8) | 1.1 ± 0.1 (8) | −25.0 ± 1.4 (8) | −52.2 ± 1.9 (8) |
| PW201 | −132.3 ± 3.8 (9) | 1.0 ± 0.1 (9) | −25.3 ± 1.5 (9) | −50.7 ± 1.0 (7) | |
| Nav1.2 | DMSO | −113.4 ± 10.8 (8) | 1.0 ± 0.1 (8) | −25.2 ± 2.5 (8) | −54.9 ± 2.3 (6) |
| PW201 | −107.8 ± 11.9 (7) | 1.2 ± 0.1 (7) | −22.1 ± 1.2 (7) | −55.8 ± 3.7 (5) | |
| Nav1.6 | DMSO | −65.6 ± 4.7 (6) | 1.2 ± 0.1 (6) | −23.1 ± 0.7 (6) | −59.7 ± 0.3 (6) |
| PW201 | −43.4 ± 2.4 (6) ** | 1.2 ± 0.1 (6) | −21.8 ± 1.3 (6) | −61.0 ± 1.3 (6) |
2.3. Profiling the Selectivity of PW201 for the Nav1.6 Channel
2.4. PW201 Potentiates the Excitability of MSNs of the NAc through Nav Channel Modulation

| Treatment | Max Number of APs | IFF at 150 pA (Hz) | RMP (mV) | Ithr (pA) | Vthr (mV) | Max Rise (mV/ms) | Max Decay (mV/ms) | Rin (MΩ) | Tau (ms) | Cm (pF) |
|---|---|---|---|---|---|---|---|---|---|---|
| DMSO | 17.2 ± 1.1 (6) | 24.5 ± 2.6 (6) | −71.7 ± 3.8 (6) | 40.0 ± 7.3 (6) | −43.1 ± 1.4 (6) | 233.9 ± 33.7 (6) | −60.6 ± 4.9 (6) | 199.6 ± 13.0 (6) | 25.6 ± 4.6 (6) | 125.2 ± 14.3 (6) |
| PW201 | 24.4 ± 1.3 (7) ** | 32.7 ± 1.4 (7) ** | −71.1 ± 1.6 (7) | 41.4 ± 6.3 (7) | −42.9 ± 1.5 (7) | 227.4 ± 25.1 (7) | −58.4 ± 2.8 (7) | 168.4 ± 13.5 (7) | 15.6 ± 3.2 (7) | 91.6 ± 14.1 (7) |
3. Discussion
4. Materials and Methods
4.1. Molecular Docking
4.2. Chemicals
4.3. Cell Culture
4.4. Animals
4.5. Electrophysiology
4.5.1. General
4.5.2. Whole-Cell Voltage-Clamp Recordings
4.5.3. Voltage-Clamp Data Analysis
4.5.4. Acute Brain Slice Preparation
4.5.5. Whole-Cell Current-Clamp Recordings
4.5.6. Current-Clamp Data Analysis
4.5.7. Ex Vivo Whole-Cell Voltage-Clamp Recordings of INa
Author Contributions
Funding
Institutional Review Board Statement
Informed Consent Statement
Data Availability Statement
Acknowledgments
Conflicts of Interest
References
- Catterall, W.A. Forty Years of Sodium Channels: Structure, Function, Pharmacology, and Epilepsy. Neurochem. Res. 2017, 42, 2495–2504. [Google Scholar] [CrossRef]
- Bean, B.P. The Action Potential in Mammalian Central Neurons. Nat. Rev. Neurosci. 2007, 8, 451–465. [Google Scholar] [CrossRef]
- Mechaly, I.; Scamps, F.; Chabbert, C.; Sans, A.; Valmier, J. Molecular Diversity of Voltage-Gated Sodium Channel Alpha Subunits Expressed in Neuronal and Non-Neuronal Excitable Cells. Neuroscience 2005, 130, 389–396. [Google Scholar] [CrossRef]
- Ogiwara, I.; Miyamoto, H.; Morita, N.; Atapour, N.; Mazaki, E.; Inoue, I.; Takeuchi, T.; Itohara, S.; Yanagawa, Y.; Obata, K.; et al. Nav1.1 Localizes to Axons of Parvalbumin-Positive Inhibitory Interneurons: A Circuit Basis for Epileptic Seizures in Mice Carrying an Scn1a Gene Mutation. J. Neurosci. 2007, 27, 5903–5914. [Google Scholar] [CrossRef] [Green Version]
- Wang, W.; Takashima, S.; Segawa, Y.; Itoh, M.; Shi, X.; Hwang, S.-K.; Nabeshima, K.; Takeshita, M.; Hirose, S. The Developmental Changes of Na(v)1.1 and Na(v)1.2 Expression in the Human Hippocampus and Temporal Lobe. Brain Res. 2011, 1389, 61–70. [Google Scholar] [CrossRef]
- Tian, C.; Wang, K.; Ke, W.; Guo, H.; Shu, Y. Molecular Identity of Axonal Sodium Channels in Human Cortical Pyramidal Cells. Front. Cell Neurosci. 2014, 8, 297. [Google Scholar] [CrossRef] [Green Version]
- Lorincz, A.; Nusser, Z. Cell-Type-Dependent Molecular Composition of the Axon Initial Segment. J. Neurosci. 2008, 28, 14329–14340. [Google Scholar] [CrossRef]
- Spratt, P.W.E.; Alexander, R.P.D.; Ben-Shalom, R.; Sahagun, A.; Kyoung, H.; Keeshen, C.M.; Sanders, S.J.; Bender, K.J. Paradoxical Hyperexcitability from NaV1.2 Sodium Channel Loss in Neocortical Pyramidal Cells. Cell Rep. 2021, 36. [Google Scholar] [CrossRef]
- Duflocq, A.; Le Bras, B.; Bullier, E.; Couraud, F.; Davenne, M. Nav1.1 Is Predominantly Expressed in Nodes of Ranvier and Axon Initial Segments. Mol. Cell. Neurosci. 2008, 39, 180–192. [Google Scholar] [CrossRef]
- Catterall, W.A.; Swanson, T.M. Structural Basis for Pharmacology of Voltage-Gated Sodium and Calcium Channels. Mol. Pharm. 2015, 88, 141–150. [Google Scholar] [CrossRef]
- Dvorak, N.M.; Wadsworth, P.A.; Wang, P.; Zhou, J.; Laezza, F. Development of Allosteric Modulators of Voltage-Gated Na(+) Channels: A Novel Approach for an Old Target. Curr. Top. Med. Chem. 2021, 21, 841–848. [Google Scholar] [CrossRef] [PubMed]
- Laezza, F.; Lampert, A.; Kozel, M.A.; Gerber, B.R.; Rush, A.M.; Nerbonne, J.M.; Waxman, S.G.; Dib-Hajj, S.D.; Ornitz, D.M. FGF14 N-Terminal Splice Variants Differentially Modulate Nav1.2 and Nav1.6-Encoded Sodium Channels. Mol. Cell. Neurosci. 2009, 42, 90–101. [Google Scholar] [CrossRef] [PubMed] [Green Version]
- Wang, C.; Wang, C.; Hoch, E.G.; Pitt, G.S. Identification of Novel Interaction Sites That Determine Specificity between Fibroblast Growth Factor Homologous Factors and Voltage-Gated Sodium Channels. J. Biol. Chem. 2011, 286, 24253–24263. [Google Scholar] [CrossRef] [PubMed] [Green Version]
- Wang, C.; Chung, B.C.; Yan, H.; Lee, S.-Y.; Pitt, G.S. Crystal Structure of the Ternary Complex of a NaV C-Terminal Domain, a Fibroblast Growth Factor Homologous Factor, and Calmodulin. Structure 2012, 20, 1167–1176. [Google Scholar] [CrossRef] [Green Version]
- Ali, S.R.; Singh, A.K.; Laezza, F. Identification of Amino Acid Residues in Fibroblast Growth Factor 14 (FGF14) Required for Structure-Function Interactions with Voltage-Gated Sodium Channel Nav1.6. J. Biol. Chem. 2016, 291, 11268–11284. [Google Scholar] [CrossRef] [Green Version]
- Gardill, B.R.; Rivera-Acevedo, R.E.; Tung, C.-C.; Van Petegem, F. Crystal Structures of Ca(2+)-Calmodulin Bound to Na(V) C-Terminal Regions Suggest Role for EF-Hand Domain in Binding and Inactivation. Proc. Natl. Acad. Sci. USA 2019, 116, 10763–10772. [Google Scholar] [CrossRef] [PubMed] [Green Version]
- Laezza, F.; Gerber, B.R.; Lou, J.-Y.; Kozel, M.A.; Hartman, H.; Craig, A.M.; Ornitz, D.M.; Nerbonne, J.M. The FGF14(F145S) Mutation Disrupts the Interaction of FGF14 with Voltage-Gated Na+ Channels and Impairs Neuronal Excitability. J. Neurosci. 2007, 27, 12033–12044. [Google Scholar] [CrossRef] [Green Version]
- Lou, J.-Y.; Laezza, F.; Gerber, B.R.; Xiao, M.; Yamada, K.A.; Hartmann, H.; Craig, A.M.; Nerbonne, J.M.; Ornitz, D.M. Fibroblast Growth Factor 14 Is an Intracellular Modulator of Voltage-Gated Sodium Channels. J. Physiol. 2005, 569, 179–193. [Google Scholar] [CrossRef]
- Pitt, G.S.; Lee, S.-Y. Current View on Regulation of Voltage-Gated Sodium Channels by Calcium and Auxiliary Proteins. Protein Sci. 2016, 25, 1573–1584. [Google Scholar] [CrossRef] [Green Version]
- Tseng, T.-T.; McMahon, A.M.; Johnson, V.T.; Mangubat, E.Z.; Zahm, R.J.; Pacold, M.E.; Jakobsson, E. Sodium Channel Auxiliary Subunits. J. Mol. Microbiol. Biotechnol. 2007, 12, 249–262. [Google Scholar] [CrossRef]
- Goetz, R.; Dover, K.; Laezza, F.; Shtraizent, N.; Huang, X.; Tchetchik, D.; Eliseenkova, A.V.; Xu, C.-F.; Neubert, T.A.; Ornitz, D.M.; et al. Crystal Structure of a Fibroblast Growth Factor Homologous Factor (FHF) Defines a Conserved Surface on FHFs for Binding and Modulation of Voltage-Gated Sodium Channels. J. Biol. Chem. 2009, 284, 17883–17896. [Google Scholar] [CrossRef] [PubMed] [Green Version]
- Goldfarb, M.; Schoorlemmer, J.; Williams, A.; Diwakar, S.; Wang, Q.; Huang, X.; Giza, J.; Tchetchik, D.; Kelley, K.; Vega, A.; et al. Fibroblast Growth Factor Homologous Factors Control Neuronal Excitability through Modulation of Voltage-Gated Sodium Channels. Neuron 2007, 55, 449–463. [Google Scholar] [CrossRef] [PubMed] [Green Version]
- Effraim, P.R.; Huang, J.; Lampert, A.; Stamboulian, S.; Zhao, P.; Black, J.A.; Dib-Hajj, S.D.; Waxman, S.G. Fibroblast Growth Factor Homologous Factor 2 (FGF-13) Associates with Nav1.7 in DRG Neurons and Alters Its Current Properties in an Isoform-Dependent Manner. Neurobiol. Pain 2019, 6, 100029. [Google Scholar] [CrossRef]
- Ali, S.R.; Liu, Z.; Nenov, M.N.; Folorunso, O.; Singh, A.; Scala, F.; Chen, H.; James, T.F.; Alshammari, M.; Panova-Elektronova, N.I.; et al. Functional Modulation of Voltage-Gated Sodium Channels by a FGF14-Based Peptidomimetic. ACS Chem. Neurosci. 2018, 9, 976–987. [Google Scholar] [CrossRef]
- Hoxha, E.; Marcinnò, A.; Montarolo, F.; Masante, L.; Balbo, I.; Ravera, F.; Laezza, F.; Tempia, F. Emerging Roles of Fgf14 in Behavioral Control. Behav. Brain Res. 2019, 356, 257–265. [Google Scholar] [CrossRef]
- Wang, Q.; Bardgett, M.E.; Wong, M.; Wozniak, D.F.; Lou, J.; McNeil, B.D.; Chen, C.; Nardi, A.; Reid, D.C.; Yamada, K.; et al. Ataxia and Paroxysmal Dyskinesia in Mice Lacking Axonally Transported FGF14. Neuron 2002, 35, 25–38. [Google Scholar] [CrossRef] [Green Version]
- Wozniak, D.F.; Xiao, M.; Xu, L.; Yamada, K.A.; Ornitz, D.M. Impaired Spatial Learning and Defective Theta Burst Induced LTP in Mice Lacking Fibroblast Growth Factor 14. Neurobiol. Dis. 2007, 26, 14–26. [Google Scholar] [CrossRef] [PubMed] [Green Version]
- Alshammari, T.K.; Alshammari, M.A.; Nenov, M.N.; Hoxha, E.; Cambiaghi, M.; Marcinno, A.; James, T.F.; Singh, P.; Labate, D.; Li, J.; et al. Genetic Deletion of Fibroblast Growth Factor 14 Recapitulates Phenotypic Alterations Underlying Cognitive Impairment Associated with Schizophrenia. Transl. Psychiatry 2016, 6, e806. [Google Scholar] [CrossRef] [Green Version]
- Choquet, K.; La Piana, R.; Brais, B. A Novel Frameshift Mutation in FGF14 Causes an Autosomal Dominant Episodic Ataxia. Neurogenetics 2015, 16, 233–236. [Google Scholar] [CrossRef] [PubMed]
- Miura, S.; Kosaka, K.; Fujioka, R.; Uchiyama, Y.; Shimojo, T.; Morikawa, T.; Irie, A.; Taniwaki, T.; Shibata, H. Spinocerebellar Ataxia 27 with a Novel Nonsense Variant (Lys177X) in FGF14. Eur. J. Med. Genet. 2019, 62, 172–176. [Google Scholar] [CrossRef] [PubMed]
- Misceo, D.; Fannemel, M.; Barøy, T.; Roberto, R.; Tvedt, B.; Jaeger, T.; Bryn, V.; Strømme, P.; Frengen, E. SCA27 Caused by a Chromosome Translocation: Further Delineation of the Phenotype. Neurogenetics 2009, 10, 371–374. [Google Scholar] [CrossRef] [PubMed]
- Brusse, E.; de Koning, I.; Maat-Kievit, A.; Oostra, B.A.; Heutink, P.; van Swieten, J.C. Spinocerebellar Ataxia Associated with a Mutation in the Fibroblast Growth Factor 14 Gene (SCA27): A New Phenotype. Mov. Disord. 2006, 21, 396–401. [Google Scholar] [CrossRef]
- Di Re, J.; Wadsworth, P.A.; Laezza, F. Intracellular Fibroblast Growth Factor 14: Emerging Risk Factor for Brain Disorders. Front. Cell. Neurosci. 2017, 11, 103. [Google Scholar] [CrossRef]
- Paucar, M.; Lundin, J.; Alshammari, T.; Bergendal, Å.; Lindefeldt, M.; Alshammari, M.; Solders, G.; Di Re, J.; Savitcheva, I.; Granberg, T.; et al. Broader Phenotypic Traits and Widespread Brain Hypometabolism in Spinocerebellar Ataxia 27. J. Intern. Med. 2020, 288, 103–115. [Google Scholar] [CrossRef] [PubMed] [Green Version]
- Stanton, C.H.; Holmes, A.J.; Chang, S.W.C.; Joormann, J. From Stress to Anhedonia: Molecular Processes through Functional Circuits. Trends Neurosci. 2019, 42, 23–42. [Google Scholar] [CrossRef]
- Liu, Z.; Wadsworth, P.; Singh, A.K.; Chen, H.; Wang, P.; Folorunso, O.; Scaduto, P.; Ali, S.R.; Laezza, F.; Zhou, J. Identification of Peptidomimetics as Novel Chemical Probes Modulating Fibroblast Growth Factor 14 (FGF14) and Voltage-Gated Sodium Channel 1.6 (Nav1.6) Protein-Protein Interactions. Bioorg. Med. Chem. Lett. 2019, 29, 413–419. [Google Scholar] [CrossRef]
- Dvorak, N.M.; Wadsworth, P.A.; Wang, P.; Chen, H.; Zhou, J.; Laezza, F. Bidirectional Modulation of the Voltage-Gated Sodium (Nav1.6) Channel by Rationally Designed Peptidomimetics. Molecules 2020, 25, 3365. [Google Scholar] [CrossRef] [PubMed]
- Wang, P.; Wadsworth, P.A.; Dvorak, N.M.; Singh, A.K.; Chen, H.; Liu, Z.; Zhou, R.; Holthauzen, L.M.F.; Zhou, J.; Laezza, F. Design, Synthesis, and Pharmacological Evaluation of Analogues Derived from the PLEV Tetrapeptide as Protein–Protein Interaction Modulators of Voltage-Gated Sodium Channel 1.6. J. Med. Chem. 2020, 63, 11522–11547. [Google Scholar] [CrossRef] [PubMed]
- London, N.; Raveh, B.; Schueler-Furman, O. Druggable Protein-Protein Interactions—From Hot Spots to Hot Segments. Curr. Opin. Chem. Biol. 2013, 17, 952–959. [Google Scholar] [CrossRef] [PubMed]
- Singh, A.K.; Wadsworth, P.A.; Tapia, C.M.; Aceto, G.; Ali, S.R.; Chen, H.; D’Ascenzo, M.; Zhou, J.; Laezza, F. Mapping of the FGF14:Nav1.6 Complex Interface Reveals FLPK as a Functionally Active Peptide Modulating Excitability. Physiol. Rep. 2020, 8, e14505. [Google Scholar] [CrossRef] [PubMed]
- Wadsworth, P.A.; Singh, A.K.; Nguyen, N.; Dvorak, N.M.; Tapia, C.M.; Russell, W.K.; Stephan, C.; Laezza, F. JAK2 Regulates Nav1.6 Channel Function via FGF14(Y158) Phosphorylation. Biochim. Biophys. Acta Mol. Cell Res. 2020, 1867, 118786. [Google Scholar] [CrossRef] [PubMed]
- James, T.F.; Nenov, M.N.; Tapia, C.M.; Lecchi, M.; Koshy, S.; Green, T.A.; Laezza, F. Consequences of Acute Na(v)1.1 Exposure to Deltamethrin. Neurotoxicology 2017, 60, 150–160. [Google Scholar] [CrossRef] [PubMed] [Green Version]
- James, T.F.; Nenov, M.N.; Wildburger, N.C.; Lichti, C.F.; Luisi, J.; Vergara, F.; Panova-Electronova, N.I.; Nilsson, C.L.; Rudra, J.S.; Green, T.A.; et al. The Nav1.2 Channel Is Regulated by GSK3. Biochim. Biophys. Acta 2015, 1850, 832–844. [Google Scholar] [CrossRef] [Green Version]
- Cantrell, A.R.; Catterall, W.A. Neuromodulation of Na+ Channels: An Unexpected Form of Cellular Platicity. Nat. Rev. Neurosci. 2001, 2, 397–407. [Google Scholar] [CrossRef] [PubMed]
- Hodgkin, A. The Optimum Density of Sodium Channels in an Unmyelinated Nerve. Philos. Trans. R. Soc. Lond. B Biol. Sci. 1975, 270, 297–300. [Google Scholar] [CrossRef] [PubMed]
- Schiffmann, S.N.; Lledo, P.M.; Vincent, J.D. Dopamine D1 Receptor Modulates the Voltage-Gated Sodium Current in Rat Striatal Neurones through a Protein Kinase A. J. Physiol. 1995, 483 Pt 1, 95–107. [Google Scholar] [CrossRef]
- Moore, A.R.; Zhou, W.-L.; Potapenko, E.S.; Kim, E.-J.; Antic, S.D. Brief Dopaminergic Stimulations Produce Transient Physiological Changes in Prefrontal Pyramidal Neurons. Brain Res. 2011, 1370, 1–15. [Google Scholar] [CrossRef] [PubMed] [Green Version]
- Milescu, L.S.; Bean, B.P.; Smith, J.C. Isolation of Somatic Na+ Currents by Selective Inactivation of Axonal Channels with a Voltage Prepulse. J. Neurosci. 2010, 30, 7740–7748. [Google Scholar] [CrossRef] [PubMed]
- Pablo, J.L.; Wang, C.; Presby, M.M.; Pitt, G.S. Polarized Localization of Voltage-Gated Na+ Channels Is Regulated by Concerted FGF13 and FGF14 Action. Proc. Natl. Acad. Sci. USA 2016, 113, E2665. [Google Scholar] [CrossRef] [Green Version]
- Alexander, R.P.D.; Mitry, J.; Sareen, V.; Khadra, A.; Bowie, D. Cerebellar Stellate Cell Excitability Is Coordinated by Shifts in the Gating Behavior of Voltage-Gated Na(+) and A-Type K(+) Channels. eNeuro 2019, 5, 6. [Google Scholar] [CrossRef] [PubMed] [Green Version]
- White, H.V.; Brown, S.T.; Bozza, T.C.; Raman, I.M. Effects of FGF14 and NaVβ4 Deletion on Transient and Resurgent Na Current in Cerebellar Purkinje Neurons. J. Gen. Physiol. 2019, 151, 1300–1318. [Google Scholar] [CrossRef] [Green Version]
- Gade, A.R.; Marx, S.O.; Pitt, G.S. An Interaction between the III-IV Linker and CTD in NaV1.5 Confers Regulation of Inactivation by CaM and FHF. J. Gen. Physiol. 2020, 152. [Google Scholar] [CrossRef] [PubMed]
- Wells, J.A.; McClendon, C.L. Reaching for High-Hanging Fruit in Drug Discovery at Protein-Protein Interfaces. Nature 2007, 450, 1001–1009. [Google Scholar] [CrossRef] [PubMed]
- Arkin, M.R.; Wells, J.A. Small-Molecule Inhibitors of Protein-Protein Interactions: Progressing towards the Dream. Nat. Rev. Drug Discov. 2004, 3, 301–317. [Google Scholar] [CrossRef] [PubMed]
- Whitty, A.; Kumaravel, G. Between a Rock and a Hard Place? Nat. Chem. Biol. 2006, 2, 112–118. [Google Scholar] [CrossRef]
- Pelay-Gimeno, M.; Glas, A.; Koch, O.; Grossmann, T.N. Structure-Based Design of Inhibitors of Protein-Protein Interactions: Mimicking Peptide Binding Epitopes. Angew. Chem. Int. Ed. Engl. 2015, 54, 8896–8927. [Google Scholar] [CrossRef]
- Kemp, J.M.; Powell, T.P. The Structure of the Caudate Nucleus of the Cat: Light and Electron Microscopy. Philos. Trans. R. Soc. Lond. B Biol. Sci. 1971, 262, 383–401. [Google Scholar] [CrossRef]
- Tapia, C.M.; Folorunso, O.; Singh, A.K.; McDonough, K.; Laezza, F. Effects of Deltamethrin Acute Exposure on Nav1.6 Channels and Medium Spiny Neurons of the Nucleus Accumbens. Toxicology 2020, 440, 152488. [Google Scholar] [CrossRef]
- Scala, F.; Nenov, M.N.; Crofton, E.J.; Singh, A.K.; Folorunso, O.; Zhang, Y.; Chesson, B.C.; Wildburger, N.C.; James, T.F.; Alshammari, M.A.; et al. Environmental Enrichment and Social Isolation Mediate Neuroplasticity of Medium Spiny Neurons through the GSK3 Pathway. Cell Rep. 2018, 23, 555–567. [Google Scholar] [CrossRef] [PubMed] [Green Version]
- Singh, A.K.; Dvorak, N.M.; Tapia, C.M.; Mosebarger, A.; Ali, S.R.; Bullock, Z.; Chen, H.; Zhou, J.; Laezza, F. Differential Modulation of the Voltage-Gated Na+ Channel 1.6 by Peptides Derived From Fibroblast Growth Factor 14. Front. Mol. Biosci. 2021, 8, 860. [Google Scholar] [CrossRef]
- Dvorak, N.M.; Tapia, C.M.; Baumgartner, T.J.; Singh, J.; Laezza, F.; Singh, A.K. Pharmacological Inhibition of Wee1 Kinase Selectively Modulates the Voltage-Gated Na+ Channel 1.2 Macromolecular Complex. Cells 2021, 10, 3103. [Google Scholar] [CrossRef]
- Nenov, M.N.; Tempia, F.; Denner, L.; Dineley, K.T.; Laezza, F. Impaired Firing Properties of Dentate Granule Neurons in an Alzheimer’s Disease Animal Model Are Rescued by PPARγ Agonism. J. Neurophysiol. 2015, 113, 1712–1726. [Google Scholar] [CrossRef]
- Crofton, E.J.; Nenov, M.N.; Zhang, Y.; Scala, F.; Page, S.A.; McCue, D.L.; Li, D.; Hommel, J.D.; Laezza, F.; Green, T.A. Glycogen Synthase Kinase 3 Beta Alters Anxiety-, Depression-, and Addiction-Related Behaviors and Neuronal Activity in the Nucleus Accumbens Shell. Neuropharmacology 2017, 117, 49–60. [Google Scholar] [CrossRef] [Green Version]


Publisher’s Note: MDPI stays neutral with regard to jurisdictional claims in published maps and institutional affiliations. |
© 2021 by the authors. Licensee MDPI, Basel, Switzerland. This article is an open access article distributed under the terms and conditions of the Creative Commons Attribution (CC BY) license (https://creativecommons.org/licenses/by/4.0/).
Share and Cite
Dvorak, N.M.; Tapia, C.M.; Singh, A.K.; Baumgartner, T.J.; Wang, P.; Chen, H.; Wadsworth, P.A.; Zhou, J.; Laezza, F. Pharmacologically Targeting the Fibroblast Growth Factor 14 Interaction Site on the Voltage-Gated Na+ Channel 1.6 Enables Isoform-Selective Modulation. Int. J. Mol. Sci. 2021, 22, 13541. https://doi.org/10.3390/ijms222413541
Dvorak NM, Tapia CM, Singh AK, Baumgartner TJ, Wang P, Chen H, Wadsworth PA, Zhou J, Laezza F. Pharmacologically Targeting the Fibroblast Growth Factor 14 Interaction Site on the Voltage-Gated Na+ Channel 1.6 Enables Isoform-Selective Modulation. International Journal of Molecular Sciences. 2021; 22(24):13541. https://doi.org/10.3390/ijms222413541
Chicago/Turabian StyleDvorak, Nolan M., Cynthia M. Tapia, Aditya K. Singh, Timothy J. Baumgartner, Pingyuan Wang, Haiying Chen, Paul A. Wadsworth, Jia Zhou, and Fernanda Laezza. 2021. "Pharmacologically Targeting the Fibroblast Growth Factor 14 Interaction Site on the Voltage-Gated Na+ Channel 1.6 Enables Isoform-Selective Modulation" International Journal of Molecular Sciences 22, no. 24: 13541. https://doi.org/10.3390/ijms222413541
APA StyleDvorak, N. M., Tapia, C. M., Singh, A. K., Baumgartner, T. J., Wang, P., Chen, H., Wadsworth, P. A., Zhou, J., & Laezza, F. (2021). Pharmacologically Targeting the Fibroblast Growth Factor 14 Interaction Site on the Voltage-Gated Na+ Channel 1.6 Enables Isoform-Selective Modulation. International Journal of Molecular Sciences, 22(24), 13541. https://doi.org/10.3390/ijms222413541

