Next Article in Journal
The Role of Tumor Microenvironment Cells in Colorectal Cancer (CRC) Cachexia
Next Article in Special Issue
AtFAHD1a: A New Player Influencing Seed Longevity and Dormancy in Arabidopsis?
Previous Article in Journal
Interaction of TLR4 and TLR8 in the Innate Immune Response against Mycobacterium Tuberculosis
Previous Article in Special Issue
Regulation of Seed Dormancy and Germination Mechanisms in a Changing Environment
 
 
Font Type:
Arial Georgia Verdana
Font Size:
Aa Aa Aa
Line Spacing:
Column Width:
Background:
Article

The Rice Small Auxin-Up RNA Gene OsSAUR33 Regulates Seed Vigor via Sugar Pathway during Early Seed Germination

The Laboratory of Seed Science and Technology, Guangdong Key Laboratory of Plant Molecular Breeding, Guangdong Laboratory of Lingnan Modern Agriculture, State Key Laboratory for Conservation and Utilization of Subtropical Agro-Bioresources, South China Agricultural University, Guangzhou 510642, China
*
Authors to whom correspondence should be addressed.
Jia Zhao and Wenjun Li contributed equally to this work.
Int. J. Mol. Sci. 2021, 22(4), 1562; https://doi.org/10.3390/ijms22041562
Submission received: 23 December 2020 / Revised: 28 January 2021 / Accepted: 1 February 2021 / Published: 4 February 2021
(This article belongs to the Special Issue Metabolic Processes during Seed Germination)

Abstract

Seed vigor affects seed germination and seedling emergence, and therefore is an important agronomic trait in rice. Small auxin-up RNAs (SAURs) function in a range of developmental processes, but their role in seed vigor remains unclear. Here, we observed that disruption of OsSAUR33 resulted in reduced germination rates and low seed uniformity in early germination. Expression of OsSAUR33 was higher in mature grains and early germinating seeds. RNA-seq analysis revealed that OsSAUR33 modulated seed vigor by affecting the mobilization of stored reserves during germination. Disruption of OsSAUR33 increased the soluble sugar content in dry mature grains and seeds during early germination. OsSAUR33 interacted with the sucrose non-fermenting-1-related protein kinase OsSnRK1A, a regulator of the sugar signaling pathway, which influences the expression of sugar signaling-related genes during germination. Disruption of OsSAUR33 increased sugar-sensitive phenotypes in early germination, suggesting OsSAUR33 likely affects seed vigor through the sugar pathway. One elite haplotype of OsSAUR33 associated with higher seed vigor was identified mainly in indica accessions. This study provides insight into the effects of OsSAUR33 on seed vigor in rice.

1. Introduction

Rice (Oryza sativa L.) is one of the most important food crops in the world. Direct seeding of rice has become popular in China and South Asia over the past three decades due to its low cost and operational simplicity [1,2]. However, there are some issues with direct seeding compared with transplanting, such as poor seedling establishment and challenges with weed competition. Seeds with high vigor have rapid germination, good seedling establishment, and vigorous seedling growth [3,4]. Good seedling establishment is very important in direct seeding of rice for establishing sufficient numbers of plants and thus for yield [5]. Therefore, cloning seed vigor-related genes in rice and elucidating their molecular mechanisms may have applications in breeding programs.
Seed germination and seedling growth require large amounts of energy and nutrition. In rice, the starchy endosperm makes up the largest proportion of grain dry weight and provides the major carbon source for generating energy and metabolites during seed germination. The amylose and amylopectin in the native starch granule are first hydrolyzed by α-amylase, and then the released oligosaccharides are further hydrolyzed by α-amylase until glucose and maltose are produced [6]. The expression of α-amylase genes is activated by the hormone gibberellic acid (GA) in the endosperm [7]. The transcription factor Gibberellin MYB gene (MYBGA) is a GA-inducible R2R3 MYB that binds to the GA-responsive element (GARE) and activates the promoters of α-amylases and other hydrolases in cereal aleurone cells [8,9]. GA-induced DELLA protein degradation is another central regulatory system in the GA signaling pathway [10]. Thus, MYBGA and DELLA are important factors in the GA signaling pathway during seed germination. Additionally, abscisic acid (ABA) and auxin (indole-3-acetic acid, IAA) play essential roles in the inhibition of seed germination through the regulation of ABA-INSENSITIVE3/5 expression [11,12].
The expression of α-amylase genes is also activated by sugar starvation in embryos [7,13], but it is repressed by the presence of almost all metabolizable sugars [14,15,16]. Upon imbibition of cereal grains, sugars in the embryo are rapidly consumed, leading to sugar starvation for the activation of α-amylase synthesis in the scutellum [17,18]. The promoters of α-amylase genes are activated by sugar starvation through the sugar response complex (SRC), via the TA box sequence motif, a key sugar response element [7,13,19]. Rice MYBS1 is a sugar-repressible R1 MYB transcription factor that contains a single DNA binding repeat and binds specifically to the TA box, where it acts as a transcriptional activator in the aAmy3 SRC under sugar-depleted conditions [20,21]. Recently, the roles of MYBS1 and MYBS2 under sugar starvation in rice were revealed; MYBS1 promotes αAmy expression whereas MYBS2 represses it, providing an on/off switch for αAmy expression [22].
The plant sucrose non-fermenting 1 (SNF1)-related protein kinases (SnRKs), which are Ser/Thr protein kinases, are grouped into three subfamilies (SnRK1, SnRK2, and SnRK3) and are involved in various physiological processes [23]. In rice, the SnRK1 gene family has two members, SnRK1A and SnRK1B, in which SnRK1A is uniformly expressed in various growing tissues, including young roots and shoots, flowers, and immature seeds [24]. SnRK1A plays important roles in the regulation of seed germination and seedling growth in rice. For example, rice SnRK1A acts upstream of MYBS1 and aAmy3 and plays a central role in the sugar signaling pathway by regulating MYBS1 and aAmy3 expression during seed germination and seedling growth [21]. Meanwhile, rice SnRK1A acts as an important regulator for seed germination and seedling growth under hypoxic conditions [25]. Moreover, SnRK1A plays a key role in regulating source–sink communication during seedling growth in rice [26]. Taken together, these observations show that rice SnRK1A has very important roles in sugar signaling, stress tolerance, seed germination, and seedling growth.
Plant AUX/IAAs, GRETCHEN HAGEN3s (GH3s), and SMALL AUXIN UP RNAs (SAURs) are three families of early auxin response genes [27]. Among them, the SAUR gene family is the most numerous in plants, with 81 SAURs in Arabidopsis thaliana [27] and 58 SAURs in rice [28], which are involved in a wide range of cellular, physiological, and developmental processes [29]. For example, SAUR36 [30], SAUR41 [31], SAUR19 [32], and SAUR63 [33] positively regulate cell expansion to promote hypocotyl growth in Arabidopsis. The overexpression lines of Arabidopsis SAUR76 and rice OsSAUR39 display enhanced and inhibited root growth, respectively [34]. SAUR proteins also modulate the phosphorylation status of plasma membrane H+-ATPases to regulate cell expansion by inhibiting the activity of a family of type 2C protein phosphatases (PP2Cs) in shoot growth of Arabidopsis [35]. However, the underlying roles of SAURs in the regulation of seed vigor remain unclear in rice.
Our previous RNA-seq data showed that the expression of OsSAUR33 was significantly induced at the early seed germination stage in rice, suggesting that it might be involved in the regulation of seed vigor [36]. In this study, we investigated the regulatory functions of OsSAUR33 in seed vigor. Disruption of OsSAUR33 resulted in low seed vigor at the early germination stage in rice. We observed that OsSAUR33 interacts with SnRK1A in rice. Our results suggest that OsSAUR33 acts in the regulation of seed vigor through the sugar pathway in early seed germination. The application of OsSAUR33 will be useful in rice breeding programs for improvement of rice seed vigor for direct seeding cultivation.

2. Results

2.1. Disruption of OsSAUR33 Results in Low Seed Vigor

We identified 48 genes encoding OsSAUR proteins with a typical auxin-inducible domain (pfam02519) in the rice genome (http://rice.plantbiology.msu.edu/; Table S1). These OsSAURs can be divided into two classes of 24 members each (Figure S1A). Further genevestigator (https://genevestigator.com/) analysis showed that OsSAUR33 was expressed at high levels in both embryo and endosperm tissues during seed germination (Figure S1B,C). This suggests that OsSAUR33 might affect seed vigor based on our previous study [36] in rice. To test this, we employed the clustered regularly interspaced short palindromic repeats (CRISPR)/CRISPR-associated protein 9 (Cas9) genome editing system to generate mutants, which were named ossaur33-1 and ossaur33-2 (Figure S2A,B). The sequence changes of the edited targets caused premature termination of the ossaur33-1 and ossaur33-2 mutant transcripts (Figure S2C,D). The progeny of these homozygous mutants was used in subsequent experiments.
The disruption of OsSAUR33 resulted in low seed vigor at the germination stage in rice. Germination speed and uniformity, including germination potential (the germination percentage after 3 days), germination index (the sum of the day’s germinated grain number/germination days during 9 days germination stage), and seedling percentage (the percentage of seedling establishment), were decreased in the ossaur33 mutant lines, while the T50 (the time to reach 50% germination) was increased compared to the wild-type (WT) Nipponbare plants (Figure 1A–F). For example, less than 20% of ossaur33 seeds germinated after 5 days, in contrast to 75% of WT seeds. Meanwhile, seedling emergence, and the seedling dry weight were significantly decreased in ossaur33 mutant lines compared to the WT plants after direct seeding in soils (Figure 1G,H). The percentage of emerged seedlings for ossaur33 lines was approximately 45% at 9 days after direct seeding while it was 80% in the WT. This suggests that OsSAUR33 plays important regulatory roles in germination speed and uniformity, and seedling growth in rice.

2.2. Expression Patterns of OsSAUR33 and Subcellular Localization

In order to further clarify the physiological function of OsSAUR33, we analyzed its expression in various tissues and in developing and germinating seeds of rice using quantitative reverse transcription polymerase chain reaction (qRT-PCR). Relatively higher expression of OsSAUR33 was observed in the root and internode compared with that in the panicle, stem, and leaf (Figure 2A). The expression of OsSAUR33 gradually increased in the filling grains (0 to 32 days after flowering), and it reached the highest level at the seed maturity stage (Figure 2B). During seed germination, the transcript level of OsSAUR33 first increased and then decreased with the increase of imbibition time (0 to 72 h), peaking at 12 h of imbibition (Figure 2C).
To further investigate the tissue-specific expression of OsSAUR33, we performed histochemical staining for β-glucuronidase (GUS) activity of the OsSAUR33 promoter:GUS transgenic lines in rice. GUS was strongly expressed in leaf, stem, internode, root, and panicle tissues, as well as in the germinating embryos and shoots (Figure 3A–J). This finding is consistent with the above qRT-PCR results. To determine the subcellular localization of OsSAUR33, we constructed a recombinant OsSAUR33 protein tagged at the C terminus with green fluorescent protein (GFP) under the control of the 35S promoter and expressed it transiently in Nicotiana benthamiana leaves. Confocal microscopy revealed that OsSAUR33-GFP signals co-localized with the red fluorescence signal of mCherry-SYP122, a plasma membrane (PM) marker, and of mRFP-Fib2, a nucleus marker, respectively, indicating that OsSAUR33 was likely localized in the plasma membrane and nucleus (Figure 3K).

2.3. Disruption of OsSAUR33 Alters the Sugar Level in Mature Grains and in Seeds at the Early Germination Stage

To further understand the function of OsSAUR33 in regulating seed vigor, we compared genome-wide transcript levels between ossaur33-1 and WT germinating seeds at 12 h of imbibition due to the high expression observed at that stage in our qRT-PCR analysis. A total of 2163 differentially expressed genes (DEGs) with at least a 2-fold change (p < 0.001) were identified between the ossaur33-1 mutant and the WT. Of these, 1406 were down-regulated in the mutant, and 757 were up-regulated (Figure 4A, Table S2). Kyoto Encyclopedia of Genes and Genomes (KEGG) analysis showed that the DEGs were significantly enriched in starch and sucrose metabolism (Figure 4B). Among them, the majority belonged to glucosidase (13) and hydrolase (10)-related genes (Figure 4C, Table S3). As expected, our qRT-PCR analysis showed that the expression of these glucosidase- and hydrolase-related genes was down-regulated in the ossaur33 mutants compared to the WT after 12 h of imbibition (Figure 4D). These results suggested that OsSAUR33 may regulate seed vigor by promoting the mobilization of stored reserves during seed germination in rice.
Gene expression analysis indicated that OsSAUR33 was highly expressed in the late developing grains, suggesting that it may affect seed quality in rice. Seed quality is established during seed development and affects seed vigor during germination. We observed that the grain size, including grain length, width, and thickness, and 1000-grain weight, as well as plant height, heading date, number of tillers/plant, and number of grains/main panicle, were not influenced by the loss of OsSAUR33 (Figure S3).
Our RNA-seq data suggested that the mechanism of OsSAUR33-mediated regulation of seed vigor might involve the sugar levels in seeds. Thus, the sugar contents in the mature grains and germinating seeds were compared between the ossaur33 mutants and the WT. The total soluble sugar and glucose contents were higher in the ossaur33 mutant seeds compared to those of the WT at 0 h (dry mature seed) and 6 h of imbibition, while the contents were lower at 12, 36, 60, and 72 h of imbibition (Figure 5A,B). Additionally, the lower α-amylase activities were observed in the ossaur33 mutants at 6 to 60 h of imbibition but higher activities were observed at 72 h of imbibition compared with the WT (Figure 5C). These results suggest that OsSAUR33 regulates starch mobilization by modulating α-amylase hydrolase activity during seed germination in rice.

2.4. Sugar Pathway is Involved in OsSAUR33-Mediated Regulation of Seed Vigor

To determine the underlying mechanism by which OsSAUR33 affects seed vigor, we performed a yeast two-hybrid (Y2H) assay using OsSAUR33 as a bait to screen a cDNA library. OsSnRK1A was identified as a candidate interactor. OsSnRK1A is an important intermediate in the sugar signaling cascade and plays a key role in regulating seed germination and seedling growth in rice [21]. We then confirmed the OsSAUR33–OsSnRK1A interaction by luciferase (LUC) and bimolecular fluorescence complementation (BiFC) assays. Our results showed that only co-expression of nLUC-OsSnRK1A and cLUC-OsSAUR33 in tobacco leaves could reconstitute LUC activity compared with the various negative controls (Figure 6A). Meanwhile, the yellow fluorescent protein (YFP) signals were only observed on the plasma membrane of N. benthamiana leaves when p2YC-OsSAUR33 was co-infiltrated with p2YN-OsSnRK1A but not with the control constructs (Figure 6B). In order to further confirm the in vitro interaction between OsSAUR33 and OsSnRK1A, a Maltose Binding Protein (MBP) pull-down assay was employed. MBP-SnRK1A was used to pull down GST-OsSAUR33, which were successfully detected by an anti-GST antibody (Figure 6C; Figure S4). Rice SnRK1A was shown to act upstream of MYBS1 and aAmy3 expression during seed germination [21]. These results demonstrated that OsSAUR33 interacts with OsSnRK1A, and OsSAUR33 regulates α-amylase activities via the sugar signaling pathway.
The repression of α-amylase gene expression by sugar has been well studied in rice—[14,15,16,21,22]. OsMYBS1 expression is repressed by sugars, and OsMYBS1 promotes aAmy3 expression, which is an essential component of the sugar signaling pathway during seed germination in rice [20,21]. Therefore, the expression of OsSnRK1A, OsMYBS1, and aAmy3 was further analyzed at early (12 h) and later (72 h) germination stages. The transcript levels of OsSnRK1A, OsMYBS1, and OsAmy3 were reduced in the ossaur33 mutants compared with the WT at the early germination stage, possibly due to the higher sugar contents in the mutants (Figure 6D–F). However, at the later germination stage, higher OsSnRK1A, OsMYBS1, and OsAmy3 expression was observed in the ossaur33 mutants, likely due to the lower sugar contents (Figure 6G–I). This is consistent with the above results that α-amylase activity was reduced in the ossaur33 mutants compared with that in the WT at the early germination stage but was higher at the later germination stage.
Therefore, we speculated that the higher soluble sugar content, especially in dry mature seeds of the osasur33 mutants, might cause low seed vigor. To confirm this, we analyzed the impact of various concentrations of exogenous glucose (3 and 5%) on the vigor of osasur33 and WT seeds. In the presence of exogenous glucose, the osasur33 mutants exhibited a sugar-sensitive phenotype with the significantly lower seed vigor especially in seedling percentage trait compared with that of the WT seeds (Figure 7A). By comparison, the relative suppression of seed vigor (i.e., the ratio WT/mutant), including the relative germination potential, germination index, and seedling percentage, was significantly greater under exogenous glucose treatment than in the control (treated with water only; Figure 7B–D). Therefore, we predicted that the higher soluble sugar content in mature seeds and in the early germinating seeds of the ossaur33 mutants explains their low seed vigor.

2.5. Natural Variation in OsSAUR33 is Associated with Seed Vigor in Rice

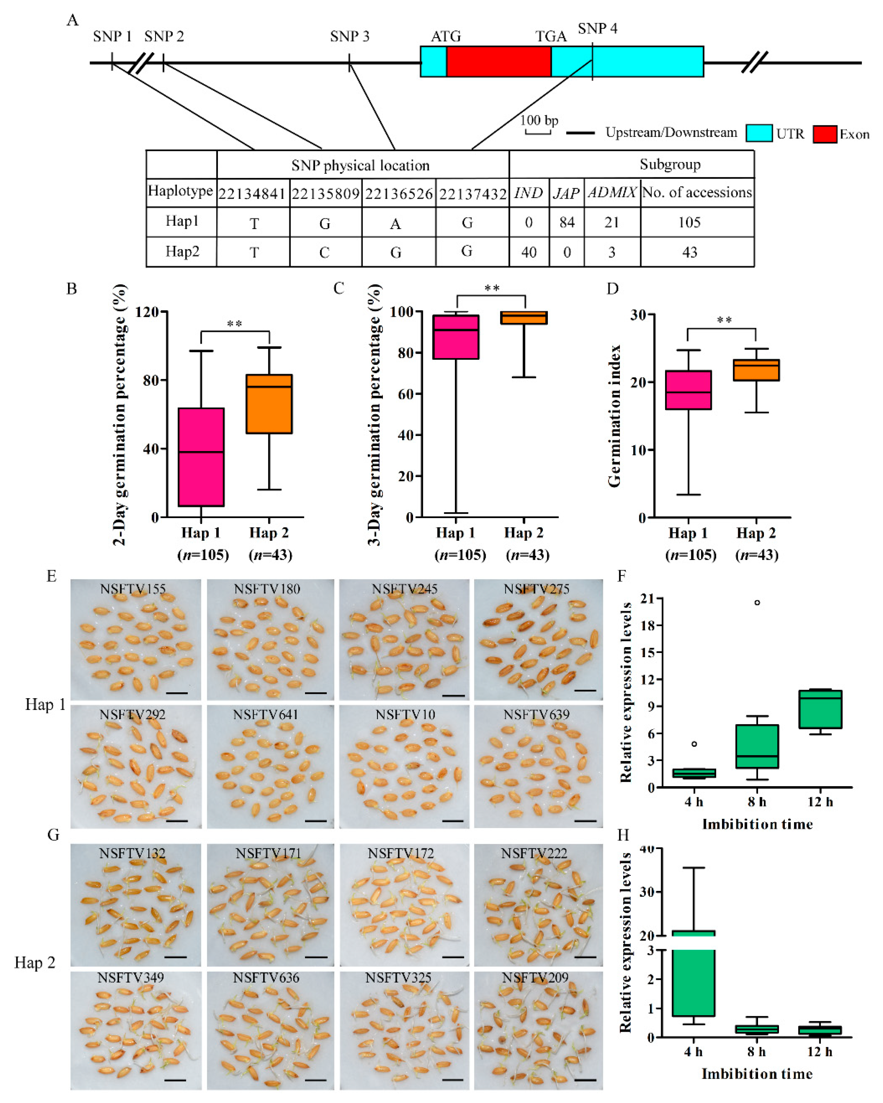
To investigate whether the variation in different OsSAUR33 alleles is associated with differences in seed vigor, we analyzed the single-nucleotide polymorphisms (SNPs) in the region from ~2 kb upstream of OsSAUR33 and its coding region using the SNP data of 180 rice accessions (Table S4) [37]. Two haplotypes of OsSAUR33 were identified among these accessions (Figure 8A). The elite haplotype, Hap 2, associated with high seed vigor and mainly existed in indica accessions; by contrast, Hap 1 associated with low seed vigor, mainly existed in japonica accessions (Figure 8B–D). Several elite indica accessions harboring Hap 2 were identified with high seed vigor (germination percentage after 2 days of greater than 75%), and several japonica accessions harboring Hap 1 were identified with low seed vigor (germination percentage after 2 days of less than 15%) (Figure 8E,G, Table S5). The expression of OsSAUR33 in the accessions was analyzed during seed germination (0 to 12 h of imbibition). Interestingly, early induction of OsSAUR33 expression was observed in accessions harboring Hap 2 (high seed vigor) but not in accessions harboring Hap 1 (low seed vigor) during seed germination (Figure 8F,H).

3. Discussion

High seed vigor, including rapid, uniform germination and vigorous seedling growth, is essential for direct seeding of rice [5]. Identification and utilization of seed vigor-related genes are important for improving seed vigor in rice [3]. In this study, we identified 48 OsSAUR genes based on their typical auxin-inducible domain (pfam02519) in rice. This is fewer OsSAUR genes than the 58 OsSAUR members identified in a previous study [28] because of the updated data and more stringent criteria used in our study. Several studies have demonstrated that SAURs functions as positive effectors of cell expansion during plant growth [30,31,32,33]; however, their function in seed vigor is not well studied. In this study, we found that the disruption of OsSAUR33 reduced seed vigor in rice. To the best of our knowledge, this is the first report highlighting the involvement of SAUR regulation in seed vigor in rice.
Several studies have revealed that different SAUR genes exhibit specific expression patterns throughout plant development in cotton (Gossypium hirsutum) [38], maize (Zea mays) [39] and Arabidopsis [40]. Similarly, we observed that fewer than 15 OsSAUR genes were expressed during seed germination in rice. Among these, only OsSAUR33 exhibited specific expression in both embryo and endosperm tissues during seed germination. Therefore, we focused on the role of OsSAUR33 in seed vigor in this study. Our results showed that OsSAUR33 exhibited relatively higher expression at the late seed maturation and the early germination stages. This suggests that OsSAUR33 might function in regulating seed vigor through influencing seed development and early seed germination in rice. The plasma membrane-localized SAURs have been shown to function in cell elongation in Arabidopsis and rice, while a number of cytosol- or nucleus-localized SAURs probably function in cell division [31,34,41,42,43]. In this study, we found that OsSAUR33 likely localized to the plasma membrane and the nucleus. Whether OsSAUR33 also regulates seed vigor via cell elongation or cell division needs to be investigated in the future.
The plant SnRK1 subfamily is primarily involved in carbohydrate metabolism, starch biosynthesis, fertility, stress responses, seed germination, and seedling growth [26,44]. In this study, we observed that OsSAUR33 interacted with OsSnRK1A in rice, implying that OsSAUR33 is involved in carbohydrate metabolism, starch biosynthesis, and seed germination. Seed maturation is the most important stage for establishing seed vigor, as soluble sugars such as glucose and fructose progressively disappear, while storage carbohydrates such as starch increase during seed maturation [45]. We thus speculated that OsSAUR33 regulates seed vigor by influencing seed quality due to its high expression at the mature seed stage and because it interacted with OsSnRK1A. A decrease of SnRK1 activity led to an increase of sucrose accumulation at seed maturation in pea (Pisum sativum) [46]. Similarly, we observed that the knockout of OsSAUR33 resulted in higher soluble sugars in the mature grains of rice.
SnRK1s function as sensors to monitor cellular carbohydrate status and/or AMP/ATP levels to maintain the equilibrium of sugar production and consumption necessary for proper growth [26,44,47]. Therefore, we assumed that OsSAUR33 may regulate seed vigor by influencing the accumulation of sugars during seed maturation and seed germination stages. Rice SnRK1A acts upstream of OsMYBS1 and aAmy3 and plays a central role in the sugar signaling pathway by regulating their expression during seed germination [21]. A recent study indicated that OsMYBS1 promotes αAmy3 expression under sugar starvation, whereas OsMYBS2 represses αAmy3 expression in rice [22]. Therefore, we analyzed the role of OsSAUR33 in regulating seed vigor by focusing on the sugar signaling pathway. We observed that the knockout of OsSAUR33 resulted in lower expression of OsMYBS1 due to the higher soluble sugar accumulation in the early germinating seeds, and the reduced levels of OsMYBS1 then resulted in reduced aAmy3 expression and α-amylase activity. Moreover, we confirmed exogenous glucose-induced reduction of rice seed vigor in this study. Our data preliminarily demonstrate a positive role of OsSAUR33 in seed vigor by maintaining the sugar balance during seed maturation to promote OsMYBS1 and aAmy3 expression at the early germination stage for hydrolysis of starch. However, the role of the OsSAUR33–OsSnRK1A interaction and whether OsSnRK1A directly interacts with OsMYBS1 in the regulation of seed vigor needs to be further investigated.
We also analyzed the allelic diversity of OsSAUR33 using 180 randomly selected rice accessions, including indica and japonica accessions [37]. After analyzing the SNP data of the rice accessions, we identified the Hap 2 haplotype of OsSAUR33 that positively correlated with seed vigor. Interestingly, the elite Hap 2 haplotype mainly existed in indica accessions but not in japonica accessions. The early induction of OsSAUR33 expression was observed in accessions harboring Hap 2 during seed germination. This suggests that the early induction of OsSAUR33 during seed germination might contribute to seed vigor in rice. However, how the variations of OsSAUR33 affect its expression pattern and contribute to seed vigor needs to be further investigated. The determination of OsSAUR33 allelic diversity with a focus on newly identified elite rice accessions is of interest. Indeed, we identified several elite accessions from China harboring Hap 2, including Ai-Chiao-Hong, Pao-Tou-Hung, TeQing, ZHE 733, Zhenshan 2, Chang Ch’Sang Hsu Tao, and Zhenshan 97B. These elite accessions might be useful for improving seed vigor in rice. We speculate that the seed vigor of japonica rice could be improved by introducing Hap 2 from indica into japonica rice accessions. The confirmation of this hypothesis is now in progress.

4. Materials and Methods

4.1. Plant Materials and Growth Conditions

Two OsSAUR33 mutants (ossaur33-1 and ossaur33-2) in the japonica Nipponbare background (Oryza sativa L.) were generated using the CRISPR/Cas9 system. The two mutants were generated using two target guide sequences in the exon of OsSAUR33 were cloned into the pHUE411 plasmid vector. The mutants were identified by direct sequencing of the PCR products from the editing site using specific primers (Table S6). All plants were grown in an experimental field at South China Agricultural University. Seeds were harvested at maturity stage and dried at 42 °C for 7 days to break seed dormancy [12].

4.2. Characterization of the OsSAUR Family

The information and sequences of OsSAURs were downloaded from the rice genome annotation project (http://rice.plantbiology.msu.edu/). The conserved domains and Pfam searches were performed after removing redundant gene sequences with default parameters (https://www.ncbi.nlm.nih.gov/Structure/cdd/wrpsb.cgi; http://pfam.xfam.org/). Multiple sequence alignment was conducted with ClustalW, which was integrated in Mega v6.0 [48]. Phylogenetic analysis was performed through the online software PhyML 3.0 using the maximum-likelihood method with default parameters [49,50]. The expression of OsSAURs in embryo and endosperm tissues during seed germination was investigated using Genevestigator in rice (https://www.genevestigator.com/).

4.3. Evaluation of Seed Vigor

The evaluation of seed vigor was conducted according to He et al. [12] under normal and direct seeding conditions. Thirty seeds per replicate of the ossaur33 mutants and WT Nipponbare were germinated in 9 cm-diameter Petri dishes under normal conditions at 25 ± 1 °C for 9 days. Meanwhile, 30 seeds per replicate were sown in 1 cm-deep soils at 25–30 °C for 9 days. Additionally, the influence of glucose (3% and 6%) treatments on seed vigor was also tested. The criteria for seed germination and seedling establishment were as stated in He et al. [3]. Seed vigor, including germination potential, germination index, germination percentage, time to reach 50% germination, and seedling percentage, were calculated. Three biological replications were performed.

4.4. Quantitative Reverse Transcription Polymerase Chain Reaction (qRT-PCR) Analysis

Total RNA was extracted from various tissues (panicle, root, stem, leaf, and internode), the developing grains (0, 7, 14, 21, 28, and 32 days after flowering), and germinating seeds (0, 4, 12, 24, 36, 48, 60, and 72 h of imbibition) of the WT using the HP Plant RNA Kit (Omega, Atlanta, GA, USA) following the manufacturer’s instructions. The qRT-PCR reactions were performed in a CFX96 Real-Time System (Bio-Rad, CA, USA) with the rice OsActin as an internal control. The PCR conditions were as follows: 95 °C for 2 min, followed by 40 cycles of 95 °C for 5 s and 60 °C for 10 s. Primers used for qRT-PCR are listed in Supplemental Table S6. Normalized transcript levels were calculated using the comparative CT method [51]. Three biological replications were performed.

4.5. β-Glucuronidase (GUS) Staining and Subcellular Localization Assay

Transgenic plants carrying the OsSAUR33 promoter:GUS fusion construct in Nipponbare were used for a GUS staining assay. Briefly, a 2-kb genomic DNA fragment of the 5′ upstream region of OsSAUR33 was amplified by PCR. These fragments and the GUS gene were cloned into the pCAMBIA 1304 plasmid vector. GUS staining of tissues from the positive transgenic plants was performed as previously described [52]. The open reading frame of OsSAUR33 (without the stop codon) was amplified and inserted into the pCambia1305-GFP vector driven by the CaMV 35S promoter according to the manufacturer’s instructions (Vazyme, Nanjing, China). The plasma membrane (PM) marker RFP:SYP122 and nucleus marker RFP:Fib2 were used for co-localization analysis. Then, the construct was introduced into Agrobacterium tumefaciens strain GV3101 and infiltrated into Nicotiana benthamiana leaves [53]. The fluorescence signals were then detected by a LSM780 confocal fluorescence microscope (http://www.zeiss.com).

4.6. Differentially Expressed Genes Analysis

Total RNA was extracted from WT and ossaur33-1 seeds after 12 h of imbibition using HP Plant RNA Kit (Omega, Atlanta, GA, USA) according to the manufacturer’s instructions. Construction of cDNA libraries and BGISEQ-500RS sequencing were performed at BGI-Wuhan Co., Ltd., Wuhan, China. Levels of gene expression were quantified in terms of fragments per kilo base of exon per million (FPKM) using RNA-Seq by Expectation-Maximization (RSEM) version 1.1.11 [54]. The DEGs with a P-adj (p-adjusted) <0.001 and fold change ≥2.0 were selected for further KEGG pathway analysis. Three biological replications were performed.

4.7. Sugar Content and Amylase Activity Assays

The dry mature grains of ossaur33 mutants and WT plants and their seeds after 6, 48, and 72 h of imbibition in 9 cm-diameter Petri dishes at 25 ± 1 °C were harvested to detect the levels of total soluble sugar, glucose, and α-amylase activity by using commercial assay kits, according to the manufacturer’s instructions (Suzhou Keming Bioengineering Company, Suzhou, China). Three biological replications were performed.

4.8. Bimolecular Fluorescence Complementation (BiFC) and Luciferase (LUC) Assays

The OsSAUR33 and OsSnRK1A were fused with the C-terminus or N-terminus of the split-yellow fluorescent protein (YFP) by homologous recombination, respectively, for the BiFC assay. The vectors of pCAMBIA1300-nLUC and pCAMBIA1300-cLUC were used for LUC assay. Different recombinant plasmid including p2YN-OsSnRK1A, p2YC-OsSAUR33, nLUC-OsSnRK1A and cLUC-OsSAUR33 with the control vector were introduced into Agrobacterium strain GV3101. Overnight agrobacteria cultures were resuspended with infiltration buffer (10 mM MgCl2, 0.1 mM acetosyringone, and 10 mM MES). Different experiment and control group agrobacteria suspension were mixed and co-infiltrated into 5- to 6-week-old Nicotiana benthamiana leaves by using a needleless syringe, then weak light growth. YFP fluorescence was observed by confocal microscopy after two days. Luciferin (1 mM) was sprayed onto the leaves, and the plants were kept in the dark for 2 to 5 min. LUC images were captured using a cooled CCD imaging apparatus [53]. The primers were listed in Supplemental Table S6.

4.9. Maltose Binding Protein (MBP) Pull-Down Assay

Clone the full-length cDNA of OsSAUR33 and OsSnRK1A into pGEX-6p-1 and pMAL-c2 vector, respectively. Transform constructs into the E. coli strain BL21 (TSV-A09, Tsingke, PRC) to produce the GST-OsSAUR33 and MBP-SnRK1A fusion proteins. For pull-down, 15 μg SnRK1A-MBP or MBP was incubated with MBP-Tag Dextrin Resin (ATSSE0401, Abbkine, USA) at 4 °C for 2 h then 40 μg OsSAUR33-GST was added and incubated overnight at 4 °C. The beads were washed three times with PBS (SL6110, Coolaber, PRC) + 1% Triton 100 (CT11451, Coolaber, PRC) and three times with PBS, then were boiled at 95 °C for 10 min with 5× sodium dodecyl sulfate (SDS) loading buffer (SL1180, Coolaber, PRC). For western blotting, the GST antibody (Cell signaling technology, Danvers, MA, USA) and MBP antibody (Cell signaling technology, Danvers, MA, USA) were used to detected the proteins.

4.10. Haplotype Analyses

The 700,000 SNP markers of rice accessions were used to determine the haplotypes of OsSAUR33 (https://ricediversity.org/) [37]. Haplotype analyses were conducted according to He et al. [12]. The seed vigor of the 180 randomly selected accessions was tested in 9 cm-diameter Petri dishes at 25 ± 1 °C for 9 days (Table S4). The haplotypes represented at least 10 investigated accessions that were considered.

4.11. Data Analysis

Experimental data were analyzed using the SAS software (Cary, NC, USA), and significant differences among samples were compared using Student’s t-test or analysis of variance (ANOVA) test.

Supplementary Materials

The following are available online at https://www.mdpi.com/1422-0067/22/4/1562/s1, Figure S1. Characterization of the OsSAUR gene family in rice. (A) Phylogenetic relationships of 48 OsSAUR genes in rice. The tree was generated using PhyML 3.0 with the maximum-likelihood method. (B,C) Expression pattern of OsSAUR genes in embryo and endosperm tissues during 24 h of imbibition using Genevestigator (http://www.genevestigator.com) in rice. Red, up-regulation; gray, no change; blue, down-regulation. Values represent the log2 fold changes of genes; Figure S2. The mutants were generated using the clustered regularly interspaced short palindromic repeats (CRISPR)/CRISPR-associated protein 9 (Cas9) system. (A,B) Gene structures of the WT and ossaur33 mutants. (C) Sequence alignment of the WT and ossaur33 mutants in editing sites. (D) Comparison of amino acid sequences between the WT and ossuar33 mutants in rice; Figure S3. Comparison of grain and agronomic traits between WT and ossaur33 mutants in rice. (A,C) grain length; (B,D) grain width; (E) grain thickness; (F) 1000-grain weight; (G) plant height; (H) heading date; (I) number of tillers/plant; (J) number of grains/main panicle. Bar = 1 cm. Each column represents the mean ± standard deviation, n = 10 for grain length, width and thickness, n = 4 for 1000-grain weight, plant height, heading date, number of tillers/plant and number of grains/main panicle; Figure S4. The original western blot images of the pull-down assay in vitro; Table S1. Detailed information of the 48 identified OsSAUR genes in rice; Table S2. DEGs between WT and ossaur33-1 seeds after 12 h of imbibition in rice; Table S3. DEGs involved in starch and sucrose metabolism during seed germination in rice; Table S4. Information of the 180 accessions used for haplotype analyses in rice; Table S5. Information and seed vigor of the accessions harboring Hap 1 and Hap 2 of OsSAUR33 in rice; Table S6. The primer pairs used in this study.

Author Contributions

Z.W. planned the research. J.Z. and Y.H. performed all important experiments. W.L. performed BiFC, LUC, and pull-down assays. S.S., L.P., and Z.H. performed seed germination experiments. Z.W., J.Z., and Y.H. analyzed the data and wrote the paper. All authors have read and agreed to the published version of the manuscript.

Funding

This research was funded by the National Natural Science Foundation of China (Grant No. 31971995, 31901601 and 31771889), the Natural Science Foundation of Guangdong Province (Grant No. 2020A1515011053), the Key-Area Research and Development Program of Guangdong Province (Grant No. 2018B020202012 and 2020B020219004), the Science Foundation of Huzhou (2018GZ07) and the startup funding from South China Agricultural University. The APC was funded by the National Natural Science Foundation of China (Grant No. 31971995).

Institutional Review Board Statement

Not applicable.

Informed Consent Statement

Not applicable.

Acknowledgments

The authors would like to thank USDA-ARS for seeds of the Rice Diversity Panel. We thank reviewers for the careful reading of the manuscript and constructive comments.

Conflicts of Interest

The authors declare no conflict of interest.

References

  1. Kumar, S.; Narjary, B.; Kumar, K.; Jat, H.S.; Kamra, S.K.; Yadav, R.K. Developing soil matric potential based irrigation strategies of direct seeded rice for improving yield and water productivity. Agric. Water Manag. 2019, 215, 8–15. [Google Scholar] [CrossRef]
  2. Liu, H.; Won, P.L.P.; Banayo, N.P.M.; Nie, L.; Peng, S.; Kato, Y. Late-season nitrogen applications improve grain yield and fertilizer-use efficiency of dry direct-seeded rice in the tropics. Field Crop. Res. 2019, 233, 114–120. [Google Scholar] [CrossRef]
  3. He, Y.; Cheng, J.; He, Y.; Yang, B.; Cheng, Y.; Yang, C.; Zhang, H.; Wang, Z. Influence of isopropylmalate synthase OsIPMS1 on seed vigour associated with amino acid and energy metabolism in rice. Plant Biotechnol. J. 2019, 17, 322–337. [Google Scholar] [CrossRef]
  4. He, Y.; Yang, B.; He, Y.; Zhan, C.; Cheng, Y.; Zhang, J.; Zhang, H.; Cheng, J.; Wang, Z. A quantitative trait locus qSE3 promotes seed germination and seedling establishment under salinity stress in rice. Plant J. 2019, 97, 1089–1104. [Google Scholar] [CrossRef]
  5. Mahender, A.; Anandan, A.; Pradhan, S.K. Early seedling vigour an imperative trait for direct-seeded rice an overview on physio-morphological parameters and molecular markers. Planta 2015, 241, 1027–1050. [Google Scholar] [CrossRef]
  6. Bewley, D.J.; Bradford, K.; Hillorst, H.; Nonogaki, H. Seeds, Physiology of Development, Germination and Dormancy, 3rd ed.; Springer: New York, NY, USA, 2013. [Google Scholar]
  7. Chen, P.W.; Chiang, C.M.; Tseng, T.H.; Yu, S.M. Interaction between rice, M.Y.BGA and the gibberellin response element controls tissue-specific sugar sensitivity of alpha-amylase genes. Plant Cell 2006, 18, 2326–2340. [Google Scholar] [CrossRef]
  8. Gubler, F.; Kalla, R.; Roberts, J.K.; Jacobsen, J.V. Gibberellin-regulated expression of a myb gene in barley aleurone cells Evidence for Myb transactivation of a high-pI alpha-amylase gene promoter. Plant Cell 1995, 7, 1879–1891. [Google Scholar] [CrossRef]
  9. Gubler, F.; Raventos, D.; Keys, M.; Watts, R.; Mundy, J.; Jacobsen, J.V. Target genes and regulatory domains of the GAMYB transcriptional activator in cereal aleurone. Plant J. 1999, 17, 1–9. [Google Scholar] [CrossRef]
  10. Ito, T.; Okada, K.; Fukazawa, J.; Takahashi, Y. DELLA-dependent and -independent gibberellin signaling. Plant Signal. Behav. 2018, 13, e1445933. [Google Scholar] [CrossRef]
  11. Liu, X.; Zhang, H.; Zhao, Y.; Feng, Z.; Li, Q.; Yang, H.Q.; Luan, S.; He, Z.H. Auxin controls seed dormancy through stimulation of abscisic acid signaling by inducing, ARF mediated, ABI3 activation in Arabidopsis. Proc. Natl. Acad. Sci. USA 2013, 110, 15485–15490. [Google Scholar] [CrossRef]
  12. He, Y.; Zhao, J.; Yang, B.; Sun, S.; Peng, L.; Wang, Z. Indole-3-acetate beta-glucosyltransferase OsIAGLU regulates seed vigour through mediating crosstalk between auxin and abscisic acid in rice. Plant Biotechnol. J. 2020, 18, 1933–1945. [Google Scholar] [CrossRef]
  13. Chen, P.W.; Lu, C.A.; Yu, T.S.; Tseng, T.H.; Wang, C.S.; Yu, S.M. Rice alpha-amylase transcriptional enhancers direct multiple mode regulation of promoters in transgenic rice. J. Biol. Chem. 2002, 277, 13641–13649. [Google Scholar] [CrossRef]
  14. Yu, S.M.; Kuo, Y.H.; Sheu, G.; Sheu, Y.J.; Liu, L.F. Metabolic depression of alpha-amylase gene expression in suspension-cultured cells of rice. J. Biol. Chem. 1991, 266, 21131–21137. [Google Scholar] [CrossRef]
  15. Umemura, T.; Perata, P.; Futsuhara, Y.; Yamaguchi, J. Sugar sensing and alpha-amylase gene repression in rice embryos. Planta 1998, 204, 420–428. [Google Scholar] [CrossRef]
  16. Lee, K.W.; Chen, P.W.; Yu, S.M. Metabolic adaptation to sugar/O2 deficiency for anaerobic germination and seedling growth in rice. Plant Cell Environ. 2014, 37, 2234–2244. [Google Scholar]
  17. Ranjhan, S.; Karrer, E.E.; Rodriguez, R.L. Localizing alpha-amylase gene expression in germinated rice grains. Plant Cell Physiol. 1992, 33, 73–79. [Google Scholar]
  18. Yu, S.M.; Lee, Y.C.; Fang, S.C.; Chan, M.T.; Hwa, S.F.; Liu, L.F. Sugars act as signal molecules and osmotica to regulate the expression of alpha-amylase genes and metabolic activities in germinating cereal grains. Plant Mol. Biol. 1996, 30, 1277–1289. [Google Scholar] [CrossRef]
  19. Lu, C.A.; Lim, E.K.; Yu, S.M. Sugar response sequence in the promoter of a rice alpha-amylase gene serves as a transcriptional enhancer. J. Biol. Chem. 1998, 273, 10120–10131. [Google Scholar] [CrossRef]
  20. Lu, C.A.; Ho, T.H.; Ho, S.L.; Yu, S.M. Three novel, M.Y.B proteins with one, DNA binding repeat mediate sugar and hormone regulation of alpha-amylase gene expression. Plant Cell 2002, 14, 1963–1980. [Google Scholar] [CrossRef]
  21. Lu, C.A.; Lin, C.C.; Lee, K.W.; Chen, J.L.; Huang, L.F.; Ho, S.L.; Liu, H.J.; Hsing, Y.I.; Yu, S.M. The SnRK1A protein kinase plays a key role in sugar signaling during germination and seedling growth of rice. Plant Cell 2007, 19, 2484–2499. [Google Scholar] [CrossRef]
  22. Chen, Y.S.; Ho, T.D.; Liu, L.; Lee, D.H.; Lee, C.H.; Chen, Y.R.; Lin, S.Y.; Lu, C.A.; Yu, S.M. Sugar starvation-regulated, M.Y.BS2 and, 14-3-3 protein interactions enhance plant growth stress tolerance and grain weight in rice. Proc. Natl. Acad. Sci. USA 2019, 116, 21925–21935. [Google Scholar] [CrossRef]
  23. Hrabak, E.M.; Chan, C.W.; Gribskov, M.; Harper, J.F.; Choi, J.H.; Halford, N.; Kudla, J.; Luan, S.; Nimmo, H.G.; Sussman, M.R. The Arabidopsis CDPK-SnRK superfamily of protein kinases. Plant Physiol. 2003, 132, 666–680. [Google Scholar] [CrossRef]
  24. Takano, M.; Kajiya-Kanegae, H.; Funatsuki, H.; Kikuchi, S. Rice has two distinct classes of protein kinase genes related to, SNF1 of Saccharomyces cerevisiae, which are differently regulated in early seed development. Mol. Gen. Genet. 1998, 260, 388–394. [Google Scholar] [CrossRef]
  25. Lee, K.W.; Chen, P.W.; Lu, C.A.; Chen, S.; Ho, T.H.; Yu, S.M. Coordinated responses to oxygen and sugar deficiency allow rice seedlings to tolerate flooding. Sci. Signal. 2009, 2, ra61. [Google Scholar] [CrossRef]
  26. Lin, C.R.; Lee, K.W.; Chen, C.Y.; Hong, Y.F.; Chen, J.L.; Lu, C.A.; Chen, K.T.; Ho, T.H.; Yu, S.M. SnRK1A-interacting negative regulators modulate the nutrient starvation signaling sensor SnRK1 in source-sink communication in cereal seedlings under abiotic stress. Plant Cell 2014, 26, 808–827. [Google Scholar] [CrossRef]
  27. Hagen, G.; Guilfoyle, T. Auxin-responsive gene expression, genes, promoters and regulatory factors. Plant Mol. Biol. 2002, 49, 373–385. [Google Scholar] [CrossRef]
  28. Jain, M.; Tyagi, A.K.; Khurana, J.P. Genome-wide analysis evolutionary expansion and expression of early auxin-responsive SAUR gene family in rice Oryza sativa. Genomics 2006, 88, 360–371. [Google Scholar] [CrossRef]
  29. Ren, H.; Gray, W.M. SAUR proteins as effectors of hormonal and environmental signals in plant growth. Mol. Plant 2015, 8, 1153–1164. [Google Scholar] [CrossRef]
  30. Stamm, P.; Kumar, P.P. Auxin and gibberellin responsive Arabidopsis, SMALL AUXIN UP RNA36 regulates hypocotyl elongation in the light. Plant Cell Rep. 2013, 32, 759–769. [Google Scholar] [CrossRef]
  31. Kong, Y.; Zhu, Y.; Gao, C.; She, W.; Lin, W.; Chen, Y.; Han, N.; Bian, H.; Zhu, M.; Wang, J. Tissue-specific expression of SMALL AUXIN UP RNA41 differentially regulates cell expansion and root meristem patterning in Arabidopsis. Plant Cell Physiol. 2013, 54, 609–621. [Google Scholar] [CrossRef]
  32. Spartz, A.K.; Lee, S.H.; Wenger, J.P.; Gonzalez, N.; Itoh, H.; Inzé, D.; Peer, W.A.; Murphy, A.S.; Overvoorde, P.J.; Gray, W.M. The SAUR19 subfamily of SMALL AUXIN UP RNA genes promote cell expansion. Plant J. 2012, 70, 978–990. [Google Scholar] [CrossRef] [PubMed]
  33. Chae, K.; Isaacs, C.G.; Reeves, P.H.; Maloney, G.S.; Muday, G.K.; Nagpal, P.; Reed, J.W. Arabidopsis SMALL AUXIN UP RNA63 promotes hypocotyl and stamen filament elongation. Plant J. 2012, 71, 684–697. [Google Scholar] [CrossRef] [PubMed]
  34. Kant, S.; Bi, Y.M.; Zhu, T.; Rothstein, S.J. SAUR39 a small auxin-up, R.N.A gene acts as a negative regulator of auxin synthesis and transport in rice. Plant Physiol. 2009, 151, 691–701. [Google Scholar] [CrossRef] [PubMed]
  35. Spartz, A.K.; Ren, H.; Park, M.Y.; Grandt, K.N.; Lee, S.H.; Murphy, A.S.; Sussman, M.R.; Overvoorde, P.J.; Gray, W.M. SAUR inhibition of PP2C–D phosphatases activates plasma membrane H+-ATPases to promote cell expansion in Arabidopsis. Plant Cell 2014, 26, 2129–2142. [Google Scholar] [CrossRef]
  36. He, Y.; Zhao, J.; Feng, D.; Huang, Z.; Liang, J.; Zheng, Y.; Cheng, J.; Ying, J.; Wang, Z. RNA-Seq study reveals AP2-Domain-Containing signalling regulators involved in initial imbibition of seed germination in rice. Rice Sci. 2020, 27, 302–314. [Google Scholar]
  37. McCouch, S.R.; Wright, M.H.; Tung, C.W.; Maron, L.G.; McNally, K.L.; Fitzgerald, M.; Singh, N. Open access resources for genome-wide association mapping in rice. Nat. Commun. 2016, 7, 10532. [Google Scholar] [CrossRef]
  38. Li, X.; Liu, G.; Geng, Y.; Wu, M.; Pei, W.; Zhai, H.; Zang, X.; Li, X.; Zhang, J.; Yu, S. A genome-wide analysis of the small auxin-up RNA (SAUR) gene family in cotton. BMC Genom. 2017, 18, 815. [Google Scholar] [CrossRef]
  39. Chen, Y.; Hao, X.; Cao, J. Small auxin upregulated, R.N.A SAUR. gene family in maize identification evolution and its phylogenetic comparison with Arabidopsis rice and sorghum. J. Integr. Plant Biol. 2014, 56, 133–150. [Google Scholar] [CrossRef]
  40. Van Mourik, H.; van Dijk, A.D.J.; Stortenbeker, N.; Angenent, G.C.; Bemer, M. Divergent regulation of Arabidopsis SAUR genes a focus on the, S.A.UR10-clade. BMC Plant Biol. 2017, 17, 245. [Google Scholar] [CrossRef]
  41. Park, J.E.; Kim, Y.S.; Yoon, H.K.; Park, C.M. Functional characterization of a small auxin-up, RNA gene in apical hook development in Arabidopsis. Plant Sci. 2007, 172, 150–157. [Google Scholar] [CrossRef]
  42. Narsai, R.; Law, S.R.; Carrie, C.; Xu, L.; Whelan, J. In-depth temporal transcriptome profiling reveals a crucial developmental switch with roles for, R.N.A processing and organelle metabolism that are essential for germination in Arabidopsis. Plant Physiol. 2011, 157, 1342–1362. [Google Scholar] [CrossRef]
  43. Xu, Y.X.; Xiao, M.Z.; Liu, Y.; Fu, J.L.; He, Y.; Jiang, D.A. The small auxin-up RNA OsSAUR45 affects auxin synthesis and transport in rice. Plant Mol. Biol. 2017, 94, 97–107. [Google Scholar] [CrossRef] [PubMed]
  44. Polge, C.; Thomas, M. SNF1/AMPK/SnRK1 kinases, global regulators at the heart of energy control? Trends Plant Sci. 2007, 12, 20–28. [Google Scholar] [CrossRef]
  45. Wang, L.; Patrick, J.W.; Ruan, Y.L. Live long and prosper roles of sugar and sugar polymers in seed vigour. Mol. Plant 2018, 11, 1–3. [Google Scholar] [CrossRef] [PubMed]
  46. Ruslana, R.; Volodymyr, R.; Winfriede, W.; Ljudmilla, B.; Hans, W. Repressing the expression of the SUCROSE NONFERMENTING-1-RELATED PROTEIN KINASE gene in pea embryo causes pleiotropic defects of maturation similar to an abscisic acid-insensitive phenotype. Plant Physiol. 2006, 140, 263–278. [Google Scholar]
  47. Halford, N.G.; Hey, S.; Jhurreea, D.; Laurie, S.; McKibbin, R.S.; Paul, M.; Zhang, Y. Metabolic signalling and carbon partitioning: Role of Snf1-related (SnRK1) protein kinase. J. Exp. Bot. 2003, 54, 467–475. [Google Scholar] [CrossRef]
  48. Tamura, K.; Stecher, G.; Peterson, D.; Filipski, A.; Kumar, S. MEGA6 molecular evolutionary genetics analysis version, 6.0. Mol. Biol. Evol. 2013, 30, 2725–2729. [Google Scholar] [CrossRef]
  49. Guindon, S.; Dufayard, J.F.; Lefort, V.; Anisimova, M.; Hordijk, W.; Gascuel, O. New algorithms and methods to estimate maximum-likelihood phylogenies, assessing the performance of PhyML 3.0. Syst. Biol. 2010, 59, 307–321. [Google Scholar] [CrossRef] [PubMed]
  50. Lefort, V.; Longueville, J.E.; Gascuel, O. SMS smart model selection in PhyML. Mol. Biol. Evol. 2017, 34, 2422–2424. [Google Scholar] [CrossRef]
  51. Livak, K.J.; Schmittgen, T.D. Analysis of relative gene expression data using real-time quantitative PCR and the, 2−DDCT method. Methods 2001, 25, 402–408. [Google Scholar] [CrossRef]
  52. Fujino, K.; Sekiguchi, H.; Matsuda, Y.; Sugimoto, K.; Ono, K.; Yano, M. Molecular identification of a major quantitative trait locus qLTG3-1 controlling low-temperature germinability in rice. Proc. Natl. Acad. Sci. USA 2008, 105, 12623–12628. [Google Scholar] [CrossRef] [PubMed]
  53. Chen, H.M.; Zou, Y.; Shang, Y.L.; Lin, H.Q.; Wang, Y.J.; Cai, R.; Tang, X.Y.; Zou, J.M. Firefly luciferase complementation imaging assay for protein-protein interactions in plants. Plant Physiol. 2008, 146, 368–376. [Google Scholar] [CrossRef] [PubMed]
  54. Li, B.; Dewey, C.N. RSEM accurate transcript quantification from, R.N.A-Seq data with or without a reference genome. BMC Bioinform. 2011, 12, 323. [Google Scholar] [CrossRef] [PubMed]
Figure 1. Comparison of seed vigor between the wild type (WT) and the ossaur33 mutants in rice. (A) Seed germination of the WT and ossaur33 mutants after 5 days. (B) Seedling establishment of the WT and ossaur33 mutants 9 days after direct seeding in soils. Bar = 10 mm. The seed vigor traits, including (C) germination potential, (D) T50, time to 50% germination, (E) germination index, and (F) seedling percentage, under normal conditions, and (G) seedling emergence, and (H) seedling dry weight after direct seeding. Each column represents the mean ± standard deviation, black small symbol means the value of each replication, n = 3.
Figure 1. Comparison of seed vigor between the wild type (WT) and the ossaur33 mutants in rice. (A) Seed germination of the WT and ossaur33 mutants after 5 days. (B) Seedling establishment of the WT and ossaur33 mutants 9 days after direct seeding in soils. Bar = 10 mm. The seed vigor traits, including (C) germination potential, (D) T50, time to 50% germination, (E) germination index, and (F) seedling percentage, under normal conditions, and (G) seedling emergence, and (H) seedling dry weight after direct seeding. Each column represents the mean ± standard deviation, black small symbol means the value of each replication, n = 3.
Ijms 22 01562 g001
Figure 2. Expression patterns of OsSAUR33 by quantitative reverse transcription polymerase chain reaction (qRT-PCR) in rice. (A) Expression pattern of OsSAUR33 in various tissues, including panicle, root, stem, leaf, and internode, of rice. Expression pattern of OsSAUR33 in various developmental stages from 0 to 32 days after flowering (B) and during seed germination from 0 to 72 h of imbibition (C) in rice. The expression of OsSAUR33 was normalized to that of OsActin. Each column represents the mean ± standard deviation, black small symbol means the value of each replication, n = 3.
Figure 2. Expression patterns of OsSAUR33 by quantitative reverse transcription polymerase chain reaction (qRT-PCR) in rice. (A) Expression pattern of OsSAUR33 in various tissues, including panicle, root, stem, leaf, and internode, of rice. Expression pattern of OsSAUR33 in various developmental stages from 0 to 32 days after flowering (B) and during seed germination from 0 to 72 h of imbibition (C) in rice. The expression of OsSAUR33 was normalized to that of OsActin. Each column represents the mean ± standard deviation, black small symbol means the value of each replication, n = 3.
Ijms 22 01562 g002
Figure 3. β-Glucuronidase (GUS) activity of the OsSAUR33 promoter and its subcellular localization in rice. (AJ) Histochemical staining for GUS activity in various tissues and germinating seeds. Bar = 1 cm (K) Subcellular localization of OsSAUR33 in N. benthamiana leaves. The localization of mCherry-SYP122, a plasma membrane (PM) marker, and mRFP-Fib2, a nucleus marker, is shown in red, and OsSAUR33 fusion proteins is shown in green. The red box indicates the higher magnification image of localization. Fluorescence signals were observed at 48 h after infection. Bar = 50 μm.
Figure 3. β-Glucuronidase (GUS) activity of the OsSAUR33 promoter and its subcellular localization in rice. (AJ) Histochemical staining for GUS activity in various tissues and germinating seeds. Bar = 1 cm (K) Subcellular localization of OsSAUR33 in N. benthamiana leaves. The localization of mCherry-SYP122, a plasma membrane (PM) marker, and mRFP-Fib2, a nucleus marker, is shown in red, and OsSAUR33 fusion proteins is shown in green. The red box indicates the higher magnification image of localization. Fluorescence signals were observed at 48 h after infection. Bar = 50 μm.
Ijms 22 01562 g003
Figure 4. Rice OsSAUR33 alters the mobilization of stored reserves during seed germination. (A) The differentially expressed genes (DEGs) with p < 0.001 and fold change ≥ 2 between the WT and the ossaur33-1 mutant in the early (12 h) germinating seeds. Red, up-regulation; Gray, no change; Blue, down-regulation. (B) Kyoto Encyclopedia of Genes and Genomes (KEGG) analysis of the DEGs. (C) DEGs involved in starch and sucrose metabolism. (D) The expression confirmation of starch and sucrose metabolism-related DEGs in the early (12 h) germinating seeds using qRT-PCR. The expression of genes was normalized to that of OsActin. Each column represents the mean ± standard deviation, black small symbol means the value of each replication, n = 3.
Figure 4. Rice OsSAUR33 alters the mobilization of stored reserves during seed germination. (A) The differentially expressed genes (DEGs) with p < 0.001 and fold change ≥ 2 between the WT and the ossaur33-1 mutant in the early (12 h) germinating seeds. Red, up-regulation; Gray, no change; Blue, down-regulation. (B) Kyoto Encyclopedia of Genes and Genomes (KEGG) analysis of the DEGs. (C) DEGs involved in starch and sucrose metabolism. (D) The expression confirmation of starch and sucrose metabolism-related DEGs in the early (12 h) germinating seeds using qRT-PCR. The expression of genes was normalized to that of OsActin. Each column represents the mean ± standard deviation, black small symbol means the value of each replication, n = 3.
Ijms 22 01562 g004
Figure 5. OsSAUR33 regulates sugar levels during seed germination in rice. (A) Total soluble sugar; (B) Glucose; (C) α-amylase activity. Each column represents the mean ± standard deviation, black small symbol means the value of each replication, n = 3.
Figure 5. OsSAUR33 regulates sugar levels during seed germination in rice. (A) Total soluble sugar; (B) Glucose; (C) α-amylase activity. Each column represents the mean ± standard deviation, black small symbol means the value of each replication, n = 3.
Ijms 22 01562 g005
Figure 6. OsSAUR33 interacts with OsSnRK1A and alters the expression of OsSnRK1A, OsMYBS1, and OsAmy3 during seed germination in rice. (A) Firefly luciferase (LUC) complementation imaging assay. nLUC-OsSnRK1A and cLUC-OsSAUR33 with the control vector were co-infiltrated into N. benthamiana leaves. LUC images were captured using a cooled Charge-coupled Device (CCD) imaging apparatus. (B) Bimolecular fluorescence complementation (BiFC) assay. OsSAUR33 and OsSnRK1A were fused to p2YC and p2YN, respectively. Different pairs of constructs were co-expressed in N. benthamiana. Yellow fluorescent protein (YFP) fluorescence was detected by confocal microscopy. Bar = 50 μm. (C) Maltose Binding Protein (MPB) pull-down assay of the OsSAUR33 and OsSnRK1A interaction. Anti-GST antibody was used to detect the output protein. The expression of OsSnRK1A (D,G), OsMYBS1 (E,H), and OsAmy3 (F,I) in the WT and the ossaur33 mutants at 12 h and 72 h of imbibition. The expression of genes was normalized to that of OsActin. Each column represents the mean ± standard deviation, black small symbol means the value of each replication, n = 3.
Figure 6. OsSAUR33 interacts with OsSnRK1A and alters the expression of OsSnRK1A, OsMYBS1, and OsAmy3 during seed germination in rice. (A) Firefly luciferase (LUC) complementation imaging assay. nLUC-OsSnRK1A and cLUC-OsSAUR33 with the control vector were co-infiltrated into N. benthamiana leaves. LUC images were captured using a cooled Charge-coupled Device (CCD) imaging apparatus. (B) Bimolecular fluorescence complementation (BiFC) assay. OsSAUR33 and OsSnRK1A were fused to p2YC and p2YN, respectively. Different pairs of constructs were co-expressed in N. benthamiana. Yellow fluorescent protein (YFP) fluorescence was detected by confocal microscopy. Bar = 50 μm. (C) Maltose Binding Protein (MPB) pull-down assay of the OsSAUR33 and OsSnRK1A interaction. Anti-GST antibody was used to detect the output protein. The expression of OsSnRK1A (D,G), OsMYBS1 (E,H), and OsAmy3 (F,I) in the WT and the ossaur33 mutants at 12 h and 72 h of imbibition. The expression of genes was normalized to that of OsActin. Each column represents the mean ± standard deviation, black small symbol means the value of each replication, n = 3.
Ijms 22 01562 g006
Figure 7. OsSAUR33 regulates seed vigor via in the sugar pathway during early seed germination in rice. (A) Seed germination of the WT and the ossaur33 mutants under H2O and glucose (3 and 5%) treatments for 5 days. Bars = 10 mm. (BD) Comparison of the germination potential, germination index, and seedling percentage between the WT and ossaur33 mutants under the H2O and glucose treatments conditions. The numbers above the box-plots indicate the relative value of the WT compared with that of the mutant. Each column represents the mean ± standard deviation, black small symbol means the value of each replication, n = 3. Different letters above the column indicate significant difference at the 5% level according to an analysis of variance (ANOVA) test.
Figure 7. OsSAUR33 regulates seed vigor via in the sugar pathway during early seed germination in rice. (A) Seed germination of the WT and the ossaur33 mutants under H2O and glucose (3 and 5%) treatments for 5 days. Bars = 10 mm. (BD) Comparison of the germination potential, germination index, and seedling percentage between the WT and ossaur33 mutants under the H2O and glucose treatments conditions. The numbers above the box-plots indicate the relative value of the WT compared with that of the mutant. Each column represents the mean ± standard deviation, black small symbol means the value of each replication, n = 3. Different letters above the column indicate significant difference at the 5% level according to an analysis of variance (ANOVA) test.
Ijms 22 01562 g007
Figure 8. Haplotypes of OsSAUR33 associated with seed vigor in rice. (A) Haplotypes of OsSAUR33 identified in the region from ~2 kb upstream of the gene and its coding region. (BD) Comparison of the germination percentage and germination index between accessions harboring different haplotypes. The number of rice accessions is listed in brackets. ** indicates significant difference at the 1% level according to Student’s t-test. (E,G) Seed germination (after 3 days) of accessions harboring different haplotypes. Bars = 10 mm. (F,H) Relative expression levels of OsSAUR33 in rice accessions harboring different haplotypes during seed germination using qRT-PCR. The expression of genes was normalized to that of OsActin. Box plots represent the interquartile range, the thick line in the middle of each box represents the median, the whiskers represent 1.5 times the interquartile range, and the black circles represent outlier points.
Figure 8. Haplotypes of OsSAUR33 associated with seed vigor in rice. (A) Haplotypes of OsSAUR33 identified in the region from ~2 kb upstream of the gene and its coding region. (BD) Comparison of the germination percentage and germination index between accessions harboring different haplotypes. The number of rice accessions is listed in brackets. ** indicates significant difference at the 1% level according to Student’s t-test. (E,G) Seed germination (after 3 days) of accessions harboring different haplotypes. Bars = 10 mm. (F,H) Relative expression levels of OsSAUR33 in rice accessions harboring different haplotypes during seed germination using qRT-PCR. The expression of genes was normalized to that of OsActin. Box plots represent the interquartile range, the thick line in the middle of each box represents the median, the whiskers represent 1.5 times the interquartile range, and the black circles represent outlier points.
Ijms 22 01562 g008
Publisher’s Note: MDPI stays neutral with regard to jurisdictional claims in published maps and institutional affiliations.

Share and Cite

MDPI and ACS Style

Zhao, J.; Li, W.; Sun, S.; Peng, L.; Huang, Z.; He, Y.; Wang, Z. The Rice Small Auxin-Up RNA Gene OsSAUR33 Regulates Seed Vigor via Sugar Pathway during Early Seed Germination. Int. J. Mol. Sci. 2021, 22, 1562. https://doi.org/10.3390/ijms22041562

AMA Style

Zhao J, Li W, Sun S, Peng L, Huang Z, He Y, Wang Z. The Rice Small Auxin-Up RNA Gene OsSAUR33 Regulates Seed Vigor via Sugar Pathway during Early Seed Germination. International Journal of Molecular Sciences. 2021; 22(4):1562. https://doi.org/10.3390/ijms22041562

Chicago/Turabian Style

Zhao, Jia, Wenjun Li, Shan Sun, Liling Peng, Zhibo Huang, Yongqi He, and Zhoufei Wang. 2021. "The Rice Small Auxin-Up RNA Gene OsSAUR33 Regulates Seed Vigor via Sugar Pathway during Early Seed Germination" International Journal of Molecular Sciences 22, no. 4: 1562. https://doi.org/10.3390/ijms22041562

APA Style

Zhao, J., Li, W., Sun, S., Peng, L., Huang, Z., He, Y., & Wang, Z. (2021). The Rice Small Auxin-Up RNA Gene OsSAUR33 Regulates Seed Vigor via Sugar Pathway during Early Seed Germination. International Journal of Molecular Sciences, 22(4), 1562. https://doi.org/10.3390/ijms22041562

Note that from the first issue of 2016, this journal uses article numbers instead of page numbers. See further details here.

Article Metrics

Back to TopTop