Next Article in Journal
The Impact of Iron Chelators on the Biology of Cancer Stem Cells
Previous Article in Journal
The Class I HDAC Inhibitor, MS-275, Prevents Oxaliplatin-Induced Chronic Neuropathy and Potentiates Its Antiproliferative Activity in Mice
 
 
Font Type:
Arial Georgia Verdana
Font Size:
Aa Aa Aa
Line Spacing:
Column Width:
Background:
Article

FvMYB79 Positively Regulates Strawberry Fruit Softening via Transcriptional Activation of FvPME38

1
College of Horticulture, Fujian Agriculture and Forestry University, Fuzhou 350002, China
2
Horticultural Plant Biology and Metabolomics Center, Haixia Institute of Science and Technology, Fujian Agriculture and Forestry University, Fuzhou 350002, China
3
College of Life Sciences, Fujian Agriculture and Forestry University, Fuzhou 350002, China
4
State Key Laboratory of Crop Biology, College of Horticulture Science and Engineering, Shandong Agricultural University, Taian 271018, China
*
Authors to whom correspondence should be addressed.
Int. J. Mol. Sci. 2022, 23(1), 101; https://doi.org/10.3390/ijms23010101
Submission received: 26 November 2021 / Revised: 20 December 2021 / Accepted: 21 December 2021 / Published: 22 December 2021
(This article belongs to the Section Molecular Plant Sciences)

Abstract

:
Strawberry is a soft fruit with short postharvest life, due to a rapid loss of firmness. Pectin methylesterase (PME)-mediated cell wall remodeling is important to determine fruit firmness and softening. Previously, we have verified the essential role of FvPME38 in regulation of PME-mediated strawberry fruit softening. However, the regulatory network involved in PME-mediated fruit softening is still largely unknown. Here, we identified an R2R3-type MYB transcription factor FvMYB79, which activates the expression level of FvPME38, thereby accelerating fruit softening. During fruit development, FvMYB79 co-expressed with FvPME38, and this co-expression pattern was opposite to the change of fruit firmness in the fruit of ‘Ruegen’ which significantly decreased during fruit developmental stages and suddenly became very low after the color turning stage. Via transient transformation, FvMYB79 could significantly increase the transcriptional level of FvPME38, leading to a decrease of firmness and acceleration of fruit ripening. In addition, silencing of FvMYB79 showed an insensitivity to ABA-induced fruit ripening, suggesting a possible involvement of FvMYB79 in the ABA-dependent fruit softening process. Our findings suggest FvMYB79 acts as a novel regulator during strawberry ripening via transcriptional activation of FvPME38, which provides a novel mechanism for improvement of strawberry fruit firmness.

1. Introduction

Fruit softening is a major determinant of shelf life and commercial value. It is the consequence of multiple cellular processes, including changes in soluble sugar content, glycosylation of cellulose, and remodeling of cell wall structure. Fruit cell walls are highly enriched in pectin, occupying more than 50% of the wall materials [1]. Pectin is the most abundant class of macromolecule within the cell wall matrix [2]. Pectin is also abundant in the middle lamellae between primary cell walls, where it functions as major adhesions between cells. During fruit ripening, a range of pectin-degrading enzymes are secreted into the cell wall to modify pectin structure, resulting in pectin polymer degradation [3]. Pectin methylesterase (PME) catalyzes reactions on pectin de-methylesterification to generate carboxyl groups during the release of methanol and hydrogen ions. PME provides the hydrolysis substrate for polygalacturonase (PG), and functions synergistically with the PG enzyme to soften fruit [4]. Previous studies have found that PME activity significantly increased associated with the ripening and softening process of various fruits, including banana, mango, strawberry, and kiwi fruit [5,6,7,8]. During tomato fruit ripening, lower PME activity was associated with an increased content of methylesterification of pectin, a decreased level of total and chelator soluble polyuronides in cell walls, as well as a more soluble solids contain. Despite the decrease of PME enzyme activity in ripening fruits influences fruit pectin metabolism and soluble solids accumulation, it is unable to interfere with the ripening process [9]. During apple fruit ripening, the softening process is accompanied by the elevation of PME activity; meanwhile, apple fruit softening and PME transcript are both intensively influenced by ethylene and low temperature [10,11]. In our previous study, the strawberry PME, FvPME38 regulated fruit softening at the maturity stage of strawberry fruit, and the expression level of FvPME38 is positively regulated by abscisic acid (ABA) [12]. These results all indicated that PME-mediated cell wall modification is an essential process to control fruit rigidity and ripening. Although these studies help us to understand the biological function of PME in the control of fruit softening, the complex regulatory network involved in the PME-dependent module remains to be further explored.
Fruit development and maturation involve a complex network of plant hormones [13]. In strawberry, auxin is mainly produced in achenes, while abscisic acid (ABA), gibberellins, and ethylene are synthesized predominantly in receptacles [14]. The central regulators, auxin and ABA, act antagonistically to regulate strawberry ripening [14,15]. In the early stage of strawberry fruit development, high auxin content is necessary to maintain cell division and expansion [15,16,17,18]. In the later stage, ABA content gradually increases, accompanied by a series process of fruit ripening including softening, accumulation of flavonoid, sucrose and acid [19]. In developing strawberry fruit, ripening is dramatically promoted by ABA [20], whereas application of nordihydroguaiaretic acid (NDGA) (an inhibitor of ABA biosynthesis), significantly inhibits ripening [21]. Functional deficiency of ABA biosynthesis or ABA signal perception both attenuate strawberry fruit ripening [22]. Apparently, ABA plays a central role in control of strawberry fruit ripening.
Many transcription factors (TFs) have been identified in mediating ABA-dependent fruit ripening through binding the cis-elements of ABA-inducible genes [23]. Among them, MYB TFs represent one of a large gene family involved in the ABA-dependent regulatory process, which consists of the 1R-MYB, R2R3-MYB, 3R-MYB and 4R-MYB subfamilies according to the number of conserved MYB motifs at their N terminus [24]. Most MYB TFs in plants are R2R3-MYB TFs, participating in diverse aspects of plant development and plant response to environmental change [25]. FvMYB1 and FvMYB10, via the protein complex formation with FvbHLH3/33 and/or FvTTG1 (WD40 protein), a ternary MBW complex, are particularly involved in the regulation of flavonoid, proanthocyanidin, anthocyanin and sucrose accumulation during strawberry fruit development [26,27,28]. The extent of transcriptional and metabolic changes detected in FvGAMYB-RNAi silenced strawberry receptacles suggests that FvGAMYB regulates the biosynthesis of flavonoids and ABA [29]. FaMYB44.2 negatively regulates sucrose accumulation through repressing FvSPS3 expression in strawberry fruit [30]. However, the mechanisms involved in MYBs-mediated fruit ripening remain unclear.
Fragaria vesca, the woodland strawberry, is emerging as a model for the cultivated octoploid strawberry due to its small and sequenced genome, diploidy (2n = 14, 240 Mb genome), small stature, ease of growth, short life cycle [31]. Among F. vesca accessions, ‘Hawaii 4’ develops white fruit, including white receptacles and white achenes, but, in contrast, ‘Ruegen’ bears red receptacles and red achenes [32]. In this study, we identified FvMYB79, an R2R3-MYB TF, participating in PME-mediated strawberry fruit ripening. Transient overexpression of FvMYB79 promoted but silencing of FvMYB79 delayed strawberry fruit ripening. The transcriptional regulation of FvMYB79 on fruit ripening was correlated with the abundance of FvPME38. In addition, FvMYB79-FvPME38 regulatory module might be involved in ABA-dependent fruit softening. Our study provided further understanding on the transcriptional regulatory mechanisms underlying cell wall-mediated fruit softening.

2. Results

2.1. FvMYB79 Are Transcriptionally Correlated with FvPME38 during Strawberry Fruit Development

In our previous study, FvPME38 and FvPME39 regulated fruit softening at the maturity stage of strawberry fruit [12], while the upstream regulatory network of FvPME38 and FvPME39 was still unknown. To determine the complex regulatory network, we used the fruitENCODE database [33] to clarify DNA methylation, accessible chromatin and histone modifications of FvPME38 and FvPME39 genes during strawberry fruit development. Based on the speculation from 5 methylation cyanine (5mC) and DNaseI hypersensitive sites (DHS), from immature stage to ripe stage, the signal of 5mC significantly decreased, but DHS signal remarkably increased in the promoter region of the two PME genes, suggesting that the promoters of FvPME38 and FvPME39 are demethylated and became accessible only in the stage of ripening fruit (Figure 1A). In contrast, immature strawberry fruit contained higher hyper-H3K27me3 in the FvPME38 loci (Figure 1A). To identify the possible upstream regulator of FvPME38 and FvPME39, 1.5 kb promoter region was captured and analyzed by PlantCARE. Bioinformatics analysis indicated that the cis-elements in FvPME38 and FvPME39 promoters mainly contained the phytohormone-responsive motifs and TF binding sites (Figure 1B). These findings implied that the transcriptional level of FvPME38 and FvPME39 genes are controlled by diverse regulators including phytohormones and TFs.
In order to search for the upstream regulators of FvPME38 and FvPME39, we obtained 609 TF members from bHLH, NAC, WRKY, MYB, bZIP and MADS gene family which have binding cis-elements in FvPME38 and FvPME39 promoters (Table S1). Co-expression network analysis based on the transcriptome data from fruitENCODE database showed that 27 TFs were identified as positive or negative co-expressed members with FvPME38 or FvPME39 (Figure 2A and Table S2). Their expression level were further examined in the five different stages of ‘Ruegen’ fruit by q-PCR assay. Among them, FvWRKY55, FvMYB65, FvMYB79 and FvNAC114 were expressed highest at ripening stage, which coincided with the expression pattern of FvPME38 and FvPME39 (Figure 2B). We further individually measured the FvMYB79 transcript in achenes and receptacles of ‘Ruegen’ (red fruit) and ‘Hawaii-4’ (white fruit). The expression level of FvMYB79 was both significantly up-regulated in achenes and receptacles at turning at the ripening stage which reached the highest point at the last stage of Ruegen fruit, but, in contrast, strongly decreases in both receptacles and achenes of Hawaii-4 from stage RS2 to RS4 (Figure 2C–F). Accompanying fruit development, the change tendency of FvMYB79 transcript and fruit firmness was negatively correlated, implying that FvMYB79 may be involved in regulation of strawberry fruit firmness.

2.2. FvMYB79 Is an ER and Nucleus-Localized Transcriptional Factor

Sequence analysis of FvMYB79 showed that it has a complete open reading frame (ORF) region (507 bp in length), which encodes a protein with 168 amino acids (GenBank accession number MN530978) with a calculated molecular mass of 19.38 kDa and isoelectric point of 10.44.
To predict the function of FvMYB79, a phylogenetic tree was constructed using the amino acid sequences of FvMYB79 and MYBs from other plant species, which are well known to control phenylpropanoid, anthocyanins and proanthocyanins biosynthesis (Figure 3A). Although FvMYB79 was clustered with the known anthocyanin- and proanthocyanin-associated MYB TFs, including production of anthocyanin pigment 1(PAP1), production of anthocyanin pigment 2 (PAP2), TRANSPARENT TESTA 2(TT2) from Arabidopsis [34,35,36], MdMYB10 from Malus x domestica [37], anthocyanin 2(AN2) from Petunia hybrida [38], VvMYBPA2 from Vitis vinifera [39], LjTT2a and LjTT2b from Lotus japonicus [40], MtMYB14 from Medicago truncatula [41], the bootstrap value of FvMYB79 was lower than 50 precent, indicating a potential different function of FvMYB79 (Figure 3A).
To examine the subcellular localization of the FvMYB79 protein, FvMYB79 was fused with N-terminal of green fluorescent protein (GFP) tag, driven by the CaMV 35S promoter. Visualization of FvMYB79-GFP by transient transformation in tobacco leaf cells showed that the FvMYB79-GFP signal was co-localized with the well-characterized endoplasmic reticulum (ER) marker tdTomato-HDEL, as well as the nucleus marker mRFP-NLS. Hence, FvMYB79 has a dual localization in both ER and nucleus (Figure 3B).
The amino acid sequence alignment analysis showed that FvMYB79 protein contains typical R2- and R3- MYB DNA-binding domains, and a highly conserved Lx2[R/K]x3Lx6Lx3R motif for interaction with other bHLH proteins [42,43,44] (Figure 3C). Previous studies showed that the EAR motif was able to convert a transcriptional activator into a strong repressor [45]. Furthermore, there isn’t ERF-associated amphiphilic repression domain (EAR) in the highly divergent C-terminal region of FvMYB79 (Figure 3C), suggesting that FvMYB79 may act as a transcriptional activator.

2.3. FvMYB79 Regulates Strawberry Fruit Softening via Transcriptional Activation of FvPME38

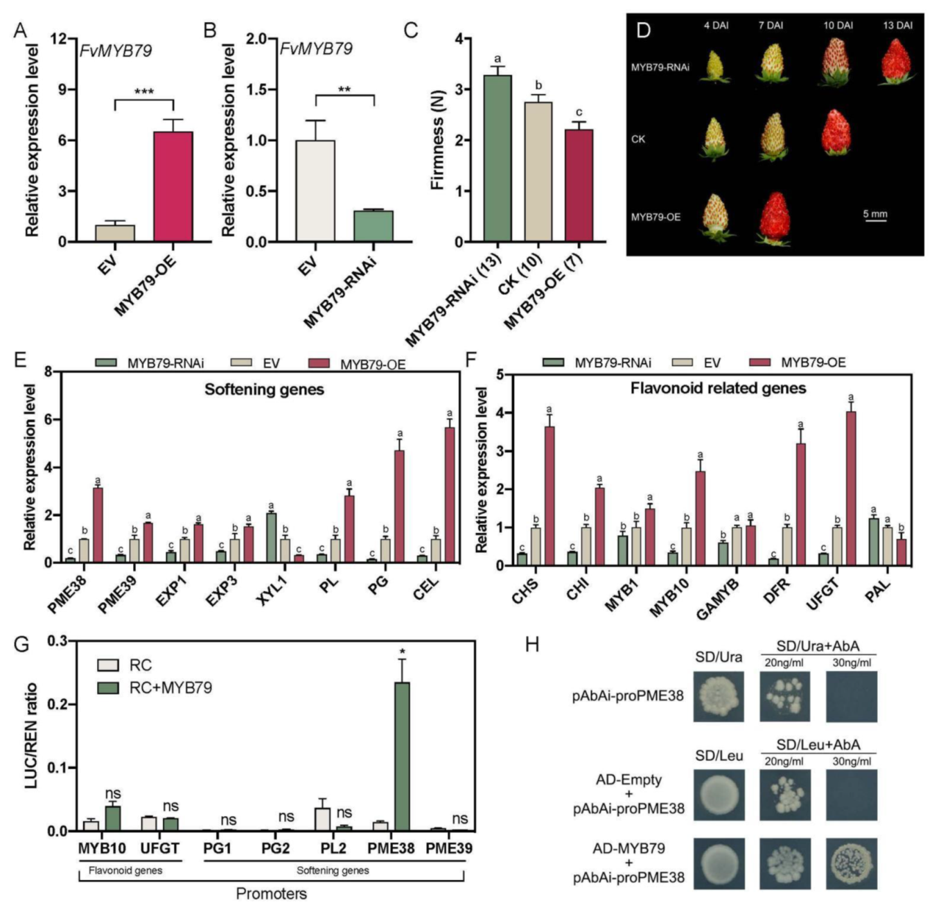
To further elucidate the functionality of FvMYB79, transient overexpression and RNA interference (RNAi) of FvMYB79 were performed in ‘Ruegen’ fruit at 18 d after pollination (DAP). After infiltration, a dramatic delay of fruit ripening was found in FvMYB79 RNAi fruits, but FvMYB79 overexpressed fruits accelerated the ripening process (Figure 4A–C). Measurement of fruit rigidity showed that FvMYB79 RNAi fruits has higher firmness but overexpression of FvMYB79 reduced fruit firmness, indicating that FvMYB79 influences fruit rigidity (Figure 4C,D).
To further study whether FvMYB79 is involved in the regulation of fruit ripening, we examined the transcriptional level of well-known ripening marker genes, including pectin methylesterase (PME), expansin (EXP), beta-xylosidase (XYL), pectate lyase (PL), polygalacturonase (PG), and cellulose (CEL); the flavonoid biosynthesis genes chalcone synthase (CHS), chalconeisomerase (CHI), dihydroflavonol 4-reductase (DFR), UDP-glucose flavonoid 3-O-glycosyltransferase (UFGT) and phenylalanine ammonialyase (PAL). The transcript levels of PME, EXP, PL, PG, CEL, CHS, CHI, MYB10, DFR, and UFGT were significantly downregulated in the FvMYB79 RNAi fruits, but upregulated in the overexpressed FvMYB79 fruits, compared with the control (Figure 4E,F). However, in transient transformed fruits, we monitored the mild changes in expression of genes encoding regulatory proteins associated with fruit development and ripening, such as RIF, MADS9, SHP, MYB44.2, SnRK2.6 and MRLK47, as well as hormonal, sugar and acid related genes (Figure S1) [30,46,47,48,49]. Based on the above expression assay, FvMYB79 is possibly involved in the processes of anthocyanin biosynthesis and softening during fruit development. To understand if FvMYB79 directly or indirectly influences anthocyanin biosynthesis, we overexpressed FvMYB79 in ‘Hawaii-4’ fruits that showed white color throughout the whole fruit development. After seven days of infiltration, anthocyanin did not accumulate and transcripts of anthocyanin-related genes (MYB1, bHLH3, bHLH33, TTG1 and UFGT) were not upregulated, even with mild reduction, in the fruit of overexpressed FvMYB79 (Figure S2A,B).
To test the regulatory network of FvMYB79, we firstly examined the interaction of FvMYB79 with potential partners in the MBW complex and other genes encoding regulatory proteins associated with fruit development and ripening. A Y2H assay showed that FvMYB79 was not able to interact with the proteins that are crucial for fruit ripening, including MADS9, SHP, SnRK2.6, RIF, TTG1, bHLH33 and bHLH3 (Figure S3). To search for the other downstream regulators of FvMYB79, some flavonoid and softening related genes were selected, of which expression levels were regulated by FvMYB79 (Figure 4E,F). We cloned the 2.0 kb promoter sequences of them to perform dual-luciferase assay. The results indicated that FvMYB79 activated with FvPME38 promoter in a specific manner (Figure 4G). To further investigate whether FvMYB79 could bind directly to the promoter of FvPME38 yeast, one-hybrid assay was carried out. The self-activation activity of the promoter was screened with aureobasidin A (AbA), and the results showed that 30 ng·mL−1 AbA could inhibit the growth of yeast cells. Yeast one-hybrid screens indicates that yeast cells co-transformed with FvMYB79-effector and pFvPME38-report grew on SD/-Leu medium (with 0, 20× and 30× AbA), demonstrating that FvMYB79 could bind directly to the promoter of FvPME38 (Figure 4H). Altogether, FvMYB79 plays a role in the regulation of strawberry fruit softening by controlling the transcriptional level of FvPME38.

2.4. FvMYB79 Might Be Involved in Abscisic Acid-Dependent Fruit Ripening Process

Endogenous ABA has been proved essentially for the onset of ripening process in strawberry fruit [50]. In our previous study, the expression level of FvPME38 is positively regulated by ABA [12]. We thus speculated that FvMYB79-FvPME38 module might participate in ABA-dependent fruit ripening. We applied endogenous ABA or nordihydroguaiaretic acid (NDGA, an ABA inhibitor) on the ‘Ruegen’ fruits at the turning red stage, and then quantitatively examined fruit ripening by calculation of the percentages of different stages of fruits and measurement of fruit firmness. In comparison with the control group, exogenous ABA treatment significantly accelerated fruit ripening, displaying higher anthocyanin accumulation and reduced fruit firmness, whereas NDGA-treated fruits postponed anthocyanin accumulation and fruit softening (Figure 5A–C). Correspondingly, NDGA treatment significantly reduced and ABA treatment stimulated the transcript abundance of FvMYB79 transcript (Figure 5D). In RNAi-FvMYB79 fruits, the ABA effect on the promotion of fruit ripening was significantly delayed (Figure 5E–I). We further detected ABA content in FvMYB79 RNAi fruits. The endogenous ABA content was dramatically reduced in FvMYB79 RNAi fruits, in comparison to control (Figure 5J). We therefore postulated that FvMYB79 may be involved in the regulation of ABA-dependent fruit ripening. These results also suggested that FvMYB79 accelerates the fruit ripening process possibly mediated by the ABA signal.

3. Discussion

3.1. Identification of Regulator Combining Epigenetics, Transcriptomics and Co-Expression Analysis

Strawberry ripening is a highly coordinated program which leads to structural and bio-chemical changes, such as sudden receptacle softening and increase in the contents of sugars, anthocyanins, volatile compounds, and vitamins. The loss of firmness of receptacles is one of the main processes in the onset of fruit ripening due to the activity of cell wall remodeling enzymes. In our previous study, FvPME38 and FvPME39 regulated fruit softening in the onset of strawberry fruit ripening, and showed expression levels which were positively regulated by ABA [12]. Although these studies help to understand the biological function of PME when fruit softening, the complex regulatory network involved in the process remains to be further explored. Global transcriptome and co-expression network analyses are becoming increasingly used to infer gene function, and set common pathways and putative targets for TFs in many perennial plants which are difficult to use knockout or knockdown T-DNA mutant methods to verify gene function because of the long generation time [51,52]. In the present study, we provided a high-efficiency way to identify and predict the function of candidate genes genome-wide combining epigenetics, transcriptomics and co-expression analysis. Using known FvPME38 and FvPME39 genes as bait (target) genes, DNA methylation, accessible chromatin and histone modifications of those genes were further analysed to find out the sequence region of dramatic change of epigenetics signals during fruit development, and predicting cis-elements on the sequence region of those genes. Afterwards, all members of the probable TF gene family were identified or obtained from published database before. The combination of expression profiles from transcriptome data and physiological trait analysis paves the way to quickly select candidate genes correlated with the target trait. The findings from fruitENCODE [33] and PlantCARE [53] database showed that the transcriptional level of FvPME38 and FvPME39 genes are controlled by various factors, including phytohormones and TFs, during plant developmental processes. Further co-expression network analysis with transcriptome data showed that 27 TF genes from bHLH, NAC, WRKY, MYB, bZIP and MADS families were identified as positive or negative co-expression members with FvPME38 or FvPME39. The expression level of candidate genes were further examined in the five different stages of ‘Ruegen’ fruit by q-PCR assay. FvWRKY55, FvMYB65, FvMYB79 and FvNAC114 were expressed highest at ripening stage, which coincided with the expression pattern of FvPME38 and FvPME39. Among them, FvNAC114, namely FaRIF in previous study, was reported as a key regulator of strawberry fruit ripening [49]. In ‘Ruegen’ (red fruit) and ‘Hawaii-4’ (white fruit), the expression level of FvMYB79 was both significantly up-regulated in achenes and receptacles after the ripening stage, which reached its highest at the last stage of Ruegen fruit, but, in contrast, strongly decreases in both receptacles and achenes of Hawaii-4 from stage RS2 to RS4. It suggests that, in the two genotypes, the function of FvMYB79 was similar at the early stage of fruit ripening, but was different at the late stage. Finally, we functionally characterized a R2R3-type MYB, FvMYB79, which has not been described so far. Molecular and phenotypic analyses of transient FvMYB79-overpression and FvMYB79-RNAi fruits indicated that FvMYB79 promotes strawberry fruit softening through activating the transcriptional level of FvPME38 (Figure 5K), but did not result in altered expression levels of hormonal, sugar and acid pathway related genes.

3.2. FvMYB79 Responses ABA Signal to Specially Promote Strawberry Fruit Softening

Different phytohormones have been established involving strawberry fruit growth and ripening processed [14]. Auxin is mainly produced in achenes, while abscisic acid (ABA), bioactive free base cytokinins, gibberellins, and ethylene are synthesized predominantly in receptacles [14]. Endogenous ABA content is low at early stages and gradually increases to control a series of fruit ripening programs, such as fruit softening and the accumulation of flavonoids, sucrose and acid [19]. Based on our results, we propose that ABA and FvMYB79 may act in a positive regulatory feedback loop to promote strawberry fruit ripening. Firstly, transcript levels of FvMYB79 are substantially diminished after application of NDGA, while significantly increased after ABA treatment. Exogenous application of ABA in fruits significantly promotes the ripening process, which could be delayed in FvMYB79-RNAi fruits. Those results indicated that ABA acts upstream of FvMYB79. Secondly, we found that ABA content significantly decreased in FvMYB79 RNAi fruits when compared with control, revealing that FvMYB79 acts upstream of ABA biosynthesis. This regulatory mechanism is similar with other TFs, such as FaRIF, which is involved in a feedback regulation loop with ABA to regulate the strawberry ripening process [49].
Combining analyses of molecular and phenotypic experiment, our results showed that FvMYB79 activates the transcriptional level of FvPME38 gene to specially promote strawberry fruit softening, but is not involved in the accumulation of flavonoid, sucrose and acid during strawberry fruit development. Transient overexpression or RNAi at the expression level of FvMYB79 at the turning stage of ‘Rugen’ strawberry significantly changed transcriptional levels of softening and flavonoid-related genes, but the expression level of hormonal, sugar and acid related genes were not significantly changed in the transient transformed fruits. Previous studies showed that FvMYB10 and FvMYB1 interact with FvbHLH3/33 and/or FvTTG1 (WD40 protein) to form a ternary MYB-BHLH-WD40 (MBW) complex, which is a positive and negative regulator of anthocyanins and flavonoid accumulation, respectively [26,27,28]. However, unlike FvMYB10 and FvMYB1, FvMYB79 didn’t interact with FvTTG1 and/or FvbHLH3/33 (Figure S3). Furthermore, the overexpression of FvMYB79 in ‘Hawaii-4’ fruits (white fruit) didn’t promote anthocyanin accumulation in the transient transformed fruits. Dual-luciferase assay and yeast one-hybrid assay analysis showed that FvMYB79 only significantly activates the promoter of FvPME38, but didn’t activate the promoter of flavonoid related genes, such as MYB10, DFR and UFGT. Altogether, these results demonstrated that FvMYB79 plays an important role for the regulation of strawberry fruit ripening and softening by controlling the transcriptional level of FvPME38. In a previous study, we observed a dramatic delay of fruit ripening in FvPME38 RNAi fruits, but overexpression of the FvPME38 accelerated ripening process [12], which in accord with the phenotype of transient overexpression or RNAi of FvMYB79 in ‘Ruegen’ fruits. The function of FvPME38 was similar with other cell wall-modifying genes, such as FvXTH9, FvXTH6 and FaβGAL4. Overexpression of these genes led to faster ripening by modification of the cell wall components in strawberry fruits [54,55]. Although FvMYB79 acts upstream of ABA biosynthesis, we speculate that the promoting fruit ripening in FvMYB79 overexpressed ‘Ruegen’ fruits was not caused by ABA signal. Because endogenous ABA content controls a series of fruit ripening programmed, such as fruit softening, accumulation of flavonoid, sucrose and acid [19], but FvMYB79 only regulates fruit softening process without a change in the transcriptional level of hormonal, sucrose and acid related genes (Figure S1). A previous study showed that pectin demethylesterification by PME is the main source of plant-derived methanol [56], and methanol is crucial in control of plant growth and response to stresses [57,58,59]. Therefore, FvMYB79 controls transcriptional level of FvPME38, which may determine the production of methanol via cell wall pectin demethylesterification to regulate strawberry fruit ripening.

4. Materials and Methods

4.1. Plant Materials

The seventh generation inbred lines of F. vesca accessions, namely Ruegen (Ru F7-4, red-fruited) and Hawaii 4 (PI551572, white-fruited) were used as wild-types in this study. The plants were grown in a greenhouse (16 h/8 h light conditions at 22 °C, at a relative humidity of 65%). The samples, used for RNA isolation, were frozen in liquid nitrogen immediately after collection and then stored at −80 °C.

4.2. Identification of Cis-Element on Promoters of FvPME Genes

DNA methylation, dynamic chromatin accessibility, and histone modification of FvPME genes loci in immature fruit and fully ripened strawberry fruit tissues were obtained from the fruitENCODE website [33]. Cis-elements on the 1.5 kb promoter sequences of FvPME genes were predicted by PlantCARE [53]. The position of the cis-elements were displayed using an online website: Gene Structure Display Server (GSDS) [60].

4.3. Co-Expression Network

RNA-seq data of strawberry was gained from the fruitENCODE website [33]. Pearson’s correlation coefficient (PCC) values were used as a measurement of expression similarity between gene pairs, and filtered with Excel software (parameter was set as >0.9). Visualizations of the data were carried out by Cytoscape software [61].

4.4. Gene Expression Analysis by qRT-PCR

cDNA, used for quantitative reverse transcription-PCR (q-PCR) analysis, was synthesized using one-step genomic DNA removal and a cDNA synthesis kit (Transgen, Beijing, China). Q-PCR was performed using the MonAmpTM ChemoHS qPCR Mix (Monad, Wuhan, China). Primers were shown in Table S3. The analysis was performed using three biological samples and three technical repeats. Relative expression levels of each gene were normalized to an internal control Fvactin and FvGAPDH by 2−ΔΔCp algorithm [62].

4.5. Phylogenetics, Gene Structure and Motif Analyses

A phylogenetic tree was constructed using MEGA X [63] with neighbor-joining (NJ) criteria and verified using the maximum likelihood (ML) method, and 1000 bootstrap replicates were performed based on the multiple alignments of the full-length amino acid sequences using ClustalW [64].

4.6. Texture Analyses

TA.XT.plus Texture Analyser (Stable Micro Systems Ltd., Surrey, UK) along with the measuring probe P/5S (5 mm Spherical stainless steel, supplied with the Texture Analyser) were employed for texture determination. The system was equipped with texture profile analysis (TPA). Hardness was measured as the maximum penetration force (N) reached during tissue breakage. Measurable parameters were: pretest speed 1 mm·s−1; test speed 1 mm·s−1 penetrating distance of 5 mm into the fruit. The measurement was triggered automatically at 0.04 N.

4.7. Plasmid Construction

The primers used for plasmid construction are listed in Table S3. The coding region of FvMYB79 gene was amplified from the cDNA of ‘Ruegen’ strawberry using PrimerSTAR® GXL DNA Polymerase (TaKaRa, Maebashi, Japan), sub-cloned into pDONR221, and then inserted into the binary vector pK7WG2D using Gateway® Technology. For RNAi, the partial coding sequence of FvMYB79 (301-504 bp) was sub-cloned into pDONR221, and then inserted into the binary vector pK7WIWG2D. The correct fusion constructs were transferred into Agrobacterium tumefaciens strain GV3101 by the freeze–thaw method.

4.8. Subcellular Localization

The coding region of FvMYB79 gene was sub-cloned into pDONR221, and then inserted into the binary vector pGWB605 to form the fusion vector 35S:FvMYB79-GFP using Gateway® Technology. The leaves of three-week-old Nicotiana benthamiana plants were infiltrated through their abaxial surfaces by Agrobacterium suspension (OD600 = 0.6). At 72 h post-infiltration, a fluorescence signal was visualized using a Zeiss LSM880 confocal microscope (Zeiss, Oberkochen, Germany).

4.9. Transient Transformation of Strawberry Fruit Flesh

Transiently transformed strawberry fruit flesh was carried out using agro-infiltration as previously described [65]. GV3101 strains which harbor FvMYB79 overexpression or RNAi constructs was infiltrated into the ‘Ruegen’ or ‘Hawaii-4’ fruit flesh at 18 d after pollination (DAP) using syringes. Six plants or fruits were injected with each construct in triplicates. The transformed samples were placed in the dark at 22 °C overnight and then transferred to a phytotron (22 °C, 16-h of light and 8-h darkness) for seven days. The GFP signal of fruit was examined using the fluorescence dissecting stereomicroscope (Nikon, Tokyo, Japan). Pictures were taken and tissues were collected for downstream analysis.

4.10. Yeast Two-Hybrid Assay

A yeast two-hybrid (Y2H) assay was performed using the Matchmaker® Gold Yeast Two-Hybrid System (Clontech, http://www.clontech.com/ (accessed on 10 September 2020). The coding region of MYB79, MADS9, SHP, SnRK2.6, RIF, TTG1, bHLH3 and bHLH33 were amplified using the primers listed in Table S3 and individually inserted into pGBKT7 bait vector or pGADT7 prey vector, respectively. The bait and prey constructs were co-transformed into yeast strain Y2H Glod according to the manufacturer’s instructions (Yeastmaker, Clontech, Mountain View, CA, USA). Y2H Glod cells were grown on SD/-Trp-Leu medium for at least three days. Positive colonies were confirmed by PCR and further grown on SD/-Trp-Leu-His-Ade medium.

4.11. Dual-Luciferase Reporter Assays

The dual luciferase assay was carried out according to previous report [66]. The promoter sequences were amplified from ‘Ruegen’ DNA and inserted into the pGreenII 0800-LUC vector to construct the reporter constructs. All these promoter constructs were individually transformed into A. tumefaciens strain GV3101 that contains the pSoup helper plasmid using the freeze-thaw method. Agrobacterium containing the effector vector or report vector were re-suspended separately with infiltration buffer (10 mM MgCl2; 200 μM acetosyringone; 10 mM MES, pH 5.5) and mixed in a ratio of 9:1 to a final concentration of OD600 0.9-1. After that the mixed cultures incubated at 25 °C with 60 r.p.m. shaking for two hours before infiltration. Two-week-old N. benthamiana leaves were infiltrated with the mixed bacterial cultures using needleless syringes. Three days after infiltration, firefly luciferase (LUC) and renilla luciferase (REN) were assayed using dual-luciferase assay reagents (Promega, Madison, WI, USA).

4.12. Yeast One-Hybrid Assay Analysis

The CDS of FvMYB79 and promoters of FvPME38 were cloned and inserted into the pGADT7 vector and the pABAi vector, respectively. Then, the bait plasmid was linearized and integrated into Y1H Gold yeast (Clontech, http://www.clontech.com (accessed on 10 September 2020)), and tested the promoter autoactivation on SD/-Ura agar plate containing Aureobasidin A(AbA, 0, 100, 200, 300, 400, 500, 600, 800, 1000 ng/mL). Furthermore, the interaction between FvMYB79 and the promoters of FvPME38 were detected on SD/-Leu medium with the optimum AbA concentration. The empty pGADT7 of the corresponding recombinant pABAi was used as the negative control.

4.13. Hormonal Treatment Assay of Strawberry Fruits

The concentration of hormone solution is in accordance with a previous study [14]. The concentration of stock solution was 50 mM and 5 mM in ethanol for abscisic acid (ABA) and nordihydro- guaiaretic acid (NDGA) (Aladdin, Beijing, China), respectively. The concentration of working solution for treatment were 1 mM for ABA and 100 μM for NDGA diluted in ddH2O. GV3101 strains which harbor FvMYB79 RNAi constructs was infiltrated into the ‘Ruegen’ fruit flesh at 18 DAP using syringes. At the same time, about 20 μL ABA working solution was injected into the 18 DAP fruits.

4.14. Measuring Fruit ABA Content

Fruit Sample powder was dissolved in 900 μL ethyl acetate and 100 μL [2H6-ABA] (CSA number: 35671-08-0, OlChemIm, Olomouc, Czech Republic) internal standard (concentration: 100 ng/mL). Next, the samples were vortexed for 30 s and sonicated in 4 °C for 20 min. After centrifugation at 12,000 rpm for 3 min at 4 °C, the supernatant was obtained and then evaporated until dry using a vacuum concentrator (Labconco, America). The dried residues were diluted in 200 μL of 70% methanol at 4 °C and then vortexed for 10 s and sonicated in 4 °C for 5 min. After centrifugation at 12,000 rpm for 2 min at 4 °C, the supernatant was obtained and then filtered through a 0.22 mm PVDF membrane. ABA was separated and detected using high-performance liquid chromatography (Acquity UPLC, Waters, Milford, MA, USA) coupled with a triple quadrupole mass spectrometer (XEVO TQS MS, Waters, Milford, MA, USA).

4.15. Statistical Analysis

Statistical analysis was done by one-way ANOVA in the Graphpad prism 8.0 software (Graphpad Software, San Diego, CA, USA). Significant differences between groups were calculated using p < 0.05 in one-way ANOVA analysis, Tukey’s HSD post hoc test.

4.16. Accession Numbers

The GenBank accession numbers of MYB protein sequences are as follows: AmMYBMIXTA (CAA55725.1), AtMYB46 (AED91824), AtMYB58 (AEE29461), AtMYB63 (AEE36212), AtMYB85 (AEE84639), AtPAP1 (AEE33419), AtPAP2 (AEE34503), AtTT2 (AED93980), BoTT2 (ADV03957), EgMYB2 (CAE09057), LjTT2a (BAG12893.1), LjTT2b (BAG12894.2), MdMYB10 (ACQ45201), MtMYB14 (KEH32454.1), MtMYB5 (XP_003601609.1), PH4 (AAY51377), PhAN2 (AAF66728), PtMYB1 (ACA33851), PtMYB4 (AAQ62540), PtMYB8 (ABD60280), PtrMYB126 (XP_002303999), PtrMYB134 (XP_002308528), PtrMYB20 (KF148676), PtrMYB3 (AGT02395), PtrMYB6 (KF811025.1), VvMYB5a (AFG28177), VvMYB5b (AAX51291), VvMYBPA2 (ACK56131), ZmMYBC1 (AAK09327), ZmMYBPL (AAB67721).The CDS sequence of strawberry FvMYB79 has been deposited in GenBank data library under the following accession number MN530978.

5. Conclusions

Our study identified an R2R3-type MYB transcription factor, FvMYB79, via epigenetics, transcriptomics and co-expression multi-analysis. We verified FvMYB79 functions as a sensor of the ABA signal involved in the strawberry fruit softening process via transcriptional activation of FvPME38. Our findings shed light on the transcriptional regulatory mechanisms underlying hormone-mediated fruit softening to provide preliminary knowledge for improving strawberry fruit quality.

Supplementary Materials

The following are available online at www.mdpi.com/article/10.3390/ijms23010101/s1.

Author Contributions

C.X. and X.C. conceived and designed the project. C.X., J.C. and X.M. performed experiment. C.W. prepared fruit samples. C.X. and J.C. performed the data analysis. C.X. wrote the manuscript. X.C. and Z.G. provided guidance for experimental design and data analysis, and revised the manuscript. All authors have read and agreed to the published version of the manuscript.

Funding

This work was supported by the National Natural Science Foundation of China (31901983, 32172531) and China Postdoctoral Science Foundation (2019M662218).

Institutional Review Board Statement

Not applicable.

Informed Consent Statement

Not applicable.

Acknowledgments

The authors sincerely thank Chunying Kang from Huazhong Agricultural University for providing pK7WG2D and pK7WIWG2D vectors for this work.

Conflicts of Interest

The authors declare no conflict of interest.

References

  1. Castillejo, C.; de la Fuente, J.I.; Iannetta, P.; Botella, M.A.; Valpuesta, V. Pectin esterase gene family in strawberry fruit: Study of FaPE1, a ripening-specific isoform. J. Exp. Bot. 2004, 55, 909–918. [Google Scholar] [CrossRef]
  2. Senechal, F.; Wattier, C.; Rusterucci, C.; Pelloux, J. Homogalacturonan-modifying enzymes: Structure, expression, and roles in plants. J. Exp. Bot. 2014, 65, 5125–5160. [Google Scholar] [CrossRef] [PubMed] [Green Version]
  3. Airianah, O.B.; Vreeburg, R.A.; Fry, S.C. Pectic polysaccharides are attacked by hydroxyl radicals in ripening fruit: Evidence from a fluorescent fingerprinting method. Ann. Bot. 2016, 117, 441–455. [Google Scholar] [CrossRef] [Green Version]
  4. Sanchez, N.; Gutiérrez-López, G.F.; Cáez-Ramírez, G. Correlation among PME activity, viscoelastic, and structural parameters for Carica papaya edible tissue along ripening. J. Food Sci. 2020, 85, 1805–1814. [Google Scholar] [CrossRef] [PubMed]
  5. Jeong, H.Y.; Nguyen, H.P.; Eom, S.H.; Lee, C. Integrative analysis of pectin methylesterase (PME) and PME inhibitors in tomato (Solanum lycopersicum): Identification, tissue-specific expression, and biochemical characterization. Plant Physiol. Biochem. 2018, 132, 557–565. [Google Scholar] [CrossRef]
  6. Verma, C.; Singh, R.K.; Singh, R.B.; Mishra, S. Biochemical and In-silico Studies on Pectin Methylesterase from G9 Variety of Musa acuminata for Delayed Ripening. Open Biochem. J. 2015, 9, 15–23. [Google Scholar] [CrossRef] [PubMed] [Green Version]
  7. Sirijariyawat, A.; Charoenrein, S.; Barrett, D.M. Texture improvement of fresh and frozen mangoes with pectin methylesterase and calcium infusion. J. Sci. Food Agric. 2012, 92, 2581–2586. [Google Scholar] [CrossRef]
  8. Ly-Nguyen, B.; Van Loey, A.M.; Smout, C.; Verlent, I.; Duvetter, T.; Hendrickx, M.E. Effect of intrinsic and extrinsic factors on the interaction of plant pectin methylesterase and its proteinaceous inhibitor from kiwi fruit. J. Agric. Food Chem. 2004, 52, 8144–8150. [Google Scholar] [CrossRef]
  9. Tieman, D.M.; Harriman, R.W.; Ramamohan, G.; Handa, A.K. An Antisense Pectin Methylesterase Gene Alters Pectin Chemistry and Soluble Solids in Tomato Fruit. Plant Cell 1992, 4, 667–679. [Google Scholar] [CrossRef]
  10. Dheilly, E.; Gall, S.L.; Guillou, M.C.; Renou, J.P.; Bonnin, E.; Orsel, M.; Lahaye, M. Cell wall dynamics during apple development and storage involves hemicellulose modifications and related expressed genes. BMC Plant Biol. 2016, 16, 201. [Google Scholar] [CrossRef] [PubMed] [Green Version]
  11. Wei, J.; Ma, F.; Shi, S.; Qi, X.; Zhu, X.; Yuan, J. Changes and postharvest regulation of activity and gene expression of enzymes related to cell wall degradation in ripening apple fruit. Postharvest Biol. Technol. 2010, 56, 147–154. [Google Scholar] [CrossRef]
  12. Xue, C.; Guan, S.C.; Chen, J.Q.; Wen, C.J.; Cai, J.F.; Chen, X. Genome wide identification and functional characterization of strawberry pectin methylesterases related to fruit softening. BMC Plant Biol. 2020, 20, 13. [Google Scholar] [CrossRef]
  13. Fenn, M.A.; Giovannoni, J.J. Phytohormones in fruit development and maturation. Plant J. 2021, 105, 446–458. [Google Scholar] [CrossRef] [PubMed]
  14. Gu, T.; Jia, S.; Huang, X.; Wang, L.; Fu, W.; Huo, G.; Gan, L.; Ding, J.; Li, Y. Transcriptome and hormone analyses provide insights into hormonal regulation in strawberry ripening. Planta 2019, 250, 145–162. [Google Scholar] [CrossRef] [PubMed]
  15. Kang, C.; Darwish, O.; Geretz, A.; Shahan, R.; Alkharouf, N.; Liu, Z. Genome-scale transcriptomic insights into early-stage fruit development in woodland strawberry Fragaria vesca. Plant Cell 2013, 25, 1960–1978. [Google Scholar] [CrossRef] [Green Version]
  16. Estrada-Johnson, E.; Csukasi, F.; Pizarro, C.M.; Vallarino, J.G.; Kiryakova, Y.; Vioque, A.; Brumos, J.; Medina-Escobar, N.; Botella, M.A.; Alonso, J.M.; et al. Transcriptomic Analysis in Strawberry Fruits Reveals Active Auxin Biosynthesis and Signaling in the Ripe Receptacle. Front. Plant Sci. 2017, 8, 889. [Google Scholar] [CrossRef] [Green Version]
  17. Jia, H.; Jiu, S.; Zhang, C.; Wang, C.; Tariq, P.; Liu, Z.; Wang, B.; Cui, L.; Fang, J. Abscisic acid and sucrose regulate tomato and strawberry fruit ripening through the abscisic acid-stress-ripening transcription factor. Plant Biotechnol. J. 2016, 14, 2045–2065. [Google Scholar] [CrossRef]
  18. Liao, X.; Li, M.; Liu, B.; Yan, M.; Yu, X.; Zi, H.; Liu, R.; Yamamuro, C. Interlinked regulatory loops of ABA catabolism and biosynthesis coordinate fruit growth and ripening in woodland strawberry. Proc. Natl. Acad. Sci. USA 2018, 115, E11542–E11550. [Google Scholar] [CrossRef] [PubMed] [Green Version]
  19. Symons, G.M.; Chua, Y.J.; Ross, J.J.; Quittenden, L.J.; Davies, N.W.; Reid, J.B. Hormonal changes during non-climacteric ripening in strawberry. J. Exp. Bot. 2012, 63, 4741–4750. [Google Scholar] [CrossRef] [Green Version]
  20. Chen, J.; Mao, L.; Lu, W.; Ying, T.; Luo, Z. Transcriptome profiling of postharvest strawberry fruit in response to exogenous auxin and abscisic acid. Planta 2016, 243, 183–197. [Google Scholar] [CrossRef]
  21. Li, D.; Li, L.; Luo, Z.; Mou, W.; Mao, L.; Ying, T. Comparative Transcriptome Analysis Reveals the Influence of Abscisic Acid on the Metabolism of Pigments, Ascorbic Acid and Folic Acid during Strawberry Fruit Ripening. PLoS ONE 2015, 10, e0130037. [Google Scholar] [CrossRef] [PubMed]
  22. Jia, H.F.; Chai, Y.M.; Li, C.L.; Lu, D.; Luo, J.J.; Qin, L.; Shen, Y.Y. Abscisic acid plays an important role in the regulation of strawberry fruit ripening. Plant Physiol. 2011, 157, 188–199. [Google Scholar] [CrossRef] [PubMed] [Green Version]
  23. Song, L.; Huang, S.C.; Wise, A.; Castanon, R.; Nery, J.R.; Chen, H.; Watanabe, M.; Thomas, J.; Bar-Joseph, Z.; Ecker, J.R. A transcription factor hierarchy defines an environmental stress response network. Science 2016, 354, 6312. [Google Scholar] [CrossRef] [PubMed] [Green Version]
  24. Dubos, C.; Stracke, R.; Grotewold, E.; Weisshaar, B.; Martin, C.; Lepiniec, L. MYB transcription factors in Arabidopsis. Trends Plant Sci. 2010, 15, 573–581. [Google Scholar] [CrossRef]
  25. Jiang, C.; Gu, J.; Chopra, S.; Gu, X.; Peterson, T. Ordered origin of the typical two- and three-repeat Myb genes. Gene 2004, 326, 13–22. [Google Scholar] [CrossRef]
  26. Aharoni, A.; De Vos, C.H.; Wein, M.; Sun, Z.; Greco, R.; Kroon, A.; Mol, J.N.; O’Connell, A.P. The strawberry FaMYB1 transcription factor suppresses anthocyanin and flavonol accumulation in transgenic tobacco. Plant J. 2001, 28, 319–332. [Google Scholar] [CrossRef]
  27. Medina-Puche, L.; Cumplido-Laso, G.; Amil-Ruiz, F.; Hoffmann, T.; Ring, L.; Rodriguez-Franco, A.; Caballero, J.L.; Schwab, W.; Munoz-Blanco, J.; Blanco-Portales, R. MYB10 plays a major role in the regulation of flavonoid/phenylpropanoid metabolism during ripening of Fragaria x ananassa fruits. J. Exp. Bot. 2014, 65, 401–417. [Google Scholar] [CrossRef] [Green Version]
  28. Schaart, J.G.; Dubos, C.; Romero De La Fuente, I.; van Houwelingen, A.M.; de Vos, R.C.; Jonker, H.H.; Xu, W.; Routaboul, J.M.; Lepiniec, L.; Bovy, A.G. Identification and characterization of MYB-bHLH-WD40 regulatory complexes controlling proanthocyanidin biosynthesis in strawberry (Fragaria x ananassa) fruits. New Phytol. 2013, 197, 454–467. [Google Scholar] [CrossRef]
  29. Vallarino, J.G.; Osorio, S.; Bombarely, A.; Casañal, A.; Cruz-Rus, E.; Sánchez-Sevilla, J.F.; Amaya, I.; Giavalisco, P.; Fernie, A.R.; Botella, M.A.; et al. Central role of FaGAMYB in the transition of the strawberry receptacle from development to ripening. New Phytol. 2015, 208, 482–496. [Google Scholar] [CrossRef]
  30. Wei, L.; Mao, W.; Jia, M.; Xing, S.; Ali, U.; Zhao, Y.; Chen, Y.; Cao, M.; Dai, Z.; Zhang, K.; et al. FaMYB44.2, a transcriptional repressor, negatively regulates sucrose accumulation in strawberry receptacles through interplay with FaMYB10. J. Exp. Bot. 2018, 69, 4805–4820. [Google Scholar] [CrossRef] [PubMed] [Green Version]
  31. Shulaev, V.; Sargent, D.J.; Crowhurst, R.N.; Mockler, T.C.; Folkerts, O.; Delcher, A.L.; Jaiswal, P.; Mockaitis, K.; Liston, A.; Mane, S.P.; et al. The genome of woodland strawberry (Fragaria vesca). Nat. Genet. 2011, 43, 109–116. [Google Scholar] [CrossRef]
  32. Luo, H.; Dai, C.; Li, Y.; Feng, J.; Liu, Z.; Kang, C. Reduced Anthocyanins in Petioles codes for a GST anthocyanin transporter that is essential for the foliage and fruit coloration in strawberry. J. Exp. Bot. 2018, 69, 2595–2608. [Google Scholar] [CrossRef] [Green Version]
  33. Lu, P.; Yu, S.; Zhu, N.; Chen, Y.R.; Zhou, B.; Pan, Y.; Tzeng, D.; Fabi, J.P.; Argyris, J.; Garcia-Mas, J.; et al. Genome encode analyses reveal the basis of convergent evolution of fleshy fruit ripening. Nat. Plants 2018, 4, 784–791. [Google Scholar] [CrossRef] [Green Version]
  34. He, Y.; Zhang, X.; Li, L.; Sun, Z.; Li, J.; Chen, X.; Hong, G. SPX4 interacts with both PHR1 and PAP1 to regulate critical steps in phosphorus-status-dependent anthocyanin biosynthesis. New Phytol. 2021, 230, 205–217. [Google Scholar] [CrossRef]
  35. Yoshida, K.; Iwasaka, R.; Kaneko, T.; Sato, S.; Tabata, S.; Sakuta, M. Functional differentiation of Lotus japonicus TT2s, R2R3-MYB transcription factors comprising a multigene family. Plant Cell Physiol. 2008, 49, 157–169. [Google Scholar] [CrossRef] [PubMed] [Green Version]
  36. Teng, S.; Keurentjes, J.; Bentsink, L.; Koornneef, M.; Smeekens, S. Sucrose-specific induction of anthocyanin biosynthesis in Arabidopsis requires the MYB75/PAP1 gene. Plant Physiol. 2005, 139, 1840–1852. [Google Scholar] [CrossRef] [PubMed] [Green Version]
  37. Espley, R.V.; Hellens, R.P.; Putterill, J.; Stevenson, D.E.; Kutty-Amma, S.; Allan, A.C. Red colouration in apple fruit is due to the activity of the MYB transcription factor, MdMYB10. Plant J. 2007, 49, 414–427. [Google Scholar] [CrossRef] [Green Version]
  38. Shimada, S.; Otsuki, H.; Sakuta, M. Transcriptional control of anthocyanin biosynthetic genes in the Caryophyllales. J. Exp. Bot. 2007, 58, 957–967. [Google Scholar] [CrossRef] [PubMed] [Green Version]
  39. Terrier, N.; Torregrosa, L.; Ageorges, A.; Vialet, S.; Verriès, C.; Cheynier, V.; Romieu, C. Ectopic expression of VvMybPA2 promotes proanthocyanidin biosynthesis in grapevine and suggests additional targets in the pathway. Plant Physiol. 2009, 149, 1028–1041. [Google Scholar] [CrossRef] [PubMed] [Green Version]
  40. Yoshida, K.; Kume, N.; Nakaya, Y.; Yamagami, A.; Nakano, T.; Sakuta, M. Comparative analysis of the triplicate proathocyanidin regulators in Lotus japonicus. Plant Cell Physiol. 2010, 51, 912–922. [Google Scholar] [CrossRef] [Green Version]
  41. Liu, C.; Jun, J.H.; Dixon, R.A. MYB5 and MYB14 Play Pivotal Roles in Seed Coat Polymer Biosynthesis in Medicago truncatula. Plant Physiol. 2014, 165, 1424–1439. [Google Scholar] [CrossRef] [Green Version]
  42. Grotewold, E.; Sainz, M.B.; Tagliani, L.; Hernandez, J.M.; Bowen, B.; Chandler, V.L. Identification of the residues in the Myb domain of maize C1 that specify the interaction with the bHLH cofactor R. Proc. Natl. Acad. Sci. USA 2000, 97, 13579–13584. [Google Scholar] [CrossRef] [PubMed] [Green Version]
  43. Stracke, R.; Werber, M.; Weisshaar, B. The R2R3-MYB gene family in Arabidopsis thaliana. Curr. Opin. Plant Biol. 2001, 4, 447–456. [Google Scholar] [CrossRef]
  44. Zimmermann, I.M.; Heim, M.A.; Weisshaar, B.; Uhrig, J.F. Comprehensive identification of Arabidopsis thaliana MYB transcription factors interacting with R/B-like BHLH proteins. Plant J. 2004, 40, 22–34. [Google Scholar] [CrossRef] [PubMed]
  45. Hiratsu, K.; Matsui, K.; Koyama, T.; Ohme-Takagi, M. Dominant repression of target genes by chimeric repressors that include the EAR motif, a repression domain, in Arabidopsis. Plant J. 2003, 34, 733–739. [Google Scholar] [CrossRef]
  46. Seymour, G.B.; Ryder, C.D.; Cevik, V.; Hammond, J.P.; Popovich, A.; King, G.J.; Vrebalov, J.; Giovannoni, J.J.; Manning, K. A SEPALLATA gene is involved in the development and ripening of strawberry (Fragaria x ananassa Duch.) fruit, a non-climacteric tissue. J. Exp. Bot. 2011, 62, 1179–1188. [Google Scholar] [CrossRef]
  47. Han, Y.; Dang, R.; Li, J.; Jiang, J.; Zhang, N.; Jia, M.; Wei, L.; Li, Z.; Li, B.; Jia, W. SUCROSE NONFERMENTING1-RELATED PROTEIN KINASE2.6, an ortholog of OPEN STOMATA1, is a negative regulator of strawberry fruit development and ripening. Plant Physiol. 2015, 167, 915–930. [Google Scholar] [CrossRef]
  48. Jia, M.; Ding, N.; Zhang, Q.; Xing, S.; Wei, L.; Zhao, Y.; Du, P.; Mao, W.; Li, J.; Li, B.; et al. A FERONIA-Like Receptor Kinase Regulates Strawberry (Fragaria x ananassa) Fruit Ripening and Quality Formation. Front. Plant Sci. 2017, 8, 1099. [Google Scholar] [CrossRef]
  49. Martín-Pizarro, C.; Vallarino, J.G.; Osorio, S.; Meco, V.; Urrutia, M.; Pillet, J.; Casañal, A.; Merchante, C.; Amaya, I.; Willmitzer, L.; et al. The NAC transcription factor FaRIF controls fruit ripening in strawberry. Plant Cell 2021, 33, 1574–1593. [Google Scholar] [CrossRef]
  50. Cherian, S.; Figueroa, C.R.; Nair, H. ‘Movers and shakers’ in the regulation of fruit ripening: A cross-dissection of climacteric versus non-climacteric fruit. J. Exp. Bot. 2014, 65, 4705–4722. [Google Scholar] [CrossRef] [Green Version]
  51. Costantini, L.; Malacarne, G.; Lorenzi, S.; Troggio, M.; Mattivi, F.; Moser, C.; Grando, M.S. New candidate genes for the fine regulation of the colour of grapes. J. Exp. Bot. 2015, 66, 4427–4440. [Google Scholar] [CrossRef] [PubMed]
  52. Xue, C.; Yao, J.L.; Xue, Y.S.; Su, G.Q.; Wang, L.; Lin, L.K.; Allan, A.C.; Zhang, S.L.; Wu, J. PbrMYB169 positively regulates lignification of stone cells in pear fruit. J. Exp. Bot. 2019, 70, 1801–1814. [Google Scholar] [CrossRef]
  53. Lescot, M.; Déhais, P.; Thijs, G.; Marchal, K.; Moreau, Y.; Van de Peer, Y.; Rouzé, P.; Rombauts, S. PlantCARE, a database of plant cis-acting regulatory elements and a portal to tools for in silico analysis of promoter sequences. Nucleic Acids Res. 2002, 30, 325–327. [Google Scholar] [CrossRef] [PubMed]
  54. Witasari, L.D.; Huang, F.C.; Hoffmann, T.; Rozhon, W.; Fry, S.C.; Schwab, W. Higher expression of the strawberry xyloglucan endotransglucosylase/hydrolase genes FvXTH9 and FvXTH6 accelerates fruit ripening. Plant J. 2019, 100, 1237–1253. [Google Scholar] [CrossRef] [Green Version]
  55. Paniagua, C.; Blanco-Portales, R.; Barcelo-Munoz, M.; Garcia-Gago, J.A.; Waldron, K.W.; Quesada, M.A.; Munoz-Blanco, J.; Mercado, J.A. Antisense down-regulation of the strawberry beta-galactosidase gene FabetaGal4 increases cell wall galactose levels and reduces fruit softening. J. Exp. Bot. 2016, 67, 619–631. [Google Scholar] [CrossRef] [PubMed] [Green Version]
  56. Dorokhov, Y.L.; Sheshukova, E.V.; Komarova, T.V. Methanol in Plant Life. Front. Plant Sci. 2018, 9, 1623. [Google Scholar] [CrossRef] [PubMed] [Green Version]
  57. Hasunuma, T.; Fukusaki, E.; Kobayashi, A. Expression of fungal pectin methylesterase in transgenic tobacco leads to alteration in cell wall metabolism and a dwarf phenotype. J. Biotechnol. 2004, 111, 241–251. [Google Scholar] [CrossRef] [PubMed]
  58. Dorokhov, Y.L.; Komarova, T.V.; Petrunia, I.V.; Frolova, O.Y.; Pozdyshev, D.V.; Gleba, Y.Y. Airborne signals from a wounded leaf facilitate viral spreading and induce antibacterial resistance in neighboring plants. PLoS Pathog. 2012, 8, e1002640. [Google Scholar] [CrossRef] [PubMed] [Green Version]
  59. Sheshukova, E.V.; Komarova, T.V.; Pozdyshev, D.V.; Ershova, N.M.; Shindyapina, A.V.; Tashlitsky, V.N.; Sheval, E.V.; Dorokhov, Y.L. The Intergenic Interplay between Aldose 1-Epimerase-Like Protein and Pectin Methylesterase in Abiotic and Biotic Stress Control. Front. Plant Sci. 2017, 8, 1646. [Google Scholar] [CrossRef] [Green Version]
  60. Hu, B.; Jin, J.; Guo, A.Y.; Zhang, H.; Luo, J.; Gao, G. GSDS 2.0: An upgraded gene feature visualization server. Bioinformatics 2015, 31, 1296–1297. [Google Scholar] [CrossRef] [PubMed] [Green Version]
  61. Shannon, P.; Markiel, A.; Ozier, O.; Baliga, N.S.; Wang, J.T.; Ramage, D.; Amin, N.; Schwikowski, B.; Ideker, T. Cytoscape: A software environment for integrated models of biomolecular interaction networks. Genome Res. 2003, 13, 2498–2504. [Google Scholar] [CrossRef] [PubMed]
  62. Livak, K.J.; Schmittgen, T.D. Analysis of relative gene expression data using real-time quantitative PCR and the 2(-Delta Delta C(T)) Method. Methods 2001, 25, 402–408. [Google Scholar] [CrossRef] [PubMed]
  63. Kumar, S.; Stecher, G.; Li, M.; Knyaz, C.; Tamura, K. MEGA X: Molecular Evolutionary Genetics Analysis across Computing Platforms. Mol. Biol. Evol. 2018, 35, 1547–1549. [Google Scholar] [CrossRef] [PubMed]
  64. Larkin, M.A.; Blackshields, G.; Brown, N.P.; Chenna, R.; McGettigan, P.A.; McWilliam, H.; Valentin, F.; Wallace, I.M.; Wilm, A.; Lopez, R.; et al. Clustal W and Clustal X version 2.0. Bioinformatics 2007, 23, 2947–2948. [Google Scholar] [CrossRef] [PubMed] [Green Version]
  65. Pi, M.; Gao, Q.; Kang, C. Transient Expression Assay in Strawberry Fruits. Bio-Protoc. 2019, 9, 11. [Google Scholar] [CrossRef]
  66. Hellens, R.P.; Allan, A.C.; Friel, E.N.; Bolitho, K.; Grafton, K.; Templeton, M.D.; Karunairetnam, S.; Gleave, A.P.; Laing, W.A. Transient expression vectors for functional genomics, quantification of promoter activity and RNA silencing in plants. Plant Methods 2005, 1, 13. [Google Scholar] [CrossRef] [Green Version]
Figure 1. FvPME38 and FvPME39 genes are associated with tissue-specific epigenetic marks during strawberry fruit development. (A) DNA methylation, dynamic chromatin accessibility and histone modification of FvPME38 and FvPME39 genes in immature fruit and fully ripened strawberry fruit tissues. Individual data can be accessed on the fruitENCODE website. 5mC, 5 methylation cyanine; DHS, DNaseI hypersensitive sites; H3K27me3, H3 lysine-27 trimethylation; Green fruit, immature fruit; Red fruit, ripe fruit. (B) Putative cis-elements in the 1.5 kb promoter region of FvPME38 and FvPME39 genes.
Figure 1. FvPME38 and FvPME39 genes are associated with tissue-specific epigenetic marks during strawberry fruit development. (A) DNA methylation, dynamic chromatin accessibility and histone modification of FvPME38 and FvPME39 genes in immature fruit and fully ripened strawberry fruit tissues. Individual data can be accessed on the fruitENCODE website. 5mC, 5 methylation cyanine; DHS, DNaseI hypersensitive sites; H3K27me3, H3 lysine-27 trimethylation; Green fruit, immature fruit; Red fruit, ripe fruit. (B) Putative cis-elements in the 1.5 kb promoter region of FvPME38 and FvPME39 genes.
Ijms 23 00101 g001
Figure 2. Co-expression network and expression profile of FvMYB79. (A) Co-expression network analysis of FvPME38, FvPME39 and a series of transcription factor genes. Green line, negative correlation; red line, positive correlation. P-values were determined by two-tailed Student’s t-test assuming equal variances. (B) Relative transcription levels of candidate transcription factor genes were detected during ‘Ruegen’ fruit development by q-PCR. The data of each gene were centred and scaled in different stages via the heatmap package in R Studio Software, version 3.1.1. P-values were determined by two-tailed Student’s t-test assuming equal variances. (C,E) Five stages of ‘Ruegen’ and ‘Hawaii 4’ fruit development, respectively. ‘Ruegen’ fruit developmental stages: small green (SG), big green (BG), turning red (TR), start red (SR), and full red (FR). ‘Hawaii 4’ fruit developmental stages: S3, S5, S7, RS2 and RS4 were described previously [12,18]. (D,F) Spatial and temporal expression level of FvMYB79 gene during ‘Ruegen’ and ‘Hawaii 4’ fruit development in achenes and receptacles. Error bars represent SD of three independent replicates.
Figure 2. Co-expression network and expression profile of FvMYB79. (A) Co-expression network analysis of FvPME38, FvPME39 and a series of transcription factor genes. Green line, negative correlation; red line, positive correlation. P-values were determined by two-tailed Student’s t-test assuming equal variances. (B) Relative transcription levels of candidate transcription factor genes were detected during ‘Ruegen’ fruit development by q-PCR. The data of each gene were centred and scaled in different stages via the heatmap package in R Studio Software, version 3.1.1. P-values were determined by two-tailed Student’s t-test assuming equal variances. (C,E) Five stages of ‘Ruegen’ and ‘Hawaii 4’ fruit development, respectively. ‘Ruegen’ fruit developmental stages: small green (SG), big green (BG), turning red (TR), start red (SR), and full red (FR). ‘Hawaii 4’ fruit developmental stages: S3, S5, S7, RS2 and RS4 were described previously [12,18]. (D,F) Spatial and temporal expression level of FvMYB79 gene during ‘Ruegen’ and ‘Hawaii 4’ fruit development in achenes and receptacles. Error bars represent SD of three independent replicates.
Ijms 23 00101 g002
Figure 3. Phylogenetic analysis and subcellular localization of FvMYB79. (A) A phylogenetic tree was constructed by the maximum likelihood method of MEGA X software. Bootstrapping was performed 1000 times to obtain support values for each branch. (B) Subcellular localization of FvMYB79 was determined by FvMYB79-GFP fusion protein in tobacco leaf epidermal cells. (C) Alignment of the amino acid sequences of FvMYB79, AtPAP1, AtPAP2, MdMYB10 and PhAN2. R2 and R3 MYB-DNA-binding domains are underlined.
Figure 3. Phylogenetic analysis and subcellular localization of FvMYB79. (A) A phylogenetic tree was constructed by the maximum likelihood method of MEGA X software. Bootstrapping was performed 1000 times to obtain support values for each branch. (B) Subcellular localization of FvMYB79 was determined by FvMYB79-GFP fusion protein in tobacco leaf epidermal cells. (C) Alignment of the amino acid sequences of FvMYB79, AtPAP1, AtPAP2, MdMYB10 and PhAN2. R2 and R3 MYB-DNA-binding domains are underlined.
Ijms 23 00101 g003
Figure 4. FvMYB79 positively regulates fruit softening. (A,B) Q-PCR analysis of transcript levels for FvMYB79 in overexpression and RNAi fruits at three days after injection. Error bars represent SD of three independent replicates. Asterisk indicates values that were determined by the t-test to be significantly different from the control (**, p < 0.01; ***, p < 0.001). (C) Firmness value of overexpression and RNAi fruits at same ripening stages after infiltration. The number in bracket of x-axis labels represents the number of days after injection. Error bars represent SD of 15 fruits. Letter indicates significant differences between groups (p < 0.05, one-way ANOVA, Tukey’s HSD post hoc test). (D) Phenotypes of fruits were agro-infiltrated with FvMYB79 overexpression and RNAi constructs, respectively. DAI, day after infiltration; EV, empty vector; RNAi, RNA interference; OE, overexpression. (E,F) Expression assay of flavonoid and softening related genes in fruits of transient overexpression or silencing of FvMYB79. Relative expression levels of each gene were normalized to internal control Fvactin. Error bars represent SD of three independent replicates. PME, pectin methylesterase; EXP, expansin; XYL, beta-xylosidase; PL, pectate lyase; PG, polygalacturonase; CEL, cellulose; CHS, chalcone synthase; CHI, chalconeisomerase; DFR, dihydroflavonol 4-reductase; UFGT, UDP-glucose flavonoid 3-O-glycosyltransferase; PAL, phenylalanine ammonialyase. (G) Validation of activation effect of FvMYB79 on the promoter of flavonoid and softening related genes. Tobacco leaves were transfected with a reporter construct alone (RC) or together with the FvMYB79 effector construct (RC + MYB79). LUC, firefly luciferase; REN, renilla luciferase. Asterisk indicates values that were determined by the t-test to be significantly different from the control (*, p < 0.05). (H) The interaction between FvMYB79 and the FvPME38 promoter. Autoactivation was tested on SD/-Ura in the presence of 20 and 30 ng/mL aureobasidin A (AbA). Physical interaction was determined on SD medium lacking Leu in the presence of 20 and 30 ng/mL AbA. The empty pGADT7 vector was applied as a negative control.
Figure 4. FvMYB79 positively regulates fruit softening. (A,B) Q-PCR analysis of transcript levels for FvMYB79 in overexpression and RNAi fruits at three days after injection. Error bars represent SD of three independent replicates. Asterisk indicates values that were determined by the t-test to be significantly different from the control (**, p < 0.01; ***, p < 0.001). (C) Firmness value of overexpression and RNAi fruits at same ripening stages after infiltration. The number in bracket of x-axis labels represents the number of days after injection. Error bars represent SD of 15 fruits. Letter indicates significant differences between groups (p < 0.05, one-way ANOVA, Tukey’s HSD post hoc test). (D) Phenotypes of fruits were agro-infiltrated with FvMYB79 overexpression and RNAi constructs, respectively. DAI, day after infiltration; EV, empty vector; RNAi, RNA interference; OE, overexpression. (E,F) Expression assay of flavonoid and softening related genes in fruits of transient overexpression or silencing of FvMYB79. Relative expression levels of each gene were normalized to internal control Fvactin. Error bars represent SD of three independent replicates. PME, pectin methylesterase; EXP, expansin; XYL, beta-xylosidase; PL, pectate lyase; PG, polygalacturonase; CEL, cellulose; CHS, chalcone synthase; CHI, chalconeisomerase; DFR, dihydroflavonol 4-reductase; UFGT, UDP-glucose flavonoid 3-O-glycosyltransferase; PAL, phenylalanine ammonialyase. (G) Validation of activation effect of FvMYB79 on the promoter of flavonoid and softening related genes. Tobacco leaves were transfected with a reporter construct alone (RC) or together with the FvMYB79 effector construct (RC + MYB79). LUC, firefly luciferase; REN, renilla luciferase. Asterisk indicates values that were determined by the t-test to be significantly different from the control (*, p < 0.05). (H) The interaction between FvMYB79 and the FvPME38 promoter. Autoactivation was tested on SD/-Ura in the presence of 20 and 30 ng/mL aureobasidin A (AbA). Physical interaction was determined on SD medium lacking Leu in the presence of 20 and 30 ng/mL AbA. The empty pGADT7 vector was applied as a negative control.
Ijms 23 00101 g004
Figure 5. FvMYB79 is involved in ABA-induced fruit softening. (A) Phenotypes of fruits were treated with ABA or NDGA (an ABA inhibitor). DAI, day after infiltration. (B) Firmness value of fruits after infiltration. The number in bracket of x-axis labels represents the number of days after injection. Error bars represent SD of 15 fruits. Letter indicates significant differences between groups (p < 0.05, one-way ANOVA, Tukey’s HSD post hoc test). (C) Percentage of fruits at each developmental/ripening stage for each time point. (D) Q-PCR analysis of FvMYB79 expression level in strawberry fruits after five days treatment. Mock, 15 DAP fruits injected with water; NDGA, 15 DAP fruits injected with NDGA (100 μM). Error bars represent SD of three independent replicates. (E) Transcript levels for FvMYB79 in control and FvMYB79-silenced fruits treated with ABA. Error bars represent the SD of three independent replicates. (F) The firmness value of fruits after different treatment. Error bars represent the SD of 15 fruits. (G) The Phenotypes of fruits were agro-infiltrated with empty vector or FvMYB79 RNAi construct, and treated with ABA. DAI, day after infiltration; EV, empty vector; RNAi, RNA interference. (H,I) Expression assay of flavonoid and softening related genes in FvMYB79-silenced fruits treated with ABA. Relative expression levels of each gene were normalized to internal control Fvactin. Error bars represent SD of three independent replicates. (J) Endogenous ABA content was measured in fruits when FvMYB79 was silenced. Error bars represent SD of three independent replicates. (K) The model of this study. In panel (B,DF,H,I), letter indicates significant differences between groups (p < 0.05, one-way ANOVA, Tukey’s HSD post hoc test). In panel (J), asterisk indicates values that were determined by the t-test to be significantly different from the control (****, p < 0.0001).
Figure 5. FvMYB79 is involved in ABA-induced fruit softening. (A) Phenotypes of fruits were treated with ABA or NDGA (an ABA inhibitor). DAI, day after infiltration. (B) Firmness value of fruits after infiltration. The number in bracket of x-axis labels represents the number of days after injection. Error bars represent SD of 15 fruits. Letter indicates significant differences between groups (p < 0.05, one-way ANOVA, Tukey’s HSD post hoc test). (C) Percentage of fruits at each developmental/ripening stage for each time point. (D) Q-PCR analysis of FvMYB79 expression level in strawberry fruits after five days treatment. Mock, 15 DAP fruits injected with water; NDGA, 15 DAP fruits injected with NDGA (100 μM). Error bars represent SD of three independent replicates. (E) Transcript levels for FvMYB79 in control and FvMYB79-silenced fruits treated with ABA. Error bars represent the SD of three independent replicates. (F) The firmness value of fruits after different treatment. Error bars represent the SD of 15 fruits. (G) The Phenotypes of fruits were agro-infiltrated with empty vector or FvMYB79 RNAi construct, and treated with ABA. DAI, day after infiltration; EV, empty vector; RNAi, RNA interference. (H,I) Expression assay of flavonoid and softening related genes in FvMYB79-silenced fruits treated with ABA. Relative expression levels of each gene were normalized to internal control Fvactin. Error bars represent SD of three independent replicates. (J) Endogenous ABA content was measured in fruits when FvMYB79 was silenced. Error bars represent SD of three independent replicates. (K) The model of this study. In panel (B,DF,H,I), letter indicates significant differences between groups (p < 0.05, one-way ANOVA, Tukey’s HSD post hoc test). In panel (J), asterisk indicates values that were determined by the t-test to be significantly different from the control (****, p < 0.0001).
Ijms 23 00101 g005
Publisher’s Note: MDPI stays neutral with regard to jurisdictional claims in published maps and institutional affiliations.

Share and Cite

MDPI and ACS Style

Cai, J.; Mo, X.; Wen, C.; Gao, Z.; Chen, X.; Xue, C. FvMYB79 Positively Regulates Strawberry Fruit Softening via Transcriptional Activation of FvPME38. Int. J. Mol. Sci. 2022, 23, 101. https://doi.org/10.3390/ijms23010101

AMA Style

Cai J, Mo X, Wen C, Gao Z, Chen X, Xue C. FvMYB79 Positively Regulates Strawberry Fruit Softening via Transcriptional Activation of FvPME38. International Journal of Molecular Sciences. 2022; 23(1):101. https://doi.org/10.3390/ijms23010101

Chicago/Turabian Style

Cai, Jianfa, Xuelian Mo, Chenjin Wen, Zhen Gao, Xu Chen, and Cheng Xue. 2022. "FvMYB79 Positively Regulates Strawberry Fruit Softening via Transcriptional Activation of FvPME38" International Journal of Molecular Sciences 23, no. 1: 101. https://doi.org/10.3390/ijms23010101

APA Style

Cai, J., Mo, X., Wen, C., Gao, Z., Chen, X., & Xue, C. (2022). FvMYB79 Positively Regulates Strawberry Fruit Softening via Transcriptional Activation of FvPME38. International Journal of Molecular Sciences, 23(1), 101. https://doi.org/10.3390/ijms23010101

Note that from the first issue of 2016, this journal uses article numbers instead of page numbers. See further details here.

Article Metrics

Back to TopTop