Micromorphology of Labellum in Selected Dendrobium Sw. (Orchidaceae, Dendrobieae)
Abstract
1. Introduction
2. Results
2.1. SEM
2.2. Species with Labellar Protrusions
2.2.1. Dendrobium Sw. sect. Aporum Blume
- Dendrobium hainanense RolfeOn the entire surface of the labellum, there are trichomes covered with a folded cuticle (Figure 5a). In the hypochile and the mesochile, the raised epidermal cells (column-shaped) are single and small. There are conical-shaped trichomes that are rare (Figure 5a). The epichile has much fewer individual, multicellular trichomes (epidermal cells) that vary in size (Figure 5b). Trichomes are branched and multicellular, most often cylindrical in shape and numerous (Figure 5b). The edges of the labellum are smooth, without trichomes.
2.2.2. Dendrobium Sw. sect. Dendrobium
- Dendrobium anosmum Lindl.The hypochile consists of epidermal cells covered with a thick, folded cuticle. The folding is regular and extends over the entire surface of the labellum (Figure 6a). In the mesochile and the epichile, epidermal cells are regular and smooth, forming a jagged structure at the edges (Figure 6b) and multicellular conical and cylindrical trichomes, sometimes bifurcated at the ends (Figure 6c). In some parts of the surface, their occurrence can be described as rare, but there are also places where their density is higher. The cuticle is smooth.

- 2.
- Dendrobium brymerianum Rchb.f.The entire surface of the labellum is filled with numerous conical and semicircular papillae. The hypochile has lower papillae than the mesochile and the epichile (Figure 7a). A cuticle is unseen. The edges of the labellum are jagged and branched (Figure 7b). They are made up of epidermal cells covered with a very strongly folded cuticle (Figure 7c). The secretion is possible at the very apex (Figure 7c, marked with an arrow).
- 3.
- Dendrobium chrysocrepis C.S.P.Parish & Rchb.f. ex Hook.f.The entire surface of the labellum is densely covered with conical trichomes (Figure 8a). The final part of the hypochile/initial part of the mesochile is formed by regular epidermal cells with elongated trichomes that are clustered in pairs or appear in a set of three (Figure 8b). In the middle part of mesochile, epidermal cells are slightly elongated, forming multicellular trichomes with a slightly folded cuticle (Figure 8c). The epichile is made up of epidermal cells, which also form elongated and multicellular trichomes (the longest on the entire labellum) (Figure 8d), although they are low at the edges (Figure 8e). A cuticle is unseen.
- 4.
- Dendrobium nobile Lindl.The hypochile is composed of elongated epidermal cells forming longitudinal, multicellular cylindrical and conical trichomes, which in some places are so densely distributed that their apical part is often not visible (Figure 9a,b). The surface of the mesochile is made up of regular epidermal cells, forming sparsely distributed, multicellular conical trichomes. Trichomes at the base are very wide, tapering towards the apex (Figure 9c). The sides of this part are filled with regular epidermal cells, covered with a folded cuticle (epidermal cells form hills) without any trichomes or papillae (Figure 9d). There are also no trichomes in the terminal epichile part (Figure 9e).
- 5.
- Dendrobium parishii H.LowThe hypochile has regular epidermal cells without trichomes (Figure 10a). The mesochile also consists of regular epidermal cells, which in the central part form rarely arranged regular, multicellular cylindrical trichomes (Figure 10b). The cuticle is rather smooth. The margin of the mesochile part of the labellum is made up of regular epidermal cells (Figure 10c) that form irregular and jagged edges (Figure 10d). The cuticle here is very slightly folded (Figure 10c). There are single trichomes here, but in the apical part of the epichile, none of them are visible.
- 6.
- Dendrobium regium PrainThe hypochile is made up of regular epidermal cells. Rarely, there are elongated, multicellular cylindrical trichomes with a bulbous cell at the apex (Figure 11a). Further on, regular epidermal cells form lower, multicellular, and more cylindrical trichomes (Figure 11b). The mesochile, like the hypochile, consists of regular epidermal cells and has elongated cylindrical trichomes ending with a bulbous cell, which are abundant here (Figure 11c). In this part, both sides of the labellum are also composed of regular epidermal cells with multicellular trichomes, but lower than the trichomes in the middle part and cylindrical, occurring in a small number (Figure 11d). The epichile is composed of regular and smooth epidermal cells; it has no trichomes (Figure 11e).
- 7.
- Dendrobium scoriarum W.W.Sm.The hypochile is composed of elongated epidermal cells (Figure 12a) that form parallel, multicellular cylindrical trichomes covered with a folded cuticle (Figure 12b). They are rare in this part. Then, the visible callus is made up of regular epidermal cells with a cuticle, which is folded at the junctions between the cells (Figure 12c,d). In the mesochile part, the edges of the labellum are made up of regular epidermal cells, which are only elongated at the site of the formation of multicellular conical and cylindrical trichomes, which occur numerously there (Figure 12e). In the central part of the mesochile, the cuticle covering the epidermis is folded and there are no trichomes on it (Figure 12f). The entire epichile surface is densely covered with multicellular trichomes, mostly conical and sometimes cylindrical (Figure 12g,h). The epidermal cells are regular.
2.2.3. Dendrobium Sw. sect. Dendrocoryne Lindl. & Paxton
- Dendrobium × delicatum (F.M.Bailey) F.M.BaileyThroughout the center of the hypochile and the mesochile parts, a fold-like callus extends, which is raised above the remaining cells. There are densely arranged semicircular papillae resembling a dragon’s scale. They are lower than the papillae outside the fold. The papillae outside the fold appear in rows, one after the other (Figure 13a), also resembling the scales of a dragon (Figure 13b). The closer to the epichile, the longer the papillae are, covered with a slightly folded cuticle, and their shape is more conical (Figure 13c). There is possible secretion on the surface. The entire surface of the epichile also features densely arranged papillae with a slightly folded cuticle, conical in shape, and sometimes more cylindrical (Figure 13d).
2.2.4. Dendrobium Sw. sect. Formosae (Benth. & Hook.f.) Hook.f.
- Dendrobium christyanum Rchb.f.Throughout the center of the labellum, there is a callus that consists of regular epidermal cells. The edges of the elevation are made up of epidermis cells resembling frills. In part of the hypochile, it is made up of typical, unextended epidermal cells covered with a rather delicately folded cuticle. The surface shows a few ellipsoidal single-celled trichomes with a smooth cuticle (Figure 14a,b), which are also present on the further parts of the elevation (Figure 14c).
2.2.5. Dendrobium Sw. sect. Grastidium (Blume) Blume
- Dendrobium katherinae A.D.HawkesSmooth, regular epidermal cells forming a callus are present in the central part of the hypochile and the mesochile (Figure 15a,b). In the initial, lateral part of the mesochile, there are visible multicellular clusters of the epidermis elevated above the surface. Their apex is crowned with round cells (Figure 15c). There are also similar patterns further on, but they are larger (longer) than those described earlier (Figure 15d). The surface of the epichile is covered with tightly formed papillae with a slightly folded cuticle (Figure 15e). They have a conical shape with rounded or pointed apices and are densely arranged.
2.2.6. Dendrobium Sw. sect. Monophyllaea Benth.
- Dendrobium monophyllum F.Muell.
2.2.7. Dendrobium Sw. sect. Oxyglossum Schltr.
- Dendrobium cuthbertsonii F.Muell.The hypochile and the mesochile form epidermal smooth cells with a very delicately folded cuticle (Figure 17a,b). In the distal part of the mesochile, there are single semicircular papillae with a strongly corrugated cuticle (Figure 17c,d). The entire surface of the epichile is made up of densely arranged semicircular and conical papillae with a strongly folded cuticle (Figure 17e).
2.2.8. Dendrobium Sw. sect. Rhizobium Lindl. & Paxton
- Dendrobium mortii F.Muell.On the edge of the whole labellum, there are densely arranged conical and cylindrical trichomes covered with a corrugated cuticle (Figure 18a). In the central part, there is a callus made up of elongated epidermal cells covered with a delicately folded cuticle. It forms three major furrows, which are folded further on, but the cells remain the same (Figure 18b). The central bulge is the longest. The next parts of the labellum are made up of slightly convex epidermal cells with a folded cuticle (Figure 18c). It is possible that there is secretion on their surface (Figure 18d). In the epichile part, on the margin, around the labellum, there are densely arranged trichomes of the same form, as in the part below (Figure 18e).

- 2.
- Dendrobium schoeninum Lindl.In the hypochile and the mesochile, on the lateral parts of the labellum, there are dense, tightly arranged conical trichomes covered with a delicately folded cuticle (Figure 19a–c). In the center, there is a callus made up of regular and elongated epidermal cells covered with a delicately folded cuticle. It forms three furrows that are present along the entire length of the labellum, but in its distal parts, they take a wavy form (Figure 19b,d). Between the folded furrows there are convex, oval epidermal cells with a slightly folded cuticle (Figure 19d,e). In the epichile part, the lateral edges are composed of densely arranged conical papillae with a folded cuticle (Figure 19f).
2.2.9. Dendrobium Sw. sect. Spatulata Lindl.
- Dendrobium discolor Lindl.The entire surface of the labellum is composed of epidermal cells, covered with a strongly folded cuticle (Figure 20a). There are also protruding epidermal cells, forming a three-fold callus, extending from the hypochile to the epichile (Figure 20b). It is composed of elongated epidermal cells covered with a delicately folded cuticle (Figure 20c). In the hypochile part, there are a few small, conical-shaped papillae (Figure 20d).
2.3. Species with No Labellar Protrusions
2.3.1. Dendrobium Sw. sect. Conostalix Kraenzl.
- Dendrobium attenuatum Lindl.There are elongated epidermal cells with a folded cuticle on the entire labellum (Figure 21a). In the central part of the hypochile, the protruding portions of the labellum are visible, forming a callus reaching all the way to the tip (Figure 21b). The epichile may appear to have papillae, but they are elongated and convex epidermal cells (Figure 21c).
2.3.2. Dendrobium Sw. sect. Distichophyllae Hk.f.
- Dendrobium uniflorum Griff.The entire surface of the labellum is free of trichomes and papillae. The hypochile is composed of elongated epidermal cells covered with a strongly folded cuticle (Figure 22a). The mesochile and the epichile are filled with delicately arched epidermal cells, covered with a very strongly folded cuticle (Figure 22b,c). (The fluff visible in the last part is not a secretion but dirt).
2.3.3. Dendrobium Sw. sect. Latouria (Blume) Miquel
- Dendrobium bifalce Lindl.In the central part of the labellum, there is a callus in the form of three combs, made up of elongated and smooth cells (Figure 23a). The sides of the labellum are composed of epidermal cells covered with a strongly folded cuticle (Figure 23b,c). The sticks visible on the surface are most likely to be bacteria.
2.3.4. Dendrobium Sw. sect. Pedilonum (Blume) Blume
- Dendrobium alaticaulinum P.Royen
2.3.5. Dendrobium Sw. sect. Spatulata Lindl.
- Dendrobium canaliculatum R.Br.The entire labellum is made up of typical epidermal cells, covered with a folded cuticle (Figure 25a) that is gathered at the top of each cell (Figure 25b). In the central part of the labellum, a protruding callus is visible, which in the last part takes on a more undulating surface (Figure 25c). In the mesochile, on the lateral parts of the labellum, epidermal cells with possible secretion are visible (Figure 25a).
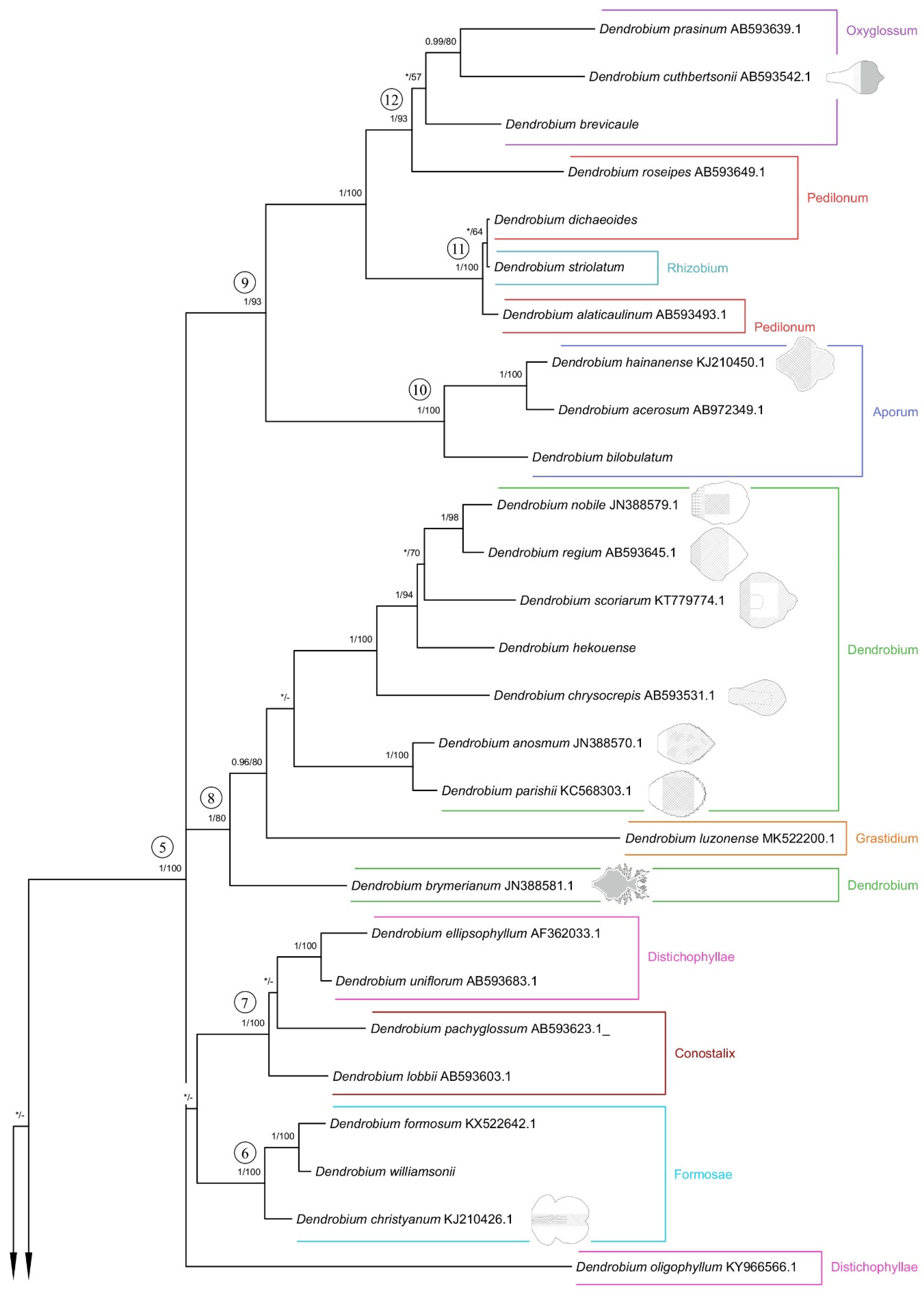
2.4. Phylogenetic Analysis
3. Discussion
4. Materials and Methods
4.1. Study Using Scanning Electron Microscope (SEM)
4.2. Molecular Analyses
5. Conclusions
Supplementary Materials
Author Contributions
Funding
Institutional Review Board Statement
Informed Consent Statement
Data Availability Statement
Acknowledgments
Conflicts of Interest
References
- Swartz, O. Dendrobium. Nova Acta Regiae. Soc. Sci. Upsal. 1799, 6, 82–85. [Google Scholar]
- Burke, J.M.; Bayly, M.J.; Adams, P.B.; Ladiges, P.Y. Molecular phylogenetic analysis of Dendrobium (Orchidaceae), with emphasis on the Australian section Dendrocoryne, and implications for generic classification. Aust. Syst. Bot. 2008, 21, 1–14. [Google Scholar] [CrossRef]
- Takamiya, T.; Wongsawad, P.; Sathapattayanon, A.; Tajima, N.; Suzuki, S.; Kitamura, S.; Shioda, N.; Handa, T.; Kitanaka, S.; Iijima, H.; et al. Molecular phylogenetics and character evolution of morphologically diverse groups, Dendrobium section Dendrobium and allies. AoB Plants 2014, 6, plu045. [Google Scholar] [CrossRef] [PubMed]
- Wood, H.P. The Dendrobiums; A.R.G. Gantner Verlag: Ruggell, Liechtenstein, 2006. [Google Scholar]
- Xiang, X.G.; Schuiteman, A.; Li, D.Z.; Huang, W.C.; Chung, S.W.; Li, J.W.; Zhou, H.L.; Jin, W.T.; Lai, Y.J.; Li, Z.Y.; et al. Molecular systematics of Dendrobium (Orchidaceae, Dendrobieae) from mainland Asia based on plastid and nuclear sequences. Mol. Phylogenet. Evol. 2013, 69, 950–960. [Google Scholar] [CrossRef] [PubMed]
- Niu, Z.; Zhu, S.; Pan, J.; Li, L.; Sun, J.; Ding, X. Comparative analysis of Dendrobium plastomes and utility of plastomic mutational hotspots. Sci. Rep. 2017, 7, 2073. [Google Scholar]
- Liu, H.; Fang, C.; Zhang, T.; Guo, L.; Ye, Q. Molecular authentication and differentiation of Dendrobium species by rDNA ITS region sequence analysis. AMB Express 2019, 9, 53. [Google Scholar] [CrossRef]
- Davies, K.L.; Roberts, D.L.; Turner, M.P. Pseudopollen and food-hair diversity in Polystachya Hook. (Orchidaceae). Ann. Bot. 2002, 90, 477–484. [Google Scholar] [CrossRef]
- Davies, K.L.; Stpiczyńska, M.; Kamińska, M. Dual deceit in pseudopollen-producing Maxillaria s.s. (Orchidaceae: Maxillariinae). Bot. J. Linn. Soc. 2013, 173, 744–763. [Google Scholar] [CrossRef]
- Mytnik, J.; Davies, K.L.; Narajczyk, M.; Łuszczek, D.; Kubiak, J.; Szlachetko, D.L. Labellum and gynostemium micromorphology in Polystachya (Orchidaceae). Plant Syst. Evol. 2021, 307, 2. [Google Scholar]
- Stpiczyńska, M.; Davies, K.L.; Kamińska, M. Diverse labellar secretions in African Bulbophyllum (Orchidaceae: Bulbophyllinae) sections Ptiloglossum, Oreonastes and Megaclinium. Bot. J. Linn. Soc. 2015, 179, 266–287. [Google Scholar] [CrossRef]
- Stpiczyńska, M.; Płachno, B.J.; Davies, K.L. Nectar and oleiferous trichomes as floral attractants in Bulbophyllum saltatorium Lindl. (Orchidaceae). Protoplasma 2018, 255, 565–574. [Google Scholar] [CrossRef] [PubMed]
- Davies, K.L.; Turner, M.P. Pseudopollen in Dendrobium unicum Seidenf. (Orchidaceae): Reward or deception? Ann. Bot. 2004, 94, 129–132. [Google Scholar] [CrossRef] [PubMed]
- Davies, K.L. Food-hair form and diversification in orchids. In Orchid Biology: Reviews and Perspectives; Kull, T., Arditti, J., Wong, S.M., Eds.; Springer: Berlin, Germany, 2009; pp. 159–184. [Google Scholar]
- Kjellsson, G.; Rasmussen, F.N. Does the pollination of Dendrobium unicum Seidenf. involve pseudopollen? Die Orchid. 1987, 34, 183–187. [Google Scholar]
- Teixeira Sde, P.; Borba, E.L.; Semir, J. Lip anatomy and its implications for the pollination mechanisms of Bulbophyllum species (Orchidaceae). Ann. Bot. 2004, 93, 499–505. [Google Scholar] [CrossRef] [PubMed][Green Version]
- Davies, K.L.; Winters, C.; Turner, M.P. Pseudopollen: Its structure and development in Maxillaria (Orchidaceae). Ann. Bot. 2000, 85, 887–895. [Google Scholar] [CrossRef]
- Davies, K.L.; Turner, M.P.; Gregg, A. Lipoidal labellar secretions in Maxillaria Ruiz & Pav. (Orchidaceae). Ann. Bot. 2003, 91, 439–446. [Google Scholar]
- Davies, K.L.; Stpiczyńska, M. Labellar micromorphology of Bifrenariinae Dressler (Orchidaceae). Ann. Bot. 2006, 98, 1215–1231. [Google Scholar] [CrossRef]
- Slater, A.T.; Calder, D.M. The pollination biology of Dendrobium speciosum Smith: A case of false advertising? Aust. J. Bot. 1988, 36, 145–158. [Google Scholar] [CrossRef]
- Inoue, K.; Kato, M.; Inoue, T. Pollination ecology of Dendrobium setifolium, Neuwiedia borneensis, and Lecanorchis multiflora (Orchidaceae) in Sarawak. Tropics 1995, 5, 95–100. [Google Scholar] [CrossRef][Green Version]
- Bartareau, T.A.D. Pollination limitation, costs of capsule production and the capsule-to-flower ratio in Dendrobium monophyllum F. Muell. (Orchidaceae). Aust. J. Ecol. 1995, 20, 257–265. [Google Scholar] [CrossRef]
- Cardoso-Gustavson, P.; Saka, M.N.; Pessoa, E.M.; Palma-Silva, C.; Pinheiro, F. Unidirectional transitions in nectar gain and loss suggest food deception is a stable evolutionary strategy in Epidendrum (Orchidaceae): Insights from anatomical and molecular evidence. BMC Plant Biol. 2018, 18, 179. [Google Scholar] [CrossRef] [PubMed]
- Davies, K.L.; Stpiczyńska, M.; Turner, M.P. A rudimentary labellar speculum in Cymbidium lowianum (Rchb. f.) Rchb. f. and Cymbidium devonianum Paxton (Orchidaceae). Ann. Bot. 2006, 97, 975–984. [Google Scholar] [CrossRef]
- Kjellsson, G.; Rasmussen, F.N.; Dupuy, D. Pollination of Dendrobium infundibulum, Cymbidium insigne (Orchidaceae) and Rhododendron lyi (Ericaceae) by Bombus eximius (Apidae) in Thailand: A possible case of floral mimicry. J. Trop. Ecol. 1985, 1, 289–302. [Google Scholar] [CrossRef]
- Kamińska, M.; Stpiczynska, M. The structure of the spur nectary in Dendrobium finisterrae Schltr. (Dendrobiinae, Orchidaceae). Acta Agrobot. 2011, 64, 19–26. [Google Scholar] [CrossRef]
- McHatton, R. Orchid pollination: Exploring a fascinating world. Orchids 2011, 80, 338–349. [Google Scholar]
- Kowalkowska, A.K.; Margonska, H.B. Notes on the self-pollination in Dendrobium biflorum (Orchidales, Dendrobiinae). Acta Soc. Bot. Pol. 2012, 81, 223–228. [Google Scholar] [CrossRef][Green Version]
- Xu, Q.; Zhang, G.Q.; Wu, X.Y.; Chen, L.J.; Liu, Z.J. Dendrobium maguanense (Orchidaceae; Epidendroideae), a new species from China: Evidence from morphology and DNA. Phytotaxa 2016, 286, 47–53. [Google Scholar] [CrossRef]
- Xu, Q.; Zhang, G.Q.; Liu, Z.J.; Luo, Y.B. Two new species of Dendrobium (Orchidaceae: Epidendroideae) from China: Evidence from morphology and DNA. Phytotaxa 2014, 174, 129–143. [Google Scholar] [CrossRef][Green Version]
- Davies, K.L.; Turner, M.P. Morphology of floral papillae in Maxillaria Ruiz & Pav. (Orchidaceae). Ann. Bot. 2004, 93, 75–86. [Google Scholar]
- Wróbel, B.; Zienkiewicz, K.; Smoliński, D.; Niedojadło, J.; Świdziński, M. Podstawy mikroskopii elektronowej. Skrypt Dla Studentów Biologii; Uniwersytet Mikołaja Kopernika: Toruń, Poland, 2005. [Google Scholar]
- Karcz, J. Etapy Przygotowania Preparatów do Badań w Mikroskopie Skaningowym; Uniwersytet Śląski: Katowice, Poland, 2009. [Google Scholar]
- Douzery, E.J.; Pridgeon, A.M.; Kores, P.; Linder, H.P.; Kurzweil, H.; Chase, M.W. Molecular phylogenetics of Diseae (Orchidaceae): A contribution from nuclear ribosomal ITS sequences. Am. J. Bot. 1999, 86, 887–899. [Google Scholar] [CrossRef]
- Baranow, P.; Dudek, M.; Szlachetko, D.L. Brasolia, a new genus highlighted from Sobralia (Orchidaceae). Plant Syst. Evol. 2017, 303, 853–871. [Google Scholar] [CrossRef]
- Galtier, N.; Gouy, M.; Gautier, C. SEAVIEW and PHYLO_WIN: Two graphic tools for sequence alignment and molecular phylogeny. Bioinformatics 1996, 12, 543–548. [Google Scholar] [CrossRef] [PubMed]
- Edgar, R.C. MUSCLE: Multiple sequence alignment with high accuracy and high throughput. Nucleic Acids Res. 2004, 32, 1792–1797. [Google Scholar] [CrossRef]
- Nylander, J.A. MrModeltest V2; Evolutionary Biology Centre, Uppsala University: Uppsala, Sweden, 2004. [Google Scholar]
- Ronquist, F.; Teslenko, M.; van der Mark, P.; Huelsenbeck, J. MrBayes 3.2: Efficient Bayesian phylogenetic inference and model choice across a large model space. Syst. Biol. 2012, 61, 539–542. [Google Scholar] [CrossRef]
- Swofford, D.L. PAUP: Phylogenetic Analysis Using Parsimony (and Other Methods); Version 4.0b2; Sinauer Associates: Sunderland, UK, 2000. [Google Scholar]
- Huelsenbeck, J.P.; Ronquist, F. MRBAYES: Bayesian inference of phylogenetic trees. Bioinformatics 2001, 17, 754–755. [Google Scholar] [CrossRef] [PubMed]
- Fitch, W.M. Toward defining the course of evolution: Minimum change for a specific tree topology. Syst. Biol. 1971, 20, 406–416. [Google Scholar] [CrossRef]

























| Section | Species | Trichomes | Papillae |
|---|---|---|---|
| Aporum Blume | Dendrobium hainanense Rolfe | conical, cylindrical (sometimes branched) | |
| Dendrobium Sw. | Dendrobium anosmum Lindl. | conical, cylindrical (sometimes branched) | |
| Dendrobium brymerianum Rchb.f. | conical, semicircular | ||
| Dendrobium chrysocrepis C.S.P.Parish & Rchb.f. ex Hook.f. | conical | ||
| Dendrobium nobile Lindl. | conical, cylindrical | ||
| Dendrobium parishii H.Low | cylindrical | ||
| Dendrobium regium Prain | cylindrical, cylindrical with a bulbous cell at the apex | ||
| Dendrobium scoriarum W.W.Sm. | conical, cylindrical | ||
| Dendrocoryne Lindl. & Paxton | Dendrobium × delicatum (F.M.Bailey) F.M.Bailey | conical, cylindrical, semicircular | |
| Formosae (Benth. And Hk.f.) Hk.f. | Dendrobium christyanum Rchb.f. | ellipsoidal | |
| Grastidium (Blume) Blume | Dendrobium katherinae A.D.Hawkes | conical with rounded or pointed apices | |
| Monophyllaea Benth. | Dendrobium monophylum F.Muell. | conical | |
| Oxyglossum Schltr. | Dendrobium cuthbertsonii F.Muell. | conical, semicircular | |
| Rhizobium Lindl. & Paxton | Dendrobium mortii F.Muell. | conical, cylindrical | |
| Spatulata Lindl. | Dendrobium schoeninum Lindl. | conical | conical |
| Dendrobium discolor Lindl. | conical |
| Degree | Trichomes | Papillae | Characterization | Description as Used |
|---|---|---|---|---|
| 4 | ![]() | ![]() | The distal parts are not visible due to the density of trichomes/papillae | Very dense |
| 3 | ![]() | ![]() | 5–15 trichomes/papillae, up to 3 pieces/100 μm2 | Dense |
| 2 | ![]() | ![]() | 3–4 trichomes/papillae, up to 3 pieces/100 μm2 | Rare |
| 1 | ![]() | ![]() | Individual trichomes/papillae, up to 3 pieces/100 μm2 | Single/sparse |
| 0 | ![]() | ![]() | No trichomes/papillae | No trichomes/papillae |
| Section | Species | Accession Number |
|---|---|---|
| Aporum Blume | Dendrobium hainanense Rolfe | UGDA.0051616 |
| Conostalix Kraenzl. | Dendrobium attenuatum Lindl. | UGDA.0052546 |
| Dendrobium Sw. | Dendrobium anosmum Lindl. | UGDA.0035621 |
| Dendrobium brymerianum Rchb.f. | UGDA.0035412 | |
| Dendrobium chrysocrepis C.S.P.Parish & Rchb.f. ex Hook.f. | UGDA.0116182 | |
| Dendrobium nobile Lindl. | UGDA.0116184 | |
| Dendrobium parishii H.Low | UGDA.0034923 | |
| Dendrobium regium Prain | UGDA.0116181 | |
| Dendrobium scoriarum W.W.Sm. | UGDA.0116183 | |
| Dendrocoryne Lindl. & Paxton | Dendrobium × delicatum (F.M.Bailey) F.M.Bailey | UGDA.0051595 |
| Disttichophyllae Hk.f. | Dendrobium uniflorum Griff. | UGDA.0051736 |
| Formosae (Benth. And Hk.f.) Hk.f. | Dendrobium christyanum Rchb.f. | UGDA.0052513 |
| Grastidium (Blume) Blume | Dendrobium katherinae A.D.Hawkes | UGDA.0045354 |
| Latouria (Blume) Miquel | Dendrobium bifalce Lindl. | UGDA.0034715 |
| Monophyllaea Benth. | Dendrobium monophyllum F.Muell. | UGDA.0034728 |
| Oxyglossum Schltr. | Dendrobium cuthbertsonii F.Muell. | UGDA.0034867 |
| Pedilonum (Blume) Blume | Dendrobium alaticaulinum P.Royen | UGDA.0045288 |
| Rhizobium Lindl. & Paxton | Dendrobium mortii F.Muell. | UGDA.0034479 |
| Dendrobium schoeninum Lindl. | UGDA.0034714 | |
| Spatulata Lindl. | Dendrobium canaliculatum R.Br. | UGDA.0035422 |
| Dendrobium discolor Lindl. | UGDA.0034720 |
| Section | Species | Accession Number | GenBank Accession Number |
|---|---|---|---|
| Aporum Blume | Dendrobium bilobulatum Seidenf. | UGDA.0076220 | ON694111 |
| Cadetia Gaudich. | Cadetia quinqueloba Schltr. | UGDA.0076230 | ON694123 |
| Dendrobium Sw. | Dendrobium hekouense Z.J.Liu & L.J.Chen | UGDA.0076247 | ON694112 |
| Formosae (Benth. And Hk.f.) Hk.f. | Dendrobium williamsonii Day & Rchb.f. | UGDA.0076204 | ON694113 |
| Grastidium (Blume) Blume | Dendrobium crassifolium Schltr. | UGDA.0076236 | ON694114 |
| Latouria (Blume) Miquel | Dendrobium macrophyllum A.Rich. | UGDA.0076205 | ON694116 |
| Dendrobium rigidifolium Rolfe | UGDA.0076226 | ON694115 | |
| Oxyglossum Schltr. | Dendrobium brevicaule Rolfe | UGDA.0076232 | ON694117 |
| Pedilonum (Blume) Blume | Dendrobium dichaeoides Schltr. | UGDA.0076215 | ON694118 |
| Rhizobium Lindl. & Paxton | Dendrobium pugioniforme A.Cunn. ex Lindl. | UGDA.0076149 | ON694120 |
| Dendrobium striolatum Rchb.f. | UGDA.0076231 | ON694119 | |
| Spatulata Lindl. | Dendrobium antennatum Lindl. | UGDA.0076155 | ON694122 |
| Dendrobium stratiotes Rchb.f. | UGDA.0076213 | ON694121 |
Publisher’s Note: MDPI stays neutral with regard to jurisdictional claims in published maps and institutional affiliations. |
© 2022 by the authors. Licensee MDPI, Basel, Switzerland. This article is an open access article distributed under the terms and conditions of the Creative Commons Attribution (CC BY) license (https://creativecommons.org/licenses/by/4.0/).
Share and Cite
Burzacka-Hinz, A.; Narajczyk, M.; Dudek, M.; Szlachetko, D.L. Micromorphology of Labellum in Selected Dendrobium Sw. (Orchidaceae, Dendrobieae). Int. J. Mol. Sci. 2022, 23, 9578. https://doi.org/10.3390/ijms23179578
Burzacka-Hinz A, Narajczyk M, Dudek M, Szlachetko DL. Micromorphology of Labellum in Selected Dendrobium Sw. (Orchidaceae, Dendrobieae). International Journal of Molecular Sciences. 2022; 23(17):9578. https://doi.org/10.3390/ijms23179578
Chicago/Turabian StyleBurzacka-Hinz, Aleksandra, Magdalena Narajczyk, Magdalena Dudek, and Dariusz L. Szlachetko. 2022. "Micromorphology of Labellum in Selected Dendrobium Sw. (Orchidaceae, Dendrobieae)" International Journal of Molecular Sciences 23, no. 17: 9578. https://doi.org/10.3390/ijms23179578
APA StyleBurzacka-Hinz, A., Narajczyk, M., Dudek, M., & Szlachetko, D. L. (2022). Micromorphology of Labellum in Selected Dendrobium Sw. (Orchidaceae, Dendrobieae). International Journal of Molecular Sciences, 23(17), 9578. https://doi.org/10.3390/ijms23179578











