Imatinib Mesylate Induces Necroptotic Cell Death and Impairs Autophagic Flux in Human Cardiac Progenitor Cells
Abstract
1. Introduction
2. Results
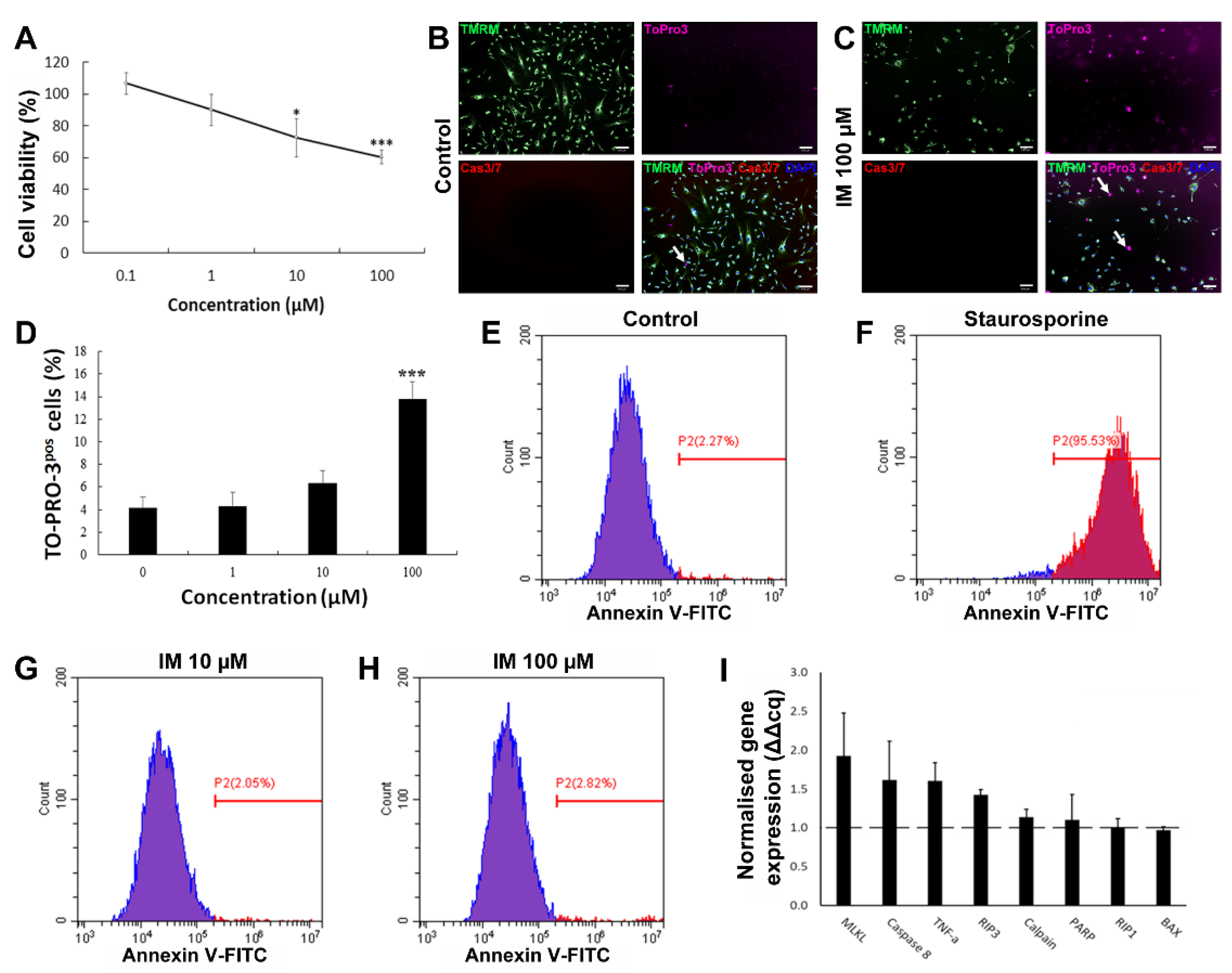
2.1. IM Reduces Cell Viability but Does Not Induce Apoptosis
2.2. IM Impairs Mitochondrial Membrane Potential in hCPCs
2.3. IM Impairs Autophagic Flux in hCPCs
2.4. Autophagic Impairment Is Not the Main Contributor to IM-Induced hCPC Death
2.5. IM Induces Necroptotic Cell Death within hCPCs, Reversed by RIP1 Inhibition
3. Discussion
4. Materials and Methods
4.1. Cell Culture
4.2. Human Cardiac Progenitor Cell Isolation
4.3. Imatinib Treatment
4.4. Cell Viability
4.5. Live Cell Staining
4.6. Mitochondrial Membrane Potential Staining
4.7. Acidic Organelle Staining
4.8. Reverse Transcription Quantitative PCR (RT-qPCR)
4.9. Proximity Ligation Assay
4.10. Western Blotting
4.11. Statistical Analysis
Author Contributions
Funding
Institutional Review Board Statement
Informed Consent Statement
Data Availability Statement
Acknowledgments
Conflicts of Interest
References
- Paul, M.K.; Mukhopadhyay, A.K. Tyrosine kinase–Role and significance in Cancer. Int. J. Med. Sci. 2004, 1, 101–115. [Google Scholar] [CrossRef] [PubMed]
- Gergely, P.A.; Murnyák, B.; Bencze, J.; Kurucz, A.; Varjas, T.; Gombos, K.; Hortobágyi, T. Tyrosine Kinase Inhibitor Imatinib Mesylate Alters DMBA-Induced Early Onco/Suppressor Gene Expression with Tissue-Specificity in Mice. BioMed Res. Int. 2019, 2019, 8670398. [Google Scholar] [CrossRef] [PubMed]
- Deininger, M.; O’Brien, S.G.; Guilhot, F.; Goldman, D.J.M.; Hochhaus, A.; Hughes, T.P.; Radich, J.P.; Hatfield, A.K.; Mone, M.; Filian, J.; et al. International Randomized Study of Interferon vs. STI571 (IRIS) 8-Year Follow up: Sustained Survival and Low Risk for Progression or Events in Patients with Newly Diagnosed Chronic Myeloid Leukemia in Chronic Phase (CML-CP) Treated with Imatinib. Blood 2009, 114, 1126. [Google Scholar] [CrossRef]
- Buchdunger, E.; Cioffi, C.L.; Law, N.; Stover, D.; Ohno-Jones, S.; Druker, B.; Lydon, N.B. Abl Protein-Tyrosine Kinase Inhibitor STI571 Inhibits In Vitro Signal Transduction Mediated by c-Kit and Platelet-Derived Growth Factor Receptors. J. Pharmacol. Exp. Ther. 2000, 295, 139–145. [Google Scholar] [PubMed]
- Druker, B.J.; Tamura, S.; Buchdunger, E.; Ohno, S.; Segal, G.M.; Fanning, S.; Zimmermann, J.; Lydon, N.B. Effects of a selective inhibitor of the Abl tyrosine kinase on the growth of Bcr–Abl positive cells. Nat. Med. 1996, 2, 561. [Google Scholar] [CrossRef]
- Heinrich, M.C.; Griffith, D.J.; Druker, B.J.; Wait, C.L.; Ott, K.A.; Zigler, A.J. Inhibition of c-kit receptor tyrosine kinase activity by STI 571, a selective tyrosine kinase inhibitor. Blood 2000, 96, 925–932. [Google Scholar] [CrossRef]
- Kantarjian, H.; O’Brien, S.; Jabbour, E.; Garcia-Manero, G.; Quintas-Cardama, A.; Shan, J.; Rios, M.B.; Ravandi, F.; Faderl, S.; Kadia, T.; et al. Improved survival in chronic myeloid leukemia since the introduction of imatinib therapy: A single-institution historical experience. Blood 2012, 119, 1981–1987. [Google Scholar] [CrossRef]
- Ran, H.-H.; Zhang, R.; Lu, X.-C.; Yang, B.; Fan, H.; Zhu, H.L. Imatinib-induced decompensated heart failure in an elderly patient with chronic myeloid leukemia: Case report and literature review. J. Geriatr. Cardiol. JGC 2012, 9, 411–414. [Google Scholar]
- Longhi, A.; Ferrari, S.; Bacci, G.; Specchia, S. Long-term follow-up of patients with doxorubicin-induced cardiac toxicity after chemotherapy for osteosarcoma. Anticancer Drugs 2007, 18, 737. [Google Scholar] [CrossRef]
- Iqbal, N.; Iqbal, N. Imatinib: A breakthrough of targeted therapy in cancer. Chemother. Res. Pract. 2014, 2014, 357027. [Google Scholar] [CrossRef]
- Kerkelä, R.; Grazette, L.; Yacobi, R.; Iliescu, C.; Patten, R.; Beahm, C.; Walters, B.; Shevtsov, S.; Pesant, S.; Clubb, F.J.; et al. Cardiotoxicity of the cancer therapeutic agent imatinib mesylate. Nat. Med. 2006, 12, 908–916. [Google Scholar] [CrossRef] [PubMed]
- Atallah, E.; Kantarjian, H.; Cortes, J. In reply to ‘Cardiotoxicity of the cancer therapeutic agent imatinib mesylate’. Nat. Med. 2007, 13, 14. [Google Scholar] [CrossRef] [PubMed]
- Park, Y.H.; Park, H.J.; Kim, B.-S.; Ha, E.; Jung, K.H.; Yoon, S.H.; Yim, S.V.; Chung, J.-H. BNP as a marker of the heart failure in the treatment of imatinib mesylate. Cancer Lett. 2006, 243, 16–22. [Google Scholar] [CrossRef] [PubMed]
- Barr, L.A.; Makarewich, C.A.; Berretta, R.M.; Gao, H.; Troupes, C.D.; Woitek, F.; Recchia, F.; Kubo, H.; Force, T.; Houser, S.R.; et al. Imatinib Activates Pathological Hypertrophy by Altering Myocyte Calcium Regulation. Clin. Transl. Sci. 2014, 7, 360–367. [Google Scholar] [CrossRef] [PubMed]
- Herman, E.H.; Knapton, A.; Rosen, E.; Thompson, K.; Rosenzweig, B.; Estis, J.; Agee, S.; Lu, Q.-A.; Todd, J.A.; Lipshultz, S.; et al. A Multifaceted Evaluation of Imatinib-induced Cardiotoxicity in the Rat. Toxicol. Pathol. 2011, 39, 1091–1106. [Google Scholar] [CrossRef]
- Fernández, A.; Sanguino, A.; Peng, Z.; Oztürk, E.; Chen, J.; Crespo, A.; Wulf, S.; Shavrin, A.; Qin, C.; Ma, J.; et al. An anticancer C-Kit kinase inhibitor is reengineered to make it more active and less cardiotoxic. J. Clin. Investig. 2007, 117, 4044–4054. [Google Scholar] [CrossRef]
- Burke, M.J.; Walmsley, R.; Munsey, T.S.; Smith, A.J. Receptor tyrosine kinase inhibitors cause dysfunction in adult rat cardiac fibroblasts in vitro. Toxicol. Vitro 2019, 58, 178–186. [Google Scholar] [CrossRef]
- Beltrami, A.P.; Barlucchi, L.; Torella, D.; Baker, M.; Limana, F.; Chimenti, S.; Kasahara, H.; Rota, M.; Musso, E.; Urbanek, K.; et al. Adult Cardiac Stem Cells Are Multipotent and Support Myocardial Regeneration. Cell 2003, 114, 763–776. [Google Scholar] [CrossRef]
- Ellison, G.M.; Vicinanza, C.; Smith, A.J.; Aquila, I.; Leone, A.; Waring, C.D.; Henning, B.J.; Stirparo, G.G.; Papait, R.; Scarfò, M.; et al. Adult c-kitpos Cardiac Stem Cells Are Necessary and Sufficient for Functional Cardiac Regeneration and Repair. Cell 2013, 154, 827–842. [Google Scholar] [CrossRef]
- Messina, E.; De Angelis, L.; Frati, G.; Morrone, S.; Chimenti, S.; Fiordaliso, F.; Salio, M.; Battaglia, M.; Latronico, M.V.G.; Coletta, M.; et al. Isolation and Expansion of Adult Cardiac Stem Cells From Human and Murine Heart. Circ. Res. 2004, 95, 911–921. [Google Scholar] [CrossRef]
- Lennartsson, J.; Rönnstrand, L. Stem Cell Factor Receptor/c-Kit: From Basic Science to Clinical Implications. Physiol. Rev. 2012, 92, 1619–1649. [Google Scholar] [CrossRef] [PubMed]
- Smith, A.J.; Lewis, F.C.; Aquila, I.; Waring, C.D.; Nocera, A.; Agosti, V.; Nadal-Ginard, B.; Torella, D.; Ellison, G.M. Isolation and characterization of resident endogenous c-Kit+ cardiac stem cells from the adult mouse and rat heart. Nat. Protoc. 2014, 9, 1662–1681. [Google Scholar] [CrossRef] [PubMed]
- Kawaguchi, N.; Smith, A.J.; Waring, C.D.; Hasan, K.; Miyamoto, S.; Matsuoka, R.; Ellison, G.M. c-kitpos GATA-4 high rat cardiac stem cells foster adult cardiomyocyte survival through IGF-1 paracrine signalling. PLoS ONE 2010, 5, e14297. [Google Scholar] [CrossRef] [PubMed]
- Hsieh, P.C.H.; Segers, V.; Davis, M.E.; MacGillivray, C.; Gannon, J.; Molkentin, J.; Robbins, J.; Lee, R.T. Evidence from a genetic fate-mapping study that stem cells refresh adult mammalian cardiomyocytes after injury. Nat. Med. 2007, 13, 970–974. [Google Scholar] [CrossRef] [PubMed]
- Hosoda, T. C-kit-positive cardiac stem cells and myocardial regeneration. Am. J. Cardiovasc. Dis. 2011, 2, 58–67. [Google Scholar]
- Slee, E.A.; Adrain, C.; Martin, S.J. Executioner Caspase-3, -6, and -7 Perform Distinct, Non-redundant Roles during the Demolition Phase of Apoptosis. J. Biol. Chem. 2001, 276, 7320–7326. [Google Scholar] [CrossRef]
- Murphy, J.M.; Czabotar, P.E.; Hildebrand, J.M.; Lucet, I.S.; Zhang, J.-G.; Alvarez-Diaz, S.; Lewis, R.; Lalaoui, N.; Metcalf, D.; Webb, A.I.; et al. The Pseudokinase MLKL Mediates Necroptosis via a Molecular Switch Mechanism. Immunity 2013, 39, 443–453. [Google Scholar] [CrossRef]
- Linkermann, A.; Green, D.R. Necroptosis. N. Engl. J. Med. 2014, 370, 455–465. [Google Scholar] [CrossRef]
- Vandenabeele, P.; Galluzzi, L.; Vanden Berghe, T.; Kroemer, G. Molecular mechanisms of necroptosis: An ordered cellular explosion. Nat. Rev. Mol. Cell Biol. 2010, 11, 700–714. [Google Scholar] [CrossRef]
- Guicciardi, M.E.; Leist, M.; Gores, G.J. Lysosomes in cell death. Oncogene 2004, 23, 2881. [Google Scholar] [CrossRef]
- Mazure, N.M.; Pouysségur, J. Hypoxia-induced autophagy: Cell death or cell survival? Curr. Opin. Cell Biol. 2010, 22, 177–180. [Google Scholar] [CrossRef]
- Kroemer, G.; Jäättelä, M. Lysosomes and autophagy in cell death control. Nat. Rev. Cancer 2005, 5, 886. [Google Scholar] [CrossRef]
- Carew, J.S.; Nawrocki, S.T.; Giles, F.J.; Cleveland, J.L. Targeting autophagy: A novel anticancer strategy with therapeutic implications for imatinib resistance. Biol. Targets Ther. 2008, 2, 201–204. [Google Scholar]
- Smith, A.J.; Ruchaya, P.; Walmsley, R.; Wright, K.E.; Lewis-McDougall, F.C.; Bond, J.; Ellison-Hughes, G.M. Receptor tyrosine kinase inhibitors negatively impact on pro-reparative characteristics of human cardiac progenitor cells. Sci. Rep. 2022, 12, 10132. [Google Scholar] [CrossRef]
- Savi, M.; Frati, C.; Cavalli, S.; Graiani, G.; Galati, S.; Buschini, A.; Madeddu, D.; Falco, A.; Prezioso, L.; Mazzaschi, G.; et al. Imatinib mesylate-induced cardiomyopathy involves resident cardiac progenitors. Pharmacol. Res. 2018, 127, 15–25. [Google Scholar] [CrossRef]
- Prezioso, L.; Galaverna, F.; Tanzi, S.; Frati, C.; Savi, M.; Lagrasta, C.; Cavalli, S.; Galati, S.; Ferraro, F.; Deangelis, A.; et al. Imatinib Mesylate Induced Cardiotoxicity: A Cardiac Progenitor Cell Disease? Blood 2009, 114, 2200. [Google Scholar] [CrossRef]
- Yu, Y.; Yang, L.; Zhao, M.; Zhu, S.; Kang, R.; Vernon, P.; Tang, D.; Cao, L. Targeting microRNA-30a-mediated autophagy enhances imatinib activity against human chronic myeloid leukemia cells. Leukemia 2012, 26, 1752–1760. [Google Scholar] [CrossRef]
- Kim, J.S.; Jeung, H.K.; Cheong, J.-W.; Maeng, H.; Lee, S.T.; Hahn, J.S.; Ko, Y.W.; Min, Y.H. Apicidin potentiates the imatinib-induced apoptosis of Bcr–Abl-positive human leukaemia cells by enhancing the activation of mitochondria-dependent caspase cascades. Br. J. Haematol. 2004, 124, 166–178. [Google Scholar] [CrossRef]
- Li, F.; Munsey, T.S.; Sivaprasadarao, A. TRPM2-mediated rise in mitochondrial Zn2+ promotes palmitate-induced mitochondrial fission and pancreatic β-cell death in rodents. Cell Death Differ. 2017, 24, 1999–2012. [Google Scholar] [CrossRef]
- Sylow, L.; Long, J.Z.; Lokurkar, I.A.; Zeng, X.; Richter, E.A.; Spiegelman, B.M. The Cancer Drug Dasatinib Increases PGC-1α in Adipose Tissue but Has Adverse Effects on Glucose Tolerance in Obese Mice. Endocrinology 2016, 157, 4184–4191. [Google Scholar] [CrossRef]
- Ertmer, A.; Huber, V.; Gilch, S.; Yoshimori, T.; Erfle, V.; Duyster, J.; Elsässer, H.-P.; Schatzl, H. The anticancer drug imatinib induces cellular autophagy. Leukemia 2007, 21, 936–942. [Google Scholar] [CrossRef]
- Ertmer, A.; Huber, V.; Gilch, S.; Yoshimori, T.; Erfle, V.; Duyster, J.; Elsässer, H.-P.; Schatzl, H. Inhibition of autophagy at a late stage enhances imatinib-induced cytotoxicity in human malignant glioma cells. Int. J. Cancer 2009, 124, 1060–1071. [Google Scholar]
- Chen, P.-H.; Liu, A.-J.; Ho, K.-H.; Chiu, Y.-T.; Lin, Z.-H.A.; Lee, Y.-T.; Shih, C.-M.; Chen, K.-C. microRNA-199a/b-5p enhance imatinib efficacy via repressing WNT2 signaling-mediated protective autophagy in imatinib-resistant chronic myeloid leukemia cells. Chem. Biol. Interact. 2018, 291, 144–151. [Google Scholar] [CrossRef]
- Goodall, M.L.; Fitzwalter, B.E.; Zahedi, S.; Wu, M.; Rodriguez, D.; Mulcahy-Levy, J.M.; Green, D.R.; Morgan, M.; Cramer, S.D.; Thorburn, A. The Autophagy Machinery Controls Cell Death Switching between Apoptosis and Necroptosis. Dev. Cell 2016, 37, 337–349. [Google Scholar] [CrossRef]
- Belloc, F.; Moreau-Gaudry, F.; Uhalde, M.; Cazalis, L.; Jeanneteau, M.; Lacombe, F.; Praloran, V.; Mahon, F.-X. Imatinib and nilotinib induce apoptosis of chronic myeloid leukemia cells through a Bim-dependant pathway modulated by cytokines. Cancer Biol. Ther. 2007, 6, 912–919. [Google Scholar] [CrossRef]
- Juurikivi, A.; Sandler, C.; A Lindstedt, K.; Kovanen, P.T.; Juutilainen, T.; Leskinen, M.; Mäki, T.; Eklund, K.K. Inhibition of c-kit tyrosine kinase by imatinib mesylate induces apoptosis in mast cells in rheumatoid synovia: A potential approach to the treatment of arthritis. Ann. Rheum. Dis. 2005, 64, 1126–1131. [Google Scholar] [CrossRef]
- Leveque, D.; Maloisel, F. Clinical Pharmacokinetics of Imatinib Mesylate. In Vivo 2005, 19, 77–84. [Google Scholar]
- Demetri, G.D.; Wang, Y.; Wehrle, E.; Racine, A.; Nikolova, Z.; Blanke, C.D.; Joensuu, H.; von Mehren, M. Imatinib Plasma Levels Are Correlated With Clinical Benefit in Patients With Unresectable/Metastatic Gastrointestinal Stromal Tumors. J. Clin. Oncol. 2009, 27, 3141–3147. [Google Scholar] [CrossRef]
- Smith, A.J.; Tauskela, J.S.; Stone, T.W.; Smith, R.A. Preconditioning with 4-aminopyridine protects cerebellar granule neurons against excitotoxicity. Brain Res. 2009, 1294, 165–175. [Google Scholar] [CrossRef]








| Gene Targets | Forward Sequence (5′-3′) | Reverse Sequence (3′-5′) | Product Size (bp) | mRNA Accession Number |
|---|---|---|---|---|
| β-Actin | GCCTCGCCTTTGCCGA | CTCGTCGCCCACATAGGAAT | 221 | NM_001101.3 |
| BAX | TAACATGGAGCTGCAGAGGATG | GGGACATCAGTCGCTTCAGTG | 299 | NM_001291428.1 |
| Calpain | CAATGTCCGCTTCGGCTCTA | TGCGACTCACTGCGCC | 182 | NM_001749.3 |
| CASP8 | AGCCCTCTGAATTTGCTAGTC | AATATAATCCGCTCCACCCTTTCC | 208 | NM_001080125.1 |
| MLKL | GTCCGGTACAGTCAGCAGAG | CTTCAAATTTTCCATGCCTTCGC | 206 | NM_152649.3 |
| PARP | AGCGTGTTTCTAGGTCGTGG | CATCAAACATGGGCGACTGC | 194 | NM_001618.3 |
| RIP1 | CTGCTCGTCAAGTGTGGGA | CCGAGGTCTGCGATCTTAATGT | 702 | NM_003804.4 |
| RIP3 | TTACCTGCACGACCAGAACC | TGCTGCTCTTGAGCTGAGAC | 548 | NM_006871.3 |
| TNF-α | TAGCCCATGTTGTAGCAAACCC | GGACCTGGGAGTAGATGAGGT | 150 | NM_000594.3 |
| Host | Target | Company | Dilution |
|---|---|---|---|
| Rabbit | Anti-human LC3 | Novus | 1:4000 |
| Rabbit | Anti-human MAP1LC3B | Cusabio | 1:200 |
| Mouse | Anti-human LAMP2 | Novus | 1:1000 |
| Rabbit | Anti-human p-MLKL | Abcam | 1:1000 |
| Rabbit | Anti-human total MLKL | Genetex | 1:1000 |
| Rabbit | Anti-human p62 | ProSci Inc. | 1:1000 |
| Rabbit | Anti-human beta-actin | Cell Signaling | 1:2000 |
Publisher’s Note: MDPI stays neutral with regard to jurisdictional claims in published maps and institutional affiliations. |
© 2022 by the authors. Licensee MDPI, Basel, Switzerland. This article is an open access article distributed under the terms and conditions of the Creative Commons Attribution (CC BY) license (https://creativecommons.org/licenses/by/4.0/).
Share and Cite
Walmsley, R.; Steele, D.S.; Ellison-Hughes, G.M.; Papaspyros, S.; Smith, A.J. Imatinib Mesylate Induces Necroptotic Cell Death and Impairs Autophagic Flux in Human Cardiac Progenitor Cells. Int. J. Mol. Sci. 2022, 23, 11812. https://doi.org/10.3390/ijms231911812
Walmsley R, Steele DS, Ellison-Hughes GM, Papaspyros S, Smith AJ. Imatinib Mesylate Induces Necroptotic Cell Death and Impairs Autophagic Flux in Human Cardiac Progenitor Cells. International Journal of Molecular Sciences. 2022; 23(19):11812. https://doi.org/10.3390/ijms231911812
Chicago/Turabian StyleWalmsley, Robert, Derek S. Steele, Georgina M. Ellison-Hughes, Sotiris Papaspyros, and Andrew J. Smith. 2022. "Imatinib Mesylate Induces Necroptotic Cell Death and Impairs Autophagic Flux in Human Cardiac Progenitor Cells" International Journal of Molecular Sciences 23, no. 19: 11812. https://doi.org/10.3390/ijms231911812
APA StyleWalmsley, R., Steele, D. S., Ellison-Hughes, G. M., Papaspyros, S., & Smith, A. J. (2022). Imatinib Mesylate Induces Necroptotic Cell Death and Impairs Autophagic Flux in Human Cardiac Progenitor Cells. International Journal of Molecular Sciences, 23(19), 11812. https://doi.org/10.3390/ijms231911812

