Targeting Phospholipase D Pharmacologically Prevents Phagocytic Function Loss of Retinal Pigment Epithelium Cells Exposed to High Glucose Levels
Abstract
1. Introduction
2. Results
2.1. Inflammatory Inductors Reduce Phagocytic Function of ARPE-19 Cells
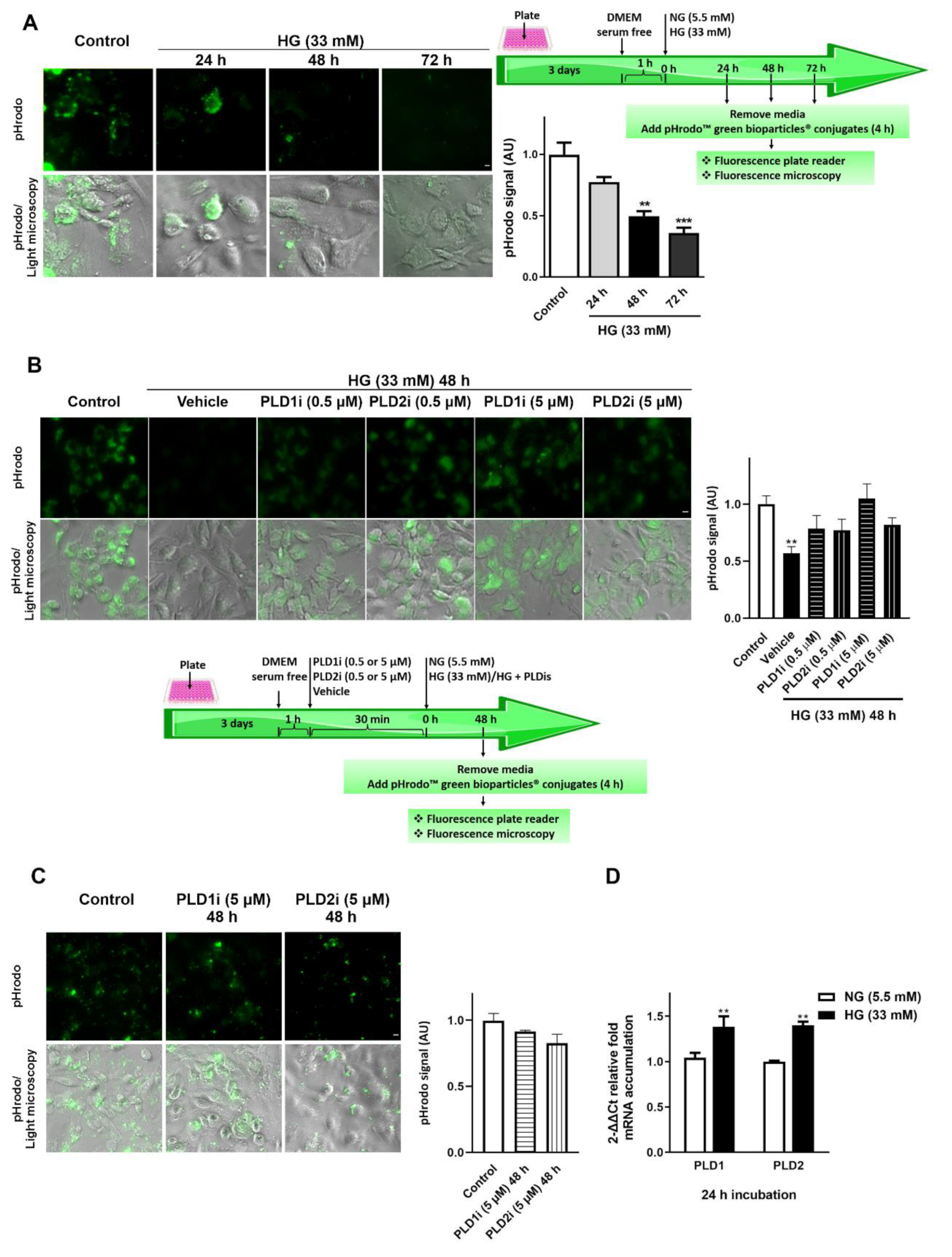
2.2. PLD1 and PLD2 Inhibition Prevents Phagocytic Function Loss of ARPE-19 Cells Exposed to High Glucose Levels, but Does Not Affect Phagocytic Function under Basal Conditions
2.3. PLD1 and PLD2 Are Expressed in ABC Cells, a Novel Human RPE Cell Line
2.4. PLD Pharmacological Inhibitors Do Not Affect ABC Cell Viability under Basal Conditions
3. Discussion
4. Materials and Methods
4.1. Reagents
4.2. Antibodies
4.3. Cell Culture and Treatments
4.4. Measurement of Reactive Oxygen Species (ROS) Production
4.5. Non-Specific Phagocytosis Assays
4.6. POS Phagocytosis Assays
4.7. Western Blot (WB) Assays
4.8. Real-Time Quantitative PCR (qPCR) Assays
4.9. PLD Silencing
4.10. RNAseq Analysis and Bioinformatic Analyses of RNAseq
4.11. Flow Cytometry
4.12. Statistical Analysis
5. Conclusions
Supplementary Materials
Author Contributions
Funding
Data Availability Statement
Acknowledgments
Conflicts of Interest
Abbreviations
References
- Cohen, S.R.; Gardner, T.W. Diabetic Retinopathy and Diabetic Macular Edema. Dev. Ophthalmol. 2016, 55, 137–146. [Google Scholar] [CrossRef] [PubMed]
- Kauppinen, A.; Paterno, J.J.; Blasiak, J.; Salminen, A.; Kaarniranta, K. Inflammation and Its Role in Age-Related Macular Degeneration. Cell. Mol. Life Sci. 2016, 73, 1765–1786. [Google Scholar] [CrossRef] [PubMed]
- Leung, K.W.; Barnstable, C.J.; Tombran-Tink, J. Bacterial Endotoxin Activates Retinal Pigment Epithelial Cells and Induces Their Degeneration through IL-6 and IL-8 Autocrine Signaling. Mol. Immunol. 2009, 46, 1374–1386. [Google Scholar] [CrossRef] [PubMed]
- Shen, D.F.; Chang, M.A.; Matteson, D.M.; Buggage, R.; Kozhich, A.T.; Chan, C.C. Biphasic Ocular Inflammatory Response to Endotoxin-Induced Uveitis in the Mouse. Arch. Ophthalmol. 2000, 118, 521–527. [Google Scholar] [CrossRef][Green Version]
- Teo, Z.L.; Tham, Y.-C.; Yu, M.; Chee, M.L.; Rim, T.H.; Cheung, N.; Bikbov, M.M.; Wang, Y.X.; Tang, Y.; Lu, Y.; et al. Global Prevalence of Diabetic Retinopathy and Projection of Burden through 2045: Systematic Review and Meta-Analysis. Ophthalmology 2021, 128, 1580–1591. [Google Scholar] [CrossRef]
- Hernández-Zimbrón, L.F.; Zamora-Alvarado, R.; Ochoa-De la Paz, L.; Velez-Montoya, R.; Zenteno, E.; Gulias-Cañizo, R.; Quiroz-Mercado, H.; Gonzalez-Salinas, R. Age-Related Macular Degeneration: New Paradigms for Treatment and Management of AMD. Oxid. Med. Cell. Longev. 2018, 2018, 8374647. [Google Scholar] [CrossRef]
- Strauss, O. The Retinal Pigment Epithelium in Visual Function. Physiol. Rev. 2005, 85, 845–881. [Google Scholar] [CrossRef]
- Strauß, O. Pharmacology of the Retinal Pigment Epithelium, the Interface between Retina and Body System. Eur. J. Pharm. 2016, 787, 84–93. [Google Scholar] [CrossRef]
- Mazzoni, F.; Safa, H.; Finnemann, S.C. Understanding Photoreceptor Outer Segment Phagocytosis: Use and Utility of RPE Cells in Culture. Exp. Eye Res. 2014, 126, 51–60. [Google Scholar] [CrossRef]
- Carr, A.-J.; Vugler, A.; Lawrence, J.; Chen, L.L.; Ahmado, A.; Chen, F.K.; Semo, M.; Gias, C.; da Cruz, L.; Moore, H.D.; et al. Molecular Characterization and Functional Analysis of Phagocytosis by Human Embryonic Stem Cell-Derived RPE Cells Using a Novel Human Retinal Assay. Mol. Vis. 2009, 15, 283–295. [Google Scholar]
- McDermott, M.I.; Wang, Y.; Wakelam, M.J.O.; Bankaitis, V.A. Mammalian Phospholipase D: Function, and Therapeutics. Prog. Lipid Res. 2020, 78, 101018. [Google Scholar] [CrossRef]
- McDermott, M.; Wakelam, M.J.O.; Morris, A.J. Phospholipase D. Biochem. Cell Biol. 2004, 82, 225–253. [Google Scholar] [CrossRef]
- Peng, X.; Frohman, M.A. Mammalian Phospholipase D Physiological and Pathological Roles. Acta Physiol. (Oxf.) 2012, 204, 219–226. [Google Scholar] [CrossRef]
- Tang, X.; Benesch, M.G.K.; Brindley, D.N. Lipid Phosphate Phosphatases and Their Roles in Mammalian Physiology and Pathology. J. Lipid Res. 2015, 56, 2048–2060. [Google Scholar] [CrossRef]
- Brindley, D.N.; Pilquil, C.; Sariahmetoglu, M.; Reue, K. Phosphatidate Degradation: Phosphatidate Phosphatases (Lipins) and Lipid Phosphate Phosphatases. Biochim. Biophys. Acta 2009, 1791, 956–961. [Google Scholar] [CrossRef]
- Newton, A.C. Protein Kinase C: Perfectly Balanced. Crit. Rev. Biochem. Mol. Biol. 2018, 53, 208–230. [Google Scholar] [CrossRef]
- Carrasco, S.; Mérida, I. Diacylglycerol, When Simplicity Becomes Complex. Trends Biochem. Sci. 2007, 32, 27–36. [Google Scholar] [CrossRef]
- Wang, Q.J. PKD at the Crossroads of DAG and PKC Signaling. Trends Pharm. Sci. 2006, 27, 317–323. [Google Scholar] [CrossRef]
- Frohman, M.A. The Phospholipase D Superfamily as Therapeutic Targets. Trends Pharm. Sci. 2015, 36, 137–144. [Google Scholar] [CrossRef]
- Mateos, M.V.; Kamerbeek, C.B.; Giusto, N.M.; Salvador, G.A. The Phospholipase D Pathway Mediates the Inflammatory Response of the Retinal Pigment Epithelium. Int. J. Biochem. Cell Biol. 2014, 55, 119–128. [Google Scholar] [CrossRef]
- Tenconi, P.E.; Bermúdez, V.; Oresti, G.M.; Giusto, N.M.; Salvador, G.A.; Mateos, M.V. High Glucose-Induced Phospholipase D Activity in Retinal Pigment Epithelium Cells: New Insights into the Molecular Mechanisms of Diabetic Retinopathy. Exp. Eye Res. 2019, 184, 243–257. [Google Scholar] [CrossRef]
- Bermúdez, V.; Tenconi, P.E.; Giusto, N.M.; Mateos, M.V. Canonical Phospholipase D Isoforms in Visual Function and Ocular Response to Stress. Exp. Eye Res. 2022, 217, 108976. [Google Scholar] [CrossRef]
- Bermúdez, V.; Tenconi, P.E.; Giusto, N.M.; Mateos, M.V. Lipopolysaccharide-Induced Autophagy Mediates Retinal Pigment Epithelium Cells Survival. Modulation by the Phospholipase D Pathway. Front. Cell. Neurosci. 2019, 13, 154. [Google Scholar] [CrossRef]
- Tanguy, E.; Tran Nguyen, A.P.; Kassas, N.; Bader, M.-F.; Grant, N.J.; Vitale, N. Regulation of Phospholipase D by Arf6 during FcγR-Mediated Phagocytosis. J. Immunol. 2019, 202, 2971–2981. [Google Scholar] [CrossRef]
- Ganesan, R.; Henkels, K.M.; Wrenshall, L.E.; Kanaho, Y.; Di Paolo, G.; Frohman, M.A.; Gomez-Cambronero, J. Oxidized LDL Phagocytosis during Foam Cell Formation in Atherosclerotic Plaques Relies on a PLD2-CD36 Functional Interdependence. J. Leukoc. Biol. 2018, 103, 867–883. [Google Scholar] [CrossRef]
- Ali, W.H.; Chen, Q.; Delgiorno, K.E.; Su, W.; Hall, J.C.; Hongu, T.; Tian, H.; Kanaho, Y.; Di Paolo, G.; Crawford, H.C.; et al. Deficiencies of the Lipid-Signaling Enzymes Phospholipase D1 and D2 Alter Cytoskeletal Organization, Macrophage Phagocytosis, and Cytokine-Stimulated Neutrophil Recruitment. PLoS ONE 2013, 8, e55325. [Google Scholar] [CrossRef]
- Corrotte, M.; Tran Nyguyen, A.P.; Harlay, M.L.; Vitale, N.; Bader, M.-F.; Grant, N.J. Ral Isoforms Are Implicated in FcγR-Mediated Phagocytosis: Activation of Phospholipase D by RalA. J. Immunol. 2010, 185, 2942–2950. [Google Scholar] [CrossRef]
- Corrotte, M.; Chasserot-Golaz, S.; Huang, P.; Du, G.; Ktistakis, N.T.; Frohman, M.A.; Vitale, N.; Bader, M.-F.; Grant, N.J. Dynamics and Function of Phospholipase D and Phosphatidic Acid during Phagocytosis. Traffic 2006, 7, 365–377. [Google Scholar] [CrossRef]
- Asatryan, A.; Calandria, J.M.; Kautzmann, M.-A.I.; Jun, B.; Gordon, W.C.; Do, K.V.; Bhattacharjee, S.; Pham, T.L.; Bermúdez, V.; Mateos, M.V.; et al. New Retinal Pigment Epithelial Cell Model to Unravel Neuroprotection Sensors of Neurodegeneration in Retinal Disease. Front. Neurosci. 2022, 16, 926629. [Google Scholar] [CrossRef]
- Mukherjee, P.K.; Marcheselli, V.L.; de Rivero Vaccari, J.C.; Gordon, W.C.; Jackson, F.E.; Bazan, N.G. Photoreceptor Outer Segment Phagocytosis Attenuates Oxidative Stress-Induced Apoptosis with Concomitant Neuroprotectin D1 Synthesis. Proc. Natl. Acad. Sci. USA 2007, 104, 13158–13163. [Google Scholar] [CrossRef]
- Mazzoni, F.; Mao, Y.; Finnemann, S.C. Advanced Analysis of Photoreceptor Outer Segment Phagocytosis by RPE Cells in Culture. In Retinal Degeneration; Weber, B.H.F., Langmann, T., Eds.; Methods in Molecular Biology; Springer: New York, NY, USA, 2019; Volume 1834, pp. 95–108. ISBN 978-1-4939-8668-2. [Google Scholar]
- Kolko, M.; Wang, J.; Zhan, C.; Poulsen, K.A.; Prause, J.U.; Nissen, M.H.; Heegaard, S.; Bazan, N.G. Identification of Intracellular Phospholipases A2 in the Human Eye: Involvement in Phagocytosis of Photoreceptor Outer Segments. Invest. Ophthalmol. Vis. Sci. 2007, 48, 1401–1409. [Google Scholar] [CrossRef] [PubMed][Green Version]
- Brown, H.A.; Thomas, P.G.; Lindsley, C.W. Targeting Phospholipase D in Cancer, Infection and Neurodegenerative Disorders. Nat. Rev. Drug Discov. 2017, 16, 351–367. [Google Scholar] [CrossRef] [PubMed]
- Klein, J. Functions and Pathophysiological Roles of Phospholipase D in the Brain. J. Neurochem. 2005, 94, 1473–1487. [Google Scholar] [CrossRef] [PubMed]
- Tenconi, P.E.; Giusto, N.M.; Salvador, G.A.; Mateos, M.V. Phospholipase D1 Modulates Protein Kinase C-Epsilon in Retinal Pigment Epithelium Cells during Inflammatory Response. Int. J. Biochem. Cell Biol. 2016, 81, 67–75. [Google Scholar] [CrossRef] [PubMed]
- Shin, S.-Y.; Kim, Y.-S.; Lee, S.-Y.; Bae, W.-J.; Park, Y.-D.; Hyun, Y.-C.; Kang, K.; Kim, E.-C. Expression of Phospholipase D in Periodontitis and Its Role in the Inflammatory and Osteoclastic Response by Nicotine- and Lipopolysaccharide-Stimulated Human Periodontal Ligament Cells. J. Periodontol. 2015, 86, 1405–1416. [Google Scholar] [CrossRef] [PubMed]
- Ma, W.; Park, S.-Y.; Han, J.-S. Role of Phospholipase D1 in Glucose-Induced Insulin Secretion in Pancreatic β Cells. Exp. Mol. Med. 2010, 42, 456. [Google Scholar] [CrossRef]
- Fällman, M.; Gullberg, M.; Hellberg, C.; Andersson, T. Complement Receptor-Mediated Phagocytosis Is Associated with Accumulation of Phosphatidylcholine-Derived Diglyceride in Human Neutrophils. Involvement of Phospholipase D and Direct Evidence for a Positive Feedback Signal of Protein Kinase. J. Biol. Chem. 1992, 267, 2656–2663. [Google Scholar] [CrossRef]
- Serrander, L.; Fällman, M.; Stendahl, O. Activation of Phospholipase D Is an Early Event in Integrin-Mediated Signalling Leading to Phagocytosis in Human Neutrophils. Inflammation 1996, 20, 439–450. [Google Scholar] [CrossRef]
- Kusner, D.J.; Hall, C.F.; Jackson, S. Fc Gamma Receptor-Mediated Activation of Phospholipase D Regulates Macrophage Phagocytosis of IgG-Opsonized Particles. J. Immunol. 1999, 162, 2266–2274. [Google Scholar]
- Gewirtz, A.T.; Seetoo, K.F.; Simons, E.R. Neutrophil Degranulation and Phospholipase D Activation Are Enhanced If the Na+/H+ Antiport Is Blocked. J. Leukoc. Biol. 1998, 64, 98–103. [Google Scholar] [CrossRef]
- Klettner, A.; Brinkmann, A.; Winkelmann, K.; Käckenmeister, T.; Hildebrandt, J.; Roider, J. Effect of Long-Term Inflammation on Viability and Function of RPE Cells. Exp. Eye Res. 2020, 200, 108214. [Google Scholar] [CrossRef]
- Datta, S.; Cano, M.; Ebrahimi, K.; Wang, L.; Handa, J.T. The Impact of Oxidative Stress and Inflammation on RPE Degeneration in Non-Neovascular AMD. Prog. Retin. Eye Res. 2017, 60, 201–218. [Google Scholar] [CrossRef]
- Kwon, W.; Freeman, S.A. Phagocytosis by the Retinal Pigment Epithelium: Recognition, Resolution, Recycling. Front. Immunol. 2020, 11, 604205. [Google Scholar] [CrossRef]
- Dalvi, S.; Galloway, C.A.; Winschel, L.; Hashim, A.; Soto, C.; Tang, C.; MacDonald, L.A.; Singh, R. Environmental Stress Impairs Photoreceptor Outer Segment (POS) Phagocytosis and Degradation and Induces Autofluorescent Material Accumulation in HiPSC-RPE Cells. Cell Death Discov. 2019, 5, 96. [Google Scholar] [CrossRef]
- Puddu, A.; Ravera, S.; Panfoli, I.; Bertola, N.; Maggi, D. High Glucose Impairs Expression and Activation of MerTK in ARPE-19 Cells. Int. J. Mol. Sci. 2022, 23, 1144. [Google Scholar] [CrossRef]
- Jang, Y.H.; Choi, K.Y.; Min, D.S. Phospholipase D-Mediated Autophagic Regulation Is a Potential Target for Cancer Therapy. Cell Death Differ. 2014, 21, 533–546. [Google Scholar] [CrossRef]
- Cho, S.; Hwang, E.S. Status of MTOR Activity May Phenotypically Differentiate Senescence and Quiescence. Mol. Cells 2012, 33, 597–604. [Google Scholar] [CrossRef]
- Leontieva, O.V.; Demidenko, Z.N.; Blagosklonny, M.V. Contact Inhibition and High Cell Density Deactivate the Mammalian Target of Rapamycin Pathway, Thus Suppressing the Senescence Program. Proc. Natl. Acad. Sci. USA 2014, 111, 8832–8837. [Google Scholar] [CrossRef]
- Di Micco, R.; Krizhanovsky, V.; Baker, D.; d’Adda di Fagagna, F. Cellular Senescence in Ageing: From Mechanisms to Therapeutic Opportunities. Nat. Rev. Mol. Cell Biol. 2021, 22, 75–95. [Google Scholar] [CrossRef]
- Saxton, R.A.; Sabatini, D.M. MTOR Signaling in Growth, Metabolism, and Disease. Cell 2017, 168, 960–976. [Google Scholar] [CrossRef]
- Exton, J.H. Regulation of Phospholipase D. FEBS Lett. 2002, 531, 58–61. [Google Scholar] [CrossRef]
- Kim, J.-Y.; Zhao, H.; Martinez, J.; Doggett, T.A.; Kolesnikov, A.V.; Tang, P.H.; Ablonczy, Z.; Chan, C.-C.; Zhou, Z.; Green, D.R.; et al. Noncanonical Autophagy Promotes the Visual Cycle. Cell 2013, 154, 365–376. [Google Scholar] [CrossRef] [PubMed]
- Dhingra, A.; Bell, B.A.; Peachey, N.S.; Daniele, L.L.; Reyes-Reveles, J.; Sharp, R.C.; Jun, B.; Bazan, N.G.; Sparrow, J.R.; Kim, H.J.; et al. Microtubule-Associated Protein 1 Light Chain 3B, (LC3B) Is Necessary to Maintain Lipid-Mediated Homeostasis in the Retinal Pigment Epithelium. Front. Cell. Neurosci. 2018, 12, 351. [Google Scholar] [CrossRef] [PubMed]
- Lam, G.Y.; Cemma, M.; Muise, A.M.; Higgins, D.E.; Brumell, J.H. Host and Bacterial Factors That Regulate LC3 Recruitment to Listeria Monocytogenes during the Early Stages of Macrophage Infection. Autophagy 2013, 9, 985–995. [Google Scholar] [CrossRef] [PubMed]
- Bradford, M.M. A Rapid and Sensitive Method for the Quantitation of Microgram Quantities of Protein Utilizing the Principle of Protein-Dye Binding. Anal. Biochem. 1976, 72, 248–254. [Google Scholar] [CrossRef]
- Livak, K.J.; Schmittgen, T.D. Analysis of Relative Gene Expression Data Using Real-Time Quantitative PCR and the 2(-Delta Delta C(T)) Method. Methods 2001, 25, 402–408. [Google Scholar] [CrossRef] [PubMed]





| Gene Name | Gene Symbol | Sequence Accession Number | Primer Sequences 5′–3′ | Amplicon (pb) |
|---|---|---|---|---|
| Phospholipase D1 | HUMAN_PLD1 | NM_002662.4 | TGGAAGAGGCAAATGAAGAGACAACGATTTCCCTCAACCAC | 91 |
| Phospholipase D2 | HUMAN_PLD2 | NM_002663.4 | CCAAGTTTGTTATCGCTGGTCCAAATGAGATGGCACCTGTC | 92 |
| Glyceraldhehyde-3-phosphate dehydrogenase | HUMAN_GAPDH | NM_001289746.1 | CACTGAATCTCCCCTCCTCACATGATGGTACATGACAAGGTGCG | 87 |
Publisher’s Note: MDPI stays neutral with regard to jurisdictional claims in published maps and institutional affiliations. |
© 2022 by the authors. Licensee MDPI, Basel, Switzerland. This article is an open access article distributed under the terms and conditions of the Creative Commons Attribution (CC BY) license (https://creativecommons.org/licenses/by/4.0/).
Share and Cite
Bermúdez, V.; Tenconi, P.E.; Echevarría, M.S.; Asatrian, A.; Calandria, J.M.; Giusto, N.M.; Bazan, N.G.; Mateos, M.V. Targeting Phospholipase D Pharmacologically Prevents Phagocytic Function Loss of Retinal Pigment Epithelium Cells Exposed to High Glucose Levels. Int. J. Mol. Sci. 2022, 23, 11823. https://doi.org/10.3390/ijms231911823
Bermúdez V, Tenconi PE, Echevarría MS, Asatrian A, Calandria JM, Giusto NM, Bazan NG, Mateos MV. Targeting Phospholipase D Pharmacologically Prevents Phagocytic Function Loss of Retinal Pigment Epithelium Cells Exposed to High Glucose Levels. International Journal of Molecular Sciences. 2022; 23(19):11823. https://doi.org/10.3390/ijms231911823
Chicago/Turabian StyleBermúdez, Vicente, Paula Estefanía Tenconi, María Sol Echevarría, Aram Asatrian, Jorgelina Muriel Calandria, Norma María Giusto, Nicolas Guillermo Bazan, and Melina Valeria Mateos. 2022. "Targeting Phospholipase D Pharmacologically Prevents Phagocytic Function Loss of Retinal Pigment Epithelium Cells Exposed to High Glucose Levels" International Journal of Molecular Sciences 23, no. 19: 11823. https://doi.org/10.3390/ijms231911823
APA StyleBermúdez, V., Tenconi, P. E., Echevarría, M. S., Asatrian, A., Calandria, J. M., Giusto, N. M., Bazan, N. G., & Mateos, M. V. (2022). Targeting Phospholipase D Pharmacologically Prevents Phagocytic Function Loss of Retinal Pigment Epithelium Cells Exposed to High Glucose Levels. International Journal of Molecular Sciences, 23(19), 11823. https://doi.org/10.3390/ijms231911823

