Cisplatin Induces Apoptosis in Mouse Neonatal Testes Organ Culture
Abstract
1. Introduction
2. Results
2.1. Cisplatin Induced Testicular Damage in Organ Culture
2.2. Effects of Cisplatin on Gene Expression of Germ Cell Markers in MTFs
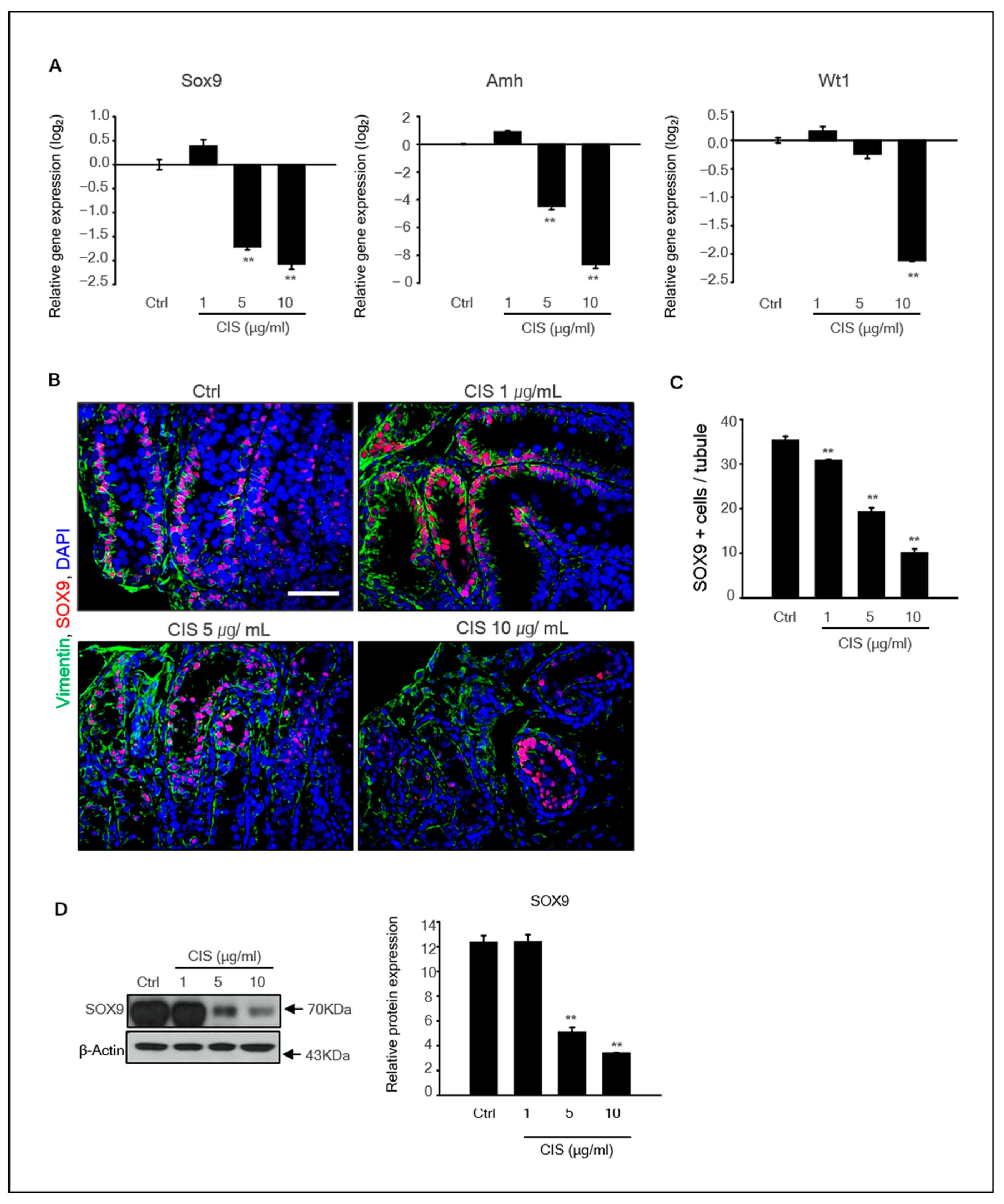
2.3. Effects of Cisplatin on Sertoli Cells in the MTF Culture
2.4. Effects of Cisplatin on the Expression of Steroidogenic Genes in MTFs
2.5. Cisplatin Induced Apoptosis-Related Protein Expression in MTFs
3. Discussion
4. Materials and Methods
4.1. Animals
4.2. Organ Culture Method and Drug Treatment
4.3. Histological and Immunohistochemical Analyses
4.4. RNA Isolation and qPCR
4.5. Western Blot Analysis
4.6. Statistical Analysis
Supplementary Materials
Author Contributions
Funding
Institutional Review Board Statement
Conflicts of Interest
References
- Anderson, R.A.; Mitchell, R.T.; Kelsey, T.W.; Spears, N.; Telfer, E.E.; Wallace, W.H.B. Cancer treatment and gonadal function: Experimental and established strategies for fertility preservation in children and young adults. Lancet Diabetes Endocrinol. 2015, 3, 556–557. [Google Scholar] [CrossRef]
- Rivkees, S.A.; Crawford, J.D. The relationship of gonadal activity and chemotherapy-induced gonadal damage. JAMA 1988, 3, 2123–2125. [Google Scholar] [CrossRef]
- Bukowski, K.; Kciuk, M.; Kontek, R. Mechanisms of Multidrug Resistance in Cancer Chemotherapy. Int. J. Mol. Sci. 2020, 2, 3233. [Google Scholar] [CrossRef] [PubMed]
- Chapman, R.M. Gonadal injury resulting from chemotherapy. Am. J. Ind. Med. 1983, 4, 149–161. [Google Scholar] [CrossRef] [PubMed]
- Meistrich, M.L.; Finch, M.; Cunha, M.F.D.; Hacker, U.; Au, W.W. Damaging effects of fourteen chemotherapeutic drugs on mouse testis cells. Cancer Res. 1982, 42, 122–131. [Google Scholar]
- Culty, M. Gonocytes, the forgotten cells of the germ cell lineage. Birth Defects Res. C Embryo Today 2009, 87, 1–26. [Google Scholar] [CrossRef]
- Huff, D.S.; Fenig, D.M.; Canning, D.A.; Carr, M.G.; Zderic, S.A.; Snyder, H.M. 3rd Abnormal germ cell development in cryptorchidism. Horm Res. 2001, 55, 11–17. [Google Scholar]
- Ehmcke, J.; Hübner, K.; Schöler, H.R.; Schlatt, S. Spermatogonia: Origin, physiology and prospects for conservation and manipulation of the male germ line. Reprod. Fertil. Dev. 2006, 18, 7–12. [Google Scholar] [CrossRef]
- Sharpe, R.M.; McKinnell, C.; Kivlin, C.; Fisher, J.S. Proliferation and functional maturation of Sertoli cells, and their relevance to disorders of testis function in adulthood. Reproduction 2003, 125, 769–784. [Google Scholar] [CrossRef]
- Hoei-Hansen, C.E.; Holm, M.; Meyts, E.R.D.; Skakkebaek, N.E. Histological evidence of testicular dysgenesis in contralateral biopsies from 218 patients with testicular germ cell cancer. J. Pathol. 2003, 200, 370–374. [Google Scholar] [CrossRef]
- Romano, A.; Capozza, M.A.; Mastrangelo, S.; Maurizi, P.; Triarico, S.; Rolesi, R.; Attinà, G.; Fetoni, A.R.; Ruggiero, A. Assessment and Management of Platinum-Related Ototoxicity in Children Treated for Cancer. Cancers 2020, 17, 1266. [Google Scholar] [CrossRef] [PubMed]
- Liao, Y.; Lu, X.; Lu, C.; Li, G.; Jin, Y.; Tang, H. Selection of agents for prevention of cisplatin-induced hepatotoxicity. Pharmacol. Res. 2008, 57, 125–131. [Google Scholar] [CrossRef] [PubMed]
- Atasayar, S.; Gürer-Orhan, H.; Orhan, H.; Gürel, B.; Girgin, G.; Ozgüneş, H. Preventive effect of aminoguanidine compared to vitamin E and C on cisplatin-induced nephrotoxicity in rats. Exp. Toxicol. Pathol. 2009, 61, 23–32. [Google Scholar] [CrossRef]
- Işeri, S.; Ercan, F.; Gedik, N.; Yüksel, M.; Alican, I. Simvastatin attenuates cisplatin-induced kidney and liver damage in rats. Toxicology 2007, 12, 256–264. [Google Scholar] [CrossRef]
- Soni, K.K.; Zhang, L.T.; You, J.H.; Lee, S.W.; Kim, C.Y.; Cui, W.S.; Chae, H.J.; Kim, H.K.; Park, J.K. The effects of MOTILIPERM on cisplatin induced testicular toxicity in Sprague-Dawley rats. Cancer Cell Int. 2015, 18, 121. [Google Scholar] [CrossRef]
- Vawda, A.I. Effect of testosterone on cisplatin-induced testicular damage. Arch. Androl. 1994, 32, 53–57. [Google Scholar] [CrossRef]
- Brozovic, A.; Ambriović-Ristov, A.; Osmak, M. The relationship between cisplatin-induced reactive oxygen species, glutathione, and BCL-2 and resistance to cisplatin. Crit. Rev. Toxicol. 2010, 40, 347–359. [Google Scholar] [CrossRef] [PubMed]
- Santos, N.A.G.; Catão, C.S.; Martins, N.M.; Curti, C.; Bianchi, M.L.P.; Santos, A.C. Cisplatin-induced nephrotoxicity is associated with oxidative stress, redox state unbalance, impairment of energetic metabolism and apoptosis in rat kidney mitochondria. Arch. Toxicol. 2007, 81, 495–504. [Google Scholar] [CrossRef]
- Meirow, D. Reproduction post-chemotherapy in young cancer patients. Mol. Cell Endocrinol. 2000, 27, 123–131. [Google Scholar] [CrossRef]
- Tangir, J.; Zelterman, D.; Ma, W.; Schwartz, P.E. Reproductive function after conservative surgery and chemotherapy for malignant germ cell tumors of the ovary. Obstet. Gynecol. 2003, 101, 251–257. [Google Scholar] [CrossRef]
- Wang, T.S.; Lai, Y.H.; Yang, K.C.; Lin, S.J.; Chen, C.L.; Tsai, P.S. Counteracting Cisplatin-Induced Testicular Damages by Natural Polyphenol Constituent Honokiol. Antioxidants 2020, 9, 723. [Google Scholar] [CrossRef] [PubMed]
- Nakamura, N.; Sloper, D.T.; Valle, P.L.D. Evaluation of an in vitro mouse testis organ culture system for assessing male reproductive toxicity. Birth Defects Res. 2019, 15, 70–77. [Google Scholar] [CrossRef] [PubMed]
- Zhou, C.; Wang, W.; Peretz, J.; Flaws, J.A. Bisphenol A exposure inhibits germ cell nest breakdown by reducing apoptosis in cultured neonatal mouse ovaries. Reprod. Toxicol. 2015, 57, 87–99. [Google Scholar] [CrossRef] [PubMed]
- Park, H.J.; Lee, W.Y.; Zhang, M.; Hong, K.H.; Park, C.K.; Kim, J.H.; Song, H. Evaluation of Resmethrin Toxicity to Neonatal Testes in Organ Culture. Toxicol. Sci. 2020, 1, 53–64. [Google Scholar] [CrossRef] [PubMed]
- Park, H.J.; Zhang, M.; Lee, W.Y.; Hong, K.H.; Do, J.T.; Park, C.K.; Song, H. Toxic Effects of Nonylphenol on Neonatal Testicular Development in Mouse Organ Culture. Int. J. Mol. Sci. 2020, 15, 3491. [Google Scholar] [CrossRef]
- Zhang, T.; Zhou, Y.; Li, L.; Zhao, Y.; Felici, M.D.; Reiter, R.J.; Shen, W. Melatonin protects prepuberal testis from deleterious effects of bisphenol A or diethylhexyl phthalate by preserving H3K9 methylation. J. Pineal Res. 2018, 65, e12497. [Google Scholar] [CrossRef]
- Anwar, N.; Qureshi, I.Z.; Spears, N.; Lopes, F. In vitro administration of sodium arsenite in mouse prepubertal testis induces germ cell loss and apoptosis. Toxicol. In Vitro 2020, 67, 104924. [Google Scholar] [CrossRef]
- Ying, F.; Ding, C.; Ge, R.; Wang, X.; Li, F.; Zhang, Y.; Zeng, Q.; Yu, B.; Ji, R.; Han, X. Comparative evaluation of nonylphenol isomers on steroidogenesis of rat Leydig Cells. Toxicol. In Vitro 2012, 26, 1114–1121. [Google Scholar] [CrossRef]
- Zirkin, B.R.; Papadopoulos, V. Leydig cells: Formation, function, and regulation. Biol. Reprod. 2018, 1, 101–111. [Google Scholar] [CrossRef]
- Chang, H.; Gao, F.; Guillou, F.; Taketo, M.M.; Huff, V.; Behringer, R.R. Wt1 negatively regulates beta-catenin signaling during testis development. Development 2008, 135, 1875–1885. [Google Scholar] [CrossRef]
- Meistrich, M.L. Male gonadal toxicity. Pediatr. Blood Cancer 2009, 53, 261–266. [Google Scholar] [CrossRef] [PubMed]
- Gandini, L.; Sgrò, P.; Lombardo, F.; Paoli, D.; Culasso, F.; Toselli, L.; Tsamatropoulos, P.; Lenzi, A. Effect of chemo- or radiotherapy on sperm parameters of testicular cancer patients. Hum. Reprod. 2006, 21, 2882–2889. [Google Scholar] [CrossRef] [PubMed]
- Gassei, K.; Orwig, K.E. Experimental methods to preserve male fertility and treat male factor infertility. Fertil. Steril. 2016, 105, 256–266. [Google Scholar] [CrossRef]
- Picton, H.M.; Wyns, C.; Anderson, R.A.; Goossens, E.; Jahnukainen, K.; Kliesch, S.; Mitchell, R.T.; Pennings, G.; Rives, N.; Tournaye, H.; et al. European perspective on testicular tissue cryopreservation for fertility preservation in prepubertal and adolescent boys. Hum. Reprod. 2015, 30, 2463–2675. [Google Scholar] [CrossRef] [PubMed]
- Jahnukainen, K.; Stukenborg, J.B. Clinical review: Present and future prospects of male fertility preservation for children and adolescents. J. Clin. Endocrinol. Metab. 2012, 97, 4341–4351. [Google Scholar] [CrossRef]
- Bieber, A.M.; Marcon, L.; Hales, B.H.; Robaire, B. Effects of chemotherapeutic agents for testicular cancer on the male rat reproductive system, spermatozoa, and fertility. J. Androl. 2016, 27, 189–200. [Google Scholar] [CrossRef] [PubMed]
- Seethalakshmi, L.; Flores, C.; Kinkead, T.; Carboni, A.A.; Malhotra, R.K.; Menon, M. Effects of subchronic treatment with cis-platinum on testicular function, fertility, pregnancy outcome, and progeny. J. Androl. 1992, 13, 65–74. [Google Scholar]
- Marcon, L.; Hales, B.F.; Robaire, B. Reversibility of the effects of subchronic exposure to the cancer chemotherapeutics bleomycin, etoposide, and cisplatin on spermatogenesis, fertility, and progeny outcome in the male rat. J. Androl. 2008, 29, 408–417. [Google Scholar] [CrossRef]
- Delbès, G.; Chan, D.; Pakarinen, P.; Trasler, J.M.; Hales, B.F.; Robaire, B. Impact of the chemotherapy cocktail used to treat testicular cancer on the gene expression profile of germ cells from male Brown-Norway rats. Biol. Reprod. 2009, 80, 320–327. [Google Scholar] [CrossRef]
- Zhang, X.; Yamamoto, N.; Soramoto, S.; Takenaka, I. Cisplatin-induced germ cell apoptosis in mouse testes. Arch. Androl. 2001, 46, 43–49. [Google Scholar] [CrossRef]
- Lampe, H.; Horwich, A.; Norman, A.; Nicholls, J.; Dearnaley, D.P. Fertility after chemotherapy for testicular germ cell cancers. J. Clin. Oncol. 1997, 15, 239–245. [Google Scholar] [CrossRef]
- Howell, S.J.; Shalet, S.M. Testicular function following chemotherapy. Hum. Reprod. Update 2001, 7, 363–369. [Google Scholar] [CrossRef] [PubMed]
- Tomomasa, H.; Oshio, S.; Ashizawa, Y.; Kamiyama, Y.; Okano, Y.; Iiyama, T.; Sato, S.; Shimizu, H.; Umeda, T. Gonadal function in patients with testicular germ cell tumors. Arch. Androl. 2002, 48, 405–415. [Google Scholar] [CrossRef] [PubMed]
- Liu, M.; Hales, B.F.; Robaire, B. Effects of four chemotherapeutic agents, bleomycin, etoposide, cisplatin, and cyclophosphamide, on DNA damage and telomeres in a mouse spermatogonial cell line. Biol. Reprod. 2014, 3, 72. [Google Scholar] [CrossRef]
- Marcon, L.; Zhang, X.; Hales, B.F.; Nagano, M.C.; Robaire, B. Development of a short-term fluorescence-based assay to assess the toxicity of anticancer drugs on rat stem/progenitor spermatogonia in vitro. Biol. Reprod. 2010, 1, 228–237. [Google Scholar] [CrossRef] [PubMed]
- Nebel, B.R.; Amarose, A.P.; Hacket, E.M. Calendar of gametogenic development in the prepuberal male mouse. Science 1961, 22, 832–833. [Google Scholar] [CrossRef] [PubMed]
- Bellvé, A.R.; Cavicchia, J.C.; Millette, C.F.; O’Brien, D.A.; Bhatnagar, Y.M.; Dym, M. Spermatogenic cells of the prepuberal mouse. Isolation and morphological characterization. J. Cell Biol. 1977, 74, 68–85. [Google Scholar] [CrossRef]
- Nistal, M.; Paniagua, R. Occurrence of primary spermatocytes in the infant and child testis. Andrologia 1984, 16, 532–536. [Google Scholar] [CrossRef]
- Monsees, T.K.; Franz, M.; Gebhardt, S.; Winterstein, U.; Schill, W.B.; Hayatpour, J. Sertoli cells as a target for reproductive hazards. Andrologia 2000, 32, 239–246. [Google Scholar] [CrossRef]
- Pogach, L.M.; Lee, Y.; Gould, S.; Giglio, W.; Meyenhofer, M.; Huang, H.F. Characterization of cis-platinum-induced Sertoli cell dysfunction in rodents. Toxicol. Appl. Pharmacol. 1989, 98, 350–361. [Google Scholar] [CrossRef]
- Gao, F.; Maiti, S.; Alam, N.; Zhang, Z.; Deng, J.M.; Behringer, R.R.; Lécureuil, C.; Guillou, F.; Huff, V. The Wilms tumor gene, Wt1, is required for Sox9 expression and maintenance of tubular architecture in the developing testis. Proc. Natl. Acad. Sci. USA 2006, 8, 11987–11992. [Google Scholar] [CrossRef] [PubMed]
- Rao, M.K.; Pham, J.; Imam, J.S.; MacLean, J.A.; Murali, D.; Furuta, Y.; Sinha-Hikim, A.P.; Wilkinson, M.F. Tissue-specific RNAi reveals that WT1 expression in nurse cells controls germ cell survival and spermatogenesis. Genes Dev. 2006, 15, 147–152. [Google Scholar] [CrossRef] [PubMed]
- Murphy, C.J.; Richburg, J.H. Implications of Sertoli cell induced germ cell apoptosis to testicular pathology. Spermatogenesis 2015, 26, e979110. [Google Scholar] [CrossRef] [PubMed]
- Aydiner, A.; Aytekin, Y.; Topuz, E. Effects of cisplatin on testicular tissue and the Leydig cell-pituitary axis. Oncology 1997, 54, 74–78. [Google Scholar] [CrossRef] [PubMed]
- LeBlanc, G.A.; Waxman, D.J. Feminization of rat hepatic P-450 expression by cisplatin. Evidence for perturbations in the hormonal regulation of steroid-metabolizing enzymes. J. Biol. Chem. 1988, 25, 15732–15739. [Google Scholar] [CrossRef]
- Maines, M.D.; Sluss, O.M.; Iscan, M. cis-platinum-mediated decrease in serum testosterone is associated with depression of luteinizing hormone receptors and cytochrome P-450scc in rat testis. Endocrinology 1990, 126, 2398–2406. [Google Scholar] [CrossRef]
- Tanida, S.; Mizoshita, T.; Ozeki, K.; Tsukamoto, H.; Kamiya, T.; Kataoka, H.; Sakamuro, D.; Joh, T. Mechanisms of Cisplatin-Induced Apoptosis and of Cisplatin Sensitivity: Potential of BIN1 to Act as a Potent Predictor of Cisplatin Sensitivity in Gastric Cancer Treatment. Int. J. Surg. Oncol. 2012, 2012, 862879. [Google Scholar] [CrossRef]
- Cregan, I.L.; Dharmarajan, A.M.; Fox, S.A. Mechanisms of cisplatin-induced cell death in malignant mesothelioma cells: Role of inhibitor of apoptosis proteins (IAPs) and caspases. Int. J. Oncol. 2013, 42, 444–452. [Google Scholar] [CrossRef]
- Kumar, S.; Tchounwou, P.B. Molecular mechanisms of cisplatin cytotoxicity in acute promyelocytic leukemia cells. Oncotarget 2015, 1, 40734–40746. [Google Scholar] [CrossRef]
- Boulikas, T.; Vougiouka, M. Cisplatin and platinum drugs at the molecular level. Oncol. Rep. 2003, 6, 1663–1682. [Google Scholar] [CrossRef]
- Dasari, S.; Tchounwou, P.B. Cisplatin in cancer therapy: Molecular mechanisms of action. Eur. J. Pharmacol. 2014, 740, 364–378. [Google Scholar] [CrossRef] [PubMed]
- Smart, E.; Lopes, F.; Rice, S.; Nagy, B.; Anderson, R.A.; Mitchell, R.T.; Spears, N. Chemotherapy drugs cyclophosphamide, cisplatin and doxorubicin induce germ cell loss in an in vitro model of the prepubertal testis. Sci. Rep. 2018, 29, 1773. [Google Scholar] [CrossRef]
- Ghavami, G.; Sardari, S. Synergistic Effect of Vitamin C with Cisplatin for Inhibiting Proliferation of Gastric Cancer Cells. Iran. Biomed. J. 2020, 24, 119–127. [Google Scholar] [CrossRef] [PubMed]
- Crom, W.R.; Evans, W.E.; Pratt, C.B.; Senzer, N.; Denison, M.; Green, A.A.; Hayes, F.A.; Yee, G.C. Cisplatin disposition in children and adolescents with cancer. Cancer Chemother. Pharmacol. 1981, 6, 95–99. [Google Scholar] [CrossRef] [PubMed]
- Urien, S.; Lokiec, F. Population pharmacokinetics of total and unbound plasma cisplatin in adult patients. Br. J. Clin. Pharmacol. 2004, 57, 756–763. [Google Scholar] [CrossRef] [PubMed]
- Schmittgen, T.D.; Livak, K.J. Analyzing real-time PCR data by the comparative C(T) method. Nat. Protoc. 2008, 3, 1101–1108. [Google Scholar] [CrossRef]





| Antibody | Company | Catalog Number | Dilution (Usage) |
|---|---|---|---|
| SYCP3 | Abcam | ab97672 | 1:200 (IHC) |
| VASA | Abcam | ab13840 | 1:200 (IHC) |
| SALL4 | Abcam | ab57577 | 1:200 (IHC) |
| Vimentin | Santa Cruz Biotech | sc-373717 | 1:100 (IHC) |
| SOX9 | Abcam | ab185966 | 1:200 (IHC) |
| 3βHSD | Santa Cruz Biotech | sc-30820 | 1:100 (IHC) |
| β-actin | Santa Cruz Biotech | sc-47778 | 1:2000 (WB) |
| Bcl-2 | Cell signaling | #3498 | 1:2000 (WB) |
| Cleaved PARP | Cell signaling | #9541 | 1:2000 (WB) |
| Cleaved caspase-3 | Cell signaling | #9664 | 1:2000 (WB) |
| Cleaved caspase-8 | Cell signaling | #8592 | 1:2000 (WB) |
| Caspase-3 | Cell signaling | #9662 | 1:2000 (WB) |
| Caspase-8 | Cell signaling | #9746 | 1:2000 (WB) |
| PARP | Cell signaling | #9532 | 1:2000 (WB) |
| Gene | Forward Primer | Reverse Primer |
|---|---|---|
| Sycp3 | 5′-CAGATGCTTCGAGGGTGTG-3′ | 5′-AAGGTGGCTTCCCAGATTTC-3′ |
| Vasa | 5′-CCGCATGGCTAGAAGAGATT-3 | 5′-TTCCTCGTGTCAACAGATGC-3 |
| Sohlh1 | 5′-CATCTGCTGTGTCTCGGGTA-3′ | 5′-GCTGGAAGACTCTGGCTCAC-3′ |
| Sohlh2 | 5′-TGAGACGAGAACGCATCAAG-3′ | 5′-CCTCTGTGATGTGGCTGAGA-3′ |
| Dazl | 5′-GTCGAAGGGCTATGGATTTG-3′ | 5′-ACGTGGCTGCACATGATAAG-3 |
| Gfra 1 | 5′-CCTGGATTTGCTGATGTCG -3′ | 5′-GCTGAAGTTGGTTTCCTTGC-3′ |
| Stra-8 | 5′-CTGAGGCTGTTGGACCAGAT-3′ | 5′-GCAACAGAGTGGAGGAGGAG-3′ |
| Sall4 | 5′-CCTCGGTGTTAGATGTCAAGG-3′ | 5′-GGGCACACGTAAGGTCTCTC-3′ |
| Sox9 | 5′-AGTACCCGCATCTGCACAAC-3′ | 5′-TACTTGTAATCGGGGTGGTCT-3′ |
| Wt1 | 5′-ATCCCAGGCAGGAAAGTGTG-3′ | 5′-GTGCTGTCTTGGAAGTCGGA-3′ |
| Amh | 5′-CCTGGAGGAAGTGACATGG-3′ | 5′-CAGGGTAGAGCACCAGCAG-3′ |
| AR | 5′-GGCGGTCCTTCACTAATGTC-3′ | 5′-GACAGGTGCCTCATCCTCAC -3′ |
| Esr1 | 5′-GCACAAGCGTCAGAGAGATG-3′ | 5′-AGGACAAGGCAGGGCTATTC-3′ |
| Cyp19α1 | 5′-TTGAGACGATTCCAGGTGAAG-3′ | 5′-ATTTCCACAAGGTGCCTGTC-3′ |
| Cyp11α1 | 5′-GACAATGGTTGGCTAAACCTG-3′ | 5′-GGGTCCACGATGTAAACTGAC-3′ |
| Lhr | 5′-GGCCATCCTCATCTTCACAG-3′ | 5′-TTGGCACAAGAATTGACAGG-3′ |
| Star | 5′-TGGGCATACTCAACAACCAG-3′ | 5′-GTCTACCACCACCTCCAAGC-3ʹ |
| Bad | 5′-GCCCTAGGCTTGAGGAAGTC-3′ | 5′-GGCTCAAACTCTGGGATCTG-3′ |
| Bax | 5′-GCTGACATGTTTGCTGATGG-3′ | 5′-GATCAGCTCGGGCACTTTAG-3′ |
| Fas | 5′-CTGATCCTCATTCCCGTACC-3′ | 5′-ATCATTGGCACCTCTTCAGC -3′ |
| Traf3 | 5′-AGAGTGAGTTGAGTGCACACTT-3′ | 5′-TACCGCGGAGCTGGCCTCAT-3′ |
Publisher’s Note: MDPI stays neutral with regard to jurisdictional claims in published maps and institutional affiliations. |
© 2022 by the authors. Licensee MDPI, Basel, Switzerland. This article is an open access article distributed under the terms and conditions of the Creative Commons Attribution (CC BY) license (https://creativecommons.org/licenses/by/4.0/).
Share and Cite
Park, H.-J.; Kim, J.-S.; Lee, R.; Song, H. Cisplatin Induces Apoptosis in Mouse Neonatal Testes Organ Culture. Int. J. Mol. Sci. 2022, 23, 13360. https://doi.org/10.3390/ijms232113360
Park H-J, Kim J-S, Lee R, Song H. Cisplatin Induces Apoptosis in Mouse Neonatal Testes Organ Culture. International Journal of Molecular Sciences. 2022; 23(21):13360. https://doi.org/10.3390/ijms232113360
Chicago/Turabian StylePark, Hyun-Jung, Ji-Soo Kim, Ran Lee, and Hyuk Song. 2022. "Cisplatin Induces Apoptosis in Mouse Neonatal Testes Organ Culture" International Journal of Molecular Sciences 23, no. 21: 13360. https://doi.org/10.3390/ijms232113360
APA StylePark, H.-J., Kim, J.-S., Lee, R., & Song, H. (2022). Cisplatin Induces Apoptosis in Mouse Neonatal Testes Organ Culture. International Journal of Molecular Sciences, 23(21), 13360. https://doi.org/10.3390/ijms232113360

