Physiology and Molecular Breeding in Sustaining Wheat Grain Setting and Quality under Spring Cold Stress
Abstract
1. Introduction
2. Effects of SCS on Grain Number and Quality in Wheat
2.1. Grain Number
2.2. Grain Quality
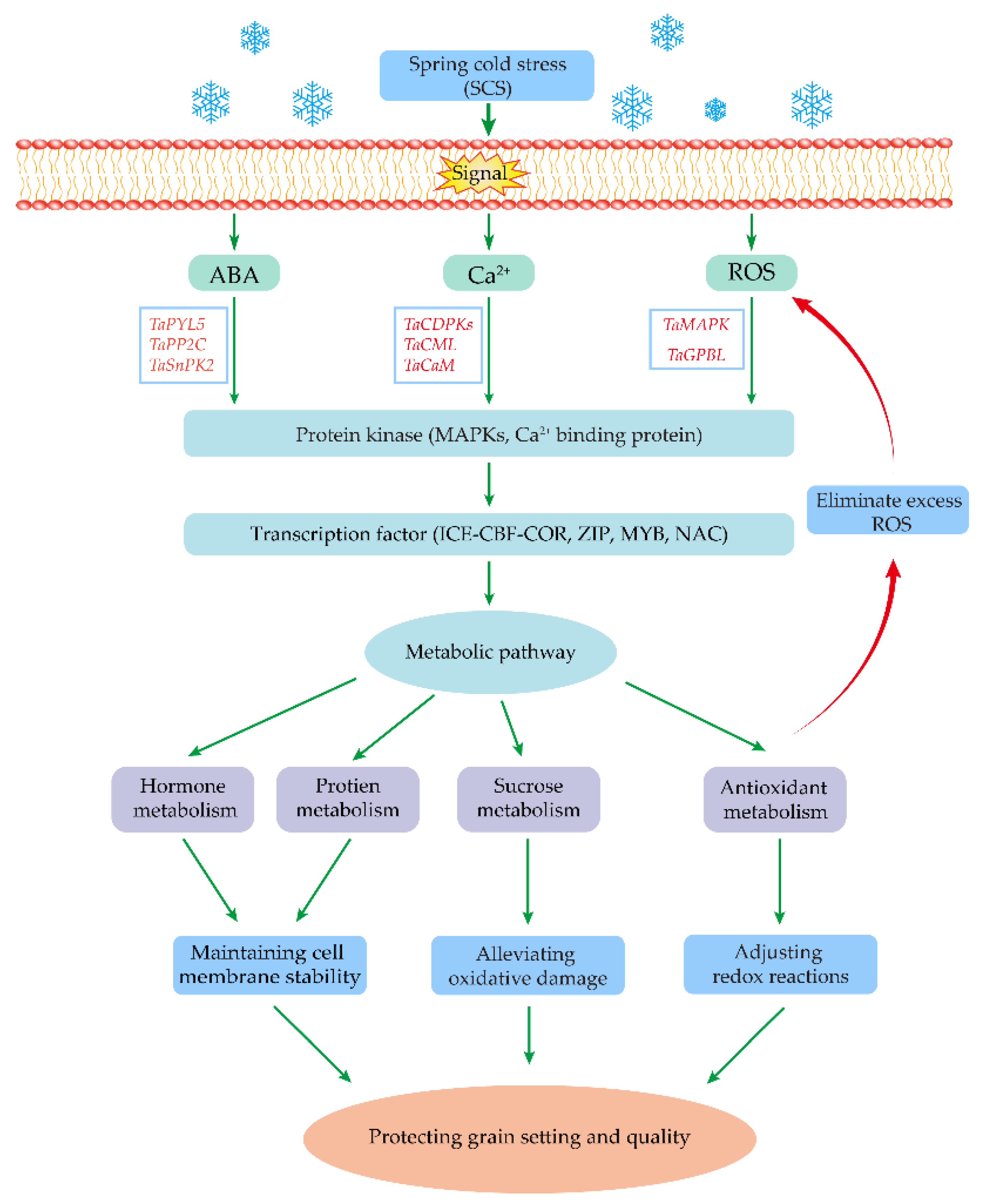
3. Physiological Mechanism of Controlling Wheat Resistance to Cold Stress
3.1. Protective Enzymes for Oxidation
3.2. Carbohydrate Metabolism
3.3. Hormones and Ca2+ Signals
3.4. Transcription Factors
4. Breeding Strategies to Develop SCS-Resistant Wheat
4.1. QTLs Associated with Cold Resistance
4.2. Cultivars for SCS Resistance Based on Agronomic Traits
4.3. Cultivars for SCS Resistance Based on Molecular Traits
5. Conclusions and Future Perspectives
Author Contributions
Funding
Institutional Review Board Statement
Informed Consent Statement
Data Availability Statement
Acknowledgments
Conflicts of Interest
References
- Wang, G.Y.; Li, X.Y.; Dong, J.; Jin, R.; Yang, L.; Huo, L.H.; Chen, L.M.; Zhao, W.C.; Gao, X. Proteomics unravels new candidate genes of Dasypyrum villosum for improving wheat quality. J. Proteom. 2021, 245, 104292. [Google Scholar] [CrossRef] [PubMed]
- Zhong, Y.X.; Yang, M.T.; Cai, J.; Wang, X.; Zhou, Q.; Cao, W.X.; Dai, T.B.; Jiang, D. Nitrogen topdressing timing influences the spatial distribution patterns of protein components and quality traits of flours from different pearling fractions of wheat (Triticum aestivum L.) grains. Field Crops Res. 2018, 216, 120–128. [Google Scholar] [CrossRef]
- Nuttall, J.G.; O’Leary, G.J.; Panozzo, J.F.; Waller, C.K.; Barlow, K.M.; Fitzgerald, G.J. Models of grain quality in wheat—A review. Field Crops Res. 2017, 202, 136–145. [Google Scholar] [CrossRef]
- Castroverde, C.D.M.; Dina, D. Temperature regulation of plant hormone signaling during stress and development. J. Exp. Bot. 2021, 72, 7436–7458. [Google Scholar] [CrossRef]
- Kawasaki, K.; Uchida, S. Quality matters more than quantity: Asymmetric temperature effects on crop yield and quality grade. Am. J. Agric. Econ. 2016, 98, 1195–1209. [Google Scholar] [CrossRef]
- Crimp, S.J.; Zheng, B.; Khimashia, N.; Gobbett, D.L.; Chapman, S.; Howden, M.; Nicholls, N. Recent changes in southern Australian frost occurrence: Implications for wheat production risk. Crop Pasture Sci. 2016, 67, 801–811. [Google Scholar] [CrossRef]
- Ferrante, A.; Cullis, B.R.; Smith, A.B.; Able, J.A. A multi-environment trial analysis of frost susceptibility in wheat and barley under australian frost-prone field conditions. Front. Plant Sci. 2021, 12, 722637. [Google Scholar] [CrossRef]
- Xiao, L.J.; Liu, L.L.; Asseng, S.; Xia, Y.M.; Tang, L.; Liu, B.; Cao, W.X.; Zhu, Y. Estimating spring frost and its impact on yield across winter wheat in China. Agric. For. Meteorol. 2018, 260, 154–164. [Google Scholar] [CrossRef]
- Yue, Y.J.; Zhou, Y.; Wang, J.A.; Ye, X.Y. Assessing wheat frost risk with the support of GIS: An approach coupling a growing season meteorological index and a hybrid fuzzy neural network model. Sustainability 2016, 8, 1308. [Google Scholar] [CrossRef]
- Ma, Q.Q.; Huang, J.G.; Hanninen, H.; Berninger, F. Divergent trends in the risk of spring frost damage to trees in Europe with recent warming. Glob. Change Biol. 2019, 25, 351–360. [Google Scholar] [CrossRef]
- Papagiannaki, K.; Lagouvardos, K.; Kotroni, V.; Papagiannakis, G. Agricultural losses related to frost events: Use of the 850 hPa level temperature as an explanatory variable of the damage cost. Nat. Hazards Earth Syst. Sci. 2014, 14, 2375–2386. [Google Scholar] [CrossRef]
- Chen, J.H.; Liu, J.B.; Zhang, X.J.; Chen, S.Q.; Huang, W.; Chen, J.; Zhang, S.R.; Zhou, A.F.; Chen, F.H. Unstable little ice age climate revealed by high-resolution proxy records from northwestern China. Clim. Dyn. 2019, 53, 1517–1526. [Google Scholar] [CrossRef]
- Cheong, B.E.; Onyemaobi, O.; Ho, W.W.H.; Ben, B.T.; Rupasinghe, T.W.T.; Roessner, U.; Dolferus, R. Phenotyping the chilling and freezing responses of young microspore stage wheat spikes using targeted metabolome and lipidome profiling. Cells 2020, 9, 1309. [Google Scholar] [CrossRef]
- Hu, J.; Ren, B.; Dong, S.; Liu, P.; Zhao, B.; Zhang, J. Poor development of spike differentiation triggered by lower photosynthesis and carbon partitioning reduces summer maize yield after waterlogging. Crop J. 2021, 10, 478–489. [Google Scholar] [CrossRef]
- Cheong, B.E.; Ho, W.W.H.; Biddulph, B.; Wallace, X.; Rathjen, T.; Rupasinghe, T.W.T.; Roessner, U.; Dolferus, R. Phenotyping reproductive stage chilling and frost tolerance in wheat using targeted metabolome and lipidome profiling. Metabolomic 2019, 15, 144. [Google Scholar] [CrossRef]
- Thakur, P.; Kumar, S.; Malik, J.A.; Berger, J.D.; Nayyar, H. Cold stress effects on reproductive development in grain crops: An overview. Environ. Exp. Bot. 2010, 67, 429–443. [Google Scholar] [CrossRef]
- Kiran, A.; Kumar, S.; Nayyar, H.; Sharma, K.D. Low temperature-induced aberrations in male and female reproductive organ development cause flower abortion in chickpea. Plant Cell Environ. 2019, 42, 2075–2089. [Google Scholar] [CrossRef]
- Gao, Y.; Zhang, Y.X.; Ma, Q.; Su, S.N.; Li, C.Y.; Ding, J.F.; Zhu, M.; Zhu, X.K.; Guo, W.S. Effects of low temperature in spring on fertility of pollen and formation of grain number in wheat. Acta Agron. Sin. 2021, 47, 104–115. (In Chinese) [Google Scholar] [CrossRef]
- Tang, Z.H.; Zhang, L.P.; Yang, D.; Zhao, C.P.; Zheng, Y.L. Cold stress contributes to aberrant cytokinesis during male meiosis I in a wheat thermosensitive genic male sterile line. Plant Cell Environ. 2011, 34, 389–405. [Google Scholar] [CrossRef]
- Zhang, W.J.; Wang, J.Q.; Huang, Z.L.; Mi, L.; Xu, K.F.; Wu, J.J.; Fan, Y.H.; Ma, S.Y.; Jiang, D.G. Effects of low temperature at booting stage on sucrose metabolism and endogenous hormone contents in winter wheat spikelet. Front. Plant Sci. 2019, 10, 498. [Google Scholar] [CrossRef]
- Cromey, D.W.; Wright, H.W. Effects of frost during grain filling on wheat yield and grain structure. N. Z. J. Crop Hortic. Sci. 1998, 26, 279–291. [Google Scholar] [CrossRef]
- Hassan, M.A.; Xiang, C.; Farooq, M.; Muhammad, N.; Yan, Z.; Hui, X.; Ke, Y.Y.; Bruno, A.K.; Zhang, L.L.; Li, J.C. Cold stress in wheat: Plant acclimation responses and management strategies. Front. Plant Sci. 2021, 12, 676884. [Google Scholar] [CrossRef] [PubMed]
- Ding, Y.L.; Shi, Y.T.; Yang, S.H. Advances and challenges in uncovering cold tolerance regulatory mechanisms in plants. New Phytol. 2019, 222, 1690–1704. [Google Scholar] [CrossRef] [PubMed]
- Dong, C.H.; Zolman, B.K.; Bartel, B.; Lee, B.; Stevenson, B.; Agarwal, M.; Zhu, J.K. Disruption of Arabidopsis CHY1 reveals an important role of metabolic status in plant cold stress signaling. Mol. Plant 2009, 2, 59–72. [Google Scholar] [CrossRef] [PubMed]
- Kusmec, A.; Srinivasan, S.; Nettleton, D.; Schnable, P.S. Distinct genetic architectures for phenotype means and plasticities in Zea mays. Nat. Plants 2017, 3, 715–723. [Google Scholar] [CrossRef]
- Winfield, M.O.; Lu, C.G.; Wilson, I.D.; Coghill, J.A.; Edwards, K.J. Plant responses to cold: Transcriptome analysis of wheat. Plant Biotechnol. J. 2010, 8, 749–771. [Google Scholar] [CrossRef]
- Kosmala, A.; Bocian, A.; Rapacz, M.; Jurczyk, B.; Zwierzykowski, Z. Identification of leaf proteins differentially accumulated during cold acclimation between Festuca pratensis plants with distinct levels of frost tolerance. J. Exp. Bot. 2009, 60, 3595–3609. [Google Scholar] [CrossRef]
- Zhang, S.; Song, G.; Gao, J.; Li, Y.; Guo, D.; Fan, Q.; Sui, X.; Chu, X.; Huang, C.; Liu, J.; et al. Transcriptome characterization and differential expression analysis of cold-responsive genes in young spikes of common wheat. J. Biotechnol. 2014, 189, 48–57. [Google Scholar] [CrossRef]
- Zhang, Z.; Chapman, S.C.; Christopher, J.T.; Frederiks, T.M.; Chenu, K. Frost trends and their estimated impact on yield in the Australian wheatbelt. J. Exp. Bot. 2015, 66, 3611–3623. [Google Scholar] [CrossRef]
- Zhang, H.; Richards, R.; Riffkin, P.; Berger, J.; Christy, B.; O’Leary, G.; Acuña, T.B.; Merry, A. Wheat grain number and yield: The relative importance of physiological traits and source-sink balance in southern Australia. Eur. J. Agron. 2019, 110, 125935. [Google Scholar] [CrossRef]
- Martino, D.L.; Abbate, P.E. Frost damage on grain number in wheat at different spike developmental stages and its modelling. Eur. J. Agron. 2019, 103, 13–23. [Google Scholar] [CrossRef]
- Powell, N.; Ji, X.M.; Ravash, R.; Edlington, J.; Dolferus, R. Yield stability for cereals in a changing climate. Funct. Plant Biol. 2012, 39, 539–552. [Google Scholar] [CrossRef] [PubMed]
- Frederiks, T.M.; Christopher, J.T.; Harvey, G.L.; Sutherland, M.W.; Borrell, A.K. Current and emerging screening methods to identify post-head-emergence frost adaptation in wheat and barley. J. Exp. Bot. 2012, 63, 5405–5416. [Google Scholar] [CrossRef]
- Liu, L.; Ji, H.; An, J.; Shi, K.; Ma, J.; Liu, B.; Tang, L.; Cao, W.; Zhu, Y. Response of biomass accumulation in wheat to low-temperature stress at jointing and booting stages. Environ. Exp. Bot. 2019, 157, 46–57. [Google Scholar] [CrossRef]
- Ji, H.T.; Xiao, L.J.; Xia, Y.M.; Song, H.; Liu, B.; Tang, L.; Cao, W.X.; Zhu, Y.; Liu, L.L. Effects of jointing and booting low temperature stresses on grain yield and yield components in wheat. Agric. For. Meteorol. 2017, 243, 33–42. [Google Scholar] [CrossRef]
- Li, P.F.; Ma, B.L.; Xiong, Y.C.; Zhang, W.Y. Morphological and physiological responses of different wheat genotypes to chilling stress: A cue to explain yield loss. J. Sci. Food Agric. 2017, 97, 4036–4045. [Google Scholar] [CrossRef]
- Liu, L.L.; Xia, Y.; Liu, B.; Chang, C.; Xiao, L.; Shen, J.; Tang, L.; Cao, W.; Zhu, Y. Individual and combined effects of jointing and booting low-temperature stress on wheat yield. Eur. J. Agron. 2020, 113, 125989. [Google Scholar] [CrossRef]
- Fuller, M.P.; Fuller, A.M.; Kaniouras, S.; Christophers, J.; Fredericks, T. The freezing characteristics of wheat at ear emergence. Eur. J. Agron. 2007, 26, 435–441. [Google Scholar] [CrossRef]
- Livingston, D.P.; Tuong, T.D.; Isleib, T.G.; Murphy, J.P. Differences between wheat genotypes in damage from freezing temperatures during reproductive growth. Eur. J. Agron. 2016, 74, 164–172. [Google Scholar] [CrossRef]
- Liang, Z.M.; Luo, J.; Wei, B.; Liao, Y.C.; Liu, Y. Trehalose can alleviate decreases in grain number per spike caused by low-temperature stress at the booting stage by promoting floret fertility in wheat. J. Agron. Crop Sci. 2021, 207, 717–732. [Google Scholar] [CrossRef]
- Yu, X.; Hao, D.; Yang, J.; Ran, L.; Xiong, F. Effects of low temperature at stem elongation stage on the development, morphology, and physicochemical properties of wheat starch. PeerJ 2020, 8, e9672. [Google Scholar] [CrossRef]
- Li, X.; Cai, J.; Liu, F.; Dai, T.; Cao, W.; Jiang, D. Spring freeze effect on wheat yield is modulated by winter temperature fluctuations: Evidence from meta-analysis and simulating experiment. J. Agron. Crop Sci. 2015, 201, 288–300. [Google Scholar] [CrossRef]
- Zhou, H.; Xia, D.; He, Y. Rice grain quality—traditional traits for high quality rice and health-plus substances. Mol. Breed. 2020, 40, 1. [Google Scholar] [CrossRef]
- Zhao, D.S.; Liu, Q.Q.; Zhang, C.Q.; Li, Q.F. Genetic control of grain appearance quality in rice. Biotechnol. Adv. 2022, 60, 108014. [Google Scholar] [CrossRef] [PubMed]
- Wang, S.L.; Wang, Z.L.; Wang, P.; Wang, H.W.; Wu, Y.G.; Yin, Y.P. Freeze resistance analysis of different wheat cultivars based on the relationships between physiological indices and grain yield. Chin. J. Ecol. 2011, 22, 1477–1484. (In Chinese) [Google Scholar]
- Liu, L.L.; Song, H.; Shi, K.J.; Liu, B.; Zhang, Y.; Tang, L.; Cao, W.X.; Zhu, Y. Response of wheat grain quality to low temperature during jointing and booting stages-On the importance of considering canopy temperature. Agric. For. Meteorol. 2019, 278, 107658. [Google Scholar] [CrossRef]
- Maningat, C.C.; Seib, P.A.; Bassi, S.D.; Woo, K.S.; Lasater, G.D. Chapter 10—Wheat starch: Production, properties, modification and uses. In Starch, 3rd ed.; BeMiller, J., Whistler, R., Eds.; Academic Press: San Diego, CA, USA, 2009; pp. 441–510. [Google Scholar]
- Gebbing, T.; Schnyder, H. Pre-anthesis reserve utilization for protein and carbohydrate synthesis in grains of wheat. Plant Physiol. 1999, 121, 871–878. [Google Scholar] [CrossRef]
- Zhang, C.; Gu, K.; Gu, D.; Zhang, S.; Wu, J. Quantifying the effect of low-temperature events on the grain quality formation of wheat. J. Cereal Sci. 2021, 100, 103257. [Google Scholar] [CrossRef]
- Wang, Z.B.; Li, W.H.; Qi, J.C.; Shi, P.C.; Yin, Y.A. Starch accumulation, activities of key enzyme and gene expression in starch synthesis of wheat endosperm with different starch contents. J. Food Sci. Technol. 2014, 51, 419–429. [Google Scholar] [CrossRef]
- Sharma, D.; Tiwari, R.; Gupta, V.K.; Rane, J.; Singh, R. Genotype and ambient temperature during growth can determine the quality of starch from wheat. J. Cereal Sci. 2018, 79, 240–246. [Google Scholar] [CrossRef]
- Zhang, W.J.; Zhao, Y.; Li, L.Y.; Xu, X.; Yang, L.; Luo, Z.; Wang, B.B.; Ma, S.Y.; Fan, Y.H.; Huang, Z.L. The effects of short-term exposure to low temperatures during the booting stage on starch synthesis and yields in wheat grain. Front. Plant Sci. 2021, 12, 684784. [Google Scholar] [CrossRef] [PubMed]
- Caverzan, A.; Casassola, A.; Brammer, S.P. Antioxidant responses of wheat plants under stress. Genet. Mol. Biol. 2016, 39, 1–6. [Google Scholar] [CrossRef] [PubMed]
- Dreyer, A.; Dietz, K.J. Reactive oxygen species and the redox-regulatory network in cold stress acclimation. Antioxidants 2018, 7, 169. [Google Scholar] [CrossRef] [PubMed]
- Meena, K.K.; Sorty, A.M.; Bitla, U.M.; Choudhary, K.; Gupta, P.; Pareek, A.; Singh, D.P.; Prabha, R.; Sahu, P.K.; Gupta, V.K.; et al. Abiotic stress responses and microbe-mediated mitigation in plants: The omics strategies. Front. Plant Sci. 2017, 8, 172. [Google Scholar] [CrossRef] [PubMed]
- Li, X.N.; Cai, J.; Liu, F.L.; Dai, T.B.; Cao, W.X.; Jiang, D. Cold priming drives the sub-cellular antioxidant systems to protect photosynthetic electron transport against subsequent low temperature stress in winter wheat. Plant Physiol. Biochem. 2014, 82, 34–43. [Google Scholar] [CrossRef]
- Liu, Y.H.; Li, J.J.; Zhu, Y.L.; Jones, A.; Rose, R.J.; Song, Y.H. Heat stress in legume seed setting: Effects, causes, and future prospects. Front. Plant Sci. 2019, 10, 938. [Google Scholar] [CrossRef]
- Pasquariello, M.S.; Di Patre, D.; Mastrobuoni, F.; Zampella, L.; Scortichini, M.; Petriccione, M. Influence of postharvest chitosan treatment on enzymatic browning and antioxidant enzyme activity in sweet cherry fruit. Postharvest Biol. Technol. 2015, 109, 45–56. [Google Scholar] [CrossRef]
- Bao, Y.; Xing, J.; Liang, Y.; Ren, Z.; Fu, L.; Yu, J.; Wang, D.; Zhang, D.; Xu, Q.; Jing, C. Analysis of overwintering indexes of winter wheat in alpine regions and establishment of a cold resistance model. Field Crops Res. 2022, 275, 108347. [Google Scholar] [CrossRef]
- Turk, H.; Erdal, S.; Genisel, M.; Atici, O.; Demir, Y.; Yanmis, D. The regulatory effect of melatonin on physiological, biochemical and molecular parameters in cold-stressed wheat seedlings. Plant Growth Regul. 2014, 74, 139–152. [Google Scholar] [CrossRef]
- Jiang, G.; Hassan, M.A.; Muhammad, N.; Arshad, M.; Chen, X.; Xu, Y.; Xu, X.; Ni, Q.; Liu, B.; Yang, W.K.; et al. Comparative physiology and transcriptome analysis of young spikes in response to late spring coldness in wheat (Triticum aestivum L.). Front. Plant Sci. 2022, 13, 811884. [Google Scholar] [CrossRef]
- Zita, K.; Simon-Sarkadi, L.; Csongor, S.; Klára, K.; Gábor, C.; Gábor, K. Differential effects of cold acclimation and abscisic acid on free amino acid composition in wheat. Plant Sci. 2011, 180, 61–68. [Google Scholar]
- Liu, K.; Wang, L.; Xu, Y.; Chen, N.; Ma, Q.; Li, F.; Chong, K. Overexpression of OsCOIN, a putative cold inducible zinc finger protein, increased tolerance to chilling, salt and drought, and enhanced proline level in rice. Planta 2007, 226, 1007–1016. [Google Scholar] [CrossRef] [PubMed]
- Wang, W.L.; Wang, X.; Lv, Z.S.; Khanzada, A.; Huang, M.; Cai, J.; Zhou, Q.; Huo, Z.Y.; Jiang, D. Effects of cold and salicylic acid priming on free proline and sucrose accumulation in winter wheat under freezing stress. J. Plant Growth Regul. 2022, 41, 2171–2184. [Google Scholar] [CrossRef]
- Hasanuzzaman, H.; Bhuyan, M.H.M.B.; Anee, T.I.; Parvin, K.; Nahar, K.; Al-Mahmud, J.; Fujita, M. Regulation of ascorbate-glutathione pathway in mitigating oxidative damage in plants under abiotic stress. Antioxidants 2019, 9, 384. [Google Scholar] [CrossRef] [PubMed]
- Traiq, S.; Sadia, L.; Hamad, K.; Fazal, M.; Nie, L.X. Ascorbic acid priming enhances seed germination and seedling growth of winter wheat under low temperature due to late sowing in Pakistan. Agronomy 2019, 9, 757. [Google Scholar]
- Devireddy, A.R.; Tschaplinski, T.J.; Tuskan, G.A.; Muchero, W.; Chen, J.G. Role of reactive oxygen species and hormones in plant responses to temperature changes. Int. J. Mol. Sci. 2021, 22, 8843. [Google Scholar] [CrossRef]
- Chinnusamy, V.; Zhu, J.K.; Zhu, J.K. Cold stress regulation of gene expression in plants. Trends Plant Sci. 2007, 12, 444–451. [Google Scholar] [CrossRef]
- Lv, B.; Tian, H.; Zhang, F.; Liu, J.; Lu, S.; Bai, M.; Li, C.; Ding, Z. Brassinosteroids regulate root growth by controlling reactive oxygen species homeostasis and dual effect on ethylene synthesis in Arabidopsis. PLoS Genet. 2018, 14, e1007144. [Google Scholar] [CrossRef]
- Fang, P.; Yan, M.; Chi, C.; Wang, M.; Zhou, Y.; Zhou, J.; Shi, K.; Xia, X.; Foyer, C.H.; Yu, J. Brassinosteroids act as a positive regulator of photoprotection in response to chilling stress. Plant Physiol. 2019, 180, 2061–2076. [Google Scholar] [CrossRef]
- Liu, S.; Li, Z.; Wu, S.; Wan, X. The essential roles of sugar metabolism for pollen development and male fertility in plants. Crop J. 2021, 9, 1223–1236. [Google Scholar] [CrossRef]
- Furtauer, L.; Weiszmann, J.; Weckwerth, W.; Nagele, T. Dynamics of plant metabolism during cold acclimation. Int. J. Mol. Sci. 2019, 20, 5411. [Google Scholar] [CrossRef] [PubMed]
- Sami, F.; Yusuf, M.; Faizan, M.; Faraz, A.; Hayat, S. Role of sugars under abiotic stress. Plant Physiol. Biol. 2016, 109, 54–61. [Google Scholar] [CrossRef] [PubMed]
- Zulfiqar, F.; Akram, N.A.; Ashraf, M. Osmoprotection in plants under abiotic stresses: New insights into a classical phenomenon. Planta 2020, 251, 3. [Google Scholar] [CrossRef] [PubMed]
- Saddhe, A.A.; Manuka, R.; Penna, S. Plant sugars: Homeostasis and transport under abiotic stress in plants. Physiol. Plant. 2021, 171, 739–755. [Google Scholar] [CrossRef]
- Salmon, Y.; Lintunen, A.; Dayet, A.; Chan, T.; Dewar, R.; Vesala, T.; Holtta, T. Leaf carbon and water status control stomatal and nonstomatal limitations of photosynthesis in trees. New Phytol. 2020, 226, 690–703. [Google Scholar] [CrossRef]
- Krasensky, J.; Jonak, C. Drought, salt, and temperature stress-induced metabolic rearrangements and regulatory networks. J. Exp. Bot. 2012, 63, 1593–1608. [Google Scholar] [CrossRef]
- Yokota, H.; Iehisa, J.C.; Shimosaka, E.; Takumi, S. Line differences in Cor/Lea and fructan biosynthesis-related gene transcript accumulation are related to distinct freezing tolerance levels in synthetic wheat hexaploids. J. Plant Physiol. 2015, 176, 78–88. [Google Scholar] [CrossRef]
- Gupta, P.; Deswal, R. Antifreeze proteins enable plants to survive in freezing conditions. J. Biosci. 2014, 39, 931–944. [Google Scholar] [CrossRef]
- Jeena, G.S.; Kumar, S.; Shukla, R.K. Structure, evolution and diverse physiological roles of sweet sugar transporters in plants. Plant Mol. Biol. 2019, 100, 351–365. [Google Scholar] [CrossRef]
- Qin, J.X.; Jiang, Y.J.; Lu, Y.Z.; Zhao, P.; Wu, B.J.; Li, H.X.; Wang, Y.; Xu, S.B.; Sun, Q.X.; Liu, Z.S. Genome-wide identification and transcriptome profiling reveal great expansion of sweet gene family and their wide-spread responses to abiotic stress in wheat (Triticum aestivum L.). J. Integr. Agric. 2020, 19, 1704–1720. [Google Scholar] [CrossRef]
- Klemens, P.A.W.; Patzke, K.; Deitmer, J.; Spinner, L.; Le, H.R.; Bellini, C.; Bedu, M.; Chardon, F.; Krapp, A.; Neuhaus, H.E. Overexpression of the vacuolar sugar carrier AtSWEET16 modifies germination, growth, and stress tolerance in Arabidopsis. Plant Physiol. 2013, 163, 1338–1352. [Google Scholar] [CrossRef] [PubMed]
- Chardon, F.; Bedu, M.; Calenge, F.; Klemens, P.A.W.; Spinner, L.; Clement, G.; Chietera, G.; Leran, S.; Ferrand, M.; Lacombe, B.; et al. Leaf fructose content is controlled by the vacuolar transporter SWEET17 in Arabidopsis. Curr. Biol. 2013, 23, 697–702. [Google Scholar] [CrossRef] [PubMed]
- Rocha, F.R.; Papini-Terzi, F.S.; Nishiyama, M.Y.; Vencio, R.Z.N.; Vicentini, R.; Duarte, R.D.C.; Rosa, V.E.; Vinagre, F.; Barsalobres, C.; Medeiros, A.H.; et al. Signal transduction-related responses to phytohormones and environmental challenges in sugarcane. BMC Genom. 2007, 8, 71. [Google Scholar] [CrossRef] [PubMed]
- Almadanim, M.C.; Alexandre, B.M.; Rosa, M.T.G.; Sapeta, H.; Leitão, A.E.; Ramalho, J.C.; Lam, T.T.; Negrão, S.; Abreu, I.A.; Oliveira, M.M. Rice calcium-dependent protein kinase OsCPK17 targets plasma membrane intrinsic protein and sucrose-phosphate synthase and is required for a proper cold stress response. Plant Cell Environ. 2017, 40, 1197–1213. [Google Scholar] [CrossRef]
- Wilkinson, S.; Kudoyarova, G.R.; Veselov, D.S.; Arkhipova, T.N.; Davies, W.J. Plant hormone interactions: Innovative targets for crop breeding and management. J. Exp. Bot. 2012, 63, 3499–3509. [Google Scholar] [CrossRef]
- An, J.P.; Wang, X.F.; Zhang, X.W.; You, C.X.; Hao, Y.J. Apple B-box protein BBX37 regulates jasmonic acid mediated cold tolerance through the JAZ-BBX37-ICE1-CBF pathway and undergoes MIEL1-mediated ubiquitination and degradation. New Phytol. 2021, 229, 2707–2729. [Google Scholar] [CrossRef]
- Zhao, Y.; Song, C.; Brummell, D.A.; Shuning, Q.I.; Duan, Y. Salicylic acid treatment mitigates chilling injury in peach fruit by regulation of sucrose metabolism and soluble sugar content. Food Chem. 2021, 358, 129867. [Google Scholar] [CrossRef] [PubMed]
- Huang, X.B.; Shi, H.Y.; Hu, Z.R.; Liu, A.; Amombo, E.; Chen, L.; Fu, J.M. ABA is involved in regulation of cold stress response in bermudagrass. Front. Plant Sci. 2017, 8, 1613. [Google Scholar] [CrossRef]
- Zhang, N.; Li, L.J.; Zhang, L.R.; Li, J.; Fang, Y.H.; Zhao, L.; Ren, Y.; Chen, F. Abscisic acid enhances tolerance to spring freeze stress and regulates the expression of ascorbate-glutathione biosynthesis-related genes and stress-responsive genes in common wheat. Mol. Breed. 2020, 40, 108. [Google Scholar] [CrossRef]
- Yu, J.; Cang, J.; Lu, Q.W.; Fan, B.; Xu, Q.H.; Li, W.N.; Wang, X.T. ABA enhanced cold tolerance of wheat ‘dn1′ via increasing ROS scavenging system. Plant Signal. Behav. 2020, 15, 1780403. [Google Scholar] [CrossRef]
- Nakashima, K.; Yamaguchi-Shinozaki, K. ABA signaling in stress-response and seed development. Plant Cell Rep. 2013, 32, 959–970. [Google Scholar] [CrossRef] [PubMed]
- Ghorbel, M.; Brini, F.; Sharma, A.; Landi, M. Role of jasmonic acid in plants: The molecular point of view. Plant Cell Rep. 2021, 40, 1471–1494. [Google Scholar] [CrossRef] [PubMed]
- Zhao, Y.; Zhou, M.; Xu, K.; Li, J.H.; Li, S.S.; Zhang, S.H.; Yang, X.J. Integrated transcriptomics and metabolomics analyses provide insights into cold stress response in wheat. Crop J. 2019, 7, 857–866. [Google Scholar] [CrossRef]
- Zeng, X.; Jiang, J.; Wang, F.; Liu, W.; Zhang, S.; Du, J.; Yang, C. Rice OsClo5, a caleosin protein, negatively regulates cold tolerance through the jasmonate signalling pathway. Plant Biol. 2022, 24, 52–61. [Google Scholar] [CrossRef] [PubMed]
- Wei, X.S.; Liu, S.; Sun, C.; Xie, G.S.; Wang, L.Q. Convergence and divergence: Signal perception and transduction mechanisms of cold stress in Arabidopsis and rice. Plants 2021, 10, 1864. [Google Scholar] [CrossRef] [PubMed]
- Hu, Y.R.; Jiang, L.Q.; Wang, F.; Yu, D.Q. Jasmonate regulates the inducer of CBF expression-C-repeat binding factor/DRE binding factor1 cascade and freezing tolerance in Arabidopsis. Plant Cell 2013, 25, 2907–2924. [Google Scholar] [CrossRef] [PubMed]
- Devi, J.; Bhatia, S.; Alam, M.S.; Dhillon, T.S. Effect of calcium and salicylic acid on quality retention in relation to antioxidative enzymes in radish stored under refrigerated conditions. J. Food Sci. Technol. 2018, 55, 1116–1126. [Google Scholar] [CrossRef]
- Liu, J.L.; Qiu, G.Y.; Liu, C.; Li, H.; Chen, X.D.; Fu, Q.L.; Lin, Y.C.; Guo, B. Salicylic acid, a multifaceted hormone, combats abiotic stresses in plants. Life 2022, 12, 886. [Google Scholar] [CrossRef]
- Ignatenko, A.; Talanova, V.; Repkina, N.; Titov, A. Exogenous salicylic acid treatment induces cold tolerance in wheat through promotion of antioxidant enzyme activity and proline accumulation. Acta Physiol. Plant 2019, 41, 80. [Google Scholar] [CrossRef]
- Wang, W.L.; Wang, X.; Zhang, J.; Huang, M.; Cai, J.; Zhou, Q.; Dai, T.B.; Jiang, D. Salicylic acid and cold priming induce late-spring freezing tolerance by maintaining cellular redox homeostasis and protecting photosynthetic apparatus in wheat. Plant Growth Regul. 2019, 91, 109–121. [Google Scholar] [CrossRef]
- Yuan, P.G.; Yang, T.B.; Poovaiah, B.W. Calcium signaling-mediated plant response to cold stress. Int. J. Mol. Sci. 2018, 19, 3896. [Google Scholar] [CrossRef] [PubMed]
- Zipfel, C.; Oldroyd, G.E.D. Plant signalling in symbiosis and immunity. Nature 2017, 543, 328–336. [Google Scholar] [CrossRef] [PubMed]
- Yuan, P.G.; Du, L.Q.; Poovaiah, B.W. Ca2+/Calmodulin-Dependent AtSR1/CAMTA3 plays critical roles in balancing plant growth and immunity. Int. J. Mol. Sci. 2018, 19, 1764. [Google Scholar] [CrossRef] [PubMed]
- Mori, K.; Renhu, N.; Naito, M.; Nakamura, A.; Miura, K. Ca2+-permeable mechanosensitive channels MCA1 and MCA2 mediate cold-induced cytosolic Ca2+ increase and cold tolerance in Arabidopsis. Sci. Rep. 2018, 8, 550. [Google Scholar] [CrossRef] [PubMed]
- Lv, X.Z.; Li, H.Z.; Chen, X.X.; Xiang, X.; Guo, Z.X.; Yu, J.Q.; Zhou, Y.H. The role of calcium-dependent protein kinase in hydrogen peroxide, nitric oxide and ABA-dependent cold acclimation. J. Exp. Bot. 2018, 69, 4127–4139. [Google Scholar] [CrossRef]
- Liu, Y.W.; Chen, W.Y.; Liu, L.B.; Su, Y.H.; Li, Y.; Jia, W.Z.; Jiao, B.; Wang, J.; Yang, F.; Dong, F.S.; et al. Genome-wide identification and expression analysis of calmodulin and calmodulin-like genes in wheat (Triticum aestivum L.). Plant Signal. Behav. 2022, 17, 2013646. [Google Scholar] [CrossRef]
- Tweneboah, S.; Oh, S.-K. Biological roles of NAC transcription factors in the regulation of biotic and abiotic stress responses in solanaceous crops. J. Plant Biotechnol. 2017, 44, 248. [Google Scholar] [CrossRef]
- Liang, Y.; Xia, J.Q.; Jiang, Y.S.; Bao, Y.Z.; Chen, H.C.; Wang, D.J.; Zhang, D.; Yu, J.; Cang, J. Genome-wide identification and analysis of bZIP gene family and resistance of TaABI5 (TabZIP96) under freezing stress in wheat (Triticum aestivum L.). Int. J. Mol. Sci. 2022, 23, 2351. [Google Scholar] [CrossRef]
- Han, Z.L.; Shang, X.W.; Shao, L.X.; Wang, Y.; Zhu, X.J.; Fang, W.P.; Ma, Y.C. Meta-analysis of the effect of expression of MYB transcription factor genes on abiotic stress. PeerJ 2021, 9, e11268. [Google Scholar] [CrossRef]
- Zuo, Z.F.; Kang, H.G.; Park, M.Y.; Jeong, H.; Sun, H.J.; Song, P.S.; Lee, H.Y. Zoysia japonica MYC type transcription factor ZjICE1 regulates cold tolerance in transgenic Arabidopsis. Plant Sci. 2019, 289, 110254. [Google Scholar] [CrossRef]
- Hwarari, D.; Guan, Y.L.; Ahmad, B.; Movahedi, A.L.; Min, T.; Hao, Z.D.; Lu, Y.; Chen, J.H.; Yang, L.M. CE-CBF-COR signaling cascade and its regulation in plants responding to cold stress. Int. J. Mol. Sci. 2022, 23, 1549. [Google Scholar] [CrossRef] [PubMed]
- Li, X.; Liu, C.; Zhao, Z.; Ma, D.; Zhang, J.; Yang, Y.; Liu, Y.; Liu, H. COR27 and COR28 are novel regulators of the COP1-HY5 regulatory hub and photomorphogenesis in Arabidopsis. Plant Cell 2020, 32, 3139–3154. [Google Scholar] [CrossRef] [PubMed]
- Guo, J.; Ren, Y.K.; Tang, Z.H.; Shi, W.P.; Zhou, M.X. Characterization and expression profiling of the ICE-CBF-COR genes in wheat. PeerJ 2019, 7, e8190. [Google Scholar] [CrossRef]
- Soltesz, A.; Smedley, M.; Vashegyi, I.; Galiba, G.; Harwood, W.; Vagujfalvi, A. Transgenic barley lines prove the involvement of TaCBF14 and TaCBF15 in the cold acclimation process and in frost tolerance. J. Exp. Bot. 2013, 64, 1849–1862. [Google Scholar] [CrossRef] [PubMed]
- Babben, S.; Schliephake, E.; Janitza, P.; Berner, T.; Keilwagen, J.; Koch, M.; Arana-Ceballos, F.A.; Templer, S.E.; Chesnokov, Y.; Pshenichnikova, T.; et al. Association genetics studies on frost tolerance in wheat (Triticum aestivum L.) reveal new highly conserved amino acid substitutions in CBF-A3, CBF-A15, VRN3 and PPD1 genes. BMC Genom. 2018, 19, 409. [Google Scholar] [CrossRef] [PubMed]
- Takumi, S.; Koike, A.; Nakata, M.; Kume, S.; Ohno, R.; Nakamura, C. Cold-specific and light-stimulated expression of a wheat (Triticum aestivum L.) Cor gene Wcor15 encoding a chloroplast-targeted protein. J. Exp. Bot. 2003, 54, 2265–2274. [Google Scholar] [CrossRef]
- Vagujfalvi, A.; Galiba, G.; Cattivelli, L.; Dubcovsky, J. The cold-regulated transcriptional activator Cbf3 is linked to the frost-tolerance locus Fr-A2 on wheat chromosome 5A. Mol. Genet. Genom. 2003, 269, 60–67. [Google Scholar] [CrossRef]
- Luo, Q.J.; Mittal, A.; Jia, F.; Rock, C.D. An autoregulatory feedback loop involving PAP1 and TAS4 in response to sugars in Arabidopsis. Plant Mol. Biol. 2012, 80, 117–129. [Google Scholar] [CrossRef]
- Kim, S.; Kang, J.Y.; Cho, D.I.; Park, J.H.; Kim, S.Y. ABF2, an ABRE-binding bZIP factor, is an essential component of glucose signaling and its overexpression affects multiple stress tolerance. Plant J. 2004, 40, 75–87. [Google Scholar] [CrossRef]
- Li, X.Y.; Gao, S.Q.; Tang, Y.M.; Li, L.; Zhang, F.J.; Feng, B.N.; Fang, Z.F.; Ma, L.J.; Zhao, C.P. Genome-wide identification and evolutionary analyses of bZIP transcription factors in wheat and its relatives and expression profiles of anther development related TabZIP genes. BMC Genom. 2015, 16, 976. [Google Scholar] [CrossRef]
- Cai, W.T.; Yang, Y.L.; Wang, W.W.; Guo, G.Y.; Liu, W.; Bi, C.L. Overexpression of a wheat (Triticum aestivum L.) bZIP transcription factor gene, TabZIP6, decreased the freezing tolerance of transgenic Arabidopsis seedlings by down-regulating the expression of CBFs. Plant Physiol. Biochem. 2018, 124, 100–111. [Google Scholar] [CrossRef] [PubMed]
- Yu, X.R.; Jiang, Y.F.; Yao, H.H.; Ran, L.P.; Zang, Y.; Xiong, F. Cytological and molecular characteristics of delayed spike development in wheat under low temperature in early spring. Crop J. 2022, 10, 840–852. [Google Scholar] [CrossRef]
- Chen, J.; Gong, Y.; Gao, Y.; Zhou, Y.B.; Chen, M.; Xu, Z.S.; Guo, C.H.; Ma, Y.Z. TaNAC48 positively regulates drought tolerance and ABA responses in wheat (Triticum aestivum L.). Crop J. 2021, 9, 785–793. [Google Scholar] [CrossRef]
- Mondal, S.; Sallam, A.; Sehgal, D.; Biswal, A.; Nehela, Y. Advances in breeding for abiotic stress tolerance in wheat. In Genomic Designing for Abiotic Stress Resistant Cereal Crops; Springer: Cham, Switzerland, 2021; pp. 71–103. [Google Scholar]
- Jha, U.C.; Bohra, A.; Jha, R. Breeding approaches and genomics technologies to increase crop yield under low-temperature stress. Plant Cell Rep. 2017, 36, 1–35. [Google Scholar] [CrossRef]
- Mickelbart, M.V.; Hasegawa, P.M.; Bailey-Serres, J. Genetic mechanisms of abiotic stress tolerance that translate to crop yield stability. Nat. Rev. Genet. 2015, 16, 237–251. [Google Scholar] [CrossRef]
- Zhu, J.; Pearce, S.; Burke, A.; See, D.R.; Skinner, D.Z.; Dubcovsky, J.; Garland-Campbell, K. Copy number and haplotype variation at the VRN-A1 and central FR-A2 loci are associated with frost tolerance in hexaploid wheat. Theor. Appl. Genet. 2014, 127, 1183–1197. [Google Scholar] [CrossRef]
- Soleimani, B.; Lehnert, H.; Babben, S.; Keilwagen, J.; Koch, M.; Arana-Ceballos, F.A.; Chesnokov, Y.; Pshenichnikova, T.; Schondelmaier, J.; Ordon, F.; et al. Genome wide association study of frost tolerance in wheat. Sci. Rep. 2022, 12, 5275. [Google Scholar] [CrossRef]
- Li, Q.; Byrns, B.; Badawi, M.A.; Diallo, A.B.; Danyluk, J.; Sarhan, F.; Laudencia-Chingcuanco, D.; Zou, J.T.; Fowler, D.B. Transcriptomic insights into phenological development and cold tolerance of wheat grown in the field. Plant Physiol. 2018, 176, 2376–2394. [Google Scholar] [CrossRef]
- Sthapit, B.R.; Witcombe, J.R. Inheritance of tolerance to chilling stress in rice during germination and plumule greening. Crop Sci. 1998, 38, 660–665. [Google Scholar] [CrossRef]
- Toth, B.; Galiba, G.; Feher, E.; Sutka, J.; Snape, J.W. Mapping genes affecting flowering time and frost resistance on chromosome 5B of wheat. Theor. Appl. Genet. 2003, 107, 509–514. [Google Scholar] [CrossRef]
- Dhillon, T.; Pearce, S.P.; Stockinger, E.J.; Distelfeld, A.; Li, C.X.; Knox, A.K.; Vashegyi, I.; Vagujfalvi, A.; Galiba, G.; Dubcovsky, J. Regulation of freezing tolerance and flowering in temperate cereals: The VRN-1 connection. Plant Physiol. 2010, 153, 1846–1858. [Google Scholar] [CrossRef] [PubMed]
- Chen, A.; Dubcovsky, J. Wheat tilling mutants show that the vernalization gene vrn1 down-regulates the flowering repressor vrn2 in leaves but is not essential for flowering. PLoS Genet. 2012, 8, e1003134. [Google Scholar] [CrossRef] [PubMed]
- Knox, A.K.; Li, C.X.; Vágújfalvi, A.; Galiba, G.; Stockinger, E.J.; Dubcovsky, J. Identification of candidate CBF genes for the frost tolerance locus Fr-Am2 in Triticum monococcum. Plant Mol. Biol. 2008, 67, 257–270. [Google Scholar] [CrossRef] [PubMed]
- Sieber, A.N.; Longin, C.F.H.; Leiser, W.L.; Wurschum, T. Copy number variation of CBF-A14 at the Fr-A2 locus determines frost tolerance in winter durum wheat. Theor. Appl. Genet. 2016, 129, 1087–1097. [Google Scholar] [CrossRef]
- Pang, Y.L.; Wu, Y.Y.; Liu, C.X.; Li, W.H.; St Amand, P.; Bernardo, A.; Wang, D.F.; Dong, L.; Yuan, X.F.; Zhang, H.R.; et al. High-resolution genome-wide association study and genomic prediction for disease resistance and cold tolerance in wheat. Theor. Appl. Genet. 2021, 134, 2857–2873. [Google Scholar] [CrossRef]
- Xue, H.; Yu., K.; Ma, X.D.; Liu, X.D.; Liu, Y.H.; Zhu, B.L.; Liu, D.C.; Zhamg, A.M.; Zhan, K.H. Evaluation and correlation analysis of wheat cultivars in Huanghuai wheat area that are tolerant to spring cold. J. Triticeae Crops 2018, 38, 1174–1188. (In Chinese) [Google Scholar]
- Bhat, M.A.; Mir, R.A.; Kumar, V.; Shah, A.A.; Zargar, S.M.; Rahman, S.; Jan, A.T. Mechanistic insights of CRISPR/Cas-mediated genome editing towards enhancing abiotic stress tolerance in plants. Physiol. Plant. 2022, 172, 1255–1268. [Google Scholar] [CrossRef]
- Kim, D.; Alptekin, B.; Budak, H. CRISPR/Cas9 genome editing in wheat. Funct. Integr. Genom. 2018, 18, 31–41. [Google Scholar] [CrossRef] [PubMed]
- Tian, S.J.; Mao, X.G.; Zhang, H.Y.; Chen, S.S.; Zhai, C.C.; Yang, S.M.; Jing, R.L. Cloning and characterization of TaSnRK2.3, a novel SnRK2 gene in common wheat. J. Exp. Bot. 2013, 64, 2063–2080. [Google Scholar] [CrossRef]
- Peng, K.K.; Tian, Y.; Cang, J.; Yu, J.; Wang, D.J.; He, F.X.; Jiao, H.R.; Tan, Y.G. Overexpression of TaFBA-A10 from winter wheat enhances freezing tolerance in Arabidopsis thaliana. J. Plant Growth Regul. 2022, 41, 314–326. [Google Scholar] [CrossRef]
- Nkhathutsheleni, M.T.; Jacob, M.; Hussein, S.; Alfred, O. Agronomic and physiological traits, and associated quantitative trait loci (qtl) affecting yield response in wheat (Triticum aestivum L.): A review. Front. Plant Sci. 2019, 10, 1428. [Google Scholar]
- Gao, F.M.; Ma, D.Y.; Yin, G.H.; Rasheed, A.; Dong, Y.; Xiao, Y.G.; Xia, X.C.; Wu, X.X.; He, Z.H. Genetic progress in grain yield and physiological traits in chinese wheat cultivars of southern yellow and huai valley since 1950. Crop Sci. 2017, 57, 760–773. [Google Scholar] [CrossRef]
- Manasa, S.L.; Panigrahy, M.; Panigrahi, K.C.S.; Rout, G.R. Overview of cold stress regulation in plants. Bot. Rev. 2022, 88, 359–387. [Google Scholar] [CrossRef]
- Venzhik, Y.V.; Titov, A.F.; Koteyeva, N.K.; Miroslavov, E.A.; Talanova, V.V. The effect of low temperature on wheat roots causes rapid changes in chloroplast ultrastructure in wheat leaves. In Doklady Biological Sciences: Proceedings of the Academy of Sciences of the USSR, Biological Sciences Sections; Springer: Cham, Switzerland, 2012; Volume 445, pp. 230–234. [Google Scholar]
- Hu, X.X.; Huang, J.Y.; Xiao, S.J. Influence of late frost on different wheat cultivars the first report of investigation on late frost injury to wheat in 1998. Chin. J. Agric. 2001, 20, 28–30. (In Chinese) [Google Scholar]
- Ou, X.Q.; Wang, Y. Preliminary study on wheat breeding for late spring coldness tolerance in south of Huanghuai region. J. Triticeae Crops 2019, 39, 560–566. (In Chinese) [Google Scholar]
- Valluru, R.; Link, J.; Claupein, W. Consequence of early chilling stress in two Triticum sprcirs: Plastic responses and adaptive significance. Plant Biol. 2012, 14, 641–651. [Google Scholar] [CrossRef]
- Sassenrath, G.F.; Ort, D.R. The relationship between inhibition of photosynthesis at low temperature and the inhibition of photosynthesis after rewarming in chill-sensitive tomato. Plant Physiol. Biochem. 1990, 28, 457–465. [Google Scholar]
- Zheng, J.C.; Liu, T.; Zheng, Q.X.; Li, J.Q.; Qian, Y.C.; Li, J.C.; Zhan, Q.W. Identification of cold tolerance and analysis of genetic diversity for major wheat cultivars in jiang huai region of China. Pak. J. Bot. 2020, 52, 839–849. [Google Scholar] [CrossRef]
- Wang, R.X.; Yan, C.S.; Zhang, X.Y.; Sun, G.Z.; Qian, Z.G.; Qi, X.L.; Mou, Q.H.; Xiao, S.H. Effects of spring low temperature on yield and photosynthetic characteristics of wheat. Acta Agron. Sin. 2018, 44, 288–296. (In Chinese) [Google Scholar] [CrossRef]
- Zhang, Y.; Xu, W.; Wang, W.; Dong, H.; Qi, X.; Zhao, M.; Fang, Y.H.; Gao, C.; Hu, L. Progress in genetic improvement of grain yield and related physiological traits of Chinese wheat in Henan Province. Field Crops Res. 2016, 199, 117–128. [Google Scholar] [CrossRef]
- Al-Issawi, M.; Rihan, H.Z.; Al-Shmgani, H.; Fuller, M.P. Molybdenum application enhances antioxidant enzyme activity and COR15a protein expression under cold stress in wheat. J. Plant Interact. 2016, 11, 5–10. [Google Scholar] [CrossRef]
- Shahryar, N.; Maali-Amiri, R. Metabolic acclimation of tetraploid and hexaploid wheats by cold stress-induced carbohydrate accumulation. J. Plant Physiol. 2016, 204, 44–53. [Google Scholar] [CrossRef] [PubMed]
- Shi, K.J.; Yin, T.W.; Zhu, Y.; Liu, B.; Tang, L.; Cao, W.X.; Liu, L.L. Estimating the effect of low-temperature stress on the spatial distribution patterns of protein in wheat grains. J. Cereal Sci. 2022, 105, 103461. [Google Scholar] [CrossRef]
- Venzhik, Y.; Talanova, V.; Titov, A. The effect of abscisic acid on cold tolerance and chloroplasts ultrastructure in wheat under optimal and cold stress conditions. Acta Physiol. Plant. 2016, 38, 63. [Google Scholar] [CrossRef]
- Zhang, Z.Y.; Wang, Z.; Wang, B.; Wang, Z.W.; Zhu, Q.D.; Huo, Y.F.; Ru, Z.G.; Liu, M.J. Effects of low temperature treatment on grain yield and physiological characteristics of young ear in different wheat cultivars. North China Agric. J. 2019, 34, 130–139. (In Chinese) [Google Scholar]
- Wang, Y.Y.; Liu, W.; He, L.; Ren, D.C.; Duan, J.Z.; Hu, X.; Guo, T.C.; Wang, Y.H.; Feng, W. Evaluation of freezing damage and water effect of wheat based on multivariate statistical analysis. Sci. Agricul. Sin. 2022, 55, 1301–1318. (In Chinese) [Google Scholar]
- Xu, J.; Li, Y.; Sun, J.; Du, L.; Zhang, Y.; Yu, Q.; Liu, X. Comparative physiological and proteomic response to abrupt low temperature stress between two winter wheat cultivars differing in low temperature tolerance. Plant Biol. 2013, 15, 292–303. [Google Scholar] [CrossRef] [PubMed]
- Bhat, K.A.; Mahajan, R.; Rakhtoon, M.M.; Urwat, U.; Bashir, Z.; Shah, A.A.; Agrawal, A.; Bhat, B.; Sofi, P.A.; Masi, A.; et al. Low temperature stress tolerance: An insight into the omics approaches for legume crops. Front. Plant Sci. 2022, 13, 888710. [Google Scholar] [CrossRef]
- Parida, A. Metabolomics-guided elucidation of abiotic stress tolerance mechanisms in plants. In Plant Metabolites and Regulation Under Environmental Stress; Academic Press: New York, NY, USA, 2018; pp. 89–131. [Google Scholar]
- Chen, R.; Wei, Q.; Liu, Y.; Wei, X.; Xie, T. Transcriptome sequencing and functional characterization of new sesquiterpene synthases from Curcuma wenyujin. Arch. Biochem. Biophys. 2021, 709, 108986. [Google Scholar] [CrossRef]
- Monroy, A.F.; Dryanova, A.; Malette, B.; Oren, D.H.; Farajalla, M.R.; Liu, W.; Danyluk, J.; Ubayasena, L.W.C.; Kane, K.; Scoles, G.J. Regulatory gene candidates and gene expression analysis of cold acclimation in winter and spring wheat. Plant Mol. Biol. 2007, 64, 409–423. [Google Scholar] [CrossRef]
- Diaz, M.L.; Soresi, D.S.; Basualdo, J.; Cuppari, S.J.; Carrera, A. Transcriptomic response of durum wheat to cold stress at reproductive stage. Mol. Biol. Rep. 2019, 46, 2427–2445. [Google Scholar] [CrossRef]
- Jan, N.; Rather, A.; John, R.; Chaturvedi, P.; Ghatak, A.; Weckwerth, W.; Zargar, S.M.; Mir, R.A.; Khan, M.A.; Mir, R.R. Proteomics for abiotic stresses in legumes: Present status and future directions. Crit. Rev. Biotechnol. 2022, 1–20. [Google Scholar] [CrossRef]
- Zhang, N.; Zhang, L.R.; Zhao, L.; Ren, Y.; Cui, D.Q.; Chen, J.H.; Wang, Y.Y.; Yu, P.B.; Chen, F. iTRAQ and virus-induced gene silencing revealed three proteins involved in cold response in bread wheat. Sci. Rep. 2017, 7, 7524. [Google Scholar] [CrossRef] [PubMed]
- Hao, Y.C.; Hao, M.; Cui, Y.J.; Kong, L.R.; Wang, H.W. Genome-wide survey of the dehydrin genes in bread wheat (Triticum aestivum L.) and its relatives: Identification, evolution and expression profiling under various abiotic stresses. BMC Genom. 2022, 23, 73. [Google Scholar] [CrossRef] [PubMed]
- Xu, K.; Zhao, Y.; Gu, J.; Zhou, M.; Gao, L.; Sun, R.X.; Wang, W.W.; Zhang, S.H.; Yang, X.J. Proteomic analysis reveals the molecular mechanism underlying the cold acclimation and freezing tolerance of wheat (Triticum aestivum L.). Plant Sci. 2022, 318, 111242. [Google Scholar] [CrossRef] [PubMed]



| Cultivars | Period | Duration | Low Temperature | Grain Number | Drop Percentage (%) | Reference |
|---|---|---|---|---|---|---|
| Xinong979 | Booting stage | 12 h | 15 °C/20 °C | 42.2 | - | [40] |
| −3.5 °C/20 °C | 24.8 | 41.2 | ||||
| −5.5 °C/20 °C | 13.1 | 67.0 | ||||
| Changhan58 | Booting stage | 12 h | 15 °C/20 °C | 40.7 | - | |
| −3.5 °C/20 °C | 32.3 | 20.6 | ||||
| −5.5 °C/20 °C | 17.5 | 57.0 | ||||
| Yangmai15 | Stem elongation stage | 3 d | 5 °C/10 °C | 40.9 | - | [41] |
| −3 °C/0 °C | 34.3 | 16.1 | ||||
| Yangmai16 | Jointing stage | 3 d | 6 °C/16 °C/11 °C | 40.7 | - | [35] |
| −2 °C/8 °C/2 °C | 40.2 | 1.3 | ||||
| −4 °C/6 °C/1 °C | 39.2 | 3.6 | ||||
| −6 °C/4 °C/−1 °C | 38.9 | 4.4 | ||||
| Booting stage | 3 d | 6 °C/16 °C/11 °C | 40.0 | - | ||
| −2 °C/8 °C/2 °C | 37.2 | 7.0 | ||||
| −4 °C/6 °C/1 °C | 36.4 | 8.9 | ||||
| −6 °C/4 °C/−1 °C | 14.4 | 63.9 | ||||
| Xumai30 | Jointing stage | 3 d | 6 °C/16 °C/11 °C | 36.4 | - | |
| −2 °C/8 °C/2 °C | 36.2 | 0.6 | ||||
| −4 °C/6 °C/1 °C | 36.2 | 0.6 | ||||
| −6 °C/4 °C/−1 °C | 36.1 | 1.0 | ||||
| Booting stage | 3 d | 6 °C/16 °C/11 °C | 36.4 | - | ||
| −2 °C/8 °C/2 °C | 32.5 | 10.7 | ||||
| −4 °C/6 °C/1 °C | 31.1 | 14.6 | ||||
| −6 °C/4 °C/−1 °C | 21.1 | 42.1 | ||||
| XM21 | Jointing stage | 5 d | Approximately 8 °C lower than the ambient temperature | - | 4.6–5.9 | [42] |
| XZ24 | Jointing stage | 5 d | Approximately 8 °C lower than the ambient temperature | - | 12.3–13.9 | |
| DM22 | Jointing stage | 39 d | 15 °C/20 °C | 14.0 | - | [36] |
| 5 °C/15 °C | 8.4 | 40.0 | ||||
| DM31 | Jointing stage | 39 d | 15 °C/20 °C | 21.0 | 0 | |
| 5 °C/15 °C | 4.0 | 81.0 | ||||
| L8275 | Jointing stage | 39 d | 15 °C/20 °C | 19.0 | 0 | |
| 5 °C/15 °C | 17.0 | 10.5 | ||||
| MO1 | Jointing stage | 44 d | 15 °C/20 °C | 10.4 | 0 | |
| 5 °C/15 °C | 0 | 100 | ||||
| MO2 | Jointing stage | 44 d | 15 °C/20 °C | 13.6 | 0 | |
| 5 °C/15 °C | 0 | 100 |
| Selected Indicators | Cold Stress Method | Growth Phase | Tolerant Genotypes | Performance of Tolerant Genotypes | Sensitive Genotypes | Performance of Sensitive Genotypes | References |
|---|---|---|---|---|---|---|---|
| Agronomic traits | Cryogenic incubator and solar thermal chamber | The anther seperation stage | Shannong 7859, Beijing 841, Jinmai 47, Xinmai 9, Yumai 49. | TSR ≥ 0.90 | Neixiang 188, Zhengmai 7698, Xinong 889 | TSR < 0.70 | [138] |
| Agronomic traits | Field nature identification | 1th to 15th in March | Yannong 5158, Huaimai 28, Huaimai 33, Jinan 17, Fanmai 5, Yannong 19, Xumai 35 | Higher plant height (PH), larger grain number of main stem spike (GNMSS), GYPP, heavier grain yield per plant, stronger cold resistance, and better comprehensive agronomic traits | Jimai22, Huaimai22, Jinan17, Guomai9 Liangxing66, Zhoumai27, SXM208 | Fewer GNMSS, lighter TKW, lower GYPP, weak cold resistance, and poor comprehensive agronomic traits | [151] |
| Agronomic traits | Field nature identification | 5th to 7th in April | Bainong 207, Xinong 511 | Low frozen spikelet rate, and high rate of seed setting of frozen spikelet | Zhengmai 366, Fengdecunmai 5 | High frozen spikelet rate, and low rate of seed setting of frozen spikelet | [148] |
| Agronomic traits | Artificial chamber | 3th in April | Yannong19 | The correlation between GBSS activity, the starch content and the thousand kernel weight was highly significant | Yangmai18 | The correlation between GBSS activity, the starch content and the thousand kernel weight was not significant | [52] |
| Agronomic traits | Artificial chamber | From pistil and stamen primordia differentiation stage to anthesis stage | Jimai22, Yannong19 | Low dead stem rate and few residual spikes | Zhengmai8329, Wanmai50, Zhengmai366, Xian8 | High rate of dead stems and many residual spikes | [147] |
| Physiological traits | Intelligent biochemical incubator | Jointing and booting stage | Taishan 6426 | Photosynthesis rate (Pn), Transpiration rate (Tr) and Stomatal conductance (Gs) were decreased, and Internal CO2 concentration (Ci) increased | Taishan 4033, Jimai22 | Pn, Tr and Gs decreased, and Ci were significantly decreased, and Ci increased significantly overall, and Fv/Fm decreased significantly | [152] |
| Physiological traits | Cryogenic incubator and solar thermal chamber | The young microspore stage | Young | Control the unsaturated lipid levels to maintain membrane fluidity | Wyalkatchem | [13] |
Publisher’s Note: MDPI stays neutral with regard to jurisdictional claims in published maps and institutional affiliations. |
© 2022 by the authors. Licensee MDPI, Basel, Switzerland. This article is an open access article distributed under the terms and conditions of the Creative Commons Attribution (CC BY) license (https://creativecommons.org/licenses/by/4.0/).
Share and Cite
Su, H.; Tan, C.; Liu, Y.; Chen, X.; Li, X.; Jones, A.; Zhu, Y.; Song, Y. Physiology and Molecular Breeding in Sustaining Wheat Grain Setting and Quality under Spring Cold Stress. Int. J. Mol. Sci. 2022, 23, 14099. https://doi.org/10.3390/ijms232214099
Su H, Tan C, Liu Y, Chen X, Li X, Jones A, Zhu Y, Song Y. Physiology and Molecular Breeding in Sustaining Wheat Grain Setting and Quality under Spring Cold Stress. International Journal of Molecular Sciences. 2022; 23(22):14099. https://doi.org/10.3390/ijms232214099
Chicago/Turabian StyleSu, Hui, Cheng Tan, Yonghua Liu, Xiang Chen, Xinrui Li, Ashley Jones, Yulei Zhu, and Youhong Song. 2022. "Physiology and Molecular Breeding in Sustaining Wheat Grain Setting and Quality under Spring Cold Stress" International Journal of Molecular Sciences 23, no. 22: 14099. https://doi.org/10.3390/ijms232214099
APA StyleSu, H., Tan, C., Liu, Y., Chen, X., Li, X., Jones, A., Zhu, Y., & Song, Y. (2022). Physiology and Molecular Breeding in Sustaining Wheat Grain Setting and Quality under Spring Cold Stress. International Journal of Molecular Sciences, 23(22), 14099. https://doi.org/10.3390/ijms232214099

