Akt-Activated Endothelium Increases Cancer Cell Proliferation and Resistance to Treatment in Ovarian Cancer Cell Organoids
Abstract
1. Introduction
2. Results
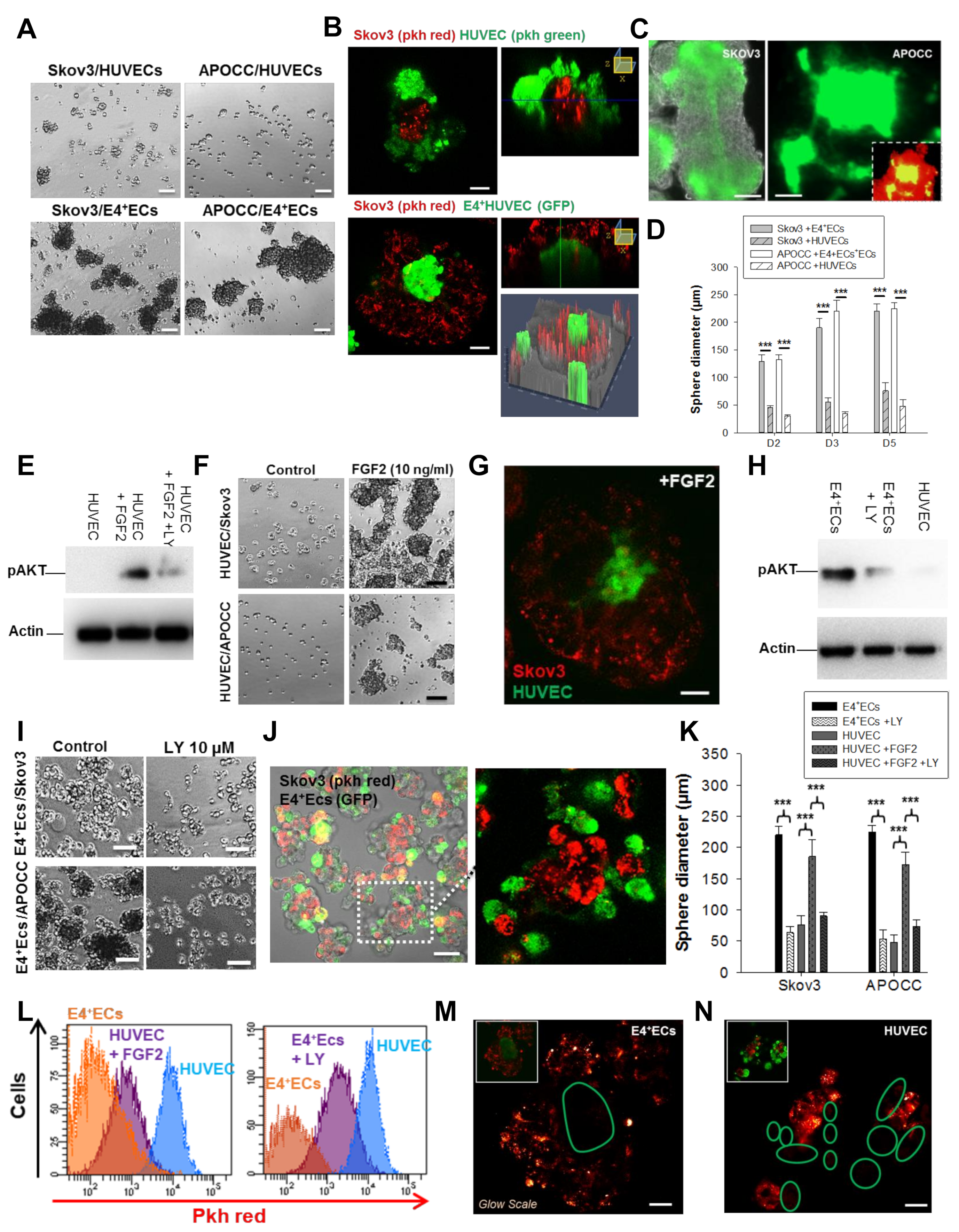
2.1. Akt Activation in ECs Is Mandatory for the Formation of Organized Angiospheres
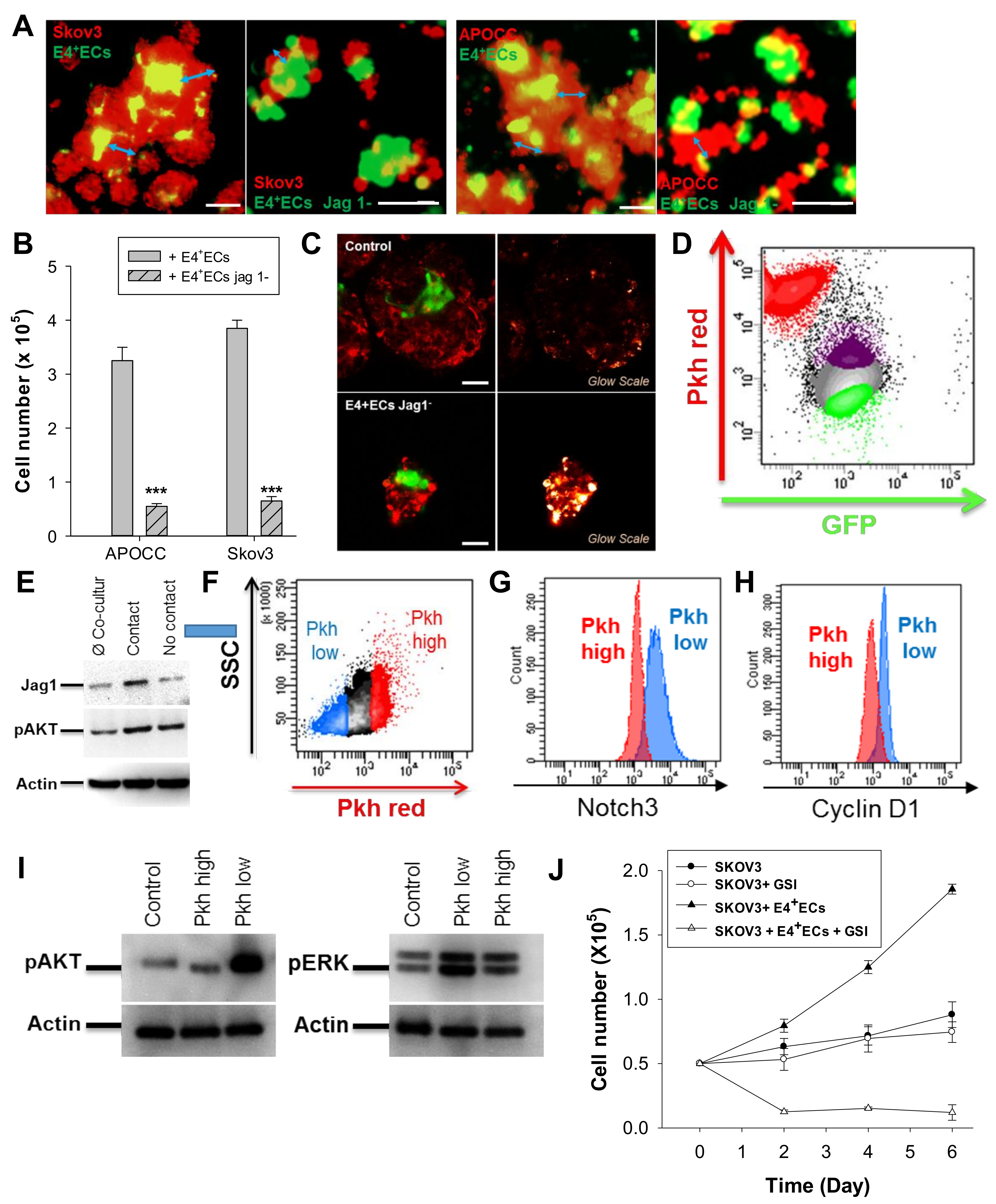
2.2. Endothelial Jagged1 Is Mandatory for OCC Proliferation
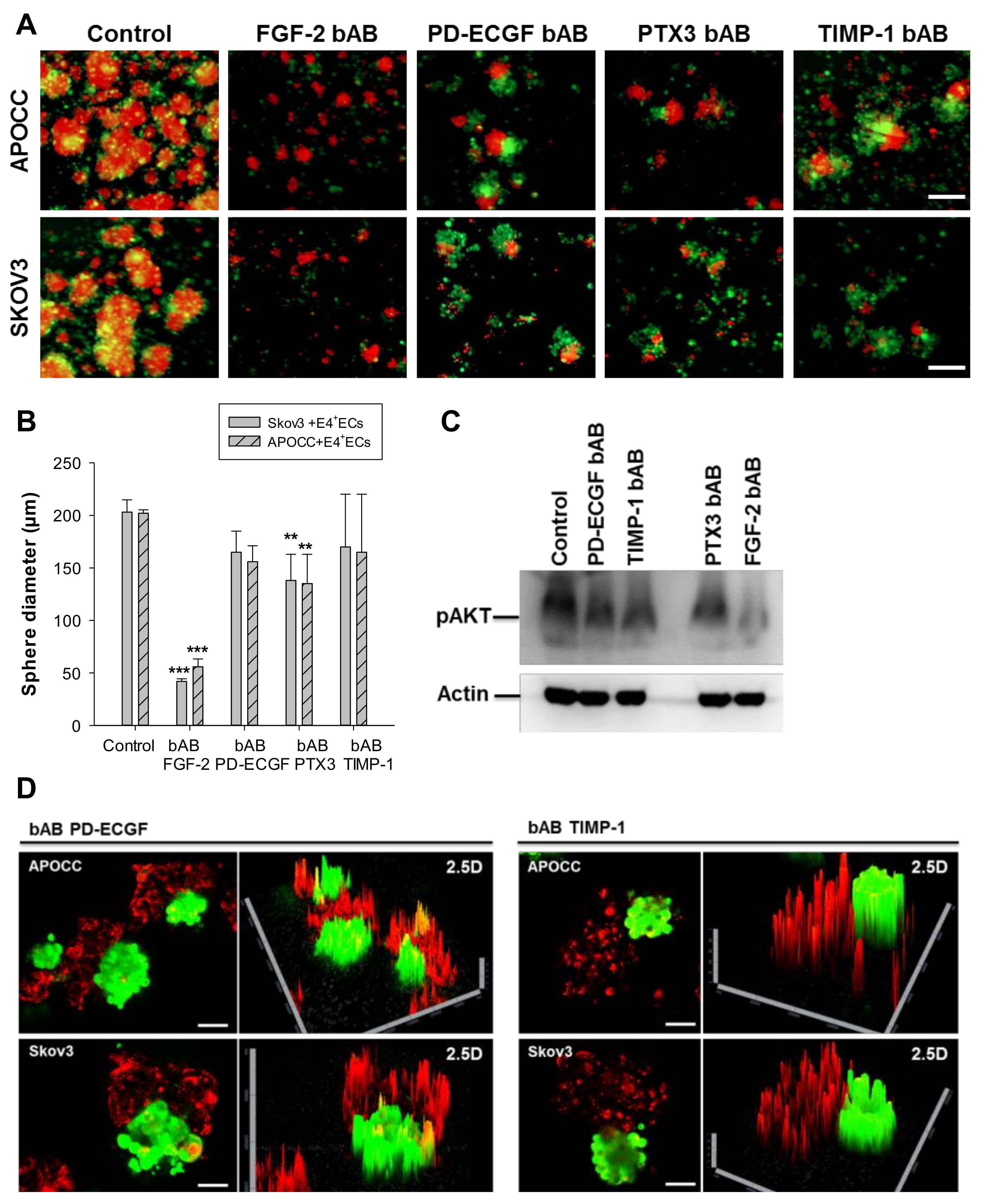
2.3. Angiocrine Secreted Factors Induce Angiosphere Core-Based Organization
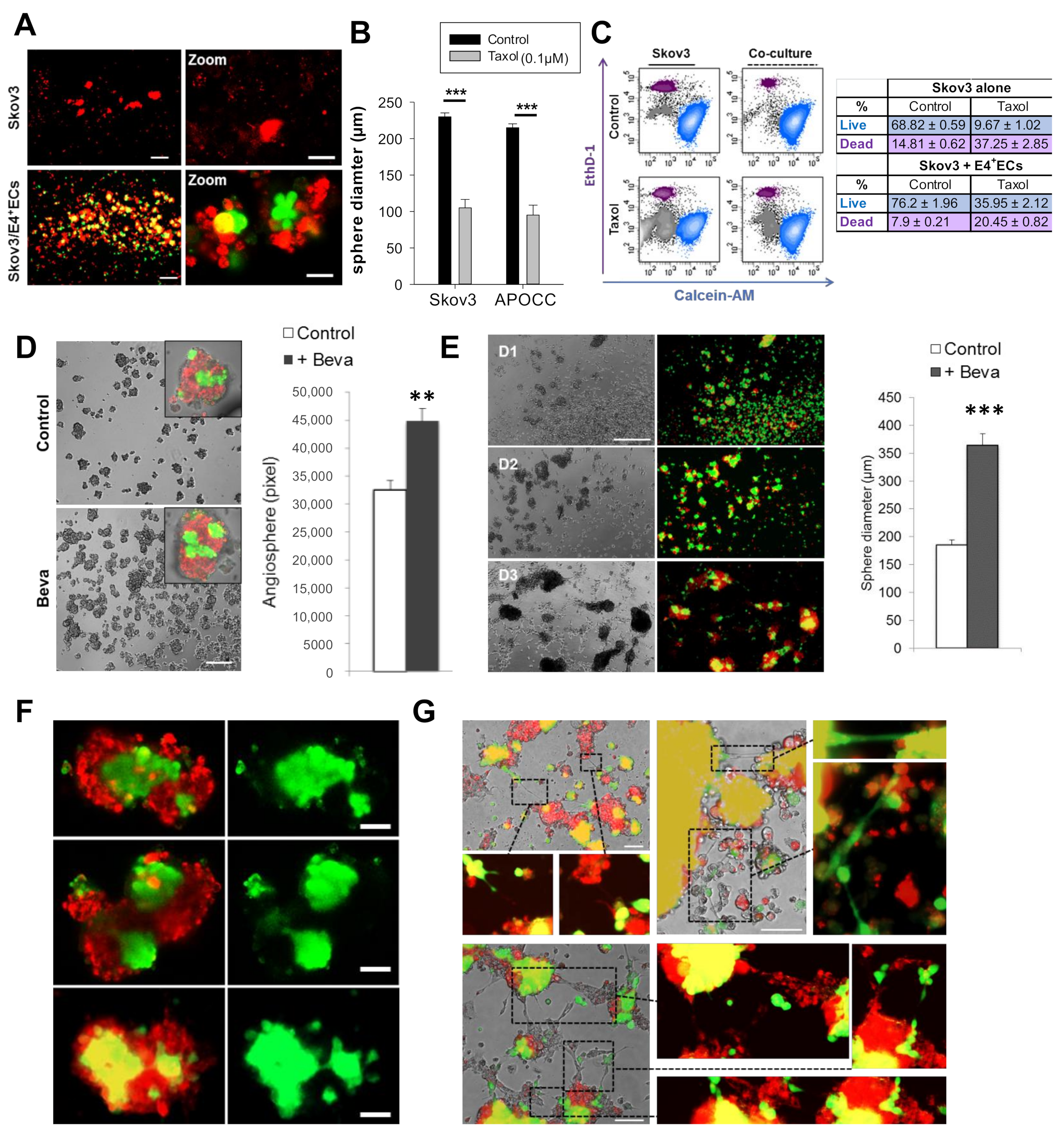
2.4. Angiospheres Are Associated with Increased Resistance to Chemotherapy and Anti-Angiogenic Treatment
2.5. Angiospheres Participate in Peritoneal Invasion In Vivo
2.6. Tumor Endothelial Cells Are Akt-Activated
3. Discussion
4. Materials and Methods
4.1. Cell Cultures
4.2. Sphere Formation
4.3. Cell Proliferation Assay
4.4. shRNA Transfection
4.5. Ascites and Peritoneal Sampling
4.6. Immunohistochemistry
4.7. Flow Cytometry
4.8. Confocal Microscopy
4.9. Western Blot Analysis
4.10. Statistical Analysis
Supplementary Materials
Author Contributions
Funding
Institutional Review Board Statement
Informed Consent Statement
Data Availability Statement
Acknowledgments
Conflicts of Interest
List of Abbreviations
| APOCC: ascites primary ovarian cancer cells |
| bAB: binding antibody |
| BM: bone marrow |
| E4 + ECs: Akt-activated endothelial cells transfected with E4ORF gene |
| EC: endothelial cell |
| EOC: epithelial ovarian cancer |
| ERK: extracellular signal-regulated kinases |
| FGF2: fibroblast growth factor |
| GSI: gamma secretase inhibitor |
| HSC: hematopoietic stem cell |
| HUVEC: human umbilical vein endothelial cell |
| OCC: ovarian cancer cell |
| pAkt: phospho-Akt |
| PD-ECGF: platelet-derived endothelial cell growth factor |
| PFS: progression free survival |
| PTX3: Pentraxin 3 |
| TIMP-1: tissue inhibitor of metalloproteinases-1 |
| TM: tumor microenvironment |
| VEGF: vascular endothelial growth factor |
References
- Lheureux, S.; Braunstein, M.; Oza, A.M. Epithelial ovarian cancer: Evolution of management in the era of precision medicine. CA Cancer J. Clin. 2019, 69, 280–304. [Google Scholar] [CrossRef] [PubMed]
- Bray, F.; Ferlay, J.; Soerjomataram, I.; Siegel, R.L.; Torre, L.A.; Jemal, A. Global cancer statistics 2018: GLOBOCAN estimates of incidence and mortality worldwide for 36 cancers in 185 countries. CA Cancer J. Clin. 2018, 68, 394–424. [Google Scholar] [CrossRef] [PubMed]
- Erickson, B.K.; Conner, M.G.; Landen, C.N., Jr. The role of the fallopian tube in the origin of ovarian cancer. Am. J. Obstet. Gynecol. 2013, 209, 409–414. [Google Scholar] [CrossRef] [PubMed]
- Liu, D.; Zhang, L.; Indima, N.; Peng, K.; Li, Q.; Hua, T.; Tang, G. CT and MRI findings of type I and type II epithelial ovarian cancer. Eur. J. Radiol. 2017, 90, 225–233. [Google Scholar] [CrossRef]
- Lengyel, E. Ovarian cancer development and metastasis. Am. J. Pathol. 2010, 177, 1053–1064. [Google Scholar] [CrossRef]
- Masoumi Moghaddam, S.; Amini, A.; Morris, D.L.; Pourgholami, M.H. Significance of vascular endothelial growth factor in growth and peritoneal dissemination of ovarian cancer. Cancer Metastasis Rev. 2012, 31, 143–162. [Google Scholar] [CrossRef]
- Xu, L.; Yoneda, J.; Herrera, C.; Wood, J.; Killion, J.J.; Fidler, I.J. Inhibition of malignant ascites and growth of human ovarian carcinoma by oral administration of a potent inhibitor of the vascular endothelial growth factor receptor tyrosine kinases. Int. J. Oncol. 2000, 16, 445–454. [Google Scholar] [CrossRef]
- Kraft, A.; Weindel, K.; Ochs, A.; Marth, C.; Zmija, J.; Schumacher, P.; Unger, C.; Marme, D.; Gastl, G. Vascular endothelial growth factor in the sera and effusions of patients with malignant and nonmalignant disease. Cancer 1999, 85, 178–187. [Google Scholar] [CrossRef]
- Kim, S.; Kim, B.; Song, Y.S. Ascites modulates cancer cell behavior, contributing to tumor heterogeneity in ovarian cancer. Cancer Sci. 2016, 107, 1173–1178. [Google Scholar] [CrossRef]
- Ghajar, C.M.; Peinado, H.; Mori, H.; Matei, I.R.; Evason, K.J.; Brazier, H.; Almeida, D.; Koller, A.; Hajjar, K.A.; Stainier, D.Y.; et al. The perivascular niche regulates breast tumour dormancy. Nat. Cell Biol. 2013, 15, 807–817. [Google Scholar] [CrossRef]
- Pasquier, J.; Ghiabi, P.; Chouchane, L.; Razzouk, K.; Rafii, S.; Rafii, A. Angiocrine endothelium: From physiology to cancer. J. Transl. Med. 2020, 18, 52. [Google Scholar] [CrossRef]
- Seandel, M.; Butler, J.M.; Kobayashi, H.; Hooper, A.T.; White, I.A.; Zhang, F.; Vertes, E.L.; Kobayashi, M.; Zhang, Y.; Shmelkov, S.V.; et al. Generation of a functional and durable vascular niche by the adenoviral E4ORF1 gene. Proc. Natl. Acad. Sci. USA 2008, 105, 19288–19293. [Google Scholar] [CrossRef]
- Cao, Z.; Ding, B.S.; Guo, P.; Lee, S.B.; Butler, J.M.; Casey, S.C.; Simons, M.; Tam, W.; Felsher, D.W.; Shido, K.; et al. Angiocrine factors deployed by tumor vascular niche induce B cell lymphoma invasiveness and chemoresistance. Cancer Cell 2014, 25, 350–365. [Google Scholar] [CrossRef]
- Pasquier, J.; Thawadi, H.A.; Ghiabi, P.; Abu-Kaoud, N.; Maleki, M.; Guerrouahen, B.S.; Vidal, F.; Courderc, B.; Ferron, G.; Martinez, A.; et al. Microparticles mediated cross-talk between tumoral and endothelial cells promote the constitution of a pro-metastatic vascular niche through Arf6 up regulation. Cancer Microenviron. 2014, 7, 41–59. [Google Scholar] [CrossRef]
- Pasquier, J.; Guerrouahen, B.S.; Al Thawadi, H.; Ghiabi, P.; Maleki, M.; Abu-Kaoud, N.; Jacob, A.; Mirshahi, M.; Galas, L.; Rafii, S.; et al. Preferential transfer of mitochondria from endothelial to cancer cells through tunneling nanotubes modulates chemoresistance. J. Transl. Med 2013, 11, 94. [Google Scholar] [CrossRef]
- Halama, A.; Guerrouahen, B.S.; Pasquier, J.; Satheesh, N.J.; Suhre, K.; Rafii, A. Nesting of colon and ovarian cancer cells in the endothelial niche is associated with alterations in glycan and lipid metabolism. Sci. Rep. 2017, 7, 39999. [Google Scholar] [CrossRef]
- Guerrouahen, B.S.; Pasquier, J.; Kaoud, N.A.; Maleki, M.; Beauchamp, M.C.; Yasmeen, A.; Ghiabi, P.; Lis, R.; Vidal, F.; Saleh, A.; et al. Akt-activated endothelium constitutes the niche for residual disease and resistance to bevacizumab in ovarian cancer. Mol. Cancer Ther. 2014, 13, 3123–3136. [Google Scholar] [CrossRef]
- Ghiabi, P.; Jiang, J.; Pasquier, J.; Maleki, M.; Abu-Kaoud, N.; Rafii, S.; Rafii, A. Endothelial cells provide a notch-dependent pro-tumoral niche for enhancing breast cancer survival, stemness and pro-metastatic properties. PLoS ONE 2014, 9, e112424. [Google Scholar] [CrossRef]
- Ghiabi, P.; Jiang, J.; Pasquier, J.; Maleki, M.; Abu-Kaoud, N.; Halabi, N.; Guerrouahen, B.S.; Rafii, S.; Rafii, A. Breast cancer cells promote a notch-dependent mesenchymal phenotype in endothelial cells participating to a pro-tumoral niche. J. Transl. Med. 2015, 13, 27. [Google Scholar] [CrossRef]
- Al Thawadi, H.; Abu-Kaoud, N.; Al Farsi, H.; Hoarau-Vechot, J.; Rafii, S.; Rafii, A.; Pasquier, J. VE-cadherin cleavage by ovarian cancer microparticles induces beta-catenin phosphorylation in endothelial cells. Oncotarget 2016, 7, 5289–5305. [Google Scholar] [CrossRef]
- Hoarau-Vechot, J.; Touboul, C.; Halabi, N.; Blot-Dupin, M.; Lis, R.; Abi Khalil, C.; Rafii, S.; Rafii, A.; Pasquier, J. Akt-activated endothelium promotes ovarian cancer proliferation through notch activation. J. Transl. Med. 2019, 17, 194. [Google Scholar] [CrossRef] [PubMed]
- Semertzidou, A.; Brosens, J.J.; McNeish, I.; Kyrgiou, M. Organoid models in gynaecological oncology research. Cancer Treat. Rev. 2020, 90, 102103. [Google Scholar] [CrossRef] [PubMed]
- Hoarau-Vechot, J.; Rafii, A.; Touboul, C.; Pasquier, J. Halfway between 2D and Animal Models: Are 3D Cultures the Ideal Tool to Study Cancer-Microenvironment Interactions? Int. J. Mol. Sci. 2018, 19, 181. [Google Scholar] [CrossRef] [PubMed]
- Nanki, Y.; Chiyoda, T.; Hirasawa, A.; Ookubo, A.; Itoh, M.; Ueno, M.; Akahane, T.; Kameyama, K.; Yamagami, W.; Kataoka, F.; et al. Patient-derived ovarian cancer organoids capture the genomic profiles of primary tumours applicable for drug sensitivity and resistance testing. Sci. Rep. 2020, 10, 12581. [Google Scholar] [CrossRef] [PubMed]
- De Witte, C.J.; Espejo Valle-Inclan, J.; Hami, N.; Lohmussaar, K.; Kopper, O.; Vreuls, C.P.H.; Jonges, G.N.; van Diest, P.; Nguyen, L.; Clevers, H.; et al. Patient-Derived Ovarian Cancer Organoids Mimic Clinical Response and Exhibit Heterogeneous Inter- and Intrapatient Drug Responses. Cell Rep. 2020, 31, 107762. [Google Scholar] [CrossRef]
- Tario, J.D., Jr.; Muirhead, K.A.; Pan, D.; Munson, M.E.; Wallace, P.K. Tracking immune cell proliferation and cytotoxic potential using flow cytometry. Methods Mol. Biol. 2011, 699, 119–164. [Google Scholar]
- Poulos, M.G.; Guo, P.; Kofler, N.M.; Pinho, S.; Gutkin, M.C.; Tikhonova, A.; Aifantis, I.; Frenette, P.S.; Kitajewski, J.; Rafii, S.; et al. Endothelial Jagged-1 is necessary for homeostatic and regenerative hematopoiesis. Cell Rep. 2013, 4, 1022–1034. [Google Scholar] [CrossRef]
- Rafii, A.; Mirshahi, P.; Poupot, M.; Faussat, A.M.; Simon, A.; Ducros, E.; Mery, E.; Couderc, B.; Lis, R.; Capdet, J.; et al. Oncologic trogocytosis of an original stromal cells induces chemoresistance of ovarian tumours. PLoS ONE 2008, 3, e3894. [Google Scholar] [CrossRef]
- Lu, C.; Bonome, T.; Li, Y.; Kamat, A.A.; Han, L.Y.; Schmandt, R.; Coleman, R.L.; Gershenson, D.M.; Jaffe, R.B.; Birrer, M.J.; et al. Gene alterations identified by expression profiling in tumor-associated endothelial cells from invasive ovarian carcinoma. Cancer Res. 2007, 67, 1757–1768. [Google Scholar] [CrossRef]
- Nagy, J.A.; Chang, S.H.; Shih, S.C.; Dvorak, A.M.; Dvorak, H.F. Heterogeneity of the tumor vasculature. Semin. Thromb. Hemost. 2010, 36, 321–331. [Google Scholar] [CrossRef]
- Ruoslahti, E.; Bhatia, S.N.; Sailor, M.J. Targeting of drugs and nanoparticles to tumors. J. Cell Biol. 2010, 188, 759–768. [Google Scholar] [CrossRef] [PubMed]
- Seaman, S.; Stevens, J.; Yang, M.Y.; Logsdon, D.; Graff-Cherry, C.; St. Croix, B. Genes that distinguish physiological and pathological angiogenesis. Cancer Cell 2007, 11, 539–554. [Google Scholar] [CrossRef]
- Potente, M.; Urbich, C.; Sasaki, K.; Hofmann, W.K.; Heeschen, C.; Aicher, A.; Kollipara, R.; DePinho, R.A.; Zeiher, A.M.; Dimmeler, S. Involvement of Foxo transcription factors in angiogenesis and postnatal neovascularization. J. Clin. Investig. 2005, 115, 2382–2392. [Google Scholar] [CrossRef]
- Phung, T.L.; Ziv, K.; Dabydeen, D.; Eyiah-Mensah, G.; Riveros, M.; Perruzzi, C.; Sun, J.; Monahan-Earley, R.A.; Shiojima, I.; Nagy, J.A.; et al. Pathological angiogenesis is induced by sustained Akt signaling and inhibited by rapamycin. Cancer Cell 2006, 10, 159–170. [Google Scholar] [CrossRef]
- Hambardzumyan, D.; Becher, O.J.; Rosenblum, M.K.; Pandolfi, P.P.; Manova-Todorova, K.; Holland, E.C. PI3K pathway regulates survival of cancer stem cells residing in the perivascular niche following radiation in medulloblastoma in vivo. Genes Dev. 2008, 22, 436–448. [Google Scholar] [CrossRef]
- Augustin, H.G. Vascular morphogenesis in the ovary. Baillieres Best Pract. Res. Clin. Obstet. Gynaecol. 2000, 14, 867–882. [Google Scholar] [CrossRef]
- Hellstrom, M.; Phng, L.K.; Gerhardt, H. VEGF and Notch signaling: The yin and yang of angiogenic sprouting. Cell Adh. Migr. 2007, 1, 133–136. [Google Scholar] [CrossRef]
- Wang, H.; Huang, X.; Zhang, J.; Shao, N.; Chen, L.O.; Ma, D.; Ji, C. The expression of VEGF and Dll4/Notch pathway molecules in ovarian cancer. Clin. Chim. Acta 2014, 436, 243–248. [Google Scholar] [CrossRef]
- Giacomini, A.; Ghedini, G.C.; Presta, M.; Ronca, R. Long pentraxin 3: A novel multifaceted player in cancer. Biochim. Biophys. Acta Rev. Cancer 2018, 1869, 53–63. [Google Scholar] [CrossRef]
- Tafani, M.; Russo, A.; Di Vito, M.; Sale, P.; Pellegrini, L.; Schito, L.; Gentileschi, S.; Bracaglia, R.; Marandino, F.; Garaci, E.; et al. Up-regulation of pro-inflammatory genes as adaptation to hypoxia in MCF-7 cells and in human mammary invasive carcinoma microenvironment. Cancer Sci. 2010, 101, 1014–1023. [Google Scholar] [CrossRef]
- Thomas, C.; Henry, W.; Cuiffo, B.G.; Collmann, A.Y.; Marangoni, E.; Benhamo, V.; Bhasin, M.K.; Fan, C.; Fuhrmann, L.; Baldwin, A.S.; et al. Pentraxin-3 is a PI3K signaling target that promotes stem cell-like traits in basal-like breast cancers. Sci. Signal 2017, 10, eaah4674. [Google Scholar] [CrossRef] [PubMed]
- Norata, G.D.; Marchesi, P.; Pirillo, A.; Uboldi, P.; Chiesa, G.; Maina, V.; Garlanda, C.; Mantovani, A.; Catapano, A.L. Long pentraxin 3, a key component of innate immunity, is modulated by high-density lipoproteins in endothelial cells. Arterioscler. Thromb. Vasc. Biol. 2008, 28, 925–931. [Google Scholar] [CrossRef] [PubMed]
- Murphy, G.; Nagase, H. Progress in matrix metalloproteinase research. Mol. Asp. Med. 2008, 29, 290–308. [Google Scholar] [CrossRef] [PubMed]
- Greene, J.; Wang, M.; Liu, Y.E.; Raymond, L.A.; Rosen, C.; Shi, Y.E. Molecular cloning and characterization of human tissue inhibitor of metalloproteinase 4. J. Biol. Chem. 1996, 271, 30375–30380. [Google Scholar] [CrossRef] [PubMed]
- Stetler-Stevenson, W.G.; Krutzsch, H.C.; Liotta, L.A. Tissue inhibitor of metalloproteinase (TIMP-2). A new member of the metalloproteinase inhibitor family. J. Biol. Chem. 1989, 264, 17374–17378. [Google Scholar] [CrossRef]
- Song, G.; Xu, S.; Zhang, H.; Wang, Y.; Xiao, C.; Jiang, T.; Wu, L.; Zhang, T.; Sun, X.; Zhong, L.; et al. TIMP1 is a prognostic marker for the progression and metastasis of colon cancer through FAK-PI3K/AKT and MAPK pathway. J. Exp. Clin. Cancer Res. 2016, 35, 148. [Google Scholar] [CrossRef]
- Sonego, M.; Poletto, E.; Pivetta, E.; Nicoloso, M.S.; Pellicani, R.; Vinciguerra, G.L.R.; Citron, F.; Sorio, R.; Mongiat, M.; Baldassarre, G. TIMP-1 is Overexpressed and Secreted by Platinum Resistant Epithelial Ovarian Cancer Cells. Cells 2019, 9, 6. [Google Scholar] [CrossRef]
- Asai, K.; Nakanishi, K.; Isobe, I.; Eksioglu, Y.Z.; Hirano, A.; Hama, K.; Miyamoto, T.; Kato, T. Neurotrophic action of gliostatin on cortical neurons. Identity of gliostatin and platelet-derived endothelial cell growth factor. J. Biol. Chem. 1992, 267, 20311–20316. [Google Scholar] [CrossRef]
- Ishikawa, F.; Miyazono, K.; Hellman, U.; Drexler, H.; Wernstedt, C.; Hagiwara, K.; Usuki, K.; Takaku, F.; Risau, W.; Heldin, C.H. Identification of angiogenic activity and the cloning and expression of platelet-derived endothelial cell growth factor. Nature 1989, 338, 557–562. [Google Scholar] [CrossRef]
- Bijnsdorp, I.V.; Capriotti, F.; Kruyt, F.A.; Losekoot, N.; Fukushima, M.; Griffioen, A.W.; Thijssen, V.L.; Peters, G.J. Thymidine phosphorylase in cancer cells stimulates human endothelial cell migration and invasion by the secretion of angiogenic factors. Br. J. Cancer 2011, 104, 1185–1192. [Google Scholar] [CrossRef]
- Bronckaers, A.; Gago, F.; Balzarini, J.; Liekens, S. The dual role of thymidine phosphorylase in cancer development and chemotherapy. Med. Res. Rev. 2009, 29, 903–953. [Google Scholar] [CrossRef]
- Pauly, J.L.; Paolini, N.S.; Ebarb, R.L.; Germain, M.J. Elevated thymidine phosphorylase activity in the plasma and ascitis fluids of tumor-bearing animals. Proc. Soc. Exp. Biol. Med. 1978, 157, 262–267. [Google Scholar] [CrossRef]
- Huang, L.; Holtzinger, A.; Jagan, I.; BeGora, M.; Lohse, I.; Ngai, N.; Nostro, C.; Wang, R.; Muthuswamy, L.B.; Crawford, H.C.; et al. Ductal pancreatic cancer modeling and drug screening using human pluripotent stem cell- and patient-derived tumor organoids. Nat. Med. 2015, 21, 1364–1371. [Google Scholar] [CrossRef]
- Saglam-Metiner, P.; Gulce-Iz, S.; Biray-Avci, C. Bioengineering-inspired three-dimensional culture systems: Organoids to create tumor microenvironment. Gene 2019, 686, 203–212. [Google Scholar] [CrossRef]
- Jacob, F.; Ming, G.L.; Song, H. Generation and biobanking of patient-derived glioblastoma organoids and their application in CAR T cell testing. Nat. Protoc. 2020, 15, 4000–4033. [Google Scholar] [CrossRef]
- Tofani, L.B.; Abriata, J.P.; Luiz, M.T.; Marchetti, J.M.; Swiech, K. Establishment and characterization of an in vitro 3D ovarian cancer model for drug screening assays. Biotechnol. Prog. 2020, 36, e3034. [Google Scholar] [CrossRef]
- Kopper, O.; de Witte, C.J.; Lohmussaar, K.; Valle-Inclan, J.E.; Hami, N.; Kester, L.; Balgobind, A.V.; Korving, J.; Proost, N.; Begthel, H.; et al. An organoid platform for ovarian cancer captures intra- and interpatient heterogeneity. Nat. Med. 2019, 25, 838–849. [Google Scholar] [CrossRef]
- Verissimo, C.S.; Overmeer, R.M.; Ponsioen, B.; Drost, J.; Mertens, S.; Verlaan-Klink, I.; Gerwen, B.V.; van der Ven, M.; Wetering, M.V.; Egan, D.A.; et al. Targeting mutant RAS in patient-derived colorectal cancer organoids by combinatorial drug screening. eLife 2016, 5, e18489. [Google Scholar] [CrossRef]
- Hill, S.J.; Decker, B.; Roberts, E.A.; Horowitz, N.S.; Muto, M.G.; Worley, M.J., Jr.; Feltmate, C.M.; Nucci, M.R.; Swisher, E.M.; Nguyen, H.; et al. Prediction of DNA Repair Inhibitor Response in Short-Term Patient-Derived Ovarian Cancer Organoids. Cancer Discov. 2018, 8, 1404–1421. [Google Scholar] [CrossRef]
- Vlachogiannis, G.; Hedayat, S.; Vatsiou, A.; Jamin, Y.; Fernandez-Mateos, J.; Khan, K.; Lampis, A.; Eason, K.; Huntingford, I.; Burke, R.; et al. Patient-derived organoids model treatment response of metastatic gastrointestinal cancers. Science 2018, 359, 920–926. [Google Scholar] [CrossRef]
- Ramamoorthy, P.; Thomas, S.M.; Kaushik, G.; Subramaniam, D.; Chastain, K.M.; Dhar, A.; Tawfik, O.; Kasi, A.; Sun, W.; Ramalingam, S.; et al. Metastatic Tumor-in-a-Dish, a Novel Multicellular Organoid to Study Lung Colonization and Predict Therapeutic Response. Cancer Res. 2019, 79, 1681–1695. [Google Scholar] [CrossRef] [PubMed]
- Singh, M.S.; Goldsmith, M.; Thakur, K.; Chatterjee, S.; Landesman-Milo, D.; Levy, T.; Kunz-Schughart, L.A.; Barenholz, Y.; Peer, D. An ovarian spheroid based tumor model that represents vascularized tumors and enables the investigation of nanomedicine therapeutics. Nanoscale 2020, 12, 1894–1903. [Google Scholar] [CrossRef] [PubMed]
- Yao, Y.; Xu, X.; Yang, L.; Zhu, J.; Wan, J.; Shen, L.; Xia, F.; Fu, G.; Deng, Y.; Pan, M.; et al. Patient-Derived Organoids Predict Chemoradiation Responses of Locally Advanced Rectal Cancer. Cell Stem Cell 2020, 26, 17–26.e6. [Google Scholar] [CrossRef] [PubMed]
- Pasquier, J.; Gupta, R.; Rioult, D.; Hoarau-Vechot, J.; Courjaret, R.; Machaca, K.; Al Suwaidi, J.; Stanley, E.G.; Rafii, S.; Elliott, D.A.; et al. Coculturing with endothelial cells promotes in vitro maturation and electrical coupling of human embryonic stem cell-derived cardiomyocytes. J. Heart Lung Transpl. 2017, 36, 684–693. [Google Scholar] [CrossRef] [PubMed]
- Pasquier, J.; Vidal, F.; Hoarau-Vechot, J.; Bonneau, C.; Darai, E.; Touboul, C.; Rafii, A. Surgical peritoneal stress creates a pro-metastatic niche promoting resistance to apoptosis via IL-8. J. Transl. Med. 2018, 16, 271. [Google Scholar] [CrossRef]
- Raynaud, C.M.; Halabi, N.; Elliott, D.A.; Pasquier, J.; Elefanty, A.G.; Stanley, E.G.; Rafii, A. Human embryonic stem cell derived mesenchymal progenitors express cardiac markers but do not form contractile cardiomyocytes. PLoS ONE 2013, 8, e54524. [Google Scholar] [CrossRef]
- Pasquier, J.; Gosset, M.; Geyl, C.; Hoarau-Vechot, J.; Chevrot, A.; Pocard, M.; Mirshahi, M.; Lis, R.; Rafii, A.; Touboul, C. CCL2/CCL5 secreted by the stroma induce IL-6/PYK2 dependent chemoresistance in ovarian cancer. Mol. Cancer 2018, 17, 47. [Google Scholar] [CrossRef]
- Pasquier, J.; Abu-Kaoud, N.; Abdesselem, H.; Madani, A.; Hoarau-Vechot, J.; Thawadi, H.A.; Vidal, F.; Couderc, B.; Favre, G.; Rafii, A. SDF-1alpha concentration dependent modulation of RhoA and Rac1 modifies breast cancer and stromal cells interaction. BMC Cancer 2015, 15, 569. [Google Scholar] [CrossRef]
- Pasquier, J.; Galas, L.; Boulange-Lecomte, C.; Rioult, D.; Bultelle, F.; Magal, P.; Webb, G.; Le Foll, F. Different modalities of intercellular membrane exchanges mediate cell-to-cell p-glycoprotein transfers in MCF-7 breast cancer cells. J. Biol. Chem. 2012, 287, 7374–7387. [Google Scholar] [CrossRef]
- Pasquier, J.; Thomas, B.; Hoarau-Vechot, J.; Odeh, T.; Robay, A.; Chidiac, O.; Dargham, S.R.; Turjoman, R.; Halama, A.; Fakhro, K.; et al. Circulating microparticles in acute diabetic Charcot foot exhibit a high content of inflammatory cytokines, and support monocyte-to-osteoclast cell induction. Sci. Rep. 2017, 7, 16450. [Google Scholar] [CrossRef]






| CELLS | CELLS | |||||||
|---|---|---|---|---|---|---|---|---|
| HUVEC Ctrl | HUVEC FGF | HUVEC LY | HUVEC FGF LY | E4 Ctrl | E4 FGF | E4 LY | E4 FGF LY | |
| Activin A | 23.6 | 27.2 | 13.1 | 0 | 26.3 | 17.2 | 0 | 0 |
| ADAMTS-1 | 11.5 | 14.7 | 0 | 0 | 18.8 | 11.9 | 0 | 0 |
| Angiogenin | 18.2 | 27.8 | 0 | 0 | 19.9 | 13.0 | 0 | 0 |
| Angiopoietin-1 | 27.3 | 29.0 | 12.3 | 0 | 19.2 | 16.4 | 0 | 0 |
| Angiopoietin-2 | 63.8 | 55.3 | 34.0 | 26.0 | 18.0 | 20.3 | 0 | 0 |
| Angiostatin | 25.9 | 19.8 | 0 | 0 | 13.9 | 16.6 | 0 | 0 |
| Amphiregulin | 22.9 | 16.5 | 0 | 0 | 14.1 | 16.1 | 0 | 0 |
| Artemin | 32.6 | 24.8 | 14.6 | 11.2 | 18.1 | 22.8 | 0 | 0 |
| DPPIV | 27.1 | 31.4 | 16.8 | 0 | 97.0 | 72.6 | 30.0 | 34.6 |
| EGF | 10.7 | 13.0 | 0 | 0 | 22.0 | 13.6 | 0 | 0 |
| EG-VEGF | 32.5 | 38.0 | 14.5 | 12.2 | 24.5 | 14.7 | 0 | 0 |
| Endoglin | 150.5 | 138.1 | 112.0 | 90.5 | 112.5 | 102.9 | 51.7 | 46.3 |
| Endostatin | 91.2 | 86.7 | 58.5 | 47.6 | 53.5 | 48.6 | 0 | 0 |
| Endothelin-1 | 92.6 | 82.6 | 71.9 | 61.3 | 43.8 | 41.4 | 0 | 12.1 |
| FGF acidic | 63.3 | 32.4 | 45.9 | 23.3 | 53.0 | 49.6 | 17.3 | 10.7 |
| FGF basic | 107.1 | 139.6 | 103.2 | 115.6 | 144.4 | 179.1 | 96.1 | 91.3 |
| FGF-4 | 21.7 | 14.1 | 0 | 0 | 25.0 | 34.2 | 0 | 0 |
| FGF-7 | 20.3 | 13.9 | 0 | 0 | 13.7 | 12.6 | 0 | 0 |
| HB-EGF | 27.7 | 33.5 | 15.8 | 14.3 | 34.8 | 16.1 | 0 | 10.6 |
| HGF | 14.3 | 15.1 | 0 | 0 | 19.8 | 0 | 0 | 0 |
| IGFBP-1 | 30.9 | 34.7 | 12.7 | 12.8 | 25.2 | 17.9 | 0 | 0 |
| IGFBP-2 | 25.5 | 26.6 | 0 | 0 | 22.3 | 16.3 | 0 | 0 |
| IGFBP-3 | 32.9 | 29.6 | 13.2 | 0 | 21.8 | 18.9 | 0 | 0 |
| IL-1β | 24.2 | 24.9 | 13.3 | 0 | 17.9 | 20.9 | 0 | 0 |
| IL-8 | 90.4 | 108.2 | 114.6 | 91.2 | 79.8 | 88.8 | 43.2 | 37.8 |
| LAP (TGF-β1) | 59.1 | 49.4 | 33.8 | 28.9 | 50.7 | 64.9 | 17.3 | 13.2 |
| Leptin | 21.9 | 19.4 | 18.8 | 11.8 | 15.8 | 22.4 | 0 | 0 |
| MCP-1 | 28.3 | 22.3 | 10.7 | 0 | 13.7 | 16.1 | 0 | 0 |
| MMP-8 | 20.9 | 25.7 | 20.4 | 10.6 | 15.8 | 10.7 | 0 | 15.3 |
| MMP-9 | 18.0 | 21.8 | 0 | 0 | 17.5 | 0 | 0 | 0 |
| NRG1-β1 | 16.9 | 21.5 | 0 | 0 | 20.9 | 12.6 | 0 | 0 |
| Pentraxin 3 (PTX3) | 108.2 | 121.5 | 64.0 | 55.1 | 135.7 | 128.3 | 54.6 | 45.9 |
| PD-ECGF | 25.3 | 29.9 | 14.6 | 11.1 | 28.9 | 31.2 | 0 | 0 |
| PDGF-AA | 27.3 | 30.6 | 15.7 | 10.3 | 20.9 | 25.4 | 0 | 0 |
| PDGF-AB/PDGF-BB | 29.4 | 42.5 | 27.6 | 26.0 | 23.4 | 29.6 | 0 | 0 |
| Persephin | 39.4 | 35.2 | 23.2 | 18.2 | 22.3 | 37.1 | 0 | 0 |
| Platelet Factor 4 (PF4) | 23.4 | 18.3 | 10.1 | 0 | 16.9 | 26.8 | 0 | 0 |
| PIGF | 108.9 | 146.1 | 117.3 | 105.3 | 30.0 | 35.5 | 15.3 | 0 |
| Prolactin | 20.1 | 18.2 | 0 | 0 | 10.9 | 12.8 | 0 | 0 |
| Serpin B5 | 21.5 | 24.8 | 21.4 | 0 | 0 | 10.4 | 0 | 0 |
| Serpin E1 | 180.2 | 193.0 | 181.4 | 158.2 | 146.6 | 172.4 | 122.0 | 132.1 |
| Serpin F1 | 15.8 | 21.8 | 0 | 0 | 14.0 | 11.9 | 0 | 0 |
| TIMP-1 | 80.4 | 117.4 | 48.6 | 52.8 | 122.0 | 122.8 | 22.2 | 44.3 |
| TIMP-4 | 23.5 | 32.3 | 10.8 | 0 | 26.0 | 22.3 | 0 | 0 |
| Thrombospondin-1 | 128.6 | 141.9 | 113.8 | 97.0 | 108.7 | 119.8 | 58.2 | 62.9 |
| Thrombospondin-2 | 24.5 | 29.9 | 18.1 | 11.3 | 20.7 | 27.6 | 0 | 0 |
| uPA | 170.7 | 201.4 | 171.3 | 151.6 | 179.0 | 206.6 | 92.4 | 101.8 |
| Vasohibin | 24.2 | 22.0 | 12.9 | 0 | 28.2 | 47.0 | 0 | 0 |
| VEGF | 19.2 | 16.4 | 0 | 0 | 13.1 | 19.4 | 0 | 0 |
| VEGF-C | 21.6 | 21.6 | 0 | 0 | 0 | 15.6 | 0 | 0 |
Publisher’s Note: MDPI stays neutral with regard to jurisdictional claims in published maps and institutional affiliations. |
© 2022 by the authors. Licensee MDPI, Basel, Switzerland. This article is an open access article distributed under the terms and conditions of the Creative Commons Attribution (CC BY) license (https://creativecommons.org/licenses/by/4.0/).
Share and Cite
Hoarau-Véchot, J.; Blot-Dupin, M.; Pauly, L.; Touboul, C.; Rafii, S.; Rafii, A.; Pasquier, J. Akt-Activated Endothelium Increases Cancer Cell Proliferation and Resistance to Treatment in Ovarian Cancer Cell Organoids. Int. J. Mol. Sci. 2022, 23, 14173. https://doi.org/10.3390/ijms232214173
Hoarau-Véchot J, Blot-Dupin M, Pauly L, Touboul C, Rafii S, Rafii A, Pasquier J. Akt-Activated Endothelium Increases Cancer Cell Proliferation and Resistance to Treatment in Ovarian Cancer Cell Organoids. International Journal of Molecular Sciences. 2022; 23(22):14173. https://doi.org/10.3390/ijms232214173
Chicago/Turabian StyleHoarau-Véchot, Jessica, Morgane Blot-Dupin, Léa Pauly, Cyril Touboul, Shahin Rafii, Arash Rafii, and Jennifer Pasquier. 2022. "Akt-Activated Endothelium Increases Cancer Cell Proliferation and Resistance to Treatment in Ovarian Cancer Cell Organoids" International Journal of Molecular Sciences 23, no. 22: 14173. https://doi.org/10.3390/ijms232214173
APA StyleHoarau-Véchot, J., Blot-Dupin, M., Pauly, L., Touboul, C., Rafii, S., Rafii, A., & Pasquier, J. (2022). Akt-Activated Endothelium Increases Cancer Cell Proliferation and Resistance to Treatment in Ovarian Cancer Cell Organoids. International Journal of Molecular Sciences, 23(22), 14173. https://doi.org/10.3390/ijms232214173

