Impacts of Telomeric Length, Chronic Hypoxia, Senescence, and Senescence-Associated Secretory Phenotype on the Development of Thoracic Aortic Aneurysm
Abstract
1. Introduction
2. Results
2.1. Patient Characteristics
2.2. Shortened Telomeres and Telomere Damage in Aneurysm Compared to Healthy Aorta
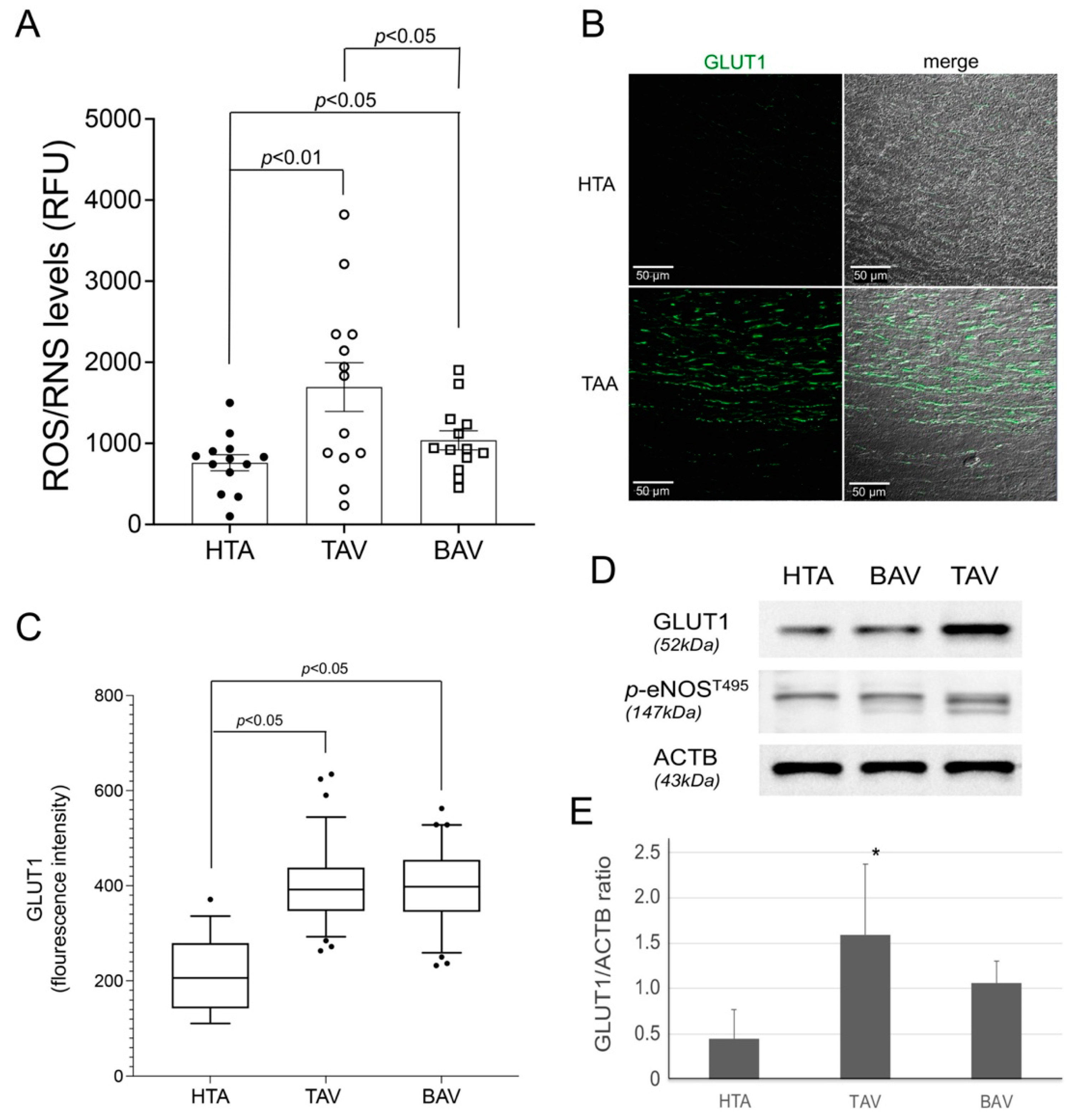
2.3. GLUT1 and p-eNOS Expression after Hypoxic Stress
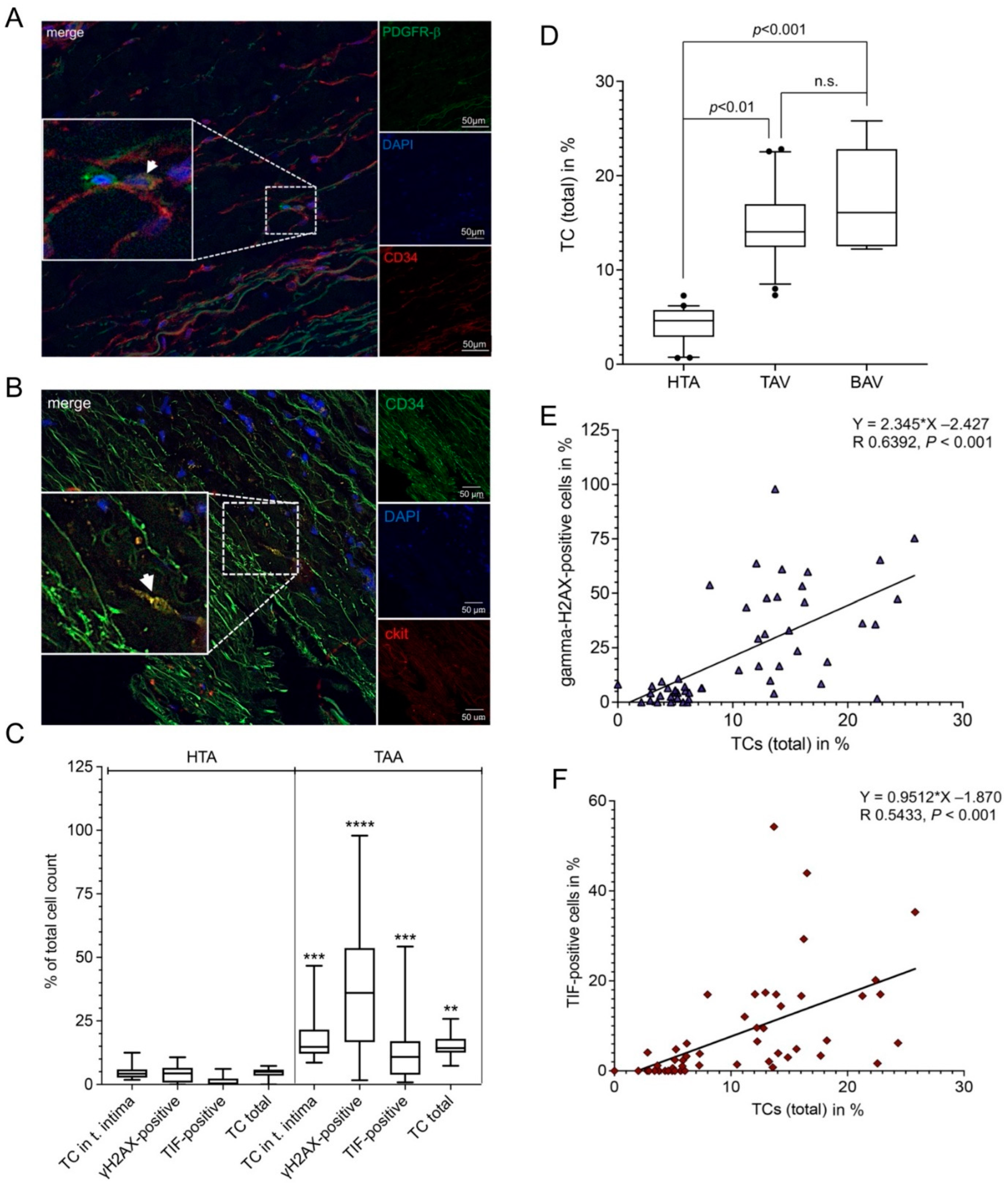
2.4. Chronic DNA Damage and Cell Senescence in TAA Specimens
2.5. Expression of Senescence-Associated Secretory Phenotype (SASP) in Aneurysmatic Aortic Tissue
2.6. Chronic Hypoxia and Cellular Stress Correlates with the Number of Telocytes
3. Discussion
4. Materials and Methods
4.1. Patients’ Specimens
4.2. Telomere Length Measurement by PFGE/Southern Blot
4.3. Relative Telomeric Length by RT-qPCR
4.4. Telomerase Activity Assay
4.5. Immunofluorescence Staining and Microscopy
4.6. Western blot Analysis and ROS/RNS Measurements by OxySelect Assay
4.7. Antibodies
4.8. Statistical Analysis
Supplementary Materials
Author Contributions
Funding
Institutional Review Board Statement
Informed Consent Statement
Data Availability Statement
Acknowledgments
Conflicts of Interest
References
- Aschacher, T.; Salameh, O.; Enzmann, F.; Messner, B.; Bergmann, M. Telomere Biology and Thoracic Aortic Aneurysm. Int. J. Mol. Sci. 2017, 19, 3. [Google Scholar] [CrossRef]
- Lopez-Candales, A.; Holmes, D.R.; Liao, S.; Scott, M.J.; Wickline, S.A.; Thompson, R.W. Decreased vascular smooth muscle cell density in medial degeneration of human abdominal aortic aneurysms. Am. J. Pathol. 1997, 150, 993–1007. [Google Scholar] [PubMed]
- Schlatmann, T.J.; Becker, A.E. Pathogenesis of dissecting aneurysm of aorta. Comparative histopathologic study of significance of medial changes. Am. J. Cardiol. 1977, 39, 21–26. [Google Scholar] [CrossRef] [PubMed]
- Heistad, D.D.; Marcus, M.L.; Larsen, G.E.; Armstrong, M.L. Role of vasa vasorum in nourishment of the aortic wall. Am. J. Physiol. 1981, 240, H781–H787. [Google Scholar] [CrossRef] [PubMed]
- Billaud, M.; Hill, J.C.; Richards, T.D.; Gleason, T.G.; Phillippi, J.A. Medial Hypoxia and Adventitial Vasa Vasorum Remodeling in Human Ascending Aortic Aneurysm. Front. Cardiovasc. Med. 2018, 5, 124. [Google Scholar] [CrossRef]
- Cafueri, G.; Parodi, F.; Pistorio, A.; Bertolotto, M.; Ventura, F.; Gambini, C.; Bianco, P.; Dallegri, F.; Pistoia, V.; Pezzolo, A.; et al. Endothelial and smooth muscle cells from abdominal aortic aneurysm have increased oxidative stress and telomere attrition. PLoS ONE 2012, 7, e35312. [Google Scholar] [CrossRef]
- Blunder, S.; Messner, B.; Aschacher, T.; Zeller, I.; Turkcan, A.; Wiedemann, D.; Andreas, M.; Bluschke, G.; Laufer, G.; Schachner, T.; et al. Characteristics of TAV- and BAV-associated thoracic aortic aneurysms-smooth muscle cell biology, expression profiling, and histological analyses. Atherosclerosis 2012, 220, 355–361. [Google Scholar] [CrossRef]
- Moyzis, R.K.; Buckingham, J.M.; Cram, L.S.; Dani, M.; Deaven, L.L.; Jones, M.D.; Meyne, J.; Ratliff, R.L.; Wu, J.R. A highly conserved repetitive DNA sequence, (TTAGGG)n, present at the telomeres of human chromosomes. Proc. Natl. Acad. Sci. USA 1988, 85, 6622–6626. [Google Scholar] [CrossRef]
- Blackburn, E.H. Telomeres. Trends Biochem. Sci. 1991, 16, 378–381. [Google Scholar] [CrossRef]
- Palm, W.; de Lange, T. How shelterin protects mammalian telomeres. Annu. Rev. Genet. 2008, 42, 301–334. [Google Scholar] [CrossRef] [PubMed]
- Karlseder, J.; Smogorzewska, A.; de Lange, T. Senescence induced by altered telomere state, not telomere loss. Science 2002, 295, 2446–2449. [Google Scholar] [CrossRef] [PubMed]
- de Lange, T. Shelterin-Mediated Telomere Protection. Annu. Rev. Genet. 2018, 52, 223–247. [Google Scholar] [CrossRef]
- Rogakou, E.P.; Boon, C.; Redon, C.; Bonner, W.M. Megabase chromatin domains involved in DNA double-strand breaks in vivo. J. Cell Biol. 1999, 146, 905–916. [Google Scholar] [CrossRef] [PubMed]
- Bonner, W.M.; Redon, C.E.; Dickey, J.S.; Nakamura, A.J.; Sedelnikova, O.A.; Solier, S.; Pommier, Y. GammaH2AX and cancer. Nat. Rev. Cancer 2008, 8, 957–967. [Google Scholar] [CrossRef] [PubMed]
- Harley, C.B.; Futcher, A.B.; Greider, C.W. Telomeres shorten during ageing of human fibroblasts. Nature 1990, 345, 458–460. [Google Scholar] [CrossRef] [PubMed]
- Panczyszyn, A.; Boniewska-Bernacka, E.; Goc, A. The role of telomeres and telomerase in the senescence of postmitotic cells. DNA Repair 2020, 95, 102956. [Google Scholar] [CrossRef]
- Victorelli, S.; Passos, J.F. Telomeres and cell senescence-size matters not. EBioMedicine 2017, 21, 14–20. [Google Scholar] [CrossRef]
- Freund, A.; Orjalo, A.V.; Desprez, P.Y.; Campisi, J. Inflammatory networks during cellular senescence: Causes and consequences. Trends Mol. Med. 2010, 16, 238–246. [Google Scholar] [CrossRef]
- Sun, L.; Yu, R.; Dang, W. Chromatin Architectural Changes during Cellular Senescence and Aging. Genes 2018, 9, 211. [Google Scholar] [CrossRef]
- Narita, M.; Nunez, S.; Heard, E.; Narita, M.; Lin, A.W.; Hearn, S.A.; Spector, D.L.; Hannon, G.J.; Lowe, S.W. Rb-mediated heterochromatin formation and silencing of E2F target genes during cellular senescence. Cell 2003, 113, 703–716. [Google Scholar] [CrossRef]
- Kang, C.; Xu, Q.; Martin, T.D.; Li, M.Z.; Demaria, M.; Aron, L.; Lu, T.; Yankner, B.A.; Campisi, J.; Elledge, S.J. The DNA damage response induces inflammation and senescence by inhibiting autophagy of GATA4. Science 2015, 349, 1448. [Google Scholar] [CrossRef] [PubMed]
- Correia-Melo, C.; Hewitt, G.; Passos, J.F. Telomeres, oxidative stress and inflammatory factors: Partners in cellular senescence? Longev. Healthspan 2014, 3, 1. [Google Scholar] [CrossRef]
- Childs, B.G.; Durik, M.; Baker, D.J.; van Deursen, J.M. Cellular senescence in aging and age-related disease: From mechanisms to therapy. Nat. Med. 2015, 21, 1424–1435. [Google Scholar] [CrossRef] [PubMed]
- Sun, N.; Youle, R.J.; Finkel, T. The Mitochondrial Basis of Aging. Mol. Cell 2016, 61, 654–666. [Google Scholar] [CrossRef] [PubMed]
- Blasco, M.A. Telomeres and human disease: Ageing, cancer and beyond. Nat. Rev. Genet. 2005, 6, 611–622. [Google Scholar] [CrossRef]
- Kawanishi, S.; Oikawa, S. Mechanism of telomere shortening by oxidative stress. Ann. N. Y. Acad. Sci. 2004, 1019, 278–284. [Google Scholar] [CrossRef] [PubMed]
- Barnes, R.P.; Fouquerel, E.; Opresko, P.L. The impact of oxidative DNA damage and stress on telomere homeostasis. Mech. Ageing Dev. 2019, 177, 37–45. [Google Scholar] [CrossRef]
- Hewitt, G.; Jurk, D.; Marques, F.D.; Correia-Melo, C.; Hardy, T.; Gackowska, A.; Anderson, R.; Taschuk, M.; Mann, J.; Passos, J.F. Telomeres are favoured targets of a persistent DNA damage response in ageing and stress-induced senescence. Nat. Commun. 2012, 3, 708. [Google Scholar] [CrossRef]
- von Zglinicki, T. Oxidative stress shortens telomeres. Trends Biochem. Sci. 2002, 27, 339–344. [Google Scholar] [CrossRef]
- Khan, S.; Chuturgoon, A.A.; Naidoo, D.P. Telomeres and atherosclerosis. Cardiovasc. J. Afr. 2012, 23, 563–571. [Google Scholar] [CrossRef]
- Griendling, K.K.; FitzGerald, G.A. Oxidative stress and cardiovascular injury: Part II: Animal and human studies. Circulation 2003, 108, 2034–2040. [Google Scholar] [CrossRef] [PubMed]
- Xiong, W.; Mactaggart, J.; Knispel, R.; Worth, J.; Zhu, Z.; Li, Y.; Sun, Y.; Baxter, B.T.; Johanning, J. Inhibition of reactive oxygen species attenuates aneurysm formation in a murine model. Atherosclerosis 2009, 202, 128–134. [Google Scholar] [CrossRef] [PubMed]
- Clift, P.F.; Cervi, E. A review of thoracic aortic aneurysm disease. Echo Res. Pract. 2020, 7, R1–R10. [Google Scholar] [CrossRef]
- Blackburn, E.H.; Greider, C.W.; Henderson, E.; Lee, M.S.; Shampay, J.; Shippen-Lentz, D. Recognition and elongation of telomeres by telomerase. Genome 1989, 31, 553–560. [Google Scholar] [CrossRef] [PubMed]
- Badran, A.; Nasser, S.A.; Mesmar, J.; El-Yazbi, A.F.; Bitto, A.; Fardoun, M.M.; Baydoun, E.; Eid, A.H. Reactive Oxygen Species: Modulators of Phenotypic Switch of Vascular Smooth Muscle Cells. Int. J. Mol. Sci. 2020, 21, 8764. [Google Scholar] [CrossRef]
- Forstermann, U.; Sessa, W.C. Nitric oxide synthases: Regulation and function. Eur. Heart J. 2012, 33, 829–837, 837a–837d. [Google Scholar] [CrossRef] [PubMed]
- Li, H.; Forstermann, U. Nitric oxide in the pathogenesis of vascular disease. J. Pathol. 2000, 190, 244–254. [Google Scholar] [CrossRef]
- Solier, S.; Pommier, Y. The apoptotic ring: A novel entity with phosphorylated histones H2AX and H2B and activated DNA damage response kinases. Cell Cycle 2009, 8, 1853–1859. [Google Scholar] [CrossRef]
- Kumareswaran, R.; Ludkovski, O.; Meng, A.; Sykes, J.; Pintilie, M.; Bristow, R.G. Chronic hypoxia compromises repair of DNA double-strand breaks to drive genetic instability. J. Cell Sci. 2012, 125 Pt 1, 189–199. [Google Scholar] [CrossRef]
- Ramirez, R.; Ceprian, N.; Figuer, A.; Valera, G.; Bodega, G.; Alique, M.; Carracedo, J. Endothelial Senescence and the Chronic Vascular Diseases: Challenges and Therapeutic Opportunities in Atherosclerosis. J. Pers. Med. 2022, 12, 215. [Google Scholar] [CrossRef]
- Herranz, N.; Gallage, S.; Mellone, M.; Wuestefeld, T.; Klotz, S.; Hanley, C.J.; Raguz, S.; Acosta, J.C.; Innes, A.J.; Banito, A.; et al. mTOR regulates MAPKAPK2 translation to control the senescence-associated secretory phenotype. Nat. Cell Biol. 2015, 17, 1205–1217. [Google Scholar] [CrossRef] [PubMed]
- Chien, Y.; Scuoppo, C.; Wang, X.; Fang, X.; Balgley, B.; Bolden, J.E.; Premsrirut, P.; Luo, W.; Chicas, A.; Lee, C.S.; et al. Control of the senescence-associated secretory phenotype by NF-kappaB promotes senescence and enhances chemosensitivity. Genes Dev. 2011, 25, 2125–2136. [Google Scholar] [CrossRef]
- Tchkonia, T.; Zhu, Y.; van Deursen, J.; Campisi, J.; Kirkland, J.L. Cellular senescence and the senescent secretory phenotype: Therapeutic opportunities. J. Clin. Investig. 2013, 123, 966–972. [Google Scholar] [CrossRef]
- Martinez de Toda, I.; Ceprian, N.; Diaz-Del Cerro, E.; De la Fuente, M. The Role of Immune Cells in Oxi-Inflamm-Aging. Cells 2021, 10, 2974. [Google Scholar] [CrossRef] [PubMed]
- Aschacher, T.; Schmidt, K.; Aschacher, O.; Eichmair, E.; Baranyi, U.; Winkler, B.; Grabenwoeger, M.; Spittler, A.; Enzmann, F.; Messner, B.; et al. Telocytes in the human ascending aorta: Characterization and exosome-related KLF-4/VEGF-A expression. J. Cell. Mol. Med. 2021, 25, 9697–9709. [Google Scholar] [CrossRef]
- Aschacher, T.; Aschacher, O.; Schmidt, K.; Enzmann, F.K.; Eichmair, E.; Winkler, B.; Arnold, Z.; Nagel, F.; Podesser, B.K.; Mitterbauer, A.; et al. The Role of Telocytes and Telocyte-Derived Exosomes in the Development of Thoracic Aortic Aneurysm. Int. J. Mol. Sci. 2022, 23, 4730. [Google Scholar] [CrossRef]
- Grahame, T.J.; Schlesinger, R.B. Oxidative stress-induced telomeric erosion as a mechanism underlying airborne particulate matter-related cardiovascular disease. Part. Fibre Toxicol. 2012, 9, 21. [Google Scholar] [CrossRef]
- Huusko, T.J.; Santaniemi, M.; Kakko, S.; Taskinen, P.; Ukkola, O.; Kesaniemi, Y.A.; Savolainen, M.J.; Salonurmi, T. Long telomeres in blood leukocytes are associated with a high risk of ascending aortic aneurysm. PLoS ONE 2012, 7, e50828. [Google Scholar] [CrossRef]
- Balistreri, C.R.; Pisano, C.; Merlo, D.; Fattouch, K.; Caruso, M.; Incalcaterra, E.; Colonna-Romano, G.; Candore, G. Is the mean blood leukocyte telomere length a predictor for sporadic thoracic aortic aneurysm? Data from a preliminary study. Rejuvenation Res. 2012, 15, 170–173. [Google Scholar] [CrossRef]
- Harky, A.; Fan, K.S.; Fan, K.H. The genetics and biomechanics of thoracic aortic diseases. Vasc. Biol. 2019, 1, R13–R25. [Google Scholar] [CrossRef] [PubMed]
- Jacome Burbano, M.S.; Gilson, E. Long-lived post-mitotic cell aging: Is a telomere clock at play? Mech. Ageing Dev. 2020, 189, 111256. [Google Scholar] [CrossRef] [PubMed]
- Sullivan, L.B.; Santos, J.H.; Chandel, N.S. Mitochondria and telomeres: The promiscuous roles of TIN2. Mol. Cell 2012, 47, 823–824. [Google Scholar] [CrossRef] [PubMed]
- Franceschi, C.; Bonafe, M.; Valensin, S.; Olivieri, F.; De Luca, M.; Ottaviani, E.; De Benedictis, G. Inflamm-aging. An evolutionary perspective on immunosenescence. Ann. N. Y. Acad. Sci. 2000, 908, 244–254. [Google Scholar] [CrossRef] [PubMed]
- Gordon, C.A.; Madamanchi, N.R.; Runge, M.S.; Jarstfer, M.B. Effect of oxidative stress on telomere maintenance in aortic smooth muscle cells. Biochim. Biophys. Acta Mol. Basis Dis. 2022, 1868, 166397. [Google Scholar] [CrossRef]
- Balint, B.; Yin, H.; Nong, Z.; Arpino, J.M.; O’Neil, C.; Rogers, S.R.; Randhawa, V.K.; Fox, S.A.; Chevalier, J.; Lee, J.J.; et al. Seno-destructive smooth muscle cells in the ascending aorta of patients with bicuspid aortic valve disease. EBioMedicine 2019, 43, 54–66. [Google Scholar] [CrossRef] [PubMed]
- Solier, S.; Pommier, Y. The nuclear gamma-H2AX apoptotic ring: Implications for cancers and autoimmune diseases. Cell. Mol. Life Sci. 2014, 71, 2289–2297. [Google Scholar] [CrossRef] [PubMed]
- Fenech, M.; Kirsch-Volders, M.; Natarajan, A.T.; Surralles, J.; Crott, J.W.; Parry, J.; Norppa, H.; Eastmond, D.A.; Tucker, J.D.; Thomas, P. Molecular mechanisms of micronucleus, nucleoplasmic bridge and nuclear bud formation in mammalian and human cells. Mutagenesis 2011, 26, 125–132. [Google Scholar] [CrossRef]
- Granetto, C.; Ottaggio, L.; Abbondandolo, A.; Bonatti, S. p53 accumulates in micronuclei after treatment with a DNA breaking chemical, methylnitrosourea, and with the spindle poison, vinblastine. Mutat. Res. 1996, 352, 61–64. [Google Scholar] [CrossRef]
- Fenech, M.; Knasmueller, S.; Bolognesi, C.; Holland, N.; Bonassi, S.; Kirsch-Volders, M. Micronuclei as biomarkers of DNA damage, aneuploidy, inducers of chromosomal hypermutation and as sources of pro-inflammatory DNA in humans. Mutat. Res. Rev. Mutat. Res. 2020, 786, 108342. [Google Scholar] [CrossRef]
- Ritschka, B.; Storer, M.; Mas, A.; Heinzmann, F.; Ortells, M.C.; Morton, J.P.; Sansom, O.J.; Zender, L.; Keyes, W.M. The senescence-associated secretory phenotype induces cellular plasticity and tissue regeneration. Genes Dev. 2017, 31, 172–183. [Google Scholar] [CrossRef]
- Zheng, Q.; Liu, P.; Gao, G.; Yuan, J.; Wang, P.; Huang, J.; Xie, L.; Lu, X.; Di, F.; Tong, T.; et al. Mitochondrion-processed TERC regulates senescence without affecting telomerase activities. Protein Cell 2019, 10, 631–648. [Google Scholar] [CrossRef] [PubMed]
- Stewart, J.A.; Chaiken, M.F.; Wang, F.; Price, C.M. Maintaining the end: Roles of telomere proteins in end-protection, telomere replication and length regulation. Mutat. Res. 2012, 730, 12–19. [Google Scholar] [CrossRef]
- Billard, P.; Poncet, D.A. Replication Stress at Telomeric and Mitochondrial DNA: Common Origins and Consequences on Ageing. Int. J. Mol. Sci. 2019, 20, 4959. [Google Scholar] [CrossRef]
- Zurek, M.; Altschmied, J.; Kohlgruber, S.; Ale-Agha, N.; Haendeler, J. Role of Telomerase in the Cardiovascular System. Genes 2016, 7, 29. [Google Scholar] [CrossRef]
- Eitan, E.; Tamar, A.; Yossi, G.; Peleg, R.; Braiman, A.; Priel, E. Expression of functional alternative telomerase RNA component gene in mouse brain and in motor neurons cells protects from oxidative stress. Oncotarget 2016, 7, 78297–78309. [Google Scholar] [CrossRef] [PubMed][Green Version]
- Campisi, J.; d’Adda di Fagagna, F. Cellular senescence: When bad things happen to good cells. Nat. Rev. Mol. Cell Biol. 2007, 8, 729–740. [Google Scholar] [CrossRef] [PubMed]
- Watanabe, S.; Kawamoto, S.; Ohtani, N.; Hara, E. Impact of senescence-associated secretory phenotype and its potential as a therapeutic target for senescence-associated diseases. Cancer Sci. 2017, 108, 563–569. [Google Scholar] [CrossRef]
- Aschacher, T.; Wolf, B.; Aschacher, O.; Enzmann, F.; Laszlo, V.; Messner, B.; Turkcan, A.; Weis, S.; Spiegl-Kreinecker, S.; Holzmann, K.; et al. Long interspersed element-1 ribonucleoprotein particles protect telomeric ends in alternative lengthening of telomeres dependent cells. Neoplasia 2020, 22, 61–75. [Google Scholar] [CrossRef]
- Sampl, S.; Pramhas, S.; Stern, C.; Preusser, M.; Marosi, C.; Holzmann, K. Expression of telomeres in astrocytoma WHO grade 2 to 4: TERRA level correlates with telomere length, telomerase activity, and advanced clinical grade. Transl. Oncol. 2012, 5, 56–65. [Google Scholar] [CrossRef]
- Pfaffl, M.W. A new mathematical model for relative quantification in realtime RTPCR. Nucleic Acid. Res. 2001, 29, e45. [Google Scholar] [CrossRef]
- Scola, L.; Giarratana, R.M.; Marinello, V.; Cancila, V.; Pisano, C.; Ruvolo, G.; Frati, G.; Lio, D.; Balistreri, C.R. Polymorphisms of Pro-Inflammatory IL-6 and IL-1beta Cytokines in Ascending Aortic Aneurysms as Genetic Modifiers and Predictive and Prognostic Biomarkers. Biomolecules 2021, 11, 943. [Google Scholar] [CrossRef] [PubMed]
- Saxena, N.K.; Vertino, P.M.; Anania, F.A.; Sharma, D. leptin-induced growth stimulation of breast cancer cells involves recruitment of histone acetyltransferases and mediator complex to CYCLIN D1 promoter via activation of Stat3. J. Biol. Chem. 2007, 282, 13316–13325. [Google Scholar] [CrossRef] [PubMed]





| Study Population | HTA | TAV | p Value | BAV | p Value | |||||
|---|---|---|---|---|---|---|---|---|---|---|
| (n = 215) | (n = 41) | (n = 109) | (n = 65) | |||||||
| Demographic, risk factors, and comorbidities | ||||||||||
| Age (years) (range) | 60.1 | (19–81) | 54.9 | (20–79) | 62.9 | (23–81) | <0.01 | 58.3 | (19–80) | 0.12 |
| female, n (%) | 73 | (33.9) | 8 | (19.5) | 51 | (46.8) | <0.05 | 14 | (21.5) | 0.50 |
| Body mass index (BMI), n (range) | 27.2 | (15–45) | 25.3 | (19–30) | 26.7 | (15–45) | <0.05 | 29.0 | (18–44) | <0.01 |
| Adipositas (BMI >30), n (%) | 57 | (26.5) | 2 | (4.8) | 27 | (24.8) | <0.05 | 28 | (43.1) | 0.18 |
| Smoker, n (%) | 58 | (27.0) | 18 | (43.9) | 20 | (18.6) | 0.39 | 20 | (30.7) | 0.10 |
| Hypertension, n (%) | 149 | (69.3) | 18 | (43.9) | 85 | (78.0) | <0.01 | 46 | (70.8) | <0.01 |
| Dyslipidaemia, n (%) | 93 | (43.6) | 17 | (41.5) | 46 | (42.2) | 0.45 | 30 | (46.2) | 0.27 |
| Chronic renal failure, n (%) | 31 | (14.4) | 15 | (36.6) | 11 | (10.1) | <0.01 | 5 | (7.7) | <0.01 |
| Diabetes, n (%) | 25 | (11.6) | 8 | (19.5) | 9 | (8.3) | 0.18 | 8 | (12.3) | 0.05 |
| COPD, n (%) | 35 | (16.3) | 3 | (7.3) | 25 | (23.0) | <0.05 | 7 | (10.8) | 0.31 |
| Positive family history, n (%) | 8 | (3.7) | 1 | (2.4) | 3 | (2.8) | 0.46 | 4 | (6.2) | 0.17 |
| CAD, n (%) | 68 | (31.6) | 20 | (48.8) | 32 | (29.4) | <0.05 | 16 | (24.6) | <0.05 |
| CVD, n (%) | 18 | (8.4) | 7 | (17.1) | 3 | (2.8) | <0.01 | 8 | (12.3) | <0.01 |
| PAD, n (%) | 19 | (8.8) | 4 | (9.8) | 7 | (6.4) | 0.26 | 8 | (12.3) | 0.18 |
| Therapeutics | ||||||||||
| Oral diabetes therapy, n (%) | 21 | (9.8) | 7 | (17.1) | 7 | (6.4) | 0.06 | 7 | (10.8) | 0.18 |
| Statins, n (%) | 68 | (31.6) | 14 | (34.1) | 34 | (31.2) | 0.38 | 20 | (30.8) | 0.38 |
| Aspirin, n (%) | 63 | (29.3) | 17 | (41.5) | 26 | (23.9) | <0.05 | 20 | (30.8) | 0.15 |
| b-Blocker, n (%) | 98 | (45.6) | 20 | (48.9) | 52 | (47.8) | 0.45 | 26 | (40.0) | 0.21 |
| ACE-Inhibitor, n (%) | 80 | (37.2) | 19 | (46.3) | 39 | (35.8) | 0.13 | 22 | (33.9) | 0.12 |
Publisher’s Note: MDPI stays neutral with regard to jurisdictional claims in published maps and institutional affiliations. |
© 2022 by the authors. Licensee MDPI, Basel, Switzerland. This article is an open access article distributed under the terms and conditions of the Creative Commons Attribution (CC BY) license (https://creativecommons.org/licenses/by/4.0/).
Share and Cite
Aschacher, T.; Geisler, D.; Lenz, V.; Aschacher, O.; Winkler, B.; Schaefer, A.-K.; Mitterbauer, A.; Wolf, B.; Enzmann, F.K.; Messner, B.; et al. Impacts of Telomeric Length, Chronic Hypoxia, Senescence, and Senescence-Associated Secretory Phenotype on the Development of Thoracic Aortic Aneurysm. Int. J. Mol. Sci. 2022, 23, 15498. https://doi.org/10.3390/ijms232415498
Aschacher T, Geisler D, Lenz V, Aschacher O, Winkler B, Schaefer A-K, Mitterbauer A, Wolf B, Enzmann FK, Messner B, et al. Impacts of Telomeric Length, Chronic Hypoxia, Senescence, and Senescence-Associated Secretory Phenotype on the Development of Thoracic Aortic Aneurysm. International Journal of Molecular Sciences. 2022; 23(24):15498. https://doi.org/10.3390/ijms232415498
Chicago/Turabian StyleAschacher, Thomas, Daniela Geisler, Verena Lenz, Olivia Aschacher, Bernhard Winkler, Anne-Kristin Schaefer, Andreas Mitterbauer, Brigitte Wolf, Florian K. Enzmann, Barbara Messner, and et al. 2022. "Impacts of Telomeric Length, Chronic Hypoxia, Senescence, and Senescence-Associated Secretory Phenotype on the Development of Thoracic Aortic Aneurysm" International Journal of Molecular Sciences 23, no. 24: 15498. https://doi.org/10.3390/ijms232415498
APA StyleAschacher, T., Geisler, D., Lenz, V., Aschacher, O., Winkler, B., Schaefer, A.-K., Mitterbauer, A., Wolf, B., Enzmann, F. K., Messner, B., Laufer, G., Ehrlich, M. P., Grabenwöger, M., & Bergmann, M. (2022). Impacts of Telomeric Length, Chronic Hypoxia, Senescence, and Senescence-Associated Secretory Phenotype on the Development of Thoracic Aortic Aneurysm. International Journal of Molecular Sciences, 23(24), 15498. https://doi.org/10.3390/ijms232415498

