The Role of ABA in the Interaction between Citrus Fruit and Penicillium digitatum
Abstract
1. Introduction
2. Results
2.1. Differences in the Susceptibility of Navelate and Pinalate Oranges to P. digitatum Infection
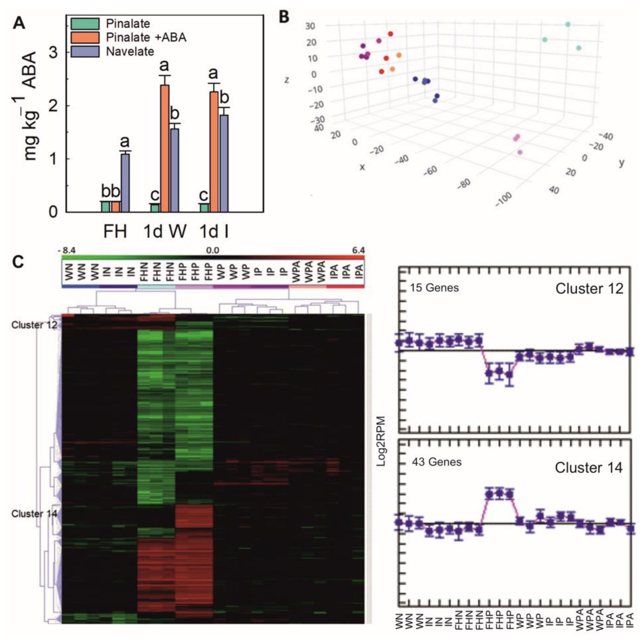
2.2. Effect of Infection with P. digitatum on the Comparative ABA Levels and Transcriptional Profiling between Navelate and Pinalate
2.3. Constitutive Differences between Navelate and Pinalate Fruit
2.4. Influence of ABA in the Early Responses of Citrus Fruit to P. digitatum Infection
3. Discussion
4. Materials and Methods
4.1. Fruit and Fungal Material
4.2. Disease Incidence Evolution and Severity Determination
4.3. Determination of ABA Content
4.4. Total RNA Extraction
4.5. RNA-Seq Analysis, Data Processing and Normalization
4.6. Analysis of Gene Expression
4.7. Statistical Analysis
5. Conclusions
Supplementary Materials
Author Contributions
Funding
Institutional Review Board Statement
Informed Consent Statement
Data Availability Statement
Acknowledgments
Conflicts of Interest
References
- Alkan, N.; Fortes, A.M. Insights into molecular and metabolic events associated with fruit response to post-harvest fungal pathogens. Front. Plant Sci. 2015, 6, 889. [Google Scholar] [CrossRef] [PubMed]
- Palou, L.; Ali, A.; Fallik, E.; Romanazzi, G. GRAS, plant- and animal-derived compounds as alternatives to conventional fungicides for the control of postharvest diseases of fresh horticultural produce. Postharvest Biol. Technol. 2016, 122, 41–52. [Google Scholar] [CrossRef]
- Romanazzi, G.; Sanzani, S.M.; Bi, Y.; Tian, S.; Gutiérrez Martínez, P.; Alkan, N. Induced resistance to control postharvest decay of fruit and vegetables. Postharvest Biol. Technol. 2016, 122, 82–94. [Google Scholar] [CrossRef]
- Tian, S.; Torres, R.; Ballester, A.-R.; Li, B.; Vilanova, L.; González-Candelas, L. Molecular aspects in pathogen-fruit interactions: Virulence and resistance. Postharvest Biol. Technol. 2016, 122, 11–21. [Google Scholar] [CrossRef]
- Robert-Seilaniantz, A.; Grant, M.; Jones, J.D.G. Hormone crosstalk in plant disease and defense: More than just jasmonate-salicylate antagonism. Annu. Rev. Phytopathol. 2011, 49, 317–343. [Google Scholar] [CrossRef]
- Chanclud, E.; Morel, J.B. Plant hormones: A fungal point of view. Mol. Plant Pathol. 2016, 17, 1289. [Google Scholar] [CrossRef]
- Blanco-Ulate, B.; Vincenti, E.; Powell, A.L.T.; Cantu, D. Tomato transcriptome and mutant analyses suggest a role for plant stress hormones in the interaction between fruit and Botrytis cinerea. Front. Plant Sci. 2013, 4, 142. [Google Scholar] [CrossRef]
- Wilkinson, S.W.; Pastor, V.; Paplauskas, S.; Pétriacq, P.; Luna, E. Long-lasting β-aminobutyric acid-induced resistance protects tomato fruit against Botrytis cinerea. Plant Pathol. 2018, 67, 30–41. [Google Scholar] [CrossRef]
- Hwang, S.; Kim, J.; Kim, Y.H.; Kim, H.T. ABA increases susceptibility of pepper fruits to infection of anthracnose by Collectotrichum acutatum. Plant Pathol. J. 2008, 24, 400–406. [Google Scholar] [CrossRef][Green Version]
- Wang, S.; Takahashi, H.; Saito, T.; Okawa, K.; Ohara, H.; Shishido, M.; Ikeura, H.; Kondo, S. Jasmonate application influences endogenous abscisic acid, jasmonic acid and aroma volatiles in grapes infected by a pathogen (Glomerella cingulata). Sci. Hortic. 2015, 192, 166–172. [Google Scholar] [CrossRef]
- Lafuente, M.T.; Ballester, A.-R.; González-Candelas, L. Involvement of abscisic acid in the resistance of citrus fruit to Penicillium digitatum infection. Postharvest Biol. Technol. 2019, 154, 31–40. [Google Scholar] [CrossRef]
- Rodrigo, M.J.; Marcos, J.F.; Alférez, F.; Mallent, M.D.; Zacarías, L. Characterization of Pinalate, a novel Citrus sinensis mutant with a fruit-specific alteration that results in yellow pigmentation and decreased ABA content. J. Exp. Bot. 2003, 54, 727–738. [Google Scholar] [CrossRef] [PubMed]
- Rodrigo, M.J.; Lado, J.; Alós, E.; Alquézar, B.; Dery, O.; Hirschberg, J.; Zacarías, L. A mutant allele of ζ-carotene isomerase (Z-ISO) is associated with the yellow pigmentation of the “Pinalate” sweet orange mutant and reveals new insights into its role in fruit carotenogenesis. BMC Plant Biol. 2019, 19, 465. [Google Scholar] [CrossRef]
- Romero, P.; Lafuente, M.T.; Rodrigo, M.J. The Citrus ABA signalosome: Identification and transcriptional regulation during sweet orange fruit ripening and leaf dehydration. J. Exp. Bot. 2012, 63, 4931–4945. [Google Scholar] [CrossRef] [PubMed]
- Romero, P.; Lafuente, M.T.; Rodrigo, M.J. A sweet orange mutant impaired in carotenoid biosynthesis and reduced ABA levels results in altered molecular responses along peel ripening. Sci. Rep. 2019, 9, 9813. [Google Scholar] [CrossRef] [PubMed]
- Alférez, F.; Sala, J.M.; Sanchez-Ballesta, M.T.; Mulas, M.; Lafuente, M.T.; Zacarias, L. A comparative study of the postharvest performance of an ABA-deficient mutant of oranges: I. Physiological and quality aspects. Postharvest Biol. Technol. 2005, 37, 222–231. [Google Scholar] [CrossRef]
- Romero, P.; Rodrigo, M.J.; Alférez, F.; Ballester, A.R.; González-Candelas, L.; Zacarías, L.; Lafuente, M.T. Unravelling molecular responses to moderate dehydration in harvested fruit of sweet orange (Citrus sinensis L. Osbeck) using a fruit-specific ABA-deficient mutant. J. Exp. Bot. 2012, 63, 2753–2767. [Google Scholar] [CrossRef]
- Lafuente, M.T.; Ballester, A.R.; Holland, N.; Cerveró, J.; Romero, P. Interrelation between ABA and phospholipases D, C and A2 in early responses of citrus fruit to Penicillium digitatum infection. Postharvest Biol. Technol. 2021, 175, 111475. [Google Scholar] [CrossRef]
- Ballester, A.R.; Lafuente, M.T.; González-Candelas, L. Spatial study of antioxidant enzymes, peroxidase and phenylalanine ammonia-lyase in the citrus fruit-Penicillium digitatum interaction. Postharvest Biol. Technol. 2006, 39, 115–124. [Google Scholar] [CrossRef]
- González-Candelas, L.; Alamar, S.; Sánchez-Torres, P.; Zacarías, L.; Marcos, J.F. A transcriptomic approach highlights induction of secondary metabolism in citrus fruit in response to Penicillium digitatum infection. BMC Plant Biol. 2010, 10, 194. [Google Scholar] [CrossRef]
- Ballester, A.-R.; Lafuente, M.T.; Forment, J.; Gadea, J.; de Vos, R.C.H.; Bovy, A.G.; González-Candelas, L. Transcriptomic profiling of citrus fruit peel tissues reveals fundamental effects of phenylpropanoids and ethylene on induced resistance. Mol. Plant Pathol. 2011, 12, 879–897. [Google Scholar] [CrossRef] [PubMed]
- Hershkovitz, V.; Sela, N.; Taha-Salaime, L.; Liu, J.; Rafael, G.; Kessler, C.; Aly, R.; Levy, M.; Wisniewski, M.; Droby, S. De-novo assembly and characterization of the transcriptome of Metschnikowia fructicola reveals differences in gene expression following interaction with Penicillium digitatum and grapefruit peel. BMC Genom. 2013, 14, 168. [Google Scholar] [CrossRef] [PubMed]
- Deng, B.; Wang, W.; Deng, L.; Yao, S.; Ming, J.; Zeng, K. Comparative RNA-seq analysis of citrus fruit in response to infection with three major postharvest fungi. Postharvest Biol. Technol. 2018, 146, 134–146. [Google Scholar] [CrossRef]
- Chen, O.; Deng, L.; Ruan, C.; Yi, L.; Zeng, K. Pichia galeiformis induces resistance in postharvest citrus by activating the phenylpropanoidbiosynthesis pathway. J. Agric. Food Chem. 2021, 69, 2619–2631. [Google Scholar] [CrossRef]
- Lafuente, M.T.; Romero, P.; Ballester, A.-R. Coordinated activation of the metabolic pathways induced by LED blue light in citrus fruit. Food Chem. 2021, 341, 128050. [Google Scholar] [CrossRef] [PubMed]
- Lafuente, M.T.; Romero, P.; González-Candelas, L. Albedo- and flavedo-specific transcriptome profiling related to Penicillium digitatum infection in citrus fruit. Foods 2021, 10, 2196. [Google Scholar] [CrossRef]
- Vilanova, L.; Viñas, I.; Torres, R.; Usall, J.; Jauset, A.M.; Teixidó, N. Infection capacities in the orange-pathogen relationship: Compatible (Penicillium digitatum) and incompatible (Penicillium expansum) interactions. Food Microbiol. 2012, 29, 56–66. [Google Scholar] [CrossRef]
- Ballester, A.-R.; Lafuente, M.T.; González-Candelas, L. Citrus phenylpropanoids and defence against pathogens. Part II: Gene expression and metabolite accumulation in the response of fruits to Penicillium digitatum infection. Food Chem. 2013, 136, 285–291. [Google Scholar] [CrossRef]
- Youssef, K.; Sanzani, S.M.; Ligorio, A.; Ippolito, A.; Terry, L.A. Sodium carbonate and bicarbonate treatments induce resistance to postharvest green mould on citrus fruit. Postharvest Biol. Technol. 2014, 87, 61–69. [Google Scholar] [CrossRef]
- Lu, L.; Wang, J.; Zhu, R.; Lu, H.; Zheng, X.; Yu, T. Transcript profiling analysis of Rhodosporidium paludigenum-mediated signalling pathways and defense responses in mandarin orange. Food Chem. 2015, 172, 603–612. [Google Scholar] [CrossRef]
- Tang, N.; Chen, N.; Hu, N.; Deng, W.; Chen, Z.; Li, Z. Comparative metabolomics and transcriptomic profiling reveal the mechanism of fruit quality deterioration and the resistance of citrus fruit against Penicillium digitatum. Postharvest Biol. Technol. 2018, 145, 61–73. [Google Scholar] [CrossRef]
- Droby, S.; Eick, A.; Macarisin, D.; Cohen, L.; Rafael, G.; Stange, R.; McColum, G.; Dudai, N.; Nasser, A.; Wisniewski, M.; et al. Role of citrus volatiles in host recognition, germination and growth of Penicillium digitatum and Penicillium italicum. Postharvest Biol. Technol. 2008, 49, 386–396. [Google Scholar] [CrossRef]
- Singh, B.; Sharma, R.A. Plant terpenes: Defense responses, phylogenetic analysis, regulation and clinical applications. 3 Biotech 2015, 5, 129–151. [Google Scholar] [CrossRef]
- Yin, J.; Sun, L.; Li, Y.; Xiao, J.; Wang, S.; Yang, J.; Qu, Z.; Zhan, Y. Functional identification of BpMYB21 and BpMYB61 transcription factors responding to MeJA and SA in birch triterpenoid synthesis. BMC Plant Biol. 2020, 20, 374. [Google Scholar] [CrossRef]
- Berli, F.J.; Fanzone, M.; Piccoli, P.; Bottini, R. Solar UV-B and ABA are involved in phenol metabolism of Vitis vinifera L. Increasing biosynthesis of berry skin polyphenols. J. Agric. Food Chem. 2011, 59, 4874–4884. [Google Scholar] [CrossRef] [PubMed]
- Kumar, S.P.; Maurer, D.; Feygenberg, O.; Love, C.; Alkan, N. Improving the red color and fruit quality of ‘Kent’ mango fruit by pruning and preharvest spraying of prohydrojasmon or abscisic acid. Agronomy 2020, 10, 944. [Google Scholar] [CrossRef]
- Huang, X.X.; Wang, Y.; Lin, J.S.; Chen, L.; Li, Y.J.; Liu, Q.; Wang, G.F.; Xu, F.; Liu, L.; Hou, B.K. The novel pathogen-responsive glycosyltransferase UGT73C7 mediates the redirection of phenylpropanoid metabolism and promotes SNC1-dependent Arabidopsis immunity. Plant J. 2021, 107, 149–165. [Google Scholar] [CrossRef] [PubMed]
- Sivankalyani, V.; Sela, N.; Feygenberg, O.; Zemach, H.; Maurer, D.; Alkan, N. Transcriptome dynamics in mango fruit peel reveals mechanisms of chilling stress. Front. Plant Sci. 2016, 7, 1579. [Google Scholar] [CrossRef]
- Sudheeran, P.K.; Sela, N.; Carmeli-Weissberg, M.; Ovadia, R.; Panda, S.; Feygenberg, O.; Maurer, D.; Oren-Shamir, M.; Aharoni, A.; Alkan, N. Induced defense response in red mango fruit against Colletotrichum gloeosporioides. Hortic. Res. 2021, 8, 17. [Google Scholar] [CrossRef]
- Droby, S.; Vinokur, V.; Weiss, B.; Cohen, L.; Daus, A.; Goldschmidt, E.E.; Porat, R. Induction of resistance to Penicillium digitatum in grapefruit by the yeast biocontrol agent Candida oleophila. Phytopathology 2002, 92, 393–399. [Google Scholar] [CrossRef]
- Ballester, A.-R.; Izquierdo, A.; Lafuente, M.T.; González-Candelas, L. Biochemical and molecular characterization of induced resistance against Penicillium digitatum in citrus fruit. Postharvest Biol. Technol. 2010, 56, 31–38. [Google Scholar] [CrossRef]
- López-Pérez, M.; Ballester, A.R.; González-Candelas, L. Identification and functional analysis of Penicillium digitatum genes putatively involved in virulence towards citrus fruit. Mol. Plant Pathol. 2015, 16, 262–275. [Google Scholar] [CrossRef] [PubMed]
- Kruijt, M.; De Kock, M.J.D.; De Wit, P.J.G.M. Receptor-like proteins involved in plant disease resistance. Mol. Plant Pathol. 2005, 6, 85–97. [Google Scholar] [CrossRef] [PubMed]
- Wang, G.; Fiers, M. Receptor-like proteins: Searching for functions. Plant Signal. Behav. 2010, 5, 540–542. [Google Scholar] [CrossRef] [PubMed]
- Xing, J.; Zhang, L.; Duan, Z.; Lin, J. Coordination of phospholipid-based signaling and membrane trafficking in plant immunity. Trends Plant Sci. 2021, 26, 407–420. [Google Scholar] [CrossRef]
- Li, F.; Wu, X.; Lam, P.; Bird, D.; Zheng, H.; Samuels, L.; Jetter, R.; Kunst, L. Identification of the wax ester synthase/acyl-coenzyme A: Diacylglycerol acyltransferase WSD1 required for stem wax ester biosynthesis in Arabidopsis. Plant Physiol. 2008, 148, 97–107. [Google Scholar] [CrossRef]
- Floryszak-Wieczorek, J.; Arasimowicz-Jelonek, M. The effects of pharmacological carbonic anhydrase suppression on defence responses of potato leaves to Phytophthora infestans. J. Plant Sci. Phytopathol. 2017, 1, 011–025. [Google Scholar] [CrossRef]
- Zhu, J.; He, Y.; Yan, X.; Liu, L.; Guo, R.; Xia, X.; Cheng, D.; Mi, X.; Samarina, L.; Liu, S.; et al. Duplication and transcriptional divergence of three Kunitz protease inhibitor genes that modulate insect and pathogen defenses in tea plant (Camellia sinensis). Hortic. Res. 2019, 6, 126. [Google Scholar] [CrossRef]
- He, X.; Liao, L.; Xie, S.; Yao, M.; Xie, P.; Liu, W.; Kang, Y.; Huang, L.; Wang, M.; Qian, L.; et al. Comprehensive analyses of the annexin (ANN) gene family in Brassica rapa, Brassica oleracea and Brassica napus reveals their roles in stress response. Sci. Rep. 2020, 10, 4295. [Google Scholar] [CrossRef]
- Kariola, T.; Brader, G.; Li, J.; Palva, E.T. Chlorophyllase 1, a damage control enzyme, affects the balance between defense pathways in plants. Plant Cell 2005, 17, 282–294. [Google Scholar] [CrossRef]
- Cao, W.; Zhang, H.; Zhou, Y.; Zhao, J.; Lu, S.; Wang, X.; Chen, X.; Yuan, L.; Guan, H.; Wang, G.; et al. Suppressing chlorophyll degradation by silencing OsNYC3 improves rice resistance to Rhizoctonia solani, the causal agent of sheath blight. Plant Biotechnol. J. 2022, 20, 335–349. [Google Scholar] [CrossRef] [PubMed]
- Wang, M.; Lee, J.; Choi, B.; Park, Y.; Sim, H.J.; Kim, H.; Hwang, I. Physiological and molecular processes associated with long duration of ABA treatment. Front. Plant Sci. 2018, 9, 176. [Google Scholar] [CrossRef] [PubMed]
- Buron-Moles, G.; Torres, R.; Teixidó, N.; Usall, J.; Vilanova, L.; Viñas, I. Characterisation of H2O2 production to study compatible and non-host pathogen interactions in orange and apple fruit at different maturity stages. Postharvest Biol. Technol. 2015, 99, 27–36. [Google Scholar] [CrossRef]
- Zhu, K.; Yan, D.; Wang, Y.; Zhu, F.; Cao, L.; Xiang, S.; Zeng, Y.; Chai, L.; Cheng, Y.; Ye, J.; et al. Chlorophyll retention reduces storability and pathogen defense in a novel citrus brown flavedo mutant. Postharvest Biol. Technol. 2022, 192, 112006. [Google Scholar] [CrossRef]
- Hu, X.; Reddy, A.S. Nucleotide sequence of a cDNA clone encoding a thaumatin-like protein from Arabidopsis. Plant Physiol. 1995, 107, 305–306. [Google Scholar] [CrossRef] [PubMed]
- Kim, J.Y.; Park, S.C.; Hwang, I.; Cheong, H.; Nah, J.W.; Hahm, K.S.; Park, Y. Protease inhibitors from plants with antimicrobial activity. Int. J. Mol. Sci. 2009, 10, 2860–2872. [Google Scholar] [CrossRef]
- Du, Y.; Overdijk, E.J.R.; Berg, J.A.; Govers, F.; Bouwmeester, K. Solanaceous exocyst subunits are involved in immunity to diverse plant pathogens. J. Exp. Bot. 2018, 69, 655–666. [Google Scholar] [CrossRef]
- Moin, M.; Bakshi, A.; Saha, A.; Dutta, M.; Madhav, S.M.; Kirti, P.B. Rice ribosomal protein large subunit genes and their spatio-temporal and stress regulation. Front. Plant Sci. 2016, 7, 1284. [Google Scholar] [CrossRef]
- Cao, J. The pectin lyases in Arabidopsis thaliana: Evolution, selection and expression profiles. PLoS ONE 2012, 7, e46944. [Google Scholar] [CrossRef]
- Xiao, S.; Jiang, L.; Wang, C.; Ow, D.W. Arabidopsis OXS3 family proteins repress ABA signaling through interactions with AFP1 in the regulation of ABI4 expression. J. Exp. Bot. 2021, 72, 5721–5734. [Google Scholar] [CrossRef]
- Klenell, M.; Morita, S.; Tiemblo-Olmo, M.; Mühlenbock, P.; Karpinski, S.; Karpinska, B. Involvement of the chloroplast signal recognition particle cpSRP43 in acclimation to conditions promoting photooxidative stress in Arabidopsis. Plant Cell Physiol. 2005, 46, 118–129. [Google Scholar] [CrossRef] [PubMed]
- Macarisin, D.; Cohen, L.; Eick, A.; Rafael, G.; Belausov, E.; Wisniewski, M.; Droby, S. Postharvest pathology and mycotoxins Penicillium digitatum suppresses production of hydrogen peroxide in host tissue during infection of citrus fruit. Phytopathology 2007, 97, 1491–1500. [Google Scholar] [CrossRef] [PubMed]
- Meraj, T.A.; Fu, J.; Raza, M.A.; Zhu, C.; Shen, Q.; Xu, D.; Wang, Q. Transcriptional factors regulate plant stress responses through mediating secondary metabolism. Genes 2020, 11, 346. [Google Scholar] [CrossRef]
- El Hadrami, A.; Islam, M.R.; Adam, L.R.; Daayf, F. A cupin domain-containing protein with a quercetinase activity (VdQase) regulates Verticillium dahliae’s pathogenicity and contributes to counteracting host defenses. Front. Plant Sci. 2015, 6, 440. [Google Scholar] [CrossRef]
- Lafuente, M.T.; Alférez, F.; Romero, P. Postharvest ethylene conditioning as a tool to reduce quality loss of stored mature sweet oranges. Postharvest Biol. Technol. 2014, 94, 104–111. [Google Scholar] [CrossRef]
- Marcet-Houben, M.; Ballester, A.-R.; de la Fuente, B.; Harries, E.; Marcos, J.F.; González-Candelas, L.; Gabaldón, T. Genome sequence of the necrotrophic fungus Penicillium digitatum, the main postharvest pathogen of citrus. BMC Genom. 2012, 13, 646. [Google Scholar] [CrossRef]
- Romero, P.; Lafuente, M.T. Abscisic acid deficiency alters epicuticular wax metabolism and morphology that leads to increased cuticle permeability during sweet orange (Citrus sinensis) fruit ripening. Front. Plant Sci. 2020, 11, 594184. [Google Scholar] [CrossRef]
- Benjamini, Y.; Hochberg, Y. Controlling the false discovery rate: A practical and powerful approach to multiple testing. J. R. Stat. Soc. Ser. B 1995, 57, 289–300. [Google Scholar] [CrossRef]
- Chen, C.; Chen, H.; Zhang, Y.; Thomas, H.R.; Frank, M.H.; He, Y.; Xia, R. TBtools: An integrative toolkit developed for interactive analyses of big biological data. Mol. Plant 2020, 13, 1194–1202. [Google Scholar] [CrossRef]
- Alexa, A.; Rahnenfuhrer, J.; Lengauer, T. Improved scoring of functional groups from gene expression data by decorrelating GO graph structure. Bioinformatics 2006, 22, 1600–1607. [Google Scholar] [CrossRef]



| GO | pgo | |||
|---|---|---|---|---|
| Category | GO.ID | Term | Fisher | |
| Cluster 12 | BP | GO:0050832 | defense response to fungus | 1.50 × 103 |
| BP | GO:0042742 | defense response to bacterium | 2.00 × 103 | |
| BP | GO:0009611 | response to wounding | 4.40 × 103 | |
| MF | GO:0016747 | acyltransferase activity, transferring groups other than amino-acyl groups | 3.10 × 103 | |
| MF | GO:0004867 | serine-type endopeptidase inhibitor activity | 3.40 × 103 | |
| CC | None | |||
| Cluster 14 | BP | GO:0016567 | protein ubiquitination | 8.50 × 103 |
| BP | GO:0015914 | phospholipid transport | 1.75 × 103 | |
| MF | GO:0004842 | ubiquitin-protein transferase activity | 9.60 × 103 | |
| MF | GO:0004402 | histone acetyltransferase activity | 1.25 × 103 | |
| MF | GO:0005515 | protein binding | 1.47 × 102 | |
| MF | GO:0004012 | phospholipid-translocating ATPase activity | 1.62 × 102 | |
| CC | None |
| Term Name | MainClass | Enrich | Corrected p-Value | |
|---|---|---|---|---|
| Factor | (BH Method) | |||
| UP | None | |||
| DOWN | A09100 Metabolism | A09100 Metabolism | 1.56 | 3.23 × 104 |
| B09109 Metabolism of terpenoids and polyketides | A09100 Metabolism | 3.36 | 2.05 × 103 | |
| 00199 Cytochrome P450 | A09180 Brite Hierarchies | 5.81 | 6.47 × 103 | |
| 00908 Zeatin biosynthesis | A09100 Metabolism | 7.66 | 1.14 ×x 102 | |
| 04075 Plant hormone signal transduction | A09130 Environmental Information Processing | 2.54 | 1.20 × 102 | |
| 01003 Glycosyltransferases | A09180 Brite Hierarchies | 3.01 | 1.16 × 102 | |
| 00906 Carotenoid biosynthesis | A09100 Metabolism | 6.22 | 1.76 × 102 | |
| 00940 Phenylpropanoid biosynthesis | A09100 Metabolism | 2.85 | 3.31 × 102 | |
| 02000 Transporters | A09180 Brite Hierarchies | 1.91 | 3.50 × 102 |
| Go | pgo | |||
|---|---|---|---|---|
| Category | GO.ID | Term | Fisher | |
| Up | BP | GO:0006468 | protein phosphorylation | 2.90 × 1017 |
| BP | GO:0016567 | protein ubiquitination | 3.60 × 105 | |
| BP | GO:0006355 | regulation of transcription, DNA-templat… | 5.40 × 105 | |
| BP | GO:0048544 | recognition of pollen | 2.00 × 103 | |
| BP | GO:0009765 | photosynthesis, light harvesting | 3.00 × 103 | |
| BP | GO:0006073 | cellular glucan metabolic process | 1.10 × 102 | |
| BP | GO:0015914 | phospholipid transport | 2.20 × 102 | |
| BP | GO:0072488 | ammonium transmembrane transport | 3.90 × 102 | |
| BP | GO:0006811 | ion transport | 3.90 × 102 | |
| BP | GO:0015979 | photosynthesis | 4.40 × 102 | |
| CC | GO:0048046 | apoplast | 2.00 × 103 | |
| CC | GO:0000145 | exocyst | 4.30 × 103 | |
| CC | GO:0016021 | integral component of membrane | 1.15 × 102 | |
| CC | GO:0009522 | photosystem I | 2.34 × 102 | |
| CC | GO:0009523 | photosystem II | 2.36 × 102 | |
| Down | BP | GO:0008152 | metabolic process | 4.70 × 108 |
| BP | GO:0055114 | oxidation-reduction process | 2.40 × 106 | |
| BP | GO:0006032 | chitin catabolic process | 8.70 × 105 | |
| BP | GO:0016998 | cell wall macromolecule catabolic process | 1.20 × 104 | |
| BP | GO:0050832 | defense response to fungus | 3.20 × 103 | |
| BP | GO:0006749 | glutathione metabolic process | 6.26 × 103 | |
| BP | GO:0042742 | defense response to bacterium | 6.26 × 103 | |
| BP | GO:0048573 | photoperiodism, flowering | 6.26 × 103 | |
| BP | GO:0009909 | regulation of flower development | 1.50 × 102 | |
| BP | GO:0030001 | metal ion transport | 2.74 × 102 | |
| UP/ | CC | GO:0016020 | membrane | 5.90 × 107 |
| Down | 1.00 × 105 |
| GO | pgo | pgo | ||||
|---|---|---|---|---|---|---|
| Category | GO ID | Term | Up | Fisher | Down | Fisher |
| Pattern 1: Regulated by P. digitatum in Pinalate | ||||||
| BP | GO:0045017 | glycerolipid biosynthetic process | ↑ | 2.50 × 102 | ||
| MF | GO:0010333 | terpene synthase activity | ↑ | 1.10 × 104 | ||
| MF | GO:0004866 | endopeptidase inhibitor activity | ↑ | 1.03 × 103 | ||
| MF | GO:0008171 | O-methyltransferase activity | ↑ | 5.92 × 103 | ||
| MF | GO:0004089 | carbonate dehydratase activity | ↑ | 7.27 × 103 | ||
| MF | GO:0000287 | magnesium ion binding | ↑ | 1.00 × 102 | ||
| MF | GO:0005544 | calcium-dependent phospholipid binding | ↑ | 1.31 × 102 | ||
| MF | GO:0004144 | diacylglycerol O-acyltransferase activit… | ↑ | 1.74 × 102 | ||
| CC | None | ↑ | ||||
| BP | None | ↓ | ||||
| MF | None | ↓ | ||||
| CC | None | ↓ | ||||
| Pattern 2: Regulated by P. digitatum in Pinalate fruit treated with ABA | ||||||
| BP | None | ↑ | ||||
| MF | None | ↑ | ||||
| CC | None | ↑ | ||||
| BP | None | ↓ | ||||
| MF | GO:0005509 | calcium ion binding | ↓ | 1.30 × 102 | ||
| MF | GO:0016887 | ATPase activity | ↓ | 3.40 × 102 | ||
| CC | None | ↓ | ||||
| Pattern 3: Regulated by P. digitatum in Navelate | ||||||
| BP | GO:0045038 | protein import into chloroplast thylakoi. | ↑ | 7.40 × 104 | ||
| BP | GO:0009416 | response to light stimulus | ↑ | 8.06 × 103 | ||
| MF | None | ↑ | ||||
| CC | GO:0080085 | signal recognition particle, chloroplast.. | ↑ | 3.40 × 104 | ||
| CC | GO:0009507 | chloroplast | ↑ | 2.35 × 103 | ||
| BP | GO:0006073 | cellular glucan metabolic process | ↓ | 1.20 × 103 | ||
| MF | GO:0016762 | xyloglucan:xyloglucosyl transferase acti.. | ↓ | 4.00 × 104 | ||
| MF | GO:0004499 | N,N-dimethylaniline monooxygenase activi.. | ↓ | 1.11 × 102 | ||
| MF | GO:0045735 | nutrient reservoir activity | ↓ | 1.11 × 102 | ||
| MF | GO:0016787 | hydrolase activity | ↓ | 1.13 × 102 | ||
| MF | GO:0050661 | NADP binding | ↓ | 3.30 × 102 | ||
| MF | GO:0004553 | hydrolase activity, hydrolyzing O-glycos.. | ↓ | 4.88 × 102 | ||
| CC | GO:0048046 | apoplast | ↓ | 2.40 × 104 | ||
| CC | GO:0005618 | cell wall | ↓ | 2.31 × 103 | ||
Publisher’s Note: MDPI stays neutral with regard to jurisdictional claims in published maps and institutional affiliations. |
© 2022 by the authors. Licensee MDPI, Basel, Switzerland. This article is an open access article distributed under the terms and conditions of the Creative Commons Attribution (CC BY) license (https://creativecommons.org/licenses/by/4.0/).
Share and Cite
Lafuente, M.T.; González-Candelas, L. The Role of ABA in the Interaction between Citrus Fruit and Penicillium digitatum. Int. J. Mol. Sci. 2022, 23, 15796. https://doi.org/10.3390/ijms232415796
Lafuente MT, González-Candelas L. The Role of ABA in the Interaction between Citrus Fruit and Penicillium digitatum. International Journal of Molecular Sciences. 2022; 23(24):15796. https://doi.org/10.3390/ijms232415796
Chicago/Turabian StyleLafuente, María T., and Luis González-Candelas. 2022. "The Role of ABA in the Interaction between Citrus Fruit and Penicillium digitatum" International Journal of Molecular Sciences 23, no. 24: 15796. https://doi.org/10.3390/ijms232415796
APA StyleLafuente, M. T., & González-Candelas, L. (2022). The Role of ABA in the Interaction between Citrus Fruit and Penicillium digitatum. International Journal of Molecular Sciences, 23(24), 15796. https://doi.org/10.3390/ijms232415796

