Nst1, Densely Associated to P-Body in the Post-Exponential Phases of Saccharomyces cerevisiae, Shows an Intrinsic Potential of Producing Liquid-Like Condensates of P-Body Components in Cells
Abstract
:1. Introduction
2. Results
2.1. Nst1 Is Densely Associated with PBs of S. cerevisiae Cells in Post-Exponential Growth Phases
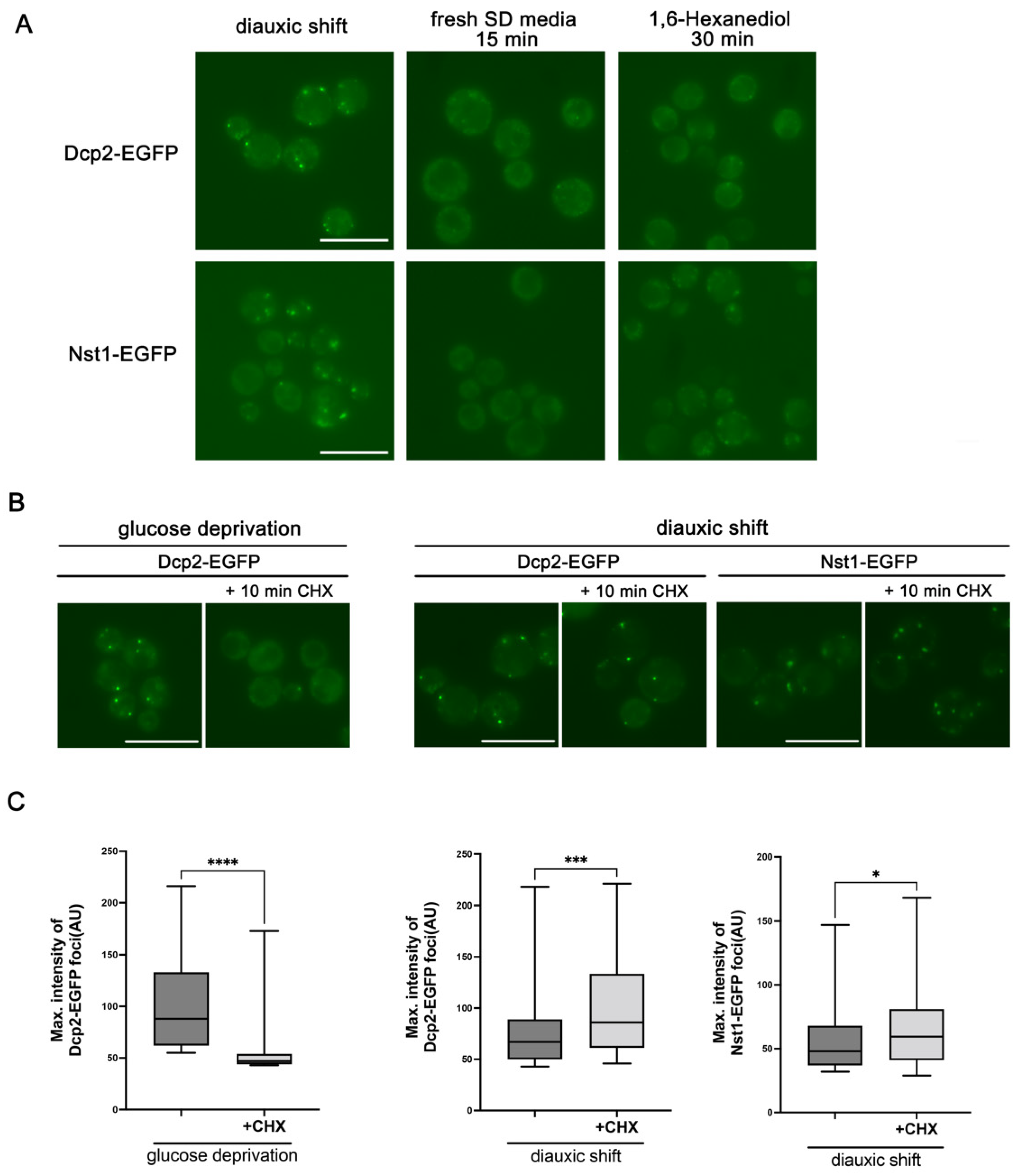
2.2. Dcp2 and Nst1 Condensates at Diauxic Shift Are Dispersed in 1,6-Hexanediol-Treated Cells but Not Rapidly Disassembled in CHX-Treated Cells
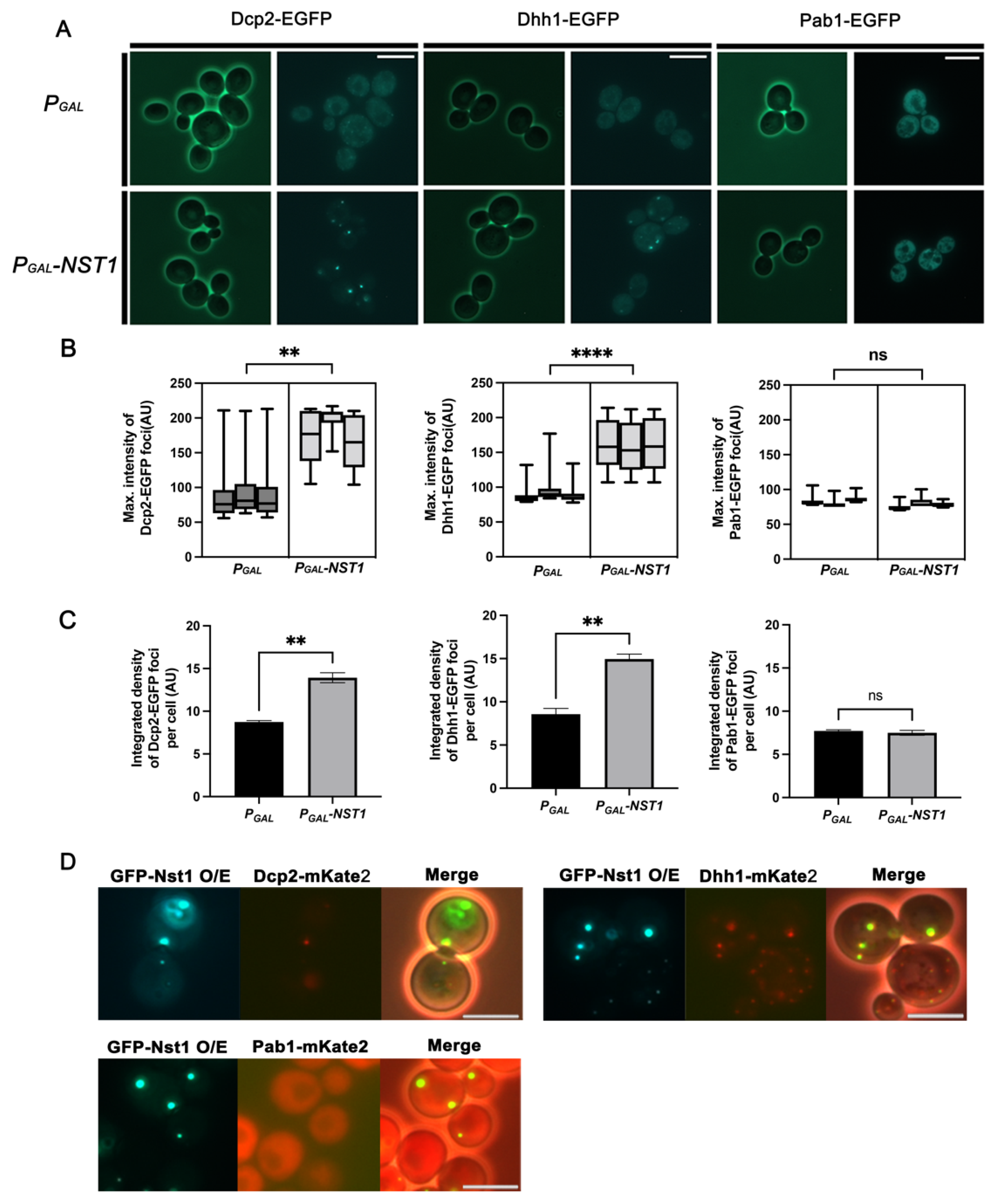
2.3. Overexpressed Nst1 Drives the Condensation of PB Components by Self-Condensation
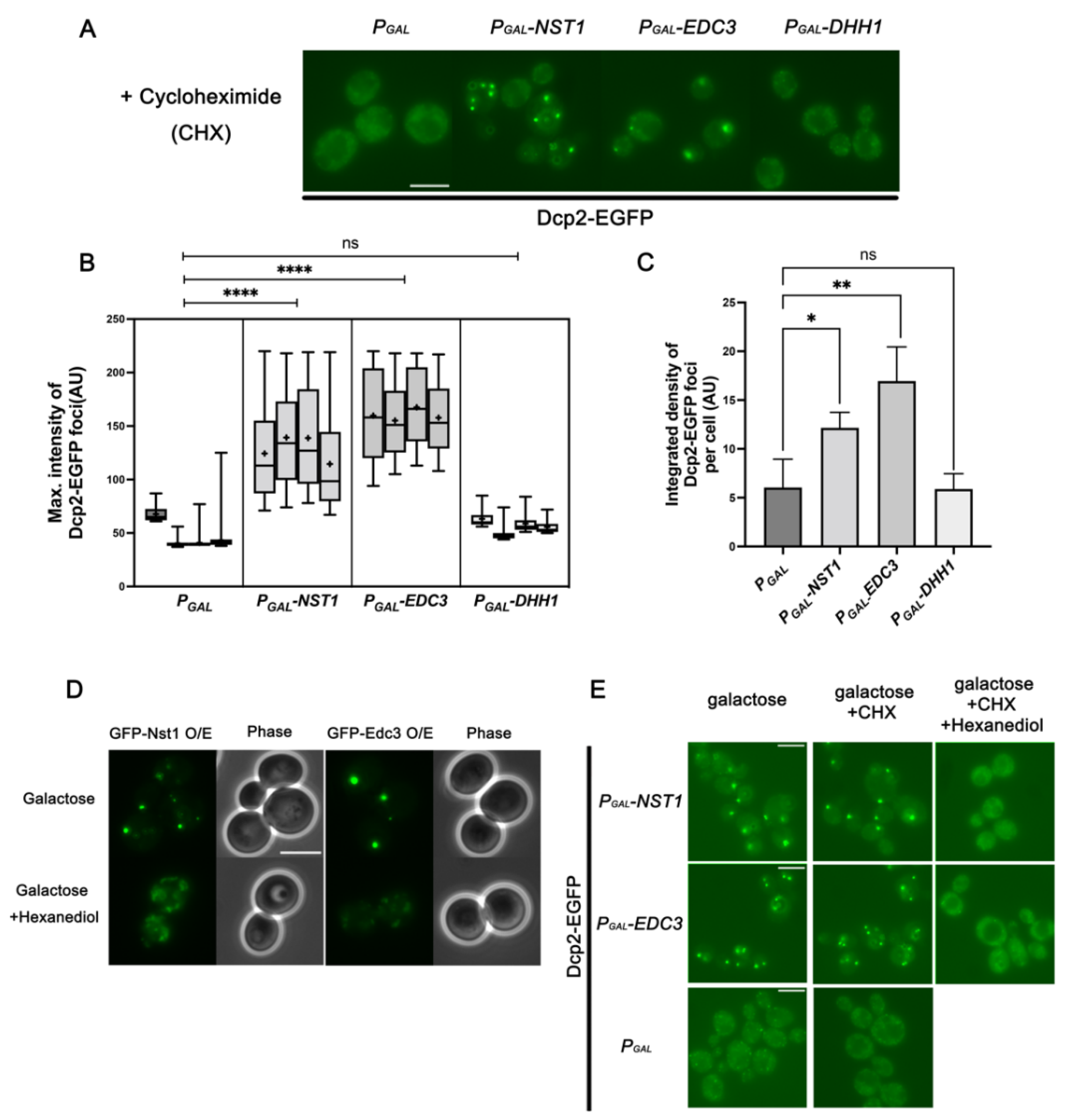
2.4. Nst1 Overexpression Induces Dcp2 Accumulation by Self-Condensation, Similar to Edc3, Whereas Dcp2, Dhh1, and Pub1 Overexpression Does Not
2.5. Condensates Induced by Overexpressed Nst1 and Edc3, Less Dependent on Polysome-Free mRNA, Exhibit a Liquid-Like Property
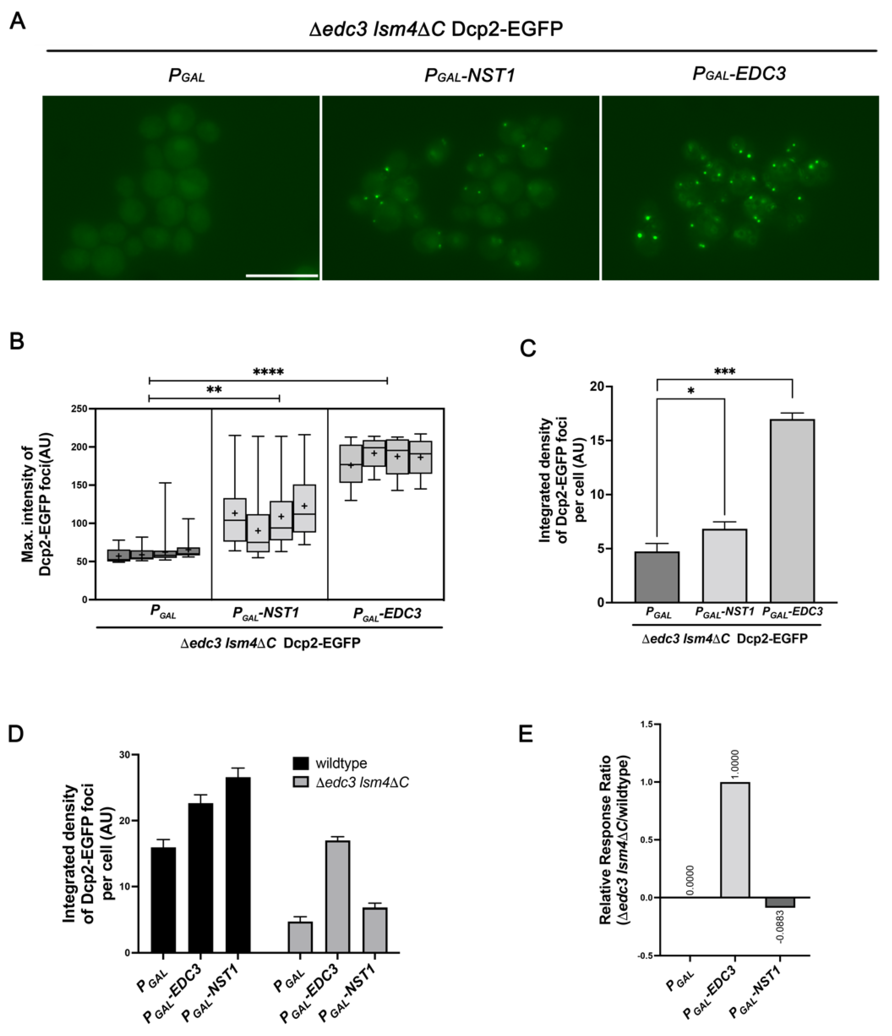
2.6. Accumulation of Dcp2-EGFP Condensates by Nst1 Overexpression Is Decreased in ∆edc3 lsm4∆C as Compared to That in Wild-Type Cells
3. Discussion
3.1. Nst1 Is a Specific Component of PBs in the Cells of Post-Exponential Phases
3.2. PBs Chronically Accumulated in Post-Exponentially Growing Phases Might Be Different Compared to PBs Abruptly Formed in Response to Stress in Exponentially Growing Cells
3.3. Nst1 Has a Scaffold-Like Property Similar to Edc3
3.4. Significant Portion of Overexpressed Nst1 Induces PB Accumulation via Edc3 and C-Terminal Domain of Lsm4
4. Materials and Methods
4.1. Yeast Strains, Plasmids, and Culture
4.2. Genetic Screening for the Suppressor of Overexpressed Nst1
4.3. Hexanediol and CHX Treatment
4.4. Wide-Field Fluorescence Microscopy of Yeast Cells and Image Analysis
4.5. Relative Response Ratio (RRR)
4.6. Western Blotting
4.7. Statistical Analysis
Supplementary Materials
Author Contributions
Funding
Institutional Review Board Statement
Informed Consent Statement
Data Availability Statement
Acknowledgments
Conflicts of Interest
Abbreviations
| PB | P(processing)-body |
| LLPS | liquid–liquid phase separation |
| mRNP granules | messenger ribonucleoprotein granules |
| SG | stress granule |
| CHX | cycloheximide |
| S. cerevisiae | Saccharomyces cerevisiae |
| EGFP | enhanced green fluorescent protein |
References
- Saarikangas, J.; Barral, Y. Protein aggregation as a mechanism of adaptive cellular responses. Curr. Genet. 2016, 62, 711–724. [Google Scholar] [CrossRef] [PubMed]
- Mao, Y.S.; Zhang, B.; Spector, D.L. Biogenesis and function of nuclear bodies. Trends Genet. 2011, 27, 295–306. [Google Scholar] [CrossRef] [PubMed] [Green Version]
- Khong, A.; Matheny, T.; Jain, S.; Mitchell, S.F.; Wheeler, J.R.; Parker, R. The Stress Granule Transcriptome Reveals Principles of mRNA Accumulation in Stress Granules. Mol. Cell 2017, 68, 808–820 e5. [Google Scholar] [CrossRef]
- Jain, S.; Wheeler, J.R.; Walters, R.W.; Agrawal, A.; Barsic, A.; Parker, R. ATPase-Modulated Stress Granules Contain a Diverse Proteome and Substructure. Cell 2016, 164, 487–498. [Google Scholar] [CrossRef] [PubMed] [Green Version]
- Ditlev, J.A.; Case, L.B.; Rosen, M.K. Who’s In and Who’s Out-Compositional Control of Biomolecular Condensates. J. Mol. Biol. 2018, 430, 4666–4684. [Google Scholar] [CrossRef]
- Youn, J.Y.; Dunham, W.H.; Hong, S.J.; Knight, J.D.R.; Bashkurov, M.; Chen, G.I.; Bagci, H.; Rathod, B.; MacLeod, G.; Eng, S.W.M.; et al. High-Density Proximity Mapping Reveals the Subcellular Organization of mRNA-Associated Granules and Bodies. Mol. Cell 2018, 69, 517–532e11. [Google Scholar] [CrossRef]
- Markmiller, S.; Soltanieh, S.; Server, K.L.; Mak, R.; Jin, W.; Fang, M.Y.; Luo, E.C.; Krach, F.; Yang, D.; Sen, A.; et al. Context-Dependent and Disease-Specific Diversity in Protein Interactions within Stress Granules. Cell 2018, 172, 590–604e13. [Google Scholar] [CrossRef] [Green Version]
- Sanders, D.W.; Kedersha, N.; Lee, D.S.W.; Strom, A.R.; Drake, V.; Riback, J.A.; Bracha, D.; Eeftens, J.M.; Iwanicki, A.; Wang, A.; et al. Competing Protein-RNA Interaction Networks Control Multiphase Intracellular Organization. Cell 2020, 181, 306–324e28. [Google Scholar] [CrossRef]
- Banani, S.F.; Lee, H.O.; Hyman, A.A.; Rosen, M.K. Biomolecular condensates: Organizers of cellular biochemistry. Nat. Rev. Mol. Cell Biol. 2017, 18, 285–298. [Google Scholar] [CrossRef]
- Bouveret, E.; Rigaut, G.; Shevchenko, A.; Wilm, M.; Seraphin, B. A Sm-like protein complex that participates in mRNA degradation. EMBO J. 2000, 19, 1661–1671. [Google Scholar] [CrossRef] [Green Version]
- Tharun, S.; He, W.; Mayes, A.E.; Lennertz, P.; Beggs, J.D.; Parker, R. Yeast Sm-like proteins function in mRNA decapping and decay. Nature 2000, 404, 515–518. [Google Scholar] [CrossRef] [PubMed] [Green Version]
- Kulkarni, M.; Ozgur, S.; Stoecklin, G. On track with P-bodies. Biochem. Soc. Trans. 2010, 38, 242–251. [Google Scholar] [CrossRef] [PubMed]
- Brengues, M.; Teixeira, D.; Parker, R. Movement of eukaryotic mRNAs between polysomes and cytoplasmic processing bodies. Science 2005, 310, 486–489. [Google Scholar] [CrossRef] [PubMed] [Green Version]
- Decker, C.J.; Teixeira, D.; Parker, R. Edc3p and a glutamine/asparagine-rich domain of Lsm4p function in processing body assembly in Saccharomyces cerevisiae. J. Cell Biol. 2007, 179, 437–449. [Google Scholar] [CrossRef] [Green Version]
- Rao, B.S.; Parker, R. Numerous interactions act redundantly to assemble a tunable size of P bodies in Saccharomyces cerevisiae. Proc. Natl. Acad. Sci. USA 2017, 114, E9569–E9578. [Google Scholar] [CrossRef] [Green Version]
- Goossens, A.; Forment, J.; Serrano, R. Involvement of Nst1p/YNL091w and Msl1p, a U2B’’ splicing factor, in Saccharomyces cerevisiae salt tolerance. Yeast 2002, 19, 193–202. [Google Scholar] [CrossRef]
- Leng, G.; Song, K. Direct interaction of Ste11 and Mkk1/2 through Nst1 integrates high-osmolarity glycerol and pheromone pathways to the cell wall integrity MAPK pathway. FEBS Lett. 2016, 590, 148–160. [Google Scholar] [CrossRef]
- Tarassov, K.; Messier, V.; Landry, C.R.; Radinovic, S.; Serna Molina, M.M.; Shames, I.; Malitskaya, Y.; Vogel, J.; Bussey, H.; Michnick, S.W. An in vivo map of the yeast protein interactome. Science 2008, 320, 1465–1470. [Google Scholar] [CrossRef] [Green Version]
- Teixeira, D.; Parker, R. Analysis of P-body assembly in Saccharomyces cerevisiae. Mol. Biol. Cell 2007, 18, 2274–2287. [Google Scholar] [CrossRef] [Green Version]
- Shah, K.H.; Zhang, B.; Ramachandran, V.; Herman, P.K. Processing body and stress granule assembly occur by independent and differentially regulated pathways in Saccharomyces cerevisiae. Genetics 2013, 193, 109–123. [Google Scholar] [CrossRef] [Green Version]
- Herman, P.K. Stationary phase in yeast. Curr. Opin. Microbiol. 2002, 5, 602–607. [Google Scholar] [CrossRef]
- Gray, J.V.; Petsko, G.A.; Johnston, G.C.; Ringe, D.; Singer, R.A.; Werner-Washburne, M. “Sleeping beauty”: Quiescence in Saccharomyces cerevisiae. Microbiol Mol. Biol. Rev. 2004, 68, 187–206. [Google Scholar] [CrossRef] [PubMed] [Green Version]
- Mohammad, K.; Baratang Junio, J.A.; Tafakori, T.; Orfanos, E.; Titorenko, V.I. Mechanisms that Link Chronological Aging to Cellular Quiescence in Budding Yeast. Int. J. Mol. Sci. 2020, 21, 4717. [Google Scholar] [CrossRef] [PubMed]
- Xing, W.; Muhlrad, D.; Parker, R.; Rosen, M.K. A quantitative inventory of yeast P body proteins reveals principles of composition and specificity. Elife 2020, 9, e56525. [Google Scholar] [CrossRef] [PubMed]
- Kroschwald, S.; Maharana, S.; Mateju, D.; Malinovska, L.; Nuske, E.; Poser, I.; Richter, D.; Alberti, S. Promiscuous interactions and protein disaggregases determine the material state of stress-inducible RNP granules. Elife 2015, 4, e06807. [Google Scholar] [CrossRef] [PubMed]
- Patel, S.S.; Belmont, B.J.; Sante, J.M.; Rexach, M.F. Natively unfolded nucleoporins gate protein diffusion across the nuclear pore complex. Cell 2007, 129, 83–96. [Google Scholar] [CrossRef] [PubMed] [Green Version]
- Ribbeck, K.; Gorlich, D. The permeability barrier of nuclear pore complexes appears to operate via hydrophobic exclusion. EMBO J. 2002, 21, 2664–2671. [Google Scholar] [CrossRef] [Green Version]
- Teixeira, D.; Sheth, U.; Valencia-Sanchez, M.A.; Brengues, M.; Parker, R. Processing bodies require RNA for assembly and contain nontranslating mRNAs. RNA 2005, 11, 371–382. [Google Scholar] [CrossRef] [Green Version]
- Cheng, C.L.; Wong, M.K.; Hochstrasser, M. Yeast Nst1 is a novel component of P-bodies and is a specific suppressor of proteasome base assembly defects. Mol. Biol. Cell 2021, 32, ar6. [Google Scholar] [CrossRef]
- Peng, T.; Thorn, K.; Schroeder, T.; Wang, L.; Theis, F.J.; Marr, C.; Navab, N. A BaSiC tool for background and shading correction of optical microscopy images. Nat. Commun. 2017, 8, 14836. [Google Scholar] [CrossRef]
- Escalante-Chong, R.; Savir, Y.; Carroll, S.M.; Ingraham, J.B.; Wang, J.; Marx, C.J.; Springer, M. Galactose metabolic genes in yeast respond to a ratio of galactose and glucose. Proc. Natl. Acad. Sci. USA 2015, 112, 1636–1641. [Google Scholar] [CrossRef] [Green Version]
- Arseni, D.; Hasegawa, M.; Murzin, A.G.; Kametani, F.; Arai, M.; Yoshida, M.; Ryskeldi-Falcon, B. Structure of pathological TDP-43 filaments from ALS with FTLD. Nature 2021, 601, 139–143. [Google Scholar] [CrossRef] [PubMed]
- Shin, Y.; Brangwynne, C.P. Liquid phase condensation in cell physiology and disease. Science 2017, 357, eaaf4382. [Google Scholar] [CrossRef] [Green Version]
- Alberti, S.; Dormann, D. Liquid-Liquid Phase Separation in Disease. Annu. Rev. Genet. 2019, 53, 171–194. [Google Scholar] [CrossRef] [PubMed] [Green Version]
- Harmon, T.S.; Holehouse, A.S.; Rosen, M.K.; Pappu, R.V. Intrinsically disordered linkers determine the interplay between phase separation and gelation in multivalent proteins. Elife 2017, 6, e30294. [Google Scholar] [CrossRef]
- Wang, J.; Choi, J.M.; Holehouse, A.S.; Lee, H.O.; Zhang, X.; Jahnel, M.; Maharana, S.; Lemaitre, R.; Pozniakovsky, A.; Drechsel, D.; et al. A Molecular Grammar Governing the Driving Forces for Phase Separation of Prion-like RNA Binding Proteins. Cell 2018, 174, 688–699e16. [Google Scholar] [CrossRef] [PubMed] [Green Version]
- Borcherds, W.; Bremer, A.; Borgia, M.B.; Mittag, T. How do intrinsically disordered protein regions encode a driving force for liquid-liquid phase separation? Curr. Opin. Struct. Biol. 2021, 67, 41–50. [Google Scholar] [CrossRef]
- Coller, J.; Parker, R. General translational repression by activators of mRNA decapping. Cell 2005, 122, 875–886. [Google Scholar]
- Janke, C.; Magiera, M.M.; Rathfelder, N.; Taxis, C.; Reber, S.; Maekawa, H.; Moreno-Borchart, A.; Doenges, G.; Schwob, E.; Schiebel, E.; et al. A versatile toolbox for PCR-based tagging of yeast genes: New fluorescent proteins, more markers and promoter substitution cassettes. Yeast 2004, 21, 947–962. [Google Scholar] [CrossRef]






| Strain Name | Genotype | Source |
|---|---|---|
| yRP2340 | MAT leu2-3.112 trp1 ura3-52 his4-539 cup1::LEU2/PGK1pG/MFA2pG lsm4 C:: NEO edc3:: NEO Dcp2GFP(NEO) | R. Parker |
| YSK3483 | BY4741 MATa his3Δ1 leu2Δ0 met15Δ0 ura3Δ0 | R. Parker |
| YSK3484 | BY4741 except as DHH1-EGFP:HIS3MX6 | this study |
| YSK3485 | BY4741 except as DCP2-EGFP:HIS3MX6 | this study |
| YSK3506 | BY4741 except as ∆nst1::KANMX DCP2-GFP::HIS3MX | this study |
| YSK3509 | W303a except as Nst1-EGFP::KANMX6 Dcp2-Redstar2::NATNT2 | this study |
| YSK3519 | W303a except as EDC3-EGFP::HIS3MX6 | this study |
| YSK3520 | W303a except as NST1-EGFP::KANMX6 EDC3-Redstar2::NATNT2 | this study |
| YSK3524 | W303a except as NST1-EGFP::KANMX4 | this study |
| YSK3525 | W303a except as PAB1-EGFP::HIS3MX6 | this study |
| YSK3527 | W303a except as DCP2-EGFP::HIS3MX6 | this study |
| YSK3530 | BY4741 except as PAB1-EGFP::HIS3MX6 | this study |
| YSK3549 | W303a leu2-3,112 trp1-1 can1-100 ura3-1 ade2-1 his3-11,15 | S. Elledge |
| YSK3564 | BY4741 except as DHH1-mKate2-sphis5+ | this study |
| YSK3569 | BY4741 except as PAB1-mKate2-sphis5+ | this study |
| YSK3578 | BY4741 except as DCP2-mKate2-sphis5+ | this study |
| YSK3642 | BY4741 except as NST1-EGFP::HIS3MX6 PAB1-mKate2::CaURA3 | this study |
| YSK3644 | BY4741 except as NST1-EGFP::HIS3MX6 DCP2-mKate2::CaURA3 | this study |
| Plasmid | Source |
|---|---|
| pMW20(U)-PGAL | K. Song |
| pMW20(U)-PGAL-EGFP | K. Song |
| pMW20(U)-PGAL-DCP2 | this study |
| pMW20(U)-PGAL-DHH1 | this study |
| pMW20(U)-PGAL-EDC3 | this study |
| pMW20(U)-PGAL-NST1 | this study |
| pMW20(U)-PGAL-PUB1 | this study |
| pMW20(U)-PGAL-EGFP-DCP2 | this study |
| pMW20(U)-PGAL-EGFP-DHH1 | this study |
| pMW20(U)-PGAL-EGFP-EDC3 | this study |
| pMW20(U)-PGAL-EGFP-NST1 | this study |
| pMW20(U)-PGAL-EGFP-PUB1 | this study |
Publisher’s Note: MDPI stays neutral with regard to jurisdictional claims in published maps and institutional affiliations. |
© 2022 by the authors. Licensee MDPI, Basel, Switzerland. This article is an open access article distributed under the terms and conditions of the Creative Commons Attribution (CC BY) license (https://creativecommons.org/licenses/by/4.0/).
Share and Cite
Choi, Y.-J.; Song, K. Nst1, Densely Associated to P-Body in the Post-Exponential Phases of Saccharomyces cerevisiae, Shows an Intrinsic Potential of Producing Liquid-Like Condensates of P-Body Components in Cells. Int. J. Mol. Sci. 2022, 23, 2501. https://doi.org/10.3390/ijms23052501
Choi Y-J, Song K. Nst1, Densely Associated to P-Body in the Post-Exponential Phases of Saccharomyces cerevisiae, Shows an Intrinsic Potential of Producing Liquid-Like Condensates of P-Body Components in Cells. International Journal of Molecular Sciences. 2022; 23(5):2501. https://doi.org/10.3390/ijms23052501
Chicago/Turabian StyleChoi, Yoon-Jeong, and Kiwon Song. 2022. "Nst1, Densely Associated to P-Body in the Post-Exponential Phases of Saccharomyces cerevisiae, Shows an Intrinsic Potential of Producing Liquid-Like Condensates of P-Body Components in Cells" International Journal of Molecular Sciences 23, no. 5: 2501. https://doi.org/10.3390/ijms23052501
APA StyleChoi, Y.-J., & Song, K. (2022). Nst1, Densely Associated to P-Body in the Post-Exponential Phases of Saccharomyces cerevisiae, Shows an Intrinsic Potential of Producing Liquid-Like Condensates of P-Body Components in Cells. International Journal of Molecular Sciences, 23(5), 2501. https://doi.org/10.3390/ijms23052501

