Extracellular Matrix Biomimetic Hydrogels, Encapsulated with Stromal Cell-Derived Factor 1, Improve the Composition of Foetal Tissue Grafts in a Rodent Model of Parkinson’s Disease
Abstract
1. Introduction
2. Results
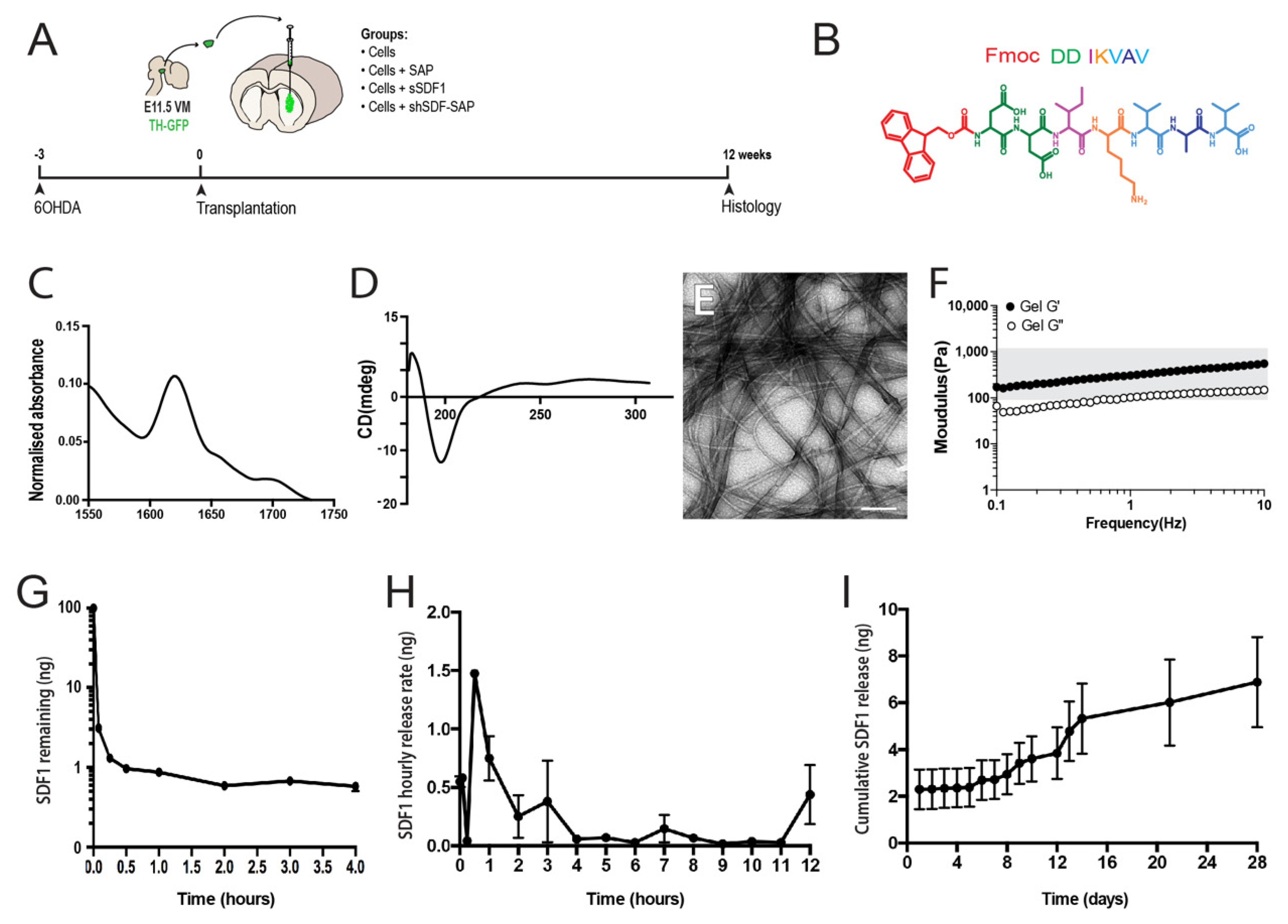
2.1. Laminin-Based IKVAV Hydrogel Fabrication and Sustained SDF1 Delivery
2.2. SDF1 Functionalised Scaffolds Have No Impact on the Host Inflammatory Response
2.3. SDF1 Functionalised Scaffolds Increases DA Differentiation
2.4. Functionalised Scaffolds Have No Impact on the Density of Dopaminergic Innervation of the Host Striatum
2.5. Functionalised Scaffold Increases the Fate Acquisition of A9 DA Neurons, a Subpopulation Critical for Motor Function
3. Discussion
4. Materials and Methods
4.1. Self-Assembling Peptide Hydrogel Preparation and Functionalisation
4.2. Ventral Midbrain Foetal Tissue
4.3. Surgical Procedures
4.4. Tissue Processing and Histochemistry
4.5. Statistical Analysis
Supplementary Materials
Author Contributions
Funding
Institutional Review Board Statement
Informed Consent Statement
Data Availability Statement
Acknowledgments
Conflicts of Interest
References
- Adler, A.F.; Cardoso, T.; Nolbrant, S.; Mattsson, B.; Hoban, D.B.; Jarl, U.; Wahlestedt, J.N.; Grealish, S.; Bjorklund, A.; Parmar, M. hESC-Derived Dopaminergic Transplants Integrate into Basal Ganglia Circuitry in a Preclinical Model of Parkinson’s Disease. Cell Rep. 2019, 28, 3462–3473.e3465. [Google Scholar] [CrossRef]
- Aguayo, A.J.; Bjorklund, A.; Stenevi, U.; Carlstedt, T. Fetal mesencephalic neurons survive and extend long axons across peripheral nervous system grafts inserted into the adult rat striatum. Neurosci. Lett. 1984, 45, 53–58. [Google Scholar] [CrossRef]
- Barbuti, P.A.; Barker, R.A.; Brundin, P.; Przedborski, S.; Papa, S.M.; Kalia, L.V.; Mochizuki, H.; Committee, M.D.S.S.I. Recent Advances in the Development of Stem-Cell-Derived Dopaminergic Neuronal Transplant Therapies for Parkinson’s Disease. Mov. Disord. 2021, 36, 1772–1780. [Google Scholar] [CrossRef]
- Barker, R.A.; Drouin-Ouellet, J.; Parmar, M. Cell-based therapies for Parkinson disease—Past insights and future potential. Nat. Rev. Neurol. 2015, 11, 492–503. [Google Scholar] [CrossRef]
- Barker, R.A.; Parmar, M.; Studer, L.; Takahashi, J. Human Trials of Stem Cell-Derived Dopamine Neurons for Parkinson’s Disease: Dawn of a New Era. Cell Stem Cell 2017, 21, 569–573. [Google Scholar] [CrossRef]
- Bodea, G.O.; Spille, J.H.; Abe, P.; Andersson, A.S.; Acker-Palmer, A.; Stumm, R.; Kubitscheck, U.; Blaess, S. Reelin and CXCL12 regulate distinct migratory behaviors during the development of the dopaminergic system. Development 2014, 141, 661–673. [Google Scholar] [CrossRef]
- Bruggeman, K.F.; Moriarty, N.; Dowd, E.; Nisbet, D.R.; Parish, C.L. Harnessing stem cells and biomaterials to promote neural repair. Br. J. Pharmacol. 2019, 176, 355–368. [Google Scholar] [CrossRef]
- Bruggeman, K.F.; Wang, Y.; Maclean, F.L.; Parish, C.L.; Williams, R.J.; Nisbet, D.R. Temporally controlled growth factor delivery from a self-assembling peptide hydrogel and electrospun nanofibre composite scaffold. Nanoscale 2017, 9, 13661–13669. [Google Scholar] [CrossRef]
- Bruggeman, K.F.; Williams, R.J.; Nisbet, D.R. Dynamic and Responsive Growth Factor Delivery from Electrospun and Hydrogel Tissue Engineering Materials. Adv. Healthc. Mater. 2018, 7, 1700836. [Google Scholar] [CrossRef]
- Bye, C.R.; Alsanie, W.; Parish, C.L.; Thompson, L.H. Modulation of Semaphorin Signalling and Axon Growth by the Cell Adhesion Molecule ALCAM through a Trans-Heterophilic Interaction in Midbrain Dopamine Neurons. J. Neurosci. 2019; in press. [Google Scholar]
- Bye, C.R.; Thompson, L.H.; Parish, C.L. Birth dating of midbrain dopamine neurons identifies A9 enriched tissue for transplantation into Parkinsonian mice. Exp. Neurol. 2012, 236, 58–68. [Google Scholar] [CrossRef] [PubMed]
- Castilho, R.F.; Hansson, O.; Brundin, P. Improving the survival of grafted embryonic dopamine neurons in rodent models of Parkinson’s disease. Prog. Brain Res. 2000, 127, 203–231. [Google Scholar] [PubMed]
- Cavalieri, B. Geometric Degl: Indivisible; Unione Tipografico Editrice: Turin, Italy, 1966. [Google Scholar]
- Cembran, A.; Bruggeman, K.A.; Williams, R.J.; Parish, C.L.; Nisbet, D.R. Biomimetic materials and their utility in modeling the 3-dimensional neural environment. iScience 2020, 23, 100078. [Google Scholar] [CrossRef] [PubMed]
- Cui, Y.F.; Hargus, G.; Xu, J.C.; Schmid, J.S.; Shen, Y.Q.; Glatzel, M.; Schachner, M.; Bernreuther, C. Embryonic stem cell-derived L1 overexpressing neural aggregates enhance recovery in Parkinsonian mice. Brain 2010, 133, 189–204. [Google Scholar] [CrossRef]
- de Luzy, I.R.; Law, K.C.L.; Moriarty, N.; Hunt, C.P.J.; Durnall, J.C.; Thompson, L.H.; Nagy, A.; Parish, C.L. Human stem cells harboring a suicide gene improve the safety and standardisation of neural transplants in Parkinsonian rats. Nat. Commun. 2021, 12, 3275. [Google Scholar] [CrossRef]
- de Luzy, I.R.; Niclis, J.C.; Gantner, C.W.; Kauhausen, J.A.; Hunt, C.P.J.; Ermine, C.; Pouton, C.W.; Thompson, L.H.; Parish, C.L. Isolation of LMX1a Ventral Midbrain Progenitors Improves the Safety and Predictability of Human Pluripotent Stem Cell-Derived Neural Transplants in Parkinsonian Disease. J. Neurosci. 2019, 39, 9521–9531. [Google Scholar] [CrossRef]
- Emamzadeh, F.N.; Surguchov, A. Parkinson’s Disease: Biomarkers, Treatment, Risk Factors. Front. Neurosci. 2018, 12, 612. [Google Scholar] [CrossRef]
- Gage, F.H.; Stenevi, U.; Carlstedt, T.; Foster, G.; Bjorklund, A.; Aguayo, A.J. Anatomical and functional consequences of grafting mesencephalic neurons into a peripheral nerve “bridge” connected to the denervated striatum. Exp. Brain Res. 1985, 60, 584–589. [Google Scholar] [CrossRef]
- Gantner, C.W.; de Luzy, I.R.; Kauhausen, J.A.; Moriarty, N.; Niclis, J.C.; Bye, C.R.; Penna, V.; Hunt, C.P.J.; Ermine, C.M.; Pouton, C.W.; et al. Viral Delivery of GDNF Promotes Functional Integration of Human Stem Cell Grafts in Parkinson’s Disease. Cell Stem Cell 2020, 26, 511–526.e515. [Google Scholar] [CrossRef]
- Grealish, S.; Jonsson, M.E.; Li, M.; Kirik, D.; Bjorklund, A.; Thompson, L.H. The A9 dopamine neuron component in grafts of ventral mesencephalon is an important determinant for recovery of motor function in a rat model of Parkinson’s disease. Brain 2010, 133, 482–495. [Google Scholar] [CrossRef]
- Hagell, P.; Brundin, P. Cell survival and clinical outcome following intrastriatal transplantation in Parkinson disease. J. Neuropathol. Exp. Neurol. 2001, 60, 741–752. [Google Scholar] [CrossRef] [PubMed]
- Hayashi, H.; Morizane, A.; Koyanagi, M.; Ono, Y.; Sasai, Y.; Hashimoto, N.; Takahashi, J. Meningeal cells induce dopaminergic neurons from embryonic stem cells. Eur. J. Neurosci. 2008, 27, 261–268. [Google Scholar] [CrossRef] [PubMed]
- Hunt, C.P.J.; Penna, V.; Gantner, C.W.; Moriarty, N.; Wang, Y.; Franks, S.; Ermine, C.M.; de Luzy, I.R.; Pavan, C.; Long, B.M.; et al. Tissue Programmed Hydrogels Functionalized with GDNF Improve Human Neural Grafts in Parkinson’s Disease. Adv. Funct. Mater. 2021, 31, 2105301. [Google Scholar] [CrossRef]
- Kauhausen, J.; Thompson, L.H.; Parish, C.L. Cell intrinsic and extrinsic factors contribute to enhance neural circuit reconstruction following transplantation in Parkinsonian mice. J. Physiol. 2013, 591, 77–91. [Google Scholar] [CrossRef] [PubMed]
- Kawasaki, H.; Mizuseki, K.; Nishikawa, S.; Kaneko, S.; Kuwana, Y.; Nakanishi, S.; Nishikawa, S.I.; Sasai, Y. Induction of midbrain dopaminergic neurons from ES cells by stromal cell-derived inducing activity. Neuron 2000, 28, 31–40. [Google Scholar] [CrossRef]
- Kim, D.H.; Seo, Y.K.; Thambi, T.; Moon, G.J.; Son, J.P.; Li, G.; Park, J.H.; Lee, J.H.; Kim, H.H.; Lee, D.S.; et al. Enhancing neurogenesis and angiogenesis with target delivery of stromal cell derived factor-1alpha using a dual ionic pH-sensitive copolymer. Biomaterials 2015, 61, 115–125. [Google Scholar] [CrossRef]
- Kirkeby, A.; Nolbrant, S.; Tiklova, K.; Heuer, A.; Kee, N.; Cardoso, T.; Ottosson, D.R.; Lelos, M.J.; Rifes, P.; Dunnett, S.B.; et al. Predictive Markers Guide Differentiation to Improve Graft Outcome in Clinical Translation of hESC-Based Therapy for Parkinson’s Disease. Cell Stem Cell 2017, 20, 135–148. [Google Scholar] [CrossRef]
- Maclean, F.L.; Ims, G.M.; Horne, M.K.; Williams, R.J.; Nisbet, D.R. A Programmed Anti-Inflammatory Nanoscaffold (PAIN) as a 3D Tool to Understand the Brain Injury Response. Adv. Mater. 2018, 30, e1805209. [Google Scholar] [CrossRef]
- Moriarty, N.; Pandit, A.; Dowd, E. Encapsulation of primary dopaminergic neurons in a GDNF-loaded collagen hydrogel increases their survival, re-innervation and function after intra-striatal transplantation. Sci. Rep. 2017, 7, 16033. [Google Scholar] [CrossRef]
- Morizane, A.; Takahashi, J.; Takagi, Y.; Sasai, Y.; Hashimoto, N. Optimal conditions for in vivo induction of dopaminergic neurons from embryonic stem cells through stromal cell-derived inducing activity. J. Neurosci. Res. 2002, 69, 934–939. [Google Scholar] [CrossRef]
- Nisbet, D.R.; Wang, T.Y.; Bruggeman, K.F.; Niclis, J.C.; Somaa, F.A.; Penna, V.; Hunt, C.P.; Wang, Y.; Kauhausen, J.A.; Williams, R.J.; et al. Shear containment of BDNF within molecular hydrogels promote human stem cell engraftment and post-infarction remodeling in stroke. Adv. Biosyst. 2018, 2, 1800113. [Google Scholar] [CrossRef]
- Ourednik, V.; Ourednik, J.; Xu, Y.; Zhang, Y.; Lynch, W.P.; Snyder, E.Y.; Schachner, M. Cross-talk between stem cells and the dysfunctional brain is facilitated by manipulating the niche: Evidence from an adhesion molecule. Stem Cells 2009, 27, 2846–2856. [Google Scholar] [CrossRef] [PubMed]
- Parish, C.L.; Finkelstein, D.I.; Drago, J.; Borrelli, E.; Horne, M.K. The role of dopamine receptors in regulating the size of axonal arbors. J. Neurosci. 2001, 21, 5147–5157. [Google Scholar] [CrossRef] [PubMed][Green Version]
- Piao, J.; Zabierowski, S.; Dubose, B.N.; Hill, E.J.; Navare, M.; Claros, N.; Rosen, S.; Ramnarine, K.; Horn, C.; Fredrickson, C.; et al. Preclinical Efficacy and Safety of a Human Embryonic Stem Cell-Derived Midbrain Dopamine Progenitor Product, MSK-DA01. Cell Stem Cell 2021, 28, 217–229.e217. [Google Scholar] [CrossRef]
- Rodriguez, A.L.; Bruggeman, K.F.; Wang, Y.; Wang, T.Y.; Williams, R.J.; Parish, C.L.; Nisbet, D.R. Using minimalist self-assembling peptides as hierarchical scaffolds to stabilise growth factors and promote stem cell integration in the injured brain. J. Tissue Eng. Regen. Med. 2018, 12, e1571–e1579. [Google Scholar] [CrossRef]
- Rodriguez, A.L.; Parish, C.L.; Nisbet, D.R.; Williams, R.J. Tuning the amino acid sequence of minimalist peptides to present biological signals via charge neutralised self assembly. Soft Matter 2013, 9, 3915–3919. [Google Scholar] [CrossRef]
- Sawamoto, K.; Nakao, N.; Kobayashi, K.; Matsushita, N.; Takahashi, H.; Kakishita, K.; Yamamoto, A.; Yoshizaki, T.; Terashima, T.; Murakami, F.; et al. Visualization, direct isolation, and transplantation of midbrain dopaminergic neurons. Proc. Natl Acad. Sci. USA 2001, 98, 6423–6428. [Google Scholar] [CrossRef]
- Shukla, S.; Chaturvedi, R.K.; Seth, K.; Roy, N.S.; Agrawal, A.K. Enhanced survival and function of neural stem cells derived dopaminergic neurons under influence of olfactory ensheathing cells in parkinsonian rats. J. Neurochem. 2009, 109, 436–451. [Google Scholar] [CrossRef]
- Somaa, F.A.; Bye, C.R.; Thompson, L.H.; Parish, C.L. Meningeal cells influence midbrain development and the engraftment of dopamine progenitors in Parkinsonian mice. Exp. Neurol. 2015, 267, 30–41. [Google Scholar] [CrossRef]
- Somaa, F.A.; Wang, T.Y.; Niclis, J.C.; Bruggeman, K.F.; Kauhausen, J.A.; Guo, H.; McDougall, S.; Williams, R.J.; Nisbet, D.R.; Thompson, L.H.; et al. Peptide-Based Scaffolds Support Human Cortical Progenitor Graft Integration to Reduce Atrophy and Promote Functional Repair in a Model of Stroke. Cell Rep. 2017, 20, 1964–1977. [Google Scholar] [CrossRef]
- Song, B.; Cha, Y.; Ko, S.; Jeon, J.; Lee, N.; Seo, H.; Park, K.J.; Lee, I.H.; Lopes, C.; Feitosa, M.; et al. Human autologous iPSC-derived dopaminergic progenitors restore motor function in Parkinson’s disease models. J. Clin. Investig. 2020, 130, 904–920. [Google Scholar] [CrossRef] [PubMed]
- Tashiro, K.; Sephel, G.C.; Weeks, B.; Sasaki, M.; Martin, G.R.; Kleinman, H.K.; Yamada, Y. A synthetic peptide containing the IKVAV sequence from the A chain of laminin mediates cell attachment, migration, and neurite outgrowth. J. Biol. Chem. 1989, 264, 16174–16182. [Google Scholar] [CrossRef]
- Thompson, L.; Bjorklund, A. Survival, differentiation, and connectivity of ventral mesencephalic dopamine neurons following transplantation. Prog. Brain Res. 2012, 200, 61–95. [Google Scholar] [PubMed]
- Thompson, L.H.; Grealish, S.; Kirik, D.; Bjorklund, A. Reconstruction of the nigrostriatal dopamine pathway in the adult mouse brain. Eur. J. Neurosci. 2009, 30, 625–638. [Google Scholar] [CrossRef] [PubMed]
- Thompson, L.H.; Parish, C.L. Transplantation of Fetal Midbrain Dopamine Progenitors into a Rodent Model of Parkinson’s disease. In Methods in Molecular Biology; Humana Press: Totowa, NJ, USA, 2013; pp. 169–180. [Google Scholar]
- Timotijevic, G.; Mostarica Stojkovic, M.; Miljkovic, D. CXCL12: Role in neuroinflammation. Int. J. Biochem. Cell Biol. 2012, 44, 838–841. [Google Scholar] [CrossRef] [PubMed]
- van Horne, C.G.; Stromberg, I.; Young, D.; Olson, L.; Hoffer, B. Functional enhancement of intrastriatal dopamine-containing grafts by the co-transplantation of sciatic nerve tissue in 6-hydroxydopamine-lesioned rats. Exp. Neurol. 1991, 113, 143–154. [Google Scholar] [CrossRef]
- Vazin, T.; Becker, K.G.; Chen, J.; Spivak, C.E.; Lupica, C.R.; Zhang, Y.; Worden, L.; Freed, W.J. A novel combination of factors, termed SPIE, which promotes dopaminergic neuron differentiation from human embryonic stem cells. PLoS ONE 2009, 4, e6606. [Google Scholar] [CrossRef]
- Wang, T.Y.; Bruggeman, K.A.; Sheean, R.K.; Turner, B.J.; Nisbet, D.R.; Parish, C.L. Characterization of the stability and bio-functionality of tethered proteins on bioengineered scaffolds: Implications for stem cell biology and tissue repair. J. Biol. Chem. 2014, 289, 15044–15051. [Google Scholar] [CrossRef]
- Wang, T.Y.; Bruggeman, K.F.; Kauhausen, J.A.; Rodriguez, A.L.; Nisbet, D.R.; Parish, C.L. Functionalized composite scaffolds improve the engraftment of transplanted dopaminergic progenitors in a mouse model of Parkinson’s disease. Biomaterials 2016, 74, 89–98. [Google Scholar] [CrossRef]
- Wang, T.Y.; Forsythe, J.S.; Nisbet, D.R.; Parish, C.L. Promoting engraftment of transplanted neural stem cells/progenitors using biofunctionalised electrospun scaffolds. Biomaterials 2012, 33, 9188–9197. [Google Scholar] [CrossRef]
- Wang, T.Y.; Forsythe, J.S.; Parish, C.L.; Nisbet, D.R. Biofunctionalisation of polymeric scaffolds for neural tissue engineering. J. Biomater. Appl. 2012, 27, 369–390. [Google Scholar] [CrossRef] [PubMed]
- Wang, Y.; He, X.; Bruggeman, K.F.; Gayen, B.; Tricoli, A.; Lee, W.M.; Williams, R.J.; Nisbet, D.R. Peptide Programmed Hydrogels: Peptide Programmed Hydrogels as Safe Sanctuary Microenvironments for Cell Transplantation. Adv. Funct. Mater. 2020, 30, 1900390. [Google Scholar] [CrossRef]
- Weickenmeier, J.; Kurt, M.; Ozkaya, E.; de Rooij, R.; Ovaert, T.C.; Ehman, R.L.; Butts Pauly, K.; Kuhl, E. Brain stiffens post mortem. J. Mech. Behav. Biomed. Mater. 2018, 84, 88–98. [Google Scholar] [CrossRef] [PubMed]
- Xiong, M.; Tao, Y.; Gao, Q.; Feng, B.; Yan, W.; Zhou, Y.; Kotsonis, T.A.; Yuan, T.; You, Z.; Wu, Z.; et al. Human Stem Cell-Derived Neurons Repair Circuits and Restore Neural Function. Cell Stem Cell 2021, 28, 112–126.e116. [Google Scholar] [CrossRef]
- Yang, S.; Edman, L.C.; Sanchez-Alcaniz, J.A.; Fritz, N.; Bonilla, S.; Hecht, J.; Uhlen, P.; Pleasure, S.J.; Villaescusa, J.C.; Marin, O.; et al. Cxcl12/Cxcr4 signaling controls the migration and process orientation of A9-A10 dopaminergic neurons. Development 2013, 140, 4554–4564. [Google Scholar] [CrossRef]
- Zhang, D.; Yang, S.; Toledo, E.M.; Gyllborg, D.; Salto, C.; Carlos Villaescusa, J.; Arenas, E. Niche-derived laminin-511 promotes midbrain dopaminergic neuron survival and differentiation through YAP. Sci. Signal 2017, 10, eaal4165. [Google Scholar] [CrossRef]
- Zheng, Y.; Wu, G.; Chen, L.; Zhang, Y.; Luo, Y.; Zheng, Y.; Hu, F.; Forouzanfar, T.; Lin, H.; Liu, B. Neuro-regenerative imidazole-functionalized GelMA hydrogel loaded with hAMSC and SDF-1alpha promote stem cell differentiation and repair focal brain injury. Bioact. Mater. 2021, 6, 627–637. [Google Scholar] [CrossRef]




Publisher’s Note: MDPI stays neutral with regard to jurisdictional claims in published maps and institutional affiliations. |
© 2022 by the authors. Licensee MDPI, Basel, Switzerland. This article is an open access article distributed under the terms and conditions of the Creative Commons Attribution (CC BY) license (https://creativecommons.org/licenses/by/4.0/).
Share and Cite
Penna, V.; Moriarty, N.; Wang, Y.; Law, K.C.L.; Gantner, C.W.; Williams, R.J.; Nisbet, D.R.; Parish, C.L. Extracellular Matrix Biomimetic Hydrogels, Encapsulated with Stromal Cell-Derived Factor 1, Improve the Composition of Foetal Tissue Grafts in a Rodent Model of Parkinson’s Disease. Int. J. Mol. Sci. 2022, 23, 4646. https://doi.org/10.3390/ijms23094646
Penna V, Moriarty N, Wang Y, Law KCL, Gantner CW, Williams RJ, Nisbet DR, Parish CL. Extracellular Matrix Biomimetic Hydrogels, Encapsulated with Stromal Cell-Derived Factor 1, Improve the Composition of Foetal Tissue Grafts in a Rodent Model of Parkinson’s Disease. International Journal of Molecular Sciences. 2022; 23(9):4646. https://doi.org/10.3390/ijms23094646
Chicago/Turabian StylePenna, Vanessa, Niamh Moriarty, Yi Wang, Kevin C. L. Law, Carlos W. Gantner, Richard J. Williams, David R. Nisbet, and Clare L. Parish. 2022. "Extracellular Matrix Biomimetic Hydrogels, Encapsulated with Stromal Cell-Derived Factor 1, Improve the Composition of Foetal Tissue Grafts in a Rodent Model of Parkinson’s Disease" International Journal of Molecular Sciences 23, no. 9: 4646. https://doi.org/10.3390/ijms23094646
APA StylePenna, V., Moriarty, N., Wang, Y., Law, K. C. L., Gantner, C. W., Williams, R. J., Nisbet, D. R., & Parish, C. L. (2022). Extracellular Matrix Biomimetic Hydrogels, Encapsulated with Stromal Cell-Derived Factor 1, Improve the Composition of Foetal Tissue Grafts in a Rodent Model of Parkinson’s Disease. International Journal of Molecular Sciences, 23(9), 4646. https://doi.org/10.3390/ijms23094646

