A Study of a Protein-Folding Machine: Transient Rotation of the Polypeptide Backbone Facilitates Rapid Folding of Protein Domains in All-Atom Molecular Dynamics Simulations
Abstract
1. Introduction
2. Results
2.1. Steered Molecular Dynamics with Transient Backbone Rotation
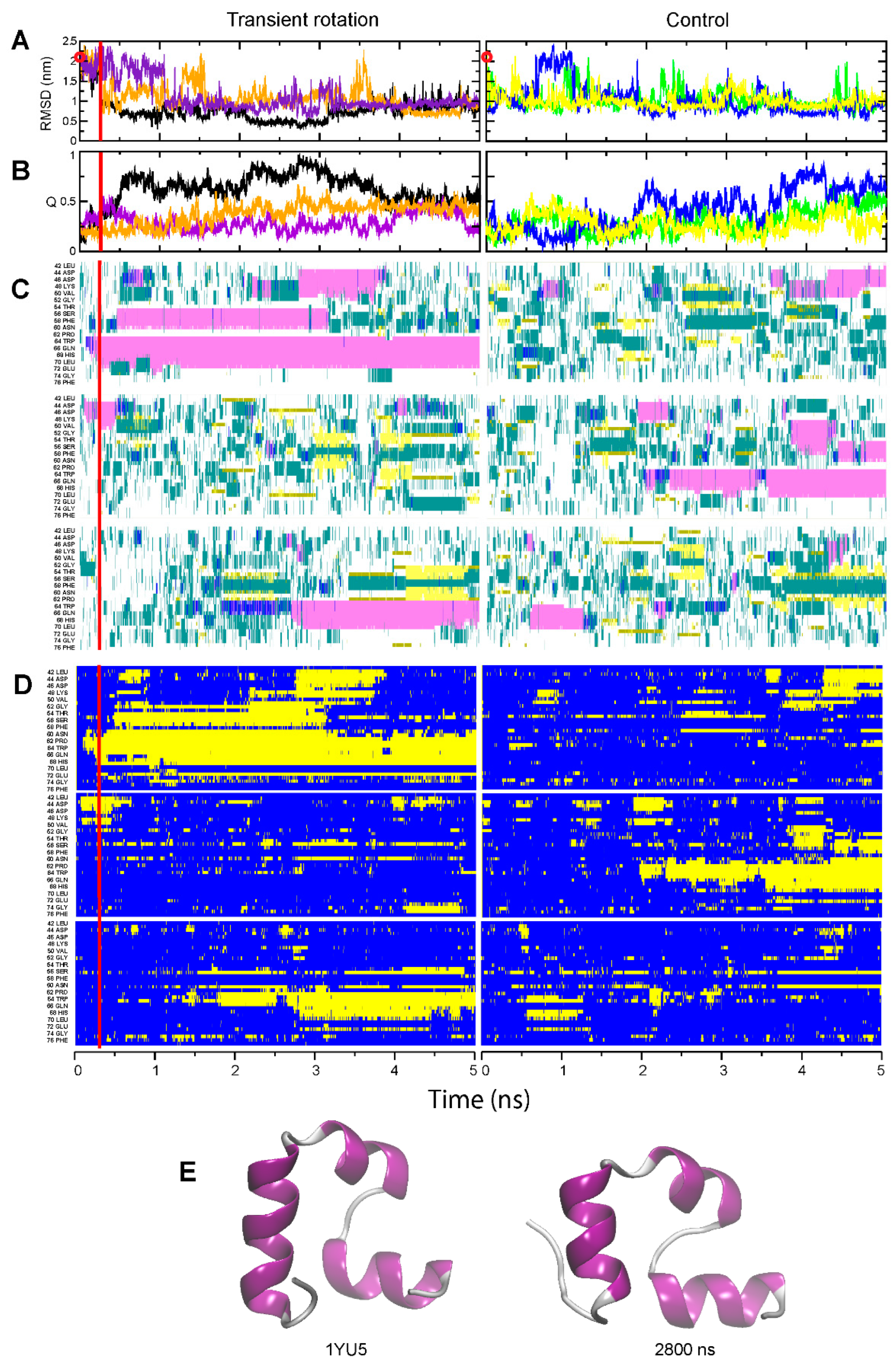
2.2. Trp-Cage and BBA: Enforced Rotation of the Backbone Facilitates Rapid Acquisition of the Native Structure in Two Designed Single-Domain Proteins
2.3. HP35 and NTL9-39: Rapid Tending to Stable Conformations with Some Deviations from the Native States
3. Discussion
4. Materials and Methods
5. Patents
Supplementary Materials
Author Contributions
Funding
Institutional Review Board Statement
Informed Consent Statement
Data Availability Statement
Acknowledgments
Conflicts of Interest
References
- Cabrita, L.D.; Dobson, C.M.; Christodoulou, J. Protein Folding on the Ribosome. Curr. Opin. Struct. Biol. 2010, 20, 33–45. [Google Scholar] [CrossRef] [PubMed]
- Nilsson, O.B.; Hedman, R.; Marino, J.; Wickles, S.; Bischoff, L.; Johansson, M.; Müller-Lucks, A.; Trovato, F.; Puglisi, J.D.; O’Brien, E.P.; et al. Cotranslational Protein Folding inside the Ribosome Exit Tunnel. Cell Rep. 2015, 12, 1533–1540. [Google Scholar] [CrossRef]
- Liutkute, M.; Samatova, E.; Rodnina, M.V. Cotranslational Folding of Proteins on the Ribosome. Biomolecules 2020, 10, 97. [Google Scholar] [CrossRef]
- Koubek, J.; Schmitt, J.; Galmozzi, C.V.; Kramer, G. Mechanisms of Cotranslational Protein Maturation in Bacteria. Front. Mol. Biosci. 2021, 8, 689755. [Google Scholar] [CrossRef]
- To, P.; Whitehead, B.; Tarbox, H.E.; Fried, S.D. Nonrefoldability Is Pervasive Across the E. Coli Proteome. J. Am. Chem. Soc. 2021, 143, 11435–11448. [Google Scholar] [CrossRef]
- Jumper, J.; Evans, R.; Pritzel, A.; Green, T.; Figurnov, M.; Ronneberger, O.; Tunyasuvunakool, K.; Bates, R.; Žídek, A.; Potapenko, A.; et al. Highly Accurate Protein Structure Prediction with AlphaFold. Nature 2021, 596, 583–589. [Google Scholar] [CrossRef]
- Jumper, J.; Hassabis, D. Protein Structure Predictions to Atomic Accuracy with AlphaFold. Nat. Methods 2022, 19, 11–12. [Google Scholar] [CrossRef] [PubMed]
- Varadi, M.; Anyango, S.; Deshpande, M.; Nair, S.; Natassia, C.; Yordanova, G.; Yuan, D.; Stroe, O.; Wood, G.; Laydon, A.; et al. AlphaFold Protein Structure Database: Massively Expanding the Structural Coverage of Protein-Sequence Space with High-Accuracy Models. Nucleic Acids Res. 2022, 50, D439–D444. [Google Scholar] [CrossRef] [PubMed]
- Al-Janabi, A. Has DeepMind’s AlphaFold Solved the Protein Folding Problem? BioTechniques 2022, 72, 73–76. [Google Scholar] [CrossRef] [PubMed]
- Nussinov, R.; Zhang, M.; Liu, Y.; Jang, H. AlphaFold, Artificial Intelligence (AI), and Allostery. J. Phys. Chem. B 2022, 126, 6372–6383. [Google Scholar] [CrossRef] [PubMed]
- Outeiral, C.; Nissley, D.A.; Deane, C.M. Current Structure Predictors Are Not Learning the Physics of Protein Folding. Bioinformatics 2022, 38, 1881–1887. [Google Scholar] [CrossRef]
- Haber, E.; Anfinsen, C.B. Side-Chain Interactions Governing the Pairing of Half-Cystine Residues in Ribonuclease. J. Biol. Chem. 1962, 237, 1839–1844. [Google Scholar] [CrossRef] [PubMed]
- Anfinsen, C.B. Principles That Govern the Folding of Protein Chains. Science 1973, 181, 223–230. [Google Scholar] [CrossRef] [PubMed]
- Leopold, P.E.; Montal, M.; Onuchic, J.N. Protein Folding Funnels: A Kinetic Approach to the Sequence-Structure Relationship. Proc. Natl. Acad. Sci. USA 1992, 89, 8721–8725. [Google Scholar] [CrossRef]
- Bryngelson, J.D.; Onuchic, J.N.; Socci, N.D.; Wolynes, P.G. Funnels, Pathways, and the Energy Landscape of Protein Folding: A Synthesis. Proteins 1995, 21, 167–195. [Google Scholar] [CrossRef]
- Onuchic, J.N.; Wolynes, P.G. Theory of Protein Folding. Curr. Opin. Struct. Biol. 2004, 14, 70–75. [Google Scholar] [CrossRef] [PubMed]
- Bogatyreva, N.S.; Finkelstein, A.V. Cunning Simplicity of Protein Folding Landscapes. Protein Eng. Des. Sel. 2001, 14, 521–523. [Google Scholar] [CrossRef] [PubMed]
- Shakhnovich, E. Protein Folding Thermodynamics and Dynamics: Where Physics, Chemistry, and Biology Meet. Chem. Rev. 2006, 106, 1559–1588. [Google Scholar] [CrossRef]
- Finkelstein, A.V.; Bogatyreva, N.S.; Ivankov, D.N.; Garbuzynskiy, S.O. Protein Folding Problem: Enigma, Paradox, Solution. Biophys. Rev. 2022, 14, 1255–1272. [Google Scholar] [CrossRef]
- Dill, K.A.; MacCallum, J.L. The Protein-Folding Problem, 50 Years On. Science 2012, 338, 1042–1046. [Google Scholar] [CrossRef]
- Sorokina, I.; Mushegian, A. The Role of the Backbone Torsion in Protein Folding. Biol. Direct 2016, 11, 64. [Google Scholar] [CrossRef]
- Sorokina, I.; Mushegian, A. Modeling Protein Folding in Vivo. Biol. Direct 2018, 13, 13. [Google Scholar] [CrossRef] [PubMed]
- Sorokina, I.; Mushegian, A.R.; Koonin, E.V. Is Protein Folding a Thermodynamically Unfavorable, Active, Energy-Dependent Process? Int. J. Mol. Sci. 2022, 23, 521. [Google Scholar] [CrossRef] [PubMed]
- Spirin, A.S. Ribosomes; Kluwer Academic/Plenum Publishers: New York, NY, USA, 1999. [Google Scholar]
- Sorokina, I.; Mushegian, A. Rotational Restriction of Nascent Peptides as an Essential Element of Co-Translational Protein Folding: Possible Molecular Players and Structural Consequences. Biol. Direct 2017, 12, 14. [Google Scholar] [CrossRef]
- Sahakyan, H.; Nazaryan, K.; Mushegian, A.; Sorokina, I. Energy-Dependent Protein Folding: Modeling How a Protein Folding Machine May Work. F1000Research 2021, 10, 3. [Google Scholar] [CrossRef] [PubMed]
- Bashan, A.; Agmon, I.; Zarivach, R.; Schluenzen, F.; Harms, J.; Berisio, R.; Bartels, H.; Franceschi, F.; Auerbach, T.; Hansen, H.A.; et al. Structural Basis of the Ribosomal Machinery for Peptide Bond Formation, Translocation, and Nascent Chain Progression. Mol. Cell 2003, 11, 91–102. [Google Scholar] [CrossRef] [PubMed]
- Agmon, I.; Bashan, A.; Zarivach, R.; Yonath, A. Symmetry at the Active Site of the Ribosome: Structural and Functional Implications. Biol. Chem. 2005, 386, 833–844. [Google Scholar] [CrossRef]
- Gindulyte, A.; Bashan, A.; Agmon, I.; Massa, L.; Yonath, A.; Karle, J. The Transition State for Formation of the Peptide Bond in the Ribosome. Proc. Natl. Acad. Sci. USA 2006, 103, 13327–13332. [Google Scholar] [CrossRef]
- Neidigh, J.W.; Fesinmeyer, R.M.; Andersen, N.H. Designing a 20-Residue Protein. Nat. Struct. Biol. 2002, 9, 425–430. [Google Scholar] [CrossRef]
- Dahiyat, B.I.; Mayo, S.L. De Novo Protein Design: Fully Automated Sequence Selection. Science 1997, 278, 82–87. [Google Scholar] [CrossRef]
- Snow, C.D.; Zagrovic, B.; Pande, V.S. The Trp Cage: Folding Kinetics and Unfolded State Topology via Molecular Dynamics Simulations. J. Am. Chem. Soc. 2002, 124, 14548–14549. [Google Scholar] [CrossRef]
- Freddolino, P.L.; Harrison, C.B.; Liu, Y.; Schulten, K. Challenges in Protein-Folding Simulations. Nat. Phys. 2010, 6, 751–758. [Google Scholar] [CrossRef]
- Lindorff-Larsen, K.; Piana, S.; Dror, R.O.; Shaw, D.E. How Fast-Folding Proteins Fold. Science 2011, 334, 517–520. [Google Scholar] [CrossRef] [PubMed]
- Shityakov, S.; Skorb, E.V.; Nosonovsky, M. Folding–Unfolding Asymmetry and a RetroFold Computational Algorithm. R. Soc. Open Sci. 2023, 10, 221594. [Google Scholar] [CrossRef] [PubMed]
- Qiu, L.; Pabit, S.A.; Roitberg, A.E.; Hagen, S.J. Smaller and Faster: The 20-Residue Trp-Cage Protein Folds in 4 Μs. J. Am. Chem. Soc. 2002, 124, 12952–12953. [Google Scholar] [CrossRef]
- Bhowmik, D.; Gao, S.; Young, M.T.; Ramanathan, A. Deep Clustering of Protein Folding Simulations. BMC Bioinform. 2018, 19, 484. [Google Scholar] [CrossRef]
- Kubelka, J.; Eaton, W.A.; Hofrichter, J. Experimental Tests of Villin Subdomain Folding Simulations. J. Mol. Biol. 2003, 329, 625–630. [Google Scholar] [CrossRef] [PubMed]
- Ensign, D.L.; Kasson, P.M.; Pande, V.S. Heterogeneity Even at the Speed Limit of Folding: Large-Scale Molecular Dynamics Study of a Fast-Folding Variant of the Villin Headpiece. J. Mol. Biol. 2007, 374, 806–816. [Google Scholar] [CrossRef] [PubMed]
- Freddolino, P.L.; Schulten, K. Common Structural Transitions in Explicit-Solvent Simulations of Villin Headpiece Folding. Biophys. J. 2009, 97, 2338–2347. [Google Scholar] [CrossRef]
- Wang, E.; Tao, P.; Wang, J.; Xiao, Y. A Novel Folding Pathway of the Villin Headpiece Subdomain HP35. Phys. Chem. Chem. Phys. 2019, 21, 18219–18226. [Google Scholar] [CrossRef]
- Beauchamp, K.A.; McGibbon, R.; Lin, Y.-S.; Pande, V.S. Simple Few-State Models Reveal Hidden Complexity in Protein Folding. Proc. Natl. Acad. Sci. USA 2012, 109, 17807–17813. [Google Scholar] [CrossRef] [PubMed]
- Voelz, V.A.; Bowman, G.R.; Beauchamp, K.; Pande, V.S. Molecular Simulation of Ab Initio Protein Folding for a Millisecond Folder NTL9(1−39). J. Am. Chem. Soc. 2010, 132, 1526–1528. [Google Scholar] [CrossRef] [PubMed]
- Peran, I.; Holehouse, A.S.; Carrico, I.S.; Pappu, R.V.; Bilsel, O.; Raleigh, D.P. Unfolded States under Folding Conditions Accommodate Sequence-Specific Conformational Preferences with Random Coil-like Dimensions. Proc. Natl. Acad. Sci. USA 2019, 116, 12301–12310. [Google Scholar] [CrossRef]
- Isralewitz, B.; Baudry, J.; Gullingsrud, J.; Kosztin, D.; Schulten, K. Steered Molecular Dynamics Investigations of Protein Function. J. Mol. Graph. Model. 2001, 19, 13–25. [Google Scholar] [CrossRef]
- Xue, Y.-L.; Zhou, L.; Sun, Y.; Li, H.; Jones, G.W.; Song, Y. Steered Molecular Dynamics Simulation of the Binding of the Bovine Auxilin J Domain to the Hsc70 Nucleotide-Binding Domain. J. Mol. Model. 2017, 23, 320. [Google Scholar] [CrossRef]
- Stannard, A.; Mora, M.; Beedle, A.E.M.; Castro-López, M.; Board, S.; Garcia-Manyes, S. Molecular Fluctuations as a Ruler of Force-Induced Protein Conformations. Nano Lett. 2021, 21, 2953–2961. [Google Scholar] [CrossRef]
- Su, K.-H.; Wu, C.-T.; Lin, S.-W.; Mori, S.; Liu, W.-M.; Yang, H.-C. Calculation of CYP450 Protein-Ligand Binding and Dissociation Free Energy Paths. J. Chem. Phys. 2021, 155, 025101. [Google Scholar] [CrossRef]
- Balaraman, G.S.; Park, I.-H.; Jain, A.; Vaidehi, N. Folding of Small Proteins Using Constrained Molecular Dynamics. J. Phys. Chem. B 2011, 115, 7588–7596. [Google Scholar] [CrossRef] [PubMed][Green Version]
- Zhang, H.; Zhang, H.; Chen, C. Investigating the Folding Mechanism of the N-terminal Domain of Ribosomal Protein L9. Proteins 2021, 89, 832–844. [Google Scholar] [CrossRef]
- Abraham, M.J.; Murtola, T.; Schulz, R.; Páll, S.; Smith, J.C.; Hess, B.; Lindahl, E. GROMACS: High Performance Molecular Simulations through Multi-Level Parallelism from Laptops to Supercomputers. SoftwareX 2015, 1–2, 19–25. [Google Scholar] [CrossRef]
- Huang, J.; Rauscher, S.; Nawrocki, G.; Ran, T.; Feig, M.; de Groot, B.L.; Grubmüller, H.; MacKerell, A.D. CHARMM36m: An Improved Force Field for Folded and Intrinsically Disordered Proteins. Nat. Methods 2017, 14, 71–73. [Google Scholar] [CrossRef] [PubMed]
- Abagyan, R.; Totrov, M.; Kuznetsov, D. ICM-A New Method for Protein Modeling and Design: Applications to Docking and Structure Prediction from the Distorted Native Conformation. J. Comput. Chem. 1994, 15, 488–506. [Google Scholar] [CrossRef]
- Parrinello, M.; Rahman, A. Polymorphic Transitions in Single Crystals: A New Molecular Dynamics Method. J. Appl. Phys. 1981, 52, 7182–7190. [Google Scholar] [CrossRef]
- Berendsen, H.J.C.; Postma, J.P.M.; van Gunsteren, W.F.; DiNola, A.; Haak, J.R. Molecular Dynamics with Coupling to an External Bath. J. Chem. Phys. 1984, 81, 3684–3690. [Google Scholar] [CrossRef]
- Hoover, W.G. Canonical Dynamics: Equilibrium Phase-Space Distributions. Phys. Rev. A 1985, 31, 1695–1697. [Google Scholar] [CrossRef]
- Darden, T.; York, D.; Pedersen, L. Particle Mesh Ewald: An N log(N) Method for Ewald Sums in Large Systems. J. Chem. Phys. 1993, 98, 10089–10092. [Google Scholar] [CrossRef]
- Hess, B.; Bekker, H.; Berendsen, H.J.C.; Fraaije, J.G.E.M. LINCS: A Linear Constraint Solver for Molecular Simulations. J. Comput. Chem. 1997, 18, 1463–1472. [Google Scholar] [CrossRef]
- Kutzner, C.; Czub, J.; Grubmüller, H. Keep It Flexible: Driving Macromolecular Rotary Motions in Atomistic Simulations with GROMACS. J. Chem. Theory Comput. 2011, 7, 1381–1393. [Google Scholar] [CrossRef]
- Humphrey, W.; Dalke, A.; Schulten, K. VMD: Visual Molecular Dynamics. J. Mol. Graph. 1996, 14, 33–38. [Google Scholar] [CrossRef] [PubMed]




Disclaimer/Publisher’s Note: The statements, opinions and data contained in all publications are solely those of the individual author(s) and contributor(s) and not of MDPI and/or the editor(s). MDPI and/or the editor(s) disclaim responsibility for any injury to people or property resulting from any ideas, methods, instructions or products referred to in the content. |
© 2023 by the authors. Licensee MDPI, Basel, Switzerland. This article is an open access article distributed under the terms and conditions of the Creative Commons Attribution (CC BY) license (https://creativecommons.org/licenses/by/4.0/).
Share and Cite
Sahakyan, H.; Nazaryan, K.; Mushegian, A.; Sorokina, I. A Study of a Protein-Folding Machine: Transient Rotation of the Polypeptide Backbone Facilitates Rapid Folding of Protein Domains in All-Atom Molecular Dynamics Simulations. Int. J. Mol. Sci. 2023, 24, 10049. https://doi.org/10.3390/ijms241210049
Sahakyan H, Nazaryan K, Mushegian A, Sorokina I. A Study of a Protein-Folding Machine: Transient Rotation of the Polypeptide Backbone Facilitates Rapid Folding of Protein Domains in All-Atom Molecular Dynamics Simulations. International Journal of Molecular Sciences. 2023; 24(12):10049. https://doi.org/10.3390/ijms241210049
Chicago/Turabian StyleSahakyan, Harutyun, Karen Nazaryan, Arcady Mushegian, and Irina Sorokina. 2023. "A Study of a Protein-Folding Machine: Transient Rotation of the Polypeptide Backbone Facilitates Rapid Folding of Protein Domains in All-Atom Molecular Dynamics Simulations" International Journal of Molecular Sciences 24, no. 12: 10049. https://doi.org/10.3390/ijms241210049
APA StyleSahakyan, H., Nazaryan, K., Mushegian, A., & Sorokina, I. (2023). A Study of a Protein-Folding Machine: Transient Rotation of the Polypeptide Backbone Facilitates Rapid Folding of Protein Domains in All-Atom Molecular Dynamics Simulations. International Journal of Molecular Sciences, 24(12), 10049. https://doi.org/10.3390/ijms241210049

