Dementia in Diabetes: The Role of Hypoglycemia
Abstract
1. Introduction
2. Hypoglycemic Events in Type 1 and Type 2 Diabetes Mellitus
3. Dementia in Patients with Diabetes
3.1. Association of Hyperglycemia and Dementia in Patients with Diabetes
3.2. Dementia due to Diabetic Micro- and Macrovascular Complications
3.3. Ambulatory Glucose Profile in Diabetes-Related Dementia
3.4. Type 2 Diabetes and Cognition in Older Adults
3.5. Type 2 Diabetes and Alzheimer’s Disease Dementia
3.6. The Role of Cerebral Glymphatic System Dysfunction in Diabetes Mellitus
3.7. Neurodegeneration in Obese Patients with Type 2 Diabetes
4. Dementia Due to Hypoglycemia
4.1. Epidemiology of Hypoglycemia, Cognition, and Dementia among Diabetics
4.2. Association between Hypoglycemia and Dementia
4.3. Recurrent Hypoglycemia and Dementia
4.4. Glycemic Control and Dementia
4.5. Risk Factors of Hypoglycemia-Induced Alzheimer’s Dementia in Diabetes Mellitus
4.6. Hypoglycemia and Vascular Dementia: Are They Connected?
4.7. Is Pre-Existing Dementia a Risk Factor for Hypoglycemia in Type 2 Diabetes?
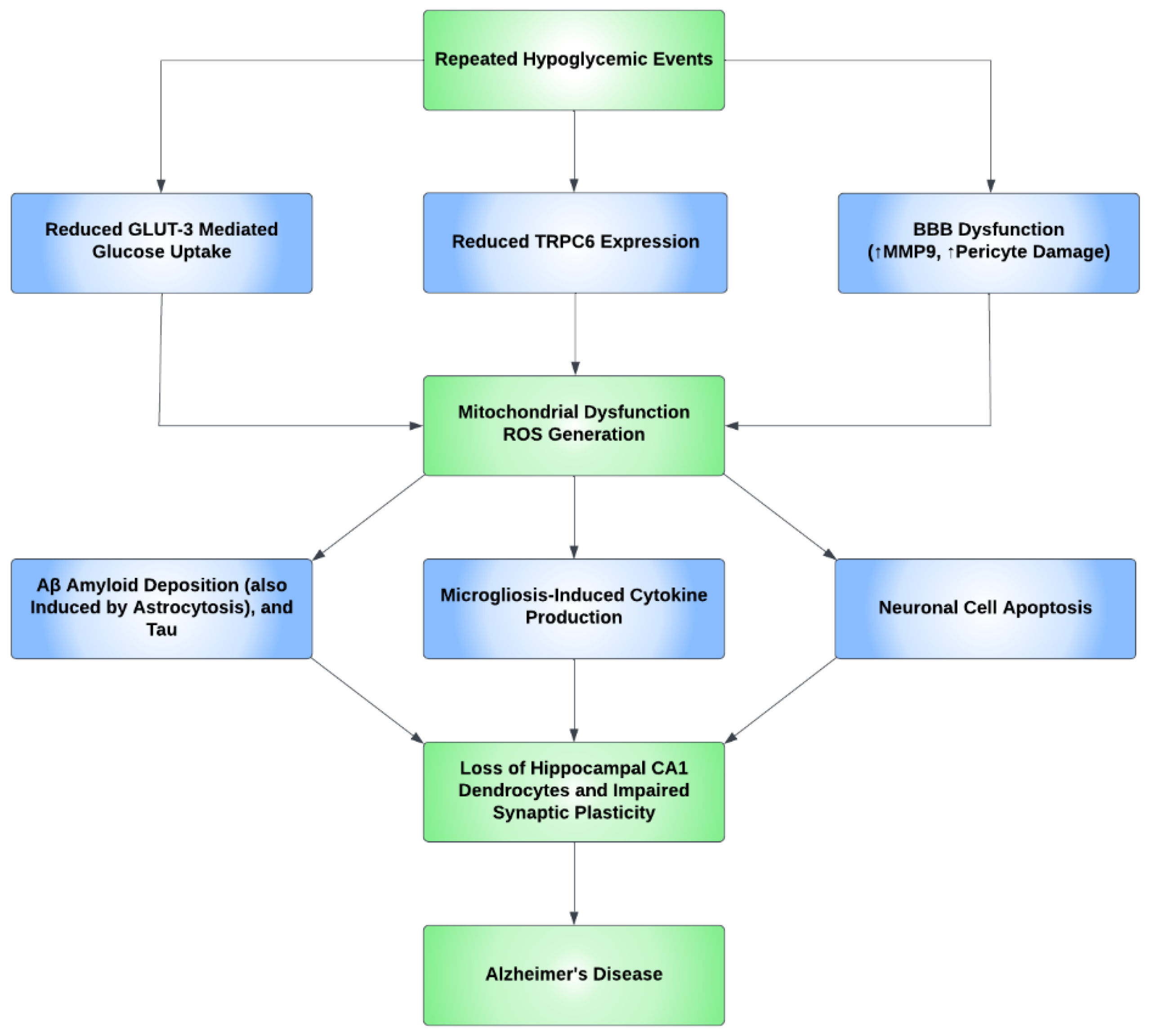
5. Mechanisms of Hypoglycemia Induced Dementia in Patients with Type 2 Diabetes
5.1. The Role of Insulin in the Brain (Learning Memory)
5.2. How Chronic Hyperinsulinemia Affects Cognition
5.3. Insulin Resistance and Hippocampal Dysfunction
5.4. The Role of Oxidative Stress and Mitochondrial Dysfunction Secondary to Hypoglycemia
5.5. Genetic Factors
5.6. Role of Coagulation Defects and Endothelial Abnormalities in the Brain
5.7. Inflammation and Hypoglycemia-Induced Dementia
5.8. Molecular Factors and Transport Channels
6. Therapeutic Options or Treatment Opportunities of Hypoglycemia-Induced Dementia
6.1. Continuous Glucose Monitoring and Early Detection of Hypoglycemia in Elderly Patients
6.2. The Importance of Documenting the Events of Hypoglycemia: The Use of Predictive Technologies
6.3. Should Antidiabetic Drugs Be Continued in Diabetic Patients Who Develop Severe Hypoglycemia-Induced Dementia?
6.4. Is Insulin Therapy Still Needed to Protect against Dementia?
6.5. Effect of Lifestyle Modification in Hypoglycemia-Induced Dementia
6.5.1. Dietary Intervention
6.5.2. Physical Exercise
6.6. Hypoglycemia Risk Minimization in Patients with Type 2 Diabetes
6.7. Management of Hypoglycemia in Older Patients with Type 2 Diabetes
6.8. Role of Personalized Medicine in Managing Hypoglycemia and Associated Complications
7. Conclusions
Author Contributions
Funding
Institutional Review Board Statement
Informed Consent Statement
Data Availability Statement
Conflicts of Interest
References
- American Diabetes Association. 6. Glycemic Targets: Standards of Medical Care in Diabetes—2018. Diabetes Care 2018, 41, S55–S64. [Google Scholar] [CrossRef] [PubMed]
- Huang, L.; Zhu, M.; Ji, J. Association between Hypoglycemia and Dementia in Patients with Diabetes: A Systematic Review and Meta-Analysis of 1.4 Million Patients. Diabetol. Metab. Syndr. 2022, 14, 31. [Google Scholar] [CrossRef] [PubMed]
- Amiel, S.A. The Consequences of Hypoglycaemia. Diabetologia 2021, 64, 963–970. [Google Scholar] [CrossRef] [PubMed]
- Yanai, H.; Adachi, H.; Katsuyama, H.; Moriyama, S.; Hamasaki, H.; Sako, A. Causative Anti-Diabetic Drugs and the Underlying Clinical Factors for Hypoglycemia in Patients with Diabetes. World J. Diabetes 2015, 6, 30–36. [Google Scholar] [CrossRef]
- Sprague, J.E.; Arbeláez, A.M. Glucose Counterregulatory Responses to Hypoglycemia. Pediatr. Endocrinol. Rev. 2011, 9, 463–473, quiz 474–475. [Google Scholar]
- Cooperberg, B.A.; Cryer, P.E. Insulin Reciprocally Regulates Glucagon Secretion in Humans. Diabetes 2010, 59, 2936–2940. [Google Scholar] [CrossRef]
- Nakhleh, A.; Shehadeh, N. Hypoglycemia in Diabetes: An Update on Pathophysiology, Treatment, and Prevention. World J. Diabetes 2021, 12, 2036–2049. [Google Scholar] [CrossRef]
- Gangji, A.S.; Cukierman, T.; Gerstein, H.C.; Goldsmith, C.H.; Clase, C.M. A Systematic Review and Meta-Analysis of Hypoglycemia and Cardiovascular Events: A Comparison of Glyburide with Other Secretagogues and with Insulin. Diabetes Care 2007, 30, 389–394. [Google Scholar] [CrossRef]
- Meneilly, G.S.; Cheung, E.; Tuokko, H. Counterregulatory Hormone Responses to Hypoglycemia in the Elderly Patient with Diabetes. Diabetes 1994, 43, 403–410. [Google Scholar] [CrossRef]
- Bremer, J.P.; Jauch-Chara, K.; Hallschmid, M.; Schmid, S.; Schultes, B. Hypoglycemia Unawareness in Older Compared with Middle-Aged Patients with Type 2 Diabetes. Diabetes Care 2009, 32, 1513–1517. [Google Scholar] [CrossRef]
- Lopez, O.L.; Kuller, L.H. Epidemiology of Aging and Associated Cognitive Disorders: Prevalence and Incidence of Alzheimer’s Disease and Other Dementias. Handb. Clin. Neurol. 2019, 167, 139–148. [Google Scholar] [PubMed]
- Kane, J.P.M.; Surendranathan, A.; Bentley, A.; Barker, S.A.H.; Taylor, J.-P.; Thomas, A.J.; Allan, L.M.; McNally, R.J.; James, P.W.; McKeith, I.G.; et al. Clinical Prevalence of Lewy Body Dementia. Alzheimer’s Res. Ther. 2018, 10, 19. [Google Scholar] [CrossRef] [PubMed]
- Gudala, K.; Bansal, D.; Schifano, F.; Bhansali, A. Diabetes Mellitus and Risk of Dementia: A Meta-Analysis of Prospective Observational Studies. J. Diabetes Investig. 2013, 4, 640–650. [Google Scholar] [CrossRef] [PubMed]
- Epidemiology of Severe Hypoglycemia in the Diabetes Control and Complications Trial. The DCCT Research Group. Am. J. Med. 1991, 90, 450–459. [Google Scholar]
- Cryer, P.E. Mechanisms of Hypoglycemia-Associated Autonomic Failure and Its Component Syndromes in Diabetes. Diabetes 2005, 54, 3592–3601. [Google Scholar] [CrossRef]
- Donnelly, L.A.; Morris, A.D.; Frier, B.M.; Ellis, J.D.; Donnan, P.T.; Durrant, R.; Band, M.M.; Reekie, G.; Leese, G.P. DARTS/MEMO Collaboration Frequency and Predictors of Hypoglycaemia in Type 1 and Insulin-Treated Type 2 Diabetes: A Population-Based Study. Diabet. Med. 2005, 22, 749–755. [Google Scholar] [CrossRef]
- Miech, R.A.; Breitner, J.C.S.; Zandi, P.P.; Khachaturian, A.S.; Anthony, J.C.; Mayer, L. Incidence of AD May Decline in the Early 90s for Men, Later for Women: The Cache County Study. Neurology 2002, 58, 209–218. [Google Scholar] [CrossRef]
- McAulay, V.; Deary, I.J.; Frier, B.M. Symptoms of Hypoglycaemia in People with Diabetes. Diabet. Med. 2001, 18, 690–705. [Google Scholar] [CrossRef]
- Kawamura, T.; Umemura, T.; Hotta, N. Cognitive Impairment in Diabetic Patients: Can Diabetic Control Prevent Cognitive Decline? J. Diabetes Investig. 2012, 3, 413–423. [Google Scholar] [CrossRef] [PubMed]
- Cukierman-Yaffe, T.; Gerstein, H.C.; Williamson, J.D.; Lazar, R.M.; Lovato, L.; Miller, M.E.; Coker, L.H.; Murray, A.; Sullivan, M.D.; Marcovina, S.M.; et al. Relationship between Baseline Glycemic Control and Cognitive Function in Individuals with Type 2 Diabetes and Other Cardiovascular Risk Factors: The Action to Control Cardiovascular Risk in Diabetes-Memory in Diabetes (ACCORD-MIND) Trial. Diabetes Care 2009, 32, 221–226. [Google Scholar] [CrossRef]
- Coucha, M.; Abdelsaid, M.; Ward, R.; Abdul, Y.; Ergul, A. Impact of Metabolic Diseases on Cerebral Circulation: Structural and Functional Consequences. Compr. Physiol. 2018, 8, 773–799. [Google Scholar]
- Salim, S. Oxidative Stress and the Central Nervous System. J. Pharmacol. Exp. Ther. 2017, 360, 201–205. [Google Scholar] [CrossRef]
- Singh, V.P.; Bali, A.; Singh, N.; Jaggi, A.S. Advanced Glycation End Products and Diabetic Complications. Korean J. Physiol. Pharmacol. 2014, 18, 1–14. [Google Scholar] [CrossRef] [PubMed]
- Nowotny, K.; Jung, T.; Höhn, A.; Weber, D.; Grune, T. Advanced Glycation End Products and Oxidative Stress in Type 2 Diabetes Mellitus. Biomolecules 2015, 5, 194–222. [Google Scholar] [CrossRef]
- Ravona-Springer, R.; Schnaider-Beeri, M. The Association of Diabetes and Dementia and Possible Implications for Nondiabetic Populations. Expert Rev. Neurother. 2011, 11, 1609–1617. [Google Scholar] [CrossRef]
- Dos Santos Matioli, M.N.P.; Suemoto, C.K.; Rodriguez, R.D.; Farias, D.S.; da Silva, M.M.; Leite, R.E.P.; Ferretti-Rebustini, R.E.L.; Farfel, J.M.; Pasqualucci, C.A.; Jacob Filho, W.; et al. Diabetes Is Not Associated with Alzheimer’s Disease Neuropathology. J. Alzheimer’s Dis. 2017, 60, 1035–1043. [Google Scholar] [CrossRef] [PubMed]
- Feinkohl, I.; Price, J.F.; Strachan, M.W.J.; Frier, B.M. The Impact of Diabetes on Cognitive Decline: Potential Vascular, Metabolic, and Psychosocial Risk Factors. Alzheimer’s Res. Ther. 2015, 7, 46. [Google Scholar] [CrossRef] [PubMed]
- Kwa, V.I.H.; van der Sande, J.J.; Stam, J.; Tijmes, N.; Vrooland, J.L. Amsterdam Vascular Medicine Group Retinal Arterial Changes Correlate with Cerebral Small-Vessel Disease. Neurology 2002, 59, 1536–1540. [Google Scholar] [CrossRef]
- Matsuda, M.; Shimomura, I. Increased Oxidative Stress in Obesity: Implications for Metabolic Syndrome, Diabetes, Hypertension, Dyslipidemia, Atherosclerosis, and Cancer. Obes. Res. Clin. Pract. 2013, 7, e330–e341. [Google Scholar] [CrossRef]
- Czupryniak, L.; Dzida, G.; Fichna, P.; Jarosz-Chobot, P.; Gumprecht, J.; Klupa, T.; Mysliwiec, M.; Szadkowska, A.; Bomba-Opon, D.; Czajkowski, K.; et al. Ambulatory Glucose Profile (AGP) Report in Daily Care of Patients with Diabetes: Practical Tips and Recommendations. Diabetes Ther. 2022, 13, 811–821. [Google Scholar] [CrossRef]
- Robertson, S.L.; Shaughnessy, A.F.; Slawson, D.C. Continuous Glucose Monitoring in Type 2 Diabetes Is Not Ready for Widespread Adoption. Am. Fam. Physician 2020, 101, 646. [Google Scholar]
- Pratley, R.E.; Kanapka, L.G.; Rickels, M.R.; Ahmann, A.; Aleppo, G.; Beck, R.; Bhargava, A.; Bode, B.W.; Carlson, A.; Chaytor, N.S.; et al. Effect of Continuous Glucose Monitoring on Hypoglycemia in Older Adults With Type 1 Diabetes: A Randomized Clinical Trial. JAMA 2020, 323, 2397–2406. [Google Scholar] [CrossRef] [PubMed]
- Kröger, J.; Reichel, A.; Siegmund, T.; Ziegler, R. Clinical Recommendations for the Use of the Ambulatory Glucose Profile in Diabetes Care. J. Diabetes Sci. Technol. 2020, 14, 586–594. [Google Scholar] [CrossRef] [PubMed]
- Vigersky, R.A.; McMahon, C. The Relationship of Hemoglobin A1C to Time-in-Range in Patients with Diabetes. Diabetes Technol. Ther. 2019, 21, 81–85. [Google Scholar] [CrossRef]
- Beck, R.W.; Bergenstal, R.M.; Riddlesworth, T.D.; Kollman, C.; Li, Z.; Brown, A.S.; Close, K.L. Validation of Time in Range as an Outcome Measure for Diabetes Clinical Trials. Diabetes Care 2019, 42, 400–405. [Google Scholar] [CrossRef]
- Lu, J.; Wang, C.; Shen, Y.; Chen, L.; Zhang, L.; Cai, J.; Lu, W.; Zhu, W.; Hu, G.; Xia, T.; et al. Time in Range in Relation to All-Cause and Cardiovascular Mortality in Patients With Type 2 Diabetes: A Prospective Cohort Study. Diabetes Care 2021, 44, 549–555. [Google Scholar] [CrossRef]
- American Geriatrics Society Expert Panel on the Care of Older Adults with Multimorbidity Patient-Centered Care for Older Adults with Multiple Chronic Conditions: A Stepwise Approach from the American Geriatrics Society: American Geriatrics Society Expert Panel on the Care of Older Adults with Multimorbidity. J. Am. Geriatr. Soc. 2012, 60, 1957–1968.
- Kalyani, R.R.; Egan, J.M. Diabetes and Altered Glucose Metabolism with Aging. Endocrinol. Metab. Clin. N. Am. 2013, 42, 333–347. [Google Scholar] [CrossRef]
- American Diabetes Association. 2. Classification and Diagnosis of Diabetes: Standards of Medical Care in Diabetes—2019. Diabetes Care 2019, 42, S13–S28. [Google Scholar] [CrossRef]
- Longo, M.; Bellastella, G.; Maiorino, M.I.; Meier, J.J.; Esposito, K.; Giugliano, D. Diabetes and Aging: From Treatment Goals to Pharmacologic Therapy. Front. Endocrinol. 2019, 10, 45. [Google Scholar] [CrossRef]
- Moheet, A.; Mangia, S.; Seaquist, E.R. Impact of Diabetes on Cognitive Function and Brain Structure. Ann. N. Y. Acad. Sci. 2015, 1353, 60–71. [Google Scholar] [CrossRef]
- Correia, S.C.; Santos, R.X.; Carvalho, C.; Cardoso, S.; Candeias, E.; Santos, M.S.; Oliveira, C.R.; Moreira, P.I. Insulin Signaling, Glucose Metabolism and Mitochondria: Major Players in Alzheimer’s Disease and Diabetes Interrelation. Brain Res. 2012, 1441, 64–78. [Google Scholar] [CrossRef] [PubMed]
- De la Monte, S.M.; Wands, J.R. Alzheimer’s Disease Is Type 3 Diabetes-Evidence Reviewed. J. Diabetes Sci. Technol. 2008, 2, 1101–1113. [Google Scholar] [CrossRef] [PubMed]
- Rojas, M.; Chávez-Castillo, M.; Bautista, J.; Ortega, Á.; Nava, M.; Salazar, J.; Díaz-Camargo, E.; Medina, O.; Rojas-Quintero, J.; Bermúdez, V. Alzheimer’s Disease and Type 2 Diabetes Mellitus: Pathophysiologic and Pharmacotherapeutics Links. World J. Diabetes 2021, 12, 745–766. [Google Scholar] [CrossRef]
- Convit, A. Links between Cognitive Impairment in Insulin Resistance: An Explanatory Model. Neurobiol. Aging 2005, 26 (Suppl. 1), 31–35. [Google Scholar] [CrossRef] [PubMed]
- Crane, P.K.; Walker, R.; Hubbard, R.A.; Li, G.; Nathan, D.M.; Zheng, H.; Haneuse, S.; Craft, S.; Montine, T.J.; Kahn, S.E.; et al. Glucose Levels and Risk of Dementia. N. Engl. J. Med. 2013, 369, 540–548. [Google Scholar] [CrossRef]
- Benveniste, H.; Liu, X.; Koundal, S.; Sanggaard, S.; Lee, H.; Wardlaw, J. The Glymphatic System and Waste Clearance with Brain Aging: A Review. Gerontology 2019, 65, 106–119. [Google Scholar] [CrossRef]
- Zhang, L.; Chopp, M.; Jiang, Q.; Zhang, Z. Role of the Glymphatic System in Ageing and Diabetes Mellitus Impaired Cognitive Function. Stroke Vasc. Neurol. 2019, 4, 90–92. [Google Scholar] [CrossRef]
- Jiang, Q.; Zhang, L.; Ding, G.; Davoodi-Bojd, E.; Li, Q.; Li, L.; Sadry, N.; Nedergaard, M.; Chopp, M.; Zhang, Z. Impairment of the Glymphatic System after Diabetes. J. Cereb. Blood Flow Metab. 2017, 37, 1326–1337. [Google Scholar] [CrossRef]
- Reddy, O.C.; van der Werf, Y.D. The Sleeping Brain: Harnessing the Power of the Glymphatic System through Lifestyle Choices. Brain Sci. 2020, 10, 868. [Google Scholar] [CrossRef]
- Pugazhenthi, S.; Qin, L.; Reddy, P.H. Common Neurodegenerative Pathways in Obesity, Diabetes, and Alzheimer’s Disease. Biochim. Biophys. Acta Mol. Basis Dis. 2017, 1863, 1037–1045. [Google Scholar] [CrossRef] [PubMed]
- Chen, L.; Chen, R.; Wang, H.; Liang, F. Mechanisms Linking Inflammation to Insulin Resistance. Int. J. Endocrinol. 2015, 2015, 508409. [Google Scholar] [CrossRef] [PubMed]
- Xu, W.L.; Atti, A.R.; Gatz, M.; Pedersen, N.L.; Johansson, B.; Fratiglioni, L. Midlife Overweight and Obesity Increase Late-Life Dementia Risk: A Population-Based Twin Study. Neurology 2011, 76, 1568–1574. [Google Scholar] [CrossRef] [PubMed]
- Alwafi, H.; Alsharif, A.A.; Wei, L.; Langan, D.; Naser, A.Y.; Mongkhon, P.; Bell, J.S.; Ilomaki, J.; Al Metwazi, M.S.; Man, K.K.C.; et al. Incidence and Prevalence of Hypoglycaemia in Type 1 and Type 2 Diabetes Individuals: A Systematic Review and Meta-Analysis. Diabetes Res. Clin. Pract. 2020, 170, 108522. [Google Scholar] [CrossRef]
- Shuba, N. Karan Assessment of the Cognitive Status in Diabetes Mellitus. J. Clin. Diagn. Res. 2012, 6, 1658–1662. [Google Scholar]
- Naguib, R.; Soliman, E.S.; Neimatallah, F.M.; AlKhudhairy, N.S.; ALGhamdi, A.M.; Almosa, R.S.; Aldashash, K.A.; Alkhalifah, B.Y.; Elmorshedy, H. Cognitive Impairment among Patients with Diabetes in Saudi Arabia: A Cross-Sectional Study. Middle East Curr. Psychiatry 2020, 27, 49. [Google Scholar] [CrossRef]
- Alsharif, A.A.; Wei, L.; Ma, T.; Man, K.K.C.; Lau, W.C.Y.; Brauer, R.; Almetwazi, M.; Howard, R.; Wong, I.C.K. Prevalence and Incidence of Dementia in People with Diabetes Mellitus. J. Alzheimer’s Dis. 2020, 75, 607–615. [Google Scholar] [CrossRef]
- Mehta, H.B.; Mehta, V.; Goodwin, J.S. Association of Hypoglycemia with Subsequent Dementia in Older Patients with Type 2 Diabetes Mellitus. J. Gerontol. A Biol. Sci. Med. Sci. 2019, 74, 750. [Google Scholar] [CrossRef]
- Gómez-Guijarro, M.D.; Álvarez-Bueno, C.; Saz-Lara, A.; Sequí-Domínguez, I.; Lucerón-Lucas-Torres, M.; Cavero-Redondo, I. Association between severe hypoglycaemia and risk of dementia in patients with type 2 diabetes mellitus: A systematic review and meta-analysis. Diabetes Metab. Res. Rev. 2023, 39, e3610. [Google Scholar] [CrossRef] [PubMed]
- McMillan, J.M.; Mele, B.S.; Hogan, D.B.; Leung, A.A. Impact of Pharmacological Treatment of Diabetes Mellitus on Dementia Risk: Systematic Review and Meta-Analysis. BMJ Open Diabetes Res. Care 2018, 6, e000563. [Google Scholar] [CrossRef]
- Kim, Y.G.; Park, D.G.; Moon, S.Y.; Jeon, J.Y.; Kim, H.J.; Kim, D.J.; Lee, K.W.; Han, S.J. Hypoglycemia and Dementia Risk in Older Patients with Type 2 Diabetes Mellitus: A Propensity-Score Matched Analysis of a Population-Based Cohort Study. Diabetes Metab. J. 2020, 44, 125–133. [Google Scholar] [CrossRef] [PubMed]
- Whitmer, R.A.; Karter, A.J.; Yaffe, K.; Quesenberry, C.P., Jr.; Selby, J.V. Hypoglycemic Episodes and Risk of Dementia in Older Patients with Type 2 Diabetes Mellitus. JAMA 2009, 301, 1565–1572. [Google Scholar] [CrossRef] [PubMed]
- Zheng, B.; Su, B.; Price, G.; Tzoulaki, I.; Ahmadi-Abhari, S.; Middleton, L. Glycemic Control, Diabetic Complications, and Risk of Dementia in Patients With Diabetes: Results From a Large U.K. Cohort Study. Diabetes Care 2021, 44, 1556–1563. [Google Scholar] [CrossRef] [PubMed]
- Tang, X.; Cardoso, M.A.; Yang, J.; Zhou, J.-B.; Simó, R. Impact of Intensive Glucose Control on Brain Health: Meta-Analysis of Cumulative Data from 16,584 Patients with Type 2 Diabetes Mellitus. Diabetes Ther. 2021, 12, 765–779. [Google Scholar] [CrossRef] [PubMed]
- Inkster, B.; Zammitt, N.N.; Frier, B.M. Drug-Induced Hypoglycaemia in Type 2 Diabetes. Expert Opin. Drug Saf. 2012, 11, 597–614. [Google Scholar] [CrossRef] [PubMed]
- Xie, L.; Zhou, S.; Pinsky, B.W.; Buysman, E.K.; Baser, O. Impact of Initiating Insulin Glargine Disposable Pen versus Vial/syringe on Real-World Glycemic Outcomes and Persistence among Patients with Type 2 Diabetes Mellitus in a Large Managed Care Plan: A Claims Database Analysis. Diabetes Technol. Ther. 2014, 16, 567–575. [Google Scholar] [CrossRef] [PubMed]
- Asche, C.V.; Luo, W.; Aagren, M. Differences in Rates of Hypoglycemia and Health Care Costs in Patients Treated with Insulin Aspart in Pens versus Vials. Curr. Med. Res. Opin. 2013, 29, 1287–1296. [Google Scholar] [CrossRef] [PubMed]
- So, W.Y.; Chan, J.C.N.; Yeung, V.T.F.; Chow, C.C.; Ko, G.T.C.; Li, J.K.Y.; Cockram, C.S. Sulphonylurea-Induced Hypoglycaemia in Institutionalized Elderly in Hong Kong. Diabet. Med. 2002, 19, 966–968. [Google Scholar] [CrossRef]
- Kong, A.P.S.; Yang, X.; Luk, A.; Cheung, K.K.T.; Ma, R.C.W.; So, W.Y.; Ho, C.S.; Chan, M.H.M.; Ozaki, R.; Chow, C.C.; et al. Hypoglycaemia, Chronic Kidney Disease and Death in Type 2 Diabetes: The Hong Kong Diabetes Registry. BMC Endocr. Disord. 2014, 14, 48. [Google Scholar] [CrossRef]
- Kong, A.P.S.; Chan, J.C.N. Hypoglycemia and Comorbidities in Type 2 Diabetes. Curr. Diab. Rep. 2015, 15, 80. [Google Scholar] [CrossRef]
- Saik, O.V.; Klimontov, V.V. Hypoglycemia, Vascular Disease and Cognitive Dysfunction in Diabetes: Insights from Text Mining-Based Reconstruction and Bioinformatics Analysis of the Gene Networks. Int. J. Mol. Sci. 2021, 22, 12419. [Google Scholar] [CrossRef] [PubMed]
- Lin, L.; Wu, Y.; Chen, Z.; Huang, L.; Wang, L.; Liu, L. Severe Hypoglycemia Contributing to Cognitive Dysfunction in Diabetic Mice Is Associated With Pericyte and Blood-Brain Barrier Dysfunction. Front. Aging Neurosci. 2021, 13, 775244. [Google Scholar] [CrossRef] [PubMed]
- Yaffe, K.; Falvey, C.M.; Hamilton, N.; Harris, T.B.; Simonsick, E.M.; Strotmeyer, E.S.; Shorr, R.I.; Metti, A.; Schwartz, A.V. Health ABC Study Association between Hypoglycemia and Dementia in a Biracial Cohort of Older Adults with Diabetes Mellitus. JAMA Intern. Med. 2013, 173, 1300–1306. [Google Scholar] [CrossRef] [PubMed]
- Mattishent, K.; Loke, Y.K. Meta-Analysis: Association Between Hypoglycemia and Serious Adverse Events in Older Patients Treated With Glucose-Lowering Agents. Front. Endocrinol. 2021, 12, 571568. [Google Scholar] [CrossRef]
- Mattishent, K.; Loke, Y.K. Bi-Directional Interaction between Hypoglycaemia and Cognitive Impairment in Elderly Patients Treated with Glucose-Lowering Agents: A Systematic Review and Meta-Analysis. Diabetes Obes. Metab. 2016, 18, 135–141. [Google Scholar] [CrossRef]
- Sun, X.J.; Liu, F. Phosphorylation of IRS Proteins Yin-Yang Regulation of Insulin Signaling. Vitam. Horm. 2009, 80, 351–387. [Google Scholar]
- Duarte, A.I.; Santos, M.S.; Seiça, R.; de Oliveira, C.R. Insulin Affects Synaptosomal GABA and Glutamate Transport under Oxidative Stress Conditions. Brain Res. 2003, 977, 23–30. [Google Scholar] [CrossRef]
- Duarte, A.I.; Proença, T.; Oliveira, C.R.; Santos, M.S.; Rego, A.C. Insulin Restores Metabolic Function in Cultured Cortical Neurons Subjected to Oxidative Stress. Diabetes 2006, 55, 2863–2870. [Google Scholar] [CrossRef]
- Ryu, B.R.; Ko, H.W.; Jou, I.; Noh, J.S.; Gwag, B.J. Phosphatidylinositol 3-Kinase-Mediated Regulation of Neuronal Apoptosis and Necrosis by Insulin and IGF-I. J. Neurobiol. 1999, 39, 536–546. [Google Scholar] [CrossRef]
- Garg, R.; Chaudhuri, A.; Munschauer, F.; Dandona, P. Hyperglycemia, Insulin, and Acute Ischemic Stroke: A Mechanistic Justification for a Trial of Insulin Infusion Therapy. Stroke 2006, 37, 267–273. [Google Scholar] [CrossRef]
- Dandona, P. Endothelium, Inflammation, and Diabetes. Curr. Diab. Rep. 2002, 2, 311–315. [Google Scholar] [CrossRef] [PubMed]
- Rensink, A.A.M.; Otte-Höller, I.; de Boer, R.; Bosch, R.R.; ten Donkelaar, H.J.; de Waal, R.M.W.; Verbeek, M.M.; Kremer, B. Insulin Inhibits Amyloid Beta-Induced Cell Death in Cultured Human Brain Pericytes. Neurobiol. Aging 2004, 25, 93–103. [Google Scholar] [CrossRef] [PubMed]
- De la Monte, S.M. Brain Insulin Resistance and Deficiency as Therapeutic Targets in Alzheimer’s Disease. Curr. Alzheimer Res. 2012, 9, 35–66. [Google Scholar] [CrossRef] [PubMed]
- Zhao, W.Q.; Alkon, D.L. Role of Insulin and Insulin Receptor in Learning and Memory. Mol. Cell. Endocrinol. 2001, 177, 125–134. [Google Scholar] [CrossRef]
- Craft, S.; Peskind, E.; Schwartz, M.W.; Schellenberg, G.D.; Raskind, M.; Porte, D., Jr. Cerebrospinal Fluid and Plasma Insulin Levels in Alzheimer’s Disease: Relationship to Severity of Dementia and Apolipoprotein E Genotype. Neurology 1998, 50, 164–168. [Google Scholar] [CrossRef]
- Marks, J.L.; Porte, D., Jr.; Stahl, W.L.; Baskin, D.G. Localization of Insulin Receptor mRNA in Rat Brain by in Situ Hybridization. Endocrinology 1990, 127, 3234–3236. [Google Scholar] [CrossRef]
- Werther, G.A.; Hogg, A.; Oldfield, B.J.; McKinley, M.J.; Figdor, R.; Allen, A.M.; Mendelsohn, F.A. Localization and Characterization of Insulin Receptors in Rat Brain and Pituitary Gland Using in Vitro Autoradiography and Computerized Densitometry. Endocrinology 1987, 121, 1562–1570. [Google Scholar] [CrossRef]
- Umegaki, H.; Kawamura, T.; Umemura, T.; Kawano, N. Factors Associated with Cognitive Decline in Older Adults with Type 2 Diabetes Mellitus during a 6-Year Observation. Geriatr. Gerontol. Int. 2015, 15, 302–310. [Google Scholar] [CrossRef]
- Cole, G.M.; Frautschy, S.A. The Role of Insulin and Neurotrophic Factor Signaling in Brain Aging and Alzheimer’s Disease. Exp. Gerontol. 2007, 42, 10–21. [Google Scholar] [CrossRef]
- Biessels, G.J.; Kamal, A.; Ramakers, G.M.; Urban, I.J.; Spruijt, B.M.; Erkelens, D.W.; Gispen, W.H. Place Learning and Hippocampal Synaptic Plasticity in Streptozotocin-Induced Diabetic Rats. Diabetes 1996, 45, 1259–1266. [Google Scholar] [CrossRef]
- Sun, P.; Ortega, G.; Tan, Y.; Hua, Q.; Riederer, P.F.; Deckert, J.; Schmitt-Böhrer, A.G. Streptozotocin Impairs Proliferation and Differentiation of Adult Hippocampal Neural Stem Cells in Vitro-Correlation with Alterations in the Expression of Proteins Associated With the Insulin System. Front. Aging Neurosci. 2018, 10, 145. [Google Scholar] [CrossRef] [PubMed]
- Zhao, W.; Chen, H.; Xu, H.; Moore, E.; Meiri, N.; Quon, M.J.; Alkon, D.L. Brain Insulin Receptors and Spatial Memory. Correlated Changes in Gene Expression, Tyrosine Phosphorylation, and Signaling Molecules in the Hippocampus of Water Maze Trained Rats. J. Biol. Chem. 1999, 274, 34893–34902. [Google Scholar] [CrossRef] [PubMed]
- Kwon, H.; Pessin, J.E. Adipokines Mediate Inflammation and Insulin Resistance. Front. Endocrinol. 2013, 4, 71. [Google Scholar] [CrossRef] [PubMed]
- Stranahan, A.M.; Norman, E.D.; Lee, K.; Cutler, R.G.; Telljohann, R.S.; Egan, J.M.; Mattson, M.P. Diet-Induced Insulin Resistance Impairs Hippocampal Synaptic Plasticity and Cognition in Middle-Aged Rats. Hippocampus 2008, 18, 1085–1088. [Google Scholar] [CrossRef]
- Kelly, S.J.; Ismail, M. Stress and Type 2 Diabetes: A Review of How Stress Contributes to the Development of Type 2 Diabetes. Annu. Rev. Public Health 2015, 36, 441–462. [Google Scholar] [CrossRef]
- Bi, T.; Zhan, L.; Zhou, W.; Sui, H. Effect of the ZiBuPiYin Recipe on Diabetes-Associated Cognitive Decline in Zucker Diabetic Fatty Rats After Chronic Psychological Stress. Front. Psychiatry 2020, 11, 272. [Google Scholar] [CrossRef]
- Medina-Vera, D.; Navarro, J.A.; Rivera, P.; Rosell-Valle, C.; Gutiérrez-Adán, A.; Sanjuan, C.; López-Gambero, A.J.; Tovar, R.; Suárez, J.; Pavón, F.J.; et al. D-Pinitol Promotes Tau Dephosphorylation through a Cyclin-Dependent Kinase 5 Regulation Mechanism: A New Potential Approach for Tauopathies? Br. J. Pharmacol. 2022, 179, 4655–4672. [Google Scholar] [CrossRef]
- Medina-Vera, D.; Navarro, J.A.; Tovar, R.; Rosell-Valle, C.; Gutiérrez-Adan, A.; Ledesma, J.C.; Sanjuan, C.; Pavón, F.J.; Baixeras, E.; Rodríguez de Fonseca, F.; et al. Activation of PI3K/Akt Signaling Pathway in Rat Hypothalamus Induced by an Acute Oral Administration of D-Pinitol. Nutrients 2021, 13, 2268. [Google Scholar] [CrossRef]
- Reddy, V.P.; Zhu, X.; Perry, G.; Smith, M.A. Oxidative Stress in Diabetes and Alzheimer’s Disease. J. Alzheimer’s Dis. 2009, 16, 763–774. [Google Scholar] [CrossRef]
- Hollensworth, S.B.; Shen, C.; Sim, J.E.; Spitz, D.R.; Wilson, G.L.; LeDoux, S.P. Glial Cell Type-Specific Responses to Menadione-Induced Oxidative Stress. Free Radic. Biol. Med. 2000, 28, 1161–1174. [Google Scholar] [CrossRef]
- Brookes, P.S.; Yoon, Y.; Robotham, J.L.; Anders, M.W.; Sheu, S.-S. Calcium, ATP, and ROS: A Mitochondrial Love-Hate Triangle. Am. J. Physiol. Cell Physiol. 2004, 287, C817–C833. [Google Scholar] [CrossRef] [PubMed]
- Cho, D.-H.; Nakamura, T.; Fang, J.; Cieplak, P.; Godzik, A.; Gu, Z.; Lipton, S.A. S-Nitrosylation of Drp1 Mediates Beta-Amyloid-Related Mitochondrial Fission and Neuronal Injury. Science 2009, 324, 102–105. [Google Scholar] [CrossRef] [PubMed]
- Bell, S.M.; Barnes, K.; De Marco, M.; Shaw, P.J.; Ferraiuolo, L.; Blackburn, D.J.; Venneri, A.; Mortiboys, H. Mitochondrial Dysfunction in Alzheimer’s Disease: A Biomarker of the Future? Biomedicines 2021, 9, 63. [Google Scholar] [CrossRef]
- Zhu, X.; Lee, H.-G.; Perry, G.; Smith, M.A. Alzheimer Disease, the Two-Hit Hypothesis: An Update. Biochim. Biophys. Acta 2007, 1772, 494–502. [Google Scholar] [CrossRef] [PubMed]
- Hanson, A.J.; Banks, W.A.; Hernandez Saucedo, H.; Craft, S. Apolipoprotein E Genotype and Sex Influence Glucose Tolerance in Older Adults: A Cross-Sectional Study. Dement. Geriatr. Cogn. Dis. Extra 2016, 6, 78–89. [Google Scholar] [CrossRef]
- Hao, J.-S.; Zhu, C.-J.; Yan, B.-Y.; Yan, C.-Y.; Ling, R. Stimulation of KLF14/PLK1 Pathway by Thrombin Signaling Potentiates Endothelial Dysfunction in Type 2 Diabetes Mellitus. Biomed. Pharmacother. 2018, 99, 859–866. [Google Scholar] [CrossRef]
- Machida, T.; Takata, F.; Matsumoto, J.; Miyamura, T.; Hirata, R.; Kimura, I.; Kataoka, Y.; Dohgu, S.; Yamauchi, A. Contribution of Thrombin-Reactive Brain Pericytes to Blood-Brain Barrier Dysfunction in an in Vivo Mouse Model of Obesity-Associated Diabetes and an in Vitro Rat Model. PLoS ONE 2017, 12, e0177447. [Google Scholar] [CrossRef]
- Coughlin, S.R. Protease-Activated Receptors in Hemostasis, Thrombosis and Vascular Biology. J. Thromb. Haemost. 2005, 3, 1800–1814. [Google Scholar] [CrossRef]
- Rahadian, A.; Fukuda, D.; Salim, H.M.; Yagi, S.; Kusunose, K.; Yamada, H.; Soeki, T.; Shimabukuro, M.; Sata, M. Thrombin Inhibition by Dabigatran Attenuates Endothelial Dysfunction in Diabetic Mice. Vascul. Pharmacol. 2020, 124, 106632. [Google Scholar] [CrossRef]
- Grammas, P.; Martinez, J.; Sanchez, A.; Yin, X.; Riley, J.; Gay, D.; Desobry, K.; Tripathy, D.; Luo, J.; Evola, M.; et al. A New Paradigm for the Treatment of Alzheimer’s Disease: Targeting Vascular Activation. J. Alzheimer’s Dis. 2014, 40, 619–630. [Google Scholar] [CrossRef]
- Shlobin, N.A.; Har-Even, M.; Itsekson-Hayosh, Z.E.; Harnof, S.; Pick, C.G. Role of Thrombin in Central Nervous System Injury and Disease. Biomolecules 2021, 11, 562. [Google Scholar] [CrossRef] [PubMed]
- Abu El-Asrar, A.M.; Alam, K.; Nawaz, M.I.; Mohammad, G.; Van den Eynde, K.; Siddiquei, M.M.; Mousa, A.; De Hertogh, G.; Opdenakker, G. Upregulation of Thrombin/Matrix Metalloproteinase-1/Protease-Activated Receptor-1 Chain in Proliferative Diabetic Retinopathy. Curr. Eye Res. 2016, 41, 1590–1600. [Google Scholar] [CrossRef] [PubMed]
- Zamolodchikov, D.; Chen, Z.-L.; Conti, B.A.; Renné, T.; Strickland, S. Activation of the Factor XII-Driven Contact System in Alzheimer’s Disease Patient and Mouse Model Plasma. Proc. Natl. Acad. Sci. USA 2015, 112, 4068–4073. [Google Scholar] [CrossRef]
- Mittal, M.; Siddiqui, M.R.; Tran, K.; Reddy, S.P.; Malik, A.B. Reactive Oxygen Species in Inflammation and Tissue Injury. Antioxid. Redox Signal. 2014, 20, 1126–1167. [Google Scholar] [CrossRef]
- Schieber, M.; Chandel, N.S. ROS Function in Redox Signaling and Oxidative Stress. Curr. Biol. 2014, 24, R453–R462. [Google Scholar] [CrossRef] [PubMed]
- Cardoso, S.; Santos, R.X.; Correia, S.C.; Carvalho, C.; Santos, M.S.; Baldeiras, I.; Oliveira, C.R.; Moreira, P.I. Insulin-Induced Recurrent Hypoglycemia Exacerbates Diabetic Brain Mitochondrial Dysfunction and Oxidative Imbalance. Neurobiol. Dis. 2013, 49, 1–12. [Google Scholar] [CrossRef]
- Van de Haar, H.J.; Burgmans, S.; Jansen, J.F.A.; van Osch, M.J.P.; van Buchem, M.A.; Muller, M.; Hofman, P.A.M.; Verhey, F.R.J.; Backes, W.H. Blood-Brain Barrier Leakage in Patients with Early Alzheimer Disease. Radiology 2016, 281, 527–535. [Google Scholar] [CrossRef]
- Tkacs, N.C.; Dunn-Meynell, A.A.; Levin, B.E. Presumed Apoptosis and Reduced Arcuate Nucleus Neuropeptide Y and pro-Opiomelanocortin mRNA in Non-Coma Hypoglycemia. Diabetes 2000, 49, 820–826. [Google Scholar] [CrossRef]
- Yamada, K.A.; Rensing, N.; Izumi, Y.; De Erausquin, G.A.; Gazit, V.; Dorsey, D.A.; Herrera, D.G. Repetitive Hypoglycemia in Young Rats Impairs Hippocampal Long-Term Potentiation. Pediatr. Res. 2004, 55, 372–379. [Google Scholar] [CrossRef]
- He, C.; Li, Q.; Cui, Y.; Gao, P.; Shu, W.; Zhou, Q.; Wang, L.; Li, L.; Lu, Z.; Zhao, Y.; et al. Recurrent Moderate Hypoglycemia Accelerates the Progression of Alzheimer’s Disease through Impairment of the TRPC6/GLUT3 Pathway. JCI Insight 2022, 7, e154595. [Google Scholar] [CrossRef]
- He, C.; Gao, P.; Cui, Y.; Li, Q.; Li, Y.; Lu, Z.; Ma, H.; Zhao, Y.; Li, L.; Sun, F.; et al. Low-Glucose-Sensitive TRPC6 Dysfunction Drives Hypoglycemia-Induced Cognitive Impairment in Diabetes. Clin. Transl. Med. 2020, 10, e205. [Google Scholar] [CrossRef] [PubMed]
- Ishikawa, T.; Koshizaka, M.; Maezawa, Y.; Takemoto, M.; Tokuyama, Y.; Saito, T.; Yokote, K. Continuous Glucose Monitoring Reveals Hypoglycemia Risk in Elderly Patients with Type 2 Diabetes Mellitus. J. Diabetes Investig. 2018, 9, 69–74. [Google Scholar] [CrossRef] [PubMed]
- Jackson, M.A.; Ahmann, A.; Shah, V.N. Type 2 Diabetes and the Use of Real-Time Continuous Glucose Monitoring. Diabetes Technol. Ther. 2021, 23, S27–S34. [Google Scholar] [CrossRef] [PubMed]
- Battelino, T.; Phillip, M.; Bratina, N.; Nimri, R.; Oskarsson, P.; Bolinder, J. Effect of Continuous Glucose Monitoring on Hypoglycemia in Type 1 Diabetes. Diabetes Care 2011, 34, 795–800. [Google Scholar] [CrossRef]
- Heller, S.R.; Peyrot, M.; Oates, S.K.; Taylor, A.D. Hypoglycemia in Patient with Type 2 Diabetes Treated with Insulin: It Can Happen. BMJ Open Diabetes Res. Care 2020, 8, e001194. [Google Scholar] [CrossRef]
- Mujahid, O.; Contreras, I.; Vehi, J. Machine Learning Techniques for Hypoglycemia Prediction: Trends and Challenges. Sensors 2021, 21, 546. [Google Scholar] [CrossRef] [PubMed]
- Shafiee, G.; Mohajeri-Tehrani, M.; Pajouhi, M.; Larijani, B. The Importance of Hypoglycemia in Diabetic Patients. J. Diabetes Metab. Disord. 2012, 11, 17. [Google Scholar] [CrossRef]
- Dave, D.; Erraguntla, M.; Lawley, M.; DeSalvo, D.; Haridas, B.; McKay, S.; Koh, C. Improved Low-Glucose Predictive Alerts Based on Sustained Hypoglycemia: Model Development and Validation Study. JMIR Diabetes 2021, 6, e26909. [Google Scholar] [CrossRef]
- Weinstein, G.; Davis-Plourde, K.L.; Conner, S.; Himali, J.J.; Beiser, A.S.; Lee, A.; Rawlings, A.M.; Sedaghat, S.; Ding, J.; Moshier, E.; et al. Association of Metformin, Sulfonylurea and Insulin Use with Brain Structure and Function and Risk of Dementia and Alzheimer’s Disease: Pooled Analysis from 5 Cohorts. PLoS ONE 2019, 14, e0212293. [Google Scholar] [CrossRef]
- Tseng, C.-H. Pioglitazone Reduces Dementia Risk in Patients with Type 2 Diabetes Mellitus: A Retrospective Cohort Analysis. J. Clin. Med. Res. 2018, 7, 306. [Google Scholar] [CrossRef]
- Woldaregay, A.Z.; Årsand, E.; Botsis, T.; Albers, D.; Mamykina, L.; Hartvigsen, G. Data-Driven Blood Glucose Pattern Classification and Anomalies Detection: Machine-Learning Applications in Type 1 Diabetes. J. Med. Internet Res. 2019, 21, e11030. [Google Scholar] [CrossRef] [PubMed]
- Mosquera-Lopez, C.; Dodier, R.; Tyler, N.S.; Wilson, L.M.; El Youssef, J.; Castle, J.R.; Jacobs, P.G. Predicting and Preventing Nocturnal Hypoglycemia in Type 1 Diabetes Using Big Data Analytics and Decision Theoretic Analysis. Diabetes Technol. Ther. 2020, 22, 801–811. [Google Scholar] [CrossRef] [PubMed]
- Rdzak, G.M.; Abdelghany, O. Does Insulin Therapy for Type 1 Diabetes Mellitus Protect against Alzheimer’s Disease? Pharmacotherapy 2014, 34, 1317–1323. [Google Scholar] [CrossRef] [PubMed]
- Morris, J.K.; Burns, J.M. Insulin: An Emerging Treatment for Alzheimer’s Disease Dementia? Curr. Neurol. Neurosci. Rep. 2012, 12, 520–527. [Google Scholar] [CrossRef] [PubMed]
- Badenes, R.; Qeva, E.; Giordano, G.; Romero-García, N.; Bilotta, F. Intranasal Insulin Administration to Prevent Delayed Neurocognitive Recovery and Postoperative Neurocognitive Disorder: A Narrative Review. Int. J. Environ. Res. Public Health 2021, 18, 2681. [Google Scholar] [CrossRef]
- Long, C.; Han, X.; Yang, Y.; Li, T.; Zhou, Q.; Chen, Q. Efficacy of Intranasal Insulin in Improving Cognition in Mild Cognitive Impairment or Dementia: A Systematic Review and Meta-Analysis. Front. Aging Neurosci. 2022, 14, 963933. [Google Scholar] [CrossRef]
- Bhatti, G.K.; Reddy, A.P.; Reddy, P.H.; Bhatti, J.S. Lifestyle Modifications and Nutritional Interventions in Aging-Associated Cognitive Decline and Alzheimer’s Disease. Front. Aging Neurosci. 2019, 11, 369. [Google Scholar] [CrossRef]
- Choe, H.J.; Rhee, E.-J.; Won, J.C.; Park, K.S.; Lee, W.-Y.; Cho, Y.M. Effects of Patient-Driven Lifestyle Modification Using Intermittently Scanned Continuous Glucose Monitoring in Patients With Type 2 Diabetes: Results from the Randomized Open-Label PDF Study. Diabetes Care 2022, 45, 2224–2230. [Google Scholar] [CrossRef]
- Cholerton, B.; Baker, L.D.; Montine, T.J.; Craft, S. Type 2 Diabetes, Cognition, and Dementia in Older Adults: Toward a Precision Health Approach. Diabetes Spectr. 2016, 29, 210–219. [Google Scholar] [CrossRef]
- Martín-Peláez, S.; Fito, M.; Castaner, O. Mediterranean Diet Effects on Type 2 Diabetes Prevention, Disease Progression, and Related Mechanisms. A Review. Nutrients 2020, 12, 2236. [Google Scholar] [CrossRef]
- Abdelbasset, W.K.; Nambi, G.; Elsayed, S.H.; Osailan, A.M.; Eid, M.M. Falls and Potential Therapeutic Interventions among Elderly and Older Adult Patients with Cancer: A Systematic Review. Afr. Health Sci. 2021, 21, 1776–1783. [Google Scholar] [CrossRef]
- Younk, L.M.; Mikeladze, M.; Tate, D.; Davis, S.N. Exercise-Related Hypoglycemia in Diabetes Mellitus. Expert Rev. Endocrinol. Metab. 2011, 6, 93–108. [Google Scholar] [CrossRef] [PubMed]
- Banarer, S.; Cryer, P.E. Hypoglycemia in Type 2 Diabetes. Med. Clin. N. Am. 2004, 88, 1107–1116, xii–xiii. [Google Scholar] [CrossRef] [PubMed]
- Amiel, S.A.; Dixon, T.; Mann, R.; Jameson, K. Hypoglycaemia in Type 2 Diabetes. Diabet. Med. 2008, 25, 245–254. [Google Scholar] [CrossRef]
- Wright, A.D.; Cull, C.A.; Macleod, K.M.; Holman, R.R. UKPDS Group Hypoglycemia in Type 2 Diabetic Patients Randomized to and Maintained on Monotherapy with Diet, Sulfonylurea, Metformin, or Insulin for 6 Years from Diagnosis: UKPDS73. J. Diabetes Complicat. 2006, 20, 395–401. [Google Scholar] [CrossRef]
- Kahn, S.E.; Haffner, S.M.; Heise, M.A.; Herman, W.H.; Holman, R.R.; Jones, N.P.; Kravitz, B.G.; Lachin, J.M.; O’Neill, M.C.; Zinman, B.; et al. Glycemic Durability of Rosiglitazone, Metformin, or Glyburide Monotherapy. N. Engl. J. Med. 2006, 355, 2427–2443. [Google Scholar] [CrossRef]
- Intensive Blood-Glucose Control with Sulphonylureas or Insulin Compared with Conventional Treatment and Risk of Complications in Patients with Type 2 Diabetes (UKPDS 33). UK Prospective Diabetes Study (UKPDS) Group. Lancet 1998, 352, 837–853. [Google Scholar]
- Leese, G.P.; Wang, J.; Broomhall, J.; Kelly, P.; Marsden, A.; Morrison, W.; Frier, B.M.; Morris, A.D. DARTS/MEMO Collaboration Frequency of Severe Hypoglycemia Requiring Emergency Treatment in Type 1 and Type 2 Diabetes: A Population-Based Study of Health Service Resource Use. Diabetes Care 2003, 26, 1176–1180. [Google Scholar] [CrossRef]
- UK Hypoglycaemia Study Group Risk of Hypoglycaemia in Types 1 and 2 Diabetes: Effects of Treatment Modalities and Their Duration. Diabetologia 2007, 50, 1140–1147. [CrossRef]
- Stahl, M.; Berger, W. Higher Incidence of Severe Hypoglycaemia Leading to Hospital Admission in Type 2 Diabetic Patients Treated with Long-Acting versus Short-Acting Sulphonylureas. Diabet. Med. 1999, 16, 586–590. [Google Scholar] [CrossRef] [PubMed]
- Clemens, K.K.; Shariff, S.; Liu, K.; Hramiak, I.; Mahon, J.L.; McArthur, E.; Garg, A.X. Trends in Antihyperglycemic Medication Prescriptions and Hypoglycemia in Older Adults: 2002–2013. PLoS ONE 2015, 10, e0137596. [Google Scholar] [CrossRef] [PubMed]
- Brunton, S.A. Hypoglycemic Potential of Current and Emerging Pharmacotherapies in Type 2 Diabetes Mellitus. Postgrad. Med. 2012, 124, 74–83. [Google Scholar] [CrossRef] [PubMed]
- Athauda, D.; Foltynie, T. The Glucagon-like Peptide 1 (GLP) Receptor as a Therapeutic Target in Parkinson’s Disease: Mechanisms of Action. Drug Discov. Today 2016, 21, 802–818. [Google Scholar] [CrossRef]
- Duarte, A.I.; Candeias, E.; Correia, S.C.; Santos, R.X.; Carvalho, C.; Cardoso, S.; Plácido, A.; Santos, M.S.; Oliveira, C.R.; Moreira, P.I. Crosstalk between Diabetes and Brain: Glucagon-like Peptide-1 Mimetics as a Promising Therapy against Neurodegeneration. Biochim. Biophys. Acta 2013, 1832, 527–541. [Google Scholar] [CrossRef]
- Patrone, C.; Eriksson, O.; Lindholm, D. Diabetes Drugs and Neurological Disorders: New Views and Therapeutic Possibilities. Lancet Diabetes Endocrinol. 2014, 2, 256–262. [Google Scholar] [CrossRef]
- Dominguez, L.J.; Paolisso, G.; Barbagallo, M. Glucose Control in the Older Patient: From Intensive, to Effective and Safe. Aging Clin. Exp. Res. 2010, 22, 274–280. [Google Scholar] [CrossRef] [PubMed]
- Grossman, S. Management of Type 2 Diabetes Mellitus in the Elderly: Role of the Pharmacist in a Multidisciplinary Health Care Team. J. Multidiscip. Healthc. 2011, 4, 149–154. [Google Scholar] [CrossRef] [PubMed]
- Suh, S.W.; Aoyama, K.; Chen, Y.; Garnier, P.; Matsumori, Y.; Gum, E.; Liu, J.; Swanson, R.A. Hypoglycemic Neuronal Death and Cognitive Impairment Are Prevented by poly(ADP-Ribose) Polymerase Inhibitors Administered after Hypoglycemia. J. Neurosci. 2003, 23, 10681–10690. [Google Scholar] [CrossRef]
- Bohio, A.A.; Sattout, A.; Wang, R.; Wang, K.; Sah, R.K.; Guo, X.; Zeng, X.; Ke, Y.; Boldogh, I.; Ba, X. C-Abl-Mediated Tyrosine Phosphorylation of PARP1 Is Crucial for Expression of Proinflammatory Genes. J. Immunol. 2019, 203, 1521–1531. [Google Scholar] [CrossRef]
- Martire, S.; Fuso, A.; Rotili, D.; Tempera, I.; Giordano, C.; De Zottis, I.; Muzi, A.; Vernole, P.; Graziani, G.; Lococo, E.; et al. PARP-1 Modulates Amyloid Beta Peptide-Induced Neuronal Damage. PLoS ONE 2013, 8, e72169. [Google Scholar] [CrossRef]
- Kauppinen, T.M.; Suh, S.W.; Higashi, Y.; Berman, A.E.; Escartin, C.; Won, S.J.; Wang, C.; Cho, S.-H.; Gan, L.; Swanson, R.A. Poly(ADP-Ribose)polymerase-1 Modulates Microglial Responses to Amyloid β. J. Neuroinflamm. 2011, 8, 152. [Google Scholar] [CrossRef] [PubMed]
- Klonoff, D.C. Personalized Medicine for Diabetes. J. Diabetes Sci. Technol. 2008, 2, 335–341. [Google Scholar] [CrossRef] [PubMed]
- Kleinberger, J.W.; Pollin, T.I. Personalized Medicine in Diabetes Mellitus: Current Opportunities and Future Prospects. Ann. N. Y. Acad. Sci. 2015, 1346, 45–56. [Google Scholar] [CrossRef] [PubMed]



| Title of Study | Number of Hypoglycemic Events | Pooled Risk Ratio (95% CI) for Association between Hypoglycemia and Dementia | Reference |
|---|---|---|---|
| Association of Hypoglycemia with Subsequent Dementia in Older Patients with Type 2 Diabetes Mellitus | ≥1 | 1.27 (1.06, 1.51) | [58] |
| Association between Hypoglycemia and Risk of Dementia in Patients with Type 2 Diabetes Mellitus: A Systematic Review and Meta-Analysis | 1 | 1.29 (1.15, 1.44) | [59] |
| 2 | 1.68 (1.38, 2.04) | ||
| 3 | 1.99 (1.48, 2.68) | ||
| Impact of Pharmacological Treatment of Diabetes Mellitus on Dementia Risk: Systematic Review and Meta-Analysis | ≥1 | 1.77 (1.35, 2.33) | [60] |
Disclaimer/Publisher’s Note: The statements, opinions and data contained in all publications are solely those of the individual author(s) and contributor(s) and not of MDPI and/or the editor(s). MDPI and/or the editor(s) disclaim responsibility for any injury to people or property resulting from any ideas, methods, instructions or products referred to in the content. |
© 2023 by the authors. Licensee MDPI, Basel, Switzerland. This article is an open access article distributed under the terms and conditions of the Creative Commons Attribution (CC BY) license (https://creativecommons.org/licenses/by/4.0/).
Share and Cite
Husain, K.H.; Sarhan, S.F.; AlKhalifa, H.K.A.A.; Buhasan, A.; Moin, A.S.M.; Butler, A.E. Dementia in Diabetes: The Role of Hypoglycemia. Int. J. Mol. Sci. 2023, 24, 9846. https://doi.org/10.3390/ijms24129846
Husain KH, Sarhan SF, AlKhalifa HKAA, Buhasan A, Moin ASM, Butler AE. Dementia in Diabetes: The Role of Hypoglycemia. International Journal of Molecular Sciences. 2023; 24(12):9846. https://doi.org/10.3390/ijms24129846
Chicago/Turabian StyleHusain, Khaled Hameed, Saud Faisal Sarhan, Haya Khaled Ali Abdulla AlKhalifa, Asal Buhasan, Abu Saleh Md Moin, and Alexandra E. Butler. 2023. "Dementia in Diabetes: The Role of Hypoglycemia" International Journal of Molecular Sciences 24, no. 12: 9846. https://doi.org/10.3390/ijms24129846
APA StyleHusain, K. H., Sarhan, S. F., AlKhalifa, H. K. A. A., Buhasan, A., Moin, A. S. M., & Butler, A. E. (2023). Dementia in Diabetes: The Role of Hypoglycemia. International Journal of Molecular Sciences, 24(12), 9846. https://doi.org/10.3390/ijms24129846

