SHIP1 Controls Internal Platelet Contraction and αIIbβ3 Integrin Dynamics in Early Platelet Activation
Abstract
1. Introduction
2. Results
2.1. Abnormalities in Cytoskeletal Reorganization and Internal Contraction in SHIP1-Deficient Platelets
2.2. Lack of SHIP1 Affects RhoA Activation and Destabilizes the Association of Myosin IIA with the Membrane/Cytoskeleton Fraction
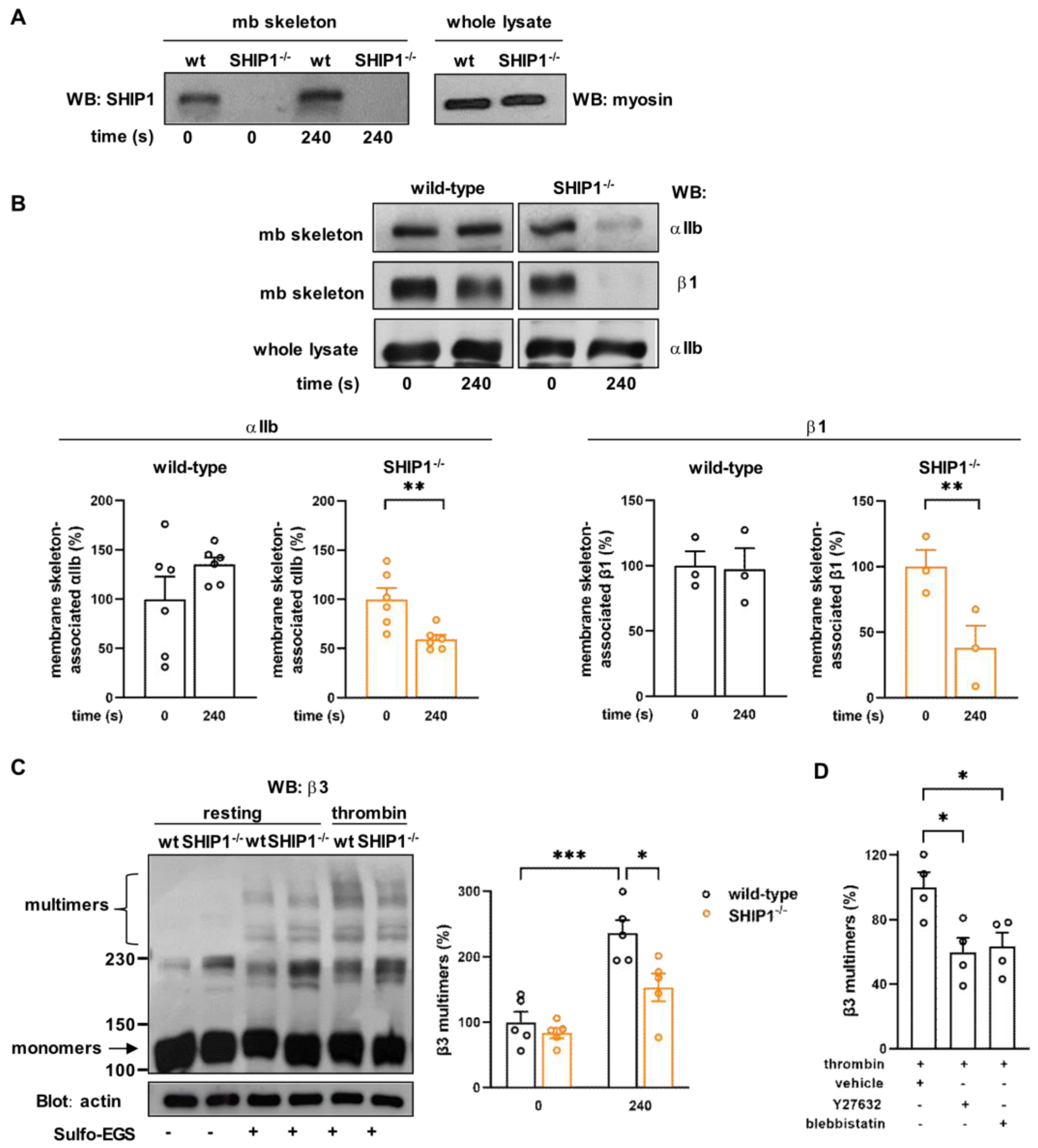
2.3. SHIP1 Regulates Integrin Anchoring to the Membrane Skeleton and αIIbβ3 Clustering
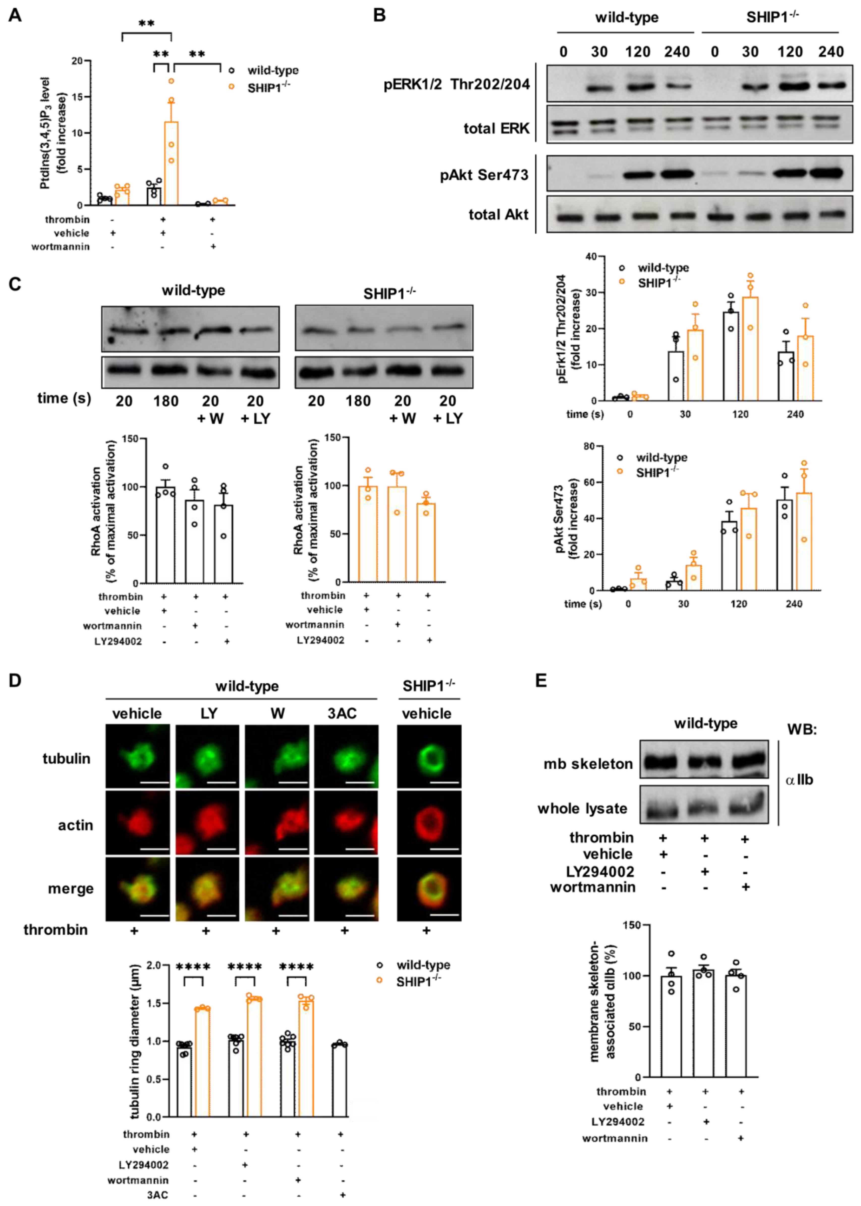
2.4. Accumulation of PtdIns(3,4,5)P3 in SHIP1-Deficient Platelet Is Dispensable for Akt Phosphorylation, RhoA Activation, and Internal Platelet Contraction
3. Discussion
4. Materials and Methods
Supplementary Materials
Author Contributions
Funding
Institutional Review Board Statement
Informed Consent Statement
Data Availability Statement
Acknowledgments
Conflicts of Interest
References
- Thon, J.N.; Italiano, J.E. Platelets: Production, morphology and ultrastructure. Handb. Exp. Pharmacol. 2012, 210, 3–22. [Google Scholar]
- Bender, M.; Palankar, R. Platelet Shape Changes during Thrombus Formation: Role of Actin-Based Protrusions. Hamostaseologie 2021, 41, 14–21. [Google Scholar] [CrossRef]
- Hartwig, J.H. The platelet: Form and function. Semin. Hematol. 2006, 43 (Suppl. 1), S94–S100. [Google Scholar] [CrossRef] [PubMed]
- Suzuki, H.; Tanoue, K.; Yamazaki, H. Morphological evidence for the association of plasma membrane glycoprotein IIb/IIIa with the membrane skeleton in human platelets. Histochemistry 1991, 96, 31–39. [Google Scholar] [CrossRef] [PubMed]
- Cohen, I.; Gerrard, J.M.; White, J.G. Ultrastructure of clots during isometric contraction. J. Cell Biol. 1982, 93, 775–787. [Google Scholar] [CrossRef] [PubMed]
- White, J.G.; Burris, S.M. Morphometry of platelet internal contraction. Am. J. Pathol. 1984, 115, 412–417. [Google Scholar]
- Calaminus, S.D.; Auger, J.M.; McCarty, O.J.; Wakelam, M.J.; Machesky, L.M.; Watson, S.P. MyosinIIa contractility is required for maintenance of platelet structure during spreading on collagen and contributes to thrombus stability. J. Thromb. Haemost. 2007, 5, 2136–2145. [Google Scholar] [CrossRef]
- Ono, A.; Westein, E.; Hsiao, S.; Nesbitt, W.S.; Hamilton, J.R.; Schoenwaelder, S.M.; Jackson, S.P. Identification of a fibrin-independent platelet contractile mechanism regulating primary hemostasis and thrombus growth. Blood 2008, 112, 90–99. [Google Scholar] [CrossRef]
- Leon, C.; Eckly, A.; Hechler, B.; Aleil, B.; Freund, M.; Ravanat, C.; Jourdain, M.; Nonne, C.; Weber, J.; Tiedt, R.; et al. Megakaryocyte-restricted MYH9 inactivation dramatically affects hemostasis while preserving platelet aggregation and secretion. Blood 2007, 110, 3183–3191. [Google Scholar] [CrossRef]
- Vanhaesebroeck, B.; Guillermet-Guibert, J.; Graupera, M.; Bilanges, B. The emerging mechanisms of isoform-specific PI3K signalling. Nat. Rev. 2010, 11, 329–341. [Google Scholar] [CrossRef]
- Gratacap, M.P.; Guillermet-Guibert, J.; Martin, V.; Chicanne, G.; Tronchere, H.; Gaits-Iacovoni, F.; Payrastre, B. Regulation and roles of PI3Kbeta, a major actor in platelet signaling and functions. Adv. Enzym. Regul. 2011, 51, 106–116. [Google Scholar] [CrossRef] [PubMed]
- Wymann, M.P.; Pirola, L. Structure and function of phosphoinositide 3-kinases. Biochim. Et Biophys. Acta 1998, 1436, 127–150. [Google Scholar] [CrossRef] [PubMed]
- Rohrschneider, L.R.; Fuller, J.F.; Wolf, I.; Liu, Y.; Lucas, D.M. Structure, function, and biology of SHIP proteins. Genes Dev. 2000, 14, 505–520. [Google Scholar] [CrossRef] [PubMed]
- Gratacap, M.P.; Severin, S.; Chicanne, G.; Plantavid, M.; Payrastre, B. Different roles of SHIP1 according to the cell context: The example of blood platelets. Adv. Enzym. Regul. 2008, 48, 240–252. [Google Scholar] [CrossRef]
- Giuriato, S.; Pesesse, X.; Bodin, S.; Sasaki, T.; Viala, C.; Marion, E.; Penninger, J.; Schurmans, S.; Erneux, C.; Payrastre, B. SH2-containing inositol 5-phosphatases 1 and 2 in blood platelets: Their interactions and roles in the control of phosphatidylinositol 3,4,5-trisphosphate levels. Biochem. J. 2003, 376 Pt 1, 199–207. [Google Scholar] [CrossRef]
- Lesourne, R.; Fridman, W.H.; Daeron, M. Dynamic interactions of Fc gamma receptor IIB with filamin-bound SHIP1 amplify filamentous actin-dependent negative regulation of Fc epsilon receptor I signaling. J. Immunol. 2005, 174, 1365–1373. [Google Scholar] [CrossRef]
- Voisinne, G.; Kersse, K.; Chaoui, K.; Lu, L.; Chaix, J.; Zhang, L.; Goncalves Menoita, M.; Girard, L.; Ounoughene, Y.; Wang, H.; et al. Quantitative interactomics in primary T cells unveils TCR signal diversification extent and dynamics. Nat. Immunol. 2019, 20, 1530–1541. [Google Scholar] [CrossRef]
- Huber, M.; Helgason, C.D.; Damen, J.E.; Scheid, M.; Duronio, V.; Liu, L.; Ware, M.D.; Humphries, R.K.; Krystal, G. The role of SHIP in growth factor induced signalling. Prog. Biophys. Mol. Biol. 1999, 71, 423–434. [Google Scholar] [CrossRef]
- Helgason, C.D.; Damen, J.E.; Rosten, P.; Grewal, R.; Sorensen, P.; Chappel, S.M.; Borowski, A.; Jirik, F.; Krystal, G.; Humphries, R.K. Targeted disruption of SHIP leads to hemopoietic perturbations, lung pathology, and a shortened life span. Genes Dev. 1998, 12, 1610–1620. [Google Scholar] [CrossRef]
- Liu, Q.; Sasaki, T.; Kozieradzki, I.; Wakeham, A.; Itie, A.; Dumont, D.J.; Penninger, J.M. SHIP is a negative regulator of growth factor receptor-mediated PKB/Akt activation and myeloid cell survival. Genes Dev. 1999, 13, 786–791. [Google Scholar] [CrossRef]
- Nishio, M.; Watanabe, K.; Sasaki, J.; Taya, C.; Takasuga, S.; Iizuka, R.; Balla, T.; Yamazaki, M.; Watanabe, H.; Itoh, R.; et al. Control of cell polarity and motility by the PtdIns(3,4,5)P3 phosphatase SHIP1. Nat. Cell Biol. 2007, 9, 36–44. [Google Scholar] [CrossRef]
- Liu, C.; Miller, H.; Hui, K.L.; Grooman, B.; Bolland, S.; Upadhyaya, A.; Song, W. A balance of Bruton’s tyrosine kinase and SHIP activation regulates B cell receptor cluster formation by controlling actin remodeling. J. Immunol. 2011, 187, 230–239. [Google Scholar] [CrossRef] [PubMed]
- Maxwell, M.J.; Yuan, Y.; Anderson, K.E.; Hibbs, M.L.; Salem, H.H.; Jackson, S.P. SHIP1 and Lyn Kinase Negatively Regulate Integrin alpha IIb beta 3 signaling in platelets. J. Biol. Chem. 2004, 279, 32196–32204. [Google Scholar] [CrossRef] [PubMed]
- Battram, A.M.; Durrant, T.N.; Agbani, E.O.; Heesom, K.J.; Paul, D.S.; Piatt, R.; Poole, A.W.; Cullen, P.J.; Bergmeier, W.; Moore, S.F.; et al. The Phosphatidylinositol 3,4,5-trisphosphate (PI(3,4,5)P3) Binder Rasa3 Regulates Phosphoinositide 3-kinase (PI3K)-dependent Integrin alphaIIbbeta3 Outside-in Signaling. J. Biol. Chem. 2017, 292, 1691–1704. [Google Scholar] [CrossRef] [PubMed]
- Stefanini, L.; Paul, D.S.; Robledo, R.F.; Chan, E.R.; Getz, T.M.; Campbell, R.A.; Kechele, D.O.; Casari, C.; Piatt, R.; Caron, K.M.; et al. RASA3 is a critical inhibitor of RAP1-dependent platelet activation. J. Clin. Investig. 2015, 125, 1419–1432. [Google Scholar] [CrossRef] [PubMed]
- Stefanini, L.; Bergmeier, W. Negative regulators of platelet activation and adhesion. J. Thromb. Haemost. 2018, 16, 220–230. [Google Scholar] [CrossRef] [PubMed]
- Severin, S.; Gratacap, M.P.; Lenain, N.; Alvarez, L.; Hollande, E.; Penninger, J.M.; Gachet, C.; Plantavid, M.; Payrastre, B. Deficiency of Src homology 2 domain-containing inositol 5-phosphatase 1 affects platelet responses and thrombus growth. J. Clin. Investig. 2007, 117, 944–952. [Google Scholar] [CrossRef] [PubMed]
- Severin, S.; Gaits-Iacovoni, F.; Allart, S.; Gratacap, M.P.; Payrastre, B. A confocal-based morphometric analysis shows a functional crosstalk between the actin filament system and microtubules in thrombin-stimulated platelets. J. Thromb. Haemost. 2013, 11, 183–186. [Google Scholar] [CrossRef]
- Bennett, J.S. Novel platelet inhibitors. Annu. Rev. Med. 2001, 52, 161–184. [Google Scholar] [CrossRef]
- Patel-Hett, S.; Richardson, J.L.; Schulze, H.; Drabek, K.; Isaac, N.A.; Hoffmeister, K.; Shivdasani, R.A.; Bulinski, J.C.; Galjart, N.; Hartwig, J.H.; et al. Visualization of microtubule growth in living platelets reveals a dynamic marginal band with multiple microtubules. Blood 2008, 111, 4605–4616. [Google Scholar] [CrossRef]
- Sorrentino, S.; Conesa, J.J.; Cuervo, A.; Melero, R.; Martins, B.; Fernandez-Gimenez, E.; de Isidro-Gomez, F.P.; de la Morena, J.; Studt, J.D.; Sorzano, C.O.S.; et al. Structural analysis of receptors and actin polarity in platelet protrusions. Proc. Natl. Acad. Sci. USA 2021, e2105004118. [Google Scholar] [CrossRef] [PubMed]
- Hughes, C.E.; Pollitt, A.Y.; Mori, J.; Eble, J.A.; Tomlinson, M.G.; Hartwig, J.H.; O’Callaghan, C.A.; Futterer, K.; Watson, S.P. CLEC-2 activates Syk through dimerization. Blood 2010, 115, 2947–2955. [Google Scholar] [CrossRef] [PubMed]
- Fong, K.P.; Zhu, H.; Span, L.M.; Moore, D.T.; Yoon, K.; Tamura, R.; Yin, H.; DeGrado, W.F.; Bennett, J.S. Directly Activating the Integrin alphaIIbbeta3 Initiates Outside-In Signaling by Causing alphaIIbbeta3 Clustering. J. Biol. Chem. 2016, 291, 11706–11716. [Google Scholar] [CrossRef] [PubMed]
- Brooks, R.; Fuhler, G.M.; Iyer, S.; Smith, M.J.; Park, M.Y.; Paraiso, K.H.; Engelman, R.W.; Kerr, W.G. SHIP1 inhibition increases immunoregulatory capacity and triggers apoptosis of hematopoietic cancer cells. J. Immunol. 2010, 184, 3582–3589. [Google Scholar] [CrossRef] [PubMed]
- Sorrentino, S.; Studt, J.D.; Medalia, O.; Tanuj Sapra, K. Roll, adhere, spread and contract: Structural mechanics of platelet function. Eur. J. Cell Biol. 2015, 94, 129–138. [Google Scholar] [CrossRef]
- Johnson, G.J.; Leis, L.A.; Krumwiede, M.D.; White, J.G. The critical role of myosin IIA in platelet internal contraction. J. Thromb. Haemost. 2007, 5, 1516–1529. [Google Scholar] [CrossRef]
- Sadoul, K. New explanations for old observations: Marginal band coiling during platelet activation. J. Thromb. Haemost. 2015, 13, 333–346. [Google Scholar] [CrossRef]
- Diagouraga, B.; Grichine, A.; Fertin, A.; Wang, J.; Khochbin, S.; Sadoul, K. Motor-driven marginal band coiling promotes cell shape change during platelet activation. J. Cell Biol. 2014, 204, 177–185. [Google Scholar] [CrossRef]
- Loirand, G.; Guerin, P.; Pacaud, P. Rho kinases in cardiovascular physiology and pathophysiology. Circ. Res. 2006, 98, 322–334. [Google Scholar] [CrossRef]
- Matsui, T.; Maeda, M.; Doi, Y.; Yonemura, S.; Amano, M.; Kaibuchi, K.; Tsukita, S.; Tsukita, S. Rho-kinase phosphorylates COOH-terminal threonines of ezrin/radixin/moesin (ERM) proteins and regulates their head-to-tail association. J. Cell Biol. 1998, 140, 647–657. [Google Scholar] [CrossRef]
- Riento, K.; Ridley, A.J. Rocks: Multifunctional kinases in cell behaviour. Nat. Rev. 2003, 4, 446–456. [Google Scholar] [CrossRef]
- Fox, J.E. Cytoskeletal proteins and platelet signaling. Thromb. Haemost. 2001, 86, 198–213. [Google Scholar] [CrossRef] [PubMed]
- Fox, J.E.; Boyles, J.K.; Berndt, M.C.; Steffen, P.K.; Anderson, L.K. Identification of a membrane skeleton in platelets. J. Cell Biol. 1988, 106, 1525–1538. [Google Scholar] [CrossRef] [PubMed]
- Hartwig, J.H.; DeSisto, M. The cytoskeleton of the resting human blood platelet: Structure of the membrane skeleton and its attachment to actin filaments. J. Cell Biol. 1991, 112, 407–425. [Google Scholar] [CrossRef]
- Fox, J.E.; Shattil, S.J.; Kinlough-Rathbone, R.L.; Richardson, M.; Packham, M.A.; Sanan, D.A. The platelet cytoskeleton stabilizes the interaction between alphaIIbbeta3 and its ligand and induces selective movements of ligand-occupied integrin. J. Biol. Chem. 1996, 271, 7004–7011. [Google Scholar] [CrossRef]
- Durrant, T.N.; van den Bosch, M.T.; Hers, I. Integrin alphaIIbbeta3 outside-in signaling. Blood 2017, 130, 1607–1619. [Google Scholar] [CrossRef]
- Giuriato, S.; Payrastre, B.; Drayer, A.L.; Plantavid, M.; Woscholski, R.; Parker, P.; Erneux, C.; Chap, H. Tyrosine phosphorylation and relocation of SHIP are integrin-mediated in thrombin-stimulated human blood platelets. J. Biol. Chem. 1997, 272, 26857–26863. [Google Scholar] [CrossRef]
- Giuriato, S.; Bodin, S.; Erneux, C.; Woscholski, R.; Plantavid, M.; Chap, H.; Payrastre, B. pp60c-src associates with the SH2-containing inositol-5-phosphatase SHIP1 and is involved in its tyrosine phosphorylation downstream of alphaIIbbeta3 integrin in human platelets. Biochem. J. 2000, 348 Pt 1, 107–112. [Google Scholar] [CrossRef]
- Depoil, D.; Zaru, R.; Guiraud, M.; Chauveau, A.; Harriague, J.; Bismuth, G.; Utzny, C.; Muller, S.; Valitutti, S. Immunological synapses are versatile structures enabling selective T cell polarization. Immunity 2005, 22, 185–194. [Google Scholar] [CrossRef]
- Gratacap, M.P.; Payrastre, B.; Nieswandt, B.; Offermanns, S. Differential regulation of Rho and Rac through heterotrimeric G-proteins and cyclic nucleotides. J. Biol. Chem. 2001, 276, 47906–47913. [Google Scholar] [CrossRef]
- Gratacap, M.P.; Payrastre, B.; Viala, C.; Mauco, G.; Plantavid, M.; Chap, H. Phosphatidylinositol 3,4,5-trisphosphate-dependent stimulation of phospholipase C-gamma2 is an early key event in FcgammaRIIA-mediated activation of human platelets. J. Biol. Chem. 1998, 273, 24314–24321. [Google Scholar] [CrossRef] [PubMed]
- Fox, J.E.; Lipfert, L.; Clark, E.A.; Reynolds, C.C.; Austin, C.D.; Brugge, J.S. On the role of the platelet membrane skeleton in mediating signal transduction. Association of GP IIb-IIIa, pp60c-src, pp62c-yes, and the p21ras GTPase-activating protein with the membrane skeleton. J. Biol. Chem. 1993, 268, 25973–25984. [Google Scholar] [CrossRef] [PubMed]
- Clark, J.; Anderson, K.E.; Juvin, V.; Smith, T.S.; Karpe, F.; Wakelam, M.J.; Stephens, L.R.; Hawkins, P.T. Quantification of PtdInsP3 molecular species in cells and tissues by mass spectrometry. Nat. Methods 2011, 8, 267–272. [Google Scholar] [CrossRef] [PubMed]





Disclaimer/Publisher’s Note: The statements, opinions and data contained in all publications are solely those of the individual author(s) and contributor(s) and not of MDPI and/or the editor(s). MDPI and/or the editor(s) disclaim responsibility for any injury to people or property resulting from any ideas, methods, instructions or products referred to in the content. |
© 2023 by the authors. Licensee MDPI, Basel, Switzerland. This article is an open access article distributed under the terms and conditions of the Creative Commons Attribution (CC BY) license (https://creativecommons.org/licenses/by/4.0/).
Share and Cite
Severin, S.; Consonni, A.; Chicanne, G.; Allart, S.; Payrastre, B.; Gratacap, M.-P. SHIP1 Controls Internal Platelet Contraction and αIIbβ3 Integrin Dynamics in Early Platelet Activation. Int. J. Mol. Sci. 2023, 24, 958. https://doi.org/10.3390/ijms24020958
Severin S, Consonni A, Chicanne G, Allart S, Payrastre B, Gratacap M-P. SHIP1 Controls Internal Platelet Contraction and αIIbβ3 Integrin Dynamics in Early Platelet Activation. International Journal of Molecular Sciences. 2023; 24(2):958. https://doi.org/10.3390/ijms24020958
Chicago/Turabian StyleSeverin, Sonia, Alessandra Consonni, Gaëtan Chicanne, Sophie Allart, Bernard Payrastre, and Marie-Pierre Gratacap. 2023. "SHIP1 Controls Internal Platelet Contraction and αIIbβ3 Integrin Dynamics in Early Platelet Activation" International Journal of Molecular Sciences 24, no. 2: 958. https://doi.org/10.3390/ijms24020958
APA StyleSeverin, S., Consonni, A., Chicanne, G., Allart, S., Payrastre, B., & Gratacap, M.-P. (2023). SHIP1 Controls Internal Platelet Contraction and αIIbβ3 Integrin Dynamics in Early Platelet Activation. International Journal of Molecular Sciences, 24(2), 958. https://doi.org/10.3390/ijms24020958

