Rare A360T Mutation Alters GSK3β(Ser9) Binding in the Cytosolic Loop of Presenilin 1, Influencing β-Catenin Nuclear Localization and Pro-Death Gene Expression in Alzheimer’s Disease Case
Abstract
1. Introduction
2. Case Presentation
2.1. Materials and Methods
2.2. Patients
2.3. Results
2.3.1. Patients Genetic Background
2.3.2. Genetic Profiling and In Silico Phenotyping by Whole Exome Sequencing
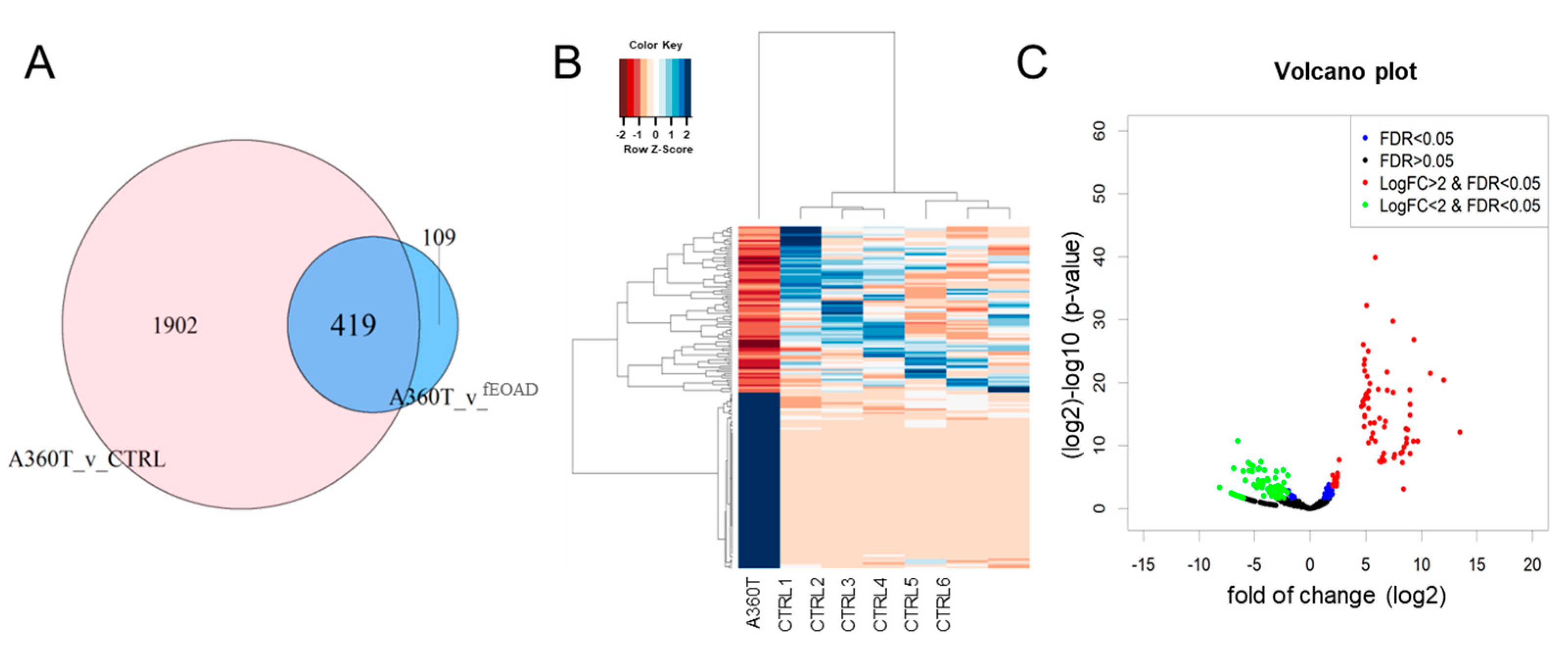
2.3.3. A360T Fibroblast Transcriptome versus Controls
2.3.4. Wnt/β-Catenin Signaling in Cell Adhesion and Cytoskeleton Remodeling in the Light of the Senescent Morphology of A360T Fibroblasts
2.3.5. Unique Transcripts of A360T Fibroblasts
2.3.6. GSK3β/β-Catenin/Wnt Signaling in A360T Fibroblasts
3. Discussion
3.1. Possible Neuroprotection by Increased Phosphorylation of GSK3β in A360T Cells
3.2. The Impact of A360T-Mutated PS1 on GSK3β and β-Catenin and No-Amyloid-Related Downstream Targets
3.3. A360T-Mutated PS1 Affects β-Catenin Pool and Downstream Gene Expression
3.4. The Wnt/β-Catenin/GSKβ Axis Reveals a Dual Mechanism in A360T Cells
3.5. GSK3β-Dependent Induction of DNA Damage Stress Response (DDR) and Cell Cycle Checkpoint Control (CCC) after Doxorubicin Treatment of the A360T Cells
3.6. Does the Low Level of β-Catenin in A360T Cells Facilitates the Inhibition of GSK3β?
3.7. The A360T Substitution Likely Disturbs β-Helix in the C’ Terminal Fragment of PS1
3.8. Does the Wnt/β-Catenin/GSK3β Signaling Is the Only One Possible in A360T Cells? Implications of the WES Study
3.9. Limitations of the Study
4. Conclusions
Data Availability
Supplementary Materials
Author Contributions
Funding
Institutional Review Board Statement
Informed Consent Statement
Data Availability Statement
Acknowledgments
Conflicts of Interest
References
- Selkoe, D.J.; Hardy, J. The amyloid hypothesis of Alzheimer’s disease at 25 years. EMBO Mol. Med. 2016, 8, 595–608. [Google Scholar] [CrossRef] [PubMed]
- Xia, X.; Qian, S.; Soriano, S.; Wu, Y.; Fletcher, A.M.; Wang, X.J.; Koo, E.H.; Wu, X.; Zheng, H. Loss of presenilin 1 is associated with enhanced beta-catenin signaling and skin tumorigenesis. Proc. Natl. Acad. Sci. USA 2001, 98, 10863–10868. [Google Scholar] [CrossRef] [PubMed]
- Clevers, H. Wnt/beta-catenin signaling in development and disease. Cell 2006, 127, 469–480. [Google Scholar] [CrossRef] [PubMed]
- Cohen, P.; Frame, S. The renaissance of GSK3. Nat. Rev. Mol. Cell Biol. 2001, 2, 769–776. [Google Scholar] [CrossRef] [PubMed]
- Hooper, C.; Killick, R.; Lovestone, S. The GSK3 hypothesis of Alzheimer’s disease. J. Neurochem. 2008, 104, 1433–1439. [Google Scholar] [CrossRef]
- Liu, J.; Xiao, Q.; Xiao, J.; Niu, C.; Li, Y.; Zhang, X.; Zhou, Z.; Shu, G.; Yin, G. Wnt/β-catenin signalling: Function, biological mechanisms, and therapeutic opportunities. Signal Transduct Target Ther. 2022, 7, 3. [Google Scholar] [CrossRef] [PubMed]
- Lanoiselée, H.M.; Nicolas, G.; Wallon, D.; Rovelet-Lecrux, A.; Lacour, M.; Rousseau, S.; Richard, A.C.; Pasquier, F.; Rollin-Sillaire, A.; Martinaud, O.; et al. APP, PSEN1, and PSEN2 mutations in early-onset Alzheimer disease: A genetic screening study of familial and sporadic cases. PLoS Med. 2017, 14, e1002270. [Google Scholar] [CrossRef]
- Wezyk, M.; Szybinska, A.; Wojsiat, J.; Szczerba, M.; Day, K.; Ronnholm, H.; Kele, M.; Berdynski, M.; Peplonska, B.; Fichna, J.P.; et al. Overactive BRCA1 Affects Presenilin 1 in Induced Pluripotent Stem Cell-Derived Neurons in Alzheimer’s Disease. J. Alzheimer’s Dis. 2018, 62, 175–202. [Google Scholar] [CrossRef]
- Roy, E.R.; Wang, B.; Wan, Y.W.; Chiu, G.; Cole, A.; Yin, Z.; Propson, N.E.; Xu, Y.; Jankowsky, J.L.; Liu, Z.; et al. Type I interferon response drives neuroinflammation and synapse loss in Alzheimer disease. J. Clin. Investig. 2020, 130, 1912–1930. [Google Scholar] [CrossRef]
- Yoo, B.C.; Cairns, N.; Fountoulakis, M.; Lubec, G. Synaptosomal proteins, beta-soluble N-ethylmaleimide-sensitive factor attachment protein (beta-SNAP), gamma-SNAP and synaptotagmin I in brain of patients with Down syndrome and Alzheimer’s disease. Dement. Geriatr. Cogn. Disord. 2001, 12, 219–225. [Google Scholar] [CrossRef]
- Karimian, A.; Mir, S.M.; Parsian, H.; Refieyan, S.; Mirza-Aghazadeh-Attari, M.; Yousefi, B.; Majidinia, M. Crosstalk between Phosphoinositide 3-kinase/Akt signaling pathway with DNA damage response and oxidative stress in cancer. J. Cell Biochem. 2019, 120, 10248–10272. [Google Scholar] [CrossRef] [PubMed]
- Olmeda, D.; Castel, S.; Vilaró, S.; Cano, A. Beta-catenin regulation during the cell cycle: Implications in G2/M and apoptosis. Mol. Biol. Cell. 2003, 14, 2844–2860. [Google Scholar] [CrossRef] [PubMed]
- Beurel, E.; Grieco, S.F.; Jope, R.S. Glycogen synthase kinase-3 (GSK3): Regulation, actions, and diseases. Pharmacol. Ther. 2015, 148, 114–131. [Google Scholar] [CrossRef] [PubMed]
- Choi, C.H.; Schoenfeld, B.P.; Bell, A.J.; Hinchey, P.; Kollaros, M.; Gertner, M.J.; Woo, N.H.; Tranfaglia, M.R.; Bear, M.F.; Zukin, R.S.; et al. Pharmacological reversal of synaptic plasticity deficits in the mouse model of fragile X syndrome by group II mGluR antagonist or lithium treatment. Brain Res. 2011, 1380, 106–119. [Google Scholar] [CrossRef] [PubMed]
- Lauretti, E.; Dincer, O.; Praticò, D. Glycogen synthase kinase-3 signaling in Alzheimer’s disease. Biochim. Biophys. Acta Mol. Cell Res. 2020, 1867, 118664. [Google Scholar] [CrossRef] [PubMed]
- Yang, K.; Guo, Y.; Stacey, W.C.; Harwalkar, J.; Fretthold, J.; Hitomi, M.; Stacey, D.W. Glycogen synthase kinase 3 has a limited role in cell cycle regulation of cyclin D1 levels. BMC Cell Biol. 2006, 7, 33. [Google Scholar] [CrossRef]
- Jimenez, S.; Torres, M.; Vizuete, M.; Sanchez-Varo, R.; Sanchez-Mejias, E.; Trujillo-Estrada, L.; Carmona-Cuenca, I.; Caballero, C.; Ruano, D.; Gutierrez, A.; et al. Age-dependent accumulation of soluble amyloid beta (Abeta) oligomers reverses the neuroprotective effect of soluble amyloid precursor protein-alpha (sAPP(alpha)) by modulating phosphatidylinositol 3-kinase (PI3K)/Akt-GSK-3beta pathway in Alzheimer mouse model. J. Biol. Chem. 2011, 286, 18414–18425. [Google Scholar] [CrossRef]
- Trushinaa, E. Alzheimer’s disease mechanisms in peripheral cells: Promises and challenges. Alzheimers Dement. 2019, 5, 652–660. [Google Scholar] [CrossRef]
- Prager, K.; Wang-Eckhardt, L.; Fluhrer, R.; Killick, R.; Barth, E.; Hampel, H.; Haass, C.; Walter, J. A structural switch of presenilin 1 by glycogen synthase kinase 3beta-mediated phosphorylation regulates the interaction with beta-catenin and its nuclear signaling. J. Biol. Chem. 2007, 282, 14083–14093. [Google Scholar] [CrossRef]
- Maesako, M.; Horlacher, J.; Zoltowska, K.M.; Kastanenka, K.V.; Kara, E.; Svirsky, S.; Keller, L.J.; Li, X.; Hyman, B.T.; Bacskai, B.J.; et al. Pathogenic PS1 phosphorylation at Ser367. eLife 2017, 6, e19720. [Google Scholar] [CrossRef]
- Banerjee, R.; Rudloff, Z.; Naylor, C.; Yu, M.C.; Gunawardena, S. The presenilin loop region is essential for glycogen synthase kinase 3 β (GSK3β) mediated functions on motor proteins during axonal transport. Hum. Mol. Genet. 2018, 27, 2986–3001. [Google Scholar] [CrossRef] [PubMed]
- Bonds, J.A.; Kuttner-Hirshler, Y.; Bartolotti, N.; Tobin, M.K.; Pizzi, M.; Marr, R.; Lazarov, O. Presenilin-1 Dependent Neurogenesis Regulates Hippocampal Learning and Memory. PLoS ONE 2015, 10, e0131266. [Google Scholar] [CrossRef] [PubMed]
- Serban, G.; Kouchi, Z.; Baki, L.; Georgakopoulos, A.; Litterst, C.M.; Shioi, J.; Robakis, N.K. Cadherins mediate both the association between PS1 and beta-catenin and the effects of PS1 on beta-catenin stability. J. Biol. Chem. 2005, 280, 36007–36012. [Google Scholar] [CrossRef] [PubMed]
- Huang, J.; Zhang, Y.; Bersenev, A.; O’Brien, W.T.; Tong, W.; Emerson, S.G.; Klein, P.S. Pivotal role for glycogen synthase kinase-3 in hematopoietic stem cell homeostasis in mice. J. Clin. Investig. 2009, 119, 3519–3529. [Google Scholar] [CrossRef] [PubMed]
- Diehl, J.A. Cycling to cancer with cyclin D1. Cancer Biol. Ther. 2002, 1, 226–231. [Google Scholar] [CrossRef] [PubMed]
- Zwijsen, R.M.; Klompmaker, R.; Wientjens, E.B.H.G.M.; Kristel, P.M.P.; van der Burg, B.; Michalides, R.J.A.M. Cyclin D1 triggers autonomous growth of breast cancer cells by governing cell cycle exit. Mol. Cell. Biol. 1996, 16, 2554–2560. [Google Scholar] [CrossRef] [PubMed]
- Pagano, M.; Theodoras, A.M.; Tam, S.W.; Draetta, G.F. Cyclin D1-mediated inhibition of repair and replicative DNA synthesis in human fibroblasts. Genes Dev. 1994, 8, 1627–1639. [Google Scholar] [CrossRef]
- Shang, S.; Hua, F.; Hu, Z.-W. The regulation of β-catenin activity and function in cancer: Therapeutic opportunities. Oncotarget 2017, 8, 33972–33989. [Google Scholar] [CrossRef]
- Wang, L.R.; Baek, S.S. Treadmill exercise activates PI3K/Akt signaling pathway leading to GSK-3β inhibition in the social isolated rat pups. J. Exerc. Rehabil. 2018, 14, 4–9. [Google Scholar] [CrossRef]
- Charvet, C.; Wissler, M.; Brauns-Schubert, P.; Wang, S.J.; Tang, Y.; Sigloch, F.C.; Mellert, H.; Brandenburg, M.; Lindner, S.E.; Breit, B.; et al. Phosphorylation of Tip60 by GSK-3 determines the induction of PUMA and apoptosis by p53. Mol. Cell. 2011, 42, 584–596. [Google Scholar] [CrossRef]
- Bialopiotrowicz, E.; Szybinska, A.; Kuzniewska, B.; Buizza, L.; Uberti, D.; Kuznicki, J.; Wojda, U. Highly pathogenic Alzheimer’s disease presenilin 1 P117R mutation causes a specific increase in p53 and p21 protein levels and cell cycle dysregulation in human lymphocytes. J. Alzheimers Dis. 2012, 32, 397–415. [Google Scholar] [CrossRef]
- Wojsiat, J.; Laskowska-Kaszub, K.; Alquézar, C.; Białopiotrowicz, E.; Esteras, N.; Zdioruk, M.; Martin-Requero, A.; Wojda, U. Familial Alzheimer’s Disease Lymphocytes Respond Differently Than Sporadic Cells to Oxidative Stress: Upregulated p53-p21 Signaling Linked with Presenilin 1 Mutants. Mol. Neurobiol. 2017, 54, 5683–5698. [Google Scholar] [CrossRef][Green Version]

















Disclaimer/Publisher’s Note: The statements, opinions and data contained in all publications are solely those of the individual author(s) and contributor(s) and not of MDPI and/or the editor(s). MDPI and/or the editor(s) disclaim responsibility for any injury to people or property resulting from any ideas, methods, instructions or products referred to in the content. |
© 2023 by the authors. Licensee MDPI, Basel, Switzerland. This article is an open access article distributed under the terms and conditions of the Creative Commons Attribution (CC BY) license (https://creativecommons.org/licenses/by/4.0/).
Share and Cite
Wężyk, M.; Berdyński, M.; Figarski, A.; Skrzypczak, M.; Ginalski, K.; Zboch, M.; Winkel, I.; Żekanowski, C. Rare A360T Mutation Alters GSK3β(Ser9) Binding in the Cytosolic Loop of Presenilin 1, Influencing β-Catenin Nuclear Localization and Pro-Death Gene Expression in Alzheimer’s Disease Case. Int. J. Mol. Sci. 2023, 24, 16999. https://doi.org/10.3390/ijms242316999
Wężyk M, Berdyński M, Figarski A, Skrzypczak M, Ginalski K, Zboch M, Winkel I, Żekanowski C. Rare A360T Mutation Alters GSK3β(Ser9) Binding in the Cytosolic Loop of Presenilin 1, Influencing β-Catenin Nuclear Localization and Pro-Death Gene Expression in Alzheimer’s Disease Case. International Journal of Molecular Sciences. 2023; 24(23):16999. https://doi.org/10.3390/ijms242316999
Chicago/Turabian StyleWężyk, Michalina, Mariusz Berdyński, Adam Figarski, Magdalena Skrzypczak, Krzysztof Ginalski, Marzena Zboch, Izabela Winkel, and Cezary Żekanowski. 2023. "Rare A360T Mutation Alters GSK3β(Ser9) Binding in the Cytosolic Loop of Presenilin 1, Influencing β-Catenin Nuclear Localization and Pro-Death Gene Expression in Alzheimer’s Disease Case" International Journal of Molecular Sciences 24, no. 23: 16999. https://doi.org/10.3390/ijms242316999
APA StyleWężyk, M., Berdyński, M., Figarski, A., Skrzypczak, M., Ginalski, K., Zboch, M., Winkel, I., & Żekanowski, C. (2023). Rare A360T Mutation Alters GSK3β(Ser9) Binding in the Cytosolic Loop of Presenilin 1, Influencing β-Catenin Nuclear Localization and Pro-Death Gene Expression in Alzheimer’s Disease Case. International Journal of Molecular Sciences, 24(23), 16999. https://doi.org/10.3390/ijms242316999

