Ferroptosis-Related Molecular Clusters and Diagnostic Model in Rheumatoid Arthritis
Abstract
1. Introduction
2. Results
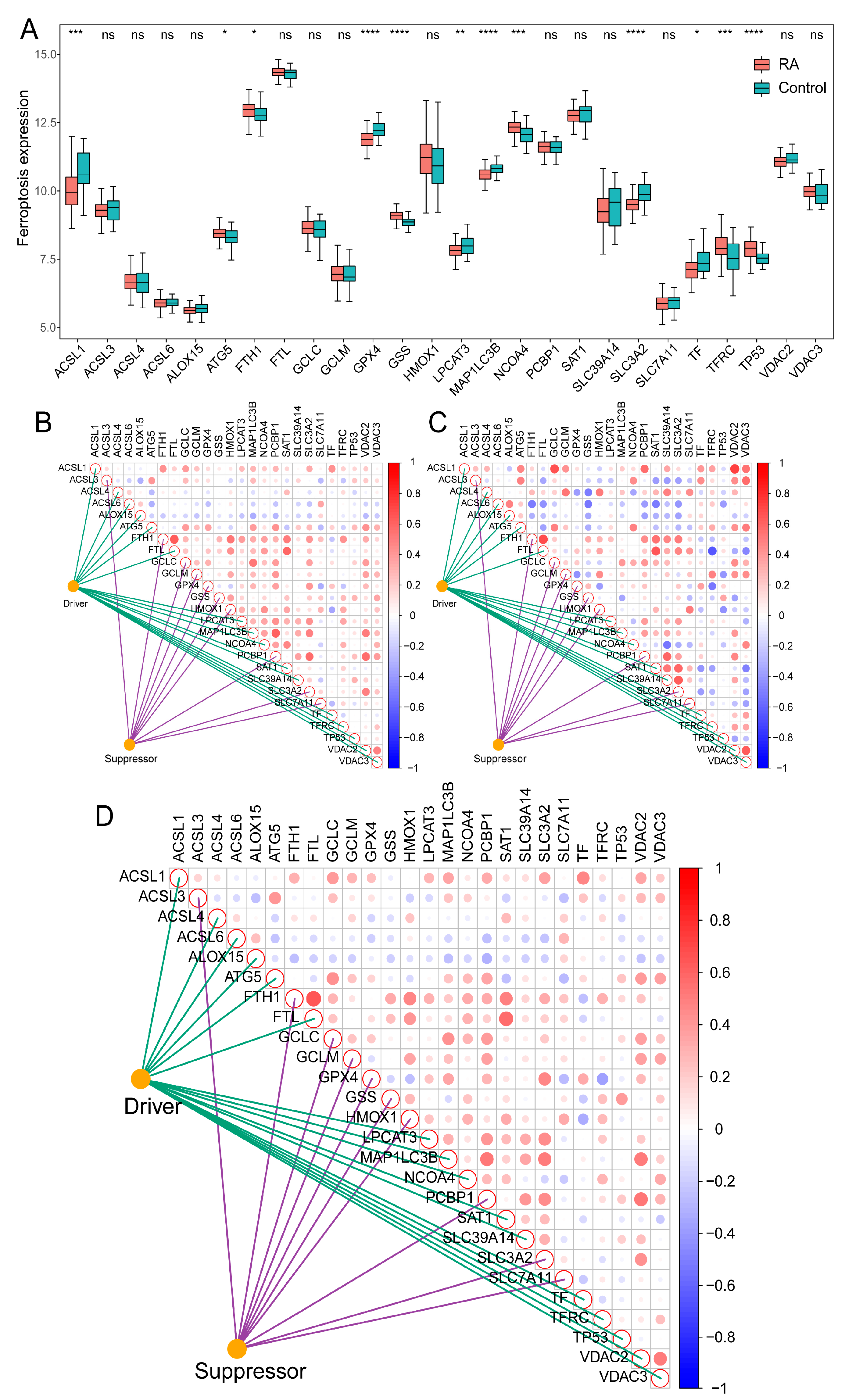
2.1. FRGs Differentially Expressed between RA Patients and HCs
2.2. Identification of Ferroptosis Phenotypes in RA Patients
2.3. FRG Expression and Ferroptosis Scores in the Two Ferroptosis Clusters
2.4. Immune Landscape Characteristics in the Two Ferroptosis Clusters
2.5. Biological Enrichment Analysis to Further Distinguish the Ferroptosis Clusters
2.6. Relationship between the Ferroptosis Clusters and Clinical Response
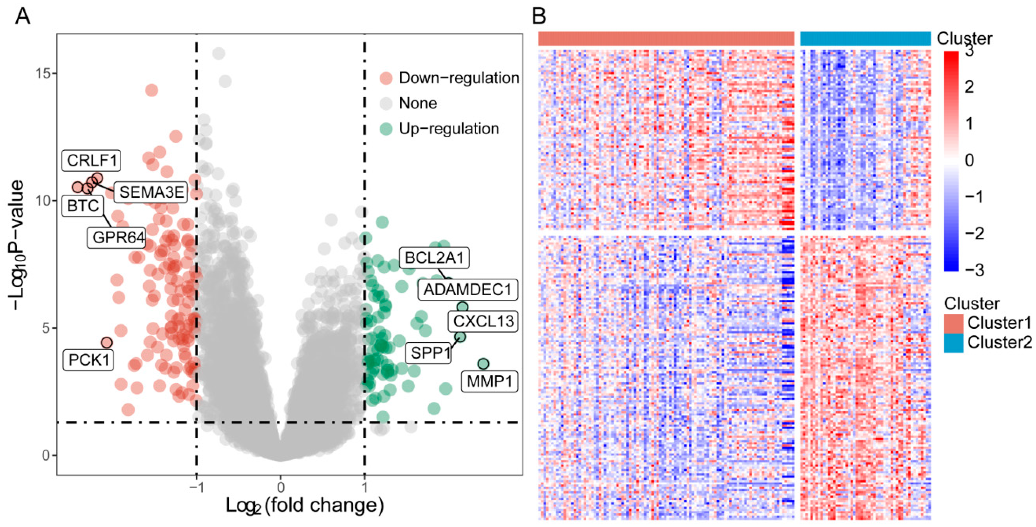
2.7. Ferroptosis Cluster-Related DEGs and Construction of a Diagnostic Model
3. Discussion
4. Materials and Methods
4.1. Data Collection and Preprocessing
4.2. Expression and Interactions of Ferroptosis-Related Genes
4.3. Identification of Ferroptosis Clusters in RA
4.4. Differentially Expressed Genes (DEGs) between Ferroptosis Clusters
4.5. Calculation of the Ferroptosis Score
4.6. Immune Characteristics in Each Ferroptosis Cluster
4.7. Functional and Pathway Enrichment Analysis
4.8. External Validation of the Ferroptosis Clustering
4.9. Construction of the Diagnostic Model
4.10. Statistical Analysis
5. Conclusions
Supplementary Materials
Author Contributions
Funding
Institutional Review Board Statement
Informed Consent Statement
Data Availability Statement
Acknowledgments
Conflicts of Interest
References
- Sparks, J.A. Rheumatoid Arthritis. Ann. Intern. Med. 2019, 170, ITC1–ITC16. [Google Scholar] [CrossRef]
- Smolen, J.S.; Aletaha, D.; Barton, A.; Burmester, G.R.; Emery, P.; Firestein, G.S.; Kavanaugh, A.; McInnes, I.B.; Solomon, D.H.; Strand, V.; et al. Rheumatoid arthritis. Nat. Rev. Dis. Prim. 2018, 4, 18001. [Google Scholar] [CrossRef] [PubMed]
- Bo, M.; Jasemi, S.; Uras, G.; Erre, G.L.; Passiu, G.; Sechi, L.A. Role of Infections in the Pathogenesis of Rheumatoid Arthritis: Focus on Mycobacteria. Microorganisms 2020, 8, 1459. [Google Scholar] [CrossRef] [PubMed]
- Bo, M.; Erre, G.L.; Niegowska, M.; Piras, M.; Taras, L.; Longu, M.G.; Passiu, G.; Sechi, L.A. Interferon regulatory factor 5 is a potential target of autoimmune response triggered by Epstein-barr virus and Mycobacterium avium subsp. paratuberculosis in rheumatoid arthritis: Investigating a mechanism of molecular mimicry. Clin. Exp. Rheumatol. 2018, 36, 376–381. [Google Scholar] [PubMed]
- Bo, M.; Niegowska, M.; Eames, H.L.; Almuttaqi, H.; Arru, G.; Erre, G.L.; Passiu, G.; Khoyratty, T.E.; van Grinsven, E.; Udalova, I.A.; et al. Antibody response to homologous epitopes of Epstein-Barr virus, Mycobacterium avium subsp. paratuberculosis and IRF5 in patients with different connective tissue diseases and in mouse model of antigen-induced arthritis. J. Transl. Autoimmun. 2020, 3, 100048. [Google Scholar] [CrossRef] [PubMed]
- Chen, Y.; Li, K.; Jiao, M.; Huang, Y.; Zhang, Z.; Xue, L.; Ju, C.; Zhang, C. Reprogrammed siTNFα/neutrophil cytopharmaceuticals targeting inflamed joints for rheumatoid arthritis therapy. Acta Pharm. Sin. B 2023, 13, 787–803. [Google Scholar] [CrossRef]
- Amaral, E.P.; Costa, D.L.; Namasivayam, S.; Riteau, N.; Kamenyeva, O.; Mittereder, L.; Mayer-Barber, K.D.; Andrade, B.B.; Sher, A. A major role for ferroptosis in Mycobacterium tuberculosis-induced cell death and tissue necrosis. J. Exp. Med. 2019, 216, 556–570. [Google Scholar] [CrossRef] [PubMed]
- Smolen, J.S.; Aletaha, D.; McInnes, I.B. Rheumatoid arthritis. Lancet 2016, 388, 2023–2038. [Google Scholar] [CrossRef] [PubMed]
- Rivellese, F.; Surace, A.E.A.; Goldmann, K.; Sciacca, E.; Çubuk, C.; Giorli, G.; John, C.R.; Nerviani, A.; Fossati-Jimack, L.; Thorborn, G.; et al. Rituximab versus tocilizumab in rheumatoid arthritis: Synovial biopsy-based biomarker analysis of the phase 4 R4RA randomized trial. Nat. Med. 2022, 28, 1256–1268. [Google Scholar] [CrossRef]
- Dixon, S.J.; Lemberg, K.M.; Lamprecht, M.R.; Skouta, R.; Zaitsev, E.M.; Gleason, C.E.; Patel, D.N.; Bauer, A.J.; Cantley, A.M.; Yang, W.S.; et al. Ferroptosis: An iron-dependent form of nonapoptotic cell death. Cell 2012, 149, 1060–1072. [Google Scholar] [CrossRef]
- Zhang, Y.; Huang, X.; Qi, B.; Sun, C.; Sun, K.; Liu, N.; Zhu, L.; Wei, X. Ferroptosis and musculoskeletal diseases: “Iron Maiden” cell death may be a promising therapeutic target. Front. Immunol. 2022, 13, 972753. [Google Scholar] [CrossRef] [PubMed]
- Gaschler, M.M.; Stockwell, B.R. Lipid peroxidation in cell death. Biochem. Biophys. Res. Commun. 2017, 482, 419–425. [Google Scholar] [CrossRef] [PubMed]
- Chen, K.; Zhang, S.; Jiao, J.; Zhao, S. Ferroptosis and Its Potential Role in Lung Cancer: Updated Evidence from Pathogenesis to Therapy. J. Inflamm. Res. 2021, 14, 7079–7090. [Google Scholar] [CrossRef]
- Wang, H.; Liu, C.; Zhao, Y.; Gao, G. Mitochondria regulation in ferroptosis. Eur. J. Cell Biol. 2020, 99, 151058. [Google Scholar] [CrossRef]
- Alli, A.A.; Desai, D.; Elshika, A.; Conrad, M.; Proneth, B.; Clapp, W.; Atkinson, C.; Segal, M.; Searcy, L.A.; Denslow, N.D.; et al. Kidney tubular epithelial cell ferroptosis links glomerular injury to tubulointerstitial pathology in lupus nephritis. Clin. Immunol. 2022, 248, 109213. [Google Scholar] [CrossRef] [PubMed]
- Wu, Y.; Ran, L.; Yang, Y.; Gao, X.; Peng, M.; Liu, S.; Sun, L.; Wan, J.; Wang, Y.; Yang, K.; et al. Deferasirox alleviates DSS-induced ulcerative colitis in mice by inhibiting ferroptosis and improving intestinal microbiota. Life Sci. 2022, 314, 121312. [Google Scholar] [CrossRef] [PubMed]
- Han, L.; Zhou, J.; Li, L.; Wu, X.; Shi, Y.; Cui, W.; Zhang, S.; Hu, Q.; Wang, J.; Bai, H.; et al. SLC1A5 enhances malignant phenotypes through modulating ferroptosis status and immune microenvironment in glioma. Cell Death Dis. 2022, 13, 1071. [Google Scholar] [CrossRef] [PubMed]
- Ling, H.; Li, M.; Yang, C.; Sun, S.; Zhang, W.; Zhao, L.; Xu, N.; Zhang, J.; Shen, Y.; Zhang, X.; et al. Glycine increased ferroptosis via SAM-mediated GPX4 promoter methylation in rheumatoid arthritis. Rheumatology 2022, 61, 4521–4534. [Google Scholar] [CrossRef]
- Wu, J.; Feng, Z.; Chen, L.; Li, Y.; Bian, H.; Geng, J.; Zheng, Z.-H.; Fu, X.; Pei, Z.; Qin, Y.; et al. TNF antagonist sensitizes synovial fibroblasts to ferroptotic cell death in collagen-induced arthritis mouse models. Nat. Commun. 2022, 13, 676. [Google Scholar] [CrossRef]
- Hu, J.; Zhang, R.; Chang, Q.; Ji, M.; Zhang, H.; Geng, R.; Li, C.; Wang, Z. p53: A Regulator of Ferroptosis Induced by Galectin-1 Derived Peptide 3 in MH7A Cells. Front. Genet. 2022, 13, 920273. [Google Scholar] [CrossRef]
- Zhou, R.; Chen, Y.; Li, S.; Wei, X.; Hu, W.; Tang, S.a.; Ding, J.; Fu, W.; Zhang, H.; Chen, F.; et al. TRPM7 channel inhibition attenuates rheumatoid arthritis articular chondrocyte ferroptosis by suppression of the PKCα-NOX4 axis. Redox Biol. 2022, 55, 102411. [Google Scholar] [CrossRef] [PubMed]
- Humby, F.; Lewis, M.; Ramamoorthi, N.; Hackney, J.A.; Barnes, M.R.; Bombardieri, M.; Setiadi, A.F.; Kelly, S.; Bene, F.; DiCicco, M.; et al. Synovial cellular and molecular signatures stratify clinical response to csDMARD therapy and predict radiographic progression in early rheumatoid arthritis patients. Ann. Rheum. Dis. 2019, 78, 761–772. [Google Scholar] [CrossRef] [PubMed]
- Song, S.; Zhao, R.; Qiao, J.; Liu, J.; Cheng, T.; Zhang, S.-X.; Li, X.-F. Predictive value of drug efficacy by M6A modification patterns in rheumatoid arthritis patients. Front. Immunol. 2022, 13, 940918. [Google Scholar] [CrossRef]
- Jonsson, A.H.; Zhang, F.; Dunlap, G.; Gomez-Rivas, E.; Watts, G.F.M.; Faust, H.J.; Rupani, K.V.; Mears, J.R.; Meednu, N.; Wang, R.; et al. Granzyme K CD8 T cells form a core population in inflamed human tissue. Sci. Transl. Med. 2022, 14, eabo0686. [Google Scholar] [CrossRef]
- Li, P.; Jiang, M.; Li, K.; Li, H.; Zhou, Y.; Xiao, X.; Xu, Y.; Krishfield, S.; Lipsky, P.E.; Tsokos, G.C.; et al. Glutathione peroxidase 4-regulated neutrophil ferroptosis induces systemic autoimmunity. Nat. Immunol. 2021, 22, 1107–1117. [Google Scholar] [CrossRef] [PubMed]
- Zhang, F.; Yan, Y.; Cai, Y.; Liang, Q.; Liu, Y.; Peng, B.; Xu, Z.; Liu, W. Current insights into the functional roles of ferroptosis in musculoskeletal diseases and therapeutic implications. Front. Cell Dev. Biol. 2023, 11, 1112751. [Google Scholar] [CrossRef] [PubMed]
- Li, N.; Jiang, W.; Wang, W.; Xiong, R.; Wu, X.; Geng, Q. Ferroptosis and its emerging roles in cardiovascular diseases. Pharmacol. Res. 2021, 166, 105466. [Google Scholar] [CrossRef]
- Daidone, M.; Del Cuore, A.; Casuccio, A.; Di Chiara, T.; Guggino, G.; Di Raimondo, D.; Puleo, M.G.; Ferrante, A.; Scaglione, R.; Pinto, A.; et al. Vascular health in subjects with rheumatoid arthritis: Assessment of endothelial function indices and serum biomarkers of vascular damage. Intern. Emerg. Med. 2023, 18, 467–475. [Google Scholar] [CrossRef]
- Long, L.; Guo, H.; Chen, X.; Liu, Y.; Wang, R.; Zheng, X.; Huang, X.; Zhou, Q.; Wang, Y. Advancement in understanding the role of ferroptosis in rheumatoid arthritis. Front. Physiol. 2022, 13, 1036515. [Google Scholar] [CrossRef]
- Kondo, Y.; Abe, S.; Toko, H.; Hirota, T.; Takahashi, H.; Shimizu, M.; Noma, H.; Tsuboi, H.; Matsumoto, I.; Inaba, T.; et al. Effect of climatic environment on immunological features of rheumatoid arthritis. Sci. Rep. 2023, 13, 1304. [Google Scholar] [CrossRef]
- Merino-Vico, A.; Frazzei, G.; van Hamburg, J.P.; Tas, S.W. Targeting B cells and plasma cells in autoimmune diseases: From established treatments to novel therapeutic approaches. Eur. J. Immunol. 2022, 53, e2149675. [Google Scholar] [CrossRef] [PubMed]
- Teng, X.; Mou, D.-C.; Li, H.-F.; Jiao, L.; Wu, S.-S.; Pi, J.-K.; Wang, Y.; Zhu, M.-L.; Tang, M.; Liu, Y. SIGIRR deficiency contributes to CD4 T cell abnormalities by facilitating the IL1/C/EBPβ/TNF-α signaling axis in rheumatoid arthritis. Mol. Med. 2022, 28, 135. [Google Scholar] [CrossRef] [PubMed]
- Hanlon, M.M.; McGarry, T.; Marzaioli, V.; Amaechi, S.; Song, Q.; Nagpal, S.; Veale, D.J.; Fearon, U. Rheumatoid arthritis macrophages are primed for inflammation and display bioenergetic and functional alterations. Rheumatology 2022, keac640, ahead of print. [Google Scholar] [CrossRef]
- Karmakar, U.; Vermeren, S. Crosstalk between B cells and neutrophils in rheumatoid arthritis. Immunology 2021, 164, 689–700. [Google Scholar] [CrossRef] [PubMed]
- Zhang, W.; Yao, S.; Huang, H.; Zhou, H.; Zhou, H.; Wei, Q.; Bian, T.; Sun, H.; Li, X.; Zhang, J.; et al. Molecular subtypes based on ferroptosis-related genes and tumor microenvironment infiltration characterization in lung adenocarcinoma. Oncoimmunology 2021, 10, 1959977. [Google Scholar] [CrossRef] [PubMed]
- Armaka, M.; Konstantopoulos, D.; Tzaferis, C.; Lavigne, M.D.; Sakkou, M.; Liakos, A.; Sfikakis, P.P.; Dimopoulos, M.A.; Fousteri, M.; Kollias, G. Single-cell multimodal analysis identifies common regulatory programs in synovial fibroblasts of rheumatoid arthritis patients and modeled TNF-driven arthritis. Genome Med. 2022, 14, 78. [Google Scholar] [CrossRef]
- Siegel, R.J.; Singh, A.K.; Panipinto, P.M.; Shaikh, F.S.; Vinh, J.; Han, S.U.; Kenney, H.M.; Schwarz, E.M.; Crowson, C.S.; Khuder, S.A.; et al. Extracellular sulfatase-2 is overexpressed in rheumatoid arthritis and mediates the TNF-α-induced inflammatory activation of synovial fibroblasts. Cell. Mol. Immunol. 2022, 19, 1185–1195. [Google Scholar] [CrossRef]
- Wang, Z.-L.; Yuan, L.; Li, W.; Li, J.-Y. Ferroptosis in Parkinson’s disease: Glia-neuron crosstalk. Trends Mol. Med. 2022, 28, 258–269. [Google Scholar] [CrossRef]
- Xiang, R.; Song, W.; Ren, J.; Wu, J.; Fu, J.; Fu, T. Identification of stem cell-related subtypes and risk scoring for gastric cancer based on stem genomic profiling. Stem Cell Res. Ther. 2021, 12, 563. [Google Scholar] [CrossRef]
- Wang, J.; Conlon, D.; Rivellese, F.; Nerviani, A.; Lewis, M.J.; Housley, W.; Levesque, M.C.; Cao, X.; Cuff, C.; Long, A.; et al. Synovial Inflammatory Pathways Characterize Anti-TNF-Responsive Rheumatoid Arthritis Patients. Arthritis Rheumatol. 2022, 74, 1916–1927. [Google Scholar] [CrossRef]
- Triaille, C.; Vansteenkiste, L.; Constant, M.; Ambroise, J.; Méric de Bellefon, L.; Nzeusseu Toukap, A.; Sokolova, T.; Galant, C.; Coulie, P.; Carrasco, J.; et al. Paired Rheumatoid Arthritis Synovial Biopsies From Small and Large Joints Show Similar Global Transcriptomic Patterns With Enrichment of Private Specificity TCRB and TCR Signaling Pathways. Front. Immunol. 2020, 11, 593083. [Google Scholar] [CrossRef] [PubMed]
- Tang, B.; Yan, R.; Zhu, J.; Cheng, S.; Kong, C.; Chen, W.; Fang, S.; Wang, Y.; Yang, Y.; Qiu, R.; et al. Integrative analysis of the molecular mechanisms, immunological features and immunotherapy response of ferroptosis regulators across 33 cancer types. Int. J. Biol. Sci. 2022, 18, 180–198. [Google Scholar] [CrossRef] [PubMed]
- Sotiriou, C.; Wirapati, P.; Loi, S.; Harris, A.; Fox, S.; Smeds, J.; Nordgren, H.; Farmer, P.; Praz, V.; Haibe-Kains, B.; et al. Gene expression profiling in breast cancer: Understanding the molecular basis of histologic grade to improve prognosis. J. Natl. Cancer Inst. 2006, 98, 262–272. [Google Scholar] [CrossRef] [PubMed]










| GSE_ID | Samples | RA | Control | Platform |
|---|---|---|---|---|
| GSE 153015 | 10 | 10 | 0 | GPL570 |
| GSE 1919 | 10 | 5 | 5 | GPL91 |
| GSE 36700 | 7 | 7 | 0 | GPL570 |
| GSE 55235 | 20 | 10 | 10 | GPL96 |
| GSE 55457 | 23 | 13 | 10 | GPL96 |
| GSE 55584 | 10 | 10 | 0 | GPL96 |
| GSE 77298 | 23 | 16 | 7 | GPL570 |
| GSE 48780 | 83 | 83 | 0 | GPL570 |
| Total | 186 | 154 | 32 |
Disclaimer/Publisher’s Note: The statements, opinions and data contained in all publications are solely those of the individual author(s) and contributor(s) and not of MDPI and/or the editor(s). MDPI and/or the editor(s) disclaim responsibility for any injury to people or property resulting from any ideas, methods, instructions or products referred to in the content. |
© 2023 by the authors. Licensee MDPI, Basel, Switzerland. This article is an open access article distributed under the terms and conditions of the Creative Commons Attribution (CC BY) license (https://creativecommons.org/licenses/by/4.0/).
Share and Cite
Xie, M.; Zhu, C.; Ye, Y. Ferroptosis-Related Molecular Clusters and Diagnostic Model in Rheumatoid Arthritis. Int. J. Mol. Sci. 2023, 24, 7342. https://doi.org/10.3390/ijms24087342
Xie M, Zhu C, Ye Y. Ferroptosis-Related Molecular Clusters and Diagnostic Model in Rheumatoid Arthritis. International Journal of Molecular Sciences. 2023; 24(8):7342. https://doi.org/10.3390/ijms24087342
Chicago/Turabian StyleXie, Maosheng, Chao Zhu, and Yujin Ye. 2023. "Ferroptosis-Related Molecular Clusters and Diagnostic Model in Rheumatoid Arthritis" International Journal of Molecular Sciences 24, no. 8: 7342. https://doi.org/10.3390/ijms24087342
APA StyleXie, M., Zhu, C., & Ye, Y. (2023). Ferroptosis-Related Molecular Clusters and Diagnostic Model in Rheumatoid Arthritis. International Journal of Molecular Sciences, 24(8), 7342. https://doi.org/10.3390/ijms24087342
