Visfatin Facilitates VEGF-D-Induced Lymphangiogenesis through Activating HIF-1α and Suppressing miR-2277-3p in Human Chondrosarcoma
Abstract
1. Introduction
2. Results
2.1. Positive Correlation of Visfatin and VEGF-D in Human Chondrosarcoma Patients
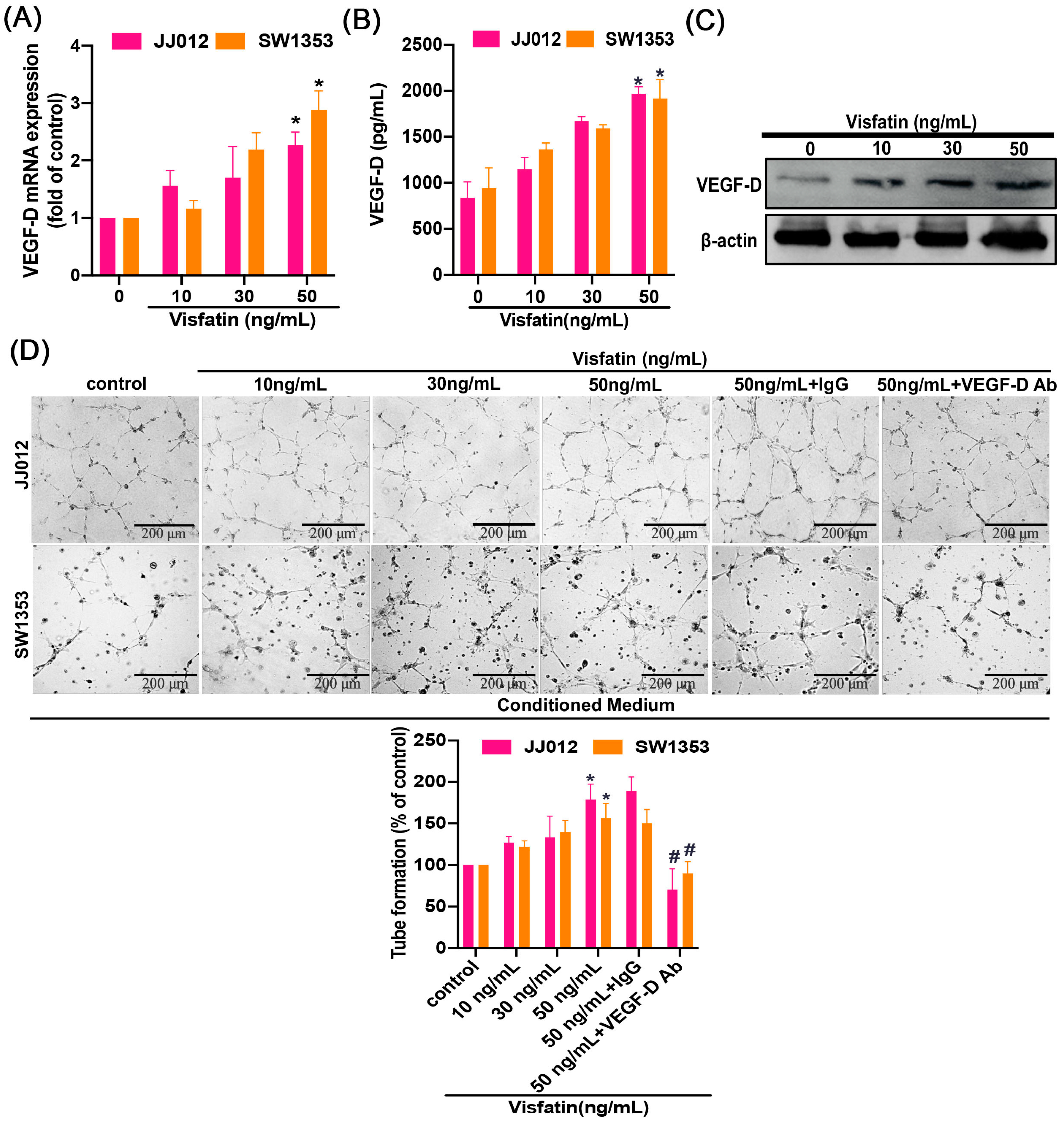
2.2. Exogenous Visfatin Enhances VEGF-D Production and Lymphangiogenesis in Human Chondrosarcomas
2.3. The RAF/MEK/ERK/HIF-1α Signaling Pathway Controls the Effect of Visfatin on VEGF-D Synthesis in Human Chondrosarcoma Cells
2.4. Visfatin Upregulates VEGF-D Expression by Blocking miR-2277-3p
2.5. Visfatin Promotes Tumor-Related Lymphangiogenesis In Vivo
3. Discussion
4. Materials and Methods
4.1. Cell Line
4.2. Real-Time Quantitative Polymerase Chain Reaction (RT-qPCR)
4.3. Enzyme-Linked Immunosorbent Assay (ELISA)
4.4. Western Blotting
4.5. Tube Formation Assay
4.6. Immunohistochemistry (IHC) Staining
4.7. Ingenuity Pathway Analysis (IPA)
4.8. Luciferase Activity
4.9. Statistical Analyses
Supplementary Materials
Author Contributions
Funding
Institutional Review Board Statement
Informed Consent Statement
Data Availability Statement
Conflicts of Interest
References
- Zając, A.E.; Kopeć, S.; Szostakowski, B.; Spałek, M.J.; Fiedorowicz, M.; Bylina, E.; Filipowicz, P.; Szumera-Ciećkiewicz, A.; Tysarowski, A.; Czarnecka, A.M.; et al. Chondrosarcoma-from Molecular Pathology to Novel Therapies. Cancers 2021, 13, 2390. [Google Scholar] [CrossRef]
- Susuki, Y.; Yamada, Y.; Ito, Y.; Kawaguchi, K.; Furukawa, H.; Kohashi, K.; Kinoshita, I.; Taguchi, K.; Nakashima, Y.; Oda, Y. A new scoring system for the grading of conventional chondrosarcoma: Its clinicopathological significance. Pathol. Res. Pract. 2022, 238, 154125. [Google Scholar] [CrossRef] [PubMed]
- Kim, J.H.; Lee, S.K. Classification of Chondrosarcoma: From Characteristic to Challenging Imaging Findings. Cancers 2023, 15, 1703. [Google Scholar] [CrossRef] [PubMed]
- Spano, D.P.; Bonelli, S.; Calligaris, M.; Carreca, A.P.; Carcione, C.; Zito, G.; Nicosia, A.; Rizzo, S.; Scilabra, S.D. High-Resolution Secretome Analysis of Chemical Hypoxia Treated Cells Identifies Putative Biomarkers of Chondrosarcoma. Proteomes 2022, 10, 25. [Google Scholar] [CrossRef] [PubMed]
- Angelini, A.; Guerra, G.; Mavrogenis, A.F.; Pala, E.; Picci, P.; Ruggieri, P. Clinical outcome of central conventional chondrosarcoma. J. Surg. Oncol. 2012, 106, 929–937. [Google Scholar] [CrossRef] [PubMed]
- Dillekås, H.; Rogers, M.S.; Straume, O. Are 90% of deaths from cancer caused by metastases? Cancer Med. 2019, 8, 5574–5576. [Google Scholar] [CrossRef] [PubMed]
- Siegel, R.L.; Miller, K.D.; Wagle, N.S.; Jemal, A. Cancer statistics, 2023. CA: A Cancer J. Clin. 2023, 73, 17–48. [Google Scholar] [CrossRef]
- Wissmann, C.; Detmar, M. Pathways targeting tumor lymphangiogenesis. Clin. Cancer Res. 2006, 12, 6865–6868. [Google Scholar] [CrossRef] [PubMed]
- Matanes, E.; Gotlieb, W.H. Pathophysiological and anatomical basis of lymphatic transit of cancer cells and role of the lymphatic system: A review of published literature. Chin. Clin. Oncol. 2021, 10, 14. [Google Scholar] [CrossRef] [PubMed]
- Alitalo, K.; Carmeliet, P. Molecular mechanisms of lymphangiogenesis in health and disease. Cancer Cell 2002, 1, 219–227. [Google Scholar] [CrossRef]
- Rauniyar, K.; Jha, S.K.; Jeltsch, M. Biology of Vascular Endothelial Growth Factor C in the Morphogenesis of Lymphatic Vessels. Front. Bioeng. Biotechnol. 2018, 6, 7. [Google Scholar] [CrossRef]
- Pillay, V.; Shukla, L.; Herle, P.; Maciburko, S.; Bandara, N.; Reid, I.; Morgan, S.; Yuan, Y.; Luu, J.; Cowley, K.J.; et al. Radiation therapy attenuates lymphatic vessel repair by reducing VEGFR-3 signalling. Front. Pharmacol. 2023, 14, 1152314. [Google Scholar] [CrossRef]
- Chen, J.M.; Luo, B.; Ma, R.; Luo, X.X.; Chen, Y.S.; Li, Y. Lymphatic Endothelial Markers and Tumor Lymphangiogenesis Assessment in Human Breast Cancer. Diagnostics 2021, 12, 4. [Google Scholar] [CrossRef]
- Iacobini, C.; Pugliese, G.; Blasetti Fantauzzi, C.; Federici, M.; Menini, S. Metabolically healthy versus metabolically unhealthy obesity. Metabolism 2019, 92, 51–60. [Google Scholar] [CrossRef]
- Avgerinos, K.I.; Spyrou, N.; Mantzoros, C.S.; Dalamaga, M. Obesity and cancer risk: Emerging biological mechanisms and perspectives. Metabolism 2019, 92, 121–135. [Google Scholar] [CrossRef] [PubMed]
- Quail, D.F.; Dannenberg, A.J. The obese adipose tissue microenvironment in cancer development and progression. Nat. Rev. Endocrinol. 2019, 15, 139–154. [Google Scholar] [CrossRef] [PubMed]
- Abdalla, M.M.I. Role of visfatin in obesity-induced insulin resistance. World J. Clin. Cases 2022, 10, 10840–10851. [Google Scholar] [CrossRef] [PubMed]
- Lin, T.C. The role of visfatin in cancer proliferation, angiogenesis, metastasis, drug resistance and clinical prognosis. Cancer Manag. Res. 2019, 11, 3481–3491. [Google Scholar] [CrossRef]
- Hung, S.Y.; Lin, C.Y.; Yu, C.C.; Chen, H.T.; Lien, M.Y.; Huang, Y.W.; Fong, Y.C.; Liu, J.F.; Wang, S.W.; Chen, W.C.; et al. Visfatin Promotes the Metastatic Potential of Chondrosarcoma Cells by Stimulating AP-1-Dependent MMP-2 Production in the MAPK Pathway. Int. J. Mol. Sci. 2021, 22, 8642. [Google Scholar] [CrossRef]
- Song, C.Y.; Chang, S.L.; Lin, C.Y.; Tsai, C.H.; Yang, S.Y.; Fong, Y.C.; Huang, Y.W.; Wang, S.W.; Chen, W.C.; Tang, C.H. Visfatin-Induced Inhibition of miR-1264 Facilitates PDGF-C Synthesis in Chondrosarcoma Cells and Enhances Endothelial Progenitor Cell Angiogenesis. Cells 2022, 11, 3470. [Google Scholar] [CrossRef]
- Stępień, S.; Olczyk, P.; Gola, J.; Komosińska-Vassev, K.; Mielczarek-Palacz, A. The Role of Selected Adipocytokines in Ovarian Cancer and Endometrial Cancer. Cells 2023, 12, 1118. [Google Scholar] [CrossRef] [PubMed]
- Liu, Y.; Cao, X. Characteristics and Significance of the Pre-metastatic Niche. Cancer Cell 2016, 30, 668–681. [Google Scholar] [CrossRef] [PubMed]
- Dieterich, L.C.; Tacconi, C.; Ducoli, L.; Detmar, M. Lymphatic vessels in cancer. Physiol. Rev. 2022, 102, 1837–1879. [Google Scholar] [CrossRef]
- Limaiem, F.; Sticco, K.L. Cancer, Chondrosarcoma; StatPearls Publishing: Treasure Island, FL, USA, 2019. [Google Scholar]
- MacDonald, I.J.; Lin, C.Y.; Kuo, S.J.; Su, C.M.; Tang, C.H. An update on current and future treatment options for chondrosarcoma. Expert. Rev. Anticancer. Ther. 2019, 19, 773. [Google Scholar] [CrossRef] [PubMed]
- Song, C.Y.; Wu, C.Y.; Lin, C.Y.; Tsai, C.H.; Chen, H.T.; Fong, Y.C.; Chen, L.C.; Tang, C.H. The stimulation of exosome generation by visfatin polarizes M2 macrophages and enhances the motility of chondrosarcoma. Environ. Toxicol. 2024, 18, 1. Available online: https://onlinelibrary.wiley.com/doi/10.1002/tox.24236 (accessed on 5 May 2024). [CrossRef] [PubMed]
- Chinapayan, S.M.; Kuppusamy, S.; Yap, N.Y.; Perumal, K.; Gobe, G.; Rajandram, R. Potential Value of Visfatin, Omentin-1, Nesfatin-1 and Apelin in Renal Cell Carcinoma (RCC): A Systematic Review and Meta-Analysis. Diagnostics 2022, 12, 3069. [Google Scholar] [CrossRef] [PubMed]
- Rajput, P.K.; Sharma, J.R.; Yadav, U.C.S. Cellular and molecular insights into the roles of visfatin in breast cancer cells plasticity programs. Life Sci. 2022, 304, 120706. [Google Scholar] [CrossRef] [PubMed]
- Sun, Y.; Zhu, S.; Wu, Z.; Huang, Y.; Liu, C.; Tang, S.; Wei, L. Elevated serum visfatin levels are associated with poor prognosis of hepatocellular carcinoma. Oncotarget 2017, 8, 23427–23435. [Google Scholar] [CrossRef] [PubMed]
- Paduch, R. The role of lymphangiogenesis and angiogenesis in tumor metastasis. Cell. Oncol. 2016, 39, 397–410. [Google Scholar] [CrossRef] [PubMed]
- Li, Z.; Lu, T.; Chen, Z.; Yu, X.; Wang, L.; Shen, G.; Huang, H.; Li, Z.; Ren, Y.; Guo, W.; et al. HOXA11 promotes lymphatic metastasis of gastric cancer via transcriptional activation of TGFbeta1. iScience 2023, 26, 107346. [Google Scholar] [CrossRef]
- Chen, L.C.; Mokgautsi, N.; Kuo, Y.C.; Wu, A.T.H.; Huang, H.S. In Silico Evaluation of HN-N07 Small Molecule as an Inhibitor of Angiogenesis and Lymphangiogenesis Oncogenic Signatures in Non-Small Cell Lung Cancer. Biomedicines 2023, 11, 2011. [Google Scholar] [CrossRef]
- Liu, X.; Li, X.; Wei, H.; Liu, Y.; Li, N. Mast cells in colorectal cancer tumour progression, angiogenesis, and lymphangiogenesis. Front. Immunol. 2023, 14, 1209056. [Google Scholar] [CrossRef]
- Li, Y.; Zheng, H.; Luo, Y.; Lin, Y.; An, M.; Kong, Y.; Zhao, Y.; Yin, Y.; Ai, L.; Huang, J.; et al. An HGF-dependent positive feedback loop between bladder cancer cells and fibroblasts mediates lymphangiogenesis and lymphatic metastasis. Cancer Commun 2023, 43, 1289–1311. [Google Scholar] [CrossRef]
- Liu, Z.-L.; Chen, H.-H.; Zheng, L.-L.; Sun, L.-P.; Shi, L. Angiogenic signaling pathways and anti-angiogenic therapy for cancer. Signal Transduct. Target. Ther. 2023, 8, 198. [Google Scholar] [CrossRef] [PubMed]
- Yi, T.; Papadopoulos, E.; Hagner, P.R.; Wagner, G. Hypoxia-inducible factor-1α (HIF-1α) promotes cap-dependent translation of selective mRNAs through up-regulating initiation factor eIF4E1 in breast cancer cells under hypoxia conditions. J. Biol. Chem. 2013, 288, 18732–18742. [Google Scholar] [CrossRef] [PubMed]
- Chang, J.W.; Liu, S.C.; Lin, Y.Y.; He, X.Y.; Wu, Y.S.; Su, C.M.; Tsai, C.H.; Chen, H.T.; Fong, Y.C.; Hu, S.L.; et al. Nesfatin-1 Stimulates CCL2-dependent Monocyte Migration And M1 Macrophage Polarization: Implications For Rheumatoid Arthritis Therapy. Int. J. Biol. Sci. 2023, 19, 281–293. [Google Scholar] [CrossRef]
- Ala, U. Competing Endogenous RNAs, Non-Coding RNAs and Diseases: An Intertwined Story. Cells 2020, 9, 1574. [Google Scholar] [CrossRef]
- Tehrani, S.S.; Zaboli, E.; Sadeghi, F.; Khafri, S.; Karimian, A.; Rafie, M.; Parsian, H. MicroRNA-26a-5p as a potential predictive factor for determining the effectiveness of trastuzumab therapy in HER-2 positive breast cancer patients. BioMedicine 2021, 11, 30–39. [Google Scholar] [CrossRef] [PubMed]
- Xu, S.; Wang, L.; Zhao, Y.; Mo, T.; Wang, B.; Lin, J.; Yang, H. Metabolism-regulating non-coding RNAs in breast cancer: Roles, mechanisms and clinical applications. J. Biomed. Sci. 2024, 31, 25. [Google Scholar] [CrossRef]
- Tsai, H.C.; Lai, Y.Y.; Hsu, H.C.; Fong, Y.C.; Lien, M.Y.; Tang, C.H. CCL4 Stimulates Cell Migration in Human Osteosarcoma via the mir-3927-3p/Integrin alphavbeta3 Axis. Int. J. Mol. Sci. 2021, 22, 12737. [Google Scholar] [CrossRef]
- Tzeng, H.E.; Lin, S.L.; Thadevoos, L.A.; Lien, M.Y.; Yang, W.H.; Ko, C.Y.; Lin, C.Y.; Huang, Y.W.; Liu, J.F.; Fong, Y.C.; et al. Nerve growth factor promotes lysyl oxidase-dependent chondrosarcoma cell metastasis by suppressing miR-149-5p synthesis. Cell Death Dis. 2021, 12, 1101. [Google Scholar] [CrossRef] [PubMed]
- Seki, I.; Izumi, H.; Okamoto, N.; Ikenouchi, A.; Morimoto, Y.; Horie, S.; Yoshimura, R. Serum Extracellular Vesicle-Derived hsa-miR-2277-3p and hsa-miR-6813-3p Are Potential Biomarkers for Major Depression: A Preliminary Study. Int. J. Mol. Sci. 2023, 24, 13902. [Google Scholar] [CrossRef] [PubMed]
- Gao, Q.; Lei, F.; Zeng, Q.; Gao, Z.; Niu, P.; Ning, J.; Li, J.; Zhang, J. Functional Passenger-Strand miRNAs in Exosomes Derived from Human Colon Cancer Cells and Their Heterogeneous Paracrine Effects. Int. J. Biol. Sci. 2020, 16, 1044–1058. [Google Scholar] [CrossRef]
- Liu, P.I.; Jiang, Y.J.; Chang, A.C.; Huang, C.L.; Fong, Y.C.; Guo, J.H.; Liu, C.L.; Wang, S.W.; Liu, J.F.; Chang, S.L.; et al. ANGPTL2 promotes VEGF-A synthesis in human lung cancer and facilitates lymphangiogenesis. Aging 2023, 15, 1652–1667. [Google Scholar] [CrossRef] [PubMed]
- Wang, L.H.; Lin, C.Y.; Liu, S.C.; Liu, G.T.; Chen, Y.L.; Chen, J.J.; Chan, C.H.; Lin, T.Y.; Chen, C.K.; Xu, G.H.; et al. CCL5 promotes VEGF-C production and induces lymphangiogenesis by suppressing miR-507 in human chondrosarcoma cells. Oncotarget 2016, 7, 36896–36908. [Google Scholar] [CrossRef] [PubMed]
- Ottaviano, L.; Schaefer, K.L.; Gajewski, M.; Huckenbeck, W.; Baldus, S.; Rogel, U.; Mackintosh, C.; de Alava, E.; Myklebost, O.; Kresse, S.H.; et al. Molecular characterization of commonly used cell lines for bone tumor research: A trans-European EuroBoNet effort. Genes. Chromosomes Cancer 2010, 49, 40–51. [Google Scholar] [CrossRef] [PubMed]
- Jagasia, A.A.; Block, J.A.; Qureshi, A.; Diaz, M.O.; Nobori, T.; Gitelis, S.; Iyer, A.P. Chromosome 9 related aberrations and deletions of the CDKN2 and MTS2 putative tumor suppressor genes in human chondrosarcomas. Cancer Lett. 1996, 105, 91–103. [Google Scholar] [CrossRef] [PubMed]
- Su, C.M.; Tang, C.H.; Chi, M.J.; Lin, C.Y.; Fong, Y.C.; Liu, Y.C.; Chen, W.C.; Wang, S.W. Resistin facilitates VEGF-C-associated lymphangiogenesis by inhibiting miR-186 in human chondrosarcoma cells. Biochem. Pharmacol. 2018, 154, 234–242. [Google Scholar] [CrossRef] [PubMed]
- Artika, I.M.; Dewi, Y.P.; Nainggolan, I.M.; Siregar, J.E.; Antonjaya, U. Real-Time Polymerase Chain Reaction: Current Techniques, Applications, and Role in COVID-19 Diagnosis. Genes 2022, 13, 2387. [Google Scholar] [CrossRef]
- Liu, C.-L.; Ho, T.-L.; Fang, S.-Y.; Guo, J.-H.; Wu, C.-Y.; Fong, Y.-C.; Liaw, C.-C.; Tang, C.-H. Ugonin L inhibits osteoclast formation and promotes osteoclast apoptosis by inhibiting the MAPK and NF-κB pathways. Biomed. Pharmacother. 2023, 166, 115392. [Google Scholar] [CrossRef]
- Zhang, L.; Hellström, K.E.; Chen, L. Luciferase activity as a marker of tumor burden and as an indicator of tumor response to antineoplastic therapy in vivo. Clin. Exp. Metastasis 1994, 12, 87–92. [Google Scholar] [CrossRef] [PubMed]








Disclaimer/Publisher’s Note: The statements, opinions and data contained in all publications are solely those of the individual author(s) and contributor(s) and not of MDPI and/or the editor(s). MDPI and/or the editor(s) disclaim responsibility for any injury to people or property resulting from any ideas, methods, instructions or products referred to in the content. |
© 2024 by the authors. Licensee MDPI, Basel, Switzerland. This article is an open access article distributed under the terms and conditions of the Creative Commons Attribution (CC BY) license (https://creativecommons.org/licenses/by/4.0/).
Share and Cite
Song, C.-Y.; Hsieh, S.-L.; Yang, S.-Y.; Lin, C.-Y.; Wang, S.-W.; Tsai, C.-H.; Lo, Y.-S.; Fong, Y.-C.; Tang, C.-H. Visfatin Facilitates VEGF-D-Induced Lymphangiogenesis through Activating HIF-1α and Suppressing miR-2277-3p in Human Chondrosarcoma. Int. J. Mol. Sci. 2024, 25, 5142. https://doi.org/10.3390/ijms25105142
Song C-Y, Hsieh S-L, Yang S-Y, Lin C-Y, Wang S-W, Tsai C-H, Lo Y-S, Fong Y-C, Tang C-H. Visfatin Facilitates VEGF-D-Induced Lymphangiogenesis through Activating HIF-1α and Suppressing miR-2277-3p in Human Chondrosarcoma. International Journal of Molecular Sciences. 2024; 25(10):5142. https://doi.org/10.3390/ijms25105142
Chicago/Turabian StyleSong, Chang-Yu, Shang-Lin Hsieh, Shang-Yu Yang, Chih-Yang Lin, Shih-Wei Wang, Chun-Hao Tsai, Yuan-Shun Lo, Yi-Chin Fong, and Chih-Hsin Tang. 2024. "Visfatin Facilitates VEGF-D-Induced Lymphangiogenesis through Activating HIF-1α and Suppressing miR-2277-3p in Human Chondrosarcoma" International Journal of Molecular Sciences 25, no. 10: 5142. https://doi.org/10.3390/ijms25105142
APA StyleSong, C.-Y., Hsieh, S.-L., Yang, S.-Y., Lin, C.-Y., Wang, S.-W., Tsai, C.-H., Lo, Y.-S., Fong, Y.-C., & Tang, C.-H. (2024). Visfatin Facilitates VEGF-D-Induced Lymphangiogenesis through Activating HIF-1α and Suppressing miR-2277-3p in Human Chondrosarcoma. International Journal of Molecular Sciences, 25(10), 5142. https://doi.org/10.3390/ijms25105142

