Natural Killer Cells Reprogram Myeloid-Derived Suppressor Cells to Induce TNF-α Release via NKG2D–Ligand Interaction after Cryo-Thermal Therapy
Abstract
1. Introduction
2. Results
2.1. NK Cells at the Late Stage after CTT Played an Important Role in Maintaining the Long-Term Survival of Mice
2.2. Activated NK Cells Promoted the Maturation of Myeloid Cells and the Activation of T Cells as Well as Regulating T Cell Differentiation at the Late Stage after CTT
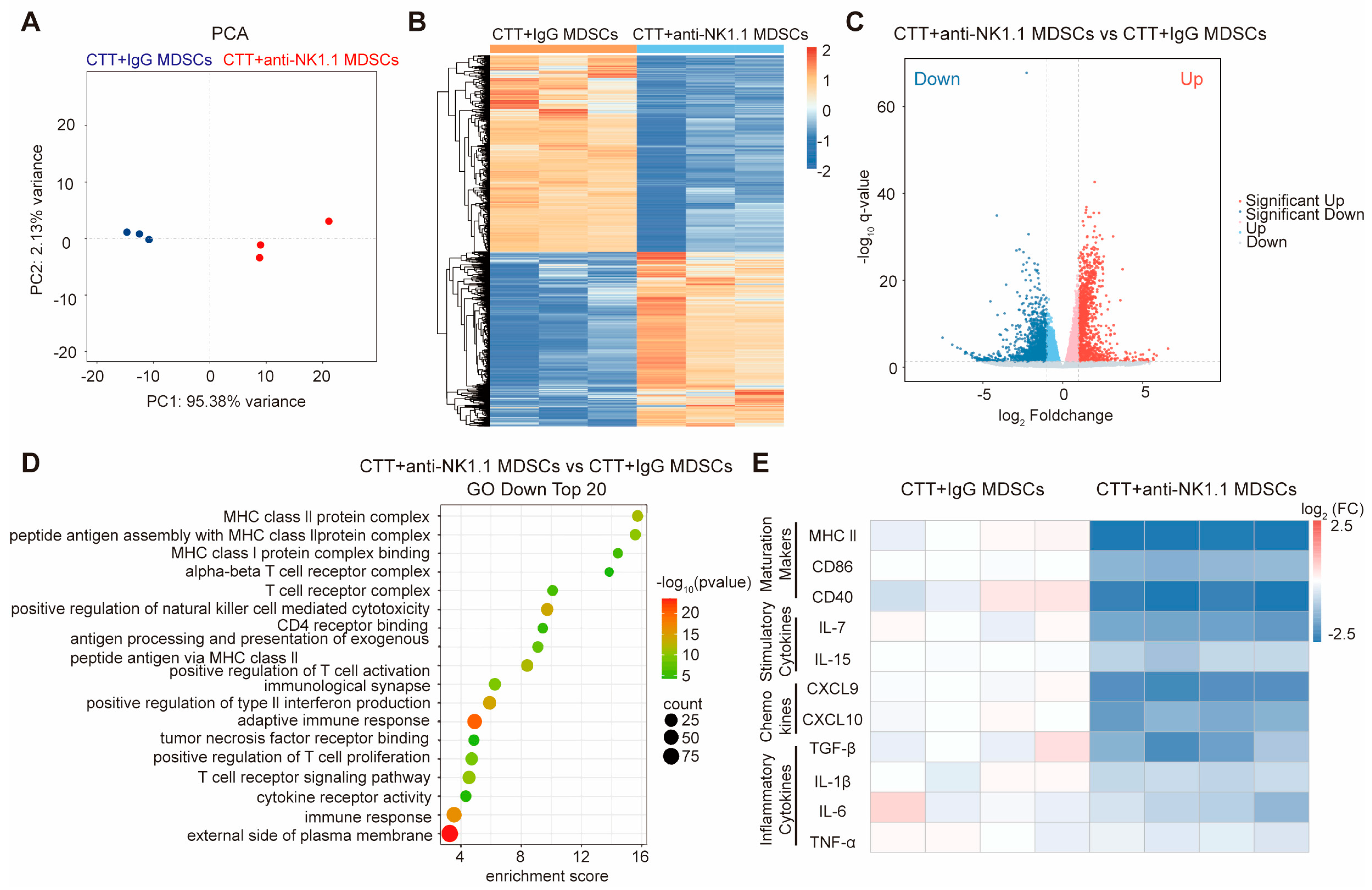
2.3. NK Cells Were Essential for Reversing the Immunosuppression of MDSCs and Promoting MDSC Maturation at the Late Stage after CTT
2.4. NK Cells Reversed the Immunosuppression of MDSCs and Promoted MDSC Maturation at the Late Stage after CTT, Which Plays a Critical Role in CTT-Triggered Systemic Anti-Tumor Immunity
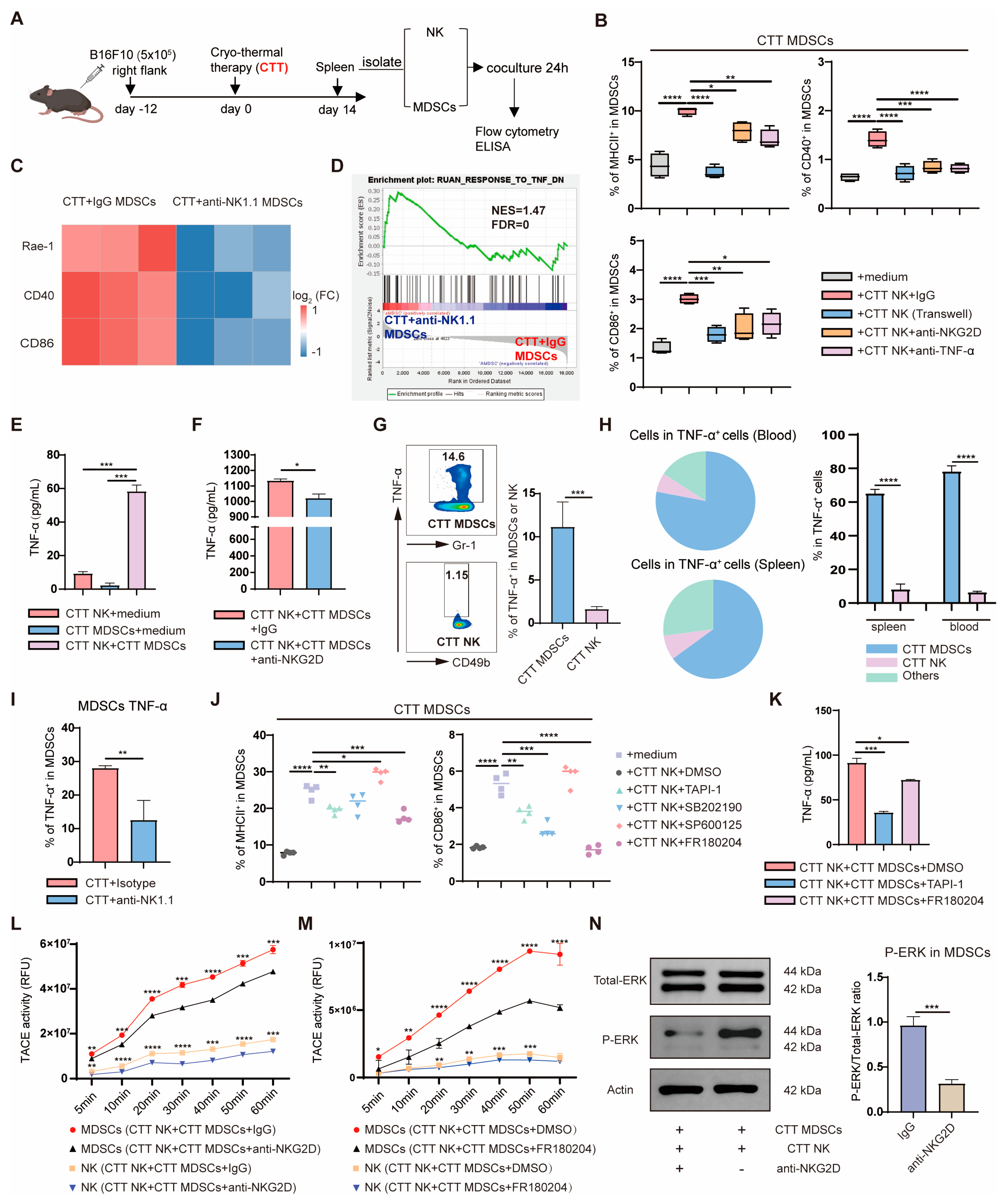
2.5. NKG2D–Ligand Interaction Promoted MDSC Maturation by Increasing TACE Activity in MDSCs through ERK Signaling, Which, in Turn, Increased the Release of Soluble TNF-α from MDSCs
3. Discussion
4. Materials and Methods
4.1. Cell Culture and Animal Model
4.2. The Cryothermal Therapy (CTT) Procedures
4.3. NK Cell Depletion In Vivo
4.4. Flow Cytometry Analysis
4.5. 3′ RNA-Seq of MDSCs
4.6. Cell Isolation of CD8+ T Cells, NK Cells and MDSCs
4.7. Coculture Supernatant Preparation and Enzyme Linked Immunosorbent Assay (ELISA)
4.8. In Vitro Tumor Killing Assay
4.9. In Vitro MDSCs Phenotype and Function Detection
4.10. Western Blotting
4.11. TACE Activity
4.12. Statistical Analysis
5. Conclusions
Supplementary Materials
Author Contributions
Funding
Institutional Review Board Statement
Informed Consent Statement
Data Availability Statement
Acknowledgments
Conflicts of Interest
References
- Skalniak, L.; Zak, K.M.; Guzik, K.; Magiera, K.; Musielak, B.; Pachota, M.; Szelazek, B.; Kocik, J.; Grudnik, P.; Tomala, M.; et al. Small-molecule inhibitors of PD-1/PD-L1 immune checkpoint alleviate the PD-L1-induced exhaustion of T-cells. Oncotarget 2017, 8, 72167–72181. [Google Scholar] [CrossRef]
- Peng, P.; Lou, Y.; Wang, S.; Wang, J.; Zhang, Z.; Du, P.; Zheng, J.; Liu, P.; Xu, L.X. Activated NK cells reprogram MDSCs via NKG2D-NKG2DL and IFN-γ to modulate antitumor T-cell response after cryo-thermal therapy. J. Immunother. Cancer 2022, 10, e005769. [Google Scholar] [CrossRef] [PubMed]
- Sugiyama, D.; Hinohara, K.; Nishikawa, H. Significance of regulatory T cells in cancer immunology and immunotherapy. Exp. Dermatol. 2023, 32, 256–263. [Google Scholar] [CrossRef] [PubMed]
- Groth, C.; Hu, X.; Weber, R.; Fleming, V.; Altevogt, P.; Utikal, J.; Umansky, V. Immunosuppression mediated by myeloid-derived suppressor cells (MDSCs) during tumour progression. Br. J. Cancer 2019, 120, 16–25. [Google Scholar] [CrossRef] [PubMed]
- Gabrilovich, D.I. Myeloid-Derived Suppressor Cells. Cancer Immunol. Res. 2017, 5, 3–8. [Google Scholar] [CrossRef]
- Veglia, F.; Perego, M.; Gabrilovich, D. Myeloid-derived suppressor cells coming of age. Nat. Immunol. 2018, 19, 108–119. [Google Scholar] [CrossRef]
- Dysthe, M.; Parihar, R. Myeloid-Derived Suppressor Cells in the Tumor Microenvironment. Adv. Exp. Med. Biol. 2020, 1224, 117–140. [Google Scholar] [PubMed]
- Du, P.; Zheng, J.; Wang, S.; Lou, Y.; Zhang, Z.; Wang, J.; Zhu, Y.; You, J.; Zhang, A.; Liu, P. Combining Cryo-Thermal Therapy with Anti-IL-6 Treatment Promoted the Maturation of MDSCs to Induce Long-Term Survival in a Mouse Model of Breast Cancer. Int. J. Mol. Sci. 2023, 24, 7018. [Google Scholar] [CrossRef]
- Zhu, J.; Zhang, Y.; Zhang, A.; He, K.; Liu, P.; Xu, L.X. Cryo-thermal therapy elicits potent anti-tumor immunity by inducing extracellular Hsp70-dependent MDSC differentiation. Sci. Rep. 2016, 6, 27136. [Google Scholar] [CrossRef]
- He, K.; Jia, S.; Lou, Y.; Liu, P.; Xu, L.X. Cryo-thermal therapy induces macrophage polarization for durable anti-tumor immunity. Cell Death Dis. 2019, 10, 216. [Google Scholar] [CrossRef]
- Peng, P.; Lou, Y.; Wang, J.; Wang, S.; Liu, P.; Xu, L.X. Th1-Dominant CD4(+) T Cells Orchestrate Endogenous Systematic Antitumor Immune Memory After Cryo-Thermal Therapy. Front. Immunol. 2022, 13, 944115. [Google Scholar] [CrossRef]
- Zhou, Y.; Cheng, L.; Liu, L.; Li, X. NK cells are never alone: Crosstalk and communication in tumour microenvironments. Mol. Cancer 2023, 22, 34. [Google Scholar] [CrossRef]
- Wu, S.Y.; Fu, T.; Jiang, Y.Z.; Shao, Z.M. Natural killer cells in cancer biology and therapy. Mol. Cancer 2020, 19, 120. [Google Scholar] [CrossRef] [PubMed]
- Ferlazzo, G.; Morandi, B. Cross-Talks between Natural Killer Cells and Distinct Subsets of Dendritic Cells. Front. Immunol. 2014, 5, 159. [Google Scholar] [CrossRef] [PubMed]
- Dungan, L.S.; McGuinness, N.C.; Boon, L.; Lynch, M.A.; Mills, K.H. Innate IFN-γ promotes development of experimental autoimmune encephalomyelitis: A role for NK cells and M1 macrophages. Eur. J. Immunol. 2014, 44, 2903–2917. [Google Scholar] [CrossRef]
- Lai, H.C.; Chang, C.J.; Lin, C.S.; Wu, T.R.; Hsu, Y.J.; Wu, T.S.; Lu, J.J.; Martel, J.; Ojcius, D.M.; Ku, C.L.; et al. NK Cell-Derived IFN-γ Protects against Nontuberculous Mycobacterial Lung Infection. J. Immunol. 2018, 201, 1478–1490. [Google Scholar] [CrossRef]
- Vitale, M.; Della Chiesa, M.; Carlomagno, S.; Pende, D.; Aricò, M.; Moretta, L.; Moretta, A. NK-dependent DC maturation is mediated by TNFalpha and IFNgamma released upon engagement of the NKp30 triggering receptor. Blood 2005, 106, 566–571. [Google Scholar] [CrossRef]
- Piccioli, D.; Sbrana, S.; Melandri, E.; Valiante, N.M. Contact-dependent stimulation and inhibition of dendritic cells by natural killer cells. J. Exp. Med. 2002, 195, 335–341. [Google Scholar] [CrossRef] [PubMed]
- Mackern-Oberti, J.P.; Jara, E.L.; Riedel, C.A.; Kalergis, A.M. Hormonal Modulation of Dendritic Cells Differentiation, Maturation and Function: Implications for the Initiation and Progress of Systemic Autoimmunity. Arch. Immunol. Et Ther. Exp. 2017, 65, 123–136. [Google Scholar] [CrossRef]
- Tcyganov, E.; Mastio, J.; Chen, E.; Gabrilovich, D.I. Plasticity of myeloid-derived suppressor cells in cancer. Curr. Opin. Immunol. 2018, 51, 76–82. [Google Scholar] [CrossRef]
- Fan, R.; De Beule, N.; Maes, A.; De Bruyne, E.; Menu, E.; Vanderkerken, K.; Maes, K.; Breckpot, K.; De Veirman, K. The prognostic value and therapeutic targeting of myeloid-derived suppressor cells in hematological cancers. Front. Immunol. 2022, 13, 1016059. [Google Scholar] [CrossRef] [PubMed]
- Sharma, N.; Trinidad, C.V.; Trembath, A.P.; Markiewicz, M.A. NKG2D Signaling between Human NK Cells Enhances TACE-Mediated TNF-α Release. J. Immunol. 2017, 199, 2865–2872. [Google Scholar] [CrossRef]
- Sedger, L.M.; McDermott, M.F. TNF and TNF-receptors: From mediators of cell death and inflammation to therapeutic giants—Past, present and future. Cytokine Growth Factor Rev. 2014, 25, 453–472. [Google Scholar] [CrossRef] [PubMed]
- Xu, P.; Liu, J.; Sakaki-Yumoto, M.; Derynck, R. TACE activation by MAPK-mediated regulation of cell surface dimerization and TIMP3 association. Sci. Signal. 2012, 5, ra34. [Google Scholar] [CrossRef] [PubMed]
- Soond, S.M.; Everson, B.; Riches, D.W.; Murphy, G. ERK-mediated phosphorylation of Thr735 in TNFalpha-converting enzyme and its potential role in TACE protein trafficking. J. Cell Sci. 2005, 118 Pt 11, 2371–2380. [Google Scholar] [CrossRef] [PubMed]
- Huovila, A.P.; Turner, A.J.; Pelto-Huikko, M.; Kärkkäinen, I.; Ortiz, R.M. Shedding light on ADAM metalloproteinases. Trends Biochem. Sci. 2005, 30, 413–422. [Google Scholar] [CrossRef]
- Killock, D.J.; Ivetić, A. The cytoplasmic domains of TNFalpha-converting enzyme (TACE/ADAM17) and L-selectin are regulated differently by p38 MAPK and PKC to promote ectodomain shedding. Biochem. J. 2010, 428, 293–304. [Google Scholar] [CrossRef]
- Toutouzas, K.; Grassos, H.; Synetos, A.; Drakopoulou, M.; Tsiamis, E.; Moldovan, C.; Agrogiannis, G.; Patsouris, E.; Siores, E.; Stefanadis, C. A new non-invasive method for detection of local inflammation in atherosclerotic plaques: Experimental application of microwave radiometry. Atherosclerosis 2011, 215, 82–89. [Google Scholar] [CrossRef] [PubMed]
- Malmberg, K.J.; Carlsten, M.; Björklund, A.; Sohlberg, E.; Bryceson, Y.T.; Ljunggren, H.G. Natural killer cell-mediated immunosurveillance of human cancer. Semin. Immunol. 2017, 31, 20–29. [Google Scholar] [CrossRef]
- Schuster, I.S.; Coudert, J.D.; Andoniou, C.E.; Degli-Esposti, M.A. “Natural Regulators”: NK Cells as Modulators of T Cell Immunity. Front. Immunol. 2016, 7, 235. [Google Scholar] [CrossRef]
- Jost, S.; Lucar, O.; Lee, E.; Yoder, T.; Kroll, K.; Sugawara, S.; Smith, S.; Jones, R.; Tweet, G.; Werner, A.; et al. Antigen-specific memory NK cell responses against HIV and influenza use the NKG2/HLA-E axis. Sci. Immunol. 2023, 8, eadi3974. [Google Scholar] [CrossRef] [PubMed]
- Sun, J.C.; Beilke, J.N.; Lanier, L.L. Adaptive immune features of natural killer cells. Nature 2009, 457, 557–561. [Google Scholar] [CrossRef]
- Cooper, M.A.; Elliott, J.M.; Keyel, P.A.; Yang, L.; Carrero, J.A.; Yokoyama, W.M. Cytokine-induced memory-like natural killer cells. Proc. Natl. Acad. Sci. USA 2009, 106, 1915–1919. [Google Scholar] [CrossRef] [PubMed]
- Paust, S.; Gill, H.S.; Wang, B.Z.; Flynn, M.P.; Moseman, E.A.; Senman, B.; Szczepanik, M.; Telenti, A.; Askenase, P.W.; Compans, R.W.; et al. Critical role for the chemokine receptor CXCR6 in NK cell-mediated antigen-specific memory of haptens and viruses. Nat. Immunol. 2010, 11, 1127–1135. [Google Scholar] [CrossRef] [PubMed]
- Björkström, N.K.; Lindgren, T.; Stoltz, M.; Fauriat, C.; Braun, M.; Evander, M.; Michaëlsson, J.; Malmberg, K.J.; Klingström, J.; Ahlm, C.; et al. Rapid expansion and long-term persistence of elevated NK cell numbers in humans infected with hantavirus. J. Exp. Med. 2011, 208, 13–21. [Google Scholar] [CrossRef] [PubMed]
- Fuertes, M.B.; Domaica, C.I.; Zwirner, N.W. Leveraging NKG2D Ligands in Immuno-Oncology. Front. Immunol. 2021, 12, 713158. [Google Scholar] [CrossRef] [PubMed]
- Frazao, A.; Rethacker, L.; Messaoudene, M.; Avril, M.F.; Toubert, A.; Dulphy, N.; Caignard, A. NKG2D/NKG2-Ligand Pathway Offers New Opportunities in Cancer Treatment. Front. Immunol. 2019, 10, 661. [Google Scholar] [CrossRef]
- Hwang, Y.H.; Kim, S.J.; Yee, S.T. Physcion-Matured Dendritic Cells Induce the Differentiation of Th1 Cells. Int. J. Mol. Sci. 2020, 21, 1753. [Google Scholar] [CrossRef]
- Di Sabatino, A.; Rovedatti, L.; Vetrano, S.; Vidali, F.; Biancheri, P.; Rescigno, M.; Danese, S.; Macdonald, T.T.; Corazza, G.R. Involvement of CD40-CD40 ligand in uncomplicated and refractory celiac disease. Am. J. Gastroenterol. 2011, 106, 519–527. [Google Scholar] [CrossRef]
- Remoli, M.E.; Ragimbeau, J.; Giacomini, E.; Gafa, V.; Severa, M.; Lande, R.; Pellegrini, S.; Coccia, E.M. NF-{kappa}B is required for STAT-4 expression during dendritic cell maturation. J. Leukoc. Biol. 2007, 81, 355–363. [Google Scholar] [CrossRef]
- O’Sullivan, B.; Thomas, R. CD40 and dendritic cell function. Crit. Rev. Immunol. 2003, 23, 83–107. [Google Scholar] [CrossRef] [PubMed]
- Yu, K.; Yu, C.; Jiao, L.; Miao, K.; Ni, L.; Rao, X.; Zhou, L.; Zhao, C. The Function and Therapeutic Implications of TNF Signaling in MDSCs. Biomolecules 2022, 12, 1627. [Google Scholar] [CrossRef]
- Sawada, M.; Goto, K.; Morimoto-Okazawa, A.; Haruna, M.; Yamamoto, K.; Yamamoto, Y.; Nakagawa, S.; Hiramatsu, K.; Matsuzaki, S.; Kobayashi, E.; et al. PD-1+ Tim3+ tumor-infiltrating CD8 T cells sustain the potential for IFN-γ production, but lose cytotoxic activity in ovarian cancer. Int. Immunol. 2020, 32, 397–405. [Google Scholar] [CrossRef]
- Tumino, N.; Di Pace, A.L.; Besi, F.; Quatrini, L.; Vacca, P.; Moretta, L. Interaction Between MDSC and NK Cells in Solid and Hematological Malignancies: Impact on HSCT. Front. Immunol. 2021, 12, 638841. [Google Scholar] [CrossRef] [PubMed]
- Wu, A.A.; Drake, V.; Huang, H.S.; Chiu, S.; Zheng, L. Reprogramming the tumor microenvironment: Tumor-induced immunosuppressive factors paralyze T cells. Oncoimmunology 2015, 4, e1016700. [Google Scholar] [CrossRef] [PubMed]
- Stiff, A.; Trikha, P.; Mundy-Bosse, B.; McMichael, E.; Mace, T.A.; Benner, B.; Kendra, K.; Campbell, A.; Gautam, S.; Abood, D.; et al. Nitric Oxide Production by Myeloid-Derived Suppressor Cells Plays a Role in Impairing Fc Receptor-Mediated Natural Killer Cell Function. Clin. Cancer Res. An. Off. J. Am. Assoc. Cancer Res. 2018, 24, 1891–1904. [Google Scholar] [CrossRef] [PubMed]
- Li, H.; Han, Y.; Guo, Q.; Zhang, M.; Cao, X. Cancer-expanded myeloid-derived suppressor cells induce anergy of NK cells through membrane-bound TGF-beta 1. J. Immunol. 2009, 182, 240–249. [Google Scholar] [CrossRef] [PubMed]
- Greene, S.; Robbins, Y.; Mydlarz, W.K.; Huynh, A.P.; Schmitt, N.C.; Friedman, J.; Horn, L.A.; Palena, C.; Schlom, J.; Maeda, D.Y.; et al. Inhibition of MDSC Trafficking with SX-682, a CXCR1/2 Inhibitor, Enhances NK-Cell Immunotherapy in Head and Neck Cancer Models. Clin. Cancer Res. Off. J. Am. Assoc. Cancer Res. 2020, 26, 1420–1431. [Google Scholar] [CrossRef] [PubMed]
- Peng, P.; Hu, H.; Liu, P.; Xu, L.X. Neoantigen-specific CD4(+) T-cell response is critical for the therapeutic efficacy of cryo-thermal therapy. J. Immunother. Cancer 2020, 8, e000421. [Google Scholar] [CrossRef]
- Wang, X.M.; Terasaki, P.I.; Rankin, G.W., Jr.; Chia, D.; Zhong, H.P.; Hardy, S. A new microcellular cytotoxicity test based on calcein AM release. Human. Immunol. 1993, 37, 264–270. [Google Scholar] [CrossRef]
- Wang, S.; Cheng, M.; Peng, P.; Lou, Y.; Zhang, A.; Liu, P. Iron Released after Cryo-Thermal Therapy Induced M1 Macrophage Polarization, Promoting the Differentiation of CD4(+) T Cells into CTLs. Int. J. Mol. Sci. 2021, 22, 7010. [Google Scholar] [CrossRef] [PubMed]







Disclaimer/Publisher’s Note: The statements, opinions and data contained in all publications are solely those of the individual author(s) and contributor(s) and not of MDPI and/or the editor(s). MDPI and/or the editor(s) disclaim responsibility for any injury to people or property resulting from any ideas, methods, instructions or products referred to in the content. |
© 2024 by the authors. Licensee MDPI, Basel, Switzerland. This article is an open access article distributed under the terms and conditions of the Creative Commons Attribution (CC BY) license (https://creativecommons.org/licenses/by/4.0/).
Share and Cite
You, J.; Wang, S.; Zhu, Y.; Zhang, Z.; Wang, J.; Lou, Y.; Yao, Y.; Hao, Y.; Liu, P. Natural Killer Cells Reprogram Myeloid-Derived Suppressor Cells to Induce TNF-α Release via NKG2D–Ligand Interaction after Cryo-Thermal Therapy. Int. J. Mol. Sci. 2024, 25, 5151. https://doi.org/10.3390/ijms25105151
You J, Wang S, Zhu Y, Zhang Z, Wang J, Lou Y, Yao Y, Hao Y, Liu P. Natural Killer Cells Reprogram Myeloid-Derived Suppressor Cells to Induce TNF-α Release via NKG2D–Ligand Interaction after Cryo-Thermal Therapy. International Journal of Molecular Sciences. 2024; 25(10):5151. https://doi.org/10.3390/ijms25105151
Chicago/Turabian StyleYou, Jiaqi, Shicheng Wang, Yongxin Zhu, Zelu Zhang, Junjun Wang, Yue Lou, Yichen Yao, Yuankai Hao, and Ping Liu. 2024. "Natural Killer Cells Reprogram Myeloid-Derived Suppressor Cells to Induce TNF-α Release via NKG2D–Ligand Interaction after Cryo-Thermal Therapy" International Journal of Molecular Sciences 25, no. 10: 5151. https://doi.org/10.3390/ijms25105151
APA StyleYou, J., Wang, S., Zhu, Y., Zhang, Z., Wang, J., Lou, Y., Yao, Y., Hao, Y., & Liu, P. (2024). Natural Killer Cells Reprogram Myeloid-Derived Suppressor Cells to Induce TNF-α Release via NKG2D–Ligand Interaction after Cryo-Thermal Therapy. International Journal of Molecular Sciences, 25(10), 5151. https://doi.org/10.3390/ijms25105151

