Development of an Ex Vivo Functional Assay for Prediction of Irradiation Related Toxicity in Healthy Oral Mucosa Tissue
Abstract
Simple Summary
Abstract
1. Introduction
2. Results
2.1. Healthy Mucosa Tissue Slices Maintain Viability for Several Days in Culture
2.2. Healthy Mucosa Displays a Dose-Dependent Response to X-ray Irradiation
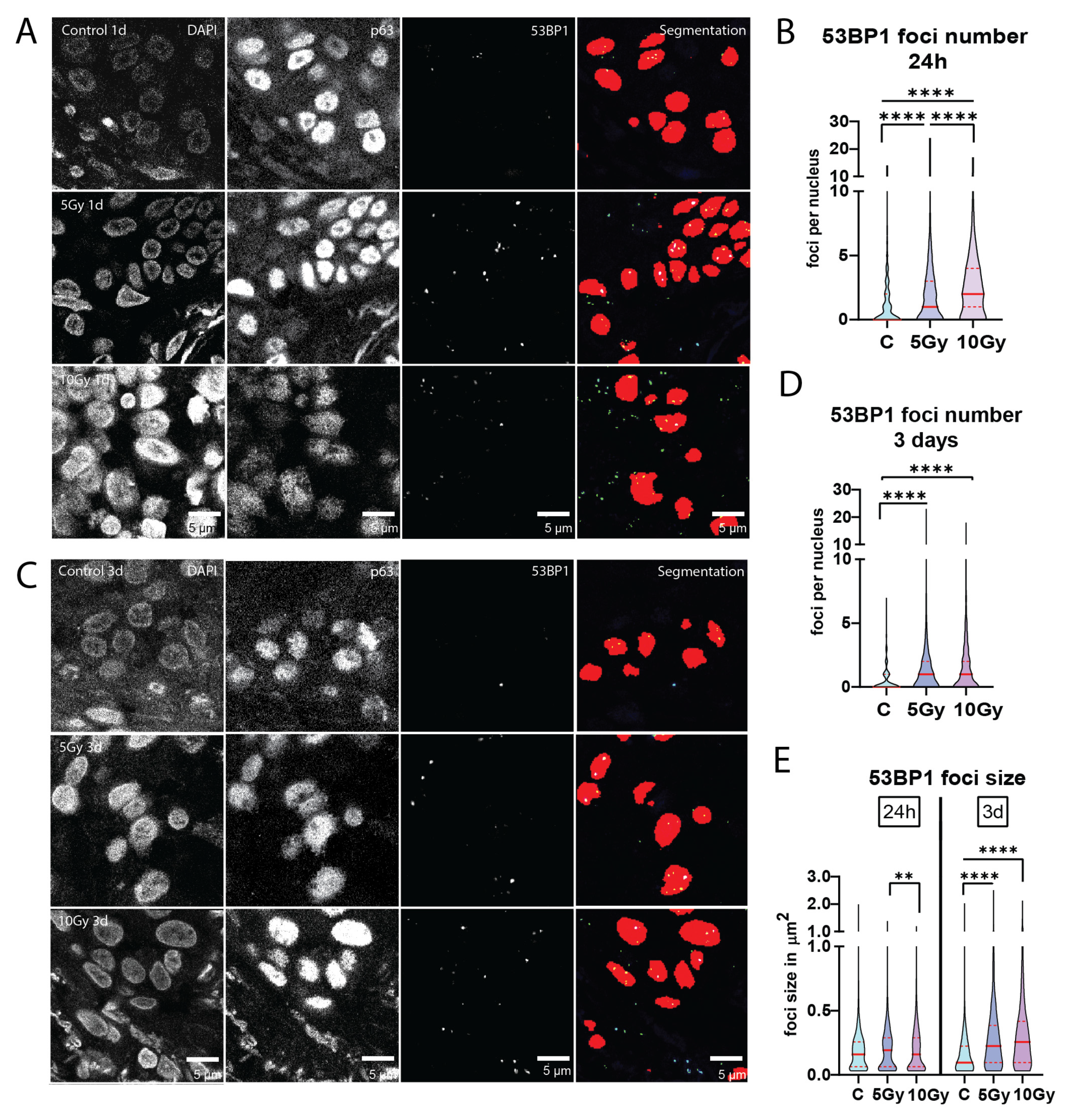
2.3. Residual DNA Damage Foci after Irradiation of Normal Mucosa
2.4. Proton Irradiation of Mucosa Tissue Slices
2.5. Immune Cells Express Inflammation-Inducing Factors upon Irradiation Ex Vivo
3. Discussion
4. Materials and Methods
4.1. Collection of Oral Mucosa Tissue
4.2. Tissue Slice Preparation and Culture
4.3. Tissue Irradiation
4.4. Immunofluorescence (IF) Staining
4.5. TUNEL Assay
4.6. Immunohistochemistry (IHC) Staining
4.7. Image Acquisition
4.8. Image Analysis of 53BP1 DNA Damage Foci
4.9. Image Analysis of the Proliferation Assay
4.10. Image Analysis of the Apoptosis Assay
4.11. Image Analysis of CD45, CD27 and IL-1β IHC Staining
4.12. Statistical Analysis
5. Conclusions and Future Perspectives
Supplementary Materials
Author Contributions
Funding
Institutional Review Board Statement
Informed Consent Statement
Data Availability Statement
Acknowledgments
Conflicts of Interest
References
- Trotti, A.; Bellm, L.A.; Epstein, J.B.; Frame, D.; Fuchs, H.J.; Gwede, C.K.; Komaroff, E.; Nalysnyk, L.; Zilberberg, M.D. Mucositis incidence, severity and associated outcomes in patients with head and neck cancer receiving radiotherapy with or without chemotherapy: A systematic literature review. Radiother. Oncol. 2003, 66, 253–262. [Google Scholar] [CrossRef]
- Turesson, I.; Nyman, J.; Holmberg, E.; Odén, A. Prognostic factors for acute and late skin reactions in radiotherapy patients. Int. J. Radiat. Oncol. Biol. Phys. 1996, 36, 1065–1075. [Google Scholar] [CrossRef] [PubMed]
- Johansen, J.; Bentzen, S.M.; Overgaard, J.; Overgaard, M. Relationship between the in vitro radiosensitivity of skin fibroblasts and the expression of subcutaneous fibrosis, telangiectasia, and skin erythema after radiotherapy. Radiother. Oncol. 1996, 40, 101–109. [Google Scholar] [CrossRef]
- Subedi, P.; Gomolka, M.; Moertl, S.; Dietz, A. Ionizing Radiation Protein Biomarkers in Normal Tissue and Their Correlation to Radiosensitivity: A Systematic Review. J. Pers. Med. 2021, 11, 140. [Google Scholar] [CrossRef]
- Liu, S.; Zhao, Q.; Zheng, Z.; Liu, Z.; Meng, L.; Dong, L.; Jiang, X. Status of Treatment and Prophylaxis for Radiation-Induced Oral Mucositis in Patients With Head and Neck Cancer. Front. Oncol. 2021, 11, 642575. [Google Scholar] [CrossRef]
- Pulito, C.; Cristaudo, A.; Porta, C.; Zapperi, S.; Blandino, G.; Morrone, A.; Strano, S. Oral mucositis: The hidden side of cancer therapy. J. Exp. Clin. Cancer Res. 2020, 39, 210. [Google Scholar] [CrossRef]
- Liu, T.; Zhang, L.; Joo, D.; Sun, S.C. NF-kappaB signaling in inflammation. Signal Transduct. Target. Ther. 2017, 2, 17023. [Google Scholar] [CrossRef]
- Singh, V.; Singh, A.K. Oral mucositis. Natl. J. Maxillofac. Surg. 2020, 11, 159–168. [Google Scholar] [CrossRef]
- Allana, A.; Shamsi, U.; Rashid, Y.; Khan, F.R.; Rozi, S. Oral mucositis & oral health related quality of life in women undergoing chemotherapy for breast cancer in Karachi, Pakistan: A multicenter hospital based cross-sectional study. PLoS ONE 2024, 19, e0295456. [Google Scholar] [CrossRef]
- Coracin, F.L.; Santos, P.S.; Gallottini, M.H.; Saboya, R.; Musqueira, P.T.; Barban, A.; Chamone Dde, A.; Dulley, F.L.; Nunes, F.D. Oral health as a predictive factor for oral mucositis. Clinics 2013, 68, 792–796. [Google Scholar] [CrossRef] [PubMed]
- Palmier, N.R.; Leme, A.F.P.; De Rossi, T.; Telles, G.P.; Morais-Faria, K.; Kowalski, L.P.; Marta, G.N.; Brandao, T.B.; Arany, P.R.; Migliorati, C.A.; et al. Salivary alpha-1-antitrypsin and macrophage migration inhibitory factor may be potential prognostic biomarkers for oncologic treatment-induced severe oral mucositis. Support. Care Cancer 2021, 29, 2939–2946. [Google Scholar] [CrossRef]
- Tschachojan, V.; Schroer, H.; Averbeck, N.; Mueller-Klieser, W. Carbon ions and X-rays induce pro-inflammatory effects in 3D oral mucosa models with and without PBMCs. Oncol. Rep. 2014, 32, 1820–1828. [Google Scholar] [CrossRef]
- Rakhorst, H.A.; Tra, W.M.; Posthumus-Van Sluijs, S.T.; Hovius, S.E.; Levendag, P.C.; Kanaar, R.; Hofer, S.O. Quantitative Analysis of Radiation-Induced DNA Break Repair in a Cultured Oral Mucosal Model. Tissue Eng. 2006, 12, 3395–3403. [Google Scholar] [CrossRef]
- Lambros, M.P.; DeSalvo, M.K.; Mulamalla, H.C.; Moreno, J.; Kondapalli, L. Genome wide expression after different doses of irradiation of a three-dimensional (3D) model of oral mucosal. Genom. Data 2016, 7, 137–139. [Google Scholar] [CrossRef] [PubMed]
- Tobita, T.; Izumi, K.; Feinberg, S.E. Development of an in vitro model for radiation-induced effects on oral keratinocytes. Int. J. Oral. Maxillofac. Surg. 2010, 39, 364–370. [Google Scholar] [CrossRef]
- Donetti, E.; Bedoni, M.; Capone, P.; Gualerzi, A.; Tartaglia, G.; Sforza, C. An in vitro model of human oral explants to study early effects of radiation mucositis. Eur. J. Oral. Sci. 2009, 117, 169–174. [Google Scholar] [CrossRef]
- Duncan, M.; Grant, G. Oral and intestinal mucositis—Causes and possible treatments. Aliment. Pharmacol. Ther. 2003, 18, 853–874. [Google Scholar] [CrossRef]
- Prasanna, P.G.; Rawojc, K.; Guha, C.; Buchsbaum, J.C.; Miszczyk, J.U.; Coleman, C.N. Normal Tissue Injury Induced by Photon and Proton Therapies: Gaps and Opportunities. Int. J. Radiat. Oncol. Biol. Phys. 2021, 110, 1325–1340. [Google Scholar] [CrossRef]
- Chen, Z.; Dominello, M.M.; Joiner, M.C.; Burmeister, J.W. Proton versus photon radiation therapy: A clinical review. Front. Oncol. 2023, 13, 1133909. [Google Scholar] [CrossRef]
- Alan Mitteer, R.; Wang, Y.; Shah, J.; Gordon, S.; Fager, M.; Butter, P.P.; Jun Kim, H.; Guardiola-Salmeron, C.; Carabe-Fernandez, A.; Fan, Y. Proton beam radiation induces DNA damage and cell apoptosis in glioma stem cells through reactive oxygen species. Sci. Rep. 2015, 5, 13961. [Google Scholar] [CrossRef]
- Capala, M.E.; Pachler, K.S.; Lauwers, I.; de Korte, M.A.; Verkaik, N.S.; Mast, H.; Jonker, B.P.; Sewnaik, A.; Hardillo, J.A.; Keereweer, S.; et al. Ex Vivo Functional Assay for Evaluating Treatment Response in Tumor Tissue of Head and Neck Squamous Cell Carcinoma. Cancers 2023, 15, 478. [Google Scholar] [CrossRef] [PubMed]
- Hintzen, R.Q.; de Jong, R.; Lens, S.M.; van Lier, R.W. CD27: Marker and mediator of T-cell activation? Immunol. Today 1994, 15, 307–311. [Google Scholar] [CrossRef] [PubMed]
- Kanarek, N.; Grivennikov, S.; Leshets, M.; Lasry, A.; Alkalay-Snir, I.; Horwitz, E.; Shaul, Y.; Stachler, M.; Voronov, E.; Apte, R.; et al. Critical role for IL-1 in DNA damage-induced mucositis. Proc. Natl. Acad. Sci. USA 2014, 111, E702–E711. [Google Scholar] [CrossRef] [PubMed]
- Dörr, W.; Hamilton, C.S.; Boyd, T.; Reed, B.; Denham, J.W. Radiation-induced changes in cellularity and proliferation in human oral mucosa. Int. J. Radiat. Oncol. Biol. Phys. 2002, 52, 911–917. [Google Scholar] [CrossRef] [PubMed]
- Xanthinaki, A.; Nicolatou-Galitis, O.; Athanassiadou, P.; Gonidi, M.; Kouloulias, V.; Sotiropoulou-Lontou, A.; Pissakas, G.; Kyprianou, K.; Kouvaris, J.; Patsouris, E. Apoptotic and inflammation markers in oral mucositis in head and neck cancer patients receiving radiotherapy: Preliminary report. Support. Care Cancer 2008, 16, 1025–1033. [Google Scholar] [CrossRef] [PubMed]
- Corrêa, L.; Bezinelli, L.M.; Rosin, F.C.P.; Ferreira, M.H.; Carvalho, D.L.C.; Lopes, R.M.D.G.; Hamerschlak, N.; Eduardo, F.D.P. Salivary cytokines and oral mucosa cells apoptosis in patients during hematopoietic cell transplantation: Possible relationship with oral mucositis. Ann. Oncol. 2019, 30, v734. [Google Scholar] [CrossRef]
- Pulsipher, A.; Savage, J.R.; Kennedy, T.P.; Gupta, K.; Cuiffo, B.G.; Sonis, S.T.; Lee, W.Y. GM-1111 reduces radiation-induced oral mucositis in mice by targeting pattern recognition receptor-mediated inflammatory signaling. PLoS ONE 2021, 16, e0249343. [Google Scholar] [CrossRef] [PubMed]
- Habash, M.; Bohorquez, L.C.; Kyriakou, E.; Kron, T.; Martin, O.A.; Blyth, B.J. Clinical and Functional Assays of Radiosensitivity and Radiation-Induced Second Cancer. Cancers 2017, 9, 147. [Google Scholar] [CrossRef] [PubMed]
- Djuzenova, C.S.; Elsner, I.; Katzer, A.; Worschech, E.; Distel, L.V.; Flentje, M.; Polat, B. Radiosensitivity in breast cancer assessed by the histone γ-H2AX and 53BP1 foci. Radiat. Oncol. 2013, 8, 98. [Google Scholar] [CrossRef]
- Sio, T.T.; Lin, H.K.; Shi, Q.; Gunn, G.B.; Cleeland, C.S.; Lee, J.J.; Hernandez, M.; Blanchard, P.; Thaker, N.G.; Phan, J.; et al. Intensity Modulated Proton Therapy Versus Intensity Modulated Photon Radiation Therapy for Oropharyngeal Cancer: First Comparative Results of Patient-Reported Outcomes. Int. J. Radiat. Oncol. Biol. Phys. 2016, 95, 1107–1114. [Google Scholar] [CrossRef]
- Romesser, P.B.; Cahlon, O.; Scher, E.; Zhou, Y.; Berry, S.L.; Rybkin, A.; Sine, K.M.; Tang, S.; Sherman, E.J.; Wong, R.; et al. Proton beam radiation therapy results in significantly reduced toxicity compared with intensity-modulated radiation therapy for head and neck tumors that require ipsilateral radiation. Radiother. Oncol. 2016, 118, 286–292. [Google Scholar] [CrossRef] [PubMed]
- Hutchinson, M.N.D.; Mierzwa, M.; D’Silva, N.J. Radiation resistance in head and neck squamous cell carcinoma: Dire need for an appropriate sensitizer. Oncogene 2020, 39, 3638–3649. [Google Scholar] [CrossRef]
- Jakobi, A.; Bandurska-Luque, A.; Stutzer, K.; Haase, R.; Lock, S.; Wack, L.J.; Monnich, D.; Thorwarth, D.; Perez, D.; Luhr, A.; et al. Identification of Patient Benefit From Proton Therapy for Advanced Head and Neck Cancer Patients Based on Individual and Subgroup Normal Tissue Complication Probability Analysis. Int. J. Radiat. Oncol. Biol. Phys. 2015, 92, 1165–1174. [Google Scholar] [CrossRef] [PubMed]
- Jakobi, A.; Stutzer, K.; Bandurska-Luque, A.; Lock, S.; Haase, R.; Wack, L.J.; Monnich, D.; Thorwarth, D.; Perez, D.; Luhr, A.; et al. NTCP reduction for advanced head and neck cancer patients using proton therapy for complete or sequential boost treatment versus photon therapy. Acta Oncol. 2015, 54, 1658–1664. [Google Scholar] [CrossRef]
- Alterio, D.; D’Ippolito, E.; Vischioni, B.; Fossati, P.; Gandini, S.; Bonora, M.; Ronchi, S.; Vitolo, V.; Mastella, E.; Magro, G.; et al. Mixed-beam approach in locally advanced nasopharyngeal carcinoma: IMRT followed by proton therapy boost versus IMRT-only. Evaluation of toxicity and efficacy. Acta Oncol. 2020, 59, 541–548. [Google Scholar] [CrossRef]
- Bourhis, J.; Montay-Gruel, P.; Gonçalves Jorge, P.; Bailat, C.; Petit, B.; Ollivier, J.; Jeanneret-Sozzi, W.; Ozsahin, M.; Bochud, F.; Moeckli, R.; et al. Clinical translation of FLASH radiotherapy: Why and how? Radiother. Oncol. 2019, 139, 11–17. [Google Scholar] [CrossRef] [PubMed]
- Bourhis, J.; Sozzi, W.J.; Jorge, P.G.; Gaide, O.; Bailat, C.; Duclos, F.; Patin, D.; Ozsahin, M.; Bochud, F.; Germond, J.-F.; et al. Treatment of a first patient with FLASH-radiotherapy. Radiother. Oncol. 2019, 139, 18–22. [Google Scholar] [CrossRef] [PubMed]
- Bohlen, T.T.; Germond, J.F.; Bourhis, J.; Vozenin, M.C.; Ozsahin, E.M.; Bochud, F.; Bailat, C.; Moeckli, R. Normal Tissue Sparing by FLASH as a Function of Single-Fraction Dose: A Quantitative Analysis. Int. J. Radiat. Oncol. Biol. Phys. 2022, 114, 1032–1044. [Google Scholar] [CrossRef] [PubMed]
- Ruan, J.L.; Lee, C.; Wouters, S.; Tullis, I.D.C.; Verslegers, M.; Mysara, M.; Then, C.K.; Smart, S.C.; Hill, M.A.; Muschel, R.J.; et al. Irradiation at Ultra-High (FLASH) Dose Rates Reduces Acute Normal Tissue Toxicity in the Mouse Gastrointestinal System. Int. J. Radiat. Oncol. Biol. Phys. 2021, 111, 1250–1261. [Google Scholar] [CrossRef]
- Rakhorst, H.A.; Posthumus-Van Sluijs, S.J.; Tra, W.M.; Van Neck, J.W.; Van Osch, G.J.; Hovius, S.E.; El Ghalbzouri, A.; Hofer, S.O. Fibroblasts accelerate culturing of mucosal substitutes. Tissue Eng. 2006, 12, 2321–2331. [Google Scholar] [CrossRef]
- Wardill, H.R.; Sonis, S.T.; Blijlevens, N.M.A.; Van Sebille, Y.Z.A.; Ciorba, M.A.; Loeffen, E.A.H.; Cheng, K.K.F.; Bossi, P.; Porcello, L.; Castillo, D.A.; et al. Prediction of mucositis risk secondary to cancer therapy: A systematic review of current evidence and call to action. Support. Care Cancer 2020, 28, 5059–5073. [Google Scholar] [CrossRef] [PubMed]
- Venkatesh, G.H.; Manjunath, V.B.; Mumbrekar, K.D.; Negi, H.; Fernandes, D.J.; Sharan, K.; Banerjee, S.; Bola Sadashiva, S.R. Polymorphisms in radio-responsive genes and its association with acute toxicity among head and neck cancer patients. PLoS ONE 2014, 9, e89079. [Google Scholar] [CrossRef] [PubMed]
- Mlak, R.; Powrozek, T.; Brzozowska, A.; Homa-Mlak, I.; Mazurek, M.; Malecka-Massalska, T. RRM1 gene expression evaluated in the liquid biopsy (blood cfRNA) as a non-invasive, predictive factor for radiotherapy-induced oral mucositis and potential prognostic biomarker in head and neck cancer patients. Cancer Biomark. 2018, 22, 657–667. [Google Scholar] [CrossRef] [PubMed]
- Reyes-Gibby, C.C.; Melkonian, S.C.; Wang, J.; Yu, R.K.; Shelburne, S.A.; Lu, C.; Gunn, G.B.; Chambers, M.S.; Hanna, E.Y.; Yeung, S.J.; et al. Identifying novel genes and biological processes relevant to the development of cancer therapy-induced mucositis: An informative gene network analysis. PLoS ONE 2017, 12, e0180396. [Google Scholar] [CrossRef] [PubMed]
- Verduijn, G.M.; Capala, M.E.; Sijtsema, N.D.; Lauwers, I.; Hernandez Tamames, J.A.; Heemsbergen, W.D.; Sewnaik, A.; Hardillo, J.A.; Mast, H.; van Norden, Y.; et al. The COMPLETE trial: HolistiC early respOnse assessMent for oroPharyngeaL cancEr paTiEnts; Protocol for an observational study. BMJ Open 2022, 12, e059345. [Google Scholar] [CrossRef]
- Rovituso, M.; Groenendijk, C.F.; Van der Wal, E.; Van Burik, W.; Ibrahimib, A.; Rituerto Prieto, H.; Brown, J.M.C.; Weber, U.; Simeonov, Y.; Fontana, M.; et al. Characterisation of the HollandPTC R&D proton beamline for physics and radiobiology studies. arXiv 2023, arXiv:2302.09943. [Google Scholar]
- Naipal, K.A.T.; Verkaik, N.S.; Sánchez, H.; van Deurzen, C.H.M.; den Bakker, M.A.; Hoeijmakers, J.H.J.; Kanaar, R.; Vreeswijk, M.P.G.; Jager, A.; van Gent, D.C. Tumor slice culture system to assess drug response of primary breast cancer. BMC Cancer 2016, 16, 78. [Google Scholar] [CrossRef]
- Lauwers, I.; Pachler, K.S.; Capala, M.E.; Sijtsema, N.D.; Van Gent, D.C.; Rovituso, M.; Hoogeman, M.S.; Verduijn, G.M.; Petit, S.F. Ex vivo radiation sensitivity assessment for individual head and neck cancer patients using deep learning-based automated nuclei and DNA damage foci detection. Clin. Transl. Radiat. Oncol. 2024, 45, 100735. [Google Scholar] [CrossRef]
- Uwe Schmidt, M.W.; Broaddus, C.; Myers, G. Cell Detection with Star-convex Polygons. arXiv 2018, arXiv:1806.03535. [Google Scholar]





Disclaimer/Publisher’s Note: The statements, opinions and data contained in all publications are solely those of the individual author(s) and contributor(s) and not of MDPI and/or the editor(s). MDPI and/or the editor(s) disclaim responsibility for any injury to people or property resulting from any ideas, methods, instructions or products referred to in the content. |
© 2024 by the authors. Licensee MDPI, Basel, Switzerland. This article is an open access article distributed under the terms and conditions of the Creative Commons Attribution (CC BY) license (https://creativecommons.org/licenses/by/4.0/).
Share and Cite
Pachler, K.S.; Lauwers, I.; Verkaik, N.S.; Rovituso, M.; van der Wal, E.; Mast, H.; Jonker, B.P.; Sewnaik, A.; Hardillo, J.A.; Keereweer, S.; et al. Development of an Ex Vivo Functional Assay for Prediction of Irradiation Related Toxicity in Healthy Oral Mucosa Tissue. Int. J. Mol. Sci. 2024, 25, 7157. https://doi.org/10.3390/ijms25137157
Pachler KS, Lauwers I, Verkaik NS, Rovituso M, van der Wal E, Mast H, Jonker BP, Sewnaik A, Hardillo JA, Keereweer S, et al. Development of an Ex Vivo Functional Assay for Prediction of Irradiation Related Toxicity in Healthy Oral Mucosa Tissue. International Journal of Molecular Sciences. 2024; 25(13):7157. https://doi.org/10.3390/ijms25137157
Chicago/Turabian StylePachler, Katrin S., Iris Lauwers, Nicole S. Verkaik, Marta Rovituso, Ernst van der Wal, Hetty Mast, Brend P. Jonker, Aniel Sewnaik, Jose A. Hardillo, Stijn Keereweer, and et al. 2024. "Development of an Ex Vivo Functional Assay for Prediction of Irradiation Related Toxicity in Healthy Oral Mucosa Tissue" International Journal of Molecular Sciences 25, no. 13: 7157. https://doi.org/10.3390/ijms25137157
APA StylePachler, K. S., Lauwers, I., Verkaik, N. S., Rovituso, M., van der Wal, E., Mast, H., Jonker, B. P., Sewnaik, A., Hardillo, J. A., Keereweer, S., Monserez, D., Kremer, B., Koppes, S., van den Bosch, T. P. P., Verduijn, G. M., Petit, S., Sørensen, B. S., van Gent, D. C., & Capala, M. E. (2024). Development of an Ex Vivo Functional Assay for Prediction of Irradiation Related Toxicity in Healthy Oral Mucosa Tissue. International Journal of Molecular Sciences, 25(13), 7157. https://doi.org/10.3390/ijms25137157

