Human Sterols Are Overproduced, Stored and Excreted in Yeasts
Abstract
1. Background
2. Results
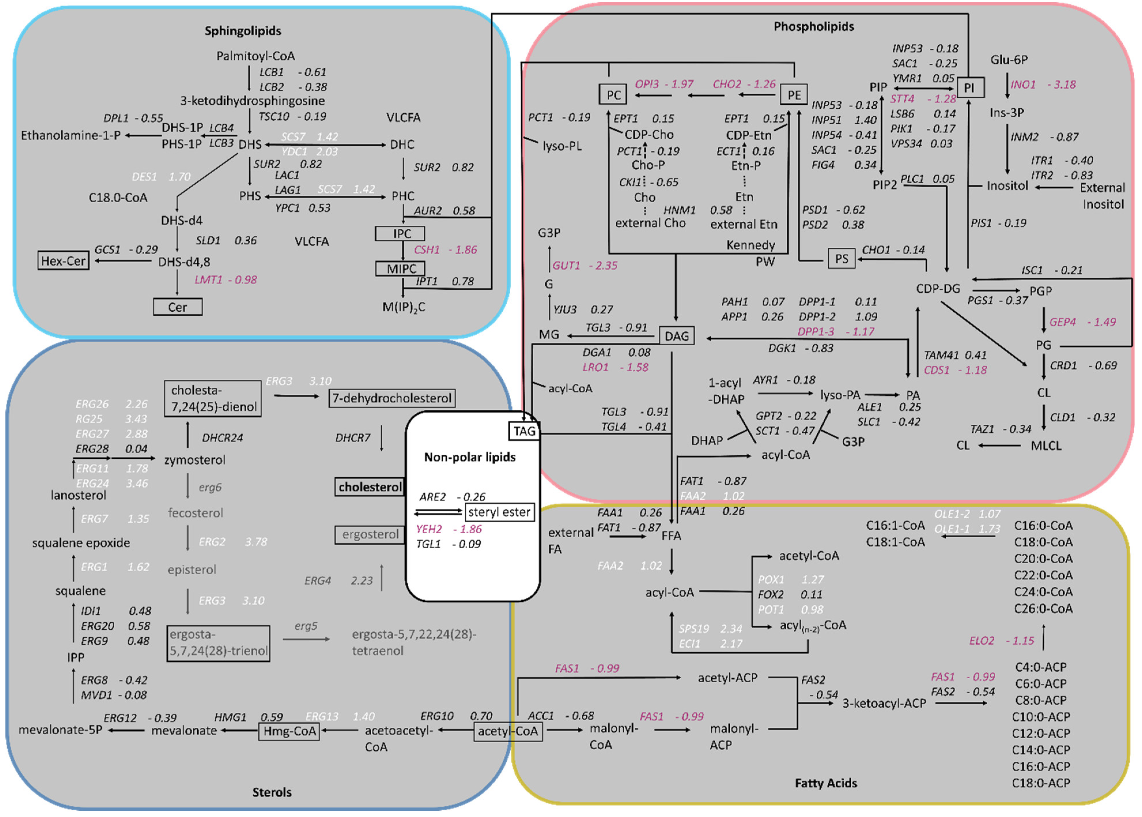
2.1. Exchange of Ergosterol for Cholesterol Impacts the Regulation of Diverse Lipid Biosynthesis Pathway Genes
2.2. Integrated Transcriptomic–Lipidomic Effect of Cholesterol Production in K. phaffii
2.3. Fatty Acid Side Chain Saturation Is Changed in the Cholesterol Strain
2.4. Sphingolipid Levels Are Affected by Production of Human Sterols
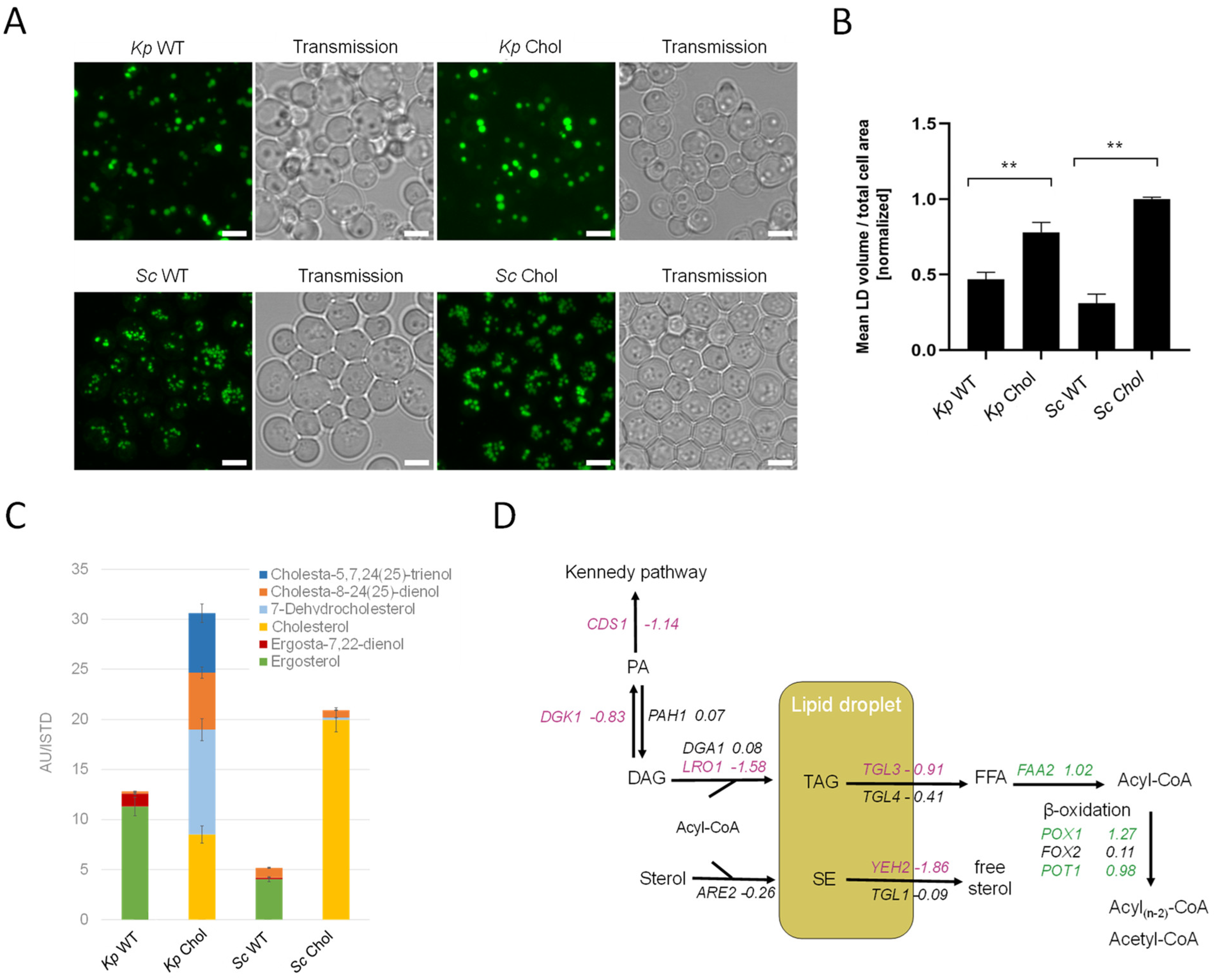
2.5. Sterols and TAGs Are Produced in Excessive Amounts
2.6. Cholesterol and TAGs Accumulate in the Cells
2.7. Sterol Biosynthesis Is Transcriptionally Upregulated
2.8. Cholesterol Precursors Are Efficiently Exported by Pdr Transporters
3. Discussion
4. Materials and Methods
4.1. Cloning and Strain Construction
4.2. Cultivation of Cells
4.3. Transcriptome Analysis
4.4. SDS-PAGE and Immunoblot Analysis
4.5. Plasma Membrane Isolation
4.6. Lipid Analysis
4.6.1. Sterol Analysis via GC-MS
4.6.2. Thin Layer Chromatography
4.6.3. HPLC-MS Analysis
4.6.4. Fluorescence Microscopy
LD Labeling and Microscopy
Image-Based Quantification of LD
4.7. Acetyl-CoA and Malonyl-CoA Quantification
Supplementary Materials
Author Contributions
Funding
Institutional Review Board Statement
Informed Consent Statement
Data Availability Statement
Acknowledgments
Conflicts of Interest
References
- Ribeiro, N.; Streiff, S.; Heissler, D.; Elhabiri, M.; Albrecht-Gary, A.M.; Atsumi, M.; Gotoh, M.; Désaubry, L.; Nakatani, Y.; Ourisson, G. Reinforcing Effect of Bi- and Tri-Cyclopolyprenols on ‘Primitive’ Membranes Made of Polyprenyl Phosphates. Tetrahedron 2007, 63, 3395–3407. [Google Scholar] [CrossRef]
- Dufourc, E.J. Sterols and Membrane Dynamics. J. Chem. Biol. 2008, 1, 63–77. [Google Scholar] [CrossRef] [PubMed]
- Porter, F.D.; Herman, G.E. Malformation Syndromes Caused by Disorders of Cholesterol Synthesis. J. Lipid Res. 2011, 52, 6–34. [Google Scholar] [CrossRef] [PubMed]
- Herman, G.E.; Kratz, L. Disorders of Sterol Synthesis: Beyond Smith-Lemli-Opitz Syndrome. Am. J. Med. Genet. Part C Semin. Med. Genet. 2012, 160 C, 301–321. [Google Scholar] [CrossRef]
- Helliwell, S.B.; Karkare, S.; Bergdoll, M.; Rahier, A.; Leighton-Davis, J.R.; Fioretto, C.; Aust, T.; Filipuzzi, I.; Frederiksen, M.; Gounarides, J.; et al. FR171456 Is a Specific Inhibitor of Mammalian NSDHL and Yeast Erg26p. Nat. Commun. 2015, 6, 8613. [Google Scholar] [CrossRef] [PubMed]
- Song, Z.; Nes, W.D. Sterol Biosynthesis Inhibitors: Potential for Transition State Analogs and Mechanism-Based Inactivators Targeted at Sterol Methyltransferase. Lipids 2007, 42, 15–33. [Google Scholar] [CrossRef] [PubMed]
- Marcos, J.; Shackleton, C.H.L.; Buddhikot, M.M.; Porter, F.D.; Watson, G.L. Cholesterol Biosynthesis from Birth to Adulthood in a Mouse Model for 7-Dehydrosterol Reductase Deficiency (Smith-Lemli-Opitz Syndrome). Steroids 2007, 72, 802–808. [Google Scholar] [CrossRef][Green Version]
- Nes, W.D. Biosynthesis of Cholesterol and Other Sterols. Chem. Rev. 2011, 111, 6423–6451. [Google Scholar] [CrossRef]
- Johnston, E.J.; Moses, T.; Rosser, S.J. The Wide-Ranging Phenotypes of Ergosterol Biosynthesis Mutants, and Implications for Microbial Cell Factories. Yeast 2020, 37, 27–44. [Google Scholar] [CrossRef]
- Steiner, R.D.; Linck, L.M.; Flavell, D.P.; Lin, D.S.; Connorb, W.E. Sterol Balance in the Smith-Lemli-Opitz Syndrome: Reduction in Whole Body Cholesterol Synthesis and Normal Bile Acid Production. J. Lipid Res. 2000, 41, 1437–1447. [Google Scholar] [CrossRef]
- Yu, H.; Patel, S.B. Recent Insights into the Smith–Lemli–Opitz Syndrome. Clin. Genet. 2005, 68, 383–391. [Google Scholar] [CrossRef] [PubMed]
- Heese-Peck, A.; Pichler, H.; Zanolari, B.; Watanabe, R.; Daum, G.; Riezman, H. Multiple Functions of Sterols in Yeast Endocytosis. Mol. Biol. Cell 2002, 13, 2664. [Google Scholar] [CrossRef] [PubMed]
- Souza, C.M.; Schwabe, T.M.E.; Pichler, H.; Ploier, B.; Leitner, E.; Guan, X.L.; Wenk, M.R.; Riezman, I.; Riezman, H. A Stable Yeast Strain Efficiently Producing Cholesterol Instead of Ergosterol Is Functional for Tryptophan Uptake, but Not Weak Organic Acid Resistance. Metab. Eng. 2011, 13, 555–569. [Google Scholar] [CrossRef]
- Xu, F.; Rychnovsky, S.D.; Belani, J.D.; Hobbs, H.H.; Cohen, J.C.; Rawson, R.B. Dual Roles for Cholesterol in Mammalian Cells. Proc. Natl. Acad. Sci. USA 2005, 102, 14551. [Google Scholar] [CrossRef]
- Hirz, M.; Richter, G.; Leitner, E.; Wriessnegger, T.; Pichler, H. A Novel Cholesterol-Producing Pichia pastoris Strain Is an Ideal Host for Functional Expression of Human Na,K-ATPase A3β1 Isoform. Appl. Microbiol. Biotechnol. 2013, 97, 9465–9478. [Google Scholar] [CrossRef] [PubMed]
- Emmerstorfer-Augustin, A.; Wriessnegger, T.; Hirz, M.; Zellnig, G.; Pichler, H. Membrane Protein Production in Yeast: Modification of Yeast Membranes for Human Membrane Protein Production. Methods Mol. Biol. 2019, 1923, 265–285. [Google Scholar] [CrossRef] [PubMed]
- Bernauer, L.; Berzak, P.; Lehmayer, L.; Messenlehner, J.; Oberdorfer, G.; Zellnig, G.; Wolinski, H.; Augustin, C.; Baeck, M.; Emmerstorfer-Augustin, A. Sterol Interactions Influence the Function of Wsc Sensors. J. Lipid Res. 2023, 64, 100466. [Google Scholar] [CrossRef] [PubMed]
- Kohlwein, S.D. Obese and Anorexic Yeasts: Experimental Models to Understand the Metabolic Syndrome and Lipotoxicity. Biochim. Biophys. Acta-Mol. Cell Biol. Lipids 2010, 1801, 222–229. [Google Scholar] [CrossRef]
- Wang, C.W. Lipid Droplet Dynamics in Budding Yeast. Cell. Mol. Life Sci. 2015, 72, 2677–2695. [Google Scholar] [CrossRef]
- Juhl, A.D.; Wüstner, D. Pathways and Mechanisms of Cellular Cholesterol Efflux—Insight From Imaging. Front. Cell Dev. Biol. 2022, 10, 362. [Google Scholar] [CrossRef]
- Jacquier, N.; Schneiter, R. Mechanisms of Sterol Uptake and Transport in Yeast. J. Steroid Biochem. Mol. Biol. 2012, 129, 70–78. [Google Scholar] [CrossRef] [PubMed]
- Choudhary, V.; Schneiter, R. Pathogen-Related Yeast (PRY) Proteins and Members of the CAP Superfamily Are Secreted Sterol-Binding Proteins. Proc. Natl. Acad. Sci. USA 2012, 109, 16882–16887. [Google Scholar] [CrossRef] [PubMed]
- Wilcox, L.J.; Balderes, D.A.; Wharton, B.; Tinkelenberg, A.H.; Rao, G.; Sturley, S.L. Transcriptional Profiling Identifies Two Members of the ATP-Binding Cassette Transporter Superfamily Required for Sterol Uptake in Yeast. J. Biol. Chem. 2002, 277, 32466–32472. [Google Scholar] [CrossRef] [PubMed]
- Adelantado, N.; Tarazona, P.; Grillitsch, K.; García-Ortega, X.; Monforte, S.; Valero, F.; Feussner, I.; Daum, G.; Ferrer, P. The Effect of Hypoxia on the Lipidome of Recombinant Pichia pastoris. Microb. Cell Fact. 2017, 16, 1–15. [Google Scholar] [CrossRef] [PubMed]
- Grillitsch, K.; Tarazona, P.; Klug, L.; Wriessnegger, T.; Zellnig, G.; Leitner, E.; Feussner, I.; Daum, G. Isolation and Characterization of the Plasma Membrane from the Yeast Pichia pastoris. Biochim. Biophys. Acta-Biomembr. 2014, 1838, 1889–1897. [Google Scholar] [CrossRef] [PubMed]
- Simbeni, R.; Tangemann, K.; Schmidt, M.; Ceolotto, C.; Paltauf, F.; Daum, G. Import of Phosphatidylserine into Isolated Yeast Mitochondria. BBA-Biomembranes 1993, 1145, 1–7. [Google Scholar] [CrossRef]
- Tamura, Y.; Onguka, O.; Aiken Hobbs, A.E.; Jensen, R.E.; Iijima, M.; Claypool, S.M.; Sesaki, H. Role for Two Conserved Intermembrane Space Proteins, Ups1p and Up2p, in Intra-Mitochondrial Phospholipid Trafficking. J. Biol. Chem. 2012, 287, 15205–15218. [Google Scholar] [CrossRef]
- Gibellini, F.; Smith, T.K. The Kennedy Pathway—De Novo Synthesis of Phosphatidylethanolamine and Phosphatidylcholine. IUBMB Life 2010, 62, 414–428. [Google Scholar] [CrossRef]
- Ferreira, R.; Teixeira, P.G.; Siewers, V.; Nielsen, J. Redirection of Lipid Flux toward Phospholipids in Yeast Increases Fatty Acid Turnover and Secretion. Proc. Natl. Acad. Sci. USA 2018, 115, 1262–1267. [Google Scholar] [CrossRef]
- Stukey, J.E.; McDonough, V.M.; Martin, C.E. Isolation and Characterization of OLE1, a Gene Affecting Fatty Acid Desaturation from Saccharomyces cerevisiae. J. Biol. Chem. 1989, 264, 16537–16544. [Google Scholar] [CrossRef]
- Suutari, M.; Liukkonen, K.; Laakso, S. Temperature Adaptation in Yeasts: The Role of Fatty Acids. J. Gen. Microbiol. 1990, 136, 1469–1474. [Google Scholar] [CrossRef] [PubMed]
- Viegas, C.A.; Cabral, M.G.; Teixeira, M.C.; Neumann, G.; Heipieper, H.J.; Sá-Correia, I. Yeast Adaptation to 2,4-Dichlorophenoxyacetic Acid Involves Increased Membrane Fatty Acid Saturation Degree and Decreased OLE1 Transcription. Biochem. Biophys. Res. Commun. 2005, 330, 271–278. [Google Scholar] [CrossRef] [PubMed]
- Archana, K.M.; Ravi, R.; Anu-Appaiah, K.A. Correlation between Ethanol Stress and Cellular Fatty Acid Composition of Alcohol Producing Non-Saccharomyces in Comparison with Saccharomyces cerevisiae by Multivariate Techniques. J. Food Sci. Technol. 2015, 52, 6770. [Google Scholar] [CrossRef] [PubMed]
- Toke, D.A.; Martin, C.E. Isolation and Characterization of a Gene Affecting Fatty Acid Elongation in Saccharomyces cerevisiae. J. Biol. Chem. 1996, 271, 18413–18422. [Google Scholar] [CrossRef]
- Oh, C.S.; Toke, D.A.; Mandala, S.; Martin, C.E. ELO2 and ELO3, Homologues of the Saccharomyces cerevisiae ELO1 Gene, Function in Fatty Acid Elongation and Are Required for Sphingolipid Formation. J. Biol. Chem. 1997, 272, 17376–17384. [Google Scholar] [CrossRef] [PubMed]
- Klug, L.; Tarazona, P.; Gruber, C.; Grillitsch, K.; Gasser, B.; Trötzmüller, M.; Köfeler, H.; Leitner, E.; Feussner, I.; Mattanovich, D.; et al. The Lipidome and Proteome of Microsomes from the Methylotrophic Yeast Pichia pastoris. Biochim. Biophys. Acta Mol. Cell Biol. Lipids 2014, 1841, 215–226. [Google Scholar] [CrossRef]
- Sorger, D.; Daum, G. Triacylglycerol Biosynthesis in Yeast. Appl. Microbiol. Biotechnol. 2003, 61, 289–299. [Google Scholar] [CrossRef]
- Schindelin, J.; Arganda-Carrera, I.; Frise, E.; Verena, K.; Mark, L.; Tobias, P.; Stephan, P.; Curtis, R.; Stephan, S.; Benjamin, S.; et al. Fiji—An Open Platform for Biological Image Analysis. Nat. Methods 2009, 9, 676–682. [Google Scholar] [CrossRef]
- Brohée, S.; Janky, R.; Abdel-Sater, F.; Vanderstocken, G.; André, B.; Van Helden, J. Unraveling Networks of Co-Regulated Genes on the Sole Basis of Genome Sequences. Nucleic Acids Res. 2011, 39, 6340. [Google Scholar] [CrossRef]
- Chiu, J.E.; Thekkiniath, J.; Mehta, S.; Müller, C.; Bracher, F.; Mamoun, C. Ben The Yeast Pantothenate Kinase Cab1 Is a Master Regulator of Sterol Metabolism and of Susceptibility to Ergosterol Biosynthesis Inhibitors. J. Biol. Chem. 2019, 294, 14757–14767. [Google Scholar] [CrossRef]
- Zhu, J.; An, T.; Zha, W.; Gao, K.; Li, T.; Zi, J. Manipulation of IME4 Expression, a Global Regulation Strategy for Metabolic Engineering in Saccharomyces cerevisiae. Acta Pharm. Sin. B 2023, 13, 2795–2806. [Google Scholar] [CrossRef] [PubMed]
- Krivoruchko, A.; Zhang, Y.; Siewers, V.; Chen, Y.; Nielsen, J. Microbial Acetyl-CoA Metabolism and Metabolic Engineering. Metab. Eng. 2015, 28, 28–42. [Google Scholar] [CrossRef] [PubMed]
- Vik, Å.; Rine, J. Upc2p and Ecm22p, Dual Regulators of Sterol Biosynthesis in Saccharomyces cerevisiae. Mol. Cell Biol. 2001, 21, 6395–6405. [Google Scholar] [CrossRef] [PubMed]
- Silver, P.M.; Oliver, B.G.; White, T.C. Role of Candida Albicans Transcription Factor Upc2p in Drug Resistance and Sterol Metabolism. Eukaryot. Cell 2004, 3, 1391. [Google Scholar] [CrossRef] [PubMed]
- Vu, B.G.; Stamnes, M.A.; Li, Y.; David Rogers, P.; Scott Moye-Rowley, W. The Candida Glabrata Upc2A Transcription Factor Is a Global Regulator of Antifungal Drug Resistance Pathways. PLoS Genet. 2021, 17, e1009582. [Google Scholar] [CrossRef] [PubMed]
- Heiss, S.; Maurer, M.; Hahn, R.; Mattanovich, D.; Gasser, B. Identification and Deletion of the Major Secreted Protein of Pichia pastoris. Appl. Microbiol. Biotechnol. 2013, 97, 1241–1249. [Google Scholar] [CrossRef]
- Henderson, C.M.; Zeno, W.F.; Lerno, L.A.; Longo, M.L.; Block, D.E. Fermentation Temperature Modulates Phosphatidylethanolamine and Phosphatidylinositol Levels in the Cell Membrane of Saccharomyces cerevisiae. Appl. Environ. Microbiol. 2013, 79, 5345–5356. [Google Scholar] [CrossRef]
- Neidleman, S. Effects of Temperature on Lipid Unsaturation. Biotechnol. Genet. Eng. 1987, 5, 245–268. [Google Scholar] [CrossRef]
- van Meer, G.; Voelker, D.R.; Feigenson, G.W. Membrane Lipids: Where They Are and How They Behave. Nat. Rev. Mol. Cell Biol. 2008, 9, 112–124. [Google Scholar] [CrossRef]
- Alavizargar, A.; Keller, F.; Wedlich-Söldner, R.; Heuer, A. Effect of Cholesterol Versus Ergosterol on DPPC Bilayer Properties: Insights from Atomistic Simulations. J. Phys. Chem. B 2021, 125, 7679–7690. [Google Scholar] [CrossRef]
- Bieberich, E. Sphingolipids and Lipid Rafts: Novel Concepts and Methods of Analysis. Chem. Phys. Lipids 2019, 216, 114–131. [Google Scholar] [CrossRef] [PubMed]
- Wattenberg, B.W.; Silbert, D.F. Sterol Partitioning among Intracellular Membranes. Testing a Model for Cellular Sterol Distribution. J. Biol. Chem. 1983, 258, 2284–2289. [Google Scholar] [CrossRef] [PubMed]
- Guan, X.L.; Souza, C.M.; Pichler, H.; Dewhurst, G.; Schaad, O.; Kajiwara, K.; Wakabayashi, H.; Ivanova, T.; Castillon, G.A.; Piccolis, M.; et al. Functional Interactions between Sphingolipids and Sterols in Biological Membranes Regulating Cell Physiology. Mol. Biol. Cell 2009, 20, 2083. [Google Scholar] [CrossRef] [PubMed]
- Jordá, T.; Puig, S. Regulation of Ergosterol Biosynthesis in Saccharomyces cerevisiae. Genes 2020, 11, 795. [Google Scholar] [CrossRef]
- Yang, H.; Tong, J.; Lee, C.W.; Ha, S.; Eom, S.H.; Im, Y.J. Structural Mechanism of Ergosterol Regulation by Fungal Sterol Transcription Factor Upc2. Nat. Commun. 2015, 6, 6129. [Google Scholar] [CrossRef]
- Kolaczkowski, M.; Van der Rest, M.; Cybularz-Kolaczkowska, A.; Soumillion, J.P.; Konings, W.N.; Goffeau, A. Anticancer Drugs, Ionophoric Peptides, and Steroids as Substrates of the Yeast Multidrug Transporter Pdr5p. J. Biol. Chem. 1996, 271, 31543–31548. [Google Scholar] [CrossRef]
- Sabeva, N.S.; Liu, J.; Graf, G.A. The ABCG5 ABCG8 Sterol Transporter and Phytosterols: Implications for Cardiometabolic Disease. Curr. Opin. Endocrinol. Diabetes Obes. 2009, 16, 172–177. [Google Scholar] [CrossRef]
- Hirz, M. Tuning of Pichia pastoris for the Expression of Membrane Proteins and Small Peptides. Ph.D. Thesis, Graz University of Technology, Graz, Austria, 2017. Available online: https://diglib.tugraz.at/tuning-of-pichia-pastoris-for-the-expression-of-membrane-proteins-and-small-peptides-2017 (accessed on 1 February 2021).
- Bernauer, L.; Radkohl, A.; Lehmayer, L.G.K.; Emmerstorfer-Augustin, A. Komagataella Phaffii as Emerging Model Organism in Fundamental Research. Front. Microbiol. 2021, 11, 607028. [Google Scholar] [CrossRef]
- Gibson, D.G.; Young, L.; Chuang, R.-Y.; Venter, J.C.; Hutchison, C.A.; Smith, H.O. Enzymatic Assembly of DNA Molecules up to Several Hundred Kilobases. Nat. Methods 2009, 6, 343–345. [Google Scholar] [CrossRef]
- Weninger, A.; Fischer, J.E.; Raschmanová, H.; Kniely, C.; Vogl, T.; Glieder, A. Expanding the CRISPR/Cas9 Toolkit for Pichia pastoris with Efficient Donor Integration and Alternative Resistance Markers. J. Cell. Biochem. 2018, 119, 3183–3198. [Google Scholar] [CrossRef]
- Lehmayer, L.; Bernauer, L.; Emmerstorfer-Augustin, A. Applying the Auxin-Based Degron System for the Inducible, Reversible and Complete Protein Degradation in Komagataella phaffii. iScience 2022, 25, 104888. [Google Scholar] [CrossRef] [PubMed]
- Ahmad, M.; Winkler, C.M.; Kolmbauer, M.; Pichler, H.; Schwab, H.; Emmerstorfer-Augustin, A. Pichia Pastoris Protease-Deficient and Auxotrophic Strains Generated by a Novel, User-Friendly Vector Toolbox for Gene Deletion. Yeast 2019, 36, 557–570. [Google Scholar] [CrossRef] [PubMed]
- Lin-Cereghino, J.; Wong, W.W.; Xiong, S.; Giang, W.; Luong, L.T.; Vu, J.; Johnson, S.D.; Lin-Cereghino, G.P. Condensed Protocol for Competent Cell Preparation and Transformation of the Methylotrophic Yeast Pichia pastoris. Biotechniques 2005, 38, 44, 46, 48. [Google Scholar] [CrossRef] [PubMed]
- Weninger, A.; Hatzl, A.M.; Schmid, C.; Vogl, T.; Glieder, A. Combinatorial Optimization of CRISPR/Cas9 Expression Enables Precision Genome Engineering in the Methylotrophic Yeast Pichia Pastoris. J. Biotechnol. 2016, 235, 139–149. [Google Scholar] [CrossRef] [PubMed]
- Näätsaari, L.; Mistlberger, B.; Ruth, C.; Hajek, T.; Hartner, F.S.; Glieder, A. Deletion of the Pichia pastoris KU70 Homologue Facilitates Platform Strain Generation for Gene Expression and Synthetic Biology. PLoS ONE 2012, 7, e397202012. [Google Scholar] [CrossRef] [PubMed]
- Invitrogen. Pichia Expression Kit User Guide. 2014. Available online: https://tools.thermofisher.com/content/sfs/manuals/pich_man.pdf (accessed on 15 February 2021).
- Masek, T.; Vopalensky, V.; Suchomelova, P.; Pospisek, M. Denaturing RNA Electrophoresis in TAE Agarose Gels. Anal. Biochem. 2005, 336, 46–50. [Google Scholar] [CrossRef] [PubMed]
- Bolger, A.M.; Lohse, M.; Usadel, B. Trimmomatic: A Flexible Trimmer for Illumina Sequence Data. Bioinformatics 2014, 30, 2114–2120. [Google Scholar] [CrossRef] [PubMed]
- Küberl, A.; Schneider, J.; Thallinger, G.G.; Anderl, I.; Wibberg, D.; Hajek, T.; Jaenicke, S.; Brinkrolf, K.; Goesmann, A.; Szczepanowski, R.; et al. High-Quality Genome Sequence of Pichia pastoris CBS7435. J. Biotechnol. 2011, 154, 312–320. [Google Scholar] [CrossRef]
- Valli, M.; Tatto, N.E.; Peymann, A.; Gruber, C.; Landes, N.; Ekker, H.; Thallinger, G.G.; Mattanovich, D.; Gasser, B.; Graf, A.B. Curation of the Genome Annotation of Pichia pastoris (Komagataella phaffii) CBS7435 from Gene Level to Protein Function. FEMS Yeast Res. 2016, 16, 51. [Google Scholar] [CrossRef]
- Dobin, A.; Davis, C.A.; Schlesinger, F.; Drenkow, J.; Zaleski, C.; Jha, S.; Batut, P.; Chaisson, M.; Gingeras, T.R. STAR: Ultrafast Universal RNA-Seq Aligner. Bioinformatics 2013, 29, 15–21. [Google Scholar] [CrossRef]
- Andrews, S. A Quality Control Tool for High Throughput Sequence Data 2010. Available online: https://www.bioinformatics.babraham.ac.uk/projects/fastqc/ (accessed on 15 February 2021).
- García-Alcalde, F.; Okonechnikov, K.; Carbonell, J.; Cruz, L.M.; Götz, S.; Tarazona, S.; Dopazo, J.; Meyer, T.F.; Conesa, A. Qualimap: Evaluating next-Generation Sequencing Alignment Data. Bioinformatics 2012, 28, 2678–2679. [Google Scholar] [CrossRef] [PubMed]
- R Core Team. R: A Language and Environment for Statistical Computing; R Foundation for Statistical Computing: Vienna, Austria, 2018; Available online: https://www.R-project.org (accessed on 30 August 2023).
- Robinson, M.D.; McCarthy, D.J.; Smyth, G.K. EdgeR: A Bioconductor Package for Differential Expression Analysis of Digital Gene Expression Data. Bioinformatics 2009, 26, 139–140. [Google Scholar] [CrossRef] [PubMed]
- Zhou, X.; Lindsay, H.; Robinson, M.D. Robustly Detecting Differential Expression in RNA Sequencing Data Using Observation Weights. Nucleic Acids Res. 2014, 42, e91. [Google Scholar] [CrossRef] [PubMed]
- Blighe, K.; Lun, A. PCAtools: PCAtools: Everything Principal Components Analysis. Available online: https://bioconductor.org/packages/release/bioc/html/PCAtools.html (accessed on 13 November 2023).
- Guan, X.L.; Riezman, I.; Wenk, M.R.; Riezman, H. Yeast Lipid Analysis and Quantification by Mass Spectrometry. Methods Enzymol. 2010, 470, 369–391. [Google Scholar] [CrossRef]








Disclaimer/Publisher’s Note: The statements, opinions and data contained in all publications are solely those of the individual author(s) and contributor(s) and not of MDPI and/or the editor(s). MDPI and/or the editor(s) disclaim responsibility for any injury to people or property resulting from any ideas, methods, instructions or products referred to in the content. |
© 2024 by the authors. Licensee MDPI, Basel, Switzerland. This article is an open access article distributed under the terms and conditions of the Creative Commons Attribution (CC BY) license (https://creativecommons.org/licenses/by/4.0/).
Share and Cite
Radkohl, A.; Schusterbauer, V.; Bernauer, L.; Rechberger, G.N.; Wolinski, H.; Schittmayer, M.; Birner-Gruenberger, R.; Thallinger, G.G.; Leitner, E.; Baeck, M.; et al. Human Sterols Are Overproduced, Stored and Excreted in Yeasts. Int. J. Mol. Sci. 2024, 25, 781. https://doi.org/10.3390/ijms25020781
Radkohl A, Schusterbauer V, Bernauer L, Rechberger GN, Wolinski H, Schittmayer M, Birner-Gruenberger R, Thallinger GG, Leitner E, Baeck M, et al. Human Sterols Are Overproduced, Stored and Excreted in Yeasts. International Journal of Molecular Sciences. 2024; 25(2):781. https://doi.org/10.3390/ijms25020781
Chicago/Turabian StyleRadkohl, Astrid, Veronika Schusterbauer, Lukas Bernauer, Gerald N. Rechberger, Heimo Wolinski, Matthias Schittmayer, Ruth Birner-Gruenberger, Gerhard G. Thallinger, Erich Leitner, Melanie Baeck, and et al. 2024. "Human Sterols Are Overproduced, Stored and Excreted in Yeasts" International Journal of Molecular Sciences 25, no. 2: 781. https://doi.org/10.3390/ijms25020781
APA StyleRadkohl, A., Schusterbauer, V., Bernauer, L., Rechberger, G. N., Wolinski, H., Schittmayer, M., Birner-Gruenberger, R., Thallinger, G. G., Leitner, E., Baeck, M., Pichler, H., & Emmerstorfer-Augustin, A. (2024). Human Sterols Are Overproduced, Stored and Excreted in Yeasts. International Journal of Molecular Sciences, 25(2), 781. https://doi.org/10.3390/ijms25020781

