Genetic Model Identification and Major QTL Mapping for Petiole Thickness in Non-Heading Chinese Cabbage
Abstract
1. Introduction
2. Results
2.1. Petiole Thickness Phenotypic Identification and Genetic Analysis
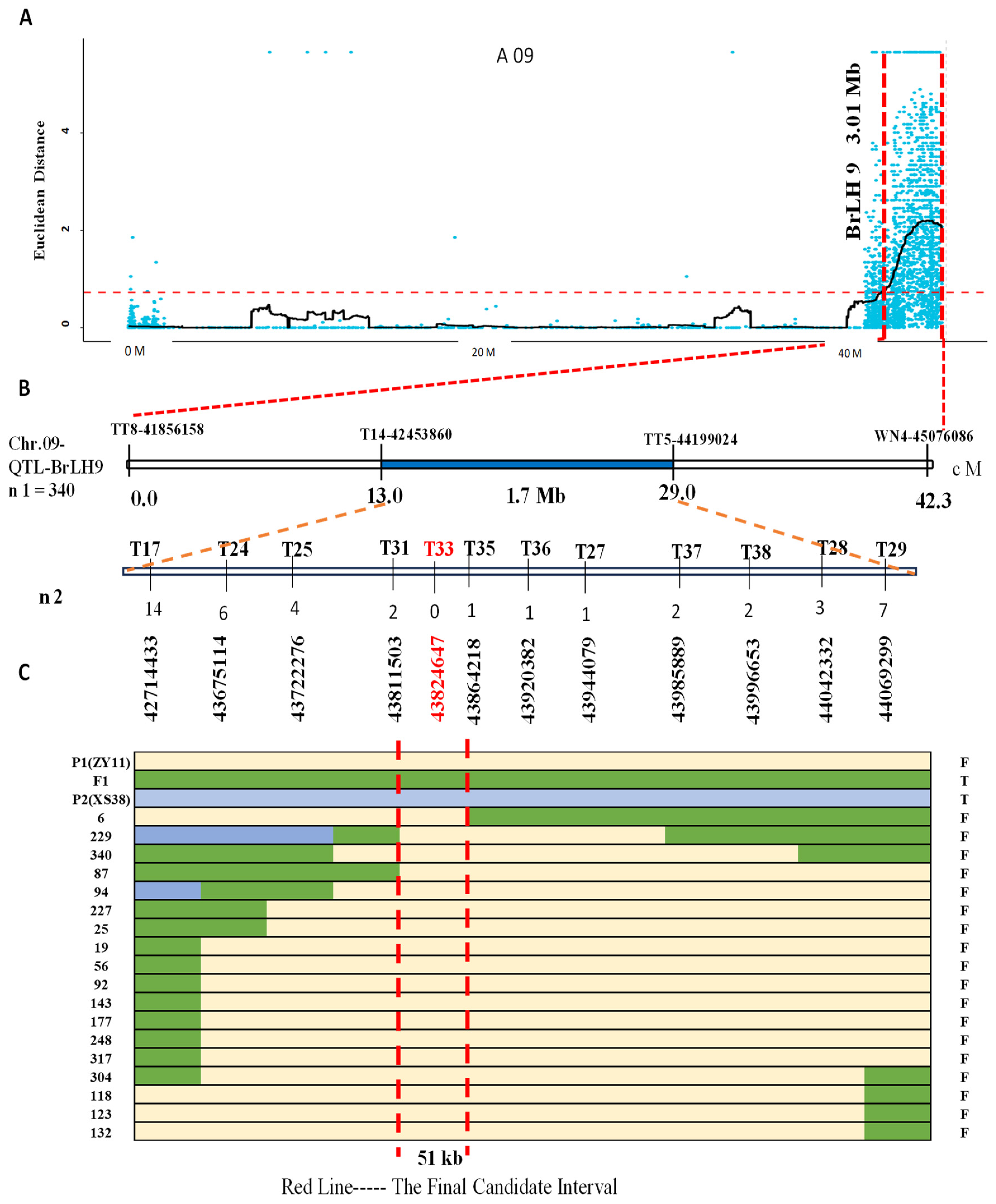
2.2. Fine Mapping of Principal QTL BrLH9 for Petiole Thickness
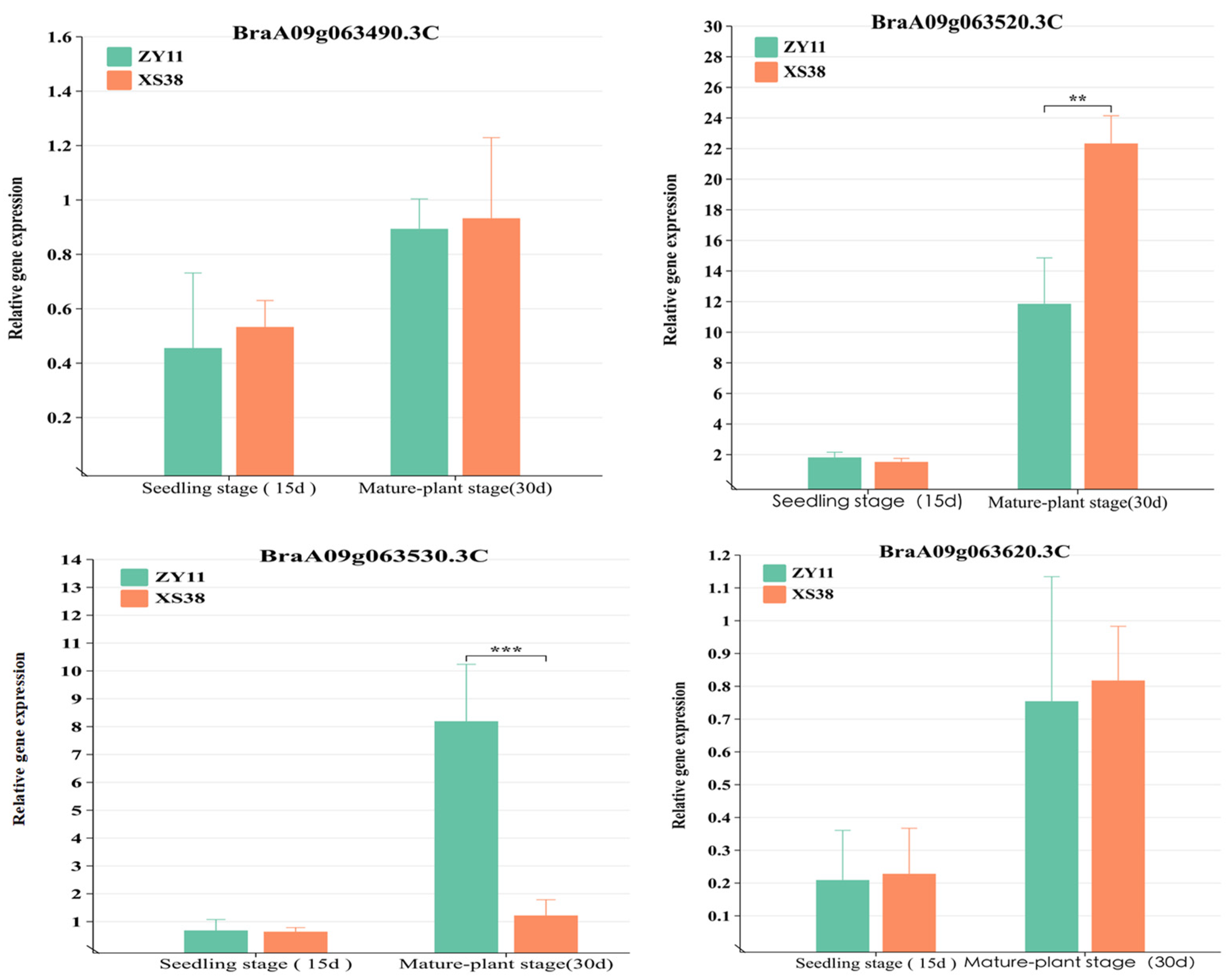
2.3. Prediction of Candidate Genes, Gene Expression Analysis and Gene Cloning Analysis
3. Discussion
3.1. Analysis of Petiole Thickness Genetic Regulation
3.2. Fine Mapping of Main Effect QTL for Petiole Thickness and Prediction of Candidate Genes
3.3. Relative Expression and Cloning Analysis of Candidate Genes
4. Materials and Methods
4.1. Plant Materials and RIL Population Construction and Phenotypic Identification
4.2. BSA-Seq Method for Gene Pool Sequencing and Analysis
4.3. Development of Molecular Markers
4.4. Candidate Gene Identification
4.5. Candidate Gene Identification, Relative Expression and Gene Cloning
5. Conclusions
Supplementary Materials
Author Contributions
Funding
Institutional Review Board Statement
Informed Consent Statement
Data Availability Statement
Acknowledgments
Conflicts of Interest
References
- Hou, X.; Li, Y.; Liu, T. Advances in genetic breeding and molecular biology of non-heading Chinese cabbage. J. Nanjing Agric. Univ. 2022, 45, 864–873. [Google Scholar]
- Feng, D.H.; Guang, F.J.; Cai, J.Z.; Meng, Q.C.; Sheng, Y.Y.; Long, Z.H.; Lan, Z.F.; Long, W.C.; Cang, Y.S.; Yong, X. The development status and trend of China’s vegetable seed industry. China Veg. 2020, 9, 1–8. [Google Scholar]
- Caumon, H.; Vernoux, T. A matter of time: Auxin signaling dynamics and the regulation of auxin responses during plant development. J. Exp. Bot. 2023, 77, 3887–3902. [Google Scholar] [CrossRef] [PubMed]
- Veron, E.; Vernoux, T.; Coudert, Y. Phyllotaxis from a Single Apical Cell. Trends Plant Sci. 2021, 26, 124–131. [Google Scholar] [CrossRef] [PubMed]
- Tsukaya, H.; Kozuka, T.; Kim, G. Genetic control of petiole length in Arabidopsis thaliana. Plant Cell Physiol. 2002, 43, 1221–1228. [Google Scholar] [CrossRef] [PubMed]
- Bowman, J.L.; Eshed, Y.; Baum, S.F. Establishment of polarity in angiosperm lateral organs. Trends Genet. 2002, 18, 134–141. [Google Scholar] [CrossRef] [PubMed]
- Iwakawa, H.; Takahashi, H.; Machida, Y.; Machida, C. Roles of ASYMMETRIC LEAVES2 (AS2) and Nucleolar Proteins in the Adaxial-Abaxial Polarity Specification at the Perinucleolar Region in Arabidopsis. Int. J. Mol. Sci. 2020, 21, 7314. [Google Scholar] [CrossRef]
- Zhang, T.; Li, C.; Li, D.; Liu, Y.; Yang, X. Roles of YABBY transcription factors in the modulation of morphogenesis, development, and phytohormone and stress responses in plants. J. Plant Res. 2020, 133, 751–763. [Google Scholar] [CrossRef]
- Nakata, M.; Matsumoto, N.; Tsugeki, R.; Rikirsch, E.; Laux, T.; Okada, K. Roles of the middle domain-specific wuschel-related homeobox genes in early development of leaves in Arabidopsis. Plant Cell 2012, 24, 519–535. [Google Scholar] [CrossRef]
- Cheng, Y.; Dai, X.; Zhao, Y. Auxin biosynthesis by the yucca flavin monooxygenases controls the formation of floral organs and vascular tissues in Arabidopsis. Genes Dev. 2006, 20, 1790–1799. [Google Scholar] [CrossRef]
- Cheng, Y.; Dai, X.; Zhao, Y. Auxin synthesized by the yucca flavin monooxygenases is essential for embryogenesis and leaf formation in Arabidopsis. Plant Cell 2007, 19, 2430–2439. [Google Scholar] [CrossRef] [PubMed]
- Hagelthorn, L.; Monfared, M.; Talo, A.; Harmon, F.; Fletcher, J. Unique and overlapping functions for the transcriptional regulators KANADI1 and ULTRAPETALA1 in Arabidopsis gynoecium and stamen gene regulation. Plant Direct. 2023, 7, 496. [Google Scholar] [CrossRef]
- Xu, L.; Xu, Y.; Dong, A.; Sun, Y.; Pi, L.; Xu, Y.; Huang, H. Novel as1 and as2 defects in leaf adaxial-abaxial polarity reveal the requirement for asymmetric leaves1 and 2 and erecta functions in specifying leaf adaxial identity. Development 2003, 130, 4097–4107. [Google Scholar] [CrossRef] [PubMed]
- Hung, F.; Feng, Y.; Hsin, K.; Shih, Y.; Chang, C.; Zhong, W.; Lai, Y.; Xu, Y.; Yang, S.; Sugimoto, K.; et al. Arabidopsis histone H3 lysine 9 methyltransferases KYP/SUVH5/6 are involved in leaf development by interacting with AS1-AS2 to repress KNAT1 and KNAT2. Commun. Biol. 2023, 6, 219. [Google Scholar] [CrossRef] [PubMed]
- Moon, J.; Candela, H.; Hake, S. The liguleless narrow mutation affects proximal-distal signaling and leaf growth. Development 2013, 140, 405–412. [Google Scholar] [CrossRef] [PubMed]
- Matthes, M.; Darnell, Z.; Best, N.; Guthrie, K.; Robil, J.; Amstutz, J.; Durbak, A.; McSteen, P. Defects in meristem maintenance, cell division, and cytokinin signaling are early responses in the boron deficient maize mutant tassel-less1. Physiol. Plant. 2022, 174, 13670. [Google Scholar] [CrossRef] [PubMed]
- Gomez-Roldan, V.; Fermas, S.; Brewer, P.; Puech-Pagès, V.; Dun, E.; Pillot, J.; Letisse, F.; Matusova, R.; Danoun, S.; Portais, J.; et al. Strigolactone inhibition of shoot branching. Nature 2008, 455, 189–194. [Google Scholar] [CrossRef] [PubMed]
- Umehara, M.; Hanada, A.; Yoshida, S.; Akiyama, K.; Arite, T.; Takeda-Kamiya, N.; Magome, H.; Kamiya, Y.; Shirasu, K.; Yoneyama, K.; et al. Inhibition of shoot branching by new terpenoid plant hormones. Nature 2008, 455, 195–200. [Google Scholar] [CrossRef]
- Agusti, J.; Herold, S.; Schwarz, M.; Sanchez, P.; Ljung, K.; Dun, E.; Brewer, P.; Beveridge, C.; Sieberer, T.; Sehr, E.; et al. Strigolactone signaling is required for auxin-dependent stimulation of secondary growth in plants. Proc. Natl. Acad. Sci. USA 2011, 108, 20242–20247. [Google Scholar] [CrossRef]
- Kapulnik, Y.; Delaux, P.; Resnick, N.; Mayzlish-Gati, E.; Wininger, S.; Bhattacharya, C.; Séjalon-Delmas, N.; Combier, J.; Bécard, G.; Belausov, E.; et al. Strigolactones affect lateral root formation and root-hair elongation in Arabidopsis. Planta 2011, 233, 209–216. [Google Scholar] [CrossRef]
- Ruyter-Spira, C.; Kohlen, W.; Charnikhova, T.; Van, Z.; Van, B.; Ruijter, N.; Cardoso, C.; Lopez-Raez, J.; Matusova, R.; Bours, R.; et al. Physiological effects of the synthetic strigolactone analog GR24 on root system architecture in Arabidopsis: Another belowground role for strigolactones. Plant Physiol. 2011, 155, 721–734. [Google Scholar] [CrossRef] [PubMed]
- Rasmussen, A.; Mason, M.; De Cuyper, C.; Brewer, P.; Herold, S.; Agusti, J.; Geelen, D.; Greb, T.; Goormachtig, S.; Beeckman, T.; et al. Strigolactones suppress adventitious rooting in Arabidopsis and pea. Plant Physiol. 2012, 158, 1976–1987. [Google Scholar] [CrossRef] [PubMed]
- Yamada, Y.; Furusawa, S.; Nagasaka, S.; Shimomura, K.; Yamaguchi, S.; Umehara, M. Strigolactone signaling regulates rice leaf senescence in response to a phosphate deficiency. Planta 2014, 240, 399–408. [Google Scholar] [CrossRef] [PubMed]
- Ueda, H.; Kusaba, M. Strigolactone regulates leaf senescence in concert with ethylene in Arabidopsis. Plant Physiol. 2015, 169, 138–147. [Google Scholar] [CrossRef] [PubMed]
- Abe, S.; Sado, A.; Tanaka, K.; Kisugi, T.; Asami, K.; Ota, S.; Kim, H.I.; Yoneyama, K.; Xie, X.; Ohnishi, T.; et al. Carlactone is converted to carlactonoic acid by max1 in Arabidopsis and its methyl ester can directly interact with atd14 in vitro. Proc. Natl. Acad. Sci. USA 2014, 111, 18084–18089. [Google Scholar] [CrossRef]
- Stanga, J.; Smith, S.; Briggs, W.; Nelson, D. Suppressor of more axillary growth controls seed germination and seedling development in Arabidopsis. Plant Physiol. 2013, 163, 318–330. [Google Scholar] [CrossRef] [PubMed]
- Yu, Z.; Zhang, S.; Yan, F.; Hui, M. Heterosis analysis of combined yield traits of sterile lines of non-balling cabbage. Northwest J. Agric. Sci. 2017, 26, 603–608. [Google Scholar]
- Han, J.; Hou, X.; Shi, G.; Geng, J.; Deng, X. genetic model analysis of leaf-weight traits in non-heading chinese cabbage (Brassica campestris ssp. Chinensis makino). Yi chuan = Hereditas. 2007, 29, 1149–1153. [Google Scholar] [CrossRef]
- Zhu, P.; Feng, X.; Cheng, M.; Pan, Z. Genetic analysis of leaf lobe traits in Brassica rapa chinensis. Acta Bot. Boreali-Occident. Sin. 2016, 36, 288–295. [Google Scholar]
- Hao, H.; Wang, Q.; Hou, X.; Zhang, L.; Rong, Z.; Xu, Q. Segregation analysis of major agronomic traits in non-heading Chinese cabbage (Brassica campestris ssp. Chinensis Makino). J. Nanjing Agric. Univ. 2010, 33, 8–12. [Google Scholar]
- Soundappan, I.; Bennett, T.; Morffy, N.; Liang, Y.; Stanga, J.; Abbas, A.; Leyser, O.; Nelson, D. SMAX1-like/D53 family members enable distinct MAX2-dependent responses to strigolactones and karrikins in Arabidopsis. Plant Cell 2015, 27, 3143–3159. [Google Scholar] [CrossRef] [PubMed]
- Zheng, X.; Yang, X.; Chen, Z.; Xie, W.; Yue, X.; Zhu, H.; Chen, S.; Sun, X. Arabidopsis SMAX1 overaccumulation suppresses rosette shoot branching and promotes leaf and petiole elongation. Biochem. Biophys. Res. Commun. 2021, 553, 44–50. [Google Scholar] [CrossRef] [PubMed]
- Shen, R.; Ma, X.; Cui, J.; Jiang, Y.; Dong, Y.; Zheng, X.; Sun, X.; Chen, S. Arabidopsis SMAX1 associates with SEUSS and LEUNIG and suppresses the SEUSS–LEUNIG–AGAMOUS complex to regulate floral organogenesis. Plant J. 2021, 107, 937–950. [Google Scholar]
- Fan, J.; Ma, Y.; Cao, J.; Chen, Q.; Yang, Y. Arabidopsis ABA receptor interaction with UGT71B6. J. Sichuan Univ. (Nat. Sci. Ed.) 2019, 56, 333–337. [Google Scholar]
- Wang, L.; Hu, F. Advances in Research on the Functions of Plant DUF Family Genes. J. Green Sci. Technol. 2023, 25, 129–135. [Google Scholar]
- Wang, L.; Wang, B.; Jiang, L.; Liu, X.; Li, X.; Lu, Z.; Meng, X.; Wang, Y.; Smith, S.; Li, J. Strigolactone Signaling in Arabidopsis Regulates Shoot Development by Targeting D53-Like SMXL Repressor Proteins for Ubiquitination and Degradation. Plant Cell 2015, 27, 3128–3142. [Google Scholar] [CrossRef]
- Chen, L. The Role of AtGT7 and AtRAN1 in Elicitor-Induced Stomatal Closure in Arabidopsis thaliana; Anhui Agricultural University: Hefei, China, 2017. [Google Scholar]
- Villadsen, D.; Rung, J.; Draborg, H.; Nielsen, T. Structure and heterologous expression of a gene encoding fructose-6-phosphate,2-kinase/fructose-2,6-bisphosphatase from Arabidopsis thaliana. Biochim. Et Biophys. Acta (BBA)-Gene Struct. Expr. 2000, 1492, 406–413. [Google Scholar] [CrossRef]
- Takeda, S.; Hanano, K.; Kariya, A.; Shimizu, S.; Zhao, L.; Matsui, M.; Tasaka, M.; Aida, M. CUP-SHAPED COTYLEDON1 transcription factor activates the expression of LSH4 and LSH3, two members of the ALOG gene family, in shoot organ boundary cells. Plant J. 2011, 66, 1066–1077. [Google Scholar] [CrossRef]
- Liu, S.; Xiao, D.; Xu, Y.; Hou, X.; Xu, W.; Han, K.; Dong, H.; Hu, C. Clone and expression analysis of Brc2-Cys Prx gene from non-heading Chinese cabbage. J. Nanjing Agric. Univ. 2017, 40, 40–47. [Google Scholar]
- Zhang, B.; Feng, H.; Ge, W.; Wang, X.; Zhang, J.; Ji, R. BrUFO positively regulates the infection of Chinese cabbage by Plasmodiophora brassicae. Front. Plant Sci. 2023, 14, 1128515. [Google Scholar] [CrossRef]
- Yue, R.; Tie, S.; Han, X.; Qi, J.; Yan, S.; Lin, H.; Xu, Y.; Liu, F. Transformation of Arabidopsis thaliana AtCHX23 gene into maize by Agrobacterium tumefaciens and salt tolerance of transgenic maize. Jiangsu J. Agric. Sci. 2014, 30, 726–732. [Google Scholar]
- Xu, R.; Li, R.; Wang, X.; Hao, Y. Identification and Expression Analysis Under Abiotic Stresses of OFP Gene Family in Apple. Sci. Agric. Sin. 2018, 51, 1948–1959. [Google Scholar]
- Xu, Y.; Guo, Y. Less is more, natural loss-of-function mutation is a strategy for adaptation. Plant Commun. 2020, 1, 100103. [Google Scholar] [CrossRef]
- Yang, T.; Lian, Y.; Kang, J.; Bian, Z.; Xuan, L.; Gao, Z.; Wang, X.; Deng, J.; Wang, C. The suppressor of max2 1 (smax1)-like smxl6, smxl7 and smxl8 act as negative regulators in response to drought stress in Arabidopsis. Plant Cell Physiol. 2020, 61, 1477–1492. [Google Scholar] [CrossRef]
- Qu, B.; Qin, Y.; Bai, Y. From signaling to function: How strigolactones regulate plant development. Sci. China-Life Sci. 2020, 63, 1768–1770. [Google Scholar] [CrossRef]
- Li, X.; Shen, D. Description Specification and Data Standard of Non-Heading Chinese Cabbage Germplasm Resources; China Agricultural Publishing House: Beijing, China, 2008. [Google Scholar]
- Wang, Q. Construction of Genetic Linkage Map and QTL Mapping of Important Agronomic Traits in Non-Heading Chinese Cabbage; Nanjing Agricultural University: Nanjing, China, 2012. [Google Scholar]
- Cheng, Y. Construction and Analysis of QTL Molecular Genetic Map of Non-Heading Chinese Cabbage; Nanjing Agricultural University: Nanjing, China, 2009. [Google Scholar]
- Wang, J.; Zhang, Y.; Du, Y.; Ren, W.; Li, H.; Sun, W.; Ge, C.; Zhang, Y. Quantity trait major gene multi-gene mixed inheritance analysis R package Sea v2.0. Acta Agron. Sin. 2022, 48, 1416–1424. [Google Scholar] [CrossRef]
- Konieczny, A.; Ausubel, F.M. A procedure for mapping Arabidopsis mutations using co-dominant ecotype-specific PCR-based markers. Plant J. 1993, 4, 403–410. [Google Scholar] [CrossRef]







| Number of Generations | Number of Observations | Sum | Average | Standard Deviation | Variance | Source of Variance | SS | df | MS | F | p-Value | F Crit |
|---|---|---|---|---|---|---|---|---|---|---|---|---|
| XS38 | 45 | 367.1555 | 8.159011 | 0.3699 | 0.136825 | Groups | 192.9549 | 2 | 96.47747 | 475.3145 | 4.81 × 10−61 | 3.064761 |
| ZY11 | 45 | 244.89 | 5.442 | 0.3837 | 0.147216 | Interclass | 26.79284 | 132 | 0.202976 | |||
| F1 | 45 | 348.6 | 7.746667 | 0.5700 | 0.324886 | Grand Total | 219.7478 | 134 |
| Model | Log_Max_ Likelihood_ Value | AIC a | Mean (1) g | Mean (2) | Mean (3) | Var (Residual + Polygene) | m f | da(d) b | Major-Gene Var c | Heritabiliy (Major-Gene) (%) d | P (U1 Square) e | P (U2 Square) | P (U3 Square) | P (nW Square) | P (Dn) |
|---|---|---|---|---|---|---|---|---|---|---|---|---|---|---|---|
| 0MG | −566.397 | 1136.794 | 6.7361 | 1.6435 | 0.8136 | 0.8378 | 0.9248 | 0.9262 | 0.8075 | ||||||
| 1MG-AD | −565.1425 | 1138.285 | 8.1174 | 6.7038 | 5.4236 | 0.9006 | 6.7705 | 1.3469 | 0.7429 | 45.202 | 0.9958 | 0.9918 | 0.9837 | 0.9838 | 0.9419 |
| 1MG-A | −565.1938 | 1136.388 | 8.0648 | 6.7365 | 5.4081 | 0.9734 | 6.7365 | 1.3284 | 0.67 | 40.7693 | 0.9831 | 0.9861 | 0.9901 | 0.9847 | 0.9304 |
| 1MG-EAD | −565.6526 | 1139.305 | 7.0077 | 5.9233 | 1.5745 | 6.4655 | 0.5422 | 0.0689 | 4.1941 | 0.9823 | 0.9717 | 0.9553 | 0.9871 | 0.9824 | |
| 1MG-NCD | −565.5286 | 1139.057 | 6.3538 | 7.8788 | 1.2018 | 7.1163 | 0.7625 | 0.4417 | 26.8738 | 0.9699 | 0.9594 | 0.9544 | 0.9865 | 0.984 | |
| 2MG-ADI | −565.4898 | 1150.98 | 7.9624 | 7.9612 | 7.7461 | 1.1216 | 6.9608 | 0.8935 | 0.5219 | 31.7534 | 0.9783 | 0.9847 | 0.9774 | 0.986 | 0.9892 |
| 2MG-AD * | −560.476 | 1132.952 | 8.9251 | 7.9716 | 7.1449 | 0.4483 | 6.6989 | 1.3361 | 1.1951 | 72.7209 | 0.9801 | 0.9687 | 0.9518 | 0.9999 | 0.9999 |
| 2MG-A | −566.2147 | 1140.429 | 7.0582 | 6.9533 | 6.8484 | 1.8461 | 6.7395 | 0.201 | 0 | 0 | 0.885 | 0.9264 | 0.8487 | 0.9624 | 0.8491 |
| 2MG-EA | −564.6005 | 1135.201 | 8.9814 | 7.8653 | 6.7492 | 0.4966 | 6.7492 | 1.1161 | 1.1469 | 69.7841 | 0.9882 | 0.9597 | 0.7952 | 0.9832 | 0.9703 |
| 2MG-CD | −566.4023 | 1140.805 | 6.8395 | 6.6503 | 6.6151 | 1.6225 | 6.6327 | 0.1122 | 0.021 | 1.2773 | 0.8121 | 0.8429 | 0.8982 | 0.9245 | 0.7983 |
| 2MG-EAD | −566.4024 | 1138.805 | 6.8408 | 6.6314 | 6.422 | 1.6222 | 6.6314 | 0.1047 | 0.0213 | 1.2949 | 0.8121 | 0.843 | 0.8978 | 0.9246 | 0.8 |
| Gene ID | Homologous Genes in A. thaliana | The Name of A. Thaliana Gene | Number of Frameshift Mutations and Non-Synonymous Mutations | Functional Annotation |
|---|---|---|---|---|
| BraA09g063490.3C | AT1G07250 | UGT71C4 | 0/11 | Flavonol 3-O-glucosyltransferase |
| BraA09g063500.3C | AT1G07220 | - | 0/0 | O-glucosyltransferase rumi homolog |
| BraA09g063510.3C | AT1G07210 | RIBOSOMAL PROTEIN BS18M | 0/0 | Uncharacterized protein |
| BraA09g063520.3C | AT1G07200 | SMXL6 | 6/20 | SMAX1-LIKE 6 |
| BraA09g063530.3C | AT1G07140 | SIRANBP | 0/4 | Intracellular transport |
| BraA09g063540.3C | - | - | 0/0 | Uncharacterized protein |
| BraA09g063550.3C | AT1G07110 | FRUCTOSE-2,6-BISPHOSPHATASE | 0/0 | 6-phosphofructo-2-kinase/Fructose-2,6-bisphosphatase |
| BraA09g063560.3C | AT1G07090 | SITIVE HYPOCOTYLS-6; LSH6 | 0/0 | Protein LIGHT-DEPENDENT SHORT HYPOCOTYLS 6 |
| BraA09g063570.3C | AT1G07080 | - | 0/0 | Gamma-interferon-responsive lysosomal thiol protein |
| BraA09g063580.3C | AT1G06990 | - | 0/0 | GDSL esterase/lipase AT1G06990 isoform X1 |
| BraA09g063590.3C | AT1G06980 | - | 0/0 | Domain of unknown function |
| BraA09g063600.3C | AT1G06970 | ATCHX-14 | 0/0 | PREDICTED: LOW QUALITY PROTEIN: cation/H(+) antiporter 14 |
| BraA09g063610.3C | AT1G06930 | - | 0/0 | Uncharacterized protein |
| BraA09g063620.3C | AT1G06923 | - | 0/1 | Transcription repressor OFP17 |
Disclaimer/Publisher’s Note: The statements, opinions and data contained in all publications are solely those of the individual author(s) and contributor(s) and not of MDPI and/or the editor(s). MDPI and/or the editor(s) disclaim responsibility for any injury to people or property resulting from any ideas, methods, instructions or products referred to in the content. |
© 2024 by the authors. Licensee MDPI, Basel, Switzerland. This article is an open access article distributed under the terms and conditions of the Creative Commons Attribution (CC BY) license (https://creativecommons.org/licenses/by/4.0/).
Share and Cite
Liu, G.; Li, Y.; Si, J.; Lu, R.; Hui, M. Genetic Model Identification and Major QTL Mapping for Petiole Thickness in Non-Heading Chinese Cabbage. Int. J. Mol. Sci. 2024, 25, 802. https://doi.org/10.3390/ijms25020802
Liu G, Li Y, Si J, Lu R, Hui M. Genetic Model Identification and Major QTL Mapping for Petiole Thickness in Non-Heading Chinese Cabbage. International Journal of Molecular Sciences. 2024; 25(2):802. https://doi.org/10.3390/ijms25020802
Chicago/Turabian StyleLiu, Guangyuan, Yongkuan Li, Jia Si, Rong Lu, and Maixia Hui. 2024. "Genetic Model Identification and Major QTL Mapping for Petiole Thickness in Non-Heading Chinese Cabbage" International Journal of Molecular Sciences 25, no. 2: 802. https://doi.org/10.3390/ijms25020802
APA StyleLiu, G., Li, Y., Si, J., Lu, R., & Hui, M. (2024). Genetic Model Identification and Major QTL Mapping for Petiole Thickness in Non-Heading Chinese Cabbage. International Journal of Molecular Sciences, 25(2), 802. https://doi.org/10.3390/ijms25020802
