Unveiling the Molecular Mechanisms of Browning in Camellia hainanica Callus through Transcriptomic and Metabolomic Analysis
Abstract
1. Introduction
2. Results
2.1. Observation of Calli with Different Browning Degrees
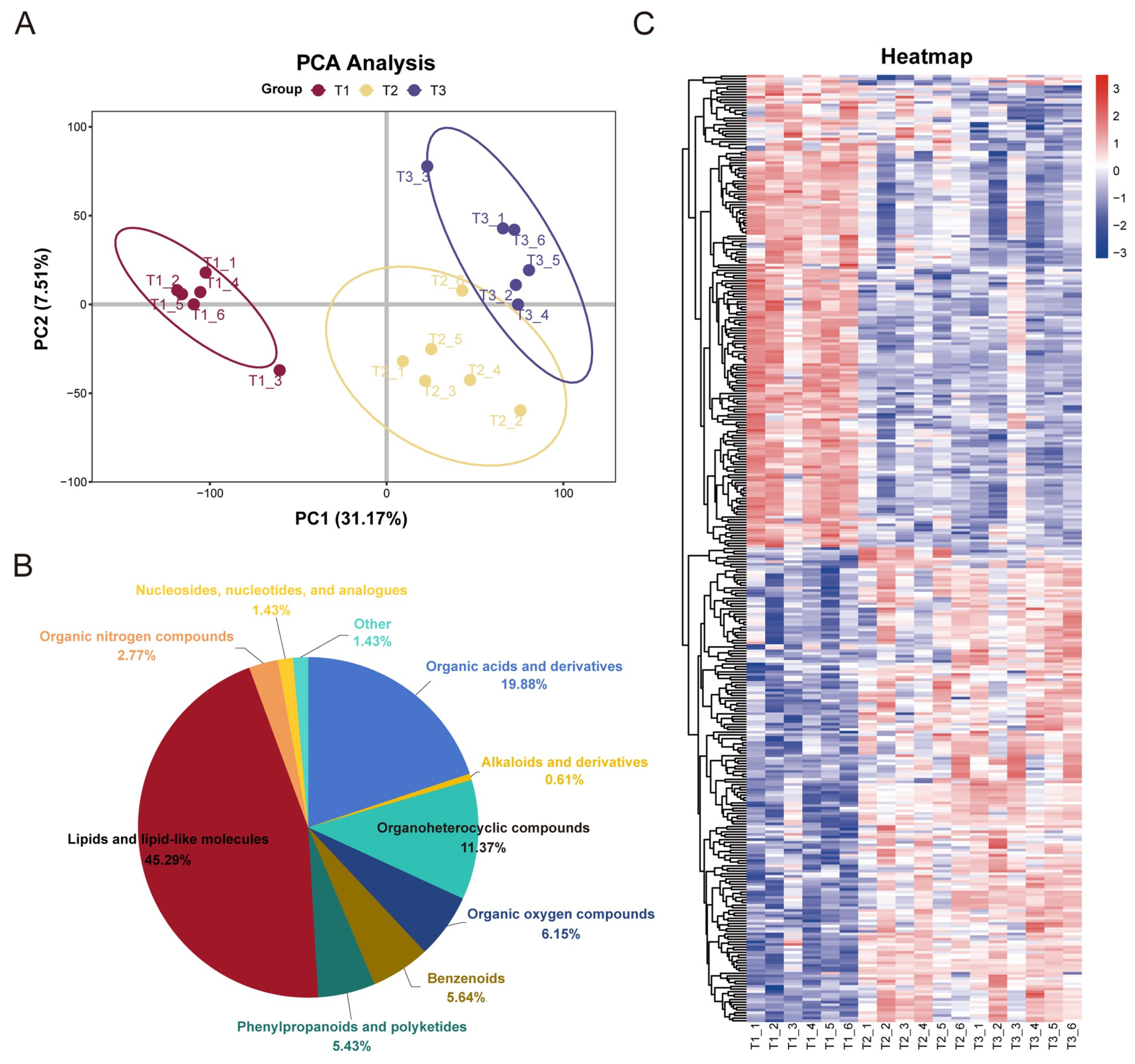
2.2. Metabolite Profiles of Camellia hainanica Calli at Different Browning Stages
2.3. Identification of DAMs during Camellia hainanica Callus Browning
2.4. Weighted Gene Co-Expression Network Analysis of Metabolites
2.5. Transcriptome Quality Control
2.6. Differential Expression and Enrichment Analysis of Genes
2.7. Heatmap of the Gene Expression of the Flavonoid Biosynthetic Pathway during Callus Browning
2.8. Analysis of Correlations between Genes and Metabolites
3. Discussion
3.1. Browning of Camellia hainanica Callus Was Associated with the Accumulation of Phenols in the Cells
3.2. Metabolic and Transcriptomic Changes during Callus Browning
3.3. DEGs of a Large Number of Flavonoid Biosynthetic Pathways Were Significantly Enriched in Brown Calli
3.4. TFs Involved in the Browning of Camellia hainanica Calli
4. Materials and Methods
4.1. Plant Material
4.2. Histochemical Observation of Callus Browning
4.3. Metabolite Extraction and Profiling
4.4. Metabolomics Data Analysis
4.5. RNA-Seq and Data Processing
4.6. Transcriptomic Data Analysis
5. Conclusions
Author Contributions
Funding
Institutional Review Board Statement
Informed Consent Statement
Data Availability Statement
Conflicts of Interest
References
- Zhang, W.; Zhao, Y.; Yang, G.; Peng, J.; Chen, S.; Xu, Z. Determination of the evolutionary pressure on Camellia oleifera on Hainan Island using the complete chloroplast genome sequence. PeerJ 2019, 7, e7210. [Google Scholar] [CrossRef] [PubMed]
- Li, Y.; Yan, H.; Zeeshan Ul Haq, M.; Liu, Y.; Wu, Y.; Yu, J.; Xia, P. Physiological and Transcriptional Analysis Provides Insights into Tea Saponin Biosynthesis and Regulation in Response to SA in Camellia vietnamensis Huang. Horticulturae 2024, 10, 8. [Google Scholar] [CrossRef]
- Feng, J.; Yang, Z.; Chen, S.; El-Kassaby, Y.A.; Chen, H. High throughput sequencing of small RNAs reveals dynamic microRNAs expression of lipid metabolism during Camellia oleifera and C. meiocarpa seed natural drying. BMC Genom. 2017, 18, 546. [Google Scholar] [CrossRef]
- Xie, J.; Qi, B.; Mou, C.; Wang, L.; Jiao, Y.; Dou, Y.; Zheng, H. BREVIPEDICELLUS and ERECTA control the expression of AtPRX17 to prevent Arabidopsis callus browning. J. Exp. Bot. 2022, 73, 1516–1532. [Google Scholar] [CrossRef]
- Wu, G.; Wei, X.; Wang, X.; Wei, Y. Changes in biochemistry and histochemical characteristics during somatic embryogenesis in Ormosia henryi Prain. Plant Cell Tissue Organ Cult. 2021, 144, 505–517. [Google Scholar] [CrossRef]
- Zhang, K.; Su, J.; Xu, M.; Zhou, Z.; Zhu, X.; Ma, X.; Hou, J.; Tan, L.; Zhu, Z.; Cai, H.; et al. A common wild rice-derived BOC1 allele reduces callus browning in indica rice transformation. Nat. Commun. 2020, 11, 443. [Google Scholar] [CrossRef]
- He, Y.; Guo, X.; Lu, R.; Niu, B.; Pasapula, V.; Hou, P.; Cai, F.; Xu, Y.; Chen, F. Changes in morphology and biochemical indices in browning callus derived from Jatropha curcas hypocotyls. Plant Cell Tissue Organ Cult. 2009, 98, 11–17. [Google Scholar] [CrossRef]
- Su, Y.; Wei, M.; Guo, Q.; Huang, J.; Zhao, K.; Huang, J. Investigating the relationships between callus browning in Isatis indigotica Fortune, total phenol content, and PPO and POD activities. Plant Cell Tissue Organ Cult. 2023, 155, 175–182. [Google Scholar] [CrossRef]
- Koohi, S.; Nasernejad, B.; Zare, M.H.; Elahifard, M.; Shirazian, S.; Ghadiri, M. Extraction of Oxidative Enzymes from Green Tea Leaves and Optimization of Extraction Conditions. Chem. Eng. Technol. 2020, 43, 2548–2556. [Google Scholar] [CrossRef]
- Chen, R.; Li, Q.; Tan, H.; Chen, J.; Xiao, Y.; Ma, R.; Gao, S.; Zerbe, P.; Chen, W.; Zhang, L. Gene-to-metabolite network for biosynthesis of lignans in MeJA-elicited Isatis indigotica hairy root cultures. Front. Plant Sci. 2015, 6, 952. [Google Scholar] [CrossRef]
- Tohge, T.; Watanabe, M.; Hoefgen, R.; Fernie, A.R. The evolution of phenylpropanoid metabolism in the green lineage. Crit. Rev. Biochem. Mol. Biol. 2013, 48, 123–152. [Google Scholar] [CrossRef]
- Panche, A.N.; Diwan, A.D.; Chandra, S.R. Flavonoids: An overview. J. Nutr. Sci. 2016, 5, e47. [Google Scholar] [CrossRef]
- Liu, W.; Feng, Y.; Yu, S.; Fan, Z.; Li, X.; Li, J.; Yin, H. The Flavonoid Biosynthesis Network in Plants. Int. J. Mol. Sci. 2021, 22, 12824. [Google Scholar] [CrossRef]
- Shen, N.; Wang, T.; Gan, Q.; Liu, S.; Wang, L.; Jin, B. Plant flavonoids: Classification, distribution, biosynthesis, and antioxidant activity. Food Chem. 2022, 383, 132531. [Google Scholar] [CrossRef]
- Zhao, S.; Wang, H.; Liu, K.; Li, L.; Yang, J.; An, X.; Li, P.; Yun, L.; Zhang, Z. The role of JrPPOs in the browning of walnut explants. BMC Plant Biol. 2021, 21, 9. [Google Scholar] [CrossRef]
- Saini, D.K.; Kaushik, P. Visiting eggplant from a biotechnological perspective: A review. Sci. Hortic. 2019, 253, 327–340. [Google Scholar] [CrossRef]
- Wang, W.; Lin, Z.; Wang, W.; Shang, M.; Lv, H.; Zong, Q.; Li, J.; Liang, B.; Zhou, W. Elicitation with hydrogen peroxide promotes growth, phenolic-enrichment, antioxidant activity and nutritional values of two hydroponic lettuce genotypes. Food Chem. X 2023, 19, 100847. [Google Scholar] [CrossRef]
- Yu, K.; Song, Y.; Lin, J.; Dixon, R.A. The complexities of proanthocyanidin biosynthesis and its regulation in plants. Plant Commun. 2023, 4, 100498. [Google Scholar] [CrossRef]
- Su, Z.; Sun, M.; Cai, Z.; Guo, S.; Li, J.; Zhao, B.; Shen, Z.; Ma, R.; Yan, J.; Yu, M. Identification and expression analysis of chlorogenic acid biosynthesis key gene PpHCT in peach. Hortic. Plant J. 2023, 9, 670–680. [Google Scholar] [CrossRef]
- Yonekura-Sakakibara, K.; Higashi, Y.; Nakabayashi, R. The Origin and Evolution of Plant Flavonoid Metabolism. Front. Plant Sci. 2019, 10, 943. [Google Scholar] [CrossRef]
- Li, Y.; Xie, Z.; Huang, Y.; Zeng, J.; Yang, C.; Yuan, L.; Wang, Y.; Li, Y. Integrated metabolomic and transcriptomic analysis provides insights into the flavonoid formation in different Glycyrrhiza species. Ind. Crop. Prod. 2024, 208, 117796. [Google Scholar] [CrossRef]
- Li, Z.; Liu, D.; Wang, D.; Sun, M.; Zhang, G.; Wu, Y.; Zhang, Y.; Cheng, B. Study on the causes of changes in colour during Hibiscus syriacus flowering based on transcriptome and metabolome analyses. BMC Plant Biol. 2024, 24, 431. [Google Scholar] [CrossRef]
- Liao, L.; Vimolmangkang, S.; Wei, G.; Zhou, H.; Korban, S.S.; Han, Y. Molecular characterization of genes encoding leucoanthocyanidin reductase involved in proanthocyanidin biosynthesis in apple. Front. Plant Sci. 2015, 6, 243. [Google Scholar] [CrossRef]
- Zheng, T.; Han, J.; Su, K.; Sun, B.; Liu, S. Regulation mechanisms of flavonoids biosynthesis of Hancheng Dahongpao peels (Zanthoxylum bungeanum Maxim) at different development stages by integrated metabolomics and transcriptomics analysis. BMC Plant Biol. 2022, 22, 251. [Google Scholar] [CrossRef] [PubMed]
- Pei, L.; Gao, Y.; Feng, L.; Zhang, Z.; Liu, N.; Yang, B.; Zhao, N. Phenolic Acids and Flavonoids Play Important Roles in Flower Bud Differentiation in Mikania micrantha: Transcriptomics and Metabolomics. Int. J. Mol. Sci. 2023, 24, 16550. [Google Scholar] [CrossRef] [PubMed]
- Wang, W.; Zhang, S.; Chen, Y.; Zhao, Y.; Khalil-Ur-Rehman, M.; Zhu, C.; Nieuwenhuizen, N.J. Metabolomics integrated with transcriptomics provides insights into the regulatory networks of phenylpropanoids and flavonoids accumulation in Chinese chestnut kernels. Sci. Hortic. 2024, 325, 112716. [Google Scholar] [CrossRef]
- Zhao, C.; Liu, X.; Gong, Q.; Cao, J.; Shen, W.; Yin, X.; Grierson, D.; Zhang, B.; Xu, C.; Li, X.; et al. Three AP2/ERF family members modulate flavonoid synthesis by regulating type IV chalcone isomerase in citrus. Plant Biotechnol. J. 2021, 19, 671–688. [Google Scholar] [CrossRef]
- Yan, H.; Zheng, W.; Ye, Z.; Yu, J.; Wu, Y. Comparison of the Main Metabolites in Different Maturation Stages of Camellia vietnamensis Huang Seeds. Molecules 2022, 27, 6817. [Google Scholar] [CrossRef]
- Yu, J.; Yan, H.; Wu, Y.; Wang, Y.; Xia, P. Quality Evaluation of the Oil of Camellia spp. Foods 2022, 11, 2221. [Google Scholar] [CrossRef] [PubMed]
- Pace, B.; Capotorto, I.; Palumbo, M.; Pelosi, S.; Cefola, M. Combined Effect of Dipping in Oxalic or in Citric Acid and Low O2 Modified Atmosphere, to Preserve the Quality of Fresh-Cut Lettuce during Storage. Foods 2020, 9, 988. [Google Scholar] [CrossRef] [PubMed]
- Guowen, H.; Chaochao, H.; Yi, T. Study on Browning of Explant and Induction of Callus from Camellia oleosa Rehd Leaves. J. Zhejiang For. Sci. Technol. 2018, 38, 1–7. [Google Scholar]
- Deng, X.; Huang, J.; Zhang, M.; Wei, X.; Song, H.; Wang, Y.; Xin, J.; Sun, H.; Liu, J.; Yang, D.; et al. Metabolite profiling and screening of callus browning-related genes in lotus (Nelumbo nucifera). Physiol. Plant. 2023, 175, e14027. [Google Scholar] [CrossRef]
- Kaewubon, P.; Hutadilok-Towatana, N.; Teixeira Da Silva, J.A.; Meesawat, U. Ultrastructural and biochemical alterations during browning of pigeon orchid (Dendrobium crumenatum Swartz) callus. Plant Cell Tissue Organ Cult. (PCTOC) 2015, 121, 53–69. [Google Scholar] [CrossRef]
- Wang, Q.; Wu, X.; Liu, L.; Yao, D.; Li, J.; Fang, J.; Chen, X.; Zhu, L.; Liu, P.; Ye, Z.; et al. Transcriptome and metabolomic analysis to reveal the browning spot formation of ‘Huangguan’ pear. BMC Plant Biol. 2021, 21, 321. [Google Scholar] [CrossRef]
- Ishtiaq, A.; Jafar, J.M.; Muhammad, N.; Irfan, A.; Rahmatullah, Q. Control of media browning in micropropagation of guava (Psidium guajava L.). Pak. J. Bot. 2016, 2, 713–716. [Google Scholar]
- Ngomuo, M.; Mneney, E.; Ndakidemi, P. Control of lethal browning by using ascorbic acid on shoot tip cultures of a local Musa spp. (Banana) cv. Mzuzu in Tanzania. Afr. J. Biotechnol. 2014, 16, 1721–1725. [Google Scholar] [CrossRef]
- Gerema, A.; Emiru, C. Control of browning in plant tissue culture: A review. J. Sci. Agric. 2021, 5, 67–71. [Google Scholar] [CrossRef]
- Qiu, L.; Su, J.; Fu, Y.; Zhang, K. Genetic and Transcriptome Analyses of Callus Browning in Chaling Common Wild Rice (Oryza rufipogon Griff.). Genes 2023, 14, 2138. [Google Scholar] [CrossRef]
- Nadernejad, N.A.A.H. Phenylalanin Ammonia-lyase Activity, Total Phenolics and Flavonoids Contents in Flowers, Leaves, Hulls and Kernels of Three Pistachio (Pistacia vera L.) Cultivars. Bull. Bot. Res. 2012, 32, 519–525. [Google Scholar]
- Tanaka, E.; Okumura, S.; Takamiya, R.; Hosaka, H.; Shimamura, Y.; Murata, M. Cinnamaldehyde Inhibits Enzymatic Browning of Cut Lettuce by Repressing the Induction of Phenylalanine Ammonia-Lyase without Promotion of Microbial Growth. J. Agric. Food. Chem. 2011, 59, 6705–6709. [Google Scholar] [CrossRef]
- Zhang, L.; Wang, Z.; Zeng, S.; Yuan, S.; Yue, X.; Tian, T.; Zhu, X.; Zheng, S.; Xu, X.; Zuo, J.; et al. Browning mechanism in stems of fresh-cut lettuce. Food Chem. 2023, 405, 134575. [Google Scholar] [CrossRef]
- Song, Y.; Zhang, G.; Chen, N.; Zhang, J.; He, C. Metabolomic and transcriptomic analyses provide insights into the flavonoid biosynthesis in sea buckthorn (Hippophae rhamnoides L.). Food Sci. Technol. 2023, 187, 115276. [Google Scholar] [CrossRef]
- Wu, Y.; Huang, X.; Zhang, S.; Yang, H.; Lyu, L.; Wu, W.; Zhang, C.; Li, W. Identification and characterization of HCT genes in blackberry: Overexpression of RuHCT1 enhances anthocyanin contents. Sci. Hortic. 2024, 337, 113541. [Google Scholar] [CrossRef]
- Ponniah, S.K.; Shang, Z.; Akbudak, M.A.; Srivastava, V.; Manoharan, M. Down-regulation of hydroxycinnamoyl CoA: Shikimate hydroxycinnamoyl transferase, cinnamoyl CoA reductase, and cinnamyl alcohol dehydrogenase leads to lignin reduction in rice (Oryza sativa L. ssp. japonica cv. Nipponbare). Plant Biotechnol. Rep. 2017, 11, 17–27. [Google Scholar] [CrossRef]
- Tan, X.; Li, P.; Wang, H.; Gu, L.; Liu, R.; Jiang, J.; Sun, L.; Fan, X.; Liu, C.; Zhang, Y. Combined metabolomic transcriptomic analysis reveals the role of flavonoid pathway in white rot resistance of Vitis davidii Foex. grapes. Sci. Hortic. 2024, 335, 113311. [Google Scholar] [CrossRef]
- Ma, R.; Sun, X.; Yang, C.; Fan, Y. Integrated transcriptome and metabolome provide insight into flavonoid variation in goji berries (Lycium barbarum L.) from different areas in China. Plant Physiol. Biochem. 2023, 199, 107722. [Google Scholar] [CrossRef]
- Zuk, M.; Działo, M.; Richter, D.; Dymińska, L.; Matuła, J.; Kotecki, A.; Hanuza, J.; Szopa, J. Chalcone Synthase (CHS) Gene Suppression in Flax Leads to Changes in Wall Synthesis and Sensing Genes, Cell Wall Chemistry and Stem Morphology Parameters. Front. Plant Sci. 2016, 7, 894. [Google Scholar] [CrossRef] [PubMed]
- Gao, J.; Xue, J.; Xue, Y.; Liu, R.; Ren, X.; Wang, S.; Zhang, X. Transcriptome sequencing and identification of key callus browning-related genes from petiole callus of tree peony (Paeonia suffruticosa cv. Kao) cultured on media with three browning inhibitors. Plant Physiol. Biochem. 2020, 149, 36–49. [Google Scholar] [CrossRef]
- Guan, Y.; Qin, X.; Wei, C.; Feng, Y.; Cheng, Y.; Zhang, Y.; Guan, J. Influence of Bagging on Fruit Quality, Incidence of Peel Browning Spots, and Lignin Content of ‘Huangguan’ Pears. Plants 2024, 13, 516. [Google Scholar] [CrossRef]
- Wang, H.; Fan, W.; Li, H.; Yang, J.; Huang, J.; Zhang, P. Functional characterization of Dihydroflavonol-4-reductase in anthocyanin biosynthesis of purple sweet potato underlies the direct evidence of anthocyanins function against abiotic stresses. PLoS ONE 2013, 8, e78484. [Google Scholar] [CrossRef]
- Rutkowska, M.; Balcerczak, E.; Świechowski, R.; Dubicka, M.; Olszewska, M.A. Seasonal variation in phenylpropanoid biosynthesis and in vitro antioxidant activity of Sorbus domestica leaves: Harvesting time optimisation for medicinal application. Ind. Crop. Prod. 2020, 156, 112858. [Google Scholar] [CrossRef]
- Guo, J.; Li, G.; Ijaz, M.; Hafeez, R.; Ibrahim, E.; Ahmed, T.; Qi, X.; Zhang, S.; Ali, H.M.; Li, B.; et al. Transcriptomic and metabolomic analyses reveal that lignin biosynthesis contributes to bayberry (Myrica rubra) defence responses against twig blight. Plant Stress 2024, 13, 100514. [Google Scholar] [CrossRef]
- Filiz, E.; Kurt, F. Expression and Co-expression Analyses of WRKY, MYB, bHLH and bZIP Transcription Factor Genes in Potato (Solanum tuberosum) Under Abiotic Stress Conditions: RNA-seq Data Analysis. Potato Res. 2021, 64, 721–741. [Google Scholar] [CrossRef]
- Wang, H.; Zhang, S.; Fu, Q.; Wang, Z.; Liu, X.; Sun, L.; Zhao, Z. Transcriptomic and metabolomic analysis reveals a protein module involved in preharvest apple peel browning. Plant Physiol. 2023, 192, 2102–2122. [Google Scholar] [CrossRef]
- Cao, Y.; Xie, L.; Ma, Y.; Ren, C.; Xing, M.; Fu, Z.; Wu, X.; Yin, X.; Xu, C.; Li, X. PpMYB15 and PpMYBF1 Transcription Factors Are Involved in Regulating Flavonol Biosynthesis in Peach Fruit. J. Agric. Food. Chem. 2019, 67, 644–652. [Google Scholar] [CrossRef]
- Wang, X.; Zhang, X.; Jia, P.; Luan, H.; Qi, G.; Li, H.; Guo, S. Transcriptomics and metabolomics provide insight into the anti-browning mechanism of selenium in freshly cut apples. Front. Plant Sci. 2023, 14, 1176936. [Google Scholar] [CrossRef]
- Zhu, H.; Wang, F.; Xu, Z.; Wang, G.; Hu, L.; Cheng, J.; Ge, X.; Liu, J.; Chen, W.; Li, Q.; et al. The complex hexaploid oil-Camellia genome traces back its phylogenomic history and multi-omics analysis of Camellia oil biosynthesis. Plant Biotechnol. J. 2024, 22, 2890–2906. [Google Scholar] [CrossRef] [PubMed]







| Sample | Valid Reads | Raw Bases | Mapped Reads | Q20% | Q30% | GC% |
|---|---|---|---|---|---|---|
| T1_1 | 33,823,714 | 5.23 GB | 27,764,079 (82.08%) | 97.65 | 92.78 | 44.17 |
| T1_2 | 34,812,368 | 5.36 GB | 28,870,807 (82.93%) | 97.74 | 92.99 | 44.06 |
| T1_3 | 33,808,954 | 5.20 GB | 27,875,212 (82.45%) | 97.79 | 93.15 | 43.76 |
| T1_4 | 38,377,496 | 5.92 GB | 32,096,526 (83.63%) | 97.89 | 93.52 | 44.46 |
| T1_5 | 39,392,152 | 6.08 GB | 33,228,806 (84.35%) | 97.76 | 93.16 | 43.68 |
| T1_6 | 40,398,604 | 6.22 GB | 34,003,340 (84.17%) | 97.90 | 93.56 | 44.18 |
| T2_1 | 37,534,600 | 5.80 GB | 31,329,260 (83.47%) | 97.84 | 93.38 | 44.63 |
| T2_2 | 39,768,790 | 6.14 GB | 33,400,304 (83.99%) | 97.77 | 93.16 | 44.54 |
| T2_3 | 39,895,370 | 6.16 GB | 33,600,184 (84.22%) | 97.80 | 93.28 | 44.68 |
| T2_4 | 35,123,964 | 5.42 GB | 29,794,296 (84.83%) | 97.90 | 93.58 | 44.89 |
| T2_5 | 33,238,864 | 5.13 GB | 28,025,033 (84.31%) | 97.88 | 93.55 | 44.51 |
| T2_6 | 37,886,492 | 5.88 GB | 31,389,973 (82.85%) | 97.83 | 93.32 | 44.67 |
| T3_1 | 39,586,342 | 6.11 GB | 32,963,243 (83.27%) | 97.87 | 93.46 | 44.51 |
| T3_2 | 37,899,240 | 5.85 GB | 31,642,750 (83.49%) | 97.85 | 93.42 | 44.58 |
| T3_3 | 39,301,424 | 6.07 GB | 32,853,719 (83.59%) | 97.85 | 93.39 | 44.82 |
| T3_4 | 33,443,562 | 5.16 GB | 28,187,993 (84.29%) | 97.91 | 93.62 | 44.91 |
| T3_5 | 39,603,272 | 6.13 GB | 33,307,938 (84.10%) | 97.81 | 93.3 | 44.88 |
| T3_6 | 34,536,542 | 5.34 GB | 29,053,042 (84.12%) | 97.91 | 93.63 | 44.83 |
Disclaimer/Publisher’s Note: The statements, opinions and data contained in all publications are solely those of the individual author(s) and contributor(s) and not of MDPI and/or the editor(s). MDPI and/or the editor(s) disclaim responsibility for any injury to people or property resulting from any ideas, methods, instructions or products referred to in the content. |
© 2024 by the authors. Licensee MDPI, Basel, Switzerland. This article is an open access article distributed under the terms and conditions of the Creative Commons Attribution (CC BY) license (https://creativecommons.org/licenses/by/4.0/).
Share and Cite
Wu, K.; Liu, Y.; Xu, Y.; Yu, Z.; Cao, Q.; Gong, H.; Yang, Y.; Ye, J.; Jia, X. Unveiling the Molecular Mechanisms of Browning in Camellia hainanica Callus through Transcriptomic and Metabolomic Analysis. Int. J. Mol. Sci. 2024, 25, 11021. https://doi.org/10.3390/ijms252011021
Wu K, Liu Y, Xu Y, Yu Z, Cao Q, Gong H, Yang Y, Ye J, Jia X. Unveiling the Molecular Mechanisms of Browning in Camellia hainanica Callus through Transcriptomic and Metabolomic Analysis. International Journal of Molecular Sciences. 2024; 25(20):11021. https://doi.org/10.3390/ijms252011021
Chicago/Turabian StyleWu, Kunlin, Yanju Liu, Yufen Xu, Zhaoyan Yu, Qiulin Cao, Han Gong, Yaodong Yang, Jianqiu Ye, and Xiaocheng Jia. 2024. "Unveiling the Molecular Mechanisms of Browning in Camellia hainanica Callus through Transcriptomic and Metabolomic Analysis" International Journal of Molecular Sciences 25, no. 20: 11021. https://doi.org/10.3390/ijms252011021
APA StyleWu, K., Liu, Y., Xu, Y., Yu, Z., Cao, Q., Gong, H., Yang, Y., Ye, J., & Jia, X. (2024). Unveiling the Molecular Mechanisms of Browning in Camellia hainanica Callus through Transcriptomic and Metabolomic Analysis. International Journal of Molecular Sciences, 25(20), 11021. https://doi.org/10.3390/ijms252011021

