Neuropeptide FF Promotes Neuronal Survival and Enhances Synaptic Protein Expression Following Ischemic Injury
Abstract
1. Introduction
2. Results
2.1. The Combination of 5-Aza-dC and TST Treatment Enhanced Motor Function Recovery Following a Stroke
2.2. Infarct Volume Was Unaffected by the Combination of TST and 5-Aza-dC After Stroke
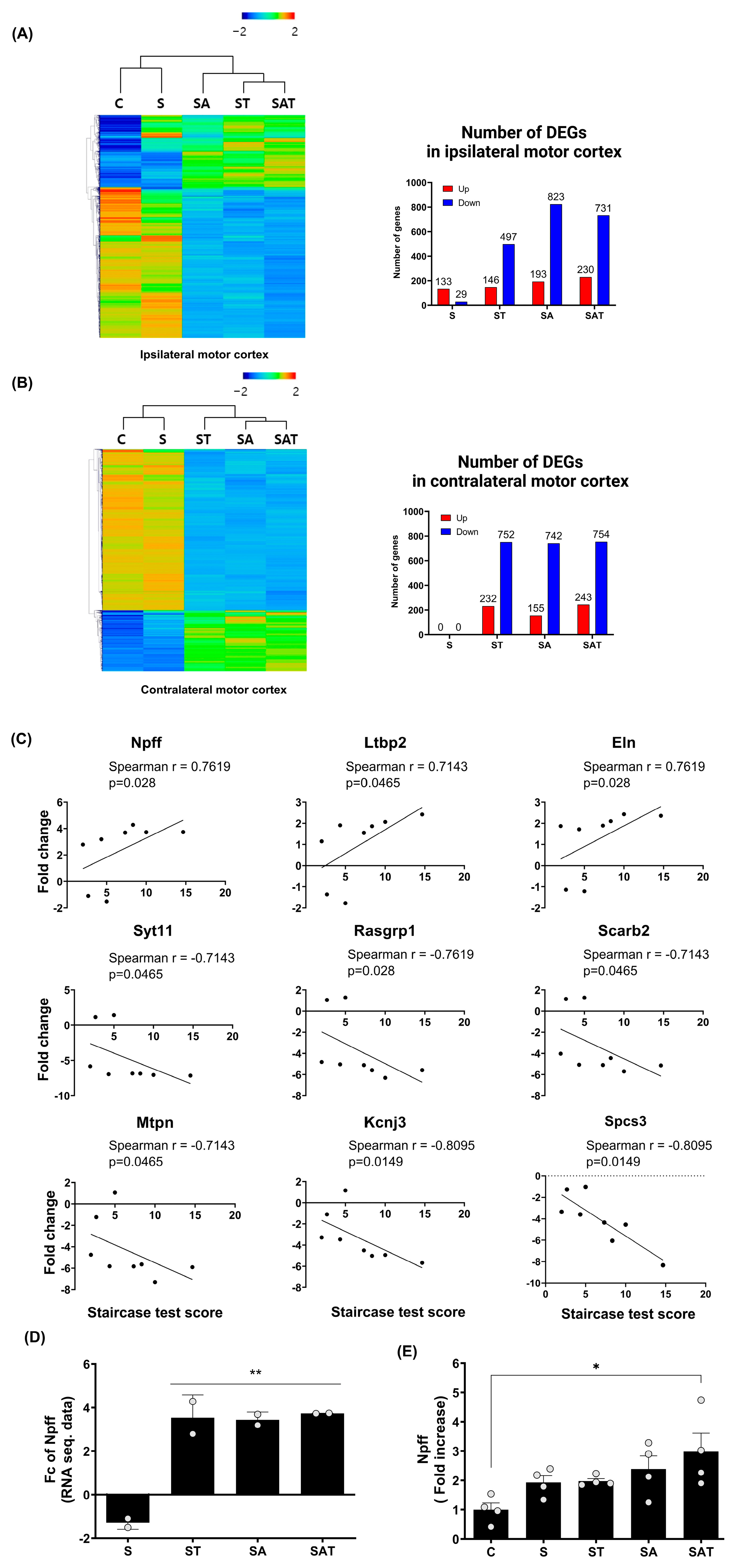
2.3. Transcriptomic Profiling via RNA Sequencing (RNA-Seq) in Stroke Rats Treated with 5-Aza-dC and TST
2.3.1. RNA-Seq Transcriptome Analysis Findings
2.3.2. NPFF Is Significantly Correlated with Motor Recovery After Stroke
2.4. rNPFF Treatment Improved Cell Viability After Oxygen-Glucose Deprivation (OGD) and Reoxygenation-Induced Cellular Injury in Primary Mixed Cerebral Cortical Cells
2.5. rNPFF Treatment Did Not Alter the Expression of NPFF Receptors 1 and 2 After OGD Plus Reoxygenation
2.6. rNPFF Treatment Increased TUJ1 and MAP2 Expression, Enhancing Neuronal Survival and Dendritic Integrity Following OGD Plus Reoxygenation
2.7. rNPFF Treatment Increased Synaptic Marker Expression Following OGD Plus Reoxygenation
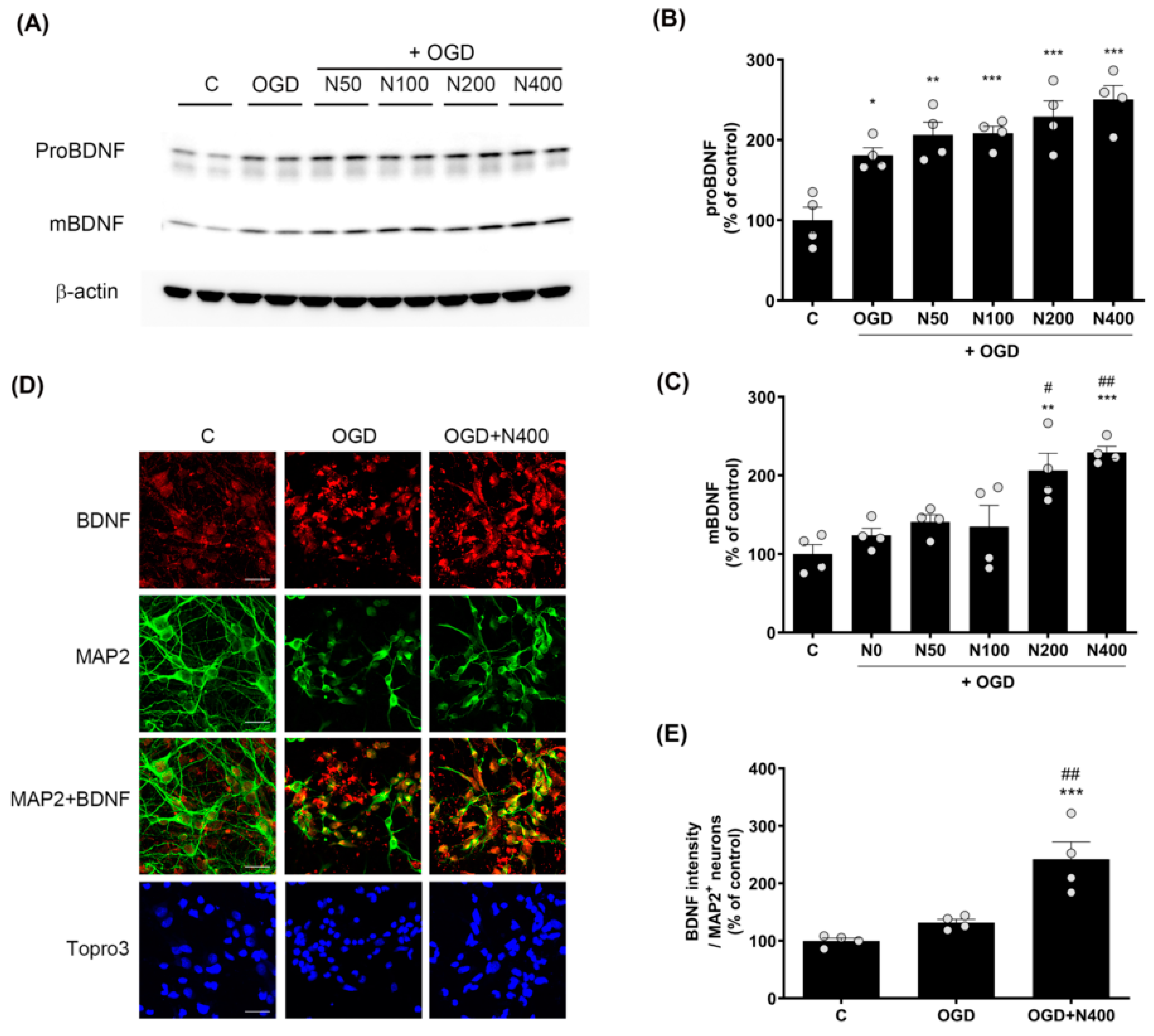
2.8. rNPFF Treatment Elevated the Expression of Pro-Brain-Derived Neurotrophic Factor (proBDNF) and Mature Brain-Derived Neurotrophic Factor (BDNF) Following OGD Plus Reoxygenation
2.9. rNPFF Treatment Elevated the Activation of Protein Kinase C (PKC)-Epsilon Isoform (PKCε) Following OGD Plus Reoxygenation
2.10. rNPFF Treatment Elevated the Expression of SIRT1 and PPARγ Following OGD Plus Reoxygenation
3. Discussion
4. Materials and Methods
4.1. Animals
4.2. Photothrombotic Stroke Model
4.3. Animal Grouping
- (1)
- Stroke group (S): This group included 8 rats that did not receive any additional treatment post-stroke induction
- (2)
- Stroke with TST group (ST): This group included 8 rats that received TST for 1 week following the induction of stroke
- (3)
- Stroke with 5-Aza-dC injection group (SA): This group included 8 rats that received 5-Aza-dC injections for five days post-stroke induction
- (4)
- Stroke with combined 5-Aza-dC injection and TST group (SAT): This group included 8 rats that received both 5-Aza-dC injections for five days and TST for 1 week post-stroke induction
4.4. Behavior Test
4.4.1. Staircase Test
4.4.2. Cylinder Test
4.4.3. Video Recording
4.5. Task-Specific Training (TST)
4.6. Regulation of DNA Methylation via 5-Aza-dC Injection
4.7. Measurement of Infarction Volume
4.8. RNA Isolation and Analysis of RNA-Sequencing
4.9. Differential Expression Genes Analysis
4.10. Quantitative Real-Time PCR
4.11. Rat Primary Mixed Cerebral Cortical Cell Culture
4.12. OGD and Reoxygenation Exposure
4.13. rNPFF Treatment
4.14. rNPFF Source and Characterization
4.15. Lactate Dehydrogenase Assay
4.16. Western Blot Analysis
4.17. Fluorescence Immunostaining of Cells
4.18. Data Analysis and Statistics
5. Conclusions
Supplementary Materials
Author Contributions
Funding
Institutional Review Board Statement
Data Availability Statement
Conflicts of Interest
References
- Coupland, A.P.; Thapar, A.; Qureshi, M.I.; Jenkins, H.; Davies, A.H. The definition of stroke. J. R. Soc. Med. 2017, 110, 9–12. [Google Scholar] [CrossRef] [PubMed]
- Lo, E.H.; Dalkara, T.; Moskowitz, M.A. Mechanisms, challenges and opportunities in stroke. Nat. Rev. Neurosci. 2003, 4, 399–415. [Google Scholar] [CrossRef] [PubMed]
- Feigin, V.L.; Brainin, M.; Norrving, B.; Martins, S.; Sacco, R.L.; Hacke, W.; Fisher, M.; Pandian, J.; Lindsay, P. World Stroke Organization (WSO): Global Stroke Fact Sheet 2022. Int. J. Stroke. 2022, 17, 18–29. [Google Scholar] [CrossRef] [PubMed]
- Murphy, S.J.; Werring, D.J. Stroke: Causes and clinical features. Medicine 2020, 48, 561–566. [Google Scholar] [CrossRef]
- Choi, D.H.; Choi, I.A.; Lee, J. The Role of DNA Methylation in Stroke Recovery. Int. J. Mol. Sci. 2022, 23, 10373. [Google Scholar] [CrossRef]
- Choi, I.A.; Lee, C.S.; Kim, H.Y.; Choi, D.H.; Lee, J. Effect of Inhibition of DNA Methylation Combined with Task-Specific Training on Chronic Stroke Recovery. Int. J. Mol. Sci. 2018, 19, 2019. [Google Scholar] [CrossRef]
- Morris-Blanco, K.C.; Chokkalla, A.K.; Kim, T.; Bhatula, S.; Bertogliat, M.J.; Gaillard, A.B.; Vemuganti, R. High-Dose Vitamin C Prevents Secondary Brain Damage After Stroke via Epigenetic Reprogramming of Neuroprotective Genes. Transl. Stroke. Res. 2022, 13, 1017–1036. [Google Scholar] [CrossRef]
- Shi, G.; Feng, J.; Jian, L.Y.; Fan, X.Y. DNA hypomethylation promotes learning and memory recovery in a rat model of cerebral ischemia/reperfusion injury. Neural. Regen. Res. 2023, 18, 863–868. [Google Scholar]
- Choi, D.H.; Ahn, J.H.; Choi, I.A.; Kim, J.H.; Kim, B.R.; Lee, J. Effect of task-specific training on Eph/ephrin expression after stroke. BMB Rep. 2016, 49, 635–640. [Google Scholar] [CrossRef]
- Lee, K.H.; Kim, J.H.; Choi, D.H.; Lee, J. Effect of task-specific training on functional recovery and corticospinal tract plasticity after stroke. Restor. Neurol. Neurosci. 2013, 31, 773–785. [Google Scholar] [CrossRef]
- El Amki, M.; Baumgartner, P.; Bracko, O.; Luft, A.R.; Wegener, S. Task-Specific Motor Rehabilitation Therapy After Stroke Improves Performance in a Different Motor Task: Translational Evidence. Transl. Stroke Res. 2017, 8, 347–350. [Google Scholar] [CrossRef] [PubMed]
- Vive, S.; Af Geijerstam, J.L.; Kuhn, H.G.; Bunketorp-Kall, L. Enriched, Task-Specific Therapy in the Chronic Phase After Stroke: An Exploratory Study. J. Neurol. Phys. Ther. 2020, 44, 145–155. [Google Scholar] [CrossRef] [PubMed]
- Han, P.P.; Han, Y.; Shen, X.Y.; Gao, Z.K.; Bi, X. Enriched environment-induced neuroplasticity in ischemic stroke and its underlying mechanisms. Front. Cell Neurosci. 2023, 17, 1210361. [Google Scholar] [CrossRef] [PubMed]
- Joy, M.T.; Carmichael, S.T. Encouraging an excitable brain state: Mechanisms of brain repair in stroke. Nat. Rev. Neurosci. 2021, 22, 38–53. [Google Scholar] [CrossRef]
- Kokaia, Z.; Andsberg, G.; Yan, Q.; Lindvall, O. Rapid alterations of BDNF protein levels in the rat brain after focal ischemia: Evidence for increased synthesis and anterograde axonal transport. Exp. Neurol. 1998, 154, 289–301. [Google Scholar] [CrossRef]
- Ugalde-Trivino, L.; Diaz-Guerra, M. PSD-95: An Effective Target for Stroke Therapy Using Neuroprotective Peptides. Int. J. Mol. Sci. 2021, 22, 12585. [Google Scholar] [CrossRef]
- Edwards, A.B.; Anderton, R.S.; Knuckey, N.W.; Meloni, B.P. Perinatal Hypoxic-Ischemic Encephalopathy and Neuroprotective Peptide Therapies: A Case for Cationic Arginine-Rich Peptides (CARPs). Brain. Sci. 2018, 8, 147. [Google Scholar] [CrossRef]
- Meloni, B.P.; Milani, D.; Edwards, A.B.; Anderton, R.S.; O’Hare Doig, R.L.; Fitzgerald, M.; Palmer, T.N.; Knuckey, N.W. Neuroprotective peptides fused to arginine-rich cell penetrating peptides: Neuroprotective mechanism likely mediated by peptide endocytic properties. Pharmacol. Ther. 2015, 153, 36–54. [Google Scholar] [CrossRef]
- Meloni, B.P.; Mastaglia, F.L.; Knuckey, N.W. Cationic Arginine-Rich Peptides (CARPs): A Novel Class of Neuroprotective Agents With a Multimodal Mechanism of Action. Front. Neurol. 2020, 11, 108. [Google Scholar] [CrossRef]
- Yang, H.Y.; Fratta, W.; Majane, E.A.; Costa, E. Isolation, sequencing, synthesis, and pharmacological characterization of two brain neuropeptides that modulate the action of morphine. Proc. Natl. Acad. Sci. USA 1985, 82, 7757–7761. [Google Scholar] [CrossRef]
- Herz, J.; Sabellek, P.; Lane, T.E.; Gunzer, M.; Hermann, D.M.; Doeppner, T.R. Role of Neutrophils in Exacerbation of Brain Injury After Focal Cerebral Ischemia in Hyperlipidemic Mice. Stroke 2015, 46, 2916–2925. [Google Scholar] [CrossRef] [PubMed]
- Yang, H.Y.; Iadarola, M.J. Modulatory roles of the NPFF system in pain mechanisms at the spinal level. Peptides 2006, 27, 943–952. [Google Scholar] [CrossRef] [PubMed]
- Sun, Y.L.; Zhang, X.Y.; He, N.; Sun, T.; Zhuang, Y.; Fang, Q.; Wang, K.R.; Wang, R. Neuropeptide FF activates ERK and NF kappa B signal pathways in differentiated SH-SY5Y cells. Peptides 2012, 38, 110–117. [Google Scholar] [CrossRef] [PubMed]
- Dai, Y.; Zhao, X.; Chen, P.; Yu, Y.; Wang, Y.; Xie, L. Neuropeptide FF Promotes Recovery of Corneal Nerve Injury Associated With Hyperglycemia. Investig. Ophthalmol. Vis. Sci. 2015, 56, 7754–7765. [Google Scholar] [CrossRef]
- Waqas, S.F.H.; Hoang, A.C.; Lin, Y.T.; Ampem, G.; Azegrouz, H.; Balogh, L.; Thuroczy, J.; Chen, J.C.; Gerling, I.C.; Nam, S.; et al. Neuropeptide FF increases M2 activation and self-renewal of adipose tissue macrophages. J. Clin. Investig. 2017, 127, 3559. [Google Scholar] [CrossRef]
- Strnadova, V.; Pacesova, A.; Charvat, V.; Smotkova, Z.; Zelezna, B.; Kunes, J.; Maletinska, L. Anorexigenic neuropeptides as anti-obesity and neuroprotective agents: Exploring the neuroprotective effects of anorexigenic neuropeptides. Biosci. Rep. 2024, 44, BSR20231385. [Google Scholar] [CrossRef]
- Bonini, J.A.; Jones, K.A.; Adham, N.; Forray, C.; Artymyshyn, R.; Durkin, M.M.; Smith, K.E.; Tamm, J.A.; Boteju, L.W.; Lakhlani, P.P.; et al. Identification and characterization of two G protein-coupled receptors for neuropeptide FF. J. Biol. Chem. 2000, 275, 39324–39331. [Google Scholar] [CrossRef]
- Liu, Q.; Guan, X.M.; Martin, W.J.; McDonald, T.P.; Clements, M.K.; Jiang, Q.; Zeng, Z.; Jacobson, M.; Williams, D.L., Jr.; Yu, H.; et al. Identification and characterization of novel mammalian neuropeptide FF-like peptides that attenuate morphine-induced antinociception. J. Biol. Chem. 2001, 276, 36961–36969. [Google Scholar] [CrossRef]
- Mollereau, C.; Roumy, M.; Zajac, J.M. Opioid-modulating peptides: Mechanisms of action. Curr. Top. Med. Chem. 2005, 5, 341–355. [Google Scholar] [CrossRef]
- Roumy, M.; Zajac, J.M. Neuropeptide FF, pain and analgesia. Eur. J. Pharmacol. 1998, 345, 1–11. [Google Scholar] [CrossRef]
- Kavaliers, M.; Colwell, D.D. Neuropeptide FF (FLQPQRFamide) and IgG from neuropeptide FF antiserum affect spatial learning in mice. Neurosci. Lett. 1993, 157, 75–78. [Google Scholar] [CrossRef]
- Chung, D.; Shum, A.; Caraveo, G. GAP-43 and BASP1 in Axon Regeneration: Implications for the Treatment of Neurodegenerative Diseases. Front. Cell. Dev. Biol. 2020, 8, 567537. [Google Scholar] [CrossRef] [PubMed]
- Carmichael, S.T.; Archibeque, I.; Luke, L.; Nolan, T.; Momiy, J.; Li, S. Growth-associated gene expression after stroke: Evidence for a growth-promoting region in peri-infarct cortex. Exp. Neurol. 2005, 193, 291–311. [Google Scholar] [CrossRef] [PubMed]
- Vallejo, D.; Codocedo, J.F.; Inestrosa, N.C. Posttranslational Modifications Regulate the Postsynaptic Localization of PSD-95. Mol. Neurobiol. 2017, 54, 1759–1776. [Google Scholar] [CrossRef] [PubMed]
- Di Filippo, M.; Tozzi, A.; Costa, C.; Belcastro, V.; Tantucci, M.; Picconi, B.; Calabresi, P. Plasticity and repair in the post-ischemic brain. Neuropharmacology 2008, 55, 353–362. [Google Scholar] [CrossRef]
- Hofmeijer, J.; van Putten, M.J. Ischemic cerebral damage: An appraisal of synaptic failure. Stroke 2012, 43, 607–615. [Google Scholar] [CrossRef]
- Nie, J.; Yang, X. Modulation of Synaptic Plasticity by Exercise Training as a Basis for Ischemic Stroke Rehabilitation. Cell Mol. Neurobiol. 2017, 37, 5–16. [Google Scholar] [CrossRef]
- Berretta, A.; Tzeng, Y.C.; Clarkson, A.N. Post-stroke recovery: The role of activity-dependent release of brain-derived neurotrophic factor. Expert Rev. Neurother. 2014, 14, 1335–1344. [Google Scholar] [CrossRef]
- Dou, S.H.; Cui, Y.; Huang, S.M.; Zhang, B. The Role of Brain-Derived Neurotrophic Factor Signaling in Central Nervous System Disease Pathogenesis. Front Hum. Neurosci. 2022, 16, 924155. [Google Scholar] [CrossRef]
- Madinier, A.; Bertrand, N.; Rodier, M.; Quirie, A.; Mossiat, C.; Prigent-Tessier, A.; Marie, C.; Garnier, P. Ipsilateral versus contralateral spontaneous post-stroke neuroplastic changes: Involvement of BDNF? Neuroscience 2013, 231, 169–181. [Google Scholar] [CrossRef]
- Miranda, M.; Morici, J.F.; Zanoni, M.B.; Bekinschtein, P. Brain-Derived Neurotrophic Factor: A Key Molecule for Memory in the Healthy and the Pathological Brain. Front Cell. Neurosci. 2019, 13, 363. [Google Scholar] [CrossRef] [PubMed]
- Sun, M.K.; Alkon, D.L. The “memory kinases”: Roles of PKC isoforms in signal processing and memory formation. Prog. Mol. Biol. Transl. Sci. 2014, 122, 31–59. [Google Scholar] [PubMed]
- Lucke-Wold, B.P.; Turner, R.C.; Logsdon, A.F.; Simpkins, J.W.; Alkon, D.L.; Smith, K.E.; Chen, Y.W.; Tan, Z.; Huber, J.D.; Rosen, C.L. Common mechanisms of Alzheimer’s disease and ischemic stroke: The role of protein kinase C in the progression of age-related neurodegeneration. J. Alzheimers. Dis. 2015, 43, 711–724. [Google Scholar] [CrossRef] [PubMed]
- He, Q.; Dent, E.W.; Meiri, K.F. Modulation of actin filament behavior by GAP-43 (neuromodulin) is dependent on the phosphorylation status of serine 41, the protein kinase C site. J. Neurosci. 1997, 17, 3515–3524. [Google Scholar] [CrossRef]
- Tejero-Diez, P.; Rodriguez-Sanchez, P.; Martin-Cofreces, N.B.; Diez-Guerra, F.J. bFGF stimulates GAP-43 phosphorylation at ser41 and modifies its intracellular localization in cultured hippocampal neurons. Mol. Cell. Neurosci. 2000, 16, 766–780. [Google Scholar] [CrossRef]
- Sen, A.; Hongpaisan, J.; Wang, D.; Nelson, T.J.; Alkon, D.L. Protein Kinase Cϵ (PKCϵ) Promotes Synaptogenesis through Membrane Accumulation of the Postsynaptic Density Protein PSD-95. J. Biol. Chem. 2016, 291, 16462–16476. [Google Scholar] [CrossRef]
- Zablocka, B.; Gajkowska, B.; Czechmanska, T.; Domanska-Janik, K. Isoforms of protein kinase C in postsynaptic densities after cerebral ischemia. Brain. Res. 2001, 889, 105–111. [Google Scholar] [CrossRef]
- Tang, H.; Wen, J.; Qin, T.; Chen, Y.; Huang, J.; Yang, Q.; Jiang, P.; Wang, L.; Zhao, Y.; Yang, Q. New insights into Sirt1: Potential therapeutic targets for the treatment of cerebral ischemic stroke. Front. Cell. Neurosci. 2023, 17, 1228761. [Google Scholar] [CrossRef]
- Zhang, J.F.; Zhang, Y.L.; Wu, Y.C. The Role of Sirt1 in Ischemic Stroke: Pathogenesis and Therapeutic Strategies. Front. Neurosci. 2018, 12, 833. [Google Scholar] [CrossRef]
- Culman, J.; Zhao, Y.; Gohlke, P.; Herdegen, T. PPAR-gamma: Therapeutic target for ischemic stroke. Trends Pharmacol. Sci. 2007, 28, 244–249. [Google Scholar] [CrossRef]
- Villapol, S. Roles of Peroxisome Proliferator-Activated Receptor Gamma on Brain and Peripheral Inflammation. Cell Mol. Neurobiol. 2018, 38, 121–132. [Google Scholar] [CrossRef] [PubMed]
- Choi, I.A.; Yun, J.H.; Kim, J.H.; Kim, H.Y.; Choi, D.H.; Lee, J. Sequential Transcriptome Changes in the Penumbra after Ischemic Stroke. Int. J. Mol. Sci. 2019, 20, 6349. [Google Scholar] [CrossRef] [PubMed]
- Clarke, J.; Mala, H.; Windle, V.; Chernenko, G.; Corbett, D. The effects of repeated rehabilitation “tune-ups” on functional recovery after focal ischemia in rats. Neurorehabil. Neural. Repair. 2009, 23, 886–894. [Google Scholar] [CrossRef] [PubMed]
- Clarkson, A.N.; Huang, B.S.; Macisaac, S.E.; Mody, I.; Carmichael, S.T. Reducing excessive GABA-mediated tonic inhibition promotes functional recovery after stroke. Nature 2010, 468, 305–309. [Google Scholar] [CrossRef]
- Pagnussat Ade, S.; Michaelsen, S.M.; Achaval, M.; Netto, C.A. Skilled forelimb reaching in Wistar rats: Evaluation by means of Montoya staircase test. J. Neurosci. Methods. 2009, 177, 115–121. [Google Scholar] [CrossRef]
- Sales, A.J.; Biojone, C.; Terceti, M.S.; Guimaraes, F.S.; Gomes, M.V.; Joca, S.R. Antidepressant-like effect induced by systemic and intra-hippocampal administration of DNA methylation inhibitors. Br. J. Pharmacol. 2011, 164, 1711–1721. [Google Scholar] [CrossRef]
- Bodian, D.L.; Solomon, B.D.; Khromykh, A.; Thach, D.C.; Iyer, R.K.; Link, K.; Baker, R.L.; Baveja, R.; Vockley, J.G.; Niederhuber, J.E. Diagnosis of an imprinted-gene syndrome by a novel bioinformatics analysis of whole-genome sequences from a family trio. Mol. Genet. Genomic. Med. 2014, 2, 530–538. [Google Scholar] [CrossRef]
- Kim, D.; Langmead, B.; Salzberg, S.L. HISAT: A fast spliced aligner with low memory requirements. Nat. Methods. 2015, 12, 357–360. [Google Scholar] [CrossRef]
- Pertea, M.; Kim, D.; Pertea, G.M.; Leek, J.T.; Salzberg, S.L. Transcript-level expression analysis of RNA-seq experiments with HISAT, StringTie and Ballgown. Nat. Protoc. 2016, 11, 1650–1667. [Google Scholar] [CrossRef]
- Pertea, M.; Pertea, G.M.; Antonescu, C.M.; Chang, T.C.; Mendell, J.T.; Salzberg, S.L. StringTie enables improved reconstruction of a transcriptome from RNA-seq reads. Nat. Biotechnol. 2015, 33, 290–295. [Google Scholar] [CrossRef]
- Saykally, J.N.; Dogan, S.; Cleary, M.P.; Sanders, M.M. The ZEB1 transcription factor is a novel repressor of adiposity in female mice. PLoS ONE 2009, 4, e8460. [Google Scholar] [CrossRef] [PubMed]
- Hasan, M.R.; Kim, J.H.; Kim, Y.J.; Kwon, K.J.; Shin, C.Y.; Kim, H.Y.; Han, S.H.; Choi, D.H.; Lee, J. Effect of HDAC inhibitors on neuroprotection and neurite outgrowth in primary rat cortical neurons following ischemic insult. Neurochem. Res. 2013, 38, 1921–1934. [Google Scholar] [CrossRef] [PubMed]
- Bonde, C.; Noraberg, J.; Zimmer, J. Nuclear shrinkage and other markers of neuronal cell death after oxygen-glucose deprivation in rat hippocampal slice cultures. Neurosci. Lett. 2002, 327, 49–52. [Google Scholar] [CrossRef]
- Geisert, E.E., Jr.; Frankfurter, A. The neuronal response to injury as visualized by immunostaining of class III beta-tubulin in the rat. Neurosci. Lett. 1989, 102, 137–141. [Google Scholar] [CrossRef]
- Soltani, M.H.; Pichardo, R.; Song, Z.; Sangha, N.; Camacho, F.; Satyamoorthy, K.; Sangueza, O.P.; Setaluri, V. Microtubule-associated protein 2, a marker of neuronal differentiation, induces mitotic defects, inhibits growth of melanoma cells, and predicts metastatic potential of cutaneous melanoma. Am. J. Pathol. 2005, 166, 1841–1850. [Google Scholar] [CrossRef]







Disclaimer/Publisher’s Note: The statements, opinions and data contained in all publications are solely those of the individual author(s) and contributor(s) and not of MDPI and/or the editor(s). MDPI and/or the editor(s) disclaim responsibility for any injury to people or property resulting from any ideas, methods, instructions or products referred to in the content. |
© 2024 by the authors. Licensee MDPI, Basel, Switzerland. This article is an open access article distributed under the terms and conditions of the Creative Commons Attribution (CC BY) license (https://creativecommons.org/licenses/by/4.0/).
Share and Cite
Choi, I.-A.; Yun, J.H.; Lee, J.; Choi, D.-H. Neuropeptide FF Promotes Neuronal Survival and Enhances Synaptic Protein Expression Following Ischemic Injury. Int. J. Mol. Sci. 2024, 25, 11580. https://doi.org/10.3390/ijms252111580
Choi I-A, Yun JH, Lee J, Choi D-H. Neuropeptide FF Promotes Neuronal Survival and Enhances Synaptic Protein Expression Following Ischemic Injury. International Journal of Molecular Sciences. 2024; 25(21):11580. https://doi.org/10.3390/ijms252111580
Chicago/Turabian StyleChoi, In-Ae, Ji Hee Yun, Jongmin Lee, and Dong-Hee Choi. 2024. "Neuropeptide FF Promotes Neuronal Survival and Enhances Synaptic Protein Expression Following Ischemic Injury" International Journal of Molecular Sciences 25, no. 21: 11580. https://doi.org/10.3390/ijms252111580
APA StyleChoi, I.-A., Yun, J. H., Lee, J., & Choi, D.-H. (2024). Neuropeptide FF Promotes Neuronal Survival and Enhances Synaptic Protein Expression Following Ischemic Injury. International Journal of Molecular Sciences, 25(21), 11580. https://doi.org/10.3390/ijms252111580

