Autocrine Motility Factor and Its Peptide Derivative Inhibit Triple-Negative Breast Cancer by Regulating Wound Repair, Survival, and Drug Efflux
Abstract
1. Introduction
2. Results
2.1. Growth Inhibition of TNBC Cells by Selected AMF and AMF-Derived Peptides
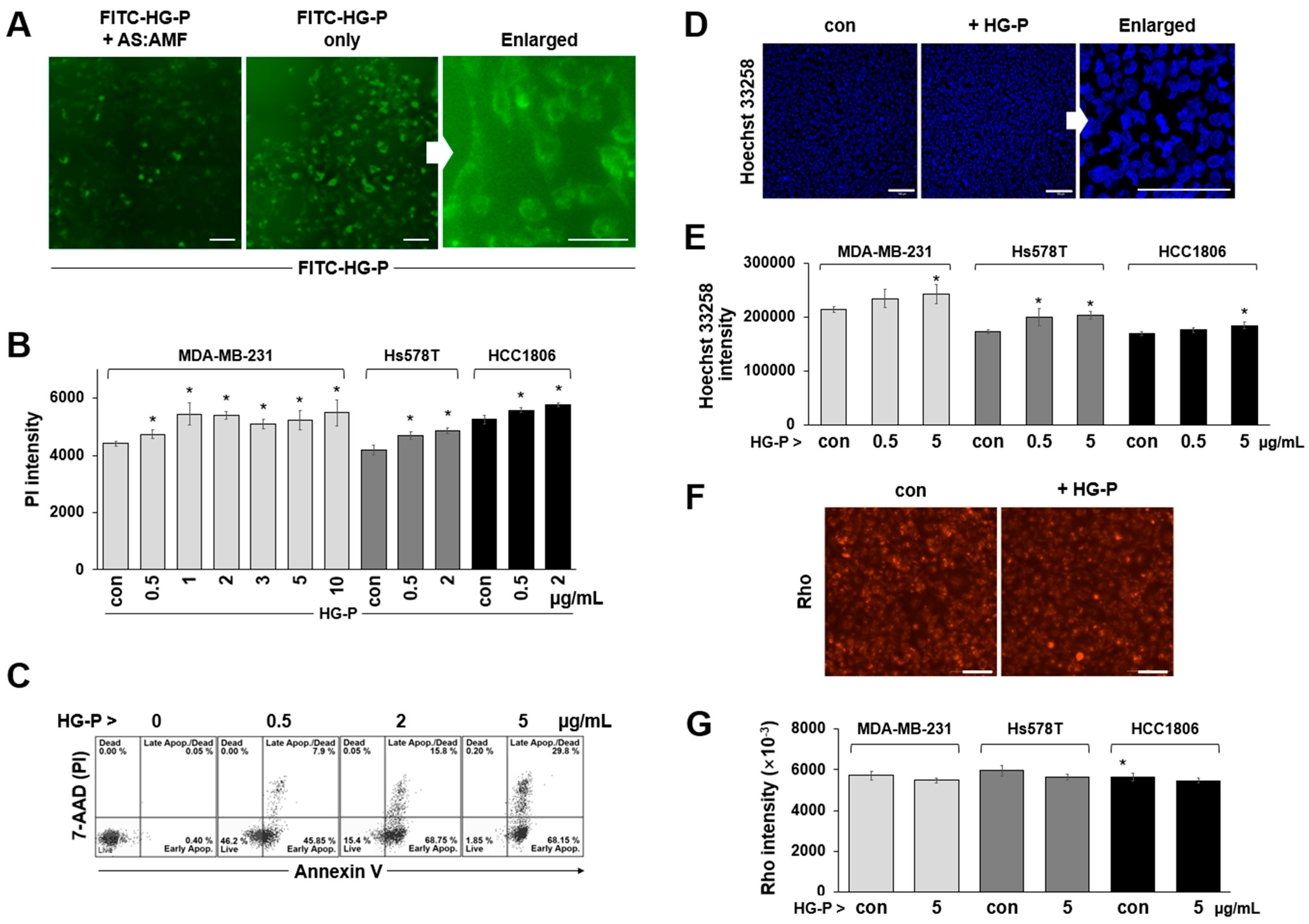
2.2. Reduced Cell and Mitochondrial Viability Revealed by Fluorescence Analysis
2.3. Impaired Cell Migration Revealed by Scratch Wound Healing
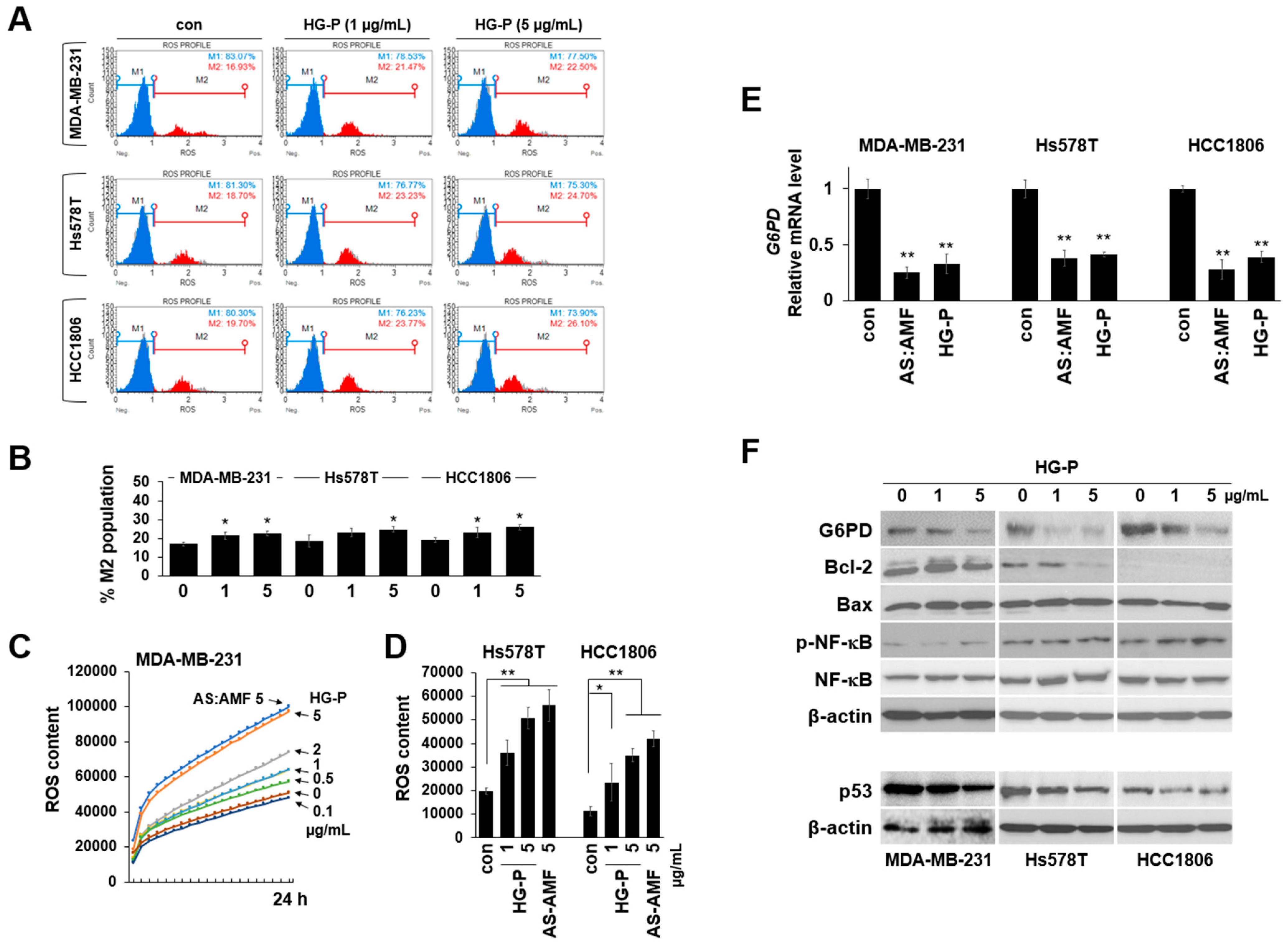
2.4. Increased Oxidative Stress and Activation of Apoptosis Pathways
2.5. Inhibition of TNBC Cell Growth Using a Combination of AMF Peptide and Anticancer Drug
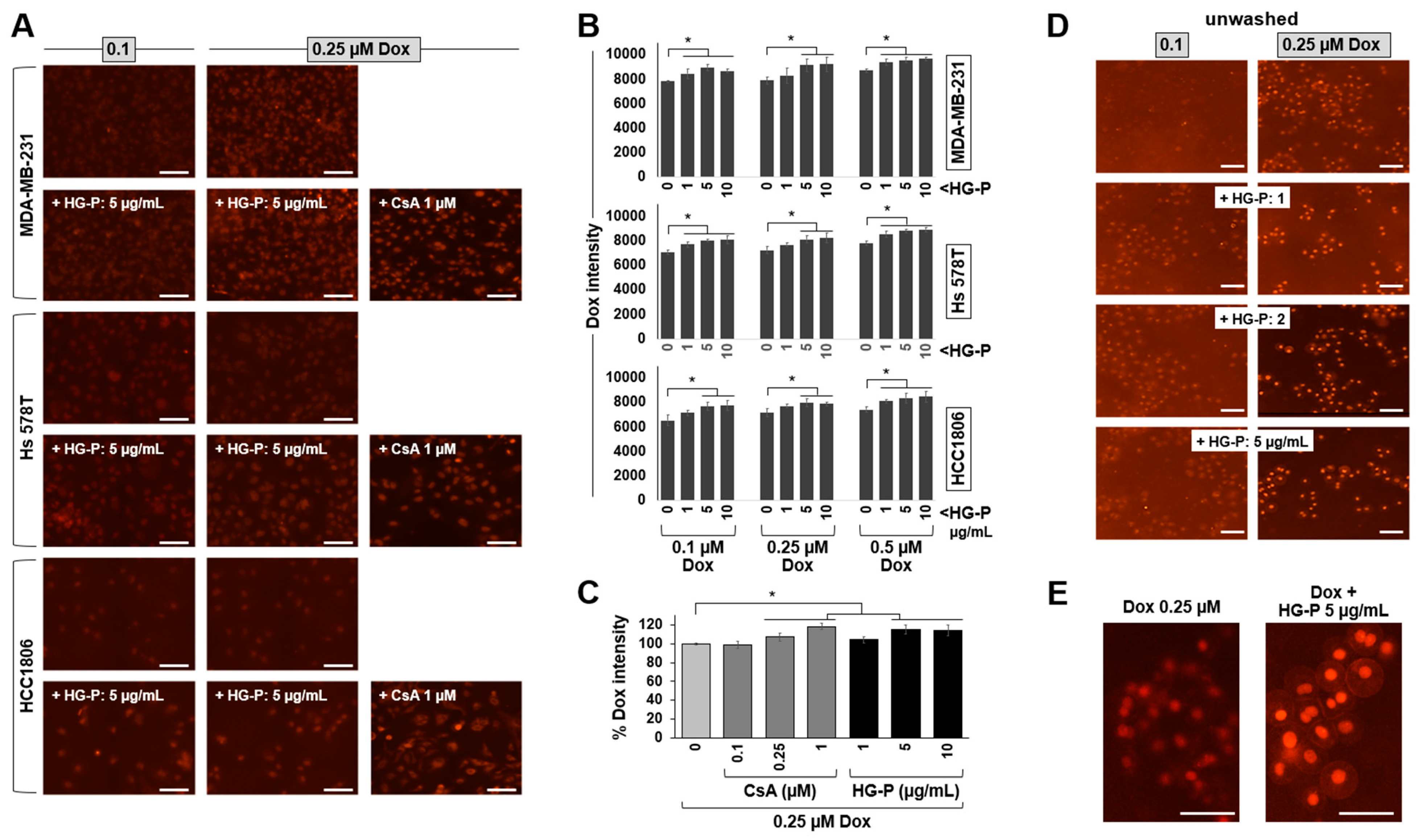
2.6. HG-P Peptide Enhances Dox Accumulation in TNBC Cells
2.7. Suppression of P-glycoprotein Expression
3. Discussion
4. Materials and Methods
4.1. Cells
4.2. AMF Proteins and Peptides
4.3. Cell Growth, Colony Growth, and Cell Stress Tolerance Assay
4.4. Scratch Wound Healing Assay
4.5. Fluorescence Assay
4.6. Apoptosis Assay
4.7. ROS Assay
4.8. Quantitative RT-PCR (qPCR)
4.9. Western Blot
4.10. Statistical Analysis
Author Contributions
Funding
Institutional Review Board Statement
Informed Consent Statement
Data Availability Statement
Acknowledgments
Conflicts of Interest
References
- Almansour, N.M. Triple-negative breast Cancer: A brief review about epidemiology, risk factors, signaling pathways, treatment and role of artificial intelligence. Front. Mol. Biosci. 2022, 9, 836417. [Google Scholar] [CrossRef] [PubMed]
- Yin, L.; Duan, J.J.; Bian, X.W.; Yu, S.C. Triple-negative breast cancer molecular subtyping and treatment progress. Breast Cancer Res. 2020, 22, 61. [Google Scholar] [CrossRef] [PubMed]
- Shen, M.; Pan, H.; Chen, Y.; Xu, Y.H.; Yang, W.; Wu, Z. A review of current progress in triple-negative breast cancer therapy. Open Med. 2020, 15, 1143–1149. [Google Scholar] [CrossRef] [PubMed]
- Nitiss, K.C.; Nitiss, J.L. Twisting and ironing: Doxorubicin cardiotoxicity by mitochondrial DNA damage. Clin. Cancer Res. 2014, 20, 4737–4739. [Google Scholar] [CrossRef]
- Nedeljković, M.; Damjanović, A. Mechanisms of chemotherapy resistance in triple-negative breast cancer-How we can rise to the challenge. Cells 2019, 8, 957. [Google Scholar] [CrossRef]
- Nakajima, K.; Raz, A. Autocrine motility factor and its receptor expression in musculoskeletal tumors. J. Bone Oncol. 2020, 24, 100318. [Google Scholar] [CrossRef]
- Funasaka, T.; Raz, A. The role of autocrine motility factor in tumor and tumor microenvironment. Cancer Metastasis Rev. 2007, 26, 725–735. [Google Scholar] [CrossRef]
- Fairbank, M.; St-Pierre, P.; Nabi, I.R. The complex biology of autocrine motility factor/phosphoglucose isomerase (AMF/PGI) and its receptor, the gp78/AMFR E3 ubiquitin ligase. Mol. Biosyst. 2009, 5, 793–801. [Google Scholar] [CrossRef]
- Kreutzfeldt, J.; Rozeboom, B.; Dey, N.; De, P. The trastuzumab era: Current and upcoming targeted HER2+ breast cancer therapies. Am. J. Cancer Res. 2020, 10, 1045–1067. [Google Scholar]
- Connie, G.C.; Pascal, S.P.; Nabi, I.R.; Wiseman, S.M. Autocrine motility factor receptor: A clinical review. Expert Rev. Anticancer Ther. 2008, 8, 207–217. [Google Scholar]
- Grewal, H.K.; Sethi, S. Immunohistochemical expression of type IV collagen and autocrine motility factor receptor in odontogenic tumours. J. Clin. Diagn. Res. 2014, 8, ZC17–ZC21. [Google Scholar] [CrossRef] [PubMed]
- Park, H.S.; Jeoung, N.H. Autocrine motility factor secreted by HeLa cells inhibits the growth of many cancer cells by regulating AKT/ERK signaling. Biochem. Biophys. Res. Commun. 2020, 525, 557–562. [Google Scholar] [CrossRef] [PubMed]
- Jeoung, N.H.; Jo, A.L.; Park, H.S. The effect of autocrine motility factor alone and in combination with methyl jasmonate on liver cancer cell growth. Biosci. Biotechnol. Biochem. 2021, 85, 1711–1715. [Google Scholar] [CrossRef] [PubMed]
- Jeoung, N.H.; Jo, A.L.; Park, H.S. Synergistic effects of autocrine motility factor and methyl jasmonate on human breast cancer cells. Biochem. Biophys. Res. Commun. 2021, 558, 22–28. [Google Scholar] [CrossRef] [PubMed]
- Kim, S.J.; Kim, Y.; Duong, T.V.; Park, H.S. Synergistic impact of autocrine motility factor and curcumin on colorectal cancer cell proliferation. Appl. Biol. Chem. 2023, 66, 90. [Google Scholar] [CrossRef]
- Cho, E.S.; Cha, Y.H.; Kim, H.S.; Kim, N.H.; Yook, J.I. The pentose phosphate pathway as a potential target for cancer therapy. Biomol. Ther. 2018, 26, 29–38. [Google Scholar] [CrossRef]
- Forman, H.J.; Ursini, F.; Maiorino, M. An overview of mechanisms of redox signaling. J. Mol. Cell. Cardiol. 2014, 73, 2–9. [Google Scholar] [CrossRef]
- Nakamura, H.; Takada, K. Reactive oxygen species in cancer: Current findings and future directions. Cancer Sci. 2021, 112, 3945–3952. [Google Scholar] [CrossRef]
- Van Loenhout, J.; Peeters, M.; Bogaerts, A.; Smits, E.; Deben, C. Oxidative stress-inducing anticancer therapies: Taking a closer look at their immunomodulating effects. Antioxidants 2020, 9, 1188. [Google Scholar] [CrossRef]
- Ahmed, N.S.; Samec, M.; Liskova, A.; Kubatka, P.; Saso, L. Tamoxifen and oxidative stress: An overlooked connection. Discov. Oncol. 2021, 12, 17. [Google Scholar] [CrossRef]
- Bekele, R.T.; Venkatraman, G.; Liu, R.Z.; Tang, X.; Mi, S.; Benesch, M.Z.K.; Mackey, J.R.; Godbout, R.; Curtis, J.M.; McMullen, T.P.W.; et al. Oxidative stress contributes to the tamoxifen-induced killing of breast cancer cells: Implications for tamoxifen therapy and resistance. Sci. Rep. 2016, 6, 21164. [Google Scholar] [CrossRef]
- Asensio-Lopez, M.C.; Soler, F.; Pascual-Figal, D.; Fernández-Belda, F.; Lax, A. Doxorubicin-induced oxidative stress: The protective effect of nicorandil on HL-1 cardiomyocytes. PLoS ONE 2017, 12, e0172803. [Google Scholar] [CrossRef] [PubMed]
- Thorna, C.F.; Oshiroa, C.; Marsh, S.; Hernandez-Boussard, T.; McLeod, H.; Klein, T.E.; Altmana, R.B. Doxorubicin pathways: Pharmacodynamics and adverse effects. Pharmacogenet. Genom. 2011, 21, 440–446. [Google Scholar] [CrossRef] [PubMed]
- Kciuk, M.; Gielecińska, A.; Mujwar, S.; Kołat, D.; Kałuzińska-Kołat, Z.; Celik, I.; Kontek, R. Doxorubicin—An agent with multiple mechanisms of anticancer activity. Cells 2023, 12, 659. [Google Scholar] [CrossRef] [PubMed]
- Catalano, A.; Iacopetta, D.; Ceramella, J.; Scumaci, D.; Giuzio, F.; Saturnino, C.; Aquaro, S.; Rosano, C.; Sinicropi, M.S. Multidrug resistance (MDR): A widespread phenomenon in pharmacological therapies. Molecules 2022, 27, 616. [Google Scholar] [CrossRef] [PubMed]
- Lin, H.Y.; Liu, J.H.; Cheng, K.L.; Lin, J.Y.; Liu, N.R.; Meng, M. A novel binding of GTP stabilizes the structure and modulates the activities of human phosphoglucose isomerase/autocrine motility factor. Biochem. Biophys. Rep. 2015, 2, 14–22. [Google Scholar] [CrossRef] [PubMed]
- Tanaka, N.; Haga, A.; Uemura, H.; Akiyama, H.; Funasaka, T.; Nagase, H.; Raz, A.; Nakamura, K.T. Inhibition mechanism of cytokine activity of human autocrine motility factor examined by crystal structure analyses and site-directed mutagenesis studies. J. Mol. Biol. 2002, 318, 985–997. [Google Scholar] [CrossRef]
- Pizzolla, A.; Wing, K.; Holmdahl, R. A glucose-6-phosphate isomerase peptide induces T and B cell-dependent chronic arthritis in C57BL/10 mice. Am. J. Pathol. 2013, 183, 1144–1155. [Google Scholar] [CrossRef]
- Zong, M.; Lu, T.; Fan, S.; Zhang, H.; Gong, R.; Sun, L.; Fu, Z.; Fan, L. Glucose-6-phosphate isomerase promotes the proliferation and inhibits the apoptosis in fibroblast-like synoviocytes in rheumatoid arthritis. Arthritis Res. Ther. 2015, 17, 100. [Google Scholar] [CrossRef]
- Jiang, W.G.; Raz, A.; Douglas-Jones, A.; Mansel, R.E. Expression of autocrine motility factor (AMF) and its receptor, AMFR, in human breast cancer. J. Histochem. Cytochem. 2006, 54, 231–241. [Google Scholar] [CrossRef]
- Zhang, Y.; Wang, X.; Chen, G.; Lu, Y.; Chen, Q. Autocrine motility factor receptor promotes the malignancy of glioblastoma by regulating cell migration and invasion. Neurol. Res. 2023, 46, 89–97. [Google Scholar] [CrossRef] [PubMed]
- Araki, K.; Shimura, T.; Yajima, T.; Tsutsumi, S.; Suzuki, H.; Okada, K.; Kobayashi, T.; Raz, A.; Kuwano, H. Phosphoglucose isomerase/autocrine motility factor promotes melanoma cell migration through ERK activation dependent on autocrine production of interleukin-8. J. Biol. Chem. 2009, 284, 32305–32311. [Google Scholar] [CrossRef] [PubMed]
- Sullivan, K.; Galbraith, M.; Andrysik, Z.; Espinosa, J.M. Mechanisms of transcriptional regulation by p53. Cell Death Differ. 2018, 25, 133–143. [Google Scholar] [CrossRef] [PubMed]
- Wang, H.; Guo, M.; Wei, H.; Chen, Y. Targeting p53 pathways: Mechanisms, structures and advances in therapy. Sig. Transduct. Target Ther. 2023, 8, 92. [Google Scholar] [CrossRef] [PubMed]
- Aschauer, L.; Muller, P.A. Novel targets and interaction partners of mutant p53 gain-of-function. Biochem. Soc. Trans. 2016, 44, 460–466. [Google Scholar] [CrossRef]
- Zhang, Y.; Xiong, S.; Liu, B.; Pant, V.; Celii, F.; Chau, G.; Elizondo-Fraire, A.C.; Yang, P.; You, M.J.; El-Naggar, A.K.; et al. Somatic Trp53 mutations differentially drive breast cancer and evolution of metastases. Nat. Commun. 2018, 9, 3953. [Google Scholar] [CrossRef]
- Shtraizent, N.; Matsui, H.; Polotskaia, A.; Bargonetti, J. Hot Spot mutation in TP53 (R248Q) causes oncogenic gain-of-function phenotypes in a breast cancer cell line derived from an African American patient. Int. J. Environ. Res. Public Health 2015, 13, 22. [Google Scholar] [CrossRef]
- Smoots, S.G.; Schreiber, A.R.; Jackson, M.M.; Bagby, S.M.; Dominguez, A.T.A.; Dus, E.D.; Binns, C.A.; MacBeth, M.; Whitty, P.A.; Diamond, J.R.; et al. Overcoming doxorubicin resistance in triple negative breast cancer using the class I-targeting HDAC inhibitor bocodepsin/OKI179 to promote apoptosis. Breast Cancer Res. 2024, 26, 35. [Google Scholar] [CrossRef]
- Lee, A.; Djamgoz, M.B.A. Triple negative breast cancer: Emerging therapeutic modalities and novel combination therapies. Cancer Treat. Rev. 2018, 62, 110–122. [Google Scholar] [CrossRef]
- Mandapati, A.; Lukong, K.E. Triple negative breast cancer: Approved treatment options and their mechanisms of action. J. Cancer Res. Clin. Oncol. 2023, 149, 3701–3719. [Google Scholar] [CrossRef]
- Han, W.; Shi, L.; Ren, L.; Zhou, L.; Li, T.; Qiao, Y.; Wang, H. A nanomedicine approach enables co-delivery of cyclosporin A and gefitinib to potentiate the therapeutic efficacy in drug-resistant lung cancer. Signal Transduct. Target Ther. 2018, 3, 16. [Google Scholar] [CrossRef] [PubMed]
- Juvale, I.I.A.; Hamid, A.A.A.; Halim, K.B.A.; Has, A.T.C. P-glycoprotein: New insights into structure, physiological function, regulation and alterations in disease. Heliyon 2022, 8, e09777. [Google Scholar] [CrossRef] [PubMed]
- Gao, W.; Lin, Z.; Chen, M.; Yang, X.; Cui, Z.; Zhang, X.; Yuan, L.; Zhang, Q. The co-delivery of a low-dose P-glycoprotein inhibitor with doxorubicin sterically stabilized liposomes against breast cancer with low P-glycoprotein expression. Int. J. Nanomed. 2014, 9, 3425–3437. [Google Scholar] [CrossRef] [PubMed]
- Yang, H.C.; Stern, A.; Chiu, D.T. G6PD: A hub for metabolic reprogramming and redox signaling in cancer. Biomed. J. 2021, 44, 285–292. [Google Scholar] [CrossRef] [PubMed]
- Hong, W.; Cai, P.; Xu, C.; Cao, D.; Yu, W.; Zhao, Z.; Huang, M.; Jin, J. Inhibition of glucose-6-phosphate dehydrogenase reverses cisplatin resistance in lung cancer cells via the redox system. Front. Pharmacol. 2018, 9, 43. [Google Scholar] [CrossRef] [PubMed]
- Song, J.; Sun, H.; Zhang, S.; Shan, C. The multiple roles of glucose-6-phosphate dehydrogenase in tumorigenesis and cancer chemoresistance. Life 2022, 12, 271. [Google Scholar] [CrossRef]
- Meng, Q.; Zhang, Y.; Hao, S.; Sun, H.; Liu, B.; Zhou, H.; Wang, Y.; Xu, Z.X. Recent findings in the regulation of G6PD and its role in diseases. Front. Pharmacol. 2022, 13, 932154. [Google Scholar] [CrossRef]
- Peng, J.; Yang, M.; Bi, R.; Wang, Y.; Wang, C.; Wei, X.; Zhang, Z.; Xie, X.; Wei, W. Targeting mutated p53 dependency in triple-negative breast cancer cells through CDK7 inhibition. Front. Oncol. 2021, 11, 664848. [Google Scholar] [CrossRef]
- Canu, V.; Vaccarella, S.; Sacconi, A.; Pulito, C.; Goeman, F.; Pallocca, M.; Rutigliano, D.; Lev, S.; Strano, S.; Blandino, G. Targeting of mutant-p53 and MYC as a novel strategy to inhibit oncogenic SPAG5 activity in triple negative breast cancer. Cell Death Dis. 2024, 15, 603. [Google Scholar] [CrossRef]
- Deng, L.; Meng, T.; Chen, L.; Wei, W.; Wang, P. The role of ubiquitination in tumorigenesis and targeted drug discovery. Signal Transduct. Target. Ther. 2020, 5, 11. [Google Scholar] [CrossRef]
- Lavin, M.F.; Gueven, N. The complexity of p53 stabilization and activation. Cell Death Differ. 2006, 13, 941–950. [Google Scholar] [CrossRef] [PubMed]
- Meng, Z.; Zhang, R.; Wang, Y.; Zhu, G.; Jin, T.; Li, C.; Zhang, S. miR-200c/PAI-2 promotes the progression of triple negative breast cancer via M1/M2 polarization induction of macrophage. Int. Immunopharmacol. 2020, 81, 106028. [Google Scholar] [CrossRef] [PubMed]
- Hey, J.; Halperin, C.; Hartmann, M.; Mayer, S.; Schönung, M.; Lipka, D.B.; Scherz-Shouval, R.; Plass, C. DNA methylation landscape of tumor-associated macrophages reveals pathways, transcription factors and prognostic value relevant to triple-negative breast cancer patients. Int. J. Cancer 2023, 152, 1226–1242. [Google Scholar] [CrossRef] [PubMed]
- Bakadlag, R.; Limniatis, G.; Georges, G.; Georges, E. The anti-estrogen receptor drug, tamoxifen, is selectively lethal to P-glycoprotein-expressing multidrug resistant tumor cells. BMC Cancer 2023, 23, 24. [Google Scholar] [CrossRef] [PubMed]
- Kim, S.K.; Yang, J.W.; Kim, M.R.; Roh, S.H.; Kim, H.G.; Lee, K.Y.; Jeong, H.G.; Kang, K.W. Increased expression of Nrf2/ARE-dependent anti-oxidant proteins in tamoxifen-resistant breast cancer cells. Free Radic. Biol. Med. 2008, 45, 537–546. [Google Scholar] [CrossRef] [PubMed]
- Faneyte, I.F.; Kristel, P.M.P.; van de Vijver, M.J. Multidrug resistance associated genes MRP1, MRP2 and MRP3 in primary and anthracycline exposed breast cancer. Anticancer Res. 2004, 24, 2931–2940. [Google Scholar] [CrossRef]
- Chen, N.N.; Ma, X.D.; Miao, Z.; Zhang, X.M.; Han, B.Y.; Almaamari, A.A.; Huang, J.M.; Chen, X.Y.; Liu, Y.J.; Su, S.W. Doxorubicin resistance in breast cancer is mediated via the activation of FABP5/PPARγ and CaMKII signaling pathway. Front. Pharmacol. 2023, 14, 1150861. [Google Scholar] [CrossRef]
- Paramanantham, A.; Jung, E.J.; Kim, H.J.; Jeong, B.K.; Jung, J.M.; Kim, G.S.; Chan, H.S.; Lee, W.S. Doxorubicin-resistant TNBC cells exhibit rapid growth with cancer stem cell-like properties and EMT phenotype, which can be transferred to parental cells through autocrine signaling. Int. J. Mol. Sci. 2021, 22, 12438. [Google Scholar] [CrossRef]
- Chinnadurai, R.K.; Khan, N.; Meghwanshi, G.K.; Ponne, S.; Althobiti, M.; Kumar, R. Current research status of anti-cancer peptides: Mechanism of action, production, and clinical applications. Biomed. Pharmacother. 2023, 164, 114996. [Google Scholar] [CrossRef]
- Zhang, Y.; Wang, C.; Zhang, W.; Li, X. Bioactive peptides for anticancer therapies. Biomater. Transl. 2023, 4, 5–17. [Google Scholar]
- Jafari, A.; Babajani, A.; Forooshani, R.S.; Yazdani, M.; Rezaei-Tavirani, M. Clinical applications and anticancer effects of antimicrobial peptides: From bench to bedside. Front. Oncol. 2022, 12, 819563. [Google Scholar] [CrossRef] [PubMed]
- Baker, N.E. Emerging mechanisms of cell competition. Nat. Rev. Genet. 2020, 21, 683–697. [Google Scholar] [CrossRef] [PubMed]
- Nagata, R.; Igaki, T. Cell competition: Emerging signaling and unsolved questions. FEBS Lett. 2024, 598, 379389. [Google Scholar] [CrossRef] [PubMed]
- Mori, Y.; Shiratsuchi, N.; Sato, N.; Chaya, A.; Tanimura, N.; Ishikawa, S.; Kato, M.; Kameda, I.; Kon, S.; Haraoka, Y.; et al. Extracellular ATP facilitates cell extrusion from epithelial layers mediated by cell competition or apoptosis. Curr. Biol. 2022, 32, 2144–2159. [Google Scholar] [CrossRef]
- Kon, S.; Fujita, Y. Cell competition-induced apical elimination of transformed cells, EDAC, orchestrates the cellular homeostasis. Dev. Biol. 2021, 476, 112–116. [Google Scholar] [CrossRef]








Disclaimer/Publisher’s Note: The statements, opinions and data contained in all publications are solely those of the individual author(s) and contributor(s) and not of MDPI and/or the editor(s). MDPI and/or the editor(s) disclaim responsibility for any injury to people or property resulting from any ideas, methods, instructions or products referred to in the content. |
© 2024 by the authors. Licensee MDPI, Basel, Switzerland. This article is an open access article distributed under the terms and conditions of the Creative Commons Attribution (CC BY) license (https://creativecommons.org/licenses/by/4.0/).
Share and Cite
Kim, S.G.; Kim, S.J.; Duong, T.V.; Cho, Y.; Park, B.; Kadam, U.S.; Park, H.S.; Hong, J.C. Autocrine Motility Factor and Its Peptide Derivative Inhibit Triple-Negative Breast Cancer by Regulating Wound Repair, Survival, and Drug Efflux. Int. J. Mol. Sci. 2024, 25, 11714. https://doi.org/10.3390/ijms252111714
Kim SG, Kim SJ, Duong TV, Cho Y, Park B, Kadam US, Park HS, Hong JC. Autocrine Motility Factor and Its Peptide Derivative Inhibit Triple-Negative Breast Cancer by Regulating Wound Repair, Survival, and Drug Efflux. International Journal of Molecular Sciences. 2024; 25(21):11714. https://doi.org/10.3390/ijms252111714
Chicago/Turabian StyleKim, Se Gie, Seok Joong Kim, Thanh Van Duong, Yuhan Cho, Bogeun Park, Ulhas Sopanrao Kadam, Hee Sung Park, and Jong Chan Hong. 2024. "Autocrine Motility Factor and Its Peptide Derivative Inhibit Triple-Negative Breast Cancer by Regulating Wound Repair, Survival, and Drug Efflux" International Journal of Molecular Sciences 25, no. 21: 11714. https://doi.org/10.3390/ijms252111714
APA StyleKim, S. G., Kim, S. J., Duong, T. V., Cho, Y., Park, B., Kadam, U. S., Park, H. S., & Hong, J. C. (2024). Autocrine Motility Factor and Its Peptide Derivative Inhibit Triple-Negative Breast Cancer by Regulating Wound Repair, Survival, and Drug Efflux. International Journal of Molecular Sciences, 25(21), 11714. https://doi.org/10.3390/ijms252111714

