The Role of Hydrogen Sulfide in iNOS and APP Localization and Expression in Neurons and Glial Cells Under Traumatic Effects: An Experimental Study with Bioinformatics Analysis and Biomodeling
Abstract
1. Introduction
2. Results
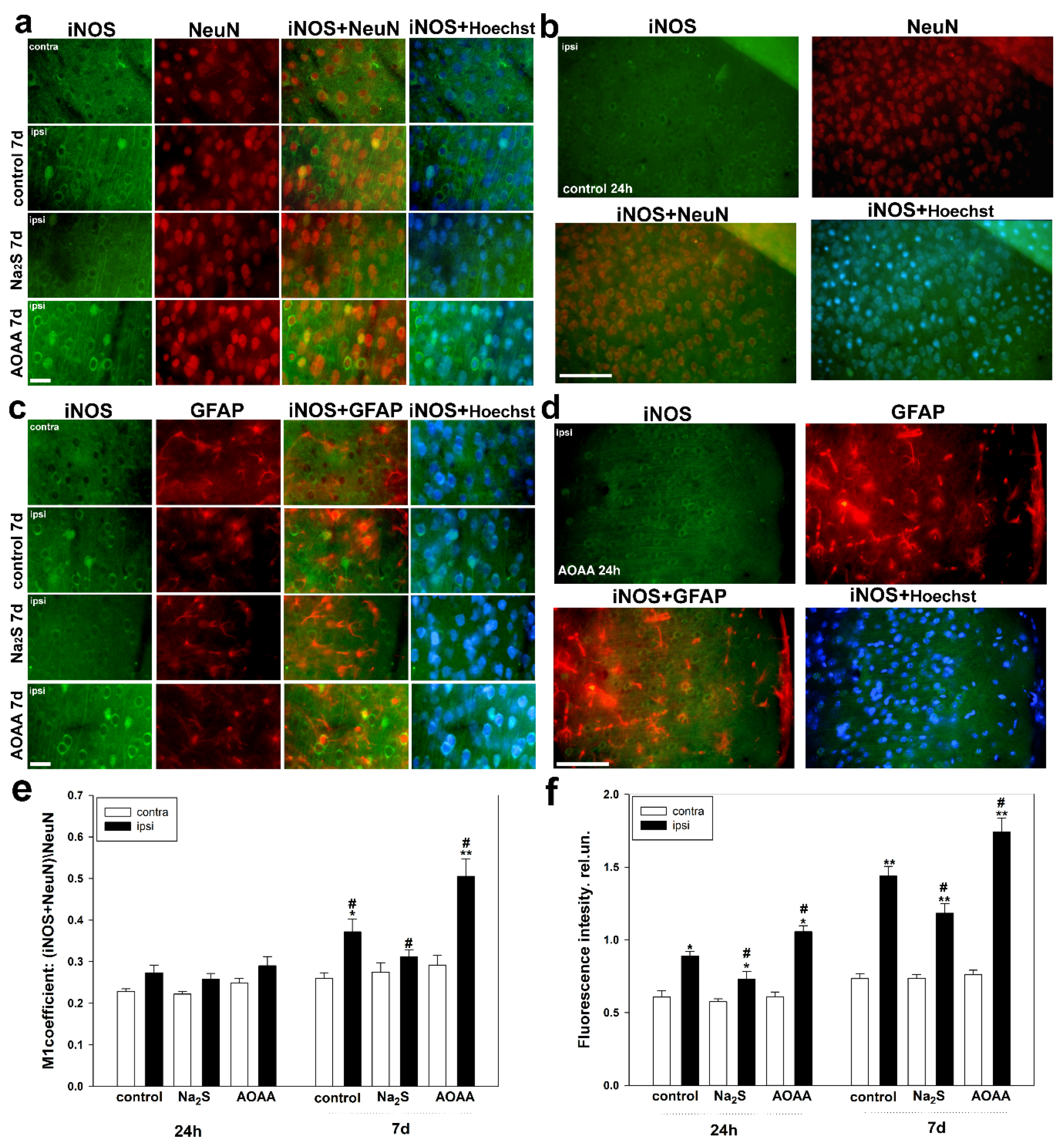
2.1. The Role of H2S in Regulating iNOS Levels in the Nucleoplasm and Cytoplasm of Damaged Neurons and Astrocytes in the Brain After TBI
2.2. Role of H2S in Regulating APP Levels in the Cytoplasm of Injured Neurons and Astrocytes in the Brain After TBI
2.3. Role of H2S in the Regulation of iNOS Levels in Neurons of the Crayfish Astacus leptodactylus
2.4. Role of H2S in the Regulation of APP Levels in Neurons of the Crayfish Astacus leptodactylus
2.5. Analysis of the Evolutionary Conservation of iNOS and APP
2.6. Analysis of the Interaction of H2S, HS− and S2O32− with Functionally Important Regions of iNOS and APP Using Computer Biomodeling
3. Discussion
4. Materials and Methods
4.1. Animals and Ethical Approval
4.2. Objects and Procedure
4.3. Immunofluorescent Microscopy
4.4. Western Blot
4.5. Bioinformatics Analysis
4.6. Biomodeling of H2S, HS−, and S2O32− Interaction with iNOS and APP
4.7. The Statistical Analysis
Supplementary Materials
Author Contributions
Funding
Institutional Review Board Statement
Informed Consent Statement
Data Availability Statement
Conflicts of Interest
References
- Maas, A.I.R.; Menon, D.K.; Manley, G.T.; Abrams, M.; Åkerlund, C.; Andelic, N.; Aries, M.; Bashford, T.; Bell, M.J.; Bodien, Y.G.; et al. Traumatic Brain Injury: Progress and Challenges in Prevention, Clinical Care, and Research. Lancet Neurol. 2022, 21, 1004–1060. [Google Scholar] [CrossRef]
- Capizzi, A.; Woo, J.; Verduzco-Gutierrez, M. Traumatic Brain Injury. Med. Clin. N. Am. 2020, 104, 213–238. [Google Scholar] [CrossRef] [PubMed]
- Rodkin, S.; Nwosu, C.; Sannikov, A.; Raevskaya, M.; Tushev, A.; Vasilieva, I.; Gasanov, M. The Role of Hydrogen Sulfide in Regulation of Cell Death Following Neurotrauma and Related Neurodegenerative and Psychiatric Diseases. Int. J. Mol. Sci. 2023, 24, 10742. [Google Scholar] [CrossRef]
- Rodkin, S.; Nwosu, C.; Sannikov, A.; Tyurin, A.; Chulkov, V.S.; Raevskaya, M.; Ermakov, A.; Kirichenko, E.; Gasanov, M. The Role of Gasotransmitter-Dependent Signaling Mechanisms in Apoptotic Cell Death in Cardiovascular, Rheumatic, Kidney, and Neurodegenerative Diseases and Mental Disorders. Int. J. Mol. Sci. 2023, 24, 6014. [Google Scholar] [CrossRef]
- Ladak, A.A.; Enam, S.A.; Ibrahim, M.T. A Review of the Molecular Mechanisms of Traumatic Brain Injury. World Neurosurg. 2019, 131, 126–132. [Google Scholar] [CrossRef]
- Panthi, S.; Chung, H.-J.; Jung, J.; Jeong, N.Y. Physiological Importance of Hydrogen Sulfide: Emerging Potent Neuroprotector and Neuromodulator. Oxid. Med. Cell. Longev. 2016, 2016, 9049782. [Google Scholar] [CrossRef]
- Dawkins, E.; Small, D.H. Insights into the Physiological Function of the Β-amyloid Precursor Protein: Beyond Alzheimer’s Disease. J. Neurochem. 2014, 129, 756–769. [Google Scholar] [CrossRef]
- Jacobsen, K.T.; Iverfeldt, K. Amyloid Precursor Protein and Its Homologues: A Family of Proteolysis-Dependent Receptors. Cell. Mol. Life Sci. 2009, 66, 2299–2318. [Google Scholar] [CrossRef] [PubMed]
- Muresan, V.; Ladescu Muresan, Z. Amyloid-β Precursor Protein: Multiple Fragments, Numerous Transport Routes and Mechanisms. Exp. Cell Res. 2015, 334, 45–53. [Google Scholar] [CrossRef] [PubMed]
- Wang, E.; Gao, J.; Yang, Q.; Parsley, M.O.; Dunn, T.J.; Zhang, L.; DeWitt, D.S.; Denner, L.; Prough, D.S.; Wu, P. Molecular Mechanisms Underlying Effects of Neural Stem Cells against Traumatic Axonal Injury. J. Neurotrauma 2012, 29, 295–312. [Google Scholar] [CrossRef]
- Gao, H.; Han, Z.; Bai, R.; Huang, S.; Ge, X.; Chen, F.; Lei, P. The Accumulation of Brain Injury Leads to Severe Neuropathological and Neurobehavioral Changes after Repetitive Mild Traumatic Brain Injury. Brain Res. 2017, 1657, 1–8. [Google Scholar] [CrossRef]
- Zhao, F.; Fang, F.; Qiao, P.; Yan, N.; Gao, D.; Yan, Y. AP39, a Mitochondria-Targeted Hydrogen Sulfide Donor, Supports Cellular Bioenergetics and Protects against Alzheimer’s Disease by Preserving Mitochondrial Function in APP/PS1 Mice and Neurons. Oxid. Med. Cell. Longev. 2016, 2016, 8360738. [Google Scholar] [CrossRef] [PubMed]
- Nguyen, K.; Chau, V.Q.; Mauro, A.G.; Durrant, D.; Toldo, S.; Abbate, A.; Das, A.; Salloum, F.N. Hydrogen Sulfide Therapy Suppresses Cofilin-2 and Attenuates Ischemic Heart Failure in a Mouse Model of Myocardial Infarction. J. Cardiovasc. Pharmacol. Ther. 2020, 25, 472–483. [Google Scholar] [CrossRef] [PubMed]
- Wang, Y.-Z.; Ngowi, E.E.; Wang, D.; Qi, H.-W.; Jing, M.-R.; Zhang, Y.-X.; Cai, C.-B.; He, Q.-L.; Khattak, S.; Khan, N.H.; et al. The Potential of Hydrogen Sulfide Donors in Treating Cardiovascular Diseases. Int. J. Mol. Sci. 2021, 22, 2194. [Google Scholar] [CrossRef] [PubMed]
- Du, A.-L.; Qin, H.-Z.; Jiang, H.-B.; Fu, P.-Y.; Lou, K.; Xu, Y.-M. Aminooxyacetic Acid Improves Learning and Memory in a Rat Model of Chronic Alcoholism. Neural Regen. Res. 2018, 13, 1568. [Google Scholar] [CrossRef]
- Zuhra, K.; Augsburger, F.; Majtan, T.; Szabo, C. Cystathionine-β-Synthase: Molecular Regulation and Pharmacological Inhibition. Biomolecules 2020, 10, 697. [Google Scholar] [CrossRef]
- Lifshitz, J.; Kelley, B.J.; Povlishock, J.T. Perisomatic Thalamic Axotomy After Diffuse Traumatic Brain Injury Is Associated With Atrophy Rather Than Cell Death. J. Neuropathol. Exp. Neurol. 2007, 66, 218–229. [Google Scholar] [CrossRef]
- Provost, C.; Choufani, F.; Avedanian, L.; Bkaily, G.; Gobeil, F.; Jacques, D. Nitric Oxide and Reactive Oxygen Species in the Nucleus RevisitedThis Review Is One of a Selection of Papers Published in a Special Issue on Oxidative Stress in Health and Disease. Can. J. Physiol. Pharmacol. 2010, 88, 296–304. [Google Scholar] [CrossRef] [PubMed]
- Giordano, A.; Tonello, C.; Bulbarelli, A.; Cozzi, V.; Cinti, S.; Carruba, M.O.; Nisoli, E. Evidence for a Functional Nitric Oxide Synthase System in Brown Adipocyte Nucleus. FEBS Lett. 2002, 514, 135–140. [Google Scholar] [CrossRef]
- Xiao, Q.; Ying, J.; Xiang, L.; Zhang, C. The Biologic Effect of Hydrogen Sulfide and Its Function in Various Diseases. Medicine 2018, 97, e13065. [Google Scholar] [CrossRef]
- Marutani, E.; Yamada, M.; Ida, T.; Tokuda, K.; Ikeda, K.; Kai, S.; Shirozu, K.; Hayashida, K.; Kosugi, S.; Hanaoka, K.; et al. Thiosulfate Mediates Cytoprotective Effects of Hydrogen Sulfide Against Neuronal Ischemia. J. Am. Heart Assoc. 2015, 4, e002125. [Google Scholar] [CrossRef] [PubMed]
- Rodkin, S.; Dzreyan, V.; Bibov, M.; Ermakov, A.; Derezina, T.; Kirichenko, E. NO-Dependent Mechanisms of P53 Expression and Cell Death in Rat’s Dorsal Root Ganglia after Sciatic-Nerve Transection. Biomedicines 2022, 10, 1664. [Google Scholar] [CrossRef] [PubMed]
- Zhang, Q.; Yuan, L.; Liu, D.; Wang, J.; Wang, S.; Zhang, Q.; Gong, Y.; Liu, H.; Hao, A.; Wang, Z. Hydrogen Sulfide Attenuates Hypoxia-Induced Neurotoxicity through Inhibiting Microglial Activation. Pharmacol. Res. 2014, 84, 32–44. [Google Scholar] [CrossRef]
- Oh, G.-S.; Pae, H.-O.; Lee, B.-S.; Kim, B.-N.; Kim, J.-M.; Kim, H.-R.; Jeon, S.B.; Jeon, W.K.; Chae, H.-J.; Chung, H.-T. Hydrogen Sulfide Inhibits Nitric Oxide Production and Nuclear Factor-ΚB via Heme Oxygenase-1 Expression in RAW264.7 Macrophages Stimulated with Lipopolysaccharide. Free Radic. Biol. Med. 2006, 41, 106–119. [Google Scholar] [CrossRef]
- Jeong, S.-O.; Pae, H.-O.; Oh, G.-S.; Jeong, G.-S.; Lee, B.-S.; Lee, S.; Kim, D.Y.; Rhew, H.Y.; Lee, K.-M.; Chung, H.-T. Hydrogen Sulfide Potentiates Interleukin-1β-Induced Nitric Oxide Production via Enhancement of Extracellular Signal-Regulated Kinase Activation in Rat Vascular Smooth Muscle Cells. Biochem. Biophys. Res. Commun. 2006, 345, 938–944. [Google Scholar] [CrossRef] [PubMed]
- Bruce King, S. Potential Biological Chemistry of Hydrogen Sulfide (H2S) with the Nitrogen Oxides. Free Radic. Biol. Med. 2013, 55, 1–7. [Google Scholar] [CrossRef]
- Chen, K.; Northington, F.J.; Martin, L.J. Inducible Nitric Oxide Synthase Is Present in Motor Neuron Mitochondria and Schwann Cells and Contributes to Disease Mechanisms in ALS Mice. Brain Struct. Funct. 2010, 214, 219–234. [Google Scholar] [CrossRef]
- Sasaki, S.; Shibata, N.; Komori, T.; Iwata, M. INOS and Nitrotyrosine Immunoreactivity in Amyotrophic Lateral Sclerosis. Neurosci. Lett. 2000, 291, 44–48. [Google Scholar] [CrossRef]
- González-Hernández, T.; Rustioni, A. Expression of Three Forms of Nitric Oxide Synthase in Peripheral Nerve Regeneration. J. Neurosci. Res. 1999, 55, 198–207. [Google Scholar] [CrossRef]
- Wada, K.; Chatzipanteli, K.; Kraydieh, S.; Busto, R.; Dietrich, W.D. Inducible Nitric Oxide Synthase Expression after Traumatic Brain Injury and Neuroprotection with Aminoguanidine Treatment in Rats. Neurosurgery 1998, 43, 1427–1436. [Google Scholar] [CrossRef]
- Karve, I.P.; Taylor, J.M.; Crack, P.J. The Contribution of Astrocytes and Microglia to Traumatic Brain Injury. Br. J. Pharmacol. 2016, 173, 692–702. [Google Scholar] [CrossRef]
- Hu, L.; Wong, P.T.-H.; Moore, P.K.; Bian, J. Hydrogen Sulfide Attenuates Lipopolysaccharide-induced Inflammation by Inhibition of P38 Mitogen-activated Protein Kinase in Microglia. J. Neurochem. 2007, 100, 1121–1128. [Google Scholar] [CrossRef]
- Rodkin, S.V.; Nwosu, C.D. Role of Nitric Oxide and Hydrogen Sulfide in Neuronal and Glial Cell Death in Neurodegenerative Processes. Biological membranes J. Membr. Cell Biol. 2023, 40, 306–327. [Google Scholar] [CrossRef]
- Martínez, A. Nitric Oxide Synthase in Invertebrates. Histochem. J. 1995, 27, 770–776. [Google Scholar] [CrossRef] [PubMed]
- Wright, N.J.D. A Review of the Actions of Nitric Oxide in Development and Neuronal Function in Major Invertebrate Model Systems. AIMS Neurosci. 2019, 6, 146–174. [Google Scholar] [CrossRef] [PubMed]
- Kovaleva, V.D.; Uzdensky, A.B. Photodynamic Therapy-Induced Nitric Oxide Production in Neuronal and Glial Cells. J. Biomed. Opt. 2016, 21, 105005. [Google Scholar] [CrossRef]
- Rodkin, S.V.; Kovaleva, V.D.; Berezhnaya, E.V.; Neginskaya, M.A.; Uzdensky, A.B. Ca2+- and NF-ΚB-Dependent Generation of NO in the Photosensitized Neurons and Satellite Glial Cells. J. Photochem. Photobiol. B Biol. 2019, 199, 111603. [Google Scholar] [CrossRef] [PubMed]
- Julian, D.; Statile, J.L.; Wohlgemuth, S.E.; Arp, A.J. Enzymatic Hydrogen Sulfide Production in Marine Invertebrate Tissues. Comp. Biochem. Physiol. Part A Mol. Integr. Physiol. 2002, 133, 105–115. [Google Scholar] [CrossRef] [PubMed]
- Wei, K.; Wei, Y.; Song, C. Immunohistochemical Localization of a H 2 S-Generating Enzyme and Its Potential Molecular Target in Hepatopancreas of the Freshwater Crayfish Procambarus Clarkii. Mar. Freshw. Behav. Physiol. 2019, 52, 121–129. [Google Scholar] [CrossRef]
- Brunholz, S.; Sisodia, S.; Lorenzo, A.; Deyts, C.; Kins, S.; Morfini, G. Axonal Transport of APP and the Spatial Regulation of APP Cleavage and Function in Neuronal Cells. Exp. Brain Res. 2012, 217, 353–364. [Google Scholar] [CrossRef]
- Hicks, D. TDP-43 and Amyloid Precursor Protein Processing: Implications for Alzheimer’s Disease. Neural Regen. Res. 2021, 16, 1402. [Google Scholar] [CrossRef]
- Hicks, D.A.; Jones, A.C.; Pickering-Brown, S.M.; Hooper, N.M. The Cellular Expression and Proteolytic Processing of the Amyloid Precursor Protein Is Independent of TDP-43. Biosci. Rep. 2020, 40, BSR20200435. [Google Scholar] [CrossRef] [PubMed]
- Okamoto, M. Immunoreactivity of the Amino-Terminal Portion of the Amyloid-Beta Precursor Protein in the Nucleolus. Neurosci. Lett. 2012, 521, 82–87. [Google Scholar] [CrossRef]
- Truong, P.H.; Ciccotosto, G.D.; Merson, T.D.; Spoerri, L.; Chuei, M.J.; Ayers, M.; Xing, Y.L.; Emery, B.; Cappai, R. Amyloid Precursor Protein and Amyloid Precursor-like Protein 2 Have Distinct Roles in Modulating Myelination, Demyelination, and Remyelination of Axons. Glia 2019, 67, 525–538. [Google Scholar] [CrossRef] [PubMed]
- Liu, C.; Zhang, C.-W.; Zhou, Y.; Wong, W.Q.; Lee, L.C.; Ong, W.Y.; Yoon, S.O.; Hong, W.; Fu, X.-Y.; Soong, T.W.; et al. APP Upregulation Contributes to Retinal Ganglion Cell Degeneration via JNK3. Cell Death Differ. 2018, 25, 663–678. [Google Scholar] [CrossRef]
- Liu, Y.; Deng, Y.; Liu, H.; Yin, C.; Li, X.; Gong, Q. Hydrogen Sulfide Ameliorates Learning Memory Impairment in APP/PS1 Transgenic Mice: A Novel Mechanism Mediated by the Activation of Nrf2. Pharmacol. Biochem. Behav. 2016, 150–151, 207–216. [Google Scholar] [CrossRef] [PubMed]
- Tharp, W.G.; Sarkar, I. Origins of Amyloid-β. BMC Genom. 2013, 14, 290. [Google Scholar] [CrossRef]
- Guo, Q.; Wang, Z.; Li, H.; Wiese, M.; Zheng, H. APP Physiological and Pathophysiological Functions: Insights from Animal Models. Cell Res. 2012, 22, 78–89. [Google Scholar] [CrossRef]
- Lee, S.; Xue, Y.; Hu, J.; Wang, Y.; Liu, X.; Demeler, B.; Ha, Y. The E2 Domains of APP and APLP1 Share a Conserved Mode of Dimerization. Biochemistry 2011, 50, 5453–5464. [Google Scholar] [CrossRef]
- Dahms, S.O.; Könnig, I.; Roeser, D.; Gührs, K.-H.; Mayer, M.C.; Kaden, D.; Multhaup, G.; Than, M.E. Metal Binding Dictates Conformation and Function of the Amyloid Precursor Protein (APP) E2 Domain. J. Mol. Biol. 2012, 416, 438–452. [Google Scholar] [CrossRef]
- Rodkin, S.; Nwosu, C.; Raevskaya, M.; Khanukaev, M.; Bekova, K.; Vasilieva, I.; Vishnyak, D.; Tolmacheva, A.; Efremova, E.; Gasanov, M.; et al. The Role of Hydrogen Sulfide in the Localization and Expression of P53 and Cell Death in the Nervous Tissue in Traumatic Brain Injury and Axotomy. Int. J. Mol. Sci. 2023, 24, 15708. [Google Scholar] [CrossRef]
- Li, W.; Ling, H.-P.; You, W.-C.; Liu, H.-D.; Sun, Q.; Zhou, M.-L.; Shen, W.; Zhao, J.-B.; Zhu, L.; Hang, C.-H. Elevated Cerebral Cortical CD24 Levels in Patients and Mice with Traumatic Brain Injury: A Potential Negative Role in Nuclear Factor Kappa B/Inflammatory Factor Pathway. Mol. Neurobiol. 2014, 49, 187–198. [Google Scholar] [CrossRef]
- Kane, M.J.; Angoa-Pérez, M.; Briggs, D.I.; Viano, D.C.; Kreipke, C.W.; Kuhn, D.M. A Mouse Model of Human Repetitive Mild Traumatic Brain Injury. J. Neurosci. Methods 2012, 203, 41–49. [Google Scholar] [CrossRef] [PubMed]
- Khaitin, A.; Rudkovskii, M.; Uzdensky, A. Ca2+ Mediates Axotomy-Induced Necrosis and Apoptosis of Satellite Glial Cells Remote from the Transection Site in the Isolated Crayfish Mechanoreceptor. Mol. Cell. Neurosci. 2018, 88, 7–15. [Google Scholar] [CrossRef] [PubMed]
- Florey, E.; Florey, E. Microanatomy of the Abdominal Stretch Receptors Of The Crayfish (Astacus fluviatilis L.). J. Gen. Physiol. 1955, 39, 69–85. [Google Scholar] [CrossRef]
- Seichter, H.A.; Blumenthal, F.; Smarandache-Wellmann, C.R. The Swimmeret System of Crayfish: A Practical Guide for the Dissection of the Nerve Cord and Extracellular Recordings of the Motor Pattern. J. Vis. Exp. 2014, 93, e52109. [Google Scholar] [CrossRef]
- Rodkin, S.; Khaitin, A.; Pitinova, M.; Dzreyan, V.; Guzenko, V.; Rudkovskii, M.; Sharifulina, S.; Uzdensky, A. The Localization of P53 in the Crayfish Mechanoreceptor Neurons and Its Role in Axotomy-Induced Death of Satellite Glial Cells Remote from the Axon Transection Site. J. Mol. Neurosci. 2020, 70, 532–541. [Google Scholar] [CrossRef]
- Bolte, S.; Cordelières, F.P. A Guided Tour into Subcellular Colocalization Analysis in Light Microscopy. J. Microsc. 2006, 224, 213–232. [Google Scholar] [CrossRef]
- Fletcher, P.A.; Scriven, D.R.L.; Schulson, M.N.; Moore, E.D.W. Multi-Image Colocalization and Its Statistical Significance. Biophys. J. 2010, 99, 1996–2005. [Google Scholar] [CrossRef]
- Madeira, F.; Madhusoodanan, N.; Lee, J.; Eusebi, A.; Niewielska, A.; Tivey, A.R.N.; Lopez, R.; Butcher, S. The EMBL-EBI Job Dispatcher Sequence Analysis Tools Framework in 2024. Nucleic Acids Res. 2024, 52, W521–W525. [Google Scholar] [CrossRef]
- Protein. National Library of Medicine (US), National Center for Biotechnology Information: Bethesda, MD, USA, 1979. Accession No: Q27571.3, GI: 190358925. Available online: https://www.ncbi.nlm.nih.gov/protein/190358925 (accessed on 10 August 2024).
- Protein. National Library of Medicine (US), National Center for Biotechnology Information: Bethesda, MD, USA, 1979. Accession No: AFJ74715.1, GI: 387308611. Available online: https://www.ncbi.nlm.nih.gov/protein/AFJ74715.1 (accessed on 10 August 2024).
- Protein. National Library of Medicine (US), National Center for Biotechnology Information: Bethesda, MD, USA, 1979. Accession No: NP_001117831.1, GI: 185133861. Available online: https://www.ncbi.nlm.nih.gov/protein/NP_001117831.1 (accessed on 10 August 2024).
- Protein. National Library of Medicine (US), National Center for Biotechnology Information: Bethesda, MD, USA, 1979. Accession No: NP_990292.2, GI: 2125314497. Available online: https://www.ncbi.nlm.nih.gov/protein/NP_990292.2 (accessed on 10 August 2024).
- Protein. National Library of Medicine (US), National Center for Biotechnology Information: Bethesda, MD, USA, 1979. Accession No: NP_035057.1, GI: 6754872. Available online: https://www.ncbi.nlm.nih.gov/protein/6754872 (accessed on 10 August 2024).
- Protein. National Library of Medicine (US), National Center for Biotechnology Information: Bethesda, MD, USA, 1979. Accession No: AAI44127.1, GI: 219520412. Available online: https://www.ncbi.nlm.nih.gov/protein/AAI44127.1 (accessed on 10 August 2024).
- Protein. National Library of Medicine (US), National Center for Biotechnology Information: Bethesda, MD, USA, 1979. Accession No: NP_476626.2, GI: 24638892. Available online: https://www.ncbi.nlm.nih.gov/protein/NP_476626.2 (accessed on 10 August 2024).
- Protein. National Library of Medicine (US), National Center for Biotechnology Information: Bethesda, MD, USA, 1979. Accession No: ABI84193.2, GI: 116520773. Available online: https://www.ncbi.nlm.nih.gov/protein/ABI84193.2 (accessed on 10 August 2024).
- Protein. National Library of Medicine (US), National Center for Biotechnology Information: Bethesda, MD, USA, 1979. Accession No: LAB65993.1, GI: 1371970032. Available online: https://www.ncbi.nlm.nih.gov/protein/LAB65993.1 (accessed on 10 August 2024).
- Protein. National Library of Medicine (US), National Center for Biotechnology Information: Bethesda, MD, USA, 1979. Accession No: AAD13392.1, GI: 4204468. Available online: https://www.ncbi.nlm.nih.gov/protein/AAD13392.1 (accessed on 10 August 2024).
- Protein. National Library of Medicine (US), National Center for Biotechnology Information: Bethesda, MD, USA, 1979. Accession No: NP_001185752.1, GI: 311893401. Available online: https://www.ncbi.nlm.nih.gov/protein/NP_001185752.1 (accessed on 10 August 2024).
- Protein. National Library of Medicine (US), National Center for Biotechnology Information: Bethesda, MD, USA, 1979. Accession No: NP_000475.1, GI: 4502167. Available online: https://www.ncbi.nlm.nih.gov/protein/NP_000475.1 (accessed on 10 August 2024).
- Wang, Y.; Ha, Y. The X-Ray Structure of an Antiparallel Dimer of the Human Amyloid Precursor Protein E2 Domain. Mol. Cell 2004, 15, 343–353. [Google Scholar] [CrossRef] [PubMed]
- Bugnon, M.; Röhrig, U.F.; Goullieux, M.; Perez, M.A.S.; Daina, A.; Michielin, O.; Zoete, V. SwissDock 2024: Major Enhancements for Small-Molecule Docking with Attracting Cavities and AutoDock Vina. Nucleic Acids Res. 2024, 52, W324–W332. [Google Scholar] [CrossRef] [PubMed]
- Grosdidier, A.; Zoete, V.; Michielin, O. SwissDock, a Protein-Small Molecule Docking Web Service Based on EADock DSS. Nucleic Acids Res. 2011, 39, W270–W277. [Google Scholar] [CrossRef] [PubMed]

















| 1 | Oncorhynchus mykiss | 100.00 | 60.17 | 58.18 | 58.18 | 43.19 | 46.02 |
| 2 | Gallus gallus | 60.17 | 100.00 | 67.05 | 70.48 | 44.57 | 47.68 |
| 3 | Mus musculus | 58.18 | 67.05 | 100.00 | 81.12 | 44.56 | 48.21 |
| 4 | Homo sapiens | 59.52 | 70.48 | 81.12 | 100.00 | 44.56 | 49.34 |
| 5 | Drosophila melanogaster | 43.19 | 44.57 | 44.56 | 44.56 | 100.00 | 56.98 |
| 6 | Penaeus chinensis | 46.02 | 47.68 | 48.21 | 49.34 | 56.98 | 100.00 |
| 1 | Takifugu rubripes | 100.00 | 69.43 | 69.43 | 31.69 | 27.98 | 32.21 |
| 2 | Mus musculus | 69.43 | 100.00 | 96.62 | 32.38 | 27.47 | 30.87 |
| 3 | Homo sapiens | 69.43 | 96.62 | 100.00 | 32.03 | 27.34 | 30.71 |
| 4 | Doryteuthis pealeii | 31.69 | 32.38 | 32.03 | 100.00 | 31.32 | 33.33 |
| 5 | Drosophila melanogaster | 27.98 | 27.47 | 27.34 | 31.32 | 100.00 | 45.88 |
| 6 | Hirondellea gigas | 32.21 | 30.87 | 30.71 | 33.33 | 45.88 | 100.00 |
| Models | |||
|---|---|---|---|
| H2S | HS− | S2O32− | |
| Calculated Affinity (kcal/mol) | |||
| 1 | −0.785 | −0.785 | −3.465 |
| 2 | −0.774 | −0.774 | −3.360 |
| 3 | −0.759 | −0.742 | −3.354 |
| 4 | −0.742 | −0.723 | −3.255 |
| 5 | −0.723 | −0.694 | −3.252 |
| 6 | −0.694 | −0.626 | −3.240 |
| 7 | −0.669 | −0.553 | −3.170 |
| 8 | −0.623 | −0.513 | −3.125 |
| 9 | −0.577 | −0.505 | −3.123 |
| 10 | −0.525 | −0.497 | −3.093 |
| 11 | −0.513 | −0.493 | −3.089 |
| 12 | −0.511 | −0.489 | −3.063 |
| 13 | −0.500 | −0.485 | −2.972 |
| 14 | −0.487 | −0.480 | −2.897 |
| 15 | −0.484 | −0.474 | −2.840 |
| 16 | −0.474 | −0.470 | −2.765 |
| 17 | −0.470 | −0.465 | −2.721 |
| 18 | −0.459 | −0.458 | −2.696 |
| 19 | −0.439 | −0.457 | −2.685 |
| 20 | −0.438 | −0.443 | −2.666 |
| Models | |||
|---|---|---|---|
| H2S | HS− | S2O32− | |
| Calculated Affinity (kcal/mol) | |||
| 1 | −0.701 | −0.700 | −2.636 |
| 2 | −0.647 | −0.651 | −2.575 |
| 3 | −0.600 | −0.594 | −2.486 |
| 4 | −0.591 | −0.585 | −2.483 |
| 5 | −0.581 | −0.581 | −2.390 |
| 6 | −0.570 | −0.570 | −2.323 |
| 7 | −0.528 | −0.528 | −2.226 |
| 8 | −0.528 | −0.527 | −2.199 |
| 9 | −0.527 | −0.516 | −2.193 |
| 10 | −0.520 | −0.510 | −2.132 |
| 11 | −0.517 | −0.481 | −2.119 |
| 12 | −0.481 | −0.474 | −2.088 |
| 13 | −0.456 | −0.474 | −1.943 |
| 14 | −0.453 | −0.473 | −1.925 |
| 15 | −0.439 | −0.430 | −1.911 |
| 16 | −0.424 | −0.424 | −1.867 |
| 17 | −0.398 | −0.418 | −1.850 |
| 18 | −0.396 | −0.416 | −1.757 |
| 19 | −0.391 | −0.410 | −1.746 |
| 20 | - | −0.390 | −1.745 |
| iNOS | |||
|---|---|---|---|
| Class | Animal Species | Sequence Identifier | Number of Amino Acid Residues |
| Insecta | Drosophila melanogaster | Accession: Q27571.3 GI: 190358925 [61] | 1349 |
| Malacostraca | Penaeus chinensis | Accession: AFJ74715.1 GI: 387308611 [62] | 1193 |
| Actinopterygii | Oncorhynchus mykiss | Accession: NP_001117831.1 GI: 185133861 [63] | 1083 |
| Aves | Gallus gallus | Accession: NP_990292.2 GI: 2125314497 [64] | 1136 |
| Mammalia | Mus musculus | Accession: NP_035057.1 GI: 6754872 [65] | 1144 |
| Mammalia | Homo sapiens | Accession: AAI44127.1 GI: 219520412 [66] | 1153 |
| APP | |||
| Insecta | Drosophila melanogaster | Accession: NP_476626.2 GI: 24638892 [67] | 887 |
| Cephalopoda | Doryteuthis pealeii | Accession: ABI84193.2 GI: 116520773 [68] | 612 |
| Malacostraca | Hirondellea gigas | Accession: LAB65993.1 GI: 1371970032 [69] | 753 |
| Actinopterygii | Takifugu rubripes | Accession: AAD13392.1 GI: 4204468 [70] | 737 |
| Mammalia | Mus musculus | Accession: NP_001185752.1 GI: 311893401 [71] | 770 |
| Mammalia | Homo sapiens | Accession: NP_000475.1 GI: 4502167 [72] | 770 |
Disclaimer/Publisher’s Note: The statements, opinions and data contained in all publications are solely those of the individual author(s) and contributor(s) and not of MDPI and/or the editor(s). MDPI and/or the editor(s) disclaim responsibility for any injury to people or property resulting from any ideas, methods, instructions or products referred to in the content. |
© 2024 by the authors. Licensee MDPI, Basel, Switzerland. This article is an open access article distributed under the terms and conditions of the Creative Commons Attribution (CC BY) license (https://creativecommons.org/licenses/by/4.0/).
Share and Cite
Rodkin, S.; Nwosu, C.; Kirichenko, E. The Role of Hydrogen Sulfide in iNOS and APP Localization and Expression in Neurons and Glial Cells Under Traumatic Effects: An Experimental Study with Bioinformatics Analysis and Biomodeling. Int. J. Mol. Sci. 2024, 25, 11892. https://doi.org/10.3390/ijms252211892
Rodkin S, Nwosu C, Kirichenko E. The Role of Hydrogen Sulfide in iNOS and APP Localization and Expression in Neurons and Glial Cells Under Traumatic Effects: An Experimental Study with Bioinformatics Analysis and Biomodeling. International Journal of Molecular Sciences. 2024; 25(22):11892. https://doi.org/10.3390/ijms252211892
Chicago/Turabian StyleRodkin, Stanislav, Chizaram Nwosu, and Evgeniya Kirichenko. 2024. "The Role of Hydrogen Sulfide in iNOS and APP Localization and Expression in Neurons and Glial Cells Under Traumatic Effects: An Experimental Study with Bioinformatics Analysis and Biomodeling" International Journal of Molecular Sciences 25, no. 22: 11892. https://doi.org/10.3390/ijms252211892
APA StyleRodkin, S., Nwosu, C., & Kirichenko, E. (2024). The Role of Hydrogen Sulfide in iNOS and APP Localization and Expression in Neurons and Glial Cells Under Traumatic Effects: An Experimental Study with Bioinformatics Analysis and Biomodeling. International Journal of Molecular Sciences, 25(22), 11892. https://doi.org/10.3390/ijms252211892

