The Activation of p300 Enhances the Sensitivity of Pituitary Adenomas to Dopamine Agonist Treatment by Regulating the Transcription of DRD2
Abstract
1. Introduction
2. Results
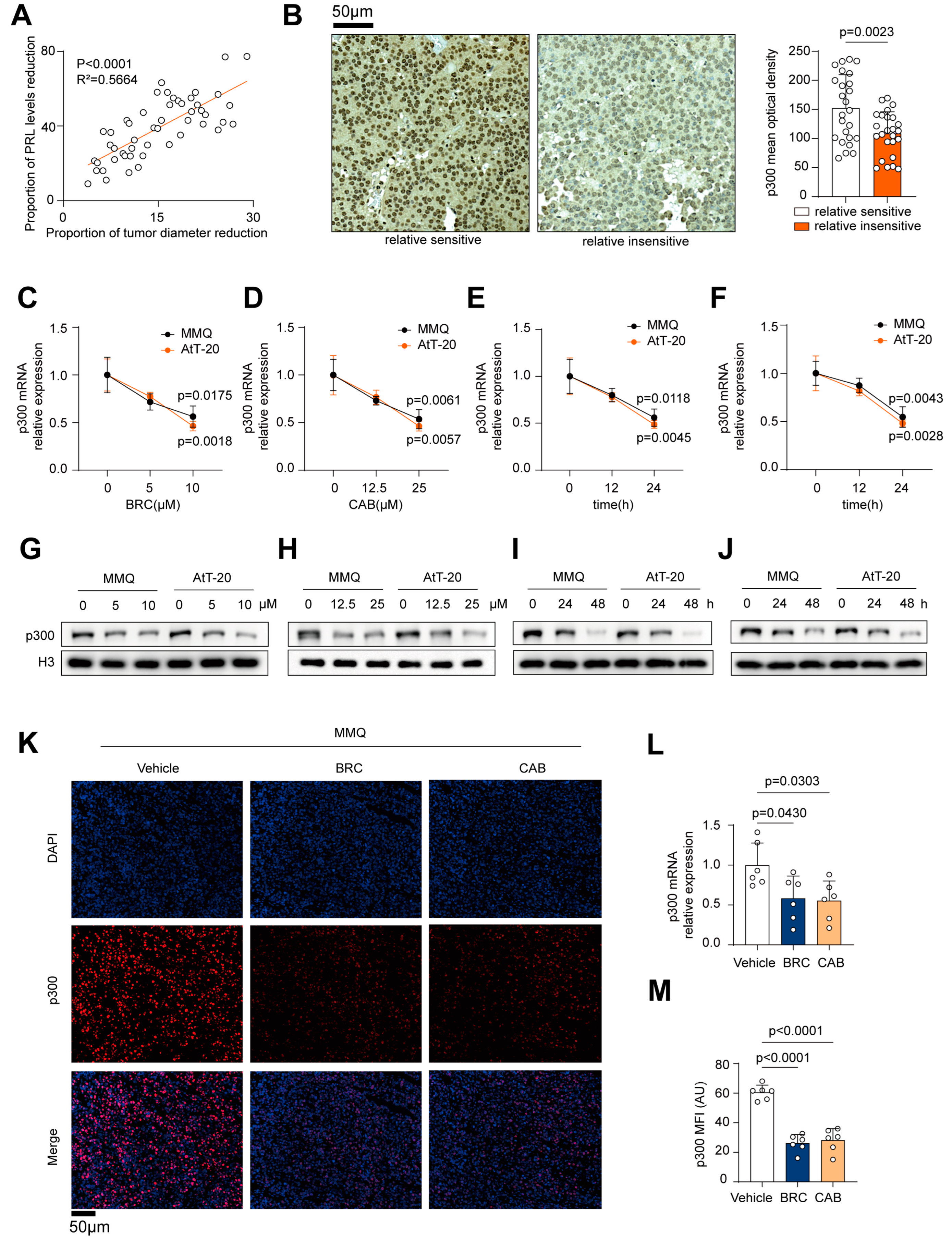
2.1. DA Downregulates p300 Expression in Pituitary Tumor Cells
2.2. DA Downregulates p300 Expression Through Inhibition of the cAMP-PKA-CREB Pathway
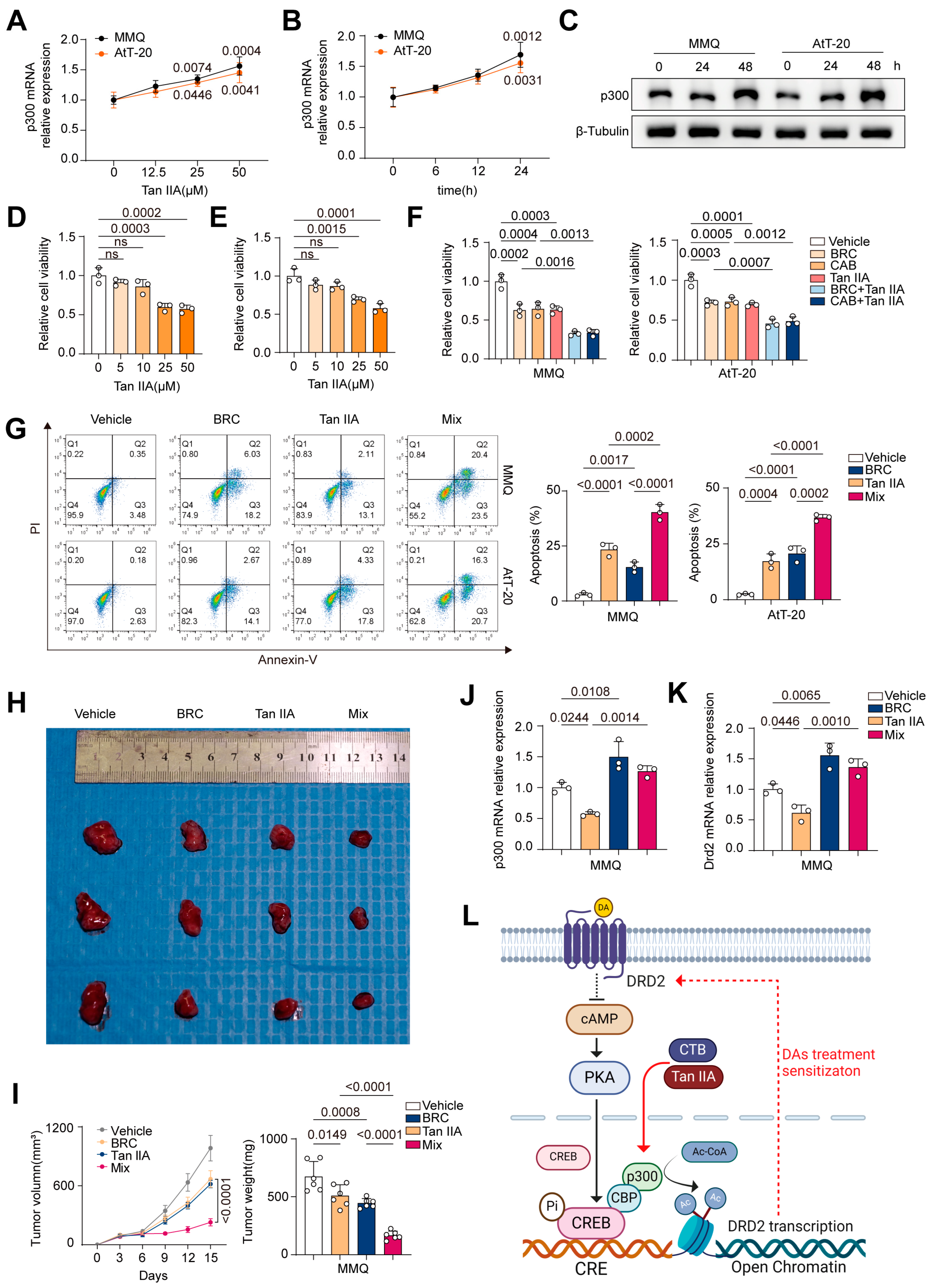
2.3. Activation of p300 HAT Activity Synergizes with DA to Exert Anti-Proliferative Effects in Pituitary Tumors Both In Vitro and In Vivo
2.4. p300 Promotes DRD2 Transcription by Increasing Histone H3K18/27 Acetylation
2.5. Tanshinone IIA Upregulates p300 and Synergizes with BRC to Exert Anti-Tumor Effects in Pituitary Tumors
3. Discussion
4. Materials and Methods
4.1. Clinical Samples
4.2. Cell Culture, Treatment, and Transfection
4.3. Tissue Section Staining
4.4. Western Blotting
4.5. Co-Immunoprecipitation (co-IP)
4.6. ChIP-qPCR
4.7. Cell Apoptosis Assay
4.8. Cell Viability Assay
4.9. Enzyme-Linked Immunosorbent Assay (ELISA)
4.10. Real-Time Quantitative Polymerase Chain Reaction (qPCR)
4.11. In Vivo Xenograft Assay
4.12. Statistical Analysis
5. Conclusions
Supplementary Materials
Author Contributions
Funding
Institutional Review Board Statement
Informed Consent Statement
Data Availability Statement
Conflicts of Interest
References
- Tritos, N.A.; Miller, K.K. Diagnosis and Management of Pituitary Adenomas: A Review. JAMA 2023, 329, 1386–1398. [Google Scholar] [CrossRef] [PubMed]
- Vroonen, L.; Daly, A.F.; Beckers, A. Epidemiology and Management Challenges in Prolactinomas. Neuroendocrinology 2019, 109, 20–27. [Google Scholar] [CrossRef] [PubMed]
- Molitch, M.E. Management of medically refractory prolactinoma. J. Neurooncol. 2014, 117, 421–428. [Google Scholar] [CrossRef]
- Hamilton, D.K.; Vance, M.L.; Boulos, P.T.; Laws, E.R. Surgical outcomes in hyporesponsive prolactinomas: Analysis of patients with resistance or intolerance to dopamine agonists. Pituitary 2005, 8, 53–60. [Google Scholar] [CrossRef] [PubMed]
- Oh, M.C.; Aghi, M.K. Dopamine agonist-resistant prolactinomas. J. Neurosurg. 2011, 114, 1369–1379. [Google Scholar] [CrossRef]
- Marques, D.; Vaziri, N.; Greenway, S.C.; Bousman, C. DNA methylation and histone modifications associated with antipsychotic treatment: A systematic review. Mol. Psychiatry 2024. [Google Scholar] [CrossRef]
- Gou, P.; Zhang, W. Protein lysine acetyltransferase CBP/p300: A promising target for small molecules in cancer treatment. Biomed. Pharmacother. 2024, 171, 116130. [Google Scholar] [CrossRef]
- Shimon, I. Prolactinomas Resistant to Dopamine Agonists: Pathophysiology and Treatment. Arch. Med. Res. 2023, 54, 102883. [Google Scholar] [CrossRef]
- Wildemberg, L.E.; Fialho, C.; Gadelha, M.R. Prolactinomas. Presse Med. 2021, 50, 104080. [Google Scholar] [CrossRef]
- Su, Z.; Jiang, X.; Wang, C.; Liu, J.; Chen, Y.; Li, Q.; Wu, J.; Zheng, W.; Zhuge, Q.; Jin, K.; et al. Differential effects of nerve growth factor on expression of dopamine 2 receptor subtypes in GH3 rat pituitary tumor cells. Endocrine 2012, 42, 670–675. [Google Scholar] [CrossRef]
- Vlotides, G.; Siegel, E.; Donangelo, I.; Gutman, S.; Ren, S.-G.; Melmed, S. Rat prolactinoma cell growth regulation by epidermal growth factor receptor ligands. Cancer Res. 2008, 68, 6377–6386. [Google Scholar] [CrossRef] [PubMed]
- Mahboobifard, F.; Bidari-Zerehpoosh, F.; Davoudi, Z.; Panahi, M.; Dargahi, L.; Pourgholami, M.H.; Sharifi, G.; Izadi, N.; Jorjani, M. Expression patterns of ERα66 and its novel variant isoform ERα36 in lactotroph pituitary adenomas and associations with clinicopathological characteristics. Pituitary 2020, 23, 232–245. [Google Scholar] [CrossRef] [PubMed]
- Passos, V.Q.; Fortes, M.A.H.Z.; Giannella-Neto, D.; Bronstein, M.D. Genes differentially expressed in prolactinomas responsive and resistant to dopamine agonists. Neuroendocrinology 2009, 89, 163–170. [Google Scholar] [CrossRef] [PubMed]
- Xu, L.; Lei, Z.; Wang, Q.; Jiang, Q.; Xing, B.; Li, X.; Guo, X.; Wang, Z.; Li, S.; Huang, Y.; et al. Androgen Receptor Mediates Dopamine Agonist Resistance by Regulating Intracellular reactive oxygen species (ROS) in Prolactin-secreting Pituitary Adenoma. Antioxid. Redox Signal. 2024. [Google Scholar] [CrossRef]
- Wan, X.; Yan, Z.; Tan, Z.; Cai, Z.; Qi, Y.; Lu, L.; Xu, Y.; Chen, J.; Lei, T. MicroRNAs in Dopamine Agonist-Resistant Prolactinoma. Neuroendocrinology 2022, 112, 417–426. [Google Scholar] [CrossRef]
- Al-Azzawi, H.; Yacqub-Usman, K.; Richardson, A.; Hofland, L.J.; Clayton, R.N.; Farrell, W.E. Reversal of endogenous dopamine receptor silencing in pituitary cells augments receptor-mediated apoptosis. Endocrinology 2011, 152, 364–373. [Google Scholar] [CrossRef]
- Chen, Q.; Yang, B.; Liu, X.; Zhang, X.D.; Zhang, L.; Liu, T. Histone acetyltransferases CBP/p300 in tumorigenesis and CBP/p300 inhibitors as promising novel anticancer agents. Theranostics 2022, 12, 4935–4948. [Google Scholar] [CrossRef]
- Schernthaner-Reiter, M.H.; Trivellin, G.; Stratakis, C.A. Chaperones, somatotroph tumors and the cyclic AMP (cAMP)-dependent protein kinase (PKA) pathway. Mol. Cell Endocrinol. 2020, 499, 110607. [Google Scholar] [CrossRef]
- Bi, Y.; Kong, P.; Zhang, L.; Cui, H.; Xu, X.; Chang, F.; Yan, T.; Li, J.; Cheng, C.; Song, B.; et al. EP300 as an oncogene correlates with poor prognosis in esophageal squamous carcinoma. J. Cancer 2019, 10, 5413–5426. [Google Scholar] [CrossRef]
- Hou, X.; Li, Y.; Luo, R.Z.; Fu, J.H.; He, J.H.; Zhang, L.J.; Yang, H.X. High expression of the transcriptional co-activator p300 predicts poor survival in resectable non-small cell lung cancers. Eur. J. Surg. Oncol. 2012, 38, 523–530. [Google Scholar] [CrossRef]
- Li, M.; Song, S.-W.; Ge, Y.; Jin, J.-Y.; Li, X.-Y.; Tan, X.-D. The Ras-ERK signaling pathway regulates acetylated activating transcription factor 2 via p300 in pancreatic cancer cells. Ann. Transl. Med. 2020, 8, 1234. [Google Scholar] [CrossRef] [PubMed]
- Wang, Y.-M.; Gu, M.-L.; Meng, F.-S.; Jiao, W.-R.; Zhou, X.-X.; Yao, H.-P.; Ji, F. Histone acetyltransferase p300/CBP inhibitor C646 blocks the survival and invasion pathways of gastric cancer cell lines. Int. J. Oncol. 2017, 51, 1860–1868. [Google Scholar] [CrossRef] [PubMed]
- Xu, S.; Fan, L.; Jeon, H.-Y.; Zhang, F.; Cui, X.; Mickle, M.B.; Peng, G.; Hussain, A.; Fazli, L.; Gleave, M.E.; et al. p300-Mediated Acetylation of Histone Demethylase JMJD1A Prevents Its Degradation by Ubiquitin Ligase STUB1 and Enhances Its Activity in Prostate Cancer. Cancer Res. 2020, 80, 3074–3087. [Google Scholar] [CrossRef]
- Cheng, G.; Liu, F.; Asai, T.; Lai, F.; Man, N.; Xu, H.; Chen, S.; Greenblatt, S.; Hamard, P.J.; Ando, K.; et al. Loss of p300 accelerates MDS-associated leukemogenesis. Leukemia 2017, 31, 1382–1390. [Google Scholar] [CrossRef]
- Xie, X.; Piao, L.; Bullock, B.N.; Smith, A.; Su, T.; Zhang, M.; Teknos, T.N.; Arora, P.S.; Pan, Q. Targeting HPV16 E6-p300 interaction reactivates p53 and inhibits the tumorigenicity of HPV-positive head and neck squamous cell carcinoma. Oncogene 2014, 33, 1037–1046. [Google Scholar] [CrossRef]
- Ichise, T.; Yoshida, N.; Ichise, H. CBP/p300 antagonises EGFR-Ras-Erk signalling and suppresses increased Ras-Erk signalling-induced tumour formation in mice. J. Pathol. 2019, 249, 39–51. [Google Scholar] [CrossRef]
- Wang, Y.; Sun, B.; Zhang, Q.; Dong, H.; Zhang, J. p300 Acetylates JHDM1A to inhibit osteosarcoma carcinogenesis. Artif. Cells Nanomed. Biotechnol. 2019, 47, 2891–2899. [Google Scholar] [CrossRef] [PubMed]
- Guo, R.; Li, L.; Su, J.; Li, S.; Duncan, S.E.; Liu, Z.; Fan, G. Pharmacological Activity and Mechanism of Tanshinone IIA in Related Diseases. Drug Des. Devel Ther. 2020, 14, 4735–4748. [Google Scholar] [CrossRef] [PubMed]
- Maiter, D. Management of Dopamine Agonist-Resistant Prolactinoma. Neuroendocrinology 2019, 109, 42–50. [Google Scholar] [CrossRef]
- Xing, B.; Lei, Z.; Wang, Z.; Wang, Q.; Jiang, Q.; Zhang, Z.; Liu, X.; Qi, Y.; Li, S.; Guo, X.; et al. A disintegrin and metalloproteinase 22 activates integrin β1 through its disintegrin domain to promote the progression of pituitary adenoma. Neuro-Oncology 2024, 26, 137–152. [Google Scholar] [CrossRef]





Disclaimer/Publisher’s Note: The statements, opinions and data contained in all publications are solely those of the individual author(s) and contributor(s) and not of MDPI and/or the editor(s). MDPI and/or the editor(s) disclaim responsibility for any injury to people or property resulting from any ideas, methods, instructions or products referred to in the content. |
© 2024 by the authors. Licensee MDPI, Basel, Switzerland. This article is an open access article distributed under the terms and conditions of the Creative Commons Attribution (CC BY) license (https://creativecommons.org/licenses/by/4.0/).
Share and Cite
Li, S.; Li, X.; Wang, Q.; Jiang, Q.; Wang, Z.; Xu, L.; Huang, Y.; Lei, T. The Activation of p300 Enhances the Sensitivity of Pituitary Adenomas to Dopamine Agonist Treatment by Regulating the Transcription of DRD2. Int. J. Mol. Sci. 2024, 25, 12483. https://doi.org/10.3390/ijms252312483
Li S, Li X, Wang Q, Jiang Q, Wang Z, Xu L, Huang Y, Lei T. The Activation of p300 Enhances the Sensitivity of Pituitary Adenomas to Dopamine Agonist Treatment by Regulating the Transcription of DRD2. International Journal of Molecular Sciences. 2024; 25(23):12483. https://doi.org/10.3390/ijms252312483
Chicago/Turabian StyleLi, Sihan, Xingbo Li, Quanji Wang, Qian Jiang, Zihan Wang, Linpeng Xu, Yimin Huang, and Ting Lei. 2024. "The Activation of p300 Enhances the Sensitivity of Pituitary Adenomas to Dopamine Agonist Treatment by Regulating the Transcription of DRD2" International Journal of Molecular Sciences 25, no. 23: 12483. https://doi.org/10.3390/ijms252312483
APA StyleLi, S., Li, X., Wang, Q., Jiang, Q., Wang, Z., Xu, L., Huang, Y., & Lei, T. (2024). The Activation of p300 Enhances the Sensitivity of Pituitary Adenomas to Dopamine Agonist Treatment by Regulating the Transcription of DRD2. International Journal of Molecular Sciences, 25(23), 12483. https://doi.org/10.3390/ijms252312483

