Regional Microglial Response in Entorhino–Hippocampal Slice Cultures to Schaffer Collateral Lesion and Metalloproteinases Modulation
Abstract
1. Introduction
2. Results
2.1. Iba1+ Cells Respond to the SCL at 3 Days Post-Lesion (dpl), Unlike GFAP-Expressing Astrocytes
2.2. Iba1+ Cells Show a Region-Specific Response to the SCL in Entorhino–Hippocampal Slice Cultures
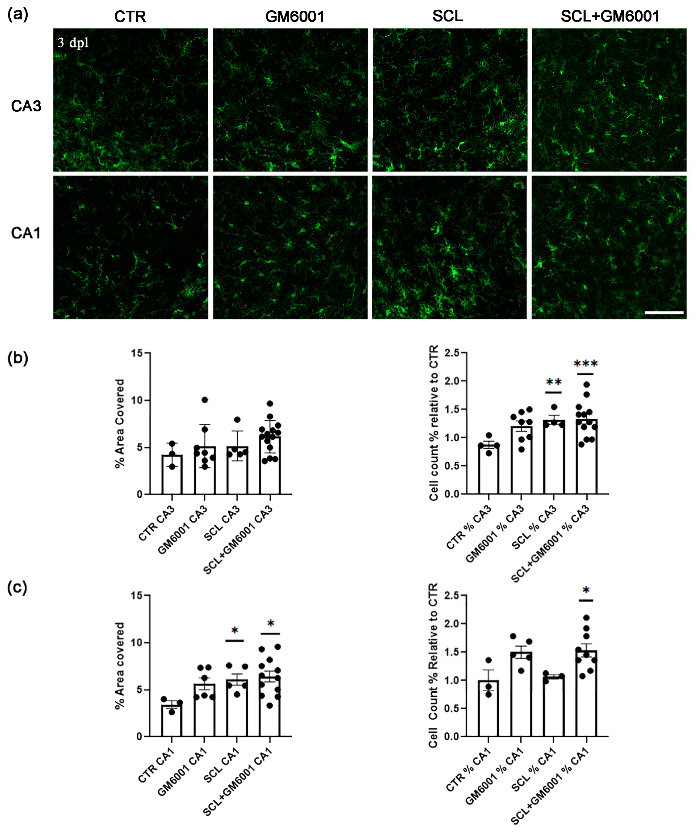
2.3. MMP Modulation Leads to a Reorganization of the CA1 Microglial Response to SCL
3. Discussion
4. Materials and Methods
4.1. Ethics Statement
4.2. Preparation of Entorhino–Hippocampal Organotypic Tissue Cultures
4.3. Schaffer Collateral Lesion (SCL)
4.4. Pharmaceutical Treatment for MMPs Modulation
4.5. Experimental Groups
4.6. Immunofluorescence (IF)
4.7. Western Blotting (WB)
4.8. Quantification and Statistics
4.9. Digital Illustrations
5. Conclusions
Supplementary Materials
Author Contributions
Funding
Institutional Review Board Statement
Informed Consent Statement
Data Availability Statement
Acknowledgments
Conflicts of Interest
References
- Gao, C.; Jiang, J.; Tan, Y.; Chen, S. Microglia in Neurodegenerative Diseases: Mechanism and Potential Therapeutic Targets. Signal Transduct. Target. Ther. 2023, 8, 359. [Google Scholar] [CrossRef]
- Verdonk, F. Phenotypic Clustering: A Novel Method for Microglial Morphology Analysis. J. Neuroinflamm. 2016, 13, 153. [Google Scholar] [CrossRef]
- Nespoli, E.; Hakani, M.; Hein, T.M.; May, S.N.; Danzer, K.; Wirth, T.; Baumann, B.; Dimou, L. Glial Cells React to Closed Head Injury in a Distinct and Spatiotemporally Orchestrated Manner. Sci. Rep. 2024, 14, 2441. [Google Scholar] [CrossRef]
- Clarke, B.E.; Taha, D.M.; Tyzack, G.E.; Patani, R. Regionally Encoded Functional Heterogeneity of Astrocytes in Health and Disease: A Perspective. Glia 2021, 69, 20–27. [Google Scholar] [CrossRef]
- Gibbs, R.M.; Lipnick, S.; Bateman, J.W.; Chen, L.; Cousins, H.C.; Hubbard, E.G.; Jowett, G.; LaPointe, D.S.; McGredy, M.J.; Odonkor, M.N.; et al. Toward Precision Medicine for Neurological and Neuropsychiatric Disorders. Cell Stem Cell 2018, 23, 21–24. [Google Scholar] [CrossRef]
- Cragnolini, A.B.; Lampitella, G.; Virtuoso, A.; Viscovo, I.; Panetsos, F.; Papa, M.; Cirillo, G. Regional Brain Susceptibility to Neurodegeneration: What Is the Role of Glial Cells? Neural Regen. Res. 2020, 15, 838–842. [Google Scholar] [CrossRef] [PubMed]
- Sun, N.; Victor, M.B.; Park, Y.P.; Xiong, X.; Scannail, A.N.; Leary, N.; Prosper, S.; Viswanathan, S.; Luna, X.; Boix, C.A.; et al. Human Microglial State Dynamics in Alzheimer’s Disease Progression. Cell 2023, 186, 4386–4403.e29. [Google Scholar] [CrossRef] [PubMed]
- Snijders, G.J.L.J.; de Paiva Lopes, K.; Sneeboer, M.A.M.; Muller, B.Z.; Gigase, F.A.J.; Vialle, R.A.; Missall, R.; Kubler, R.; Raj, T.; Humphrey, J.; et al. The Human Microglia Responsome: A Resource to Better Understand Microglia States in Health and Disease. bioRxiv 2023. [Google Scholar] [CrossRef]
- Hickman, S.E.; Kingery, N.D.; Ohsumi, T.K.; Borowsky, M.L.; Wang, L.; Means, T.K.; El Khoury, J. The Microglial Sensome Revealed by Direct RNA Sequencing. Nat. Neurosci. 2013, 16, 1896–1905. [Google Scholar] [CrossRef]
- Hashimoto, A.; Kawamura, N.; Tarusawa, E.; Takeda, I.; Aoyama, Y.; Ohno, N.; Inoue, M.; Kagamiuchi, M.; Kato, D.; Matsumoto, M.; et al. Microglia Enable Cross-Modal Plasticity by Removing Inhibitory Synapses. Cell Rep. 2023, 42, 112383. [Google Scholar] [CrossRef] [PubMed]
- Nava, E.; Röder, B. Adaptation and Maladaptation Insights from Brain Plasticity. Prog. Brain Res. 2011, 191, 177–194. [Google Scholar] [CrossRef]
- Fujioka, H.; Dairyo, Y.; Yasunaga, K.-I.; Emoto, K. Neural Functions of Matrix Metalloproteinases: Plasticity, Neurogenesis, and Disease. Biochem. Res. Int. 2012, 2012, 789083. [Google Scholar] [CrossRef]
- De Luca, C.; Papa, M. Looking Inside the Matrix: Perineuronal Nets in Plasticity, Maladaptive Plasticity and Neurological Disorders. Neurochem. Res. 2016, 41, 1507–1515. [Google Scholar] [CrossRef]
- Ringland, C.; Schweig, J.E.; Eisenbaum, M.; Paris, D.; Ait-Ghezala, G.; Mullan, M.; Crawford, F.; Abdullah, L.; Bachmeier, C. MMP9 Modulation Improves Specific Neurobehavioral Deficits in a Mouse Model of Alzheimer’s Disease. BMC Neurosci. 2021, 22, 39. [Google Scholar] [CrossRef] [PubMed]
- Cirillo, G.; Colangelo, A.M.; De Luca, C.; Savarese, L.; Barillari, M.R.; Alberghina, L.; Papa, M. Modulation of Matrix Metalloproteinases Activity in the Ventral Horn of the Spinal Cord Re-Stores Neuroglial Synaptic Homeostasis and Neurotrophic Support Following Peripheral Nerve Injury. PLoS ONE 2016, 11, e0152750. [Google Scholar] [CrossRef] [PubMed]
- Virtuoso, A.; De Luca, C.; Gargano, F.; Colangelo, A.M.; Papa, M. The Spinal Extracellular Matrix Modulates a Multi-Level Protein Net and Epigenetic Inducers Following Peripheral Nerve Injury. Neuroscience 2020, 451, 216–225. [Google Scholar] [CrossRef] [PubMed]
- Alba, J.; Barcia, R.; Gutiérrez-Berzal, J.; Ramos-Martínez, J.I. Could Inhibition of Metalloproteinases Be Used to Block the Process of Metastasis? Cell Biochem. Funct. 2022, 40, 600–607. [Google Scholar] [CrossRef] [PubMed]
- Szepesi, Z.; Hosy, E.; Ruszczycki, B.; Bijata, M.; Pyskaty, M.; Bikbaev, A.; Heine, M.; Choquet, D.; Kaczmarek, L.; Wlodarczyk, J. Synaptically Released Matrix Metalloproteinase Activity in Control of Structural Plasticity and the Cell Surface Distribution of GluA1-AMPA Receptors. PLoS ONE 2014, 9, e98274. [Google Scholar] [CrossRef] [PubMed]
- Yin, L.-T.; Feng, R.-R.; Xie, X.-Y.; Yang, X.-R.; Yang, Z.-F.; Hu, J.-J.; Wu, S.-F.; Zhang, C. Matrix Metalloproteinase-9 Overexpression in the Hippocampus Reduces Alcohol-Induced Conditioned-Place Preference by Regulating Synaptic Plasticity in Mice. Behav. Brain Res. 2023, 442, 114330. [Google Scholar] [CrossRef] [PubMed]
- Virtuoso, A.; Herrera-Rincon, C.; Papa, M.; Panetsos, F. Dependence of Neuroprosthetic Stimulation on the Sensory Modality of the Trigeminal Neurons Following Nerve Injury. Implications in the Design of Future Sensory Neuroprostheses for Correct Perception and Modulation of Neuropathic Pain. Front. Neurosci. 2019, 13, 389. [Google Scholar] [CrossRef]
- Virtuoso, A.; Colangelo, A.M.; Korai, S.A.; Izzo, S.; Todisco, A.; Giovannoni, R.; Lavitrano, M.; Papa, M.; Cirillo, G. Inhibition of Plasminogen/Plasmin System Retrieves Endogenous Nerve Growth Factor and Adaptive Spinal Synaptic Plasticity Following Peripheral Nerve Injury. Neurochem. Int. 2021, 148, 105113. [Google Scholar] [CrossRef]
- Lenz, M.; Eichler, A.; Kruse, P.; Stöhr, P.; Kleidonas, D.; Galanis, C.; Lu, H.; Vlachos, A. Denervated Mouse CA1 Pyramidal Neurons Express Homeostatic Synaptic Plasticity Following Entorhinal Cortex Lesion. Front. Mol. Neurosci. 2023, 16, 1148219. [Google Scholar] [CrossRef]
- Vlachos, A.; Bas Orth, C.; Schneider, G.; Deller, T. Time-Lapse Imaging of Granule Cells in Mouse Entorhino-Hippocampal Slice Cultures Reveals Changes in Spine Stability after Entorhinal Denervation. J. Comp. Neurol. 2012, 520, 1891–1902. [Google Scholar] [CrossRef]
- Omelchenko, A.; Singh, N.K.; Firestein, B.L. Current Advances in in Vitro Models of Central Nervous System Trauma. Curr. Opin. Biomed. Eng. 2020, 14, 34–41. [Google Scholar] [CrossRef]
- Refaeli, R.; Doron, A.; Benmelech-Chovav, A.; Groysman, M.; Kreisel, T.; Loewenstein, Y.; Goshen, I. Features of Hippocampal Astrocytic Domains and Their Spatial Relation to Excitatory and Inhibitory Neurons. Glia 2021, 69, 2378–2390. [Google Scholar] [CrossRef]
- Förster, E.; Zhao, S.; Frotscher, M. Laminating the Hippocampus. Nat. Rev. Neurosci. 2006, 7, 259–267. [Google Scholar] [CrossRef] [PubMed]
- Lana, D.; Ugolini, F.; Giovannini, M.G. An Overview on the Differential Interplay Among Neurons-Astrocytes-Microglia in CA1 and CA3 Hippocampus in Hypoxia/Ischemia. Front. Cell Neurosci. 2020, 14, 585833. [Google Scholar] [CrossRef] [PubMed]
- Vazdarjanova, A.; Guzowski, J.F. Differences in Hippocampal Neuronal Population Responses to Modifications of an Environmental Context: Evidence for Distinct, yet Complementary, Functions of CA3 and CA1 Ensembles. J. Neurosci. 2004, 24, 6489–6496. [Google Scholar] [CrossRef] [PubMed]
- Mol, P.; Gopalakrishnan, L.; Chatterjee, O.; Mangalaparthi, K.K.; Kumar, M.; Durgad, S.S.; Nair, B.; Shankar, S.K.; Mahadevan, A.; Prasad, T.S.K. Proteomic Analysis of Adult Human Hippocampal Subfields Demonstrates Regional Heterogeneity in the Protein Expression. J. Proteome Res. 2022, 21, 2293–2310. [Google Scholar] [CrossRef] [PubMed]
- Von Ziegler, L.M.; Selevsek, N.; Tweedie-Cullen, R.Y.; Kremer, E.; Mansuy, I.M. Subregion-Specific Proteomic Signature in the Hippocampus for Recognition Processes in Adult Mice. Cell Rep. 2018, 22, 3362–3374. [Google Scholar] [CrossRef] [PubMed]
- Newrzella, D.; Pahlavan, P.S.; Krüger, C.; Boehm, C.; Sorgenfrei, O.; Schröck, H.; Eisenhardt, G.; Bischoff, N.; Vogt, G.; Wafzig, O.; et al. The Functional Genome of CA1 and CA3 Neurons under Native Conditions and in Response to Ischemia. BMC Genom. 2007, 8, 370. [Google Scholar] [CrossRef]
- Lively, S.; Schlichter, L.C. The Microglial Activation State Regulates Migration and Roles of Matrix-Dissolving Enzymes for Invasion. J. Neuroinflamm. 2013, 10, 75. [Google Scholar] [CrossRef] [PubMed]
- Kugler, E.C.; Greenwood, J.; MacDonald, R.B. The “Neuro-Glial-Vascular” Unit: The Role of Glia in Neurovascular Unit Formation and Dysfunction. Front. Cell Dev. Biol. 2021, 9, 732820. [Google Scholar] [CrossRef]
- Bennett, M.L.; Viaene, A.N. What Are Activated and Reactive Glia and What Is Their Role in Neurodegeneration? Neurobiol. Dis. 2021, 148, 105172. [Google Scholar] [CrossRef]
- Swanson, M.E.V.; Murray, H.C.; Ryan, B.; Faull, R.L.M.; Dragunow, M.; Curtis, M.A. Quantitative Immunohistochemical Analysis of Myeloid Cell Marker Expression in Human Cortex Captures Microglia Heterogeneity with Anatomical Context. Sci. Rep. 2020, 10, 11693. [Google Scholar] [CrossRef]
- Wiera, G.; Wozniak, G.; Bajor, M.; Kaczmarek, L.; Mozrzymas, J.W. Maintenance of Long-Term Potentiation in Hippocampal Mossy Fiber-CA3 Pathway Requires Fine-Tuned MMP-9 Proteolytic Activity. Hippocampus 2013, 23, 529–543. [Google Scholar] [CrossRef]
- Del Turco, D.; Deller, T. Organotypic Entorhino-Hippocampal Slice Cultures—A Tool to Study the Molecular and Cellular Regulation of Axonal Regeneration and Collateral Sprouting in Vitro. Methods Mol. Biol. 2007, 399, 55–66. [Google Scholar] [CrossRef] [PubMed]
- Kleidonas, D.; Kirsch, M.; Andrieux, G.; Pfeifer, D.; Boerries, M.; Vlachos, A. Microglia Modulate TNFα-Mediated Synaptic Plasticity. Glia 2023, 71, 2117–2136. [Google Scholar] [CrossRef] [PubMed]
- Kwon, H.S.; Koh, S.-H. Neuroinflammation in Neurodegenerative Disorders: The Roles of Microglia and Astrocytes. Transl. Neurodegener. 2020, 9, 42. [Google Scholar] [CrossRef]
- Yang, Q.-Q.; Zhou, J.-W. Neuroinflammation in the Central Nervous System: Symphony of Glial Cells. Glia 2019, 67, 1017–1035. [Google Scholar] [CrossRef]
- Giulian, D. Ameboid Microglia as Effectors of Inflammation in the Central Nervous System. J. Neurosci. Res. 1987, 18, 155–171. [Google Scholar] [CrossRef]
- Pascual, O.; Ben Achour, S.; Rostaing, P.; Triller, A.; Bessis, A. Microglia Activation Triggers Astrocyte-Mediated Modulation of Excitatory Neurotransmission. Proc. Natl. Acad. Sci. USA 2012, 109, E197–E205. [Google Scholar] [CrossRef] [PubMed]
- Shinozaki, Y.; Shibata, K.; Yoshida, K.; Shigetomi, E.; Gachet, C.; Ikenaka, K.; Tanaka, K.F.; Koizumi, S. Transformation of Astrocytes to a Neuroprotective Phenotype by Microglia via P2Y1 Receptor Downregulation. Cell Rep. 2017, 19, 1151–1164. [Google Scholar] [CrossRef] [PubMed]
- Radenovic, L.; Nenadic, M.; Ułamek-Kozioł, M.; Januszewski, S.; Czuczwar, S.J.; Andjus, P.R.; Pluta, R. Heterogeneity in Brain Distribution of Activated Microglia and Astrocytes in a Rat Ischemic Model of Alzheimer’s Disease after 2 Years of Survival. Aging 2020, 12, 12251–12267. [Google Scholar] [CrossRef] [PubMed]
- Du, Y.; Brennan, F.H.; Popovich, P.G.; Zhou, M. Microglia Maintain the Normal Structure and Function of the Hippocampal Astrocyte Network. Glia 2022, 70, 1359–1379. [Google Scholar] [CrossRef]
- Shields, D.C.; Haque, A.; Banik, N.L. Neuroinflammatory Responses of Microglia in Central Nervous System Trauma. J. Cereb. Blood Flow. Metab. 2020, 40, S25–S33. [Google Scholar] [CrossRef]
- Paasila, P.J.; Davies, D.S.; Kril, J.J.; Goldsbury, C.; Sutherland, G.T. The Relationship between the Morphological Subtypes of Microglia and Alzheimer’s Disease Neuropathology. Brain Pathol. 2019, 29, 726–740. [Google Scholar] [CrossRef] [PubMed]
- Kettenmann, H.; Hanisch, U.-K.; Noda, M.; Verkhratsky, A. Physiology of Microglia. Physiol. Rev. 2011, 91, 461–553. [Google Scholar] [CrossRef]
- Vlachos, A.; Helias, M.; Becker, D.; Diesmann, M.; Deller, T. NMDA-Receptor Inhibition Increases Spine Stability of Denervated Mouse Dentate Granule Cells and Accelerates Spine Density Recovery Following Entorhinal Denervation in Vitro. Neurobiol. Dis. 2013, 59, 267–276. [Google Scholar] [CrossRef]
- Schröder, J.K.; Abdel-Hafiz, L.; Ali, A.A.H.; Cousin, T.C.; Hallenberger, J.; Rodrigues Almeida, F.; Anstötz, M.; Lenz, M.; Vlachos, A.; von Gall, C.; et al. Effects of the Light/Dark Phase and Constant Light on Spatial Working Memory and Spine Plasticity in the Mouse Hippocampus. Cells 2023, 12, 1758. [Google Scholar] [CrossRef]
- Platschek, S.; Cuntz, H.; Vuksic, M.; Deller, T.; Jedlicka, P. A General Homeostatic Principle Following Lesion Induced Dendritic Remodeling. Acta Neuropathol. Commun. 2016, 4, 19. [Google Scholar] [CrossRef]
- Steffenach, H.-A.; Sloviter, R.S.; Moser, E.I.; Moser, M.-B. Impaired Retention of Spatial Memory after Transection of Longitudinally Oriented Axons of Hippocampal CA3 Pyramidal Cells. Proc. Natl. Acad. Sci. USA 2002, 99, 3194–3198. [Google Scholar] [CrossRef]
- Llobet Rosell, A.; Neukomm, L.J. Axon Death Signalling in Wallerian Degeneration among Species and in Disease. Open Biol. 2019, 9, 190118. [Google Scholar] [CrossRef] [PubMed]
- Qin, J.; Zha, G.-B.; Yu, J.; Zhang, H.-H.; Yi, S. Differential Temporal Expression of Matrix Metalloproteinases Following Sciatic Nerve Crush. Neural Regen. Res. 2016, 11, 1165–1171. [Google Scholar] [CrossRef]
- Remacle, A.G.; Hullugundi, S.K.; Dolkas, J.; Angert, M.; Chernov, A.V.; Strongin, A.Y.; Shubayev, V.I. Acute- and Late-Phase Matrix Metalloproteinase (MMP)-9 Activity Is Comparable in Female and Male Rats after Peripheral Nerve Injury. J. Neuroinflamm. 2018, 15, 89. [Google Scholar] [CrossRef]
- De Luca, C.; Virtuoso, A.; Cerasuolo, M.; Gargano, F.; Colangelo, A.M.; Lavitrano, M.; Cirillo, G.; Papa, M. Matrix Metalloproteinases, Purinergic Signaling, and Epigenetics: Hubs in the Spinal Neuroglial Network Following Peripheral Nerve Injury. Histochem. Cell Biol. 2022, 157, 557–567. [Google Scholar] [CrossRef]
- Deller, T.; Haas, C.A.; Freiman, T.M.; Phinney, A.; Jucker, M.; Frotscher, M. Lesion-Induced Axonal Sprouting in the Central Nervous System. Adv. Exp. Med. Biol. 2006, 557, 101–121. [Google Scholar] [CrossRef] [PubMed]
- Varvel, N.H.; Grathwohl, S.A.; Baumann, F.; Liebig, C.; Bosch, A.; Brawek, B.; Thal, D.R.; Charo, I.F.; Heppner, F.L.; Aguzzi, A.; et al. Microglial Repopulation Model Reveals a Robust Homeostatic Process for Replacing CNS Myeloid Cells. Proc. Natl. Acad. Sci. USA 2012, 109, 18150–18155. [Google Scholar] [CrossRef] [PubMed]
- Madry, C.; Kyrargyri, V.; Arancibia-Cárcamo, I.L.; Jolivet, R.; Kohsaka, S.; Bryan, R.M.; Attwell, D. Microglial Ramification, Surveillance, and Interleukin-1β Release Are Regulated by the Two-Pore Domain K+ Channel THIK-1. Neuron 2018, 97, 299–312.e6. [Google Scholar] [CrossRef]
- Yoshiyama, Y.; Sato, H.; Seiki, M.; Shinagawa, A.; Takahashi, M.; Yamada, T. Expression of the Membrane-Type 3 Matrix Metalloproteinase (MT3-MMP) in Human Brain Tissues. Acta Neuropathol. 1998, 96, 347–350. [Google Scholar] [CrossRef]
- Nebeling, F.C.; Poll, S.; Justus, L.C.; Steffen, J.; Keppler, K.; Mittag, M.; Fuhrmann, M. Microglial Motility Is Modulated by Neuronal Activity and Correlates with Dendritic Spine Plasticity in the Hippocampus of Awake Mice. eLife 2023, 12, e83176. [Google Scholar] [CrossRef] [PubMed]
- Lana, D.; Magni, G.; Landucci, E.; Wenk, G.L.; Pellegrini-Giampietro, D.E.; Giovannini, M.G. Phenomic Microglia Diversity as a Druggable Target in the Hippocampus in Neurodegenerative Diseases. Int. J. Mol. Sci. 2023, 24, 13668. [Google Scholar] [CrossRef] [PubMed]
- Tan, Y.-L.; Yuan, Y.; Tian, L. Microglial Regional Heterogeneity and Its Role in the Brain. Mol. Psychiatry 2020, 25, 351–367. [Google Scholar] [CrossRef] [PubMed]
- Grabert, K.; Michoel, T.; Karavolos, M.H.; Clohisey, S.; Baillie, J.K.; Stevens, M.P.; Freeman, T.C.; Summers, K.M.; McColl, B.W. Microglial Brain Region-Dependent Diversity and Selective Regional Sensitivities to Aging. Nat. Neurosci. 2016, 19, 504–516. [Google Scholar] [CrossRef] [PubMed]
- Gerrits, E.; Heng, Y.; Boddeke, E.W.G.M.; Eggen, B.J.L. Transcriptional Profiling of Microglia; Current State of the Art and Future Perspectives. Glia 2020, 68, 740–755. [Google Scholar] [CrossRef] [PubMed]
- Lana, D.; Gerace, E.; Magni, G.; Cialdai, F.; Monici, M.; Mannaioni, G.; Giovannini, M.G. Hypoxia/Ischemia-Induced Rod Microglia Phenotype in CA1 Hippocampal Slices. Int. J. Mol. Sci. 2022, 23, 1422. [Google Scholar] [CrossRef] [PubMed]
- Shah, S.; Lubeck, E.; Zhou, W.; Cai, L. In Situ Transcription Profiling of Single Cells Reveals Spatial Organization of Cells in the Mouse Hippocampus. Neuron 2016, 92, 342–357. [Google Scholar] [CrossRef] [PubMed]
- Tang, Y.; Le, W. Differential Roles of M1 and M2 Microglia in Neurodegenerative Diseases. Mol. Neurobiol. 2016, 53, 1181–1194. [Google Scholar] [CrossRef]
- Maras, P.M.; Hebda-Bauer, E.K.; Hagenauer, M.H.; Hilde, K.L.; Blandino, P.; Watson, S.J.; Akil, H. Differences in Microglia Morphological Profiles Reflect Divergent Emotional Temperaments: Insights from a Selective Breeding Model. Transl. Psychiatry 2022, 12, 105. [Google Scholar] [CrossRef]
- Bernier, L.-P.; York, E.M.; Kamyabi, A.; Choi, H.B.; Weilinger, N.L.; MacVicar, B.A. Microglial Metabolic Flexibility Supports Immune Surveillance of the Brain Parenchyma. Nat. Commun. 2020, 11, 1559. [Google Scholar] [CrossRef]
- Hailer, N.P.; Jarhult, J.D.; Nitsch, R. Resting Microglial Cells in Vitro: Analysis of Morphology and Adhesion Molecule Expression in Organotypic Hippocampal Slice Cultures. Glia 1996, 18, 319–331. [Google Scholar] [CrossRef]
- Vlachos, A.; Reddy-Alla, S.; Papadopoulos, T.; Deller, T.; Betz, H. Homeostatic Regulation of Gephyrin Scaffolds and Synaptic Strength at Mature Hippocampal GABAergic Postsynapses. Cereb. Cortex 2013, 23, 2700–2711. [Google Scholar] [CrossRef] [PubMed]
- Humpel, C. Organotypic Brain Slice Cultures: A Review. Neuroscience 2015, 305, 86–98. [Google Scholar] [CrossRef] [PubMed]
- Jabłońska-Trypuć, A.; Matejczyk, M.; Rosochacki, S. Matrix Metalloproteinases (MMPs), the Main Extracellular Matrix (ECM) Enzymes in Collagen Degradation, as a Target for Anticancer Drugs. J. Enzyme Inhib. Med. Chem. 2016, 31, 177–183. [Google Scholar] [CrossRef] [PubMed]
- Qian, Y.-W.; Li, C.; Jiang, A.-P.; Ge, S.; Gu, P.; Fan, X.; Li, T.-S.; Jin, X.; Wang, J.-H.; Wang, Z.-L. HIV-1 Gp120 Glycoprotein Interacting with Dendritic Cell-Specific Intercellular Adhesion Molecule 3-Grabbing Non-Integrin (DC-SIGN) Down-Regulates Tight Junction Proteins to Disrupt the Blood Retinal Barrier and Increase Its Permeability. J. Biol. Chem. 2016, 291, 22977–22987. [Google Scholar] [CrossRef]
- Ayoub, A.E.; Salm, A.K. Increased Morphological Diversity of Microglia in the Activated Hypothalamic Supraoptic Nucleus. J. Neurosci. 2003, 23, 7759–7766. [Google Scholar] [CrossRef]



| CTR | GM6001 | SCL | SCL + GM6001 | |
| CA3 | 24.77 ± 2.171 | 16.46 ± 0.8683 * | 20.99 ± 1.385 | 19.53 ± 0.9217 |
| CA1 | 29.86 ± 2.766 | 18.11 ± 1.076 ** # | 22.63 ± 1.347 | 15.38 ± 0.6072 *** ### |
Disclaimer/Publisher’s Note: The statements, opinions and data contained in all publications are solely those of the individual author(s) and contributor(s) and not of MDPI and/or the editor(s). MDPI and/or the editor(s) disclaim responsibility for any injury to people or property resulting from any ideas, methods, instructions or products referred to in the content. |
© 2024 by the authors. Licensee MDPI, Basel, Switzerland. This article is an open access article distributed under the terms and conditions of the Creative Commons Attribution (CC BY) license (https://creativecommons.org/licenses/by/4.0/).
Share and Cite
Virtuoso, A.; Galanis, C.; Lenz, M.; Papa, M.; Vlachos, A. Regional Microglial Response in Entorhino–Hippocampal Slice Cultures to Schaffer Collateral Lesion and Metalloproteinases Modulation. Int. J. Mol. Sci. 2024, 25, 2346. https://doi.org/10.3390/ijms25042346
Virtuoso A, Galanis C, Lenz M, Papa M, Vlachos A. Regional Microglial Response in Entorhino–Hippocampal Slice Cultures to Schaffer Collateral Lesion and Metalloproteinases Modulation. International Journal of Molecular Sciences. 2024; 25(4):2346. https://doi.org/10.3390/ijms25042346
Chicago/Turabian StyleVirtuoso, Assunta, Christos Galanis, Maximilian Lenz, Michele Papa, and Andreas Vlachos. 2024. "Regional Microglial Response in Entorhino–Hippocampal Slice Cultures to Schaffer Collateral Lesion and Metalloproteinases Modulation" International Journal of Molecular Sciences 25, no. 4: 2346. https://doi.org/10.3390/ijms25042346
APA StyleVirtuoso, A., Galanis, C., Lenz, M., Papa, M., & Vlachos, A. (2024). Regional Microglial Response in Entorhino–Hippocampal Slice Cultures to Schaffer Collateral Lesion and Metalloproteinases Modulation. International Journal of Molecular Sciences, 25(4), 2346. https://doi.org/10.3390/ijms25042346

