Linking IFN-γ-Mediated Pathogenesis to ROCK-Targeted Therapy in a Scalable iPSCs-Based Vitiligo Model
Abstract
1. Introduction
2. Results
2.1. Comparing Two Co-Culture Systems: iMc and Primary Vitiligo Melanocytes Co-Culture System
2.1.1. iMc Co-Culture with Keratinocytes System
2.1.2. Vitiligo Melanocytes Co-Culture Keratinocytes
2.2. Expand to Establish an IFN-γ–Induced Vitiligo Model
2.2.1. IFN-γ in Vitiligo Melanocytes Co-Culture Keratinocytes
2.2.2. IFN-γ–Induced Skin Injury in a Three-Dimensional Skin Model (T-Skin™)
2.2.3. Dose-Dependent IFN-γ Cytotoxicity in iMC Co-Cultures System
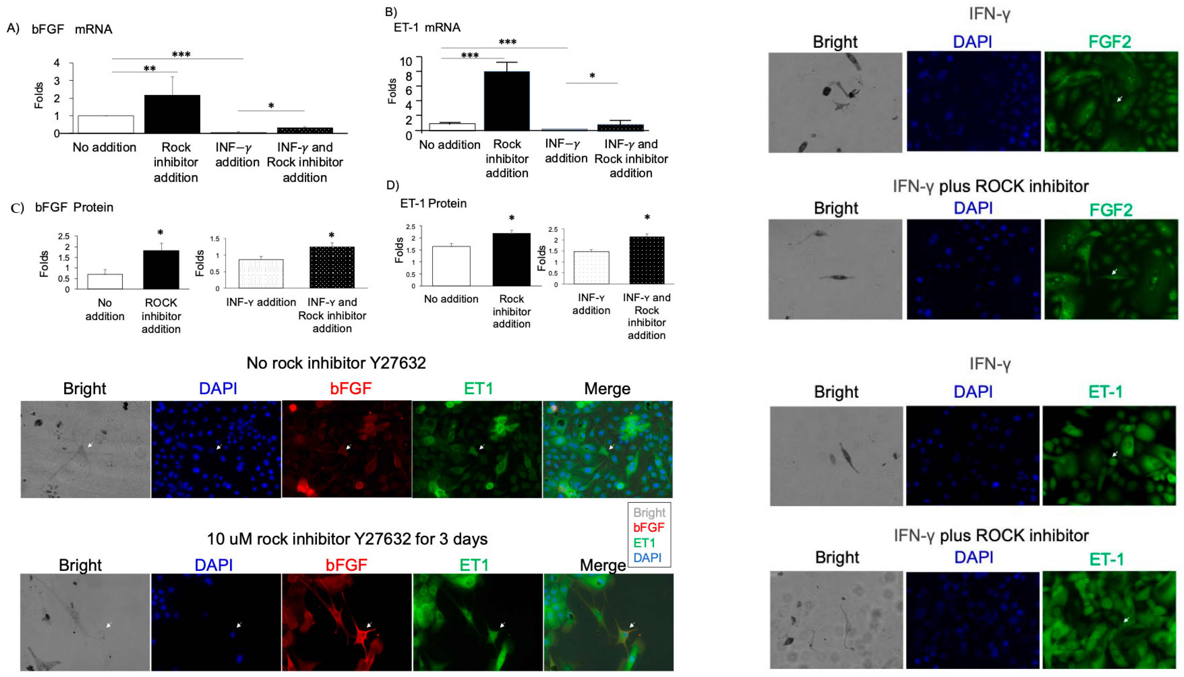
2.3. ROCK Inhibitor Partially Rescues IFN-γ–Induced Trophic Factor Suppression
3. Discussion
4. Materials and Methods
4.1. Co-Culture Systems
4.2. IFN-γ Induced Vitiligo Model
4.3. Sampling Quality Assessment: Cell Proliferation and Relative Cell Death Analysis
4.4. Melanin Quantification
4.5. Melanocyte Dendritic Imaging Score (MDIS)
- Dendrite Loss Rate: The percentage of melanocytes that had lost dendrites was calculated as: Loss Rate (%) = (Number of dendrite loss cells/Total number of melanocytes) × 100.
- Dendrite Count per Cell: The number of dendrites per melanocyte was manually counted using 100× magnification images.
- Dendritic Length: The length of each dendritic extension was measured in micrometers (μm) using the Freehand Line tool in ImageJ (NIH), based on images acquired at 400× magnification.
4.6. RT-qPCR
4.7. Hematoxylin and Eosin (H&E) Staining and IF Antibodies
4.8. Fluorescence-Activated Cell Sorting (FACS)
4.9. Statistical Analysis
5. Conclusions
Supplementary Materials
Author Contributions
Funding
Institutional Review Board Statement
Informed Consent Statement
Data Availability Statement
Acknowledgments
Conflicts of Interest
References
- Taïeb, A.; Picardo, M. Clinical Practice. Vitiligo. N. Engl. J. Med. 2009, 360, 160–169. [Google Scholar] [CrossRef]
- Viles, J.; Monte, D.; Gawkrodger, D.J. Vitiligo. BMJ 2010, 341, c3780. [Google Scholar] [CrossRef]
- Bae, J.M.; Jung, H.M.; Hong, B.Y.; Lee, J.H.; Choi, W.J.; Lee, J.H.; Kim, G.M. Phototherapy for Vitiligo: A Systematic Review and Meta-analysis. JAMA Dermatol. 2017, 153, 666–674. [Google Scholar] [CrossRef]
- Vrijman, C.; Kroon, M.W.; Limpens, J.; Leeflang, M.M.; Luiten, R.M.; van der Veen, J.P.; Wolkerstorfer, A.; Spuls, P.I. The Prevalence of Thyroid Disease in Patients with Vitiligo: A Systematic Review. Br. J. Dermatol. 2012, 167, 1224–1235. [Google Scholar] [CrossRef] [PubMed]
- Czajkowski, R.; Męcińska-Jundziłł, K. Current Aspects of Vitiligo Genetics. Postepy Dermatol. Alergol. 2014, 31, 247–255. [Google Scholar] [CrossRef] [PubMed]
- Bergqvist, C.; Ezzedine, K. Vitiligo: A Review. Dermatology 2020, 236, 571–592. [Google Scholar] [CrossRef]
- Ezzedine, K.; Eleftheriadou, V.; Whitton, M.; van Geel, N. Vitiligo. Lancet 2015, 386, 74–84. [Google Scholar] [CrossRef] [PubMed]
- Luster, A.D.; Jhanwar, S.C.; Chaganti, R.S.; Kersey, J.H.; Ravetch, J.V. Interferon-Inducible Gene Maps to a Chromosomal Band Associated with a (4;11) Translocation in Acute Leukemia Cells. Proc. Natl. Acad. Sci. USA 1987, 84, 2868–2871. [Google Scholar] [CrossRef]
- Son, J.; Kim, M.; Jou, I.; Park, K.C.; Kang, H.Y. IFN-γ Inhibits Basal and α-MSH-Induced Melanogenesis. Pigment. Cell Melanoma Res. 2014, 27, 201–208. [Google Scholar] [CrossRef]
- Pathak, G.N.; Tan, I.J.; Bai, G.; Dhillon, J.; Rao, B.K. Vitiligo: From Mechanisms of Disease to Treatable Pathways. Ski. Health Dis. 2024, 4, e460. [Google Scholar] [CrossRef]
- De, A.; Choudhary, N.; Sil, A.; Sarda, A.; Hasanoor Raja, A.H. A Cross-Sectional Study of the Levels of Cytokines IL-6, TNF-α, and IFN-γ in Blood and Skin (Lesional and Uninvolved) of Vitiligo Patients and Their Possible Role as Biomarkers. Indian J. Dermatol. 2023, 68, 67–72. [Google Scholar] [CrossRef]
- Ng, C.Y.; Chiu, Y.C.; Chan, Y.P.; Lin, Y.J.; Chung, P.H.; Chung, W.H.; Ku, C.L. Skin Interstitial Fluid and Plasma Multiplex Cytokine Analysis Reveals IFN-γ Signatures and Granzyme B as Useful Biomarker for Activity, Severity and Prognosis Assessment in Vitiligo. Front. Immunol. 2022, 13, 872458. [Google Scholar] [CrossRef] [PubMed]
- Wang, S.; Zhou, M.; Lin, F.; Liu, D.; Hong, W.; Lu, L.; Zhu, Y.; Xu, A.; Kim, A.L. Interferon-γ Induces Senescence in Normal Human Melanocytes. PLoS ONE 2014, 9, e93232. [Google Scholar] [CrossRef] [PubMed]
- Groom, J.R.; Luster, A.D. CXCR3 Ligands: Redundant, Collaborative, and Antagonistic Functions. Immunol. Cell Biol. 2011, 89, 207–215. [Google Scholar] [CrossRef] [PubMed]
- Rashighi, M.; Agarwal, P.; Richmond, J.M.; Harris, T.H.; Dresser, K.; Su, M.W.; Zhou, Y.; Deng, A.; Hunter, C.A.; Luster, A.D.; et al. CXCL10 Is Critical for the Progression and Maintenance of Depigmentation in a Mouse Model of Vitiligo. Sci. Transl. Med. 2014, 6, 223ra23. [Google Scholar] [CrossRef]
- Antonelli, A.; Ferrari, S.M.; Giuggioli, D.; Ferrannini, E.; Ferri, C.; Fallahi, P. Chemokine (C-X-C Motif) Ligand (CXCL)10 in Autoimmune Diseases. Autoimmun. Rev. 2014, 13, 272–280. [Google Scholar] [CrossRef]
- Marx, N.; Mach, F.; Sauty, A.; Leung, J.H.; Sarafi, M.N.; Ransohoff, R.M.; Libby, P.; Plutzky, J.; Luster, A.D. PPARγ Activators Inhibit IFN-γ-Induced Expression of the T-Cell Active CXC Chemokines IP-10, Mig, and I-TAC in Human Endothelial Cells. J. Immunol. 2000, 164, 6503–6508. [Google Scholar] [CrossRef]
- Liu, H.; Wang, Y.; Le, Q.; Tong, J.; Wang, H. The IFN-γ-CXCL9/CXCL10–CXCR3 Axis in Vitiligo: Pathological Mechanism and Treatment. Eur. J. Immunol. 2024, 54, e2250281. [Google Scholar] [CrossRef]
- Regazzetti, C.; Joly, F.; Marty, C.; Rivier, M.; Mehul, B.; Reiniche, P.; Mounier, C.; Rival, Y.; Piwnica, D.; Cavalié, M.; et al. Transcriptional Analysis of Vitiligo Skin Reveals the Alteration of WNT Pathway: A Promising Target for Repigmenting Vitiligo Patients. J. Investig. Dermatol. 2015, 135, 3105–3114. [Google Scholar] [CrossRef]
- Bishop, A.J.; Kosaras, B.; Hollander, M.C.; Fornace, A., Jr.; Sidman, R.L.; Schiestl, R.H. p21 Controls Patterning but Not Homologous Recombination in RPE Development. DNA Repair 2006, 5, 111–120. [Google Scholar] [CrossRef]
- Iwanowski, T.; Kołkowski, K.; Nowicki, R.J.; Sokołowska-Wojdyło, M. Etiopathogenesis and Emerging Methods for Treatment of Vitiligo. Int. J. Mol. Sci. 2023, 24, 9749. [Google Scholar] [CrossRef] [PubMed]
- Yamaguchi, H.L.; Yamaguchi, Y.; Peeva, E. Pathogenesis of Alopecia Areata and Vitiligo: Commonalities and Differences. Int. J. Mol. Sci. 2024, 25, 4409. [Google Scholar] [CrossRef]
- Swope, V.B.; Medrano, E.E.; Smalara, D.; Abdel-Malek, Z.A. Long-Term Proliferation of Human Melanocytes Is Supported by the Physiologic Mitogens α-Melanotropin, Endothelin-1, and Basic Fibroblast Growth Factor. Exp. Cell Res. 1995, 217, 453–459. [Google Scholar] [CrossRef] [PubMed]
- Suzdaltseva, Y.; Selezneva, A.; Sergeev, N.; Kiselev, S.L. Initial WNT/β-Catenin or BMP Activation Modulates Inflammatory Response of Mesodermal Progenitors Derived from Human Induced Pluripotent Stem Cells. Cells 2024, 13, 1820. [Google Scholar] [CrossRef]
- Dong, Y.; Kawakami, T.; Komatsu, T. Regulation of Adhesion Molecules and Basic Fibroblast Growth Factor 2 in Non-Segmental Vitiligo-Derived Primary Melanocytes. J. Dermatol. Sci. 2022, 108, 109–111. [Google Scholar] [CrossRef]
- Kawakami, T. Surgical Procedures and Innovative Approaches for Vitiligo Regenerative Treatment and Melanocytorrhagy. J. Dermatol. 2022, 49, 391–401. [Google Scholar] [CrossRef]
- Jin, Y.; Birlea, S.A.; Fain, P.R.; Gowan, K.; Riccardi, S.L.; Holland, P.J.; Mailloux, C.M.; Sufit, A.J.; Hutton, S.M.; Amadi-Myers, A.; et al. Variant of TYR and Autoimmunity Susceptibility Loci in Generalized Vitiligo. N. Engl. J. Med. 2010, 362, 1686–1697. [Google Scholar] [CrossRef]
- Kawakami, T.; Okano, T.; Takeuchi, S.; Osumi, K.; Soma, Y.; Itoh, M.; Hirobe, T.; Jimbow, K. Approach for the Derivation of Melanocytes from Induced Pluripotent Stem Cells. J. Investig. Dermatol. 2018, 138, 150–158. [Google Scholar] [CrossRef] [PubMed]
- Neil, J.E.; Brown, M.B.; Williams, A.C. Human Skin Explant Model for the Investigation of Topical Therapeutics. Sci. Rep. 2020, 10, 21192. [Google Scholar] [CrossRef] [PubMed]
- Wurbs, A.; Karner, C.; Vejzovic, D.; Singer, G.; Pichler, M.; Liegl-Atzwanger, B.; Rinner, B. A Human Ex Vivo Skin Model Breaking Boundaries. Sci. Rep. 2024, 14, 24054. [Google Scholar] [CrossRef]
- Ohta, S.; Imaizumi, Y.; Okada, Y.; Akamatsu, W.; Kuwahara, R.; Ohyama, M.; Amagai, M.; Matsuzaki, Y.; Yamanaka, S.; Okano, H.; et al. Generation of Human Melanocytes from Induced Pluripotent Stem Cells. PLoS ONE 2011, 6, e16182. [Google Scholar] [CrossRef]
- Bataillon, M.; Lelièvre, D.; Chapuis, A.; Thillou, F.; Autourde, J.B.; Durand, S.; Boyera, N.; Rigaudeau, A.S.; Besné, I.; Pellevoisin, C. Characterization of a New Reconstructed Full Thickness Skin Model, T-Skin™, and Its Application for Investigations of Anti-Aging Compounds. Int. J. Mol. Sci. 2019, 20, 2240. [Google Scholar] [CrossRef]
- Soumelis, V.; Reche, P.A.; Kanzler, H.; Yuan, W.; Edward, G.; Homey, B.; Gilliet, M.; Ho, S.; Antonenko, S.; Lauerma, A.; et al. Human Epithelial Cells Trigger Dendritic Cell–Mediated Allergic Inflammation by Producing TSLP. Nat. Immunol. 2002, 3, 673–680. [Google Scholar] [CrossRef]
- Wong, R.; Geyer, S.; Weninger, W.; Guimberteau, J.C.; Wong, J.K. The Dynamic Anatomy and Patterning of Skin. Exp. Dermatol. 2016, 25, 92–98. [Google Scholar] [CrossRef]
- Lee, Y.I.; Choi, S.; Roh, W.S.; Lee, J.H.; Kim, T.G. Cellular Senescence and “Inflammaging” in the Skin Microenvironment. Int. J. Mol. Sci. 2021, 22, 3849. [Google Scholar] [CrossRef]
- Miyabe, C.; Dong, Y.; Wakamatsu, K.; Ito, S.; Kawakami, T. Kojic Acid Alters Pheomelanin Content in Human Induced Pluripotent Stem Cell-Derived Melanocytes. J. Dermatol. Sci. 2020, 98, 435–436. [Google Scholar] [CrossRef]
- Kawakami, T.; Komatsu, T.; Yokoyama, K.; Iwama, E.; Dong, Y. Establishment of Co-Culture of Human Induced Pluripotent Stem Cell-Derived Melanocytes and Keratinocytes in Vitro. J. Dermatol. Sci. 2021, 101, 123–125. [Google Scholar] [CrossRef]
- Shimokawa, H.; Rashid, M. Development of Rho-Kinase Inhibitors for Cardiovascular Medicine. Trends Pharmacol. Sci. 2007, 28, 296–302. [Google Scholar] [CrossRef] [PubMed]
- Chang, F.; Zhang, Y.; Mi, J.; Zhou, Q.; Bai, F.; Xu, X.; Fisher, D.E.; Sun, Q.; Wu, X. ROCK Inhibitor Enhances the Growth and Migration of BRAF-Mutant Skin Melanoma Cells. Cancer Sci. 2018, 109, 3428–3437. [Google Scholar] [CrossRef] [PubMed]
- Okumura, N.; Inoue, R.; Okazaki, Y.; Nakano, S.; Nakagawa, H.; Kinoshita, S.; Koizumi, N. Effect of the Rho Kinase Inhibitor Y-27632 on Corneal Endothelial Wound Healing. Investig. Ophthalmol. Vis. Sci. 2015, 56, 6067–6074. [Google Scholar] [CrossRef] [PubMed]
- Mi, J.; Feng, Y.; Wen, J.; Su, Y.; Xu, L.; Zu, T.; Liu, C.; Fisher, D.E.; Wu, X. A ROCK Inhibitor Promotes Keratinocyte Survival and Paracrine Secretion, Enhancing Establishment of Primary Human Melanocytes and Melanocyte–Keratinocyte Co-Cultures. Pigment. Cell Melanoma Res. 2019, 32, 589–602. [Google Scholar] [CrossRef]
- Chapman, S.; McDermott, D.H.; Shen, K.; Jang, M.K.; McBride, A.A. The Effect of Rho Kinase Inhibition on Long-Term Keratinocyte Proliferation Is Rapid and Conditional. Stem Cell Res. Ther. 2014, 5, 60. [Google Scholar] [CrossRef]
- Ramaiah, A.; Kar, H.K.; Garg, V.K.; Bajaj, N.; Gupta, L.; Malhotra, A.S. Double-Blind Randomized Phase IV Clinical Trial of Basic Fibroblast Growth Factor-Related Decapeptide in Vitiligo. Pigment. Disord. 2015, S3, 1. [Google Scholar]
- Shah, B.; Godse, K.; Mahajan, S.; Grandhi, S.; Shendkar, S.; Sharma, A.; Teli, C.; Pathak, R.; Parsad, D. Efficacy and Safety of Basic Fibroblast Growth Factor (bFGF)-Related Decapeptide Solution Plus Tacrolimus 0.1% Ointment Versus Tacrolimus 0.1% Ointment in the Treatment of Stable Vitiligo. J. Dermatol. Treat. 2021, 32, 1–7. [Google Scholar] [CrossRef] [PubMed]
- Nayak, C.S.; Kura, M.M.; Banerjee, G.; Patil, S.P.; Deshpande, A.; Sekar, S.; Sharma, A.; Pathak, R.; Sarma, P. Efficacy and Safety Comparison of Basic Fibroblast Growth Factor-Related Decapeptide 0.1% Solution (bFGFrP) Plus Oral PUVA Combination Therapy with Oral PUVA Monotherapy in the Treatment of Vitiligo. J. Cutan. Aesthetic Surg. 2023, 16, 28–33. [Google Scholar] [CrossRef]
- Rezzola, S.; Ronca, R.; Loda, A.; Nawaz, M.I.; Tobia, C.; Paganini, G.; Maccarinelli, F.; Giacomini, A.; Semeraro, F.; Mor, M.; et al. The Autocrine FGF/FGFR System in Both Skin and Uveal Melanoma: FGF Trapping as a Possible Therapeutic Approach. Cancers 2019, 11, 1305. [Google Scholar] [CrossRef]
- Shi, H.; Lin, B.; Huang, Y.; Wu, J.; Zhang, H.; Lin, C.; Wang, Z.; Zhu, J.; Zhao, Y.; Fu, X.; et al. Basic Fibroblast Growth Factor Promotes Melanocyte Migration via Activating PI3K/Akt-Rac1-FAK-JNK and ERK Signaling Pathways. IUBMB Life 2016, 68, 735–747. [Google Scholar] [CrossRef]
- Wu, C.S.; Lan, C.C.; Chiou, M.H.; Yu, H.S. Basic Fibroblast Growth Factor Promotes Melanocyte Migration via Increased Expression of p125(FAK) on Melanocytes. Acta Derm. Venereol. 2006, 86, 498–502. [Google Scholar] [CrossRef]
- Halaban, R.; Langdon, R.; Birchall, N.; Cuono, C.; Baird, A.; Scott, G.; Moellmann, G.; McGuire, J. Basic Fibroblast Growth Factor from Human Keratinocytes Is a Natural Mitogen for Melanocytes. J. Cell Biol. 1988, 107, 1611–1619. [Google Scholar] [CrossRef] [PubMed]
- Hsu, M.Y.; Meier, F.E.; Nesbit, M.; Hsu, J.Y.; Van Belle, P.; Elder, D.E.; Herlyn, M. E-Cadherin Expression in Melanoma Cells Restores Keratinocyte-Mediated Growth Control and Down-Regulates Expression of Invasion-Related Adhesion Receptors. Am. J. Pathol. 2000, 156, 1515–1525. [Google Scholar] [CrossRef] [PubMed]
- Wagner, R.Y.; Luciani, F.; Cario-André, M.; Rubod, A.; Petit, V.; Benzekri, L.; Ezzedine, K.; Lepreux, S.; Steingrimsson, E.; Taieb, A.; et al. Altered E-Cadherin Levels and Distribution in Melanocytes Precede Clinical Manifestations of Vitiligo. J. Investig. Dermatol. 2015, 135, 1810–1819. [Google Scholar] [CrossRef] [PubMed]
- Marchioro, H.Z.; Silva de Castro, C.C.; Fava, V.M.; Sakiyama, P.H.; Dellatorre, G.; Miot, H.A. Update on the Pathogenesis of Vitiligo. An. Bras. Dermatol. 2022, 97, 478–490. [Google Scholar] [CrossRef]
- Yeh, Y.C.; Wu, C.C.; Wang, Y.K.; Tang, M.J. DDR1 Triggers Epithelial Cell Differentiation by Promoting Cell Adhesion through Stabilization of E-Cadherin. Mol. Biol. Cell 2011, 22, 940–950. [Google Scholar] [CrossRef]
- Tomihari, M.; Hwang, S.H.; Chung, J.S.; Cruz, P.D., Jr.; Ariizumi, K. GPNMB Is a Melanosome-Associated Glycoprotein That Contributes to Melanocyte/Keratinocyte Adhesion in an RGD-Dependent Fashion. Exp. Dermatol. 2009, 18, 586–595. [Google Scholar] [CrossRef] [PubMed]
- Iozumi, K.; Hoganson, G.E.; Pennella, R.; Everett, M.A.; Fuller, B.B. Role of Tyrosinase as the Determinant of Pigmentation in Cultured Human Melanocytes. J. Investig. Dermatol. 1993, 100, 806–811. [Google Scholar] [CrossRef] [PubMed]
- Koike, S.; Yamasaki, K. Melanogenesis Connection with Innate Immunity and Toll-Like Receptors. Int. J. Mol. Sci. 2020, 21, 9769. [Google Scholar] [CrossRef]
- Zhou, Y.; Zeng, H.L.; Wen, X.Y.; Jiang, L.; Fu, C.H.; Hu, Y.B.; Lei, X.X.; Zhang, L.; Yu, X.; Yang, S.Y.; et al. Selaginellin Inhibits Melanogenesis via the MAPK Signaling Pathway. J. Nat. Prod. 2022, 85, 838–845. [Google Scholar] [CrossRef] [PubMed]
- Hu, D.N.; Chen, M.; Zhang, D.Y.; Ye, F.; McCormick, S.A.; Chan, C.C. Interleukin-1β Increases Baseline Expression and Secretion of Interleukin-6 by Human Uveal Melanocytes In Vitro via the p38 MAPK/NF-κB Pathway. Investig. Ophthalmol. Vis. Sci. 2011, 52, 3767–3774. [Google Scholar] [CrossRef]
- Miller, A.J.; Mihm, M.C., Jr. Melanoma. N. Engl. J. Med. 2006, 355, 51–65. [Google Scholar] [CrossRef]
- Bishnoi, A.; Arunima, A.; Vinay, K.; Kumaran, M.S.; Parsad, D. SASH1 Mutations and Hereditary Disorders of Pigmentation: Review of Literature. Pigment. Cell Melanoma Res. 2025, 38, e70032. [Google Scholar] [CrossRef]
- Tarlé, R.G.; Nascimento, L.M.; Mira, M.T.; Castro, C.C. Vitiligo—Part 1. An. Bras. Dermatol. 2014, 89, 461–470. [Google Scholar] [CrossRef]
- Goding, C.R.; Arnheiter, H. MITF—The First 25 Years. Genes Dev. 2019, 33, 983–1007. [Google Scholar] [CrossRef] [PubMed]
- Loftus, S.K.; Antonellis, A.; Matera, I.; Renaud, G.; Baxter, L.L.; Reid, D.; Wolfsberg, T.G.; Chen, Y.; Wang, C.; NISC Comparative Sequencing Program; et al. Gpnmb Is a Melanoblast-Expressed, MITF-Dependent Gene. Pigment. Cell Melanoma Res. 2009, 22, 99–110. [Google Scholar] [CrossRef]
- Zhang, P.; Liu, W.; Yuan, X.; Li, D.; Gu, W.; Gao, T. Endothelin-1 Enhances Melanogenesis via the MITF–GPNMB Pathway. BMB Rep. 2013, 46, 364–369. [Google Scholar] [CrossRef]
- Hara, M.; Yaar, M.; Gilchrest, B.A. Endothelin-1 of Keratinocyte Origin Is a Mediator of Melanocyte Dendricity. J. Investig. Dermatol. 1995, 105, 744–748. [Google Scholar] [CrossRef]
- Aly, D.G.; Salem, S.A.; Abdel-Hamid, M.F.; Youssef, N.S.; El Shaer, M.A. Endothelin-1 and Its A and B Receptors: Are They Possibly Involved in Vitiligo? Acta Dermatovenerol. Croat. 2013, 21, 12–18. [Google Scholar]
- Tang, Q.; Fakih, H.H.; Zain Ui Abideen, M.; Hildebrand, S.R.; Afshari, K.; Gross, K.Y.; Sousa, J.; Maebius, A.S.; Bartholdy, C.; Søgaard, P.P.; et al. Rational Design of a JAK1-Selective siRNA Inhibitor for the Modulation of Autoimmunity in the Skin. Nat. Commun. 2023, 14, 7099. [Google Scholar] [CrossRef]
- Fang, P.; Hwa, V.; Rosenfeld, R.G. Interferon-γ-Induced Dephosphorylation of STAT3 and Apoptosis Are Dependent on the mTOR Pathway. Exp. Cell Res. 2006, 312, 1229–1239. [Google Scholar] [CrossRef] [PubMed]
- Lin, X.; Meng, X.; Lin, J. The Possible Role of Wnt/β-Catenin Signalling in Vitiligo Treatment. J. Eur. Acad. Dermatol. Venereol. 2023, 37, 2208–2221. [Google Scholar] [CrossRef]
- Wan, J.; Lin, F.; Zhang, W.; Xu, A.; DeGiorgis, J.; Lu, H.; Wan, Y. Novel approaches to vitiligo treatment via modulation of mTOR and NF-κB pathways in human skin melanocytes. Int. J. Biol. Sci. 2017, 13, 391–400. [Google Scholar] [CrossRef] [PubMed]
- Bento-Lopes, L.; Cabaço, L.C.; Charneca, J.; Neto, M.V.; Seabra, M.C.; Barral, D.C. Melanin’s Journey from Melanocytes to Keratinocytes: Uncovering the Molecular Mechanisms of Melanin Transfer and Processing. Int. J. Mol. Sci. 2023, 24, 11289. [Google Scholar] [CrossRef]
- Tanihara, H.; Inatani, M.; Honjo, M.; Tokushige, H.; Azuma, J.; Araie, M. Intraocular Pressure-Lowering Effects and Safety of Topical Administration of a Selective ROCK Inhibitor, SNJ-1656, in Healthy Volunteers. Arch. Ophthalmol. 2008, 126, 309–315. [Google Scholar] [CrossRef]
- Harris, J.E.; Harris, T.H.; Weninger, W.; Wherry, E.J.; Hunter, C.A.; Turka, L.A. A Mouse Model of Vitiligo with Focused Epidermal Depigmentation Requires IFN-γ for Autoreactive CD8+ T-Cell Accumulation in the Skin. J. Investig. Dermatol. 2012, 132, 1869–1876. [Google Scholar] [CrossRef]
- Nakayama, A.Y.; Harms, M.B.; Luo, L. Small GTPases Rac and Rho in the Maintenance of Dendritic Spines and Branches in Hippocampal Pyramidal Neurons. J. Neurosci. 2000, 20, 5329–5338. [Google Scholar] [CrossRef]
- Benito Martínez, S.; Salavessa, L.; Raposo, G.; Marks, M.S.; Delevoye, C. Melanin Transfer and Fate within Keratinocytes in Human Skin Pigmentation. Integr. Comp. Biol. 2021, 61, 1546–1555. [Google Scholar] [CrossRef] [PubMed]
- Tan, J.K.; Khaw, P.T.; Henein, C. Rho Kinase (ROCK) Inhibitors in the Treatment of Glaucoma and Glaucoma Surgery: A Systematic Review of Early to Late Phase Clinical Trials. Pharmaceuticals 2025, 18, 523. [Google Scholar] [CrossRef] [PubMed]
- Rosmarin, D.; Passeron, T.; Pandya, A.G.; Grimes, P.; Harris, J.E.; Desai, S.R.; Lebwohl, M.; Ruer-Mulard, M.; Seneschal, J.; Wolkerstorfer, A.; et al. Two Phase 3, Randomized, Controlled Trials of Ruxolitinib Cream for Vitiligo. N. Engl. J. Med. 2022, 387, 1445–1455. [Google Scholar] [CrossRef]
- Inoue, S.; Suzuki, T.; Sano, S.; Katayama, I. JAK Inhibitors for the Treatment of Vitiligo. J. Dermatol. Sci. 2024, 113, 86–92. [Google Scholar] [CrossRef] [PubMed]
- Jeayeng, S.; Saelim, M.; Muanjumpon, P.; Buraphat, P.; Kanchanapiboon, P.; Sampattavanich, S.; Panich, U. Protective Effects of Keratinocyte-Derived G-CSF and CCL20 on UVB-Induced Melanocyte Damage. Cells 2024, 13, 1661. [Google Scholar] [CrossRef]






Disclaimer/Publisher’s Note: The statements, opinions and data contained in all publications are solely those of the individual author(s) and contributor(s) and not of MDPI and/or the editor(s). MDPI and/or the editor(s) disclaim responsibility for any injury to people or property resulting from any ideas, methods, instructions or products referred to in the content. |
© 2025 by the authors. Licensee MDPI, Basel, Switzerland. This article is an open access article distributed under the terms and conditions of the Creative Commons Attribution (CC BY) license (https://creativecommons.org/licenses/by/4.0/).
Share and Cite
Komatsu, T.; Dong, Y.; Ikeda, T.; Kawakami, T. Linking IFN-γ-Mediated Pathogenesis to ROCK-Targeted Therapy in a Scalable iPSCs-Based Vitiligo Model. Int. J. Mol. Sci. 2025, 26, 8069. https://doi.org/10.3390/ijms26168069
Komatsu T, Dong Y, Ikeda T, Kawakami T. Linking IFN-γ-Mediated Pathogenesis to ROCK-Targeted Therapy in a Scalable iPSCs-Based Vitiligo Model. International Journal of Molecular Sciences. 2025; 26(16):8069. https://doi.org/10.3390/ijms26168069
Chicago/Turabian StyleKomatsu, Toshiro, Yupeng Dong, Takaharu Ikeda, and Tamihiro Kawakami. 2025. "Linking IFN-γ-Mediated Pathogenesis to ROCK-Targeted Therapy in a Scalable iPSCs-Based Vitiligo Model" International Journal of Molecular Sciences 26, no. 16: 8069. https://doi.org/10.3390/ijms26168069
APA StyleKomatsu, T., Dong, Y., Ikeda, T., & Kawakami, T. (2025). Linking IFN-γ-Mediated Pathogenesis to ROCK-Targeted Therapy in a Scalable iPSCs-Based Vitiligo Model. International Journal of Molecular Sciences, 26(16), 8069. https://doi.org/10.3390/ijms26168069

