Genome-Wide Identification and Expression Analysis of the Aux/IAA Gene Family in Lettuce (Lactuca sativa L.)
Abstract
1. Introduction
2. Results
2.1. Identification of IAA Members in Lettuce
2.2. Phylogenetic Analysis of IAAs
2.3. Analysis of Gene Structure and Conserved Domain
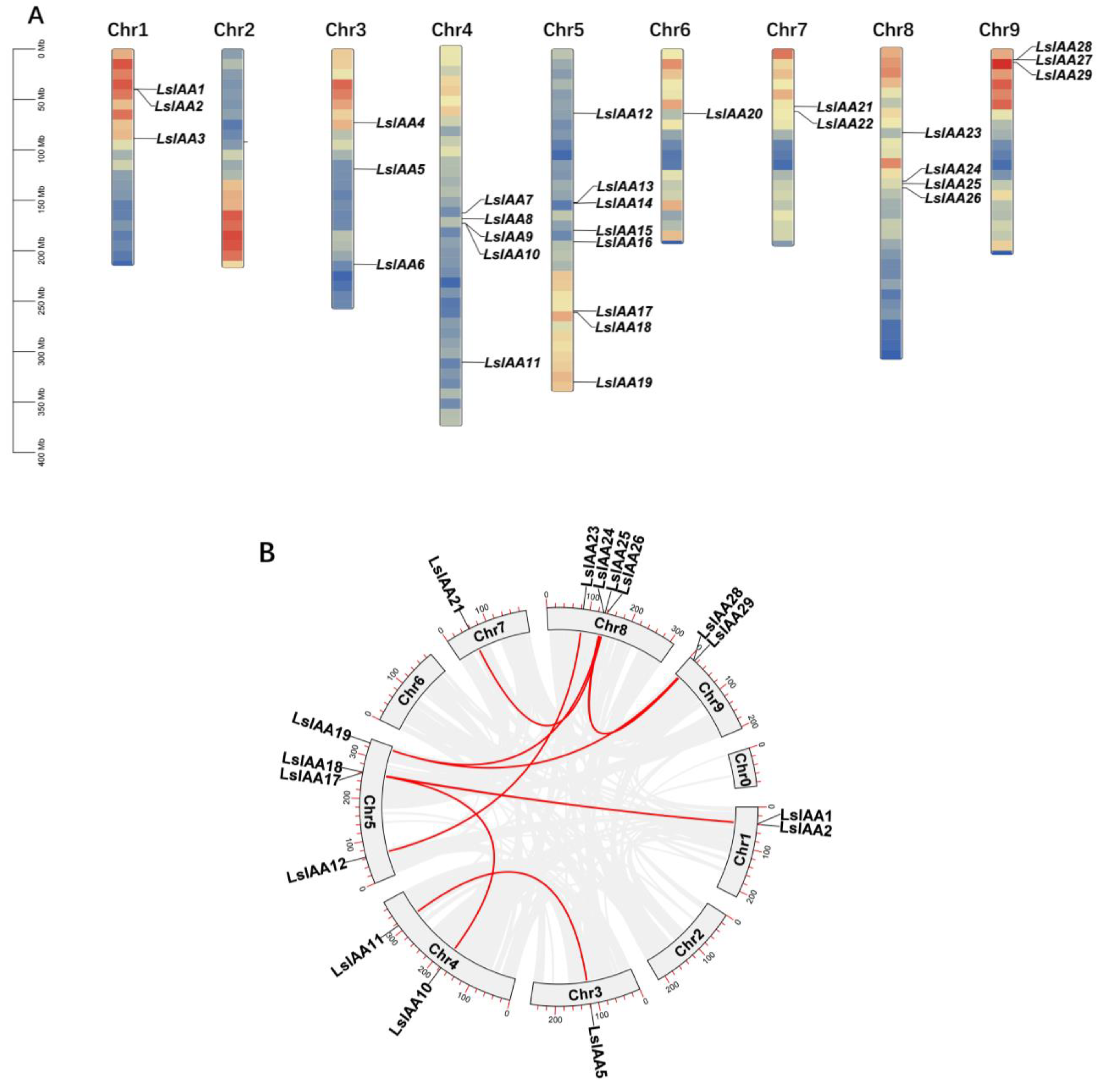
2.4. Chromosomal Location and Synteny Analysis of LsIAA Genes
2.5. Analysis of Cis-Acting Element in the Promoter Region of LsIAA Genes
2.6. Expression Patterns of LsIAA in Different Organs
2.7. Expression Analysis of LsIAAs Under High-Temperature Treatment
2.8. Subcellular Localization of LsIAAs
2.9. Predicted LsIAA-LsARF Interaction Networks
3. Discussion
3.1. Evolutionary Conservation of Lettuce Aux/IAA Genes
3.2. Structural and Functional Diversity of LsIAA Proteins
3.3. LsIAAs Are Implicated in Thermal-Induced Bolting in Lettuce
4. Materials and Methods
4.1. Identification of LsIAA Genes from Lettuce Genome
4.2. Sequence Alignment and Phylogenetic Construction
4.3. Analysis of Characterization, Gene Structure, and Conserved Domain of LsIAA Genes
4.4. Chromosome Localization and Synteny Analysis of LsIAA Genes
4.5. Analysis of Cis-Acting Elements of LsIAA Genes
4.6. Tissue-Specific Expression of LsIAA Genes
4.7. Plant Material and Treatments
4.8. Analysis of Relative Expression of LsIAAs Under High Temperature Treatment
4.9. Subcellular Localization of LsIAA Proteins
4.10. Predicted Protein Interaction Network and Co-Expression Network Construction
5. Conclusions
Supplementary Materials
Author Contributions
Funding
Institutional Review Board Statement
Informed Consent Statement
Data Availability Statement
Conflicts of Interest
References
- Hagen, G. Auxin signal transduction. Essays Biochem. 2015, 58, 1–12. [Google Scholar] [PubMed]
- Leyser, O. Auxin Signaling. Plant Physiol. 2018, 176, 465–479. [Google Scholar] [CrossRef] [PubMed]
- Cohen, J.D.; Strader, L.C. An auxin research odyssey: 1989–2023. Plant Cell 2024, 36, 1410–1428. [Google Scholar] [CrossRef] [PubMed]
- Weijers, D.; Wagner, D. Transcriptional responses to the auxin hormone. Annu. Rev. Plant Biol. 2016, 67, 539–574. [Google Scholar] [CrossRef]
- Reed, J.W. Roles and activities of Aux/IAA proteins in Arabidopsis. Trends Plant Sci. 2001, 6, 420–425. [Google Scholar] [CrossRef]
- Kong, X.; Zhang, L.; Ding, Z. 26S proteasome: Hunter and prey in auxin signaling. Trends Plant Sci. 2016, 21, 546–548. [Google Scholar] [CrossRef] [PubMed]
- Szemenyei, H.; Hannon, M.; Long, J.A. TOPLESS mediates auxin-dependent transcriptional repression during Arabidopsis embryogenesis. Science 2008, 319, 1384–1386. [Google Scholar] [CrossRef]
- Luo, J.; Zhou, J.J.; Zhang, J.Z. Aux/IAA gene family in plants: Molecular structure, regulation, and function. Int. J. Mol. Sci. 2018, 19, 259. [Google Scholar] [CrossRef]
- Hagen, G.; Guilfoyle, T. Auxin-responsive gene expression: Genes, promoters and regulatory factors. Plant Mol. Biol. 2002, 49, 373–385. [Google Scholar] [CrossRef] [PubMed]
- Ramos, J.A.; Zenser, N.; Leyser, O.; Callis, J. Rapid degradation of auxin/indoleacetic acid proteins requires conserved amino acids of domain II and is proteasome dependent. Plant Cell 2001, 13, 2349–2360. [Google Scholar] [CrossRef]
- Moss, B.L.; Mao, H.; Guseman, J.M.; Hinds, T.R.; Hellmuth, A.; Kovenock, M.; Noorassa, A.; Lanctot, A.; Villalobos, L.I.; Zheng, N.; et al. Rate motifs tune auxin/indole-3-acetic acid degradation dynamics. Plant Physiol. 2015, 169, 803–813. [Google Scholar] [CrossRef] [PubMed]
- Noda, Y.; Kohjima, M.; Izaki, T.; Ota, K.; Yoshinaga, S.; Inagaki, F.; Ito, T.; Sumimoto, H. Molecular recognition in dimerization between PB1 domains. J. Biol. Chem. 2003, 278, 43516–43524. [Google Scholar] [CrossRef] [PubMed]
- Guilfoyle, T.J. The PB1 domain in auxin response factor and Aux/IAA proteins: A versatile protein interaction module in the auxin response. Plant Cell 2015, 27, 33–43. [Google Scholar] [CrossRef] [PubMed]
- Yu, Z.; Zhang, F.; Friml, J.; Ding, Z. Auxin signaling: Research advances over the past 30 years. J. Integr. Plant Biol. 2022, 64, 371–392. [Google Scholar] [CrossRef] [PubMed]
- Winkler, M.; Niemeyer, M.; Hellmuth, A.; Janitza, P.; Christ, G.; Samodelov, S.L.; Wilde, V.; Majovsky, P.; Trujillo, M.; Zurbriggen, M.D.; et al. Variation in auxin sensing guides AUX/IAA transcriptional repressor ubiquitylation and destruction. Nat. Commun. 2017, 8, 15706. [Google Scholar] [CrossRef]
- Wang, J.; Yan, D.W.; Yuan, T.T.; Gao, X.; Lu, Y.T. A gain-of-function mutation in IAA8 alters Arabidopsis floral organ development by change of jasmonic acid level. Plant Mol. Biol. 2013, 82, 71–83. [Google Scholar] [CrossRef] [PubMed]
- Dastidar, M.G.; Scarpa, A.; Magele, I.; Ruiz-Duarte, P.; von Born, P.; Bald, L.; Jouannet, V.; Maizel, A. ARF5/MONOPTEROS directly regulates miR390 expression in the Arabidopsis thaliana primary root meristem. Plant Direct 2019, 3, e00116. [Google Scholar] [CrossRef] [PubMed]
- Hu, Y.; Jiang, Y.; Han, X.; Wang, H.; Pan, J.; Yu, D. Jasmonate regulates leaf senescence and tolerance to cold stress: Crosstalk with other phytohormones. J. Exp. Bot. 2017, 68, 1361–1369. [Google Scholar] [CrossRef]
- Li, Y.; Wang, L.; Yu, B.; Guo, J.; Zhao, Y.; Zhu, Y. Expression analysis of AUX/IAA family genes in apple under salt stress. Biochem. Genet. 2022, 60, 1205–1221. [Google Scholar] [CrossRef]
- Shi, M.; Gu, J.; Wu, H.; Rauf, A.; Emran, T.B.; Khan, Z.; Mitra, S.; Aljohani, A.S.M.; Alhumaydhi, F.A.; Al-Awthan, Y.S.; et al. Phytochemicals, nutrition, metabolism, bioavailability, and health benefits in lettuce-A comprehensive review. Antioxidants 2022, 11, 1158. [Google Scholar] [CrossRef] [PubMed]
- Reyes-Chin-Wo, S.; Wang, Z.; Yang, X.; Kozik, A.; Arikit, S.; Song, C.; Xia, L.; Froenicke, L.; Lavelle, D.O.; Truco, M.J.; et al. Genome assembly with in vitro proximity ligation data and whole-genome triplication in lettuce. Nat. Commun. 2017, 8, 14953. [Google Scholar] [CrossRef]
- Hu, M.; Qi, Z.; Ren, Z.; Tong, J.; Wang, B.; Wu, Z.; Hao, J.; Liu, N. Genome-wide analysis of auxin response factors in lettuce (Lactuca sativa L.) reveals the positive roles of LsARF8a in thermally induced bolting. Int. J. Mol. Sci. 2022, 23, 13509. [Google Scholar] [CrossRef]
- Li, Y.; Zhu, J.; Feng, Y.; Li, Z.; Ren, Z.; Liu, N.; Liu, C.; Hao, J.; Han, Y. LsARF3 mediates thermally induced bolting through promoting the expression of LsCO in lettuce (Lactuca sativa L.). Front. Plant Sci. 2022, 13, 958833. [Google Scholar] [CrossRef] [PubMed]
- Zhao, X.; Sui, X.; Zhao, L.; Gao, X.; Wang, J.; Wen, X.; Li, Y. Morphological and physiological response mechanism of lettuce (Lactuca Sativa L.) to consecutive heat stress. Sci. Hortic. 2022, 301, 111112. [Google Scholar] [CrossRef]
- Liu, N.; Wu, S.; Van Houten, J.; Wang, Y.; Ding, B.; Fei, Z.; Clarke, T.H.; Reed, J.W.; van der Knaap, E. Down-regulation of AUXIN RESPONSE FACTORS 6 and 8 by microRNA 167 leads to floral development defects and female sterility in tomato. J. Exp. Bot. 2014, 65, 2507–2520. [Google Scholar] [CrossRef] [PubMed]
- Wang, Y.; Li, B.; Li, Y.; Du, W.; Zhang, Y.; Han, Y.; Liu, C.; Fan, S.; Hao, J. Application of exogenous auxin and gibberellin regulates the bolting of lettuce (Lactuca sativa L.). Open Life Sci. 2022, 17, 438–446. [Google Scholar] [CrossRef] [PubMed]
- Hao, J.H.; Su, H.N.; Zhang, L.L.; Liu, C.J.; Han, Y.Y.; Qin, X.X.; Fan, S.X. Quantitative proteomic analyses reveal that energy metabolism and protein biosynthesis reinitiation are responsible for the initiation of bolting induced by high temperature in lettuce (Lactuca sativa L.). BMC Genom. 2021, 22, 427. [Google Scholar] [CrossRef]
- Gomes, G.L.B.; Scortecci, K.C. Auxin and its role in plant development: Structure, signalling, regulation and response mechanisms. Plant Biol. (Stuttg) 2021, 23, 894–904. [Google Scholar] [CrossRef] [PubMed]
- Li, Y.; Han, S.; Qi, Y. Advances in structure and function of auxin response factor in plants. J. Integr. Plant Biol. 2023, 65, 617–632. [Google Scholar] [CrossRef]
- Gan, D.; Zhuang, D.; Ding, F.; Yu, Z.; Zhao, Y. Identification and expression analysis of primary auxin-responsive Aux/IAA gene family in cucumber (Cucumis sativus). J. Genet. 2013, 92, 513–521. [Google Scholar] [CrossRef] [PubMed]
- Imani Asl, E.; Soorni, A.; Mehrabi, R. Genome-wide characterization, functional analysis, and expression profiling of the Aux/IAA gene family in spinach. BMC Genom. 2024, 25, 567. [Google Scholar] [CrossRef]
- Wang, Y.; Deng, D.; Bian, Y.; Lv, Y.; Xie, Q. Genome-wide analysis of primary auxin-responsive Aux/IAA gene family in maize (Zea mays. L.). Mol. Biol. Rep. 2010, 37, 3991–4001. [Google Scholar] [CrossRef]
- Liu, R.; Guo, Z.; Lu, S. Genome-wide identification and expression analysis of the Aux/IAA and auxin response factor gene family in Medicago truncatula. Int. J. Mol. Sci. 2021, 22, 10494. [Google Scholar] [CrossRef] [PubMed]
- Schnable, J.C.; Wang, X.; Pires, J.C.; Freeling, M. Escape from preferential retention following repeated whole genome duplications in plants. Front. Plant Sci. 2012, 3, 94. [Google Scholar] [CrossRef] [PubMed]
- De Smet, R.; Adams, K.L.; Vandepoele, K.; Van Montagu, M.C.; Maere, S.; Van de Peer, Y. Convergent gene loss following gene and genome duplications creates single-copy families in flowering plants. Proc. Natl. Acad. Sci. USA 2013, 110, 2898–2903. [Google Scholar] [CrossRef] [PubMed]
- McLaughlin, H.M.; Ang, A.C.H.; Østergaard, L. Noncanonical auxin signaling. Cold Spring Harb. Perspect. Biol. 2021, 13, a039917. [Google Scholar] [CrossRef] [PubMed]
- Cao, M.; Chen, R.; Li, P.; Yu, Y.; Zheng, R.; Ge, D.; Zheng, W.; Wang, X.; Gu, Y.; Gelová, Z.; et al. TMK1-mediated auxin signalling regulates differential growth of the apical hook. Nature 2019, 568, 240–243. [Google Scholar] [CrossRef] [PubMed]
- Jung, H.; Lee, D.K.; Choi, Y.D.; Kim, J.K. OsIAA6, a member of the rice Aux/IAA gene family, is involved in drought tolerance and tiller outgrowth. Plant Sci. 2015, 236, 304–312. [Google Scholar] [CrossRef]
- Zhang, A.; Yang, X.; Lu, J.; Song, F.; Sun, J.; Wang, C.; Lian, J.; Zhao, L.; Zhao, B. OsIAA20, an Aux/IAA protein, mediates abiotic stress tolerance in rice through an ABA pathway. Plant Sci. 2021, 308, 110903. [Google Scholar] [CrossRef] [PubMed]
- Salehin, M.; Li, B.; Tang, M.; Katz, E.; Song, L.; Ecker, J.R.; Kliebenstein, D.J.; Estelle, M. Auxin-sensitive Aux/IAA proteins mediate drought tolerance in Arabidopsis by regulating glucosinolate levels. Nat. Commun. 2019, 10, 4021. [Google Scholar] [CrossRef] [PubMed]
- Basunia, M.A.; Nonhebel, H.M.; Backhouse, D.; McMillan, M. Localised expression of OsIAA29 suggests a key role for auxin in regulating development of the dorsal aleurone of early rice grains. Planta 2021, 254, 40. [Google Scholar] [CrossRef] [PubMed]
- Chen, C.; Chen, H.; Zhang, Y.; Thomas, H.R.; Frank, M.H.; He, Y.; Xia, R. TBtools: An integrative toolkit developed for interactive analyses of big biological data. Mol. Plant 2020, 13, 1194–1202. [Google Scholar] [CrossRef]
- Li, N.; Xie, L.; Hu, M.; Tong, J.; Wang, B.; Ji, Y.; Chen, J.; Liang, H.; Liu, W.; Liu, M.; et al. Effects of blanching cultivation on the chemical composition and nutritional quality of Chinese chive. Food Chem. 2025, 464, 141824. [Google Scholar] [CrossRef] [PubMed]
- Liu, N.; Hu, M.; Liang, H.; Tong, J.; Xie, L.; Wang, B.; Ji, Y.; Han, B.; He, H.; Liu, M.; et al. Physiological, transcriptomic, and metabolic analyses reveal that mild salinity improves the growth, nutrition, and flavor properties of hydroponic Chinese chive (Allium tuberosum Rottler ex Spr). Front. Nutr. 2022, 9, 1000271. [Google Scholar] [CrossRef] [PubMed]
- Szklarczyk, D.; Kirsch, R.; Koutrouli, M.; Nastou, K.; Mehryary, F.; Hachilif, R.; Gable, A.L.; Fang, T.; Doncheva, N.T.; Pyysalo, S.; et al. The STRING database in 2023: Protein-protein association networks and functional enrichment analyses for any sequenced genome of interest. Nucleic Acids Res 2023, 51, D638–D646. [Google Scholar] [CrossRef]









| Gene Name | Locus ID | Length (aa) | MW (kDa) | pI | II | AI |
|---|---|---|---|---|---|---|
| LsIAA1 | Lsat_1_v5_gn_1_34161 | 197 | 22.14 | 5.54 | 46.96 | 74.06 |
| LsIAA2 | Lsat_1_v5_gn_1_35400 | 320 | 35.45 | 5.32 | 45.27 | 74.06 |
| LsIAA3 | Lsat_1_v5_gn_1_75561 | 157 | 17.78 | 9.36 | 30.74 | 70.70 |
| LsIAA4 | Lsat_1_v5_gn_3_62041 | 198 | 22.74 | 4.83 | 34.62 | 85 |
| LsIAA5 | Lsat_1_v5_gn_3_84401 | 288 | 31.35 | 5.54 | 50.37 | 71.32 |
| LsIAA6 | Lsat_1_v5_gn_3_125741 | 234 | 25.90 | 5.97 | 36.29 | 68.76 |
| LsIAA7 | Lsat_1_v5_gn_4_98481 | 278 | 31.44 | 5.71 | 49.29 | 75.29 |
| LsIAA8 | Lsat_1_v5_gn_4_101421 | 310 | 33.69 | 8.12 | 59.33 | 72.65 |
| LsIAA9 | Lsat_1_v5_gn_4_104420 | 146 | 15.80 | 5.09 | 39.02 | 73.36 |
| LsIAA10 | Lsat_1_v5_gn_4_104440 | 189 | 21.46 | 5.31 | 50.74 | 78.84 |
| LsIAA11 | Lsat_1_v5_gn_4_157881 | 340 | 36.64 | 7.54 | 47.54 | 69.41 |
| LsIAA12 | Lsat_1_v5_gn_5_29420 | 179 | 20.96 | 4.74 | 51.25 | 66.37 |
| LsIAA13 | Lsat_1_v5_gn_5_66981 | 222 | 24.47 | 8.25 | 38.94 | 64.14 |
| LsIAA14 | Lsat_1_v5_gn_5_67581 | 188 | 21.20 | 5.98 | 49.68 | 56.54 |
| LsIAA15 | Lsat_1_v5_gn_5_81461 | 317 | 35.05 | 4.64 | 54.70 | 73.75 |
| LsIAA16 | Lsat_1_v5_gn_5_85421 | 168 | 19.03 | 6.79 | 62.37 | 95.12 |
| LsIAA17 | Lsat_1_v5_gn_5_129861 | 241 | 27.13 | 5.86 | 39.00 | 82.90 |
| LsIAA18 | Lsat_1_v5_gn_5_134641 | 309 | 33.88 | 7.52 | 48.86 | 65.31 |
| LsIAA19 | Lsat_1_v5_gn_5_186760 | 181 | 20.50 | 5.60 | 56.23 | 64.59 |
| LsIAA20 | Lsat_1_v5_gn_6_46381 | 97 | 11.00 | 4.05 | 55.43 | 72.37 |
| LsIAA21 | Lsat_1_v5_gn_7_41401 | 287 | 31.35 | 8.52 | 40.64 | 68.92 |
| LsIAA22 | Lsat_1_v5_gn_7_44161 | 212 | 23.72 | 5.12 | 43.02 | 63.4 |
| LsIAA23 | Lsat_1_v5_gn_8_62421 | 213 | 23.71 | 6.08 | 43.44 | 74.55 |
| LsIAA24 | Lsat_1_v5_gn_8_91000 | 261 | 27.70 | 5.04 | 46.17 | 76.17 |
| LsIAA25 | Lsat_1_v5_gn_8_91920 | 181 | 20.50 | 6.62 | 48.97 | 67.79 |
| LsIAA26 | Lsat_1_v5_gn_8_95700 | 298 | 32.58 | 8.06 | 47.85 | 71.64 |
| LsIAA27 | Lsat_1_v5_gn_9_10001 | 238 | 26.18 | 5.73 | 39.72 | 63.87 |
| LsIAA28 | Lsat_1_v5_gn_9_10020 | 181 | 20.42 | 5.36 | 53.99 | 66.69 |
| LsIAA29 | Lsat_1_v5_gn_9_11520 | 274 | 29.14 | 5.80 | 46.63 | 75 |
Disclaimer/Publisher’s Note: The statements, opinions and data contained in all publications are solely those of the individual author(s) and contributor(s) and not of MDPI and/or the editor(s). MDPI and/or the editor(s) disclaim responsibility for any injury to people or property resulting from any ideas, methods, instructions or products referred to in the content. |
© 2025 by the authors. Licensee MDPI, Basel, Switzerland. This article is an open access article distributed under the terms and conditions of the Creative Commons Attribution (CC BY) license (https://creativecommons.org/licenses/by/4.0/).
Share and Cite
Zhang, J.; Xu, Y.; Wu, G.; Niu, C.; Zhang, Y.; Hao, J.; Wang, B.; Liu, N. Genome-Wide Identification and Expression Analysis of the Aux/IAA Gene Family in Lettuce (Lactuca sativa L.). Int. J. Mol. Sci. 2025, 26, 1687. https://doi.org/10.3390/ijms26041687
Zhang J, Xu Y, Wu G, Niu C, Zhang Y, Hao J, Wang B, Liu N. Genome-Wide Identification and Expression Analysis of the Aux/IAA Gene Family in Lettuce (Lactuca sativa L.). International Journal of Molecular Sciences. 2025; 26(4):1687. https://doi.org/10.3390/ijms26041687
Chicago/Turabian StyleZhang, Jingqing, Yikun Xu, Guize Wu, Chaoyong Niu, Yibo Zhang, Jinghong Hao, Baoju Wang, and Ning Liu. 2025. "Genome-Wide Identification and Expression Analysis of the Aux/IAA Gene Family in Lettuce (Lactuca sativa L.)" International Journal of Molecular Sciences 26, no. 4: 1687. https://doi.org/10.3390/ijms26041687
APA StyleZhang, J., Xu, Y., Wu, G., Niu, C., Zhang, Y., Hao, J., Wang, B., & Liu, N. (2025). Genome-Wide Identification and Expression Analysis of the Aux/IAA Gene Family in Lettuce (Lactuca sativa L.). International Journal of Molecular Sciences, 26(4), 1687. https://doi.org/10.3390/ijms26041687
