Authorized Shared Electronic Medical Record System with Proxy Re-Encryption and Blockchain Technology
Abstract
:1. Introduction
1.1. Background
1.2. EMR Sharing Advantages, threat Models, and Knowing Attacks
2. Preliminary
2.1. Blockchain and Smart Contract (Chaincode)
2.2. Blockchain of Things
2.3. QR Code
2.4. Elliptic Curve Digital Signature Algorithm (ECDSA)
2.4.1. Signature Generation
- (1)
- Select a random number .
- (2)
- Calculate .
- (3)
- Calculate according to random number r, private key , and , which is the secure hash value of message M.
- (4)
- Send message M, and signature to the receiver.
2.4.2. Signature Verification
- (1)
- Receiver receives M and signature .
- (2)
- Hash according to message M.
- (3)
- Use the sender’s public key to calculate and compare it, if it is equal to R:
2.5. The Algorithm Elliptic Curve Based Proxy Re-Encryption
3. The System Model
3.1. The Application Scenario
- (1)
- Consortium blockchain service center (CBSC): the distributed cloud storage and the peer-to-peer network of each hospital organization node constitute the consortium blockchain service center. In fact, the consortium blockchain service center is a decentralized network service. For the convenience of understanding, we call it CBSC. The consortium blockchain service center implements identity management and digital certificate issuance, and chaincode operation, data storage, and data legitimacy verification.
- (2)
- Patient (P): the patient can make an appointment with a doctor. The patient uses the voucher and the scanner to authorize the doctor to view the patient’s historical medical records. The patient authorizes the doctor to view his/her historical medical record through the combination of vouchers generated by proxy re-encryption and scanner.
- (3)
- Doctor (D): the doctor obtains the patient’s appointment information through the CBSC and generates the EMR with the encrypted fields by the patient’s public key after diagnosis and stores it in CBSC.
- (4)
- Scanner (SC): the scanner is used to scan the voucher code presented by the patient and request CBSC to obtain the re-encrypted ciphertext data through the voucher, which CBSC will convert the ciphertext through the re-encryption key.
- User registration phase: all users (including patients and doctors) must register in the CBSC and obtain the private key and the corresponding X.509 digital certificate. The digital certificate contains the user’s role attribute information (doctors, patients) and the user’s public key.
- Device registration phase: the scanner has to register in CBS to obtain the private key and the corresponding X.509 digital certificate. The digital certificate contains the hospital information and public key of the equipment.
- Appointment and EMR generation phase: the patient makes an appointment to see doctor A and chains up the appointment information to CBSC. Then doctor A obtains the appointment information from CBSC and makes a diagnosis. After the diagnosis, doctor A generates and chains up the encrypted EMR to CBSC.
- The generation of re-encryption key and access voucher phase: the patient authorizes doctor B to view his/her historical EMR through proxy re-encryption and blockchain-network scanners. Firstly, the patient calculates the re-encryption key through his/her private key and doctor B’s public key and submits it to CBSC. CBSC returns an authorization voucher to the patient. Then, the patient displays the voucher to doctor B in the form of a QR code.
- Scanning of access voucher and acquisition of re-encrypted EMR phase: the scanner scans the QR code to obtain the voucher, and requests the re-encrypted EMR through the voucher from CBSC, which uses the re-encryption key to convert the historical EMR into the re-encrypted EMR. Finally, doctor B obtains the re-encrypted EMR through the scanner and decrypts it through the private key.
3.2. The Consortium Blockchain Service Center Architecture
4. The Proposed Scheme
4.1. X.509 Digital Certificate
4.2. Deployment and Initialization of the Chaincode
4.3. Notation
4.4. User Registration Phase
- Step 1: the user chooses the attributes and to request for registration in CBSC.
- Step 2: when the CBSC receives the request, it selects a random number as the private key and uses it with the generator for the elliptic group G to compute a public key .
- Step 3: CBSC generates digital certificates for users and sends and to users.
- Step 4: after receiving the data, the user will verify the correctness of the signature. If it is correct, the certificate is legal.and the user will store the private key and certificate .
- Step 5: the user selects the user information . For a patient, means , as shown in the above patient data structure; for doctors, as shown in the above doctor data structure. Then the user signsand chain up to the CBSC.
- Step 6: when the CBSC receives the data from the user, it will verify the signature
| Algorithm 1. The chaincode pseudo-code of the user registration information. |
| user_cert, sk_user = CBSC.CA.CreateIndenity(role,Uid) if user_cert != NULL role←user_cert if (role == "P") Info←Patient else if(role == "D") Info←Doctor userSign = ecdsa.sign(sk_user, Info, timestamp) UserRegister(Info, timestamp, userSign) |
4.5. Device Registration Phase
- Step 1: the scanner sets the attributes and Sid to request for registration in CBSC.
- Step 2: when the CBSC receives the request, it selects a random number as the private key and uses it with the generator for the elliptic group G to compute a public key for the scanner.
- Step 3: CBSC generates device digital certificates and sends and to users.
- Step 4: after receiving the data, the scanner will verify the correctness of the signature. If it is correct, the certificate is legal.and the scanner will store the private key and certificate .
- Step 5: the scanner set up the basic information and signs with ,and chain up to the CBSC.
- Step 6: when the CBSC receives the data from the scanner, it will verify the signature
| Algorithm 2. The chaincode pseudo-code of the device registration. |
| role,sid←Input() (device_cert, sk_sc, timestamp,cbsSign) = CBSC.CA.CreateIndenity(role,sid) pk_p = device_cert.getPublickey() if ecdsa.verify(cbsSign,{role,sid,pk_p,timestamp}) scSign = ecdsa.sign(sk_sc, Info, timestamp) deviceRegister(Info, timestamp, scSign) |
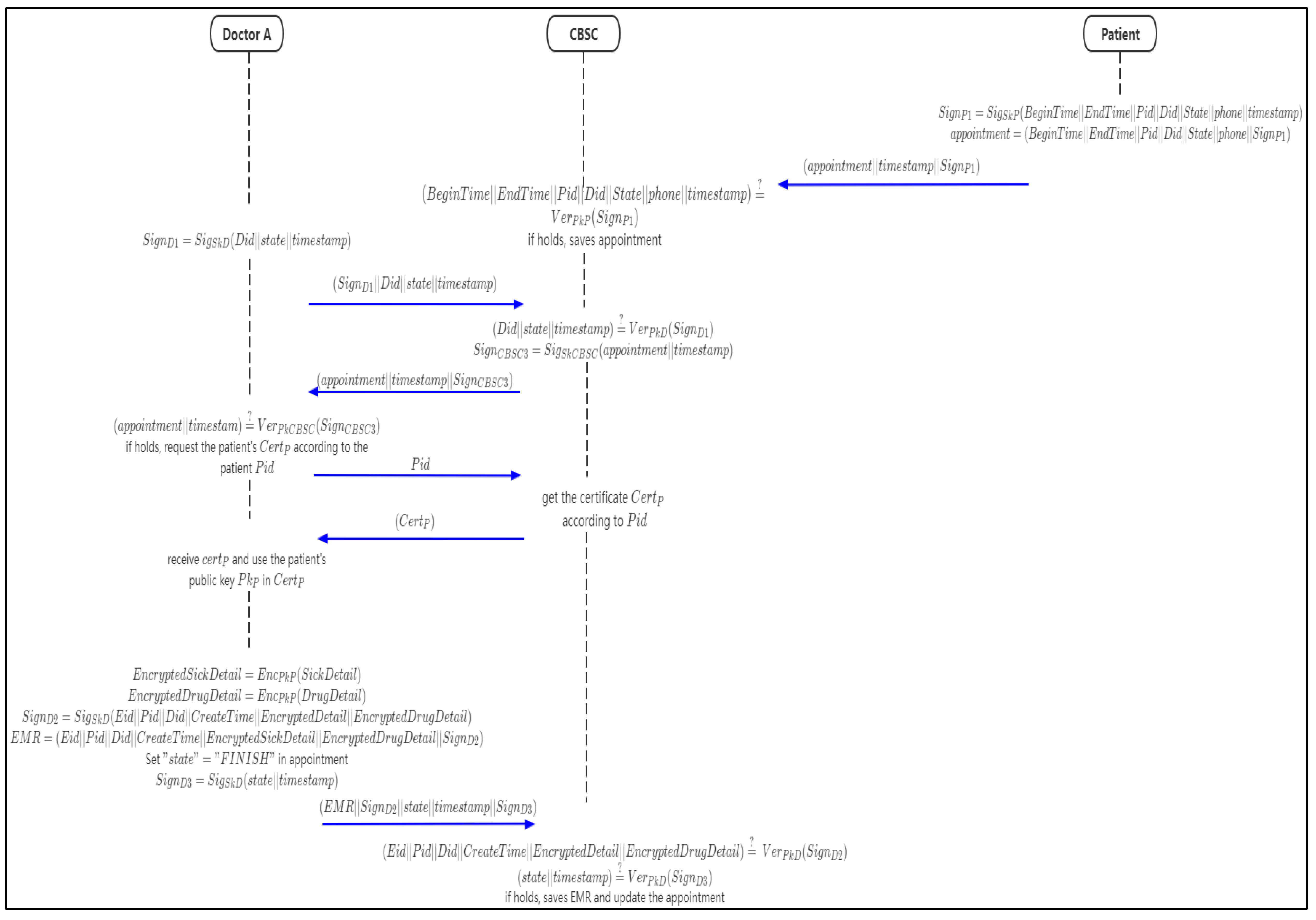
4.6. Appointment and EMR Generation Phase
- Step 1: the patient sets the appointment data fields and sets the field “state” = ”CREATE”, then signs them with the patient’s private key ,
- Step 2: when CBSC receives the data, it will get the data fields from and verify the data signature,
- Step 3: Doctor A requests the appointment form; the state field value is “CREATE” in CBSC,
- Step 4: upon receiving the request, CBSC will verify the correctness of the signature,
- Step 5: after receiving the data, doctor A will verify the correctness of the data,
- Step 6: when CBSC receives doctor A’s request, it sends the patient’s digital certificate to doctor A, and doctor A obtains the patient’s public key from the patient’s digital certificate.
- Step 7: after the diagnosis, doctor A will generate the EMR for the patient and encrypt the (the encrypted sick detail filed) and (the encrypted drug detail filed) fields in the EMR with the patient’s public key.
- Step 8: when CBSC receives doctor A’s data, it will verify the correctness of the signature.
| Algorithm 3. The chaincode pseudo-code of appointment generation. |
| Did←Doctor.Did Pid←Patient.Pid BeginTime,EndTime←Input() state←“CREATE” timestamp←System.currentTime if patient_cert != NULL pSign = ecdsa.sign(sk_p,Did,Pid,BeginTime,EndTime,timestamp) Appointment={Apid,BeginTime,EndTime,Pid,Did,pSign,state} createAppointment(Appointment, timestamp, pSign) |
| Algorithm 4. The chaincode of the pseudo-code of EMR generation. |
| Did←Doctor.Did state←“CREATE” timestamp←System.currentTime if doctor_cert != NULL dSign1 = ecdsa.sign(sk_d,Did,state,timestamp) (Appointment,timestamp,cbsSign)=getAppointment(Did,state,,timestamp,dSign1) if ecdsa.verify(cbsSign,Appointment,timestamp) Pid←Appointment.Pid patient_cert = CBSC.CA.GetIndentityByAttribute(Pid) pk_p←patient_cert.getPublicKey EncryptedSickDetail = ECC.Encrypt(pk_p, sickdetail) EncryptedDrigDetail = ECC.Encrypt(pk_p, drugdetail) Did←Appointment.Did CreateTime←System.currentTime dSign2 = ecdsa.sign(sk_d,Pid,Did,CreateTime,EncryptedSickDetail, EncryptedDrugDetail) EMR={Eid,Pid,Did,CreateTime,EncryptedSickDetail,EncryptedDrugDetail,dSign2} State←“FINISH” dSign3 = ecdsa.sign(sk_d,state,timestamp) createEMR(EMR) updateAppointment(state,timestamp,dSign3) |
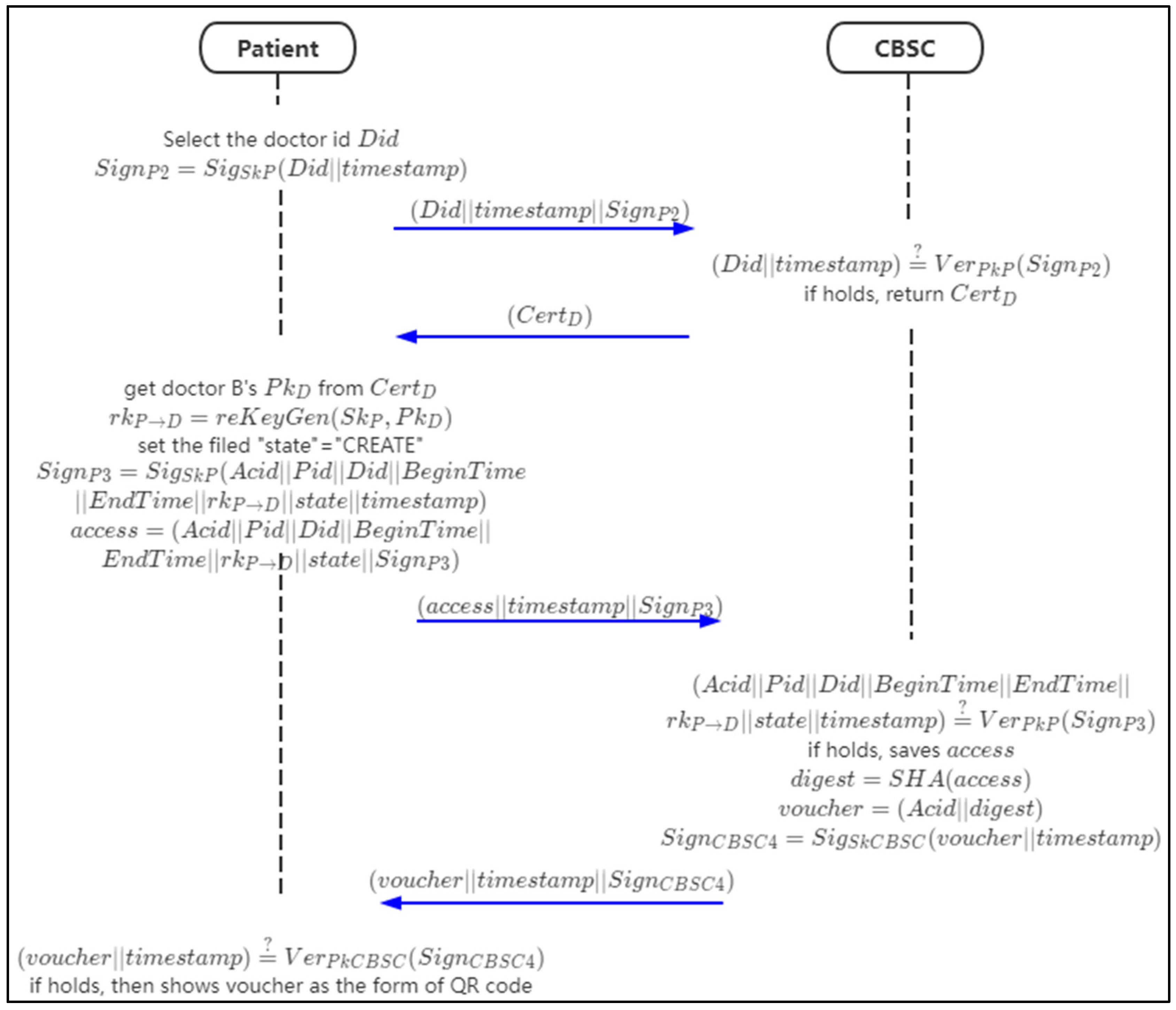
4.7. The Generation of Re-Encryption Key and Access Voucher Phase
| Algorithm 5. The chaincode of the pseudo-code of the generation of re-encryption key and access voucher. |
| Did←Input() Pid←Input() dortor_cert←CBSC.CA.GetIndentityByAttribute(Did) pk_d←doctor_cert.getPublicKey rkey = reKeyGen(sk_p,Pk_d) BeginTime,EndTime←Input() state = “CREATE” timestamp = System.currentTime if patient_cert != NULL pSign = ecdsa.sign(sk_p,{Pid,Did,BeginTime,EndTime,rkey,state,timestamp}) access = {Acid, Pid,Did,BeginTime,EndTime,rkey,state,pSign} (voucher,timestamp,cbsSign) = createAccessAndGetVoucher(access,timestamp,pSign) If ecdsa.verify(cbsSign,voucher,timestamp) generateVoucherCode(voucher) |
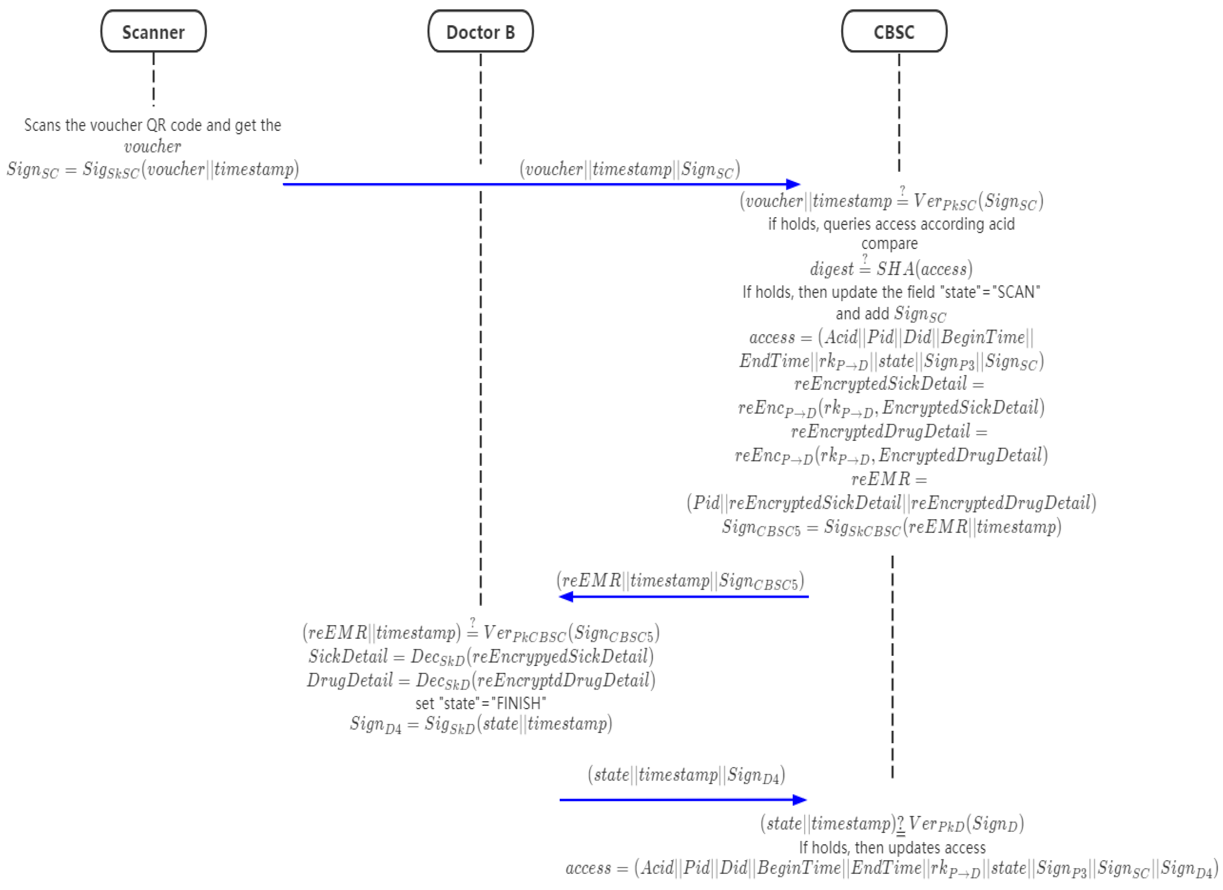
4.8. Scanning of Access Voucher and Acquisition of Re-Encrypted EMR Phase
| Algorithm 6. The chaincode of the pseudo-code of scanning of access voucher and acquisition of re-encrypted EMR. |
| voucher←scanVoucherCode() timestamp←System.CurrentTime scSign = ecdsa.sign(sk_sc,voucher,timestamp) (reEMR,timestamp,cbsSign) = getReEncryptEMRAndUpdateAccess(voucher,timestamp,scSign) if ecdsa.verify(cbsSign,reEMR,timestamp) (sickDetail,drugDetail)=decryptReEncryptEMR(reEMR) state = “FINISH” dSign = ecdsa.sign(sk_d,state,timestamp) updateAccess(state,timestamp,dSign) |
5. Analysis
5.1. Data Integrity Analysis
5.2. Tamper-Resistant
5.3. Data Security Sharing and Access Control
5.4. Blockchain of Things (BCoT)
5.5. Known Attacks
5.5.1. Resisting Replay Attack
5.5.2. Resisting Collusion Attack
5.5.3. Man-in-the-Middle Attack
6. Discussion
6.1. Send Rate
6.2. System Resource Consumption
6.3. The Function Comparison with Other Works
6.4. Computation Cost and Communication Cost
6.4.1. Computation Cost
6.4.2. Communication Costs
7. Conclusions
Author Contributions
Funding
Institutional Review Board Statement
Informed Consent Statement
Data Availability Statement
Conflicts of Interest
References
- Albahri, O.S.; Albahri, A.S.; Mohammed, K.I.; Zaidan, A.A.; Zaidan, B.B.; Hashim, M.; Salman, O.H. Systematic Review of Real-time Remote Health Monitoring System in Triage and Priority-Based Sensor Technology: Taxonomy, Open Challenges, Motivation and Recommendations. J. Med. Syst. 2018, 42, 80. [Google Scholar] [CrossRef] [PubMed]
- Enaizan, O.; Zaidan, A.A.; Alwi, N.H.M. Electronic medical record systems: Decision support examination framework for individual, security and privacy concerns using multi-perspective analysis. Health Technol. 2020, 10, 795–822. [Google Scholar] [CrossRef]
- Li, C.; Xu, X.; Zhou, G.; He, K.; Qi, T.; Zhang, W.; Tian, F.; Zheng, Q.; Hu, J. Implementation of National Health Informatization in China: Survey About the Status Quo. JMIR Med. Inform. 2019, 7, 12238. [Google Scholar] [CrossRef] [PubMed] [Green Version]
- Mackey, T.K.; Kuo, T.T.; Gummadi, B.; Clauson, K.A.; Church, G.; Grishin, D.; Obbad, K.; Barkovich, R.; Palombini, M. ‘Fit-for-purpose?’—Challenges and opportunities for applications of blockchain technology in the future of healthcare. BMC Med. 2019, 17, 68. [Google Scholar] [CrossRef] [Green Version]
- Halamka, J.D.; Alterovitz, G.; Buchanan, W.J.; Cenaj, T.; Clauson, K.A.; Dhillon, V.; Hudson, F.D.; Mokhtari, M.; Porto, D.A.; Rutschman, A.; et al. Top 10 Blockchain Predictions for the (Near) Future of Healthcare. Blockchain Healthc. Today 2019, 2. [Google Scholar] [CrossRef]
- Hillestad, R.; Bigelow, J.; Bower, A.; Girosi, F.; Meili, R.; Scoville, R.; Taylor, R. Can electronic medical record systems transform health care? Potential health benefits, savings, and costs. Health Aff. 2005, 24, 1103–1117. [Google Scholar]
- Sood, S.P.; Nwabueze, S.N.; Mbarika, V.W.; Prakash, N.; Chatterjee, S.; Ray, P.; Mishra, S. Electronic medical records: A review comparing the challenges in developed and developing countries. In Proceedings of the 41st Annual Hawaii International Conference on System Sciences, Waikoloa, HI, USA, 7–10 January 2008; p. 248. [Google Scholar]
- Stafford, T.F.; Treiblmaier, H. Characteristics of a blockchain ecosystem for secure and sharable electronic medical records. IEEE Trans. Eng. Manag. 2020, 67, 1340–1362. [Google Scholar] [CrossRef]
- Souther, E. Implementation of the electronic medical record: The team approach. Comput. Nurs. 2001, 19, 47–55. [Google Scholar]
- Jung, E.Y.; Kim, J.; Chung, K.Y.; Park, D.K. Mobile healthcare application with EMR interoperability for diabetes patients. Clust. Comput. 2014, 17, 871–880. [Google Scholar] [CrossRef]
- Nakamoto, S. A Peer-To-Peer Electronic Cash System. Bitcoin. 2008. Available online: https://bitcoin.org/bitcoin (accessed on 6 July 2021).
- Wood, G. Ethereum: A secure decentralised generalised transaction ledger. Ethereum Proj. Yellow Pap. 2014, 151, 1–32. [Google Scholar]
- Ongaro, D.; Ousterhout, J. In search of an understandable consensus algorithm. In Proceedings of the 2014 {USENIX} Annual Technical Conference ({USENIX}{ATC} 14), Philadelphia, PA, USA, 19–20 June 2014; pp. 305–319. [Google Scholar]
- Schollmeier, R. A definition of peer-to-peer networking for the classification of peer-to-peer architectures and applications. In Proceedings of the First International Conference on Peer-to-Peer Computing, Linköping, Sweden, 27–29 August 2001; pp. 101–102. [Google Scholar]
- Zyskind, G.; Nathan, O. Decentralizing privacy: Using blockchain to protect personal data. In Proceedings of the 2015 IEEE Security and Privacy Workshops, San Jose, CA, USA, 21–22 May 2015; pp. 180–184. [Google Scholar]
- Azaria, A.; Ekblaw, A.; Vieira, T.; Lippman, A. Medrec: Using blockchain for medical data access and permission management. In Proceedings of the 2016 2nd International Conference on Open and Big Data (OBD), Vienna, Austria, 22–24 August 2016; pp. 25–30. [Google Scholar]
- Blaze, M.; Bleumer, G.; Strauss, M. Divertible protocols and atomic proxy cryptography. In Proceedings of the International Conference on the Theory and Applications of Cryptographic Techniques, Espoo, Finland, 31 May–4 June 1998; pp. 127–144. [Google Scholar]
- Zhang, X.X.; Zhang, L. Construction of Platform for Decision-making Management and Data Center in Hospitals. Chin. Med. Equip. J. 2012, 33, 79–81. [Google Scholar]
- Sattarova Feruza, Y.; Kim, T.H. IT security review: Privacy, protection, access control, assurance and system security. Int. J. Multimed. Ubiquitous Eng. 2007, 2, 17–32. [Google Scholar]
- Ding, S.; Cao, J.; Li, C.; Fan, K.; Li, H. A novel attribute-based access control scheme using blockchain for IoT. IEEE Access 2019, 7, 38431–38441. [Google Scholar] [CrossRef]
- Lee, Y.; Rathore, S.; Park, J.H.; Park, J.H. A blockchain-based smart home gateway architecture for preventing data forgery. Hum.-Cent. Comput. Inf. Sci. 2020, 10, 9. [Google Scholar] [CrossRef]
- Miao, F.; Pajic, M.; Pappas, G.J. Stochastic game approach for replay attack detection. In Proceedings of the 52nd IEEE Conference on Decision and Control, Firenze, Italy, 10–13 December 2013; pp. 1854–1859. [Google Scholar]
- Nuñez, D.; Agudo, I.; Lopez, J. Proxy re-encryption: Analysis of constructions and its application to secure access delegation. J. Netw. Comput. Appl. 2017, 87, 193–209. [Google Scholar] [CrossRef]
- Swan, M. Blockchain: Blueprint for a New Economy; O’Reilly Media, Inc.: Sebastopol, CA, USA, 2015. [Google Scholar]
- Szabo, N. Formalizing and securing relationships on public networks. First Monday 1997, 2, 9. [Google Scholar] [CrossRef]
- Wang, S.; Yuan, Y.; Wang, X.; Li, J.; Qin, R.; Wang, F.Y. An overview of smart contract: Architecture, applications, and future trends. In Proceedings of the 2018 IEEE Intelligent Vehicles Symposium (IV), Changshu, China, 22 October 2018; pp. 108–113. [Google Scholar]
- Dai, H.N.; Zheng, Z.; Zhang, Y. Blockchain for Internet of Things: A survey. IEEE Internet Things J. 2019, 6, 8076–8094. [Google Scholar] [CrossRef] [Green Version]
- Soon, T.J. QR code. Synth. J. 2008, 59–78. Available online: https://foxdesignsstudio.com/uploads/pdf/Three_QR_Code.pdf (accessed on 6 July 2021).
- Johnson, D.; Menezes, A.; Vanstone, S. The elliptic curve digital signature algorithm (ECDSA). Int. J. Inf. Secur. 2001, 1, 36–63. [Google Scholar] [CrossRef]
- Chandrakar, P.; Om, H. A secure and robust anonymous three-factor remote user authentication scheme for multi-server environment using ECC. Comput. Commun. 2017, 110, 26–34. [Google Scholar] [CrossRef]
- Thangam, V.; Chandrasekaran, K. Elliptic curve based proxy re-encryption. In Proceedings of the Second International Conference on Information and Communication Technology for Competitive Strategies, Udaipur, India, 4–5 March 2016; pp. 1–6. [Google Scholar]
- Zhang, F.; Safavi-Naini, R.; Susilo, W. An efficient signature scheme from bilinear pairings and its applications. In Proceedings of the International Workshop on Public Key Cryptography, Singapore, 1–4 March 2004; pp. 277–290. [Google Scholar]
- Udin, M.N.; Abd Halim, S.; Jayes, M.I.; Kamarulhaili, H. Application of message embedding technique in ElGamal elliptic curve cryptosystem. In Proceedings of the 2012 International Conference on Statistics in Science, Business and Engineering (ICSSBE), Langkawi, Malaysia, 31 December 2012; pp. 1–6. [Google Scholar]
- Yue, X.; Wang, H.; Jin, D.; Li, M.; Jiang, W. Healthcare data gateways: Found health care intelligence on blockchain with novel privacy risk control. J. Med. Syst. 2016, 40, 218. [Google Scholar] [CrossRef]
- Liang, X.; Zhao, J.; Shetty, S.; Liu, J.; Li, D. Integrating blockchain for data sharing and collaboration in mobile healthcare applications. In Proceedings of the 2017 IEEE 28th Annual International Symposium on Personal, Indoor, and Mobile Radio Communications (PIMRC), Montreal, QC, Canada, 8–13 October 2017; pp. 1–5. [Google Scholar]
- Sun, Y.; Zhang, R.; Wang, X.; Gao, K.; Liu, L. A decentralizing attribute-based signature for healthcare blockchain. In Proceedings of the 2018 27th International Conference on Computer Communication and Networks (ICCCN), Hangzhou, China, 30 July–2 August 2018; pp. 1–9. [Google Scholar]
- Yang, G.; Li, C. A design of blockchain-based architecture for the security of electronic health record (EHR) systems. In Proceedings of the 2018 IEEE International Conference on Cloud Computing Technology and Science (CloudCom), Nicosia, Cyprus, 10–13 December 2018; pp. 261–265. [Google Scholar]













| Data Structure | Meaning |
|---|---|
| The doctor data structure represents the role of the doctor user, where is the doctor’s ID, the field is the doctor’s name, the Phone field refers to the doctor’s mobile phone number, the field refers to the name of the doctor’s Hospital, and the field refers to the code of the doctor’s hospital. These fields form the basic information of the doctor. | |
| Patient data structure represents the role of the patient-user, where is the patient’s ID, the field is the patient’s name, the field refers to the patient’s mobile phone number, the field refers to the name of the patient’s home address. | |
| Scanner data structure refers to the basic information of the scanner equipment connected to the network, the field refers to the equipment code, the field refers to the organization, the field refers to the equipment model name, and the field refers to the activation time of the scanner equipment. | |
| data structure stores the information of the patient’s appointment with the doctor. The field refers to the creation time of the appointment, refers to the end time of the appointment, the field refers to the patient’s ID, is the doctor’s ID, refers to the patient’s signature, refers to the doctor’s signature, the field refers to the current state of the appointment | |
| data structure refers to the electronic medical record, which refers to the patient’s ID, refers to the doctor’s ID, refers to the creation time of the EMR, the field refers to the encrypted sick detail, the field refers to the encrypted drug detail, and refers to the signature of the diagnostic doctor | |
| data structure records the information that the patient authorizes the doctor to view the historical EMR. refers to the patient’s ID, refers to the doctor’s ID, refers to the authorization start time, refers to the authorization end time, refers to the re-encryption key, refers to the patient’s signature, refers to the scanner’s device signature, refers to the doctor’s signature, and refers to the current status of access. |
| Notation | Meaning |
|---|---|
| A generator for the elliptic group | |
| X’s public key | |
| X’s private key | |
| the role is an attribute stored in the digital certificate of the user or device | |
| X’s X.509 digital certificate | |
| X’s original text | |
| X’s ciphertext | |
| The timestamp of the current time | |
| Data voucher requesting re-encrypted data | |
| The original detail of sick in EMR | |
| The original detail of drug in EMR | |
| Re-encrypted sick detail | |
| Re-encrypted drug detail | |
| Re-encrypted EMR | |
| Secure hash algorithm function | |
| The elliptic curve function of the embedding message m | |
| Data embedded in the elliptic curve function | |
| The inverse function of elliptic curve function , is a point on elliptic curve | |
| X’s basic information (include name, phone number, and id, etc.) | |
| Proxy re-encryption key generated by A and B | |
| Determine A if equal to B | |
| Concatenate A and B | |
| X’s signature | |
| The signature function, use the X’s private key to sign the message M. | |
| The verification function, use the X’s public key to verify the correctness of the signature | |
| The function of encryption with | |
| The generation of re-encryption keys from A to B | |
| The function of re-encrypting the ciphertext of A into the ciphertext that B can decrypt. | |
| The function of decryption with the key |
| Function | User Register | Device Register | Appointment Generation | EMR Generation | Re-Encryption Key and Access Voucher Generation | Scanning of Access Voucher and Acquisition of Re-Encrypted EMR | |
|---|---|---|---|---|---|---|---|
| Role | |||||||
| P | ✔ | ✔ | ✔ | ||||
| D | ✔ | ✔ | ✔ | ||||
| S | ✔ | ✔ | |||||
| Configuration | Detail |
|---|---|
| CPU | 4-core CPU Intel® Xeon® Skylake 6133 |
| Memory | 8G |
| Network | 4 Gbit/s |
| SSD | 60 GB |
| Name | CPU% (max) | CPU% (avg) | Memory (max) (MB) | Memory (avg) (MB) | Traffic In (MB) | Traffic Out (MB) | Disc Write (KB) | Disc Read (KB) |
|---|---|---|---|---|---|---|---|---|
| peer0.org1 | 38.26 | 18 | 110 | 105 | 11.8 | 18.2 | 292 | 856 |
| peer0.org2 | 3.19 | 1.86 | 54.6 | 48.5 | 0.19 | 0.133 | 292 | 68 |
| orderer | 1.68 | 0.26 | 29.4 | 27.9 | 0.1 | 0.193 | 288 | 236 |
| Scheme | 1 | 2 | 3 | 4 | 5 |
|---|---|---|---|---|---|
| Yup et al. [34] | Yes | Yes | Yes | No | No |
| Liang et al. [35] | Yes | No | Yes | Yes | No |
| Sun et al. [36] | No | Yes | Yes | No | No |
| Yang and Li [37] | Yes | Yes | Yes | No | No |
| proposed scheme | Yes | Yes | Yes | Yes | Yes |
| User registration | User | |
| CBS | ||
| Device registration | Scanner | |
| CBS | ||
| Appointment and EMR generation | Doctor A | |
| CBS | ||
| Patient | ||
| The generation of re-encryption key and access voucher | Patient | |
| CBS | ||
| Scanning of access voucher and acquisition of re-encrypted EMR | Scanner | |
| Doctor B | ||
| CBS |
| Party | Message Length | 4G (100 Mps) | 5G (20 Gps) | |
|---|---|---|---|---|
| Phase | ||||
| 1 | 6301/102,400 ≈ 0.062 ms | 6301/20,480,000 ≈ 0.308 us | ||
| 2 | 6237/102,400 ≈ 0.061 ms | 6237/20,480,000 ≈ 0.305 us | ||
| 3 | 10,688/102,400 ≈ 0.104 ms | 10,688/20,480,000 ≈ 0.522 us | ||
| 4 | 8064/102,400 ≈ 0.079 ms | 8064/20,480,000 ≈ 0.394 us | ||
| 5 | 2016/102,400 ≈ 0.02 ms | 2016/20,480,000 ≈ 0.098 us | ||
Publisher’s Note: MDPI stays neutral with regard to jurisdictional claims in published maps and institutional affiliations. |
© 2021 by the authors. Licensee MDPI, Basel, Switzerland. This article is an open access article distributed under the terms and conditions of the Creative Commons Attribution (CC BY) license (https://creativecommons.org/licenses/by/4.0/).
Share and Cite
Chen, W.; Zhu, S.; Li, J.; Wu, J.; Chen, C.-L.; Deng, Y.-Y. Authorized Shared Electronic Medical Record System with Proxy Re-Encryption and Blockchain Technology. Sensors 2021, 21, 7765. https://doi.org/10.3390/s21227765
Chen W, Zhu S, Li J, Wu J, Chen C-L, Deng Y-Y. Authorized Shared Electronic Medical Record System with Proxy Re-Encryption and Blockchain Technology. Sensors. 2021; 21(22):7765. https://doi.org/10.3390/s21227765
Chicago/Turabian StyleChen, Weizhe, Shunzhi Zhu, Jianmin Li, Jiaxin Wu, Chin-Ling Chen, and Yong-Yuan Deng. 2021. "Authorized Shared Electronic Medical Record System with Proxy Re-Encryption and Blockchain Technology" Sensors 21, no. 22: 7765. https://doi.org/10.3390/s21227765
APA StyleChen, W., Zhu, S., Li, J., Wu, J., Chen, C.-L., & Deng, Y.-Y. (2021). Authorized Shared Electronic Medical Record System with Proxy Re-Encryption and Blockchain Technology. Sensors, 21(22), 7765. https://doi.org/10.3390/s21227765

