A Multicriteria Decision-Making Framework for Access Point Selection in Hybrid LiFi/WiFi Networks Using Integrated AHP–VIKOR Technique
Abstract
1. Introduction
- We identify and determine the criterion weights using the AHP.
 - The values of the criteria weights are examined by various investigations, including CR and AHP consensus indicators. Then, the AHP consensus is calculated using the RGMM and Shannon entropy techniques.
 - A multicriteria decision matrix is developed and built based on user mobility and blockages with various scenarios using all the criteria.
 - We prioritize the selection of alternatives (APs) using the VIKOR to accurately select the optimal AP in the hybrid LiFi/WiFi network.
 - The robustness of the integrated AHP–VIKOR approach was evaluated using sensitivity analysis.
 
2. Related Works and Research Gap
2.1. MCDM Studies
2.2. LiFi Studies
2.2.1. The First Group (Mathematics-Based and Algorithm-Based Studies)
2.2.2. A second Group (FL-Based and DM-Similar Studies)
- First, it considers the relative importance of each criterion, which might otherwise lead to erroneous conclusions and larger error rates if ignored.
 - Second, it involves a decision-making process that prioritizes the available options. In this circumstance, APs are the alternatives. The output value might be impacted if priority is ignored at the last step of AP selection.
 - Finally, it considers the margin of error.
 
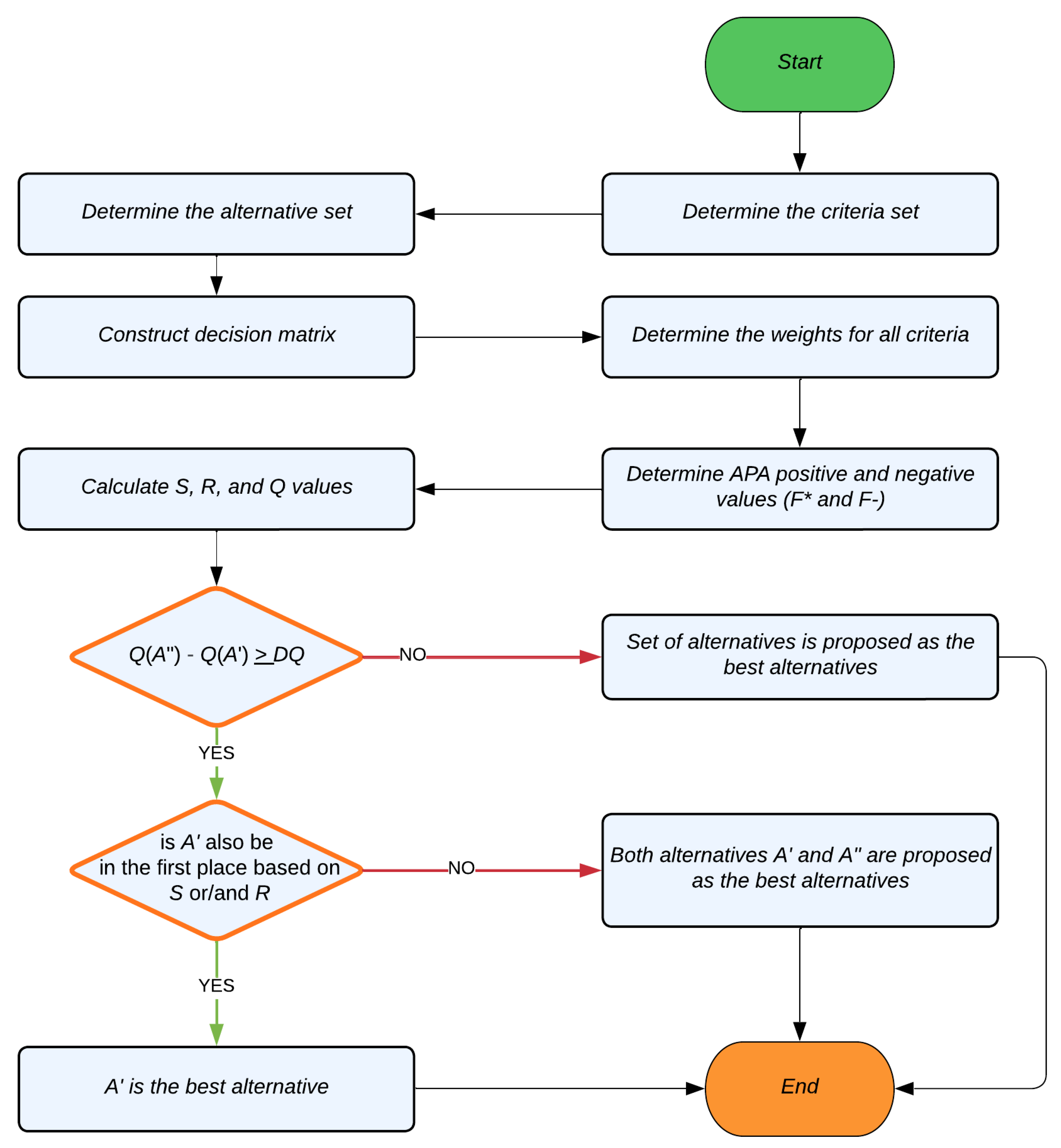
3. Methodology
- By breaking down the traits needed to reach the target, the criteria and/or subcriteria may be determined.
 - The criteria and subcriteria serve as the building blocks for the hierarchy, which rises from the lowest to the highest levels. The next step is to develop a comparison matrix between the various criteria. In addition, weights are calculated by comparing two criteria according to relative preferences of 1–9; when the number of alternatives is 𝑛, a total of 𝑛(𝑛 − 1)/2 comparisons are made
 - The AHP presupposes the four points below. The first example is a reversal. The value of preference should fulfill the reciprocal requirement when the two elements are coupled and compared.
 
3.1. Identification Phase
3.1.1. Problem Identification
3.1.2. Identifying the Decision-Making Criteria
3.1.3. Definitions
3.1.4. Analysis
3.1.5. Identifying the Decision-Making Alternatives
3.2. Weighting Phase
3.2.1. Normalization for DM
3.2.2. Calculation of All Priority Values (Eigenvector)
3.2.3. Calculation of CR
3.2.4. Calculation of Row Geometric Mean Method (RGMM) and Weighted Geometric Mean Method (WGMM)
3.2.5. AHP Consensus Indicator (AHP-S*)
3.3. Ranking Phase
3.4. VIKOR Steps
- C1. “Acceptable Advantage”;
 - Q () − Q(A′) ≥ DQ;
 - C2. “Acceptable Stability”.
 
- Alternative A′ and A″ when only C2 is not satisfied, or
 - Alternative A′ and A″ … Am if C1 is not satisfied and Am is determined using the relation Q () − Q(A′) DQ.
 
4. Results
4.1. DM Results
4.2. Weighting Result Based on AHP
- It helps to ensure the reliability and validity of the AHP process: By ensuring that the pairwise comparisons are consistent, the AHP process can produce reliable and valid results.
 - It helps to identify and correct inconsistencies: If the AHP consensus indicator is greater than 1.0, it indicates that the pairwise comparisons are inconsistent.
 - By identifying and correcting these inconsistencies, the decision-maker can ensure that the AHP process is producing accurate and reliable results.
 - It helps to improve the transparency and accountability of the decision-making process: By demonstrating that the AHP process has been conducted consistently and reliably, the decision-maker can increase the transparency and accountability of the process.
 - It helps to build trust in the decision-making process: By demonstrating the reliability and validity of the AHP process, the decision-maker can build trust in the process and the results.
 
4.3. VIKOR Prioritization Results
4.4. Sensitivity Analysis
5. Conclusions
Supplementary Materials
Author Contributions
Funding
Institutional Review Board Statement
Informed Consent Statement
Data Availability Statement
Conflicts of Interest
References
- Hsu, C.-F.; Ho, Y.-C.; Pan, W.-J.; Jhang, J.-M.; Su, Y.-W. On Energy-Efficient Clustering in User-Centric Li-Fi Networks. In Proceedings of the ICC 2021—IEEE International Conference on Communications, Montreal, QC, Canada, 14–23 June 2021; pp. 1–6. [Google Scholar]
 - Shaaban, R.; Faruque, S. Cyber security vulnerabilities for outdoor vehicular visible light communication in secure platoon network: Review, power distribution, and signal to noise ratio analysis. Phys. Commun. 2020, 40, 101094. [Google Scholar] [CrossRef]
 - Bian, R.; Tavakkolnia, I.; Haas, H. 15.73 Gb/s Visible Light Communication with Off-the-Shelf LEDs. J. Light Technol. 2019, 37, 2418–2424. [Google Scholar] [CrossRef]
 - Modepalli, K.; Parsa, L. Active Pulse Shaping Circuit for Bandwidth Enhancement of High-Brightness LEDs using GaN Devices. In Proceedings of the Thirty-Third Annual IEEE Applied Power Electronics Conference and Exposition (APEC 2018), San Antonio, TX, USA, 4–8 March 2018; pp. 3471–3476. [Google Scholar]
 - Ma, W.; Zhang, L. QoE-driven optimized load balancing design for hybrid LiFi and WiFi networks. IEEE Commun. Lett. 2018, 22, 2354–2357. Available online: http://ieeexplore.ieee.org/document/7136231/ (accessed on 20 April 2022). [CrossRef]
 - Badeel, R.; Subramaniam, S.K.; Hanapi, Z.M.; Muhammed, A. A Review on LiFi Network Research: Open Issues, Applications and Future Directions. Appl. Sci. 2021, 11, 11118. [Google Scholar] [CrossRef]
 - Tsonev, D.; Videv, S.; Haas, H. Towards a 100 Gb/s visible light wireless access network. Opt. Express 2015, 23, 1627–1637. Available online: http://www.opticsexpress.org/abstract.cfm?URI=oe-23-2-1627 (accessed on 23 April 2022). [CrossRef]
 - Pravin, M.; Sundararajan, T.V.P. VLC based indoor blind navigation system. In Proceedings of the 2018 9th International Conference on Computing, Communication and Networking Technologies (ICCCNT), Bengaluru, India, 10–12 July 2018. [Google Scholar]
 - Murad, S.S.; Yussof, S.; Hashim, W.; Badeel, R. Three-Phase Handover Management and Access Point Transition Scheme for Networks, Dynamic Load Balancing in Hybrid LiFi/WiFi. Sensors 2022, 22, 7583. [Google Scholar] [CrossRef]
 - Pant, U.; Gupta, P.; Verma, A.; Pant, P.; Kumar, A.; Kumar Jadoun, V. Analog/Digital Data Transmission using Li-Fi. In Proceedings of the 2020 International Conference on Power Electronics IoT Applications in Renewable Energy and its Control (PARC), Mathura, Uttar Pradesh, India, 28–29 February 2020; pp. 54–58. [Google Scholar]
 - Wu, X.; O’Brien, D.C. QoS-Driven Load Balancing in Hybrid LiFi and WiFi Networks. IEEE Trans. Wirel. Commun. 2021, 21, 2136–2146. [Google Scholar] [CrossRef]
 - Wijesinghe, S.S.; Priyantha Thilakumara, R. PAPR Reduction and Multiuser Access using OFDMA for LiFi. In Proceedings of the 2020 International Conference on Artificial Intelligence and Signal Processing (AISP), Amaravati, India, 10–12 January 2020; pp. 1–6. [Google Scholar]
 - Abdalla, I.; Rahaim, M.B.; Little, T.D.C. Interference Mitigation Through User Association and Receiver Field of View Optimization in a Multi-User Indoor Hybrid RF/VLC Illuminance-Constrained Network. IEEE Access 2020, 8, 228779–228797. [Google Scholar] [CrossRef]
 - Wu, X.; O’Brien, D.C. A Novel Machine Learning-Based Handover Scheme for Hybrid LiFi and WiFi Networks. In Proceedings of the 2020 IEEE Globecom Workshops (GC Wkshps), Taipei, Taiwan, 7–11 December 2020; pp. 1–5. [Google Scholar]
 - Wu, X.; Haas, H. Access point assignment in hybrid LiFi and WiFi networks in consideration of LiFi channel blockage. In Proceedings of the IEEE Work. Signal Process Adv. Wirel. Commun (SPAWC), Sapporo, Japan, 3–6 July 2017. [Google Scholar]
 - Abdalla, I.; Rahaim, M.B.; Little, T.D.C. On the Importance of Dynamic FOV Receivers for Dense Indoor Optical Wireless Networks. In Proceedings of the ICC 2020—2020 IEEE International Conference on Communications (ICC), Dublin, Ireland, 7–11 June 2020; pp. 1–6. [Google Scholar]
 - Pal, R.K.; Dash, S.P.; Joshi, S.; Ghose, D. Channel Estimation and Performance Analysis of a Wide-FOV Visible Light Communication System with Random Receiver Orientation and Location. IEEE Trans. Wirel. Commun. 2022. [Google Scholar] [CrossRef]
 - Wu, X.; Chen, C.; Haas, H. Mobility Management for Hybrid LiFi and WiFi Networks in the Presence of Light-Path Blockage. In Proceedings of the 2018 IEEE 88th Vehicular Technology Conference (VTC-Fall), Chicago, IL, USA, 27–30 August 2018; pp. 1–5. [Google Scholar]
 - Vijayaraghavan, H.; Prado, A.; Wiese, T.; Kellerer, W. Algorithmic and System Approaches for a Stable LiFi-RF HetNet Under Transient Channel Conditions. In Proceedings of the 2021 IEEE 32nd Annual International Symposium on Personal, Indoor and Mobile Radio Communications (PIMRC), Helsinki, Finland, 13–16 September 2021; pp. 1048–1054. [Google Scholar]
 - Wu, X.; Brien, D.O. A Novel Handover Scheme for Hybrid LiFi and WiFi Networks. In Proceedings of the ICC 2020 - 2020 IEEE International Conference on Communications (ICC), Dublin, Ireland, 7–11 June 2020; pp. 5–9. [Google Scholar]
 - Wu, X.; Haas, H. Load Balancing for Hybrid LiFi and WiFi Networks: To Tackle User Mobility and Light-Path Blockage. IEEE Trans. Commun. 2020, 68, 1675–1683. [Google Scholar] [CrossRef]
 - Burchardt, H.; Serafimovski, N.; Tsonev, D.; Videv, S.; Haas, H. VLC: Beyond point-to-point communication. IEEE Commun. Mag. 2014, 52, 98–105. [Google Scholar] [CrossRef]
 - Ahmad, R.; Soltani, M.D.; Safari, M.; Srivastava, A.; Das, A. Reinforcement Learning Based Load Balancing for Hybrid LiFi WiFi Networks. IEEE Access 2020, 8, 132273–132284. [Google Scholar] [CrossRef]
 - Prasetya, A.; Annisa, J.; Isbiyantoro, S.; Irsyada, R. VIKOR multi-criteria decision making with AHP reliable weighting for article acceptance recommendation. Int. J. Adv. Intell. Inform. 2019, 5, 160–168. [Google Scholar]
 - Ishak, A.; Nainggolan, B. Integration of Fuzzy AHP-VIKOR Methods in Multi Criteria Decision Making: Literature Review. In Proceedings of the IOP Conference Series: Materials Science and Engineering, Ulaanbaatar, Mongolia, 10–13 September 2020; p. 12160. [Google Scholar]
 - Kovalchuk, S.V.; Krotov, E.; Smirnov, P.A.; Nasonov, D.A.; Yakovlev, A.N. Distributed data-driven platform for urgent decision making in cardiological ambulance control. Futur. Gener. Comput. Syst. 2018, 79, 144–154. Available online: https://www.sciencedirect.com/science/article/pii/S0167739X1630348X (accessed on 10 May 2022). [CrossRef]
 - Faulin, J.; Juan, A.A.; Grasman, S.E.; Fry, M.J. Decision Making in Service Industries: A Practical Approach; CRC Press: Boca Raton, FL, USA, 2012. [Google Scholar]
 - Dabous, S.A.; Zeiada, W.; Zayed, T.; Al-Ruzouq, R. Sustainability-informed multi-criteria decision support framework for ranking and prioritization of pavement sections. J. Clean. Prod. 2020, 244, 118755. [Google Scholar] [CrossRef]
 - Saaty, T.L.; Vargas, L.G. Critical Choices for Opec Members and the United States: A Hierarchical Search for Their Desired Future. In The Logic of Priorities; Springer: Berlin/Heidelberg, Germany, 1982; pp. 139–161. [Google Scholar]
 - Song, B.; Kang, S. A Method of Assigning Weights Using a Ranking and Nonhierarchy Comparison. Adv. Decis. Sci. 2016, 2016, 8963214. [Google Scholar] [CrossRef]
 - Chowdhury, M.Z.; Hasan, M.K.; Shahjalal, M.; Hossan, M.T.; Jang, Y.M. Optical Wireless Hybrid Networks: Trends, Opportunities, Challenges, and Research Directions. IEEE Commun. Surv. Tutor. 2020, 22, 930–966. [Google Scholar] [CrossRef]
 - Saaty, R.W. The analytic hierarchy process-what it is and how it is used. Math Model 1987, 9, 161–176. [Google Scholar] [CrossRef]
 - Yıldırım, B.F.; Yıldırım, S.K. Evaluating the Satisfaction Level of Citizens in Municipality Services by Using Picture Fuzzy Vikor Method: 2014–2019 Period Analysis. Decis. Mak. Appl. Manag. Eng. 2022, 5, 50–66. [Google Scholar] [CrossRef]
 - Radovanovi, M.; Ran, A. Application of Hybrid Model Fuzzy Ahp-Vikor in Selection of the Most Efficient Procedure for Rectification of The Optical Sight of the Long-Range Rifle. Decis. Mak. Appl. Manag. Eng. 2020, 3, 131–148. [Google Scholar] [CrossRef]
 - Bakioglu, G.; Atahan, A.O. AHP integrated TOPSIS and VIKOR methods with Pythagorean fuzzy sets to prioritize risks in self-driving vehicles. Appl. Soft Comput. J. 2020, 99, 106948. [Google Scholar] [CrossRef]
 - Albahri, A.H.A.O.S.; Alsattar, A.A.Z.H.A.; Albahri, B.B.Z.A.S. Hospital selection framework for remote MCD patients based on fuzzy q-rung orthopair environment. Neural Comput. Appl. 2022, 5, 1–12. [Google Scholar] [CrossRef]
 - Vojinović, N.; Stević, Ž.; Tanackov, I. A Novel IMF SWARA-FDWGA-PESTEL Analysis for Assessment of Healthcare System. Oper. Res. Eng. Sci. Theory Appl. 2022, 5, 139–151. [Google Scholar] [CrossRef]
 - Hosseini, S.M.; Paydar, M.M.; Hajiaghaei-Keshteli, M. Recovery solutions for ecotourism centers during the Covid-19 pandemic: Utilizing Fuzzy DEMATEL and Fuzzy VIKOR methods. Expert Syst. Appl. 2021, 185, 115594. [Google Scholar] [CrossRef]
 - Büyüközkan, G.; Görener, A. Evaluation of product development partners using an integrated AHP-VIKOR model. Kybernetes 2015. [Google Scholar] [CrossRef]
 - Li, X.; Song, W. A rough VIKOR-based QFD for prioritizing design attributes of product-related service. Math. Probl. Eng. 2016, 2016, 9642018. [Google Scholar] [CrossRef]
 - Nahm, Y.-E. A novel approach to prioritize customer requirements in QFD based on customer satisfaction function for customer-oriented product design. J. Mech. Sci. Technol. 2013, 27, 3765–3777. [Google Scholar] [CrossRef]
 - Singh, S.; Olugu, E.U.; Musa, S.N.; Mahat, A.B.; Wong, K.Y. Strategy selection for sustainable manufacturing with integrated AHP-VIKOR method under interval-valued fuzzy environment. Int. J. Adv. Manuf. Technol. 2016, 84, 547–563. [Google Scholar] [CrossRef]
 - Abdul, D.; Wenqi, J.; Tanveer, A. Prioritization of renewable energy source for electricity generation through AHP-VIKOR integrated methodology. Renew. Energy 2022, 184, 1018–1032. [Google Scholar] [CrossRef]
 - Wang, B.; Song, J.; Ren, J.; Li, K.; Duan, H. Selecting sustainable energy conversion technologies for agricultural residues: A fuzzy AHP-VIKOR based prioritization from life cycle perspective. Resour. Conserv. Recycl. 2019, 142, 78–87. [Google Scholar] [CrossRef]
 - Ramavandi, B.; Darabi, A.H.; Omidvar, M. Risk assessment of hot and humid environments through an integrated fuzzy AHP-VIKOR method. Stoch. Environ. Res. Risk Assess 2021, 35, 2425–2438. [Google Scholar] [CrossRef]
 - Sasirekha, V.; Ilangkumaran, M.; Sakthivel, G. A comparative analysis of fuzzy-based AHP derived MCDM methods to select the apt heterogeneous wireless network. Int. J. Inf. Decis. Sci. 2016, 8, 227–253. [Google Scholar] [CrossRef]
 - Sasirekha, V. Heterogeneous Wireless Network Selection using FAHP integrated with TOPSIS and VIKOR. In Proceedings of the 2013 International Conference on Pattern Recognition, Informatics and Mobile Engineering, Salem, India, 21–22 February 2013. [Google Scholar]
 - Baghla, S.; Bansal, S. Effect of Normalization Techniques in VIKOR Method for Network Selection in Heterogeneous Networks. In Proceedings of the 2014 IEEE International Conference on Computational Intelligence and Computing Research, Coimbatore, India, 18–20 December 2014. [Google Scholar]
 - Baghla, S.; Bansal, S. Performance of VIKOR MADM Method for Vertical Handoffs in Heterogeneous Networks with Various Weighting Methods. In Proceedings of the 8th International Conference on Advanced Computing and Communication Technologies (ICACCT™-2014), Panipat, India, 7 October 2014. [Google Scholar]
 - Maroua, D.; Mohammed, O.; Driss, A. VIKOR for Multi-Criteria Network Selection in Heterogeneous Wireless Networks. In Proceedings of the 2016 International Conference on Wireless Networks and Mobile Communications (WINCOM), Fez, Morocco, 26–29 October 2016. [Google Scholar]
 - Fouladian, M.; Hendessi, F.; Ali, M. Using AHP and Interval VIKOR Methods to Gateway Selection in Integrated VANET and 3G Heterogeneous Wireless Networks in Sparse Situations. Arab. J. Sci. Eng. 2015, 41, 2787–2800. [Google Scholar] [CrossRef]
 - Liang, S.; Zhang, Y.; Fan, B.; Tian, H. Multi-Attribute Vertical Handover Decision-Making Algorithm in a Hybrid VLC-Femto System. IEEE Commun. Lett. 2017, 21, 1521–1524. [Google Scholar] [CrossRef]
 - Li, X.; Zhang, R.; Hanzo, L. Cooperative load balancing in hybrid visible light communications and WiFi. IEEE Trans. Commun. 2015, 63, 1319–1329. [Google Scholar] [CrossRef]
 - Wang, Y.; Haas, H. Dynamic Load Balancing with Handover in Hybrid Li-Fi and Wi-Fi Networks. J. Light Technol. 2015, 33, 4671–4682. [Google Scholar] [CrossRef]
 - Farrag, M.; Shamim, M.Z.; Usman, M.; Hussein, H.S. Load Balancing Scheme in Hybrid WiGig/LiFi Network. IEEE Access 2020, 8, 222429–222438. [Google Scholar] [CrossRef]
 - Ma, W.; Zhang, L.; Jiang, Y. Optimized joint LiFi coordinated multipoint joint transmission clustering and load balancing for hybrid LiFi and WiFi networks. J. Opt. Commun. Netw. 2020, 12, 227–238. [Google Scholar] [CrossRef]
 - Wu, X.; Haas, H. Handover Skipping for LiFi. IEEE Access 2019, 7, 38369–38378. [Google Scholar] [CrossRef]
 - Ma, G.; Parthiban, R.; Karmakar, N. Novel handover algorithms using pattern recognition for hybrid LiFi networks. In Proceedings of the 2022 IEEE Symposium on Computers and Communications (ISCC), Rhodes, Greece, 30 June–3 July 2022; pp. 1–7. [Google Scholar]
 - Wang, Y.; Wu, X.; Haas, H. Fuzzy logic based dynamic handover scheme for indoor Li-Fi and RF hybrid network. In Proceedings of the 2016 IEEE International Conference on Communications (ICC), Kuala Lumpur, Malaysia, 22–27 May 2016; pp. 1–6. [Google Scholar]
 - Wu, X.; Safari, M.; Haas, H. Access point selection for hybrid Li-Fi and Wi-Fi networks. IEEE Trans. Commun. 2017, 65, 5375–5385. [Google Scholar] [CrossRef]
 - Hasan, M.K.; Shahjalal, M.; Chowdhury, M.Z.; Hossan, M.T.; Jang, Y.M. Fuzzy Logic Based Network Selection in Hybrid OCC/Li-Fi Communication System. In Proceedings of the 2018 Tenth International Conference on Ubiquitous and Future Networks (ICUFN), Prague, Czech Republic, 3–6 July 2018; pp. 95–99. [Google Scholar]
 - Sanusi, J.; Idris, S.; Adeshina, S.; Aibinu, A.M.; Umar, I. Development of Handover Decision Algorithms in Hybrid Li-Fi and Wi-Fi Networks. In Proceedings of the 2020 3rd International Conference on Intelligent Sustainable Systems (ICISS), Thoothukudi, India, 3–5 December 2020; pp. 1232–1239. [Google Scholar]
 - Nor, A.M. Access point selection in beyond 5G hybrid MmWave/Wi-Fi/Li-Fi network. Phys. Commun. 2021, 46, 101299. Available online: https://www.sciencedirect.com/science/article/pii/S1874490721000367 (accessed on 11 May 2022). [CrossRef]
 - Ross, T.J. Fuzzy Logic with Engineering Applications; Wiley: Chichester, UK, 2017. [Google Scholar]
 - Lin, C.; Kou, G.; Peng, Y.; Alsaadi, F.E. Aggregation of the nearest consistency matrices with the acceptable consensus in AHP-GDM. Ann. Oper. Res. 2020, 316, 179–195. [Google Scholar] [CrossRef]
 - Kou, G.; Yang, P.; Peng, Y.; Xiao, F.; Chen, Y.; Alsaadi, F.E. Evaluation of feature selection methods for text classification with small datasets using multiple criteria decision-making methods. Appl. Soft Comput. 2020, 86, 105836. [Google Scholar] [CrossRef]
 - Li, G.; Kou, G.; Peng, Y. A group decision making model for integrating heterogeneous information. IEEE Trans. Syst. Man. Cybern. Syst. 2016, 48, 982–992. [Google Scholar] [CrossRef]
 - Zhang, H.; Kou, G.; Peng, Y. Soft consensus cost models for group decision making and economic interpretations. Eur. J. Oper. Res. 2019, 277, 964–980. [Google Scholar] [CrossRef]
 - Kou, G.; Ergu, D.; Shang, J. Enhancing data consistency in decision matrix: Adapting Hadamard model to mitigate judgment contradiction. Eur J Oper Res. 2014, 236, 261–271. [Google Scholar] [CrossRef]
 - Belton, V.; Stewart, T. Multiple Criteria Decision Analysis: An Integrated Approach; Springer Science & Business Media: Berlin, Germany, 2002. [Google Scholar]
 - Kou, G.; Peng, Y.; Wang, G. Evaluation of clustering algorithms for financial risk analysis using MCDM methods. Inf. Sci. 2014, 275, 1–12. [Google Scholar] [CrossRef]
 - Gomez, A.; Shi, K.; Quintana, C.; Maher, R.; Faulkner, G.; Bayvel, P.; O’Brien, D. Design and demonstration of a 400 Gb/s indoor optical wireless communications link. J. Light Technol. 2016, 34, 5332–5339. [Google Scholar] [CrossRef]
 - Goepel, K.D. Implementing the analytic hierarchy process as a standard method for multi-criteria decision making in corporate enterprises—A new AHP excel template with multiple inputs. In Proceedings of the International Symposium on the Analytic Hierarchy Process, Kuala Lumpur, Malaysia, 23–36 June 2013; pp. 1–10. [Google Scholar]
 - Alonso, J.A.; Lamata, M.T. Consistency in the analytic hierarchy process: A new approach. Int. J. Uncertain. Fuzziness Knowl. Based Syst. 2006, 14, 445–459. [Google Scholar] [CrossRef]
 - Ozyurt, A.B.; Basaran, M.; Durak-Ata, L. Impact of Self-Configuration on Handover Performance in Green Cellular Networks. Proc. 2018 Adv. Wirel. Opt. Commun. RTUWO 2018, 2018, 194–197. [Google Scholar]
 - Ozyurt, A.B.; Popoola, W.O. Mobility management in multi-tier LiFi networks. J. Opt. Commun. Netw. 2021, 13, 204–213. [Google Scholar] [CrossRef]
 - Ruggieri, M.; Graziosi, F.; Santucci, F. Modeling of the handover dwell time in cellular mobile communications systems. IEEE Trans. Veh. Technol. 1998, 47, 489–498. [Google Scholar] [CrossRef]
 - Cogalan, T.; Haas, H. Why would 5G need optical wireless communications? In Proceedings of the 2017 IEEE 28th Annual International Symposium on Personal, Indoor, and Mobile Radio Communications (PIMRC), Montreal, QC, Canada, 8–13 October 2017; pp. 1–6. [Google Scholar]
 - Abdallah, W.; Krichen, D.; Boudriga, N. An optical backhaul solution for LiFi-based access networks. Opt. Commun. 2020, 454, 124473. Available online: http://www.sciencedirect.com/science/article/pii/S0030401819307709 (accessed on 21 June 2022). [CrossRef]
 - Murugaveni, S.; Mahalakshmi, K. Optimal frequency reuse scheme based on cuckoo search algorithm in Li-Fi fifth-generation bidirectional communication. IET Commun. 2020, 14, 2554–2563. [Google Scholar] [CrossRef]
 - Haas, H.; Yin, L.; Wang, Y.; Chen, C. What is LiFi? J. Light Technol. 2016, 34, 1533–1544. [Google Scholar] [CrossRef]
 - Tsonev, D.; Chun, H.; Rajbhandari, S.; McKendry, J.J.; Videv, S.; Gu, E.; O’Brien, D. A 3-Gb/s Single-LED OFDM-Based Wireless VLC Link Using a Gallium Nitride μLED. IEEE Photonics Technol. Lett. 2014, 26, 637–640. [Google Scholar] [CrossRef]
 - Huang, X.; Chen, S.; Wang, Z.; Shi, J.; Wang, Y.; Xiao, J.; Chi, N. 2.0-Gb/s visible light link based on adaptive bit allocation OFDM of a single phosphorescent white LED. IEEE Photonics J. 2015, 7, 1–8. [Google Scholar] [CrossRef]
 - Stepniak, G.; Siuzdak, J.; Zwierko, P. Compensation of a VLC phosphorescent white LED nonlinearity by means of Volterra DFE. IEEE Photonics Technol. Lett. 2013, 25, 1597–1600. [Google Scholar] [CrossRef]
 - Deng, P.; Kavehrad, M.; Kashani, M.A. Nonlinear modulation characteristics of white LEDs in visible light communications. In Proceedings of the Optical Fiber Communication Conference, Los Angeles, CA, USA, 22–26 March 2015; p. W2A-64. [Google Scholar]
 - Gutema, T.Z.; Haas, H.; Popoola, W.O. Bias Point Optimisation in LiFi for Capacity Enhancement. J. Light Technol. 2021, 39, 5021–5027. [Google Scholar] [CrossRef]
 - Cheong, D.; Yoon, S.M.; Yoon, G.; Seo, D.; Won, Y. Wireless Light Fidelity Channel Capacity Improvement Using Sparse Sampled Non-Orthogonal Frequency Shift Keying. IEEE Access 2019, 7, 95170–95177. [Google Scholar] [CrossRef]
 - Haas, H. LiFi is a paradigm-shifting 5G technology. Rev. Phys. 2018, 3, 26–31. Available online: http://www.sciencedirect.com/science/article/pii/S2405428317300151 (accessed on 25 June 2022). [CrossRef]
 - Subha, T.D.; Subash, T.D.; Elezabeth Rani, N.; Janani, P. Li-Fi: A Revolution in Wireless Networking. Mater. Today Proc. 2019, 24, 2403–2413. [Google Scholar] [CrossRef]
 - Ayyash, M.; Elgala, H.; Khreishah, A.; Jungnickel, V.; Little, T.; Shao, S.; Freund, R. Coexistence of WiFi and LiFi toward 5G: Concepts, opportunities, and challenges. IEEE Commun. Mag. 2016, 54, 64–71. [Google Scholar] [CrossRef]
 - Ahn, K.-I.; Kwon, J.K. Color intensity modulation for multicolored visible light communications. IEEE Photonics Technol. Lett. 2012, 24, 2254–2257. [Google Scholar] [CrossRef]
 - Chowdhury, M.Z.; Hossan, M.T.; Islam, A.; Jang, Y.M. A Comparative Survey of Optical Wireless Technologies: Architectures and Applications. IEEE Access 2018, 6, 9819–9840. [Google Scholar] [CrossRef]
 - Sarbazi, E.; Safari, M.; Haas, H. The bit error performance and information transfer rate of SPAD array optical receivers. IEEE Trans. Commun. 2020, 68, 5689–5705. [Google Scholar] [CrossRef]
 - Yuksel, H.; Altunay, Ö. Host-to-host TCP/IP connection over serial ports using visible light communication. Phys. Commun. 2020, 43, 101222. Available online: https://www.sciencedirect.com/science/article/pii/S1874490720302998 (accessed on 23 June 2022). [CrossRef]
 - Wu, X.; Soltani, M.D.; Zhou, L.; Safari, M.; Haas, H. Hybrid LiFi and WiFi Networks: A Survey. IEEE Commun. Surv. Tutor. 2021, 23, 1398–1420. [Google Scholar] [CrossRef]
 - Wu, X.; Haas, H. Joint Optimisation of Load Balancing and Handover for Hybrid LiFi and WiFi Networks Xiping. J. Opt. Commun. Netw. 2019, 11, 588–597. [Google Scholar] [CrossRef]
 - Soltani, M.D.; Purwita, A.A.; Zeng, Z.; Chen, C.; Haas, H.; Safari, M. An Orientation-based Random Waypoint Model for User Mobility in Wireless Networks. In Proceedings of the 2020 IEEE International Conference on Communications Workshops (ICC Workshops), Dublin, Ireland, 7–11 June 2020. [Google Scholar]
 - Zhou, Z.; Yang, Z.; Wu, C.; Shangguan, L.; Cai, H.; Liu, Y.; Ni, L.M. WiFi-Based Indoor Line-of-Sight Identification. IEEE Trans. Wirel. Commun. 2015, 14, 6125–6136. [Google Scholar] [CrossRef]
 - Hou, J.; O’Brien, D.C. Vertical handover-decision-making algorithm using fuzzy logic for the integrated Radio-and-OW system. IEEE Trans. Wirel. Commun. 2006, 5, 176–185. [Google Scholar] [CrossRef]
 - Wu, X.; Brien, D.C.O. Parallel Transmission LiFi. IEEE Trans. Wirel. Commun. 2020, 19, 6268–6276. [Google Scholar] [CrossRef]
 - Kleinrock, L.; Gail, R. Queueing Systems: Theory; Wiley: Hoboken, NJ, USA, 1975; Volume 1. [Google Scholar]
 - Goepel, K.D. Comparison of judgment scales of the analytical hierarchy process—A new approach. Int. J. Inf. Technol. Decis. Mak. 2019, 18, 445–463. [Google Scholar] [CrossRef]
 - Goepel, K. Judgment scales of the analytical hierarchy process: The balanced scale. In Proceedings of the International Symposium on the Analytic Hierarchy Process, Hong Kong, China, 12–15 July 2018. [Google Scholar]
 - Escobar, M.T.; Aguarón, J.; Moreno-Jiménez, J.M. A note on AHP group consistency for the row geometric mean priorization procedure. Eur. J. Oper. Res. 2004, 153, 318–322. [Google Scholar] [CrossRef]
 - Jost, L. Entropy and diversity. Oikos 2006, 113, 363–375. [Google Scholar] [CrossRef]
 - Srdjevic, B.; Srdjevic, Z.; Reynolds, K.M.; Lakicevic, M.; Zdero, S. Using Analytic Hierarchy Process and Best–Worst Method in Group Evaluation of Urban Park Quality. Forests 2022, 13, 290. Available online: https://www.mdpi.com/1999-4907/13/2/290 (accessed on 16 June 2022). [CrossRef]
 - Gómez-Cano, C.A.; Sánchez-Castillo, V.; Millán-Rojas, E.E. Aproximación teórico-práctica al concepto de Valor Ganado en la gestión de proyectos. Rev. Criterios. 2020, 27, 189–216. [Google Scholar] [CrossRef]
 - Alamoodi, A.H.; Albahri, O.S.; Zaidan, A.A.; AlSattar, H.A.; Ahmed, M.A.; Pamucar, D.; Zaidan, B.B.; Albahri, A.S.; Mahmoud, M.S. New Extension of Fuzzy-Weighted Zero-Inconsistency and Fuzzy Decision by Opinion Score Method Based on Cubic Pythagorean Fuzzy Environment: A Benchmarking Case Study of Sign Language Recognition Systems. Int. J. Fuzzy Syst. 2022, 22, 1–8. [Google Scholar]
 











| Ref | Proposed Methods | Hybrid Network Types | Objective | Problem Considered | Issues Considered | Implementation | Other | ||||||||||||
|---|---|---|---|---|---|---|---|---|---|---|---|---|---|---|---|---|---|---|---|
| LB | APA | HO | Blockage | Shadowing | Interferences | Mobility | Simulation only | Mathematics only | Simulation and Mathematics | Criteria evaluation | Weighted criteria | Prioritize criteria | DM | MCDM | |||||
| VHO | HHO | ||||||||||||||||||
| [59] | A novel dynamic handover scheme based on fuzzy logic (FL)  | RF–LiFi | Reduce the HO overhead | Yes | No | Yes | Yes | Yes | Yes | N/A | Yes | No | No | Yes | Yes | No | No | Yes | No | 
| [60] | Two-stage APS based on FL  | WiFi–LiFi | Reduce complexity and achieve higher throughput  | No | Yes | No | No | No | No | N/A | No | No | No | Yes | Yes | No | No | Yes | No | 
| [21] | A novel algorithm based on FL and a novel load-balancing scheme | WiFi–LiFi | Reduce the computational complexity and achieve a higher throughput | Yes | Yes | Yes | Yes | Yes | Yes | N/A | Yes | No | No | Yes | Yes | No | No | Yes | No | 
| [63] | A two-phase APS scheme is proposed based on FL | mmWave–WiFi–LiFi | Reduce the computational complexity and achieve a higher throughput | Yes | Yes | No | No | Yes | No | Yes | No | No | No | Yes | Yes | No | No | Yes | No | 
| [62] | A fuzzy logic (FL) and fuzzy rule-based artificial neural network (ANN) handover decision algorithms | WiFi–LiFi | To tackle the frequent handover experienced in the hybrid LiFi/WiFi network and reduce the complexity | No | Yes | Yes | No | No | No | No | Yes | No | No | Yes | Yes | No | No | Yes | No | 
| [61] | Fuzzy logic scheme for APA | OCC–LiFi | APA+reduced complexity and enhanced QoS | No | Yes | Yes | No | No | No | Yes | No | No | No | Yes | Yes | No | No | Yes | No | 
| Our study | AHP method using Shannon Entropy and VIKOR | WiFi–LiFi | APS, priority, weighted criteria, enhance QoS, reduce complexity, and boost system performance | Yes | Yes | Yes | Yes | Yes | Yes | N/A | Yes | Yes | Yes | Yes | Yes | Yes | Yes | Yes | Yes | 
| Ref. | User Mobility | Network Topology | |
|---|---|---|---|
| Type | Value (m/s) | ||
| [76] | User velocity | 0.2, 0.5, and 1.4 | Multitier LiFi Networks | 
| [97] | User speed | 1, 1.4, and 2 | LiFi and mmWave networks | 
| [21] | User speed | 0–5 | Hybrid LiFi and WiFi Networks | 
| [18] | User speed | 0–2.5 | Hybrid LiFi and WiFi Networks | 
| [96] | User velocity | 0–2, and 0–5 | Hybrid LiFi and WiFi Networks | 
| [54] | User movement | 0–1 | Hybrid LiFi and WiFi Networks | 
| [98] | Moving speed | 0, 0.5, 1, 1.5, and 2 | LiFi and WiFi | 
| [79] | User speed | 1 | LiFi-based access networks | 
| [55] | Node speed | 0.3–0.7 | Hybrid WiGig/LiFi Network | 
| Criteria | Measurement Units | Values | ||||
|---|---|---|---|---|---|---|
| Low | Not Low | Medium | Not High | High | ||
| LiFi capacity | Mbps | 0–427 | 427–432 | 432–437 | 437–442 | 442–447 | 
| WiFi capacity | Mbps | 0–10 | 10–30 | 30–60 | 60–90 | 90–120 | 
| LiFi CDT | Time (s) | 0– 0.5 | 0.6–1.625 | 1.626–2.75 | 2.76–3.875 | 3.876–5 | 
| Occurrence rate | n/min | 0–0.1 | 0.1–5 | 5–10 | 10–15 | 15–20 | 
| Occupation rate | n | 0–0.1 | 0.1–0.25 | 0.25–0.5 | 0.5–0.75 | 0.75–1 | 
| Categories | LiFi Capacity  | WiFi Capacity  | LiFi CDT | Occurrence Rate | Occupation Rate | Rule ID (Ɽ from Supplementary Materials)  | |
|---|---|---|---|---|---|---|---|
| Category 1(G1) | Low blockage; Med–High speed | High | Med | High | Not low | Low | Rule 270 | 
| Med | Not high | Med | Low | Not low | Rule 1449 | ||
| Low blockage; Lower speed | High | Med | Low | Not low | Low | Rule 370 | |
| High | Not low | Not low | Low | Not low | Rule 474 | ||
| Category 2(G2) | High blockage; Med–High speed | Low | Med | Not high | Not high | High | Rule 2781 | 
| Not low | Not low | Med | High | Not high | Rule 2302 | ||
| High blockage; Lower speed | Low | Low | Low | Not high | High | Rule 3106 | |
| Not low | Not low | Not low | High | Not high | Rule 2327 | ||
| Category 3(G3) | Med blockage; High speed | Not high | Not high | Med | Med | Med | Rule 813 | 
| Med blockage; Med speed | Med | Med | Not low | Med | Med | Rule 1588 | |
| Med blockage; Low speed | Not high | Med | Low | Med | Med | Rule 988 | |
| Level of Importance  | Description | Elaboration | 
|---|---|---|
| 1 | Equal importance | Equal importance two different actions contribute equally to the goal. | 
| 3 | Weak importance | Experience and judgement slightly favor one action over another. | 
| 5 | Essential or strong importance | Expertise and judgment strongly favor one action over another. | 
| 7 | Demonstrated importance | Action is highly preferred and its majority is seen in certainty. | 
| 9 | Absolute importance | The evidence favoring one action over another is of the highest possible standard. | 
| 2, 4, 6, 8 | Intermediate values between the two adjacent judgments | If a compromise is required. | 
| LiFi Capacity | WiFi Capacity | LiFi CDT | Occurrence Rate | Occupation Rate | |
|---|---|---|---|---|---|
| LiFi capacity | W1/W1 | W1/W2 | W1/W3 | W1/W4 | W1/W5 | 
| WiFi capacity | W2/W1 | W2/W2 | W2/W3 | W2/W4 | W2/W5 | 
| LiFi CDT | W3/W1 | W3/W2 | W3/W3 | W3/W4 | W3/W5 | 
| Occurrence rate | W4/W1 | W4/W2 | W4/W3 | W4/W4 | W4/W5 | 
| Occupation rate | W5/W1 | W5/W2 | W5/W3 | W5/W4 | W5/W5 | 
| Criteria | C1 | C2 | C3 | C4 | C5 | |
|---|---|---|---|---|---|---|
| Alternatives | LiFi Capacity | WiFi Capacity | LiFi CDT | Occurrence Rate | Occupation Rate | |
| A1 | LiFi | 444 | 41 | 4.8 | 2 | 0.1 | 
| A2 | LiFi | 435 | 73 | 1.9 | 0.1 | 0.24 | 
| A3 | WiFi | 445 | 35 | 0.4 | 3 | 0.1 | 
| A4 | LiFi | 446 | 17 | 0.8 | 0.1 | 0.21 | 
| A5 | WiFi | 354 | 59 | 3.3 | 13 | 0.88 | 
| A6 | WiFi | 428 | 22 | 1.7 | 26 | 0.55 | 
| A7 | WiFi | 246 | 6 | 0.36 | 11 | 0.93 | 
| A8 | WiFi | 429 | 14 | 1.2 | 28 | 0.62 | 
| A9 | LiFi | 439 | 84 | 2.5 | 7 | 0.34 | 
| A10 | LiFi | 435 | 46 | 1.4 | 6 | 0.44 | 
| A11 | WiFi | 440 | 32 | 0.21 | 8 | 0.37 | 
| Criteria | Benefits Criteria | Cost Criteria | 
|---|---|---|
| LiFi capacity | ✔ | |
| WiFi capacity | ✔ | |
| LiFi CDT | ✔ | |
| Occupation rate | ✔ | |
| Occurrence rate | ✔ | 
| Scenario 1: LiFi Capacity | |||||||
|---|---|---|---|---|---|---|---|
| Alternative | LiFi Capacity | WiFi Capacity | LiFi CDT | Occurrence Rate | Occupation Rate | Rule Based on Ɽ  | Rank | 
| A1 | 444 | 41 | 4.8 | 2 | 0.1 | Rule 270 | 3 | 
| A2 | 435 | 73 | 1.9 | 0.1 | 0.24 | Rule 1449 | 6 | 
| A3 | 445 | 35 | 0.4 | 3 | 0.1 | Rule 370 | 2 | 
| A4 | 446 | 17 | 0.8 | 0.1 | 0.21 | Rule 474 | 1 | 
| A5 | 354 | 59 | 3.3 | 13 | 0.88 | Rule 2781 | 10 | 
| A6 | 428 | 22 | 1.7 | 26 | 0.55 | Rule 2302 | 9 | 
| A7 | 246 | 6 | 0.36 | 11 | 0.93 | Rule 3106 | 11 | 
| A8 | 429 | 14 | 1.2 | 28 | 0.62 | Rule 2327 | 8 | 
| A9 | 439 | 84 | 2.5 | 7 | 0.34 | Rule 813 | 5 | 
| A10 | 435 | 46 | 1.4 | 6 | 0.44 | Rule 1588 | 7 | 
| A11 | 440 | 32 | 0.21 | 8 | 0.37 | Rule 988 | 4 | 
| Scenario 2: WiFi Capacity | |||||||
|---|---|---|---|---|---|---|---|
| Alternative | LiFi Capacity | WiFi Capacity | LiFi CDT | Occurrence Rate | Occupation Rate | Rule Based on Ɽ  | Rank | 
| A1 | 444 | 41 | 4.8 | 2 | 0.1 | Rule 270 | 5 | 
| A2 | 435 | 73 | 1.9 | 0.1 | 0.24 | Rule 1449 | 2 | 
| A3 | 445 | 35 | 0.4 | 3 | 0.1 | Rule 370 | 6 | 
| A4 | 446 | 17 | 0.8 | 0.1 | 0.21 | Rule 474 | 9 | 
| A5 | 354 | 59 | 3.3 | 13 | 0.88 | Rule 2781 | 3 | 
| A6 | 428 | 22 | 1.7 | 26 | 0.55 | Rule 2302 | 8 | 
| A7 | 246 | 6 | 0.36 | 11 | 0.93 | Rule 3106 | 11 | 
| A8 | 429 | 14 | 1.2 | 28 | 0.62 | Rule 2327 | 10 | 
| A9 | 439 | 84 | 2.5 | 7 | 0.34 | Rule 813 | 1 | 
| A10 | 435 | 46 | 1.4 | 6 | 0.44 | Rule 1588 | 4 | 
| A11 | 440 | 32 | 0.21 | 8 | 0.37 | Rule 988 | 7 | 
| Scenario 3: LiFi CDT | |||||||
|---|---|---|---|---|---|---|---|
| Alternative | LiFi Capacity | WiFi Capacity | LiFi CDT | Occurrence Rate | Occupation Rate | Rule Based on Ɽ | Rank | 
| A1 | 444 | 41 | 4.8 | 2 | 0.1 | Rule 270 | 1 | 
| A2 | 435 | 73 | 1.9 | 0.1 | 0.24 | Rule 1449 | 4 | 
| A3 | 445 | 35 | 0.4 | 3 | 0.1 | Rule 370 | 9 | 
| A4 | 446 | 17 | 0.8 | 0.1 | 0.21 | Rule 474 | 8 | 
| A5 | 354 | 59 | 3.3 | 13 | 0.88 | Rule 2781 | 2 | 
| A6 | 428 | 22 | 1.7 | 26 | 0.55 | Rule 2302 | 5 | 
| A7 | 246 | 6 | 0.36 | 11 | 0.93 | Rule 3106 | 10 | 
| A8 | 429 | 14 | 1.2 | 28 | 0.62 | Rule 2327 | 7 | 
| A9 | 439 | 84 | 2.5 | 7 | 0.34 | Rule 813 | 3 | 
| A10 | 435 | 46 | 1.4 | 6 | 0.44 | Rule 1588 | 6 | 
| A11 | 440 | 32 | 0.21 | 8 | 0.37 | Rule 988 | 11 | 
| Scenario 4: Occurrence Rate | |||||||
|---|---|---|---|---|---|---|---|
| Alternative | LiFi Capacity | WiFi Capacity | LiFi CDT | Occurrence Rate | Occupation Rate | Rule Based on Ɽ | Rank | 
| A1 | 444 | 41 | 4.8 | 2 | 0.1 | Rule 270 | 3 | 
| A2 | 435 | 73 | 1.9 | 0.1 | 0.24 | Rule 1449 | 1 | 
| A3 | 445 | 35 | 0.4 | 3 | 0.1 | Rule 370 | 4 | 
| A4 | 446 | 17 | 0.8 | 0.1 | 0.21 | Rule 474 | 2 | 
| A5 | 354 | 59 | 3.3 | 13 | 0.88 | Rule 2781 | 9 | 
| A6 | 428 | 22 | 1.7 | 26 | 0.55 | Rule 2302 | 10 | 
| A7 | 246 | 6 | 0.36 | 11 | 0.93 | Rule 3106 | 8 | 
| A8 | 429 | 14 | 1.2 | 28 | 0.62 | Rule 2327 | 11 | 
| A9 | 439 | 84 | 2.5 | 7 | 0.34 | Rule 813 | 6 | 
| A10 | 435 | 46 | 1.4 | 6 | 0.44 | Rule 1588 | 5 | 
| A11 | 440 | 32 | 0.21 | 8 | 0.37 | Rule 988 | 7 | 
| Scenario 5: Occupation Rate | |||||||
|---|---|---|---|---|---|---|---|
| Alternative | LiFi Capacity | WiFi Capacity | LiFi CDT | Occurrence Rate | Occupation Rate | Rule Based on Ɽ | Rank | 
| A1 | 444 | 41 | 4.8 | 2 | 0.1 | Rule 270 | 1 | 
| A2 | 435 | 73 | 1.9 | 0.1 | 0.24 | Rule 1449 | 4 | 
| A3 | 445 | 35 | 0.4 | 3 | 0.1 | Rule 370 | 2 | 
| A4 | 446 | 17 | 0.8 | 0.1 | 0.21 | Rule 474 | 3 | 
| A5 | 354 | 59 | 3.3 | 13 | 0.88 | Rule 2781 | 10 | 
| A6 | 428 | 22 | 1.7 | 26 | 0.55 | Rule 2302 | 8 | 
| A7 | 246 | 6 | 0.36 | 11 | 0.93 | Rule 3106 | 11 | 
| A8 | 429 | 14 | 1.2 | 28 | 0.62 | Rule 2327 | 9 | 
| A9 | 439 | 84 | 2.5 | 7 | 0.34 | Rule 813 | 5 | 
| A10 | 435 | 46 | 1.4 | 6 | 0.44 | Rule 1588 | 7 | 
| A11 | 440 | 32 | 0.21 | 8 | 0.37 | Rule 988 | 6 | 
| Alternative | Rank Based on 1st Criteria | Rank Based on 2nd Criteria | Rank Based on 3rd Criteria | Rank Based on 4th Criteria | Rank Based on 5th Criteria | 
|---|---|---|---|---|---|
| A1 | 3 | 5 | 1 | 3 | 1 | 
| A2 | 6 | 2 | 4 | 1 | 4 | 
| A3 | 2 | 6 | 9 | 4 | 2 | 
| A4 | 1 | 9 | 8 | 2 | 3 | 
| A5 | 10 | 3 | 2 | 9 | 10 | 
| A6 | 9 | 8 | 5 | 10 | 8 | 
| A7 | 11 | 11 | 10 | 8 | 11 | 
| A8 | 8 | 10 | 7 | 11 | 9 | 
| A9 | 5 | 1 | 3 | 6 | 5 | 
| A10 | 7 | 4 | 6 | 5 | 7 | 
| A11 | 4 | 7 | 11 | 7 | 6 | 
| Q1 | Q2 | Q3 | Q4 | Q5 | Q6 | Q7 | Q8 | Q9 | Q10 | |||||||||||
|---|---|---|---|---|---|---|---|---|---|---|---|---|---|---|---|---|---|---|---|---|
| LiFi capacity | WiFi capacity | LiFi capacity | LiFi CDT | LiFi capacity | Occurrence rate | LiFi capacity | Occupation rate | WiFi capacity | LiFi CDT | WiFi capacity | Occurrence rate | WiFi capacity | Occupation rate | LiFi CDT | Occurrence rate | LiFi CDT | Occupation rate | Occurrence rate | Occupation rate | |
| EXPERT 1 | - | 5 | - | 9 | 7 | - | 1 | 1 | 9 | - | 5 | - | 5 | - | 9 | - | 7 | - | 7 | - | 
| EXPERT 2 | 9 | - | 7 | - | 7 | - | 7 | - | - | 5 | 5 | - | 5 | - | 5 | - | 7 | - | 1 | 1 | 
| EXPERT 3 | 7 | - | 9 | - | 5 | - | 7 | - | - | 7 | 5 | - | 5 | - | 9 | - | 7 | - | 1 | 1 | 
| EXPERT 4 | 7 | - | 7 | - | 7 | - | 9 | - | - | 7 | - | 5 | - | 5 | - | 7 | 9 | - | 1 | 1 | 
| EXPERT 5 | 9 | - | 9 | - | 7 | - | 9 | - | - | 7 | 7 | - | 5 | - | 5 | - | 9 | - | 1 | 1 | 
| EXPERT 6 | 9 | - | 7 | - | 9 | - | 7 | - | - | 7 | 7 | - | 5 | - | 3 | - | 9 | - | 1 | 1 | 
| EXPERT 7 | 9 | - | 5 | - | 7 | - | 9 | - | - | 5 | - | 9 | - | 7 | - | 5 | - | 1 | 1 | |
| EXPERT 8 | 7 | - | 5 | - | 7 | - | 7 | - | - | 5 | 3 | - | 5 | - | 9 | - | 5 | - | 1 | 1 | 
| 8 = k Number of Participants 5 = n Number of Criteria | |||||||||||
|---|---|---|---|---|---|---|---|---|---|---|---|
| EXPERT ID | LiFi Capacity | WiFi Capacity | LiFi CDT | Occurrence Rate | Occupation Rate | EXPERT ID | LiFi Capacity | WiFi Capacity | LiFi CDT | Occurrence Rate | Occupation Rate | 
| Expert 1 | 1 | 1/5 | 9 | 7 | 1 | Expert 5 | 1 | 9 | 9 | 7 | 9 | 
| 5 | 1 | 9 | 5 | 9 | 1/9 | 1 | 1/7 | 7 | 5 | ||
| 1/9 | 1/9 | 1 | 7 | 9 | 1/9 | 7 | 1 | 5 | 9 | ||
| 1/7 | 1/5 | 1/7 | 1 | 7 | 1/7 | 1/7 | 1/5 | 1 | 1 | ||
| 1 | 1/9 | 1/9 | 1/7 | 1 | 1/9 | 1/5 | 1/9 | 1 | 1 | ||
| Expert 2 | 1 | 9 | 7 | 7 | 7 | Expert 6 | 1 | 9 | 7 | 9 | 9 | 
| 1/9 | 1 | 1/5 | 5 | 5 | 1/9 | 1 | 7 | 1/7 | 5 | ||
| 1/7 | 5 | 1 | 5 | 7 | 1/7 | 1/7 | 1 | 3 | 9 | ||
| 1/7 | 1/5 | 1/5 | 1 | 1 | 1/9 | 7 | 1/3 | 1 | 1 | ||
| 1/7 | 1/5 | 1/7 | 1 | 1 | 1/9 | 1/5 | 1/9 | 1 | 1 | ||
| Expert 3 | 1 | 7 | 9 | 5 | 7 | Expert 7 | 1 | 9 | 5 | 7 | 9 | 
| 1/7 | 1 | 1/7 | 5 | 5 | 1/9 | 1 | 1/5 | 9 | 5 | ||
| 1/9 | 7 | 1 | 9 | 7 | 1/5 | 5 | 1 | 7 | 5 | ||
| 1/5 | 1/5 | 1/9 | 1 | 1 | 1/7 | 1/9 | 1/7 | 1 | 1 | ||
| 1/7 | 1/5 | 1/7 | 1 | 1 | 1/9 | 1/5 | 1/5 | 1 | 1 | ||
| Expert 4 | 1 | 7 | 7 | 7 | 9 | Expert 8 | 1 | 7 | 5 | 7 | 7 | 
| 1/7 | 1 | 1/7 | 1/5 | 1/5 | 1/7 | 1 | 1/5 | 3 | 5 | ||
| 1/7 | 7 | 1 | 1/7 | 9 | 1/5 | 5 | 1 | 9 | 5 | ||
| 1/7 | 5 | 7 | 1 | 1 | 1/7 | 1/3 | 1/9 | 1 | 1 | ||
| 1/9 | 5 | 1/9 | 1 | 1 | 1/7 | 1/5 | 1/5 | 1 | 1 | ||
| Expert 1 | Expert 2 | Expert 3 | Expert 4 | Expert 5 | Expert 6 | Expert 7 | Expert 8 | ||
|---|---|---|---|---|---|---|---|---|---|
| RGMM | LiFi capacity | 27.7% | 60.6% | 58.2% | 54.1% | 61.6% | 52.1% | 57.9% | 55.4% | 
| WiFi capacity | 46.4% | 10.3% | 9.2% | 2.7% | 9.7% | 17.6% | 12.5% | 10.1% | |
| LiFi CDT | 14.5% | 21.9% | 26.1% | 16.7% | 22.7% | 14.2% | 22.7% | 26.4% | |
| Occurrence rate | 6.8% | 3.8% | 3.4% | 18.8% | 3.3% | 12.5% | 3.4% | 3.9% | |
| Occupation rate | 4.6% | 3.5% | 3.1% | 7.7% | 2.7% | 3.6% | 5.4% | 4.1% | 
| Consolidated | LiFi Capacity | WiFi Capacity | LiFi CDT | Occurrence Rate | Occupation Rate | |
| LiFi capacity | 5.089 | 7.071 | 6.926 | 6.223 | ||
| WiFi capacity | 0.196 | 0.442 | 2.258 | 3.599 | ||
| LiFi CDT | 0.141 | 2.26 | 3.789 | 7.297 | ||
| Occurrence rate | 0.144 | 0.443 | 0.264 | 1.275 | ||
| Occupation rate | 0.161 | 0.278 | 0.137 | 0.784 | 
| Matrix | LiFi Capacity | WiFi Capacity | LiFi CDT | Occurrence Rate | Occupation Rate | Normalized Principal Eigenvector 100% | Weights | Values | |
|---|---|---|---|---|---|---|---|---|---|
| LiFi capacity | 1 | 5 | 7 | 7 | 6 2/9 | 59.28% | 0.5928 | Consistency Ratio CR: | 9.1% | 
| WiFi capacity | 1/5 | 1 | 4/9 | 2 1/4 | 3 3/5 | 11.07% | 0.1107 | GCI: | 0.33 | 
| LiFi CDT | 1/7 | 2 1/4 | 1 | 3 4/5 | 7 2/7 | 19.68% | 0.1968 | EVM Check | 1.2 × 10−09 | 
| Occurrence rate | 1/7 | 4/9 | 1/4 | 1 | 1 2/7 | 5.52% | 0.0552 | α | 0.1 | 
| Occupation rate | 1/6 | 2/7 | 1/7 | 7/9 | 1 | 4.45% | 0.0445 | AHP-S* | 77.8% | 
| Consistency Ratio (CR), Geometric Consistency Index (GCI),  Earned Value Management (EVM), AHP consensus indicator: (AHP-S*), Mean relative Error (MRE), and Lambada (Alonson/Lambada). Note: In this work, we used a linear scale.  | SUM = 100% | SUM = 1 | Lambda | 5.410 | |||||
| Eigenvalue | 5.40995468 | ||||||||
| Error: | 1.0× 10−08 | ||||||||
| Iterations | 7.0× 10+00 | ||||||||
| APs | Benefit Criteria | Cost Criteria | |||
|---|---|---|---|---|---|
| LiFi Capacity | WiFi Capacity | LiFi CDT | Occurrence Rate | Occupation Rate | |
| A1 | 444 | 41 | 4.8 | 2 | 0.1 | 
| A2 | 435 | 73 | 1.9 | 0.1 | 0.24 | 
| A3 | 445 | 35 | 0.4 | 3 | 0.1 | 
| A4 | 446 | 17 | 0.8 | 0.1 | 0.21 | 
| A5 | 354 | 59 | 3.3 | 13 | 0.88 | 
| A6 | 428 | 22 | 1.7 | 26 | 0.55 | 
| A7 | 246 | 6 | 0.36 | 11 | 0.93 | 
| A8 | 429 | 14 | 1.2 | 28 | 0.62 | 
| A9 | 439 | 84 | 2.5 | 7 | 0.34 | 
| A10 | 435 | 46 | 1.4 | 6 | 0.44 | 
| A11 | 440 | 32 | 0.21 | 8 | 0.37 | 
| F* | 446.000 | 84.000 | 4.800 | 0.100 | 0.100 | 
| F- | 246.000 | 6.000 | 0.210 | 28.000 | 0.930 | 
| Access points | LiFi  Capacity  | WiFi  Capacity  | LiFi CDT | Occurrence Rate | Occupation Rate | S | R | Q | 
|---|---|---|---|---|---|---|---|---|
| Weights | 0.5928 | 0.1107 | 0.1968 | 0.0552 | 0.0445 | |||
| A1 | 0.006 | 0.061 | 0.000 | 0.004 | 0.000 | 0.071 | 0.061 | 0 | 
| A2 | 0.033 | 0.016 | 0.124 | 0.000 | 0.008 | 0.180 | 0.124 | 0.121015022 | 
| A3 | 0.003 | 0.070 | 0.189 | 0.006 | 0.000 | 0.267 | 0.189 | 0.230313159 | 
| A4 | 0.000 | 0.095 | 0.172 | 0.000 | 0.006 | 0.272 | 0.172 | 0.217331759 | 
| A5 | 0.273 | 0.035 | 0.064 | 0.026 | 0.042 | 0.440 | 0.273 | 0.406561663 | 
| A6 | 0.053 | 0.088 | 0.133 | 0.051 | 0.024 | 0.350 | 0.133 | 0.224423969 | 
| A7 | 0.593 | 0.111 | 0.190 | 0.022 | 0.045 | 0.960 | 0.593 | 1 | 
| A8 | 0.050 | 0.099 | 0.154 | 0.055 | 0.028 | 0.387 | 0.154 | 0.265688099 | 
| A9 | 0.021 | 0.000 | 0.099 | 0.014 | 0.013 | 0.146 | 0.099 | 0.077607542 | 
| A10 | 0.033 | 0.054 | 0.146 | 0.012 | 0.018 | 0.262 | 0.146 | 0.187365961 | 
| S*= | S- | R* | R- | |||||
| 0.071 | 0.960 | 0.061 | 0.593 | |||||
| Access Points | S | S Rank | R | R Rank | Q | Q Rank | 
|---|---|---|---|---|---|---|
| A1 | 0.071 | 1 | 0.061 | 1 | 0.0000 | 1 | 
| A2 | 0.180 | 3 | 0.124 | 3 | 0.1210 | 3 | 
| A3 | 0.267 | 7 | 0.189 | 5 | 0.2303 | 7 | 
| A4 | 0.272 | 5 | 0.172 | 6 | 0.2173 | 5 | 
| A5 | 0.440 | 10 | 0.273 | 10 | 0.4066 | 10 | 
| A6 | 0.350 | 6 | 0.133 | 8 | 0.2244 | 6 | 
| A7 | 0.960 | 11 | 0.593 | 11 | 1.0000 | 11 | 
| A8 | 0.387 | 9 | 0.154 | 9 | 0.2657 | 8 | 
| A9 | 0.146 | 2 | 0.099 | 2 | 0.0776 | 2 | 
| A10 | 0.262 | 4 | 0.146 | 4 | 0.1874 | 4 | 
| A11 | 0.071 | 8 | 0.061 | 7 | 0.2670 | 9 | 
| Results | Individual Criteria Ranking (ICR) | AHP–VIKORRanking | |||||
|---|---|---|---|---|---|---|---|
| Rank Order | Alternative Number and Rule ID | Using LiFi Capacity | Using WiFi Capacity | Using LiFi CDT | Using Occurrence Rate | Using Occupation Rate | Using Weighted Criteria | 
| 1st (best) | Alternative number | A4 | A9 | A1 | A2 | A1 | A1 | 
| Rule ID | 474 | 813 | 270 | 1449 | 270 | 270 | |
| 2nd | Alternative number | A3 | A2 | A5 | A4 | A3 | A9 | 
| Rule ID | 370 | 1449 | 2781 | 474 | 370 | 813 | |
| 3rd | Alternative number | A1 | A5 | A9 | A1 | A4 | A2 | 
| Rule ID | 270 | 2781 | 813 | 270 | 474 | 1449 | |
| 4th | Alternative number | A11 | A10 | A2 | A3 | A2 | A10 | 
| Rule ID | 988 | 1588 | 1449 | 370 | 1449 | 1588 | |
| 5th | Alternative number | A9 | A1 | A6 | A10 | A9 | A4 | 
| Rule ID | 813 | 270 | 2302 | 1588 | 813 | 474 | |
| 6th | Alternative number | A2 | A3 | A10 | A9 | A11 | A6 | 
| Rule ID | 1449 | 370 | 1588 | 813 | 988 | 2302 | |
| 7th | Alternative number | A10 | A11 | A8 | A11 | A10 | A3 | 
| Rule ID | 1588 | 988 | 2327 | 988 | 1588 | 370 | |
| 8th | Alternative number | A8 | A6 | A4 | A7 | A6 | A8 | 
| Rule ID | 2327 | 2302 | 474 | 3106 | 2302 | 2327 | |
| 9th | Alternative number | A6 | A4 | A3 | A5 | A8 | A11 | 
| Rule ID | 2302 | 474 | 370 | 2781 | 2327 | 988 | |
| 10th | Alternative number | A5 | A8 | A7 | A6 | A5 | A5 | 
| Rule ID | 2781 | 2327 | 3106 | 2302 | 2781 | 2781 | |
| 11th (worst) | Alternative number | A7 | A7 | A11 | A8 | A7 | A7 | 
| Rule ID | 3106 | 3106 | 988 | 2327 | 3106 | 3106 | |
| Scenario No. | Scenario Setup | Benefit | Cost | ||||
|---|---|---|---|---|---|---|---|
| Benefit Criteria | Cost Criteria | LiFi Capacity | WiFi Capacity | LiFi CDT | Occurrence Rate | Occupation Rate | |
| Scenario 1 | 90% | 10% | 0.9/3 | 0.9/3 | 0.9/3 | 0.1/2 | 0.1/2 | 
| Scenario 2 | 80% | 20% | 0.8/3 | 0.8/3 | 0.8/3 | 0.2/2 | 0.2/2 | 
| Scenario 3 | 70% | 30% | 0.7/3 | 0.7/3 | 0.7/3 | 0.3/2 | 0.3/2 | 
| Scenario 4 | 60% | 40% | 0.6/3 | 0.6/3 | 0.6/3 | 0.4/2 | 0.4/2 | 
| Scenario 5 | 50% | 50% | 0.5/3 | 0.5/3 | 0.5/3 | 0.5/2 | 0.5/2 | 
| Weight | Benefit | Cost | |||
|---|---|---|---|---|---|
| LiFi Capacity | WiFi Capacity | LiFi CDT | Occurrence Rate | Occupation Rate | |
| Original | 0.5928 | 0.1107 | 0.1968 | 0.0552 | 0.0445 | 
| Scenario 1 | 0.3 | 0.3 | 0.3 | 0.05 | 0.05 | 
| Scenario 2 | 0.266666667 | 0.26666667 | 0.26666667 | 0.1 | 0.1 | 
| Scenario 3 | 0.233333333 | 0.23333333 | 0.23333333 | 0.15 | 0.15 | 
| Scenario 4 | 0.2 | 0.2 | 0.2 | 0.2 | 0.2 | 
| Scenario 5 | 0.166666667 | 0.16666667 | 0.16666667 | 0.25 | 0.25 | 
| Alternatives | Scenario 1 | Scenario 2 | Scenario 3 | |||||||||
|---|---|---|---|---|---|---|---|---|---|---|---|---|
| S | R | Q | Order | S | R | Q | Order | S | R | Q | Order | |
| A1 | 0.17179 | 0.165385 | 0.08452 | 2 | 0.156485 | 0.147009 | 0.08452 | 2 | 0.141181 | 0.128632 | 0.050302 | 2 | 
| A2 | 0.256784 | 0.189542 | 0.213016 | 4 | 0.237623 | 0.168482 | 0.211505 | 4 | 0.218462 | 0.147422 | 0.181861 | 3 | 
| A3 | 0.48274 | 0.287582 | 0.658991 | 8 | 0.434877 | 0.255628 | 0.641542 | 8 | 0.387014 | 0.223675 | 0.620291 | 8 | 
| A4 | 0.525757 | 0.261438 | 0.605597 | 7 | 0.474702 | 0.232389 | 0.586583 | 7 | 0.423647 | 0.203341 | 0.557062 | 6 | 
| A5 | 0.402299 | 0.138 | 0.146274 | 3 | 0.435495 | 0.122667 | 0.18027 | 3 | 0.468691 | 0.140964 | 0.318792 | 4 | 
| A6 | 0.5416 | 0.238462 | 0.544736 | 6 | 0.563116 | 0.211966 | 0.572792 | 6 | 0.584632 | 0.18547 | 0.586246 | 7 | 
| A7 | 0.95973 | 0.3 | 1 | 11 | 0.930354 | 0.266667 | 1 | 11 | 0.900977 | 0.233333 | 1 | 11 | 
| A8 | 0.61135 | 0.269231 | 0.683963 | 9 | 0.633784 | 0.239316 | 0.713418 | 9 | 0.656217 | 0.209402 | 0.736143 | 10 | 
| A9 | 0.18765 | 0.150327 | 0.04811 | 1 | 0.196604 | 0.133624 | 0.063967 | 1 | 0.205558 | 0.116921 | 0.042365 | 1 | 
| A10 | 0.415931 | 0.222222 | 0.414869 | 5 | 0.404223 | 0.197531 | 0.42001 | 5 | 0.392514 | 0.17284 | 0.40557 | 5 | 
| A11 | 0.539423 | 0.3 | 0.733287 | 10 | 0.51329 | 0.266667 | 0.730533 | 10 | 0.487157 | 0.233333 | 0.727677 | 9 | 
| Alternatives | Scenario 4 | Scenario 5 | ||||||||||
| S | R | Q | Order | S | R | Q | Order | |||||
| A1 | 0.125876 | 0.110256 | 0.050302 | 1 | 0.110572 | 0.09188 | 0.025124 | 1 | ||||
| A2 | 0.199302 | 0.126362 | 0.180235 | 3 | 0.180141 | 0.105301 | 0.112973 | 3 | ||||
| A3 | 0.339151 | 0.191721 | 0.601513 | 6 | 0.291287 | 0.159768 | 0.352506 | 6 | ||||
| A4 | 0.372593 | 0.174292 | 0.5366 | 5 | 0.321538 | 0.145243 | 0.329558 | 5 | ||||
| A5 | 0.501887 | 0.187952 | 0.691739 | 7 | 0.535083 | 0.23494 | 0.744874 | 8 | ||||
| A6 | 0.606147 | 0.185663 | 0.750176 | 9 | 0.627663 | 0.232079 | 0.79955 | 9 | ||||
| A7 | 0.8716 | 0.2 | 1 | 11 | 0.842224 | 0.25 | 1 | 11 | ||||
| A8 | 0.678651 | 0.2 | 0.87063 | 10 | 0.701085 | 0.25 | 0.903548 | 10 | ||||
| A9 | 0.214512 | 0.100218 | 0.059429 | 2 | 0.223465 | 0.083515 | 0.07715 | 2 | ||||
| A10 | 0.380806 | 0.148148 | 0.411102 | 4 | 0.369097 | 0.123457 | 0.296629 | 4 | ||||
| A11 | 0.461024 | 0.2 | 0.724713 | 8 | 0.434892 | 0.166667 | 0.471363 | 7 | ||||
| Alternatives | Original Rank | S1 | S2 | S3 | S4 | S5 | 
|---|---|---|---|---|---|---|
| A1 | 1 | 2 | 2 | 2 | 1 | 1 | 
| A2 | 3 | 4 | 4 | 3 | 3 | 3 | 
| A3 | 7 | 8 | 8 | 8 | 6 | 6 | 
| A4 | 5 | 7 | 7 | 6 | 5 | 5 | 
| A5 | 10 | 3 | 3 | 4 | 7 | 8 | 
| A6 | 6 | 6 | 6 | 7 | 9 | 9 | 
| A7 | 11 | 11 | 11 | 11 | 11 | 11 | 
| A8 | 8 | 9 | 9 | 10 | 10 | 10 | 
| A9 | 2 | 1 | 1 | 1 | 2 | 2 | 
| A10 | 4 | 5 | 5 | 5 | 4 | 4 | 
| A11 | 9 | 10 | 10 | 9 | 8 | 7 | 
Disclaimer/Publisher’s Note: The statements, opinions and data contained in all publications are solely those of the individual author(s) and contributor(s) and not of MDPI and/or the editor(s). MDPI and/or the editor(s) disclaim responsibility for any injury to people or property resulting from any ideas, methods, instructions or products referred to in the content.  | 
© 2023 by the authors. Licensee MDPI, Basel, Switzerland. This article is an open access article distributed under the terms and conditions of the Creative Commons Attribution (CC BY) license (https://creativecommons.org/licenses/by/4.0/).
Share and Cite
Badeel, R.; Subramaniam, S.K.; Muhammed, A.; Hanapi, Z.M. A Multicriteria Decision-Making Framework for Access Point Selection in Hybrid LiFi/WiFi Networks Using Integrated AHP–VIKOR Technique. Sensors 2023, 23, 1312. https://doi.org/10.3390/s23031312
Badeel R, Subramaniam SK, Muhammed A, Hanapi ZM. A Multicriteria Decision-Making Framework for Access Point Selection in Hybrid LiFi/WiFi Networks Using Integrated AHP–VIKOR Technique. Sensors. 2023; 23(3):1312. https://doi.org/10.3390/s23031312
Chicago/Turabian StyleBadeel, Rozin, Shamala K. Subramaniam, Abdullah Muhammed, and Zurina Mohd Hanapi. 2023. "A Multicriteria Decision-Making Framework for Access Point Selection in Hybrid LiFi/WiFi Networks Using Integrated AHP–VIKOR Technique" Sensors 23, no. 3: 1312. https://doi.org/10.3390/s23031312
APA StyleBadeel, R., Subramaniam, S. K., Muhammed, A., & Hanapi, Z. M. (2023). A Multicriteria Decision-Making Framework for Access Point Selection in Hybrid LiFi/WiFi Networks Using Integrated AHP–VIKOR Technique. Sensors, 23(3), 1312. https://doi.org/10.3390/s23031312
        
