A Simple and Effective Visual Fluorescent Sensing Paper-Based Chip for the Ultrasensitive Detection of Mercury Ions in Environmental Water
Abstract
1. Introduction
2. Experimental Methods
2.1. Main Reagents
2.2. Preparation of the Paper-Based Chip
2.3. Synthesis of Thioglycolic-Acid-Modified CdTe QDs
2.4. Synthesis of Amino-Modified Silica Nanospheres
2.5. Synthesis of QD-Grafted Silicon Nanospheres (QDs–SiO2)
2.6. Preparation of QDs–SiO2 Paper-Based Chips and Detection of Mercury Ions
3. Results and Discussion
3.1. Sensing Mechanism and Analytical Process of the Paper-Based Chip
3.2. Microstructure Characterization
3.3. Investigation of Sensing Conditions
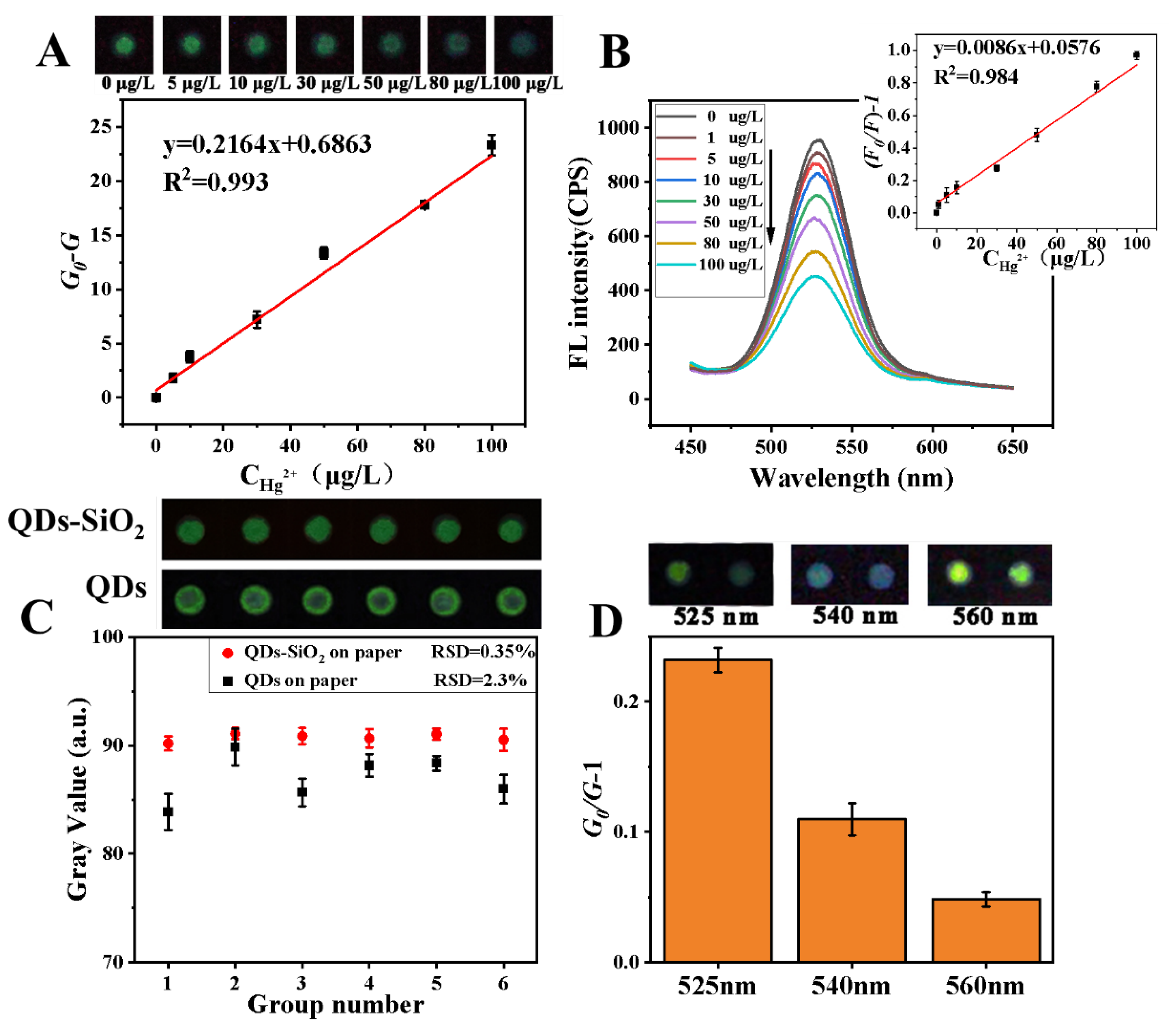
3.4. Analytical Performance of the Paper-Based Chip
3.5. Investigation of Selectivity
3.6. Practical Applications
3.7. Comparison of Different Methods
4. Conclusions
Supplementary Materials
Author Contributions
Funding
Institutional Review Board Statement
Informed Consent Statement
Data Availability Statement
Acknowledgments
Conflicts of Interest
References
- Liu, Y.W.; Liu, G.L.; Wang, Z.W.; Guo, Y.Y.; Yin, Y.G.; Zhang, X.S.; Cai, Y.; Jiang, G.B. Understanding foliar accumulation of atmospheric Hg in terrestrial vegetation: Progress and challenges. Crit. Rev. Environ. Sci. Technol. 2022, 52, 4331–4352. [Google Scholar] [CrossRef]
- Yu, Y.; Li, Z.M.; Liu, Y.H.; Wang, F.; Liu, Y.R.; Zhao, J.T.; Li, Y.F.; Gao, Y.X.; Zhu, N.L. Roles of plant-associated microorganisms in regulating the fate of Hg in croplands: A perspective on potential pathways in maintaining sustainable agriculture. Sci. Total Environ. 2022, 834, 155204. [Google Scholar] [CrossRef]
- Ajsuvakova, O.P.; Tinkov, A.A.; Aschner, M.; Rocha, J.B.T.; Michalke, B.; Skalnaya, M.G.; Skalny, A.V.; Butnariu, M.; Dadar, M.; Sarac, I.; et al. Sulfhydryl groups as targets of mercury toxicity. Coord. Chem. Rev. 2020, 417, 213343. [Google Scholar] [CrossRef] [PubMed]
- Saleh, T.A.; Fadillah, G.; Ciptawati, E.; Khaled, M. Analytical methods for mercury speciation, detection, and measurement in water, oil, and gas. TrAC Trends Anal. Chem. 2020, 132, 116016. [Google Scholar] [CrossRef]
- Dai, D.H.; Yang, J.; Wang, Y.; Yang, Y.W. Recent Progress in Functional Materials for Selective Detection and Removal of Mercury(II) Ions. Adv. Funct. Mater. 2021, 31, 2006168. [Google Scholar] [CrossRef]
- Li, H.; Lin, H.; Wang, X.; Lv, W.; Li, F. Dopamine-Based Paper Analytical Device for Truly Equipment-Free and Naked-Eye Biosensing Based on the Target-Initiated Catalyzed Oxidation. ACS Appl. Mater. Interfaces 2019, 11, 36469–36475. [Google Scholar] [CrossRef]
- Bendicho, C.; Lavilla, I.; Pena-Pereira, F.; de la Calle, I.; Romero, V. Paper-Based Analytical Devices for Colorimetric and Luminescent Detection of Mercury in Waters: An Overview. Sensors 2021, 21, 7571. [Google Scholar] [CrossRef] [PubMed]
- Li, Y.Q.; Feng, L. Progress in Paper-based Colorimetric Sensor Array. Chin. J. Anal. Chem. 2020, 48, 1448–1457. [Google Scholar] [CrossRef]
- Xia, S.; Yin, F.C.; Xu, L.L.; Zhao, B.L.; Wu, W.L.; Ma, Y.H.; Lin, J.M.; Liu, Y.L.; Zhao, M.; Hu, Q.Z. Paper-Based Distance Sensor for the Detection of Lipase via a Phase Separation-Induced Viscosity Change. Anal. Chem. 2022, 94, 17055–17062. [Google Scholar] [CrossRef] [PubMed]
- Ergun, E.G.C. Three in one sensor: A fluorometric, colorimetric and paper based probe for the selective detection of mercury(ii). New J. Chem. 2021, 45, 4202–4209. [Google Scholar] [CrossRef]
- Monisha; Shrivas, K.; Kant, T.; Patel, S.; Devi, R.; Dahariya, N.S.; Pervez, S.; Deb, M.K.; Rai, M.K.; Rai, J. Inkjet-printed paper-based colorimetric sensor coupled with smartphone for determination of mercury (Hg2+). J. Hazard. Mater. 2021, 414, 125440. [Google Scholar] [CrossRef] [PubMed]
- Li, H.Y.; Wang, W.; Wang, Z.J.; Lv, Q.; Bai, H.; Zhang, Q. Analyte-enhanced photocatalytic activity of CdSe/ZnS quantum dots for paper-based colorimetric sensing of Hg2+ under visible light. Microchem. J. 2021, 164, 106037. [Google Scholar] [CrossRef]
- Zou, C.Y.; Liu, Z.P.; Wang, X.F.; Liu, H.; Yang, M.; Huo, D.Q.; Hou, C.J. A paper-based visualization chip based on nitrogen-doped carbon quantum dots nanoprobe for Hg(II) detection. Spectroc. Acta Pt. A Molec. Biomolec. Spectr. 2022, 265, 120346. [Google Scholar] [CrossRef]
- Yang, S.; Xu, J.; Liu, Y.; Yang, T.; Xie, W.; Li, J. Paper-based colorimetric Hg~(2+) concentration identification based on SVM classification algorithm. Transducer Microsyst. Technol. 2021, 40, 13–16. [Google Scholar]
- Patil, S.K.; Das, D. A nanomolar detection of mercury(II) ion by a chemodosimetric rhodamine-based sensor in an aqueous medium: Potential applications in real water samples and as paper strips. Spectroc. Acta Pt. A Molec. Biomolec. Spectr. 2019, 210, 44–51. [Google Scholar] [CrossRef] [PubMed]
- Kitchawengkul, N.; Prakobkij, A.; Anutrasakda, W.; Yodsin, N.; Jungsuttiwong, S.; Chunta, S.; Amatatongchai, M.; Jarujamrus, P. Mimicking Peroxidase-Like Activity of Nitrogen-Doped Carbon Dots (N-CDs) Coupled with a Laminated Three-Dimensional Microfluidic Paper-Based Analytical Device (Laminated 3D-μPAD) for Smart Sensing of Total Cholesterol from Whole Blood. Anal. Chem. 2021, 93, 6989–6999. [Google Scholar] [CrossRef]
- Qin, X.X.; Liu, J.J.; Zhang, Z.; Li, J.H.; Yuan, L.; Zhang, Z.Y.; Chen, L.X. Microfluidic paper-based chips in rapid detection: Current status, challenges, and perspectives. TrAC Trends Anal. Chem. 2021, 143, 116371. [Google Scholar] [CrossRef]
- Ulep, T.H.; Yoon, J.Y. Challenges in paper-based fluorogenic optical sensing with smartphones. Nano Converg. 2018, 5, 14. [Google Scholar] [CrossRef]
- Patel, S.; Jamunkar, R.; Sinha, D.; Monisha; Patle, T.K.; Kant, T.; Dewangan, K.; Shrivas, K. Recent development in nanomaterials fabricated paper-based colorimetric and fluorescent sensors: A review. Trends Environ. Anal. Chem. 2021, 31, e00136. [Google Scholar] [CrossRef]
- Lv, W.X.; Wang, X.; Wu, J.H.; Li, H.Y.; Li, F. pH and H2O2 dual-responsive carbon dots for biocatalytic transformation monitoring. Chin. Chem. Lett. 2019, 30, 1635–1638. [Google Scholar] [CrossRef]
- Chang, J.F.; Lv, W.X.; Li, Q.; Li, H.Y.; Li, F. One-Step Synthesis of Methylene Blue-Encapsulated Zeolitic Imidazolate Framework for Dual-Signal Fluorescent and Homogeneous Electrochemical Biosensing. Anal. Chem. 2020, 92, 8959–8964. [Google Scholar] [CrossRef]
- Qi, J.; Li, B.W.; Wang, X.Y.; Fu, L.W.; Luo, L.Q.; Chen, L.X. Rotational Paper-Based Microfluidic-Chip Device for Multiplexed and Simultaneous Fluorescence Detection of Phenolic Pollutants Based on a Molecular-Imprinting Technique. Anal. Chem. 2018, 90, 11827–11834. [Google Scholar] [CrossRef]
- Tang, X.M.; Su, R.Q.; Luo, H.X.; Zhao, Y.; Feng, L.; Chen, J. Colorimetric detection of Aflatoxin B-1 by using smartphone-assisted microfluidic paper-based analytical devices. Food Control 2022, 132, 108497. [Google Scholar] [CrossRef]
- Yang, Q.; Li, Q.; Li, H.; Li, F. pH-Response Quantum Dots with Orange–Red Emission for Monitoring the Residue, Distribution, and Variation of an Organophosphorus Pesticide in an Agricultural Crop. J. Agric. Food Chem. 2021, 69, 2689–2696. [Google Scholar] [CrossRef]
- Arivarasan, A.; Bharathi, S.; Vijayaraj, V.; Sasikala, G.; Jayavel, R. Evaluation of Reaction Parameters Dependent Optical Properties and Its Photovoltaics Performances of CdTe QDs. J. Inorg. Organomet. Polym. Mater. 2018, 28, 1263–1275. [Google Scholar] [CrossRef]
- Liu, M.M.; Li, S.H.; Huang, D.D.; Xu, Z.W.; Wu, Y.W.; Lei, Y.; Liu, A.L. MoOx quantum dots with peroxidase-like activity on microfluidic paper-based analytical device for rapid colorimetric detection of H2O2 released from PC12 cells. Sens. Actuator B Chem. 2020, 305, 127512. [Google Scholar] [CrossRef]
- Laraib, U.; Sargazi, S.; Rahdar, A.; Khatami, M.; Pandey, S. Nanotechnology-based approaches for effective detection of tumor markers: A comprehensive state-of-the-art review. Int. J. Biol. Macromol. 2022, 195, 356–383. [Google Scholar] [CrossRef] [PubMed]
- Chen, H.Y.; Liu, R.; Guo, X.M.; Deng, G.Q.; Xu, L.; Zhang, L.; Lan, W.; Zhou, C.S.; She, Y.B.; Fu, H.Y. Visual paper-based sensor for the highly sensitive detection of caffeine in food and biological matrix based on CdTe-nano ZnTPyP combined with chemometrics. Microchim. Acta 2021, 188, 27. [Google Scholar] [CrossRef]
- Butwong, N.; Kunthadong, P.; Soisungnoen, P.; Chotichayapong, C.; Srijaranai, S.; Luong, J.H.T. Silver-doped CdS quantum dots incorporated into chitosan-coated cellulose as a colorimetric paper test stripe for mercury. Microchim. Acta 2018, 185, 126. [Google Scholar] [CrossRef]
- Yang, Y.N.; Liu, W.; Cao, J.; Wu, Y.W. On-site, rapid and visual determination of Hg2+ and Cu2+ in red wine by ratiometric fluorescence sensor of metal-organic frameworks and CdTe QDs. Food Chem. 2020, 328, 127119. [Google Scholar] [CrossRef]
- Xia, Y.S.; Zhu, C.Q. Use of surface-modified CdTe quantum dots as fluorescent probes in sensing mercury (II). Talanta 2008, 75, 215–221. [Google Scholar] [CrossRef] [PubMed]
- Yang, M.W.; Chen, D.J.; Hu, J.; Zheng, X.Y.; Lin, Z.J.; Zhu, H.M. The application of coffee-ring effect in analytical chemistry. TrAC Trends Anal. Chem. 2022, 157, 116752. [Google Scholar] [CrossRef]
- Hertaeg, M.J.; Rees-Zimmerman, C.; Tabor, R.F.; Routh, A.F.; Garnier, G. Predicting coffee ring formation upon drying in droplets of particle suspensions. J. Colloid Interface Sci. 2021, 591, 52–57. [Google Scholar] [CrossRef] [PubMed]




| Water Samples | Spiked Concentration (μg/L) | Detection Concentration (μg/L) | Recovery and RSD (%) | 
|---|---|---|---|
| 10 | 9.87 | 98.7 ± 4.3 | |
| Seawater sample 1 | 50 | 52.4 | 104.8 ± 2.8 | 
| 100 | 104.2 | 104.2 ± 2.4 | |
| 10 | 10.03 | 100.3 ± 3.2 | |
| Seawater sample 2 | 50 | 48.9 | 97.8 ± 5 | 
| 100 | 98.67 | 98.7 ± 2.2 | |
| 10 | 10.54 | 105.4 ± 4 | |
| Seawater sample 3 | 50 | 52.4 | 104.8 ± 3.2 | 
| 100 | 103.55 | 103.55 ± 3.5 | |
| 10 | 9.68 | 96.8 ± 4.4 | |
| Lake water | 50 | 49.57 | 99.14 ± 3.5 | 
| 100 | 102.4 | 102.4 ± 1.3 | |
| 10 | 10.42 | 104.2 ± 2.7 | |
| River water | 50 | 52.61 | 105.22 ± 2.8 | 
| 100 | 105.4 | 105.4 ± 2.2 | |
| 10 | 9.66 | 96.6 ± 3.1 | |
| Tap water | 50 | 50.4 | 100.8 ± 2.3 | 
| 100 | 101.15 | 101.15 ± 2.9 | 
| Disclaimer/Publisher’s Note: The statements, opinions and data contained in all publications are solely those of the individual author(s) and contributor(s) and not of MDPI and/or the editor(s). MDPI and/or the editor(s) disclaim responsibility for any injury to people or property resulting from any ideas, methods, instructions or products referred to in the content. | 
© 2023 by the authors. Licensee MDPI, Basel, Switzerland. This article is an open access article distributed under the terms and conditions of the Creative Commons Attribution (CC BY) license (https://creativecommons.org/licenses/by/4.0/).
Share and Cite
Han, J.; Liu, H.; Qi, J.; Xiang, J.; Fu, L.; Sun, X.; Wang, L.; Wang, X.; Li, B.; Chen, L. A Simple and Effective Visual Fluorescent Sensing Paper-Based Chip for the Ultrasensitive Detection of Mercury Ions in Environmental Water. Sensors 2023, 23, 3094. https://doi.org/10.3390/s23063094
Han J, Liu H, Qi J, Xiang J, Fu L, Sun X, Wang L, Wang X, Li B, Chen L. A Simple and Effective Visual Fluorescent Sensing Paper-Based Chip for the Ultrasensitive Detection of Mercury Ions in Environmental Water. Sensors. 2023; 23(6):3094. https://doi.org/10.3390/s23063094
Chicago/Turabian StyleHan, Jinglong, Huajun Liu, Ji Qi, Jiawen Xiang, Longwen Fu, Xiyan Sun, Liyan Wang, Xiaoyan Wang, Bowei Li, and Lingxin Chen. 2023. "A Simple and Effective Visual Fluorescent Sensing Paper-Based Chip for the Ultrasensitive Detection of Mercury Ions in Environmental Water" Sensors 23, no. 6: 3094. https://doi.org/10.3390/s23063094
APA StyleHan, J., Liu, H., Qi, J., Xiang, J., Fu, L., Sun, X., Wang, L., Wang, X., Li, B., & Chen, L. (2023). A Simple and Effective Visual Fluorescent Sensing Paper-Based Chip for the Ultrasensitive Detection of Mercury Ions in Environmental Water. Sensors, 23(6), 3094. https://doi.org/10.3390/s23063094
 
        



 
       