A Case Study on the Integration of Powerline Communications and Visible Light Communications from a Power Electronics Perspective
Abstract
1. Introduction
2. Literature Review
- High Security: VLC offers inherent security advantages due to its directional nature and the inability of light to penetrate opaque obstacles and also walls. Integrating VLC into PLC networks enhances security by reducing the risk of eavesdropping or interception compared to radio-frequency (RF) communication technologies. This is particularly beneficial in applications requiring secure data transmission, such as smart grid systems and industrial automation.
- Infrastructure Reuse: VLC-enabled light fixtures can serve dual purposes by providing illumination and communication simultaneously, without the need of deploying extra hardware for the communication network.
- Low Interference and Electromagnetic Compatibility: VLC operates in the optical spectrum, which is immune to electromagnetic interference (EMI) and radio-frequency interference (RFI) that often affect PLC signals. Integrating VLC into PLC networks mitigates the effects of interference, ensuring reliable communication even in environments with high levels of electrical, such as industrial scenarios of application.
2.1. Smart Meters
2.2. Home Automation Systems
2.3. Indoor Positioning
2.4. Bandwidth and Commercial Applications
3. System Contextualization
3.1. Challenges in the Integration of PLC-VLC
3.1.1. Integration
- An analog method, adopted by the acronym AF (Amplify and Forward), where the aim is to transmit the PLC signal directly from the power grid to the LED load current.
- Another method based on the digitization of the electrical signal containing the PLC information, adopted by the acronym DF (Digitalize and Forward), for subsequent processing by the VLC circuit.
3.1.2. Channel Modeling
3.1.3. PLC Channel Model
3.1.4. VLC Channel Model
4. System Design and Implementation
- The 48 V DC input bus: At this point, the standard 48 V bus becomes prominent in DC network research for processing electrical power intended for lighting. At this voltage level, applications for lighting and telecommunications for networks in commercial and residential applications are mainly assigned [13]. Additionally, it favors the use of power factor correction elements, as intermediaries between a 50/60 Hz network (PLC channel) and the lighting application based on the 48 V bus.
- Continuous conduction mode operation: Although it requires larger volume and higher inductance coils, the use of DC-DC converters operating in continuous conduction mode (CCM) is attractive for VLC. Firstly, the use of the converter in CCM allows for greater attenuation of switching harmonics compared to discontinuous conduction mode (DCM) for a constant peak current. Additionally, starting from fundamental converters, such as buck, boost, and buck–boost, operation in CCM allows for good power regulation regardless of load properties. Thus, CCM mode is applied to implement these two characteristics of interest: higher filtering capacity of switching harmonics and greater controllability of output power using the converter’s duty cycle [25].
- Single power control stage: Power control delivered to the load is achieved through the action of a single semiconductor switch. This premise reduces the number of passive elements in the electronic circuit, as well as active processing elements to understand the use of converters used in the lighting industry. Therefore, the use of a derived secondary bus is chosen, which will be analyzed below.
4.1. Converter Proposal
4.2. Converter Waveforms
4.3. Frequency-Domain Modeling
4.4. Converter Design Guidelines
4.4.1. Converter’s Main Coil
4.4.2. Design of the Amplifier’s Voltage Bus
4.4.3. Converter’s Output Capacitor
4.4.4. Amplifier’s Coupling Capacitor (Diplexer’s Capacitor)
4.4.5. Diplexer’s Coil
5. Methodology
- Data-rate target: A dual-purpose PLC-VLC system capable of operating under an overall data rate of 100 kpbs for the VLC part, devised for low to moderate data rate applications. The choice of 100 kbps allows for the use of readily available, cost-effective microcontrollers and digital signal processing (DSP) units without necessitating high-performance, high-cost components;
- Modulation scheme for VLC: The setup comprehends a BPSK modulation scheme with rectangular pulse shape that has been already proposed as a standard technique in the literature [27]. BPSK can be implemented with basic, low-cost hardware components, which is critical for a dual-purpose LED driver that functions both as a VLC transmitter and a lighting source. Therefore, the hardware requirements for BPSK are minimal compared to more complex modulation schemes like Quadrature Amplitude Modulation (QAM) or Orthogonal Frequency Division Multiplexing (OFDM);
- Lighting requirements: An LED load of up to 800 lm and 10 W, devised using regular surface mount (SMD) LEDs and with enough heat sinking to avoid heat-oriented distortions on the light. A standard light output for many household applications is 800 lm, equivalent to the light produced by a traditional 60 W incandescent bulb. This makes it a suitable and familiar choice for end-users [28].
5.1. Hardware Components
5.2. Design of LED Load
- Maximum power of 10 W;
- Average luminous flux of 800 lm, equivalent to 350 lux at a distance of 1 m and a beam angle of 55 degrees, corresponding to a commercial bulb-type lamp application;
- Nominal average current of 350 mA;
- General operating voltage of 28.65 V.
5.3. Communication Hardware
- Microcontroller (MCU): The evaluation boards are equipped with a microcontroller from the SAM55 series. The MCU serves as the central processing unit responsible for executing the firmware and managing data transmission and reception;
- PLC Modem (PL360): Each evaluation board integrates a PLC modem, specifically the PL360 model. The PLC modem facilitates communication over the power lines by modulating digital signals into analog waveforms suitable for transmission over the power grid and demodulating received signals back into digital data. The modem also automatically follows the PRIME standards specifications;
- Terminal Inputs: The evaluation boards support communication with external devices, such as desktop PCs and other hardware, through terminal inputs. These inputs allow for the transmission of messages and commands to the PLC network, enabling control and data exchange with the connected devices.
5.4. Simulation of LED Current
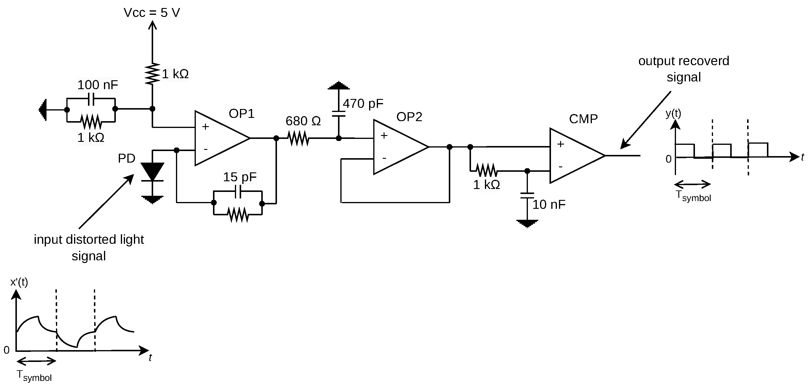
5.5. VLC Receiver Design
- Transimpedance Stage (OP1): A transimpedance amplifier (TIA) is employed to convert the current signal generated by the photodiode when capturing light signals into a voltage signal, represented by the OP1 stage.
- Buffering stage (OP2): The buffering stage in OP2 is utilized to match impedances and acts as a voltage follower to mitigate high-frequency noise originating from the preceding stage.
- Comparison stage (CMP): The comparator stage, through comparing the amplified pulsed signal with its average value, proportional to the average light generated by the driver, reconstructs the signal waveform into a clean rectangular pulse waveform. This corresponds to the restored Binary Phase Shift Keying (BPSK) signal transmitted by the driver and it is ready for decoding by another digital processing unit.
5.6. Simulation of Frequency Response
6. Experimental Results and Discussion
7. Conclusions
- The PLC network was developed using Microchip evaluation boards (part number PL360G55CF-EK), which incorporate a SAM55 series microcontroller (MCU) connected to a PL360 PLC modem. The system is programmed to send messages via terminal inputs from a desktop PC, demonstrating integration of PLC and VLC technologies;
- An experimental setup is proposed, with described guidelines to successfully reproduce both the VLC transmitter and receiver. The setup also explores the use of digital solutions and consolidated microprocessor units to overcome the challenges of integrating both systems;
- Guidelines and justification of the designed parameters are also explained and were used to develop a prototype in order to fulfill the requirements of a technology under the level 4 of the Technology Readiness Level guide, that is, a prototype validated under laboratory conditions;
- The system was validated through experimental results, including oscilloscope images that depict the signals traveling across the system. The comparison shows that, even in noisy and distorted conditions, the system could successfully reproduce the input signal message generated through extracting the information from the PLC network;
- The operating system responsible to demodulate and forward the PLC message can be found in the link provided in the Appendix A of this article.
Author Contributions
Funding
Data Availability Statement
Conflicts of Interest
Appendix A
References
- Ghassemlooy, Z.; Alves, L.N.; Zvanovec, S.; Khalighi, M.A. Visible Light Communications: Theory and Applications, 1st ed.; CRC Press: Boca Raton, FL, USA, 2019; Volume 1. [Google Scholar]
- Teixeira, L.; Loose, F.; Alonso, J.M.; Barriquello, C.H.; Alfonso Reguera, V.; Dalla Costa, M.A. A Review of Visible Light Communication LED Drivers. IEEE J. Emerg. Sel. Top. Power Electron. 2022, 10, 919–933. [Google Scholar] [CrossRef]
- Sebastian, J.; Aller, D.D.G.; Rodriguez, J.; Lamar, D.G.D.; Miaja, P.F.P.; Aller, D.D.G.; Rodriguez, J.; Miaja, P.F.P.; Lamar, D.G.D.; Miaja, P.F.P.; et al. On the role of the power electronics on visible light communication. In Proceedings of the 2017 IEEE Applied Power Electronics Conference and Exposition (APEC), Tampa, FL, USA , 26–30 March 2017; Volume 6, pp. 2420–2427, ISBN 9781509053667. [Google Scholar] [CrossRef]
- González-Ramos, J.; Uribe-Pérez, N.; Sendin, A.; Gil, D.; de la Vega, D.; Fernández, I.; Núñez, I.J. Upgrading the Power Grid Functionalities with Broadband Power Line Communications: Basis, Applications, Current Trends and Challenges. Sensors 2022, 22, 4348. [Google Scholar] [CrossRef] [PubMed]
- Lutz, L.; Tonello, A.M.; Swart, T.G. Power Line Communications: Principles, Standards and Applications from Multimedia to Smart Grid; Wiley: Hoboken, NJ, USA, 2016. [Google Scholar]
- Kolade, O.; Familua, A.D.; Cheng, L. Indoor amplify-and-forward power-line and visible light communication channel model based on a semi-hidden Markov model. AEU Int. J. Electron. Commun. 2020, 124, 153108. [Google Scholar] [CrossRef]
- NASA. Technology Readiness Level Definitions; National Aeronautics and Space Administration (NASA): Washington, DC, USA, 2017.
- Karunatilaka, D.; Zafar, F.; Kalavally, V.; Parthiban, R. LED Based Indoor Visible Light Communications: State of the Art. IEEE Commun. Surv. Tutor. 2015, 17, 1649–1678. [Google Scholar] [CrossRef]
- Wang, W.; Xu, Y.; Khanna, M. A survey on the communication architectures in smart grid. Comput. Netw. 2011, 55, 3604–3629. [Google Scholar] [CrossRef]
- Solangi, N.; Khan, A.; Qureshi, M.F.; Zaki, N.; Qureshi, U.M.; Umair, Z. IoT Based Home Automation System: Security Challenges and Solutions. In Proceedings of the 2024 5th International Conference on Advancements in Computational Sciences (ICACS), Lahore, Pakistan, 19–20 February 2024; pp. 1–6. [Google Scholar] [CrossRef]
- Arbula, D.; Ljubic, S. Indoor Localization Based on Infrared Angle of Arrival Sensor Network. Sensors 2020, 20, 6278. [Google Scholar] [CrossRef] [PubMed]
- Albraheem, L.; Alawad, S. A Hybrid Indoor Positioning System Based on Visible Light Communication and Bluetooth RSS Trilateration. Sensors 2023, 23, 7199. [Google Scholar] [CrossRef] [PubMed]
- Carotenuto, R.; Iero, D.; Merenda, M. Advanced Sensors and Systems Technologies for Indoor Positioning. Sensors 2022, 22, 3605. [Google Scholar] [CrossRef] [PubMed]
- Goldfisher, S.; Tanabe, S. IEEE 1901 access system: An overview of its uniqueness and motivation. IEEE Commun. Mag. 2010, 48, 150–157. [Google Scholar] [CrossRef]
- Mossaad, M.S.A.; Hranilovic, S.; Lampe, L. Amplify-and-forward integration of power line and visible light communications. In Proceedings of the 2015 IEEE Global Conference on Signal and Information Processing (GlobalSIP), Orlando, FL, USA, 14–16 December 2015; pp. 1322–1326. [Google Scholar] [CrossRef]
- Karakuş, O.; Kuruoğlu, E.E.; Altınkaya, M.A. Modelling impulsive noise in indoor powerline communication systems. Signal, Image Video Process. 2020, 14, 1655–1661. [Google Scholar] [CrossRef]
- Microchip. PLC360 Datasheet; Microchip: Chandler, AZ, USA, 2018. [Google Scholar]
- Andreadou, N.; Pavlidou, F.N. PLC Channel: Impulsive Noise Modelling and Its Performance Evaluation Under Different Array Coding Schemes. IEEE Trans. Power Deliv. 2009, 24, 585–595. [Google Scholar] [CrossRef]
- Gallager, R.G. Principles of Digital Communication; Cambridge University Press: Cambridge, UK, 2008. [Google Scholar]
- Ahiadormey, R.K.; Anokye, P.; Jo, H.S.; Lee, K.J. Decode-and-Forward Two-Way Relaying in Power Line Communications. In Proceedings of the 2019 IEEE 90th Vehicular Technology Conference (VTC2019-Fall), Honolulu, HI, USA, 22–25 September 2019; pp. 1–5. [Google Scholar] [CrossRef]
- Alliance, P. White Paper v1.4. Technical Report, Prime Alliance. 2020. Available online: https://www.prime-alliance.org/media/2020/04/whitePaperPrimeV1p4_final.pdf (accessed on 18 September 2024).
- Teixeira, L.; Loose, F.; Brum, J.P.; Barriquello, C.H.; Reguera, V.A.; Costa, M.A.D. On the LED Illumination and Communication Design Space for Visible Light Communication. IEEE Trans. Ind. Appl. 2019, 55, 3264–3273. [Google Scholar] [CrossRef]
- Teixeira, L.; Loose, F.; Barriquello, C.H.; Reguera, V.A.; Costa, M.A.D.; Alonso, J.M. On energy efficiency of visible light communication systems. IEEE J. Emerg. Sel. Top. Power Electron. 2021, 9, 6396–6407. [Google Scholar] [CrossRef]
- Loose, F.; Teixeira, L.; Brum, J.P.; Barriquello, C.H.; Reguera, V.A.; Alonso, J.M.; Dalla Costa, M.A. Efficient Hybrid Buck Converter for Visible Light Communication in LED Drivers. IEEE Trans. Ind. Electron. 2022, 69, 1877–1887. [Google Scholar] [CrossRef]
- Erickson, R.W.; Maksimović, D. Fundamentals of Power Electronics; Springer: Boston, MA, USA, 2001. [Google Scholar] [CrossRef]
- Ferraz, R.M.; Resende, L.H.G.; Braga, H.A.C.; Almeida, P.S.; Soares, G.M. Non-linearized Complete State-Space Model of an LED Driver Based on the LC Resonant Converter. In Proceedings of the 2018 13th IEEE International Conference on Industry Applications (INDUSCON), Sao Paulo, Brazil, 12–14 November 2018; pp. 517–522. [Google Scholar] [CrossRef]
- IEEE Std 802.15.7-2018 (Revision of IEEE Std 802.15.7-2011)—Redline; IEEE Standard for Local and Metropolitan Area Networks–Part 15.7: Short-Range Optical Wireless Communications—Redline. IEEE: Piscataway Township, NJ, USA, 2019; pp. 1–670.
- Light and Lighting—Lighting of Work Places—Part 1: Indoor Work Places; European Committee for Standardization (CEN): Brussels, Belgium, 2011.

























| Component | Part Number |
|---|---|
| Converter’s MOSFET | IPD60R950C6ATMA1 |
| Main and secondary diodes | PMEG10020AELPX |
| LPA | LT1210 |
| Symetrical voltage converter | LT1054 |
| Average Current Control | HV9910C |
| PLC Board for input signal | PL360G55CF-EK |
| Component | Part Number |
|---|---|
| OP1 and OP2 | ADA4099 |
| CMP—comparator | LT1716 |
| Photodiode | TEMD5020X1 |
Disclaimer/Publisher’s Note: The statements, opinions and data contained in all publications are solely those of the individual author(s) and contributor(s) and not of MDPI and/or the editor(s). MDPI and/or the editor(s) disclaim responsibility for any injury to people or property resulting from any ideas, methods, instructions or products referred to in the content. |
© 2024 by the authors. Licensee MDPI, Basel, Switzerland. This article is an open access article distributed under the terms and conditions of the Creative Commons Attribution (CC BY) license (https://creativecommons.org/licenses/by/4.0/).
Share and Cite
Loose, F.; Garcia-Meré, J.R.; Rosanelli, A.A.; Barriquello, C.H.; Alvárez, J.A.F.; Rodríguez, J.; Lamar, D.G. A Case Study on the Integration of Powerline Communications and Visible Light Communications from a Power Electronics Perspective. Sensors 2024, 24, 6627. https://doi.org/10.3390/s24206627
Loose F, Garcia-Meré JR, Rosanelli AA, Barriquello CH, Alvárez JAF, Rodríguez J, Lamar DG. A Case Study on the Integration of Powerline Communications and Visible Light Communications from a Power Electronics Perspective. Sensors. 2024; 24(20):6627. https://doi.org/10.3390/s24206627
Chicago/Turabian StyleLoose, Felipe, Juan Ramón Garcia-Meré, Adrion Andrei Rosanelli, Carlos Henrique Barriquello, José Antonio Fernandez Alvárez, Juan Rodríguez, and Diego González Lamar. 2024. "A Case Study on the Integration of Powerline Communications and Visible Light Communications from a Power Electronics Perspective" Sensors 24, no. 20: 6627. https://doi.org/10.3390/s24206627
APA StyleLoose, F., Garcia-Meré, J. R., Rosanelli, A. A., Barriquello, C. H., Alvárez, J. A. F., Rodríguez, J., & Lamar, D. G. (2024). A Case Study on the Integration of Powerline Communications and Visible Light Communications from a Power Electronics Perspective. Sensors, 24(20), 6627. https://doi.org/10.3390/s24206627

