Research on Obstacle-Avoidance Trajectory Planning for Drill and Anchor Materials Handling by a Mechanical Arm on a Coal Mine Drilling and Anchoring Robot
Abstract
1. Introduction
2. Design of the Anchoring Robot System
3. Kinematic Modeling and Feasible Domain Analysis of Material-Carrying Robotic Arm
3.1. Kinematics Modeling of Material-Carrying Robotic Arm
3.2. Collision Detection of Material-Carrying Robotic Arm
3.3. Feasibility Domain Analysis of Robotic Arm with Material
4. Obstacle Avoidance Trajectory Planning Strategy for Robotic Arm with Material in Dynamic Environment
4.1. Bi-RRT Improvement Strategies
4.1.1. Connection Judgement
4.1.2. Goal Oriented
4.1.3. Trajectory Simplification
4.2. Artificial Potential Field Improvement Strategies
4.2.1. Rewriting the Potential Field Function
4.2.2. Add Target Points
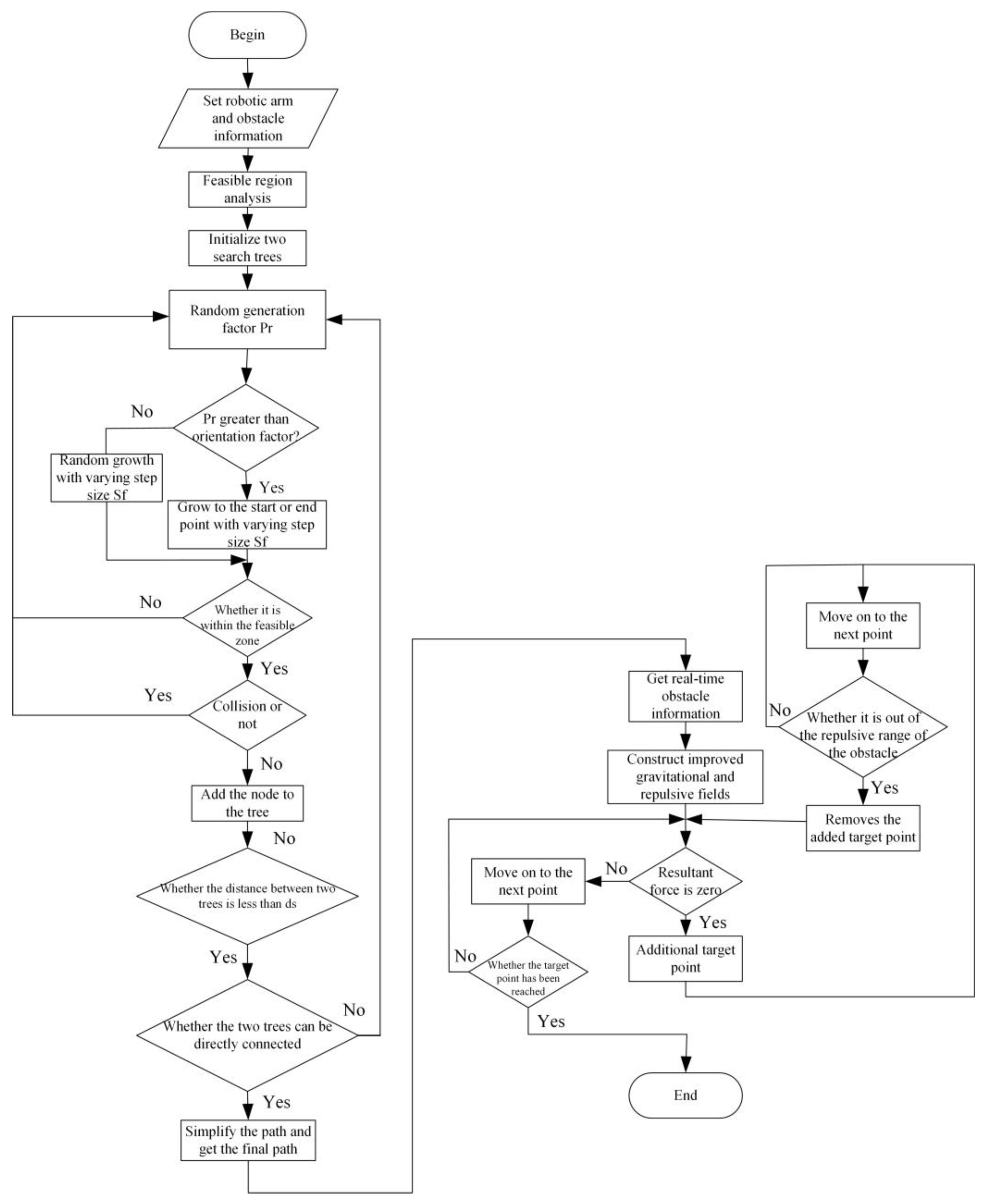
5. Obstacle Avoidance Trajectory Planning Algorithm Based on Improved Artificial Potential Field Fusion with Bi-RRT
- (1)
- Set the parameters of the banding robotic arm and obstacles, establish the initial position Xstart and the target position Xgoal, and initialize the growth trees T1 and T2. Solve the workspace of the banding robotic arm according to the positive kinematics, regard the singular interval of the banding robotic arm as the obstacle interval, and calculate the feasible domain N of the banding robotic arm by combining the obstacle information;
- (2)
- Start alternating growth from the T1 tree or T2 tree as the current growing tree, generate a random factor Pr, and calculate the minimum distance between the newest node of the current tree and the nearest obstacle d. Determine the direction of expansion according to Pr, generate a new node Xnew, and check whether it is within the feasible domain N;
- (3)
- Envelope the robotic arm with material and obstacles and check the collision situation. If there is a collision, then go back to step 2. If there is no collision, then calculate the distance between the latest node of the two trees. If it is less than the value of the starting judgment distance ds, try to connect the two trees. If no collision occurs in the connected trajectory, then the planning trajectory is found, and the trajectory simplification should be carried out;
- (4)
- According to the simplified trajectory, the obstacle information can be obtained in real-time and the gravitational field and repulsive field function can be constructed. Judge whether the combined force is zero at that time. If it is zero, then add a target point and enter step (5). Instead, advance to the next point and enter step (6);
- (5)
- Advance to the next point and determine whether the current position escapes from the repulsive force range of the obstacle referenced by the incremental target point. If it does, remove the incremental target point and go back to step (4), and vice versa, repeat step (5);
- (6)
- Determine whether the target point is reached. If so, end the algorithm and find the complete planning trajectory; otherwise, return to step (4) to continue the execution.
6. Experimental Validation
6.1. Theoretical Validation
6.2. Simulation Validation
- (1)
- Robotic arm for loading and unloading drill rods for drilling rig;
- (2)
- Robotic arm facing the drilling hole and loading medical roll;
- (3)
- Robotic arm facing the drilling rig for loading anchor rods.
7. Conclusions
Author Contributions
Funding
Institutional Review Board Statement
Informed Consent Statement
Data Availability Statement
Conflicts of Interest
References
- Li, X.; Cao, Z.; Xu, Y. Characteristics and trends of coal mine safety development. Energy Sources 2021, 1–19. [Google Scholar] [CrossRef]
- Wang, G.; Ren, H.; Zhao, G. Research and practice of intelligent coal mine technology systems in China. Int. J. Coal Sci. Technol. 2022, 9, 24. [Google Scholar] [CrossRef]
- Hao, S.; He, T.; Ma, X.; Zhang, X.; Wu, Y.; Wang, H. KDBiDet: A Bi-Branch Collaborative Training Algorithm Based on Knowledge Distillation for Photovoltaic Hot-Spot Detection Systems. IEEE Trans. Instrum. Meas. 2024, 73, 3335509. [Google Scholar] [CrossRef]
- Ren, B.; Li, L.; Yang, Y. Research on an Intelligent Mining Complete System of a Fully Mechanized Mining Face in Thin Coal Seam. Sensors 2023, 23, 9034. [Google Scholar] [CrossRef]
- Kang, H.; Jiang, P.; Song, D.; Lei, Y. Intelligent rapid drilling equipment with integrated drilling and anchoring. Intell. Min. 2023, 4, 9–14. [Google Scholar]
- Liu, K.; Cheng, J.; Sun, X.; Li, Z. Automated Stratum Interface Detection Using the Optimized Drilling Specific Energy through Self-Adaptive Logistic Function. Sensors 2023, 23, 8594. [Google Scholar] [CrossRef]
- Hao, S.; An, B.; Ma, X.; Sun, X.; He, T.; Sun, S. PKAMNet: A Transmission Line Insulator Parallel- Gap Fault Detection Network Based on Prior Knowledge Transfer and Attention Mechanism. IEEE Trans. Power Deliv. 2023, 38, 3387–3397. [Google Scholar] [CrossRef]
- Li, K.; Yao, Y. Research on key technology of automatic loading and unloading of dual pipe directional drilling. Vibroeng. Procedia 2021, 38, 161–165. [Google Scholar]
- Zhang, J.; Wang, Y.; Che, L.; Wang, N. Workspace analysis and motion control strategy of robotic mine anchor drilling truck manipulator based on the WOA-FOPID algorithm. Front. Earth Sci. 2022, 10, 954547. [Google Scholar]
- Li, D.; Wang, T.; Du, H. Research on trajectory tracking of automatic loading and unloading drill pipe robotic arm based on fuzzy sliding mode backstepping control. J. Nanjing Univ. Sci. Technol. 2023, 47, 619–628. [Google Scholar]
- Ma, H.; Sun, S.; Wang, C. Key technology of coal mine roadway drilling and anchoring robot with multi-mechanical arm and multi-drilling machine collaboration. J. China Coal Soc. 2023, 48, 497–509. [Google Scholar]
- Chen, D.; Tan, Q.; Xu, Z. Robotic arm path planning based on sampling point optimization RRT algorithm. Control. Decis. Mak. 2024, 39, 2597–2604. [Google Scholar]
- Xiao, Q.; Xiang, G.; Chen, Y.; Zhu, Y.; Dian, S. Time-Optimal Trajectory Planning of Flexible Manipulator Moving along Multi-Constraint Continuous Path and Avoiding Obstacles. Processes 2023, 11, 254. [Google Scholar] [CrossRef]
- Zhang, N.; Cui, C.; Wu, G. Path planning of a 5-dof robotic arm based on BiRRT-APF algorithm considering obstacle avoidance. Proc. Inst. Mech. Eng. Part C J. Mech. Eng. Sci. 2022, 236, 9282–9292. [Google Scholar] [CrossRef]
- Wang, G.; Ku, X.; Wu, H. Obstacle avoidance path planning for 6R robotic arm based on improved APF-RRT. Mach. Tools Hydraul. 2024, 52, 27–32. [Google Scholar]
- Chen, G.; Liu, J. Mobile Robot Path Planning Using Ant Colony Algorithm and Improved Potential Field Method. Comput. Intell. Neurosci. 2019, 2019, 1932812. [Google Scholar] [CrossRef]
- Chen, C.; Huang, Z.; Tseng, D. Biased-RRT correction algorithm for six-degree-of-freedom robotic arm path planning in complex environments. J. Fuzhou Univ. (Nat. Sci. Ed.) 2022, 50, 658–666. [Google Scholar]
- Zhang, Y.; Shi, G.; Xu, J. Surface unmanned craft path planning algorithm based on artificial potential field method guided Bi-RRT. J. Shanghai Marit. Univ. 2022, 43, 16–22. [Google Scholar]
- Friston, S.; Steed, A. Real-time collision detection for deformable characters with radial fields. IEEE Trans. Vis. Comput. Graph. 2019, 25, 2611–2622. [Google Scholar] [CrossRef]
- Zhao, Z.; Liu, Z. Research on interference judgment of industrial robots based on spatial position. Microprocessor 2018, 39, 53–60. [Google Scholar]
- Ma, Y.; Deng, Y.; Lai, M. Singular avoidance trajectory planning method for industrial robots. Tool Technol. 2024, 58, 144–150. [Google Scholar]
- Feng, Y.; Zhao, Z.; Yan, J. Improved RRT algorithm for quadcopter UAV path planning. J. Shenyang Univ. Technol. 2024, 43, 9–15. [Google Scholar]
- Wang, S. Obstacle avoidance control method of unloading arm moving process based on artificial potential field method. Chem. Manag. 2023, 34, 121–124. [Google Scholar]
- Song, B.; Miao, H.; Xu, L. Path planning for coal mine robot via improved ant colony optimization algorithm. Syst. Sci. Control Eng. 2021, 9, 283–289. [Google Scholar] [CrossRef]
- Xue, G.; Wang, Z.; Wang, Y. Path planning for underground coal mine robots based on improved artificial potential field algorithm. Ind. Min. Autom. 2024, 50, 6–13. [Google Scholar]





















| i | ||||
|---|---|---|---|---|
| 1 | 0 | 0 | 0 | |
| 2 | 90 | 0 | 0 | |
| 3 | 0 | 0 | 10 | |
| 4 | 90 | 10 | 0 | |
| 5 | −90 | 60 | 10 | |
| 6 | 90 | 0 | 60 | |
| 7 | 90 | 0 | 10 | |
| 8 | −90 | 10 |
| Parameter | Value |
|---|---|
| 28 | |
| 15 | |
| /m | 2 |
| Step size/m | 0.1 |
| Maximum number of iterations | 200 |
| Algorithm | Task 1 | Algorithm | Task 2 | ||||||
| Planning Time/s | Trajectory Length/mm | Success Rate | Iteration Frequency | Planning Time/s | Trajectory Length/mm | Success Rate | Iteration Frequency | ||
| RRT | 0.57 | 8770 | 56% | 181 | RRT | 0.33 | 3580 | 62% | 146 |
| Bi-RRT | 0.23 | 5352 | 78% | 156 | Bi-RRT | 0.15 | 2782 | 86% | 132 |
| RRT* | 5 | 5236 | 50% | 124 | RRT* | 5 | 2460 | 66% | 135 |
| Ours | 0.11 | 4050 | 100% | 76 | Ours | 0.07 | 2320 | 100% | 62 |
| Algorithm | Task 3 | Algorithm | Total | ||||||
| Planning Time/s | Trajectory Length/mm | Success Rate | Iteration Frequency | Planning Time/s | Trajectory Length/mm | Success Rate | Iteration Frequency | ||
| RRT | 0.46 | 6850 | 64% | 166 | RRT | 1.36 | 19,130 | 60.7% | 164 |
| Bi-RRT | 0.37 | 6436 | 88% | 168 | Bi-RRT | 0.75 | 14,570 | 84% | 152 |
| RRT* | 5 | 4112 | 58% | 148 | RRT* | 15 | 11,808 | 58% | 135 |
| Ours | 0.23 | 3850 | 100% | 102 | Ours | 0.41 | 10,220 | 100% | 80 |
Disclaimer/Publisher’s Note: The statements, opinions and data contained in all publications are solely those of the individual author(s) and contributor(s) and not of MDPI and/or the editor(s). MDPI and/or the editor(s) disclaim responsibility for any injury to people or property resulting from any ideas, methods, instructions or products referred to in the content. |
© 2024 by the authors. Licensee MDPI, Basel, Switzerland. This article is an open access article distributed under the terms and conditions of the Creative Commons Attribution (CC BY) license (https://creativecommons.org/licenses/by/4.0/).
Share and Cite
Sun, S.; Mao, S.; Xue, X.; Wang, C.; Ma, H.; Guo, Y.; Yuan, H.; Su, H. Research on Obstacle-Avoidance Trajectory Planning for Drill and Anchor Materials Handling by a Mechanical Arm on a Coal Mine Drilling and Anchoring Robot. Sensors 2024, 24, 6866. https://doi.org/10.3390/s24216866
Sun S, Mao S, Xue X, Wang C, Ma H, Guo Y, Yuan H, Su H. Research on Obstacle-Avoidance Trajectory Planning for Drill and Anchor Materials Handling by a Mechanical Arm on a Coal Mine Drilling and Anchoring Robot. Sensors. 2024; 24(21):6866. https://doi.org/10.3390/s24216866
Chicago/Turabian StyleSun, Siya, Sirui Mao, Xusheng Xue, Chuanwei Wang, Hongwei Ma, Yifeng Guo, Haining Yuan, and Hao Su. 2024. "Research on Obstacle-Avoidance Trajectory Planning for Drill and Anchor Materials Handling by a Mechanical Arm on a Coal Mine Drilling and Anchoring Robot" Sensors 24, no. 21: 6866. https://doi.org/10.3390/s24216866
APA StyleSun, S., Mao, S., Xue, X., Wang, C., Ma, H., Guo, Y., Yuan, H., & Su, H. (2024). Research on Obstacle-Avoidance Trajectory Planning for Drill and Anchor Materials Handling by a Mechanical Arm on a Coal Mine Drilling and Anchoring Robot. Sensors, 24(21), 6866. https://doi.org/10.3390/s24216866

