Resistomycin Induced Apoptosis and Cycle Arrest in Human Hepatocellular Carcinoma Cells by Activating p38 MAPK Pathway In Vitro and In Vivo
Abstract
1. Introduction
2. Materials and Methods
2.1. Reagents and Cell Lines
2.2. Cell Cytotoxicity Assay
2.3. DAPI, JC-1 and Annexin V/PI Staining
2.4. Flow Cytometry Analysis of Apoptosis
2.5. Cell Cycle Distribution
2.6. Western Blotting Tumor Transplantation and Administration
2.7. Tumor Transplantation and Administration
2.8. Tumor Protein Extraction
2.9. Docking Studies
2.10. Statistical Analysis
3. Results
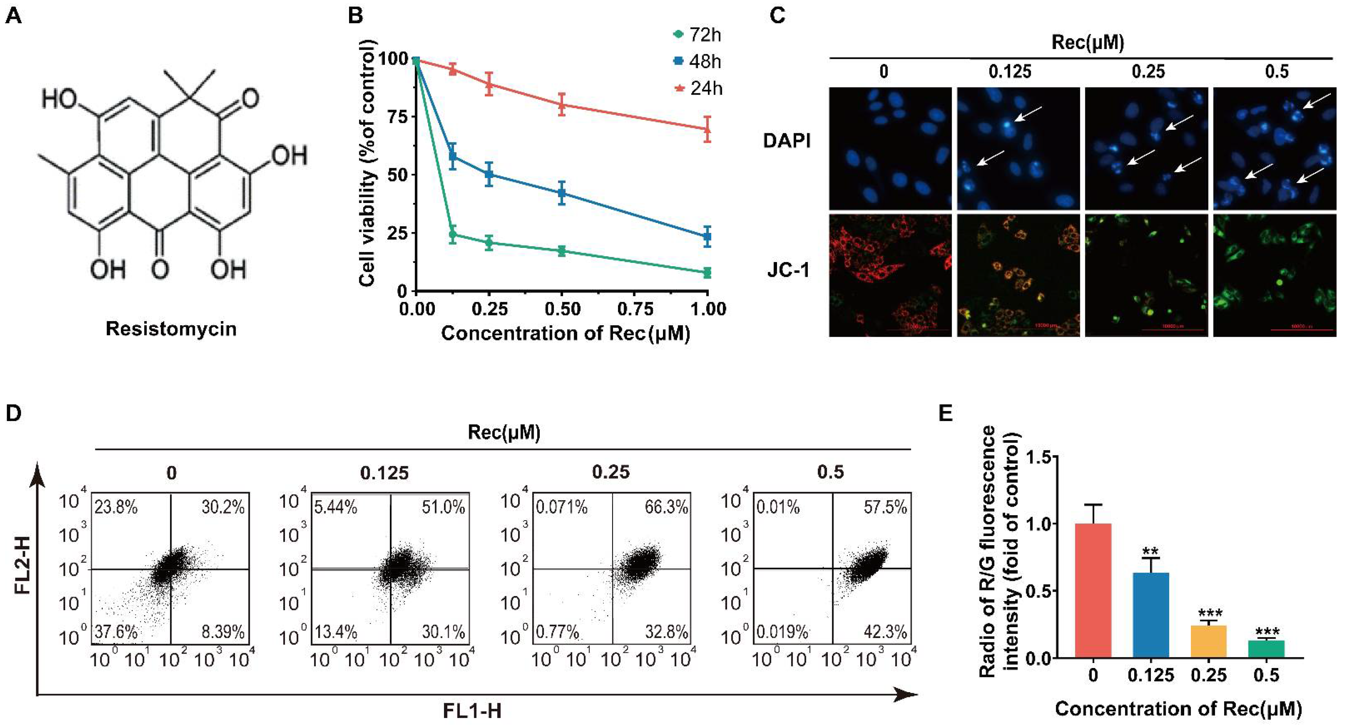
3.1. Resistomycin Reduces Cell Viability in Human Liver Cancer and Normal Cell Lines
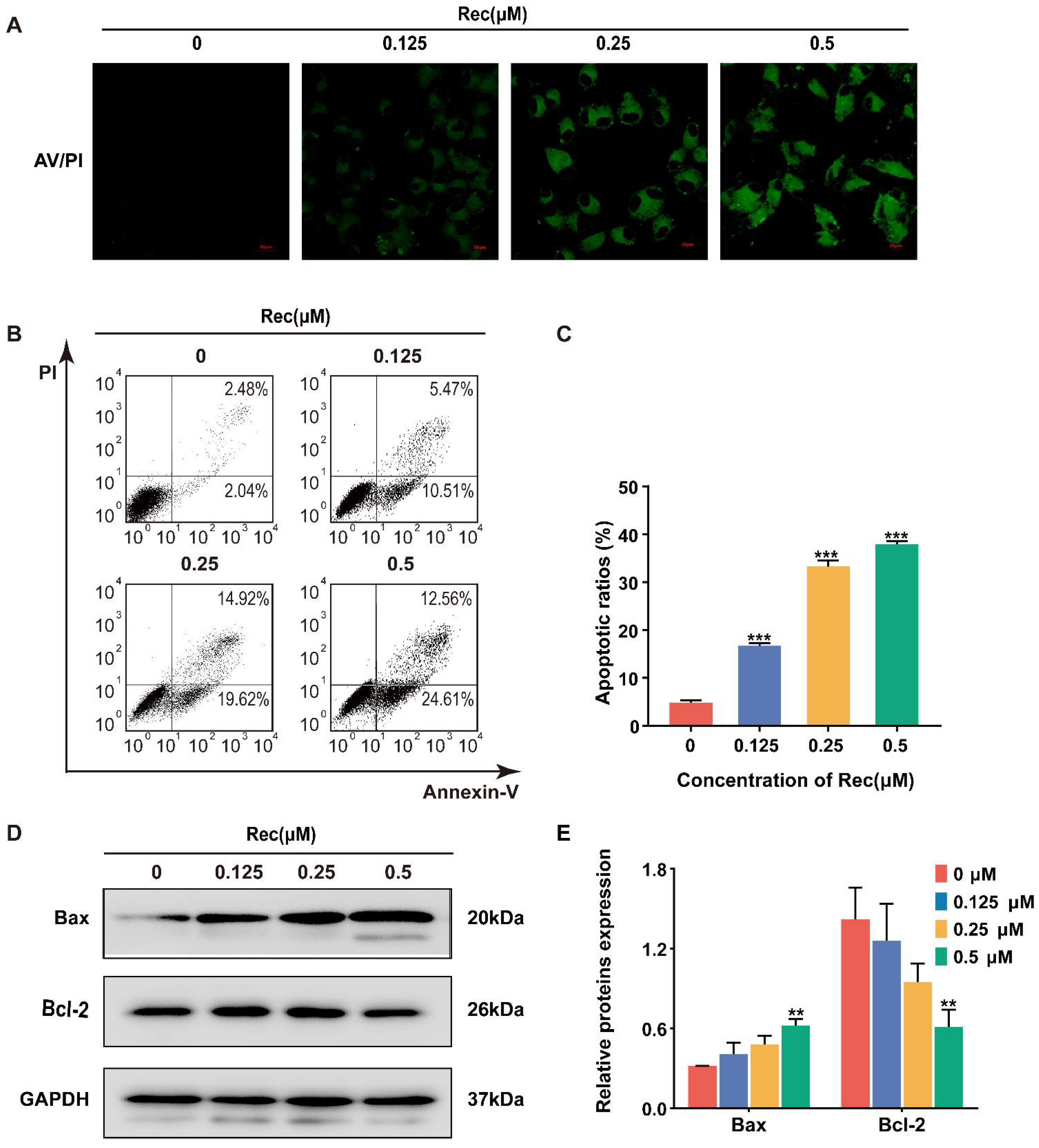
3.2. Resistomycin Induces Apoptosis in HepG2 Cells
3.3. Resistomycin Induces G2/M Phase Arrest in HepG2 Cells
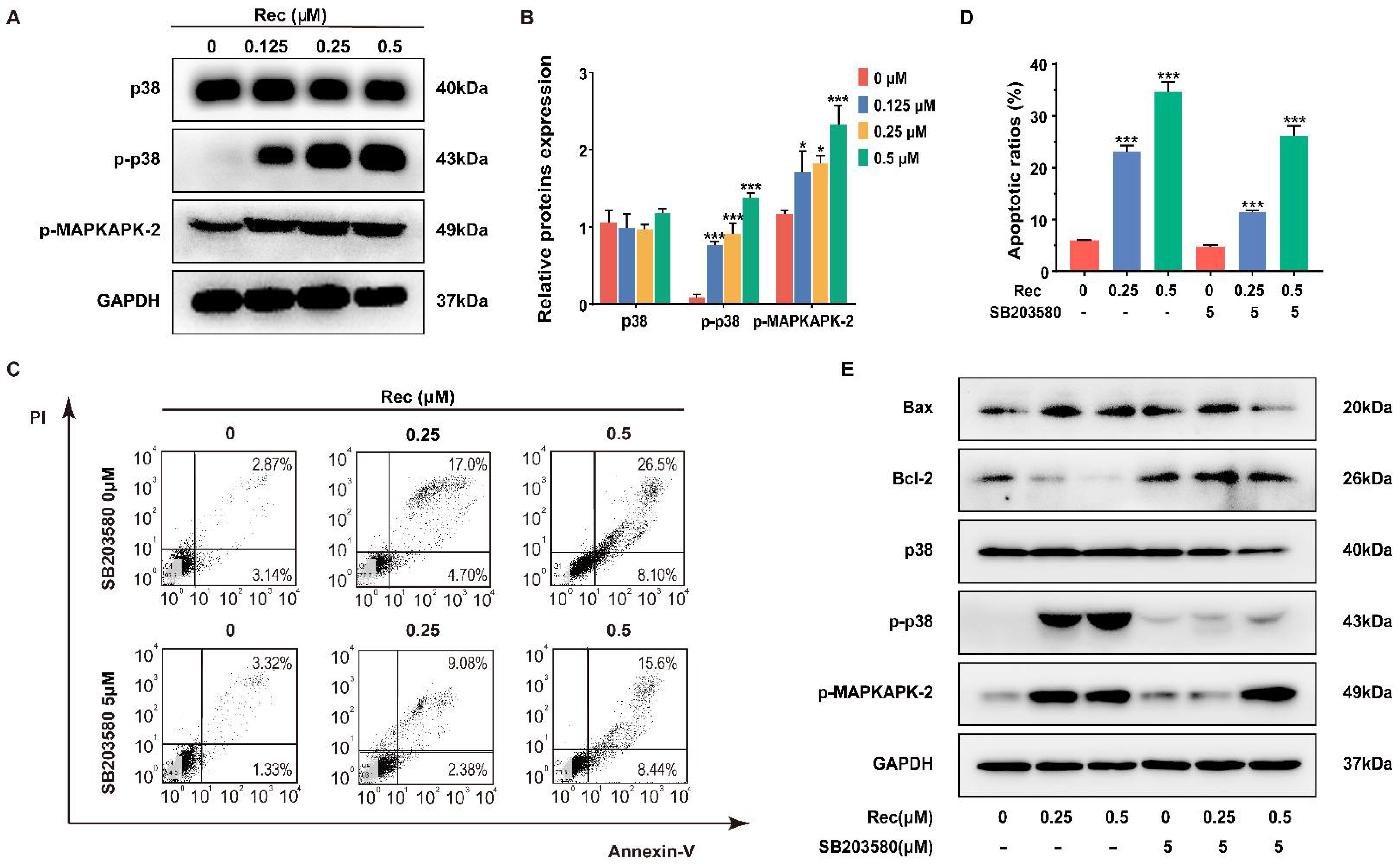
3.4. Resistomycin Induces Apoptosis and G2/M Phase Arrest by Activating the p38 MAPK Pathway
3.5. Resistomycin Suppressed Human Hepatocyte HepG2 Cell Growth in Xenograft Models
3.6. Resistomycin Restrained Apoptosis and G2/M Phase Arrest by Phosphorylating p38 in the Mice Model
3.7. Molecular Docking Analysis of Resistomycin Activate p38
4. Discussion
5. Conclusions
Author Contributions
Funding
Institutional Review Board Statement
Informed Consent Statement
Data Availability Statement
Acknowledgments
Conflicts of Interest
References
- Gigante, E.; Paradis, V.; Ronot, M.; Cauchy, F.; Soubrane, O.; Ganne-Carrie, N.; Nault, J.-C. New insights into the pathophysiology and clinical care of rare primary liver cancers. JHEP Rep. Innov. Hepatol. 2021, 3, 100174. [Google Scholar] [CrossRef] [PubMed]
- Mikami, D.; Kobayashi, M.; Uwada, J.; Yazawa, T.; Kamiyama, K.; Nishimori, K.; Nishikawa, Y.; Nishikawa, S.; Yokoi, S.; Taniguchi, T.; et al. β-Hydroxybutyrate enhances the cytotoxic effect of cisplatin via the inhibition of HDAC/survivin axis in human hepatocellular carcinoma cells. J. Pharmacol. Sci. 2020, 142, 1–8. [Google Scholar] [CrossRef] [PubMed]
- Siegel, R.L.; Miller, K.D.; Jemal, A. Cancer statistics, 2019. CA Cancer J. Clin. 2019, 69, 7–34. [Google Scholar] [CrossRef] [PubMed]
- Sia, D.; Villanueva, A.; Friedman, S.L.; Llovet, J.M. Liver Cancer Cell of Origin, Molecular Class, and Effects on Patient Prognosis. Gastroenterology 2017, 152, 745–761. [Google Scholar] [CrossRef]
- Zhou, Y.Q.; Huan, L.; Wu, Y.J.; Bao, C.Y.; Chen, B.; Wang, L.; Huang, S.L.; Liang, L.H.; He, X.H. LncRNA ID2-AS1 suppresses tumor metastasis by activating the HDAC8/ID2 pathway in hepatocellular carcinoma. Cancer Lett. 2020, 469, 399–409. [Google Scholar] [CrossRef] [PubMed]
- Liu, F.Y.; Lin, S.Q.; Zhang, C.Y.; Ma, J.H.; Han, Z.; Jia, F.J.; Xie, W.D.; Li, X. The Novel Nature Microtubule Inhibitor Ivalin Induces G2/M Arrest and Apoptosis in Human Hepatocellular Carcinoma SMMC-7721 Cells In Vitro. Medicina 2019, 55, 470. [Google Scholar] [CrossRef]
- Tong, M.; Che, N.; Zhou, L.; Luk, S.T.; Kau, P.W.; Chai, S.; Ngan, E.S.; Lo, C.M.; Man, K.; Dingo, J.; et al. Efficacy of annexin A3 blockade in sensitizing hepatocellular carcinoma to sorafenib and regorafenib. J. Hepatol. 2018, 69, 826–839. [Google Scholar] [CrossRef] [PubMed]
- National Medical Products Administration. Available online: http://www.nmpa.gov.cn/ (accessed on 8 August 2008).
- Wang, J.C.; Zhang, N.; Han, Q.; Lu, W.X.; Wang, L.; Yang, D.Y.; Zheng, M.; Zhang, Z.Z.; Liu, H.K.; Lee, T.H.; et al. Pin1 inhibition reverses the acquired resistance of human hepatocellular carcinoma cells to Regorafenib via the Gli1/Snail/E-cadherin pathway. Cancer Lett. 2019, 444, 82–93. [Google Scholar] [CrossRef]
- Chang, L.F.; Karin, M. Mammalian MAP kinase signalling cascades. Nature 2001, 410, 37–40. [Google Scholar] [CrossRef]
- Nordstrom, E.; Fisone, G.; Kristensson, K. Opposing effects of ERK and p38-JNK MAP kinase pathways on formation of prions in GT1-1 cells. FASEB J. 2009, 23, 613–622. [Google Scholar] [CrossRef]
- Ono, K.; Han, J.H. The p38 signal transduction pathway-Activation and function. Cell. Signal. 2000, 12, 1–13. [Google Scholar] [CrossRef]
- Holmes, W.F.; Soprano, D.R.; Soprano, K.J. Early events in the induction of apoptosis in ovarian carcinoma cells by CD437: Activation of the p38 MAP kinase signal pathway. Oncogene 2003, 22, 6377–6386. [Google Scholar] [CrossRef]
- Iyoda, K.; Sasaki, Y.; Horimoto, M.; Toyama, T.; Yakushijin, T.; Sakakibara, M.; Takehara, T.; Fujimoto, J.; Hori, M.; Wands, J.R.; et al. Involvement of the p38 mitogen-activated protein kinase cascade in hepatocellular carcinoma. Cancer 2003, 97, 3017–3026. [Google Scholar] [CrossRef]
- Arora, S.K. Molecular-structure of heliomycin, an inhibitor of rna-synthesis. J. Antibiot. 1985, 38, 113–115. [Google Scholar] [CrossRef] [PubMed][Green Version]
- Vijayabharathi, R.; Bruheim, P.; Andreassen, T.; Raja, D.S.; Devi, P.B.; Sathyabama, S.; Priyadarisini, V.B. Assessment of resistomycin, as an anticancer compound isolated and characterized from Streptomyces aurantiacus AAA5. J. Microbiol. 2011, 49, 920–926. [Google Scholar] [CrossRef]
- Adinarayana, G.; Venkateshan, M.R.; Bapiraju, V.; Sujatha, P.; Premkumar, J.; Ellaiah, P.; Zeeck, A. Cytotoxic compounds from the marine actinobacterium Streptomyces corchorusii AUBN(1)/7. Russ. J. Bioorg. Chem. 2006, 32, 295–300. [Google Scholar] [CrossRef] [PubMed]
- Lin, S.Q.; Jia, F.J.; Zhang, C.Y.; Liu, F.Y.; Ma, J.H.; Han, Z.; Xie, W.D.; Li, X. Actinomycin V Suppresses Human Non-Small-Cell Lung Carcinoma A549 Cells by Inducing G2/M Phase Arrest and Apoptosis via the p53-Dependent Pathway. Mar. Drugs 2019, 17, 572. [Google Scholar] [CrossRef]
- Han, Z.; Liu, F.Y.; Lin, S.Q.; Zhang, C.Y.; Ma, J.H.; Guo, C.; Jia, F.J.; Zhang, Q.; Xie, W.D.; Li, X. Ivalin Induces Mitochondria-Mediated Apoptosis Associated with the NF-kappa B Activation in Human Hepatocellular Carcinoma SMMC-7721 Cells. Molecules 2019, 24, 3809. [Google Scholar] [CrossRef]
- Shen, T.; Huang, S.L. The Role of Cdc25A in the Regulation of Cell Proliferation and Apoptosis. Anti-Cancer Agents Med. Chem. 2012, 12, 631–639. [Google Scholar] [CrossRef]
- Lee, J.C.; Laydon, J.T.; McDonnell, P.C.; Gallagher, T.F.; Kumar, S.; Green, D.; McNulty, D.; Blumenthal, M.J.; Heys, J.R.; Landvatter, S.W.; et al. A Protein-kinase involved in the regulation of inflammatory cytokine biosynthesis. Nature 1994, 372, 739–746. [Google Scholar] [CrossRef]
- Cao, W.; Li, M.; Liu, J.; Zhang, S.; Noordam, L.; Verstegen, M.M.A.; Wang, L.; Ma, B.; Li, S.; Wang, W.; et al. LGR5 marks targetable tumor-initiating cells in mouse liver cancer. Nat. Commun. 2020, 11, 1961. [Google Scholar] [CrossRef]
- Liu, S.S.; Qi, J.; Teng, Z.D.; Tian, F.T.; Lv, X.X.; Li, K.; Song, Y.J.; Xie, W.D.; Hu, Z.W.; Li, X. Resistomycin attenuates triple-negative breast cancer progression by inhibiting E3 ligase Pellino-1 and inducing SNAIL/SLUG degradation. Signal Transduct. Target. Ther. 2020, 5, 133. [Google Scholar] [CrossRef] [PubMed]
- Shiono, Y.; Shiono, N.; Seo, S.; Oka, S.; Yamazaki, Y. Effects of polyphenolic anthrone derivatives, resistomycin and hypericin, on apoptosis in human megakaryoblastic leukemia CMK-7 cell line. Z. Fur Nat. Sect. CA J. Biosci. 2002, 57, 923–929. [Google Scholar] [CrossRef]
- Riaz, A.; Rasul, A.; Hussain, G.; Saadullah, M.; Rasool, B.; Sarfraz, I.; Masood, M.; Asrar, M.; Jabeen, F.; Sultana, T. Resistomycin, a pentacyclic polyketide, inhibits the growth of triple negative breast cancer cells through induction of apoptosis and mitochondrial dysfunction. Pak. J. Pharm. Sci. 2020, 33, 1233–1238. [Google Scholar] [CrossRef]
- Bulavin, D.V.; Saito, S.; Hollander, M.C.; Sakaguchi, K.; Anderson, C.W.; Appella, E.; Fornace, A.J. Phosphorylation of human p53 by p38 kinase coordinates N-terminal phosphorylation and apoptosis in response to UV radiation. EMBO J. 1999, 18, 6845–6854. [Google Scholar] [CrossRef] [PubMed]
- Li, L.; Zheng, B.B.; Ma, L.S.; Sun, X.; Chang, J.J.; Xie, W.D.; Li, X. Telekin suppresses human hepatocellular carcinoma cells in vitro by inducing G(2)/M phase arrest via the p38 MAPK signaling pathway. Acta Pharmacol. Sin. 2014, 35, 1311–1322. [Google Scholar] [CrossRef]
- Wilson, K.P.; Fitzgibbon, M.J.; Caron, P.N.; Griffith, J.P.; Chen, W.Y.; McCaffrey, P.G.; Chambers, S.P.; Su, M.S.S. Crystal structure of p38 mitogen-activated protein kinase. J. Biol. Chem. 1996, 271, 27696–27700. [Google Scholar] [CrossRef] [PubMed]
- Johnson, G.L.; Lapadat, R. Mitogen-activated protein kinase pathways mediated by ERK, JNK, and p38 protein kinases. Science 2002, 298, 1911–1912. [Google Scholar] [CrossRef] [PubMed]
- Hildesheim, J.; Bulavin, D.V.; Anver, M.R.; Alvord, W.G.; Hollander, M.C.; Vardanian, L.; Fornace, A.J. Gadd45a protects against UV irradiation-induced skin tumors, and promotes apoptosis and stress signaling via MAPK and p53. Cancer Res. 2002, 62, 7305–7315. [Google Scholar]
- Sanchez-Prieto, R.; Sanchez-Arevalo, V.J.; Servitja, J.M.; Gutkind, J.S. Regulation of p73 by c-Abl through the p38 MAP kinase pathway. Oncogene 2002, 21, 974–979. [Google Scholar] [CrossRef]
- Roux, P.P.; Blenis, J. ERK and p38 MAPK-activated protein kinases: A family of protein kinases with diverse biological functions. Microbiol. Mol. Biol. Rev. 2004, 68, 320–344. [Google Scholar] [CrossRef] [PubMed]







| Cell line | IC50 (μmol/L) | |
|---|---|---|
| Resistomycin | Doxorubicin | |
| HepG2 | 0.25 ± 0.02 | 0.84 ± 0.05 |
| SMMC-7721 | 0.46 ± 0.06 | 1.37 ± 0.08 |
| PLC-PRF-5 | 1.10 ± 0.14 | 1.33 ± 0.10 |
| HL-7702 | 1.13 ± 0.39 | 1.33 ± 0.02 |
| Huh7 | 0.35 ± 0.21 | 1.34 ± 0.05 |
| 293T | 3.06 ± 0.30 | 1.54 ± 0.25 |
Publisher’s Note: MDPI stays neutral with regard to jurisdictional claims in published maps and institutional affiliations. |
© 2021 by the authors. Licensee MDPI, Basel, Switzerland. This article is an open access article distributed under the terms and conditions of the Creative Commons Attribution (CC BY) license (https://creativecommons.org/licenses/by/4.0/).
Share and Cite
Han, Z.; Zhao, X.; Zhang, E.; Ma, J.; Zhang, H.; Li, J.; Xie, W.; Li, X. Resistomycin Induced Apoptosis and Cycle Arrest in Human Hepatocellular Carcinoma Cells by Activating p38 MAPK Pathway In Vitro and In Vivo. Pharmaceuticals 2021, 14, 958. https://doi.org/10.3390/ph14100958
Han Z, Zhao X, Zhang E, Ma J, Zhang H, Li J, Xie W, Li X. Resistomycin Induced Apoptosis and Cycle Arrest in Human Hepatocellular Carcinoma Cells by Activating p38 MAPK Pathway In Vitro and In Vivo. Pharmaceuticals. 2021; 14(10):958. https://doi.org/10.3390/ph14100958
Chicago/Turabian StyleHan, Zhuo, Xingming Zhao, E Zhang, Jiahui Ma, Hao Zhang, Jianjiang Li, Weidong Xie, and Xia Li. 2021. "Resistomycin Induced Apoptosis and Cycle Arrest in Human Hepatocellular Carcinoma Cells by Activating p38 MAPK Pathway In Vitro and In Vivo" Pharmaceuticals 14, no. 10: 958. https://doi.org/10.3390/ph14100958
APA StyleHan, Z., Zhao, X., Zhang, E., Ma, J., Zhang, H., Li, J., Xie, W., & Li, X. (2021). Resistomycin Induced Apoptosis and Cycle Arrest in Human Hepatocellular Carcinoma Cells by Activating p38 MAPK Pathway In Vitro and In Vivo. Pharmaceuticals, 14(10), 958. https://doi.org/10.3390/ph14100958

