Morroniside Inhibits Inflammatory Bone Loss through the TRAF6-Mediated NF-κB/MAPK Signalling Pathway
Abstract
:1. Introduction
2. Results
2.1. Morroniside Increases Bone Mineral Density and Improves Bone Microstructure in Lipopolysaccharide-Induced Inflammatory Bone Loss Mice
2.2. Morroniside Inhibits Inflammatory Bone Loss in Mice through the TRAF6-Mediated NF-κB/MAPK Signalling Pathway
2.3. Identification of BMSCs and Effect of Morroniside on Cell Activity
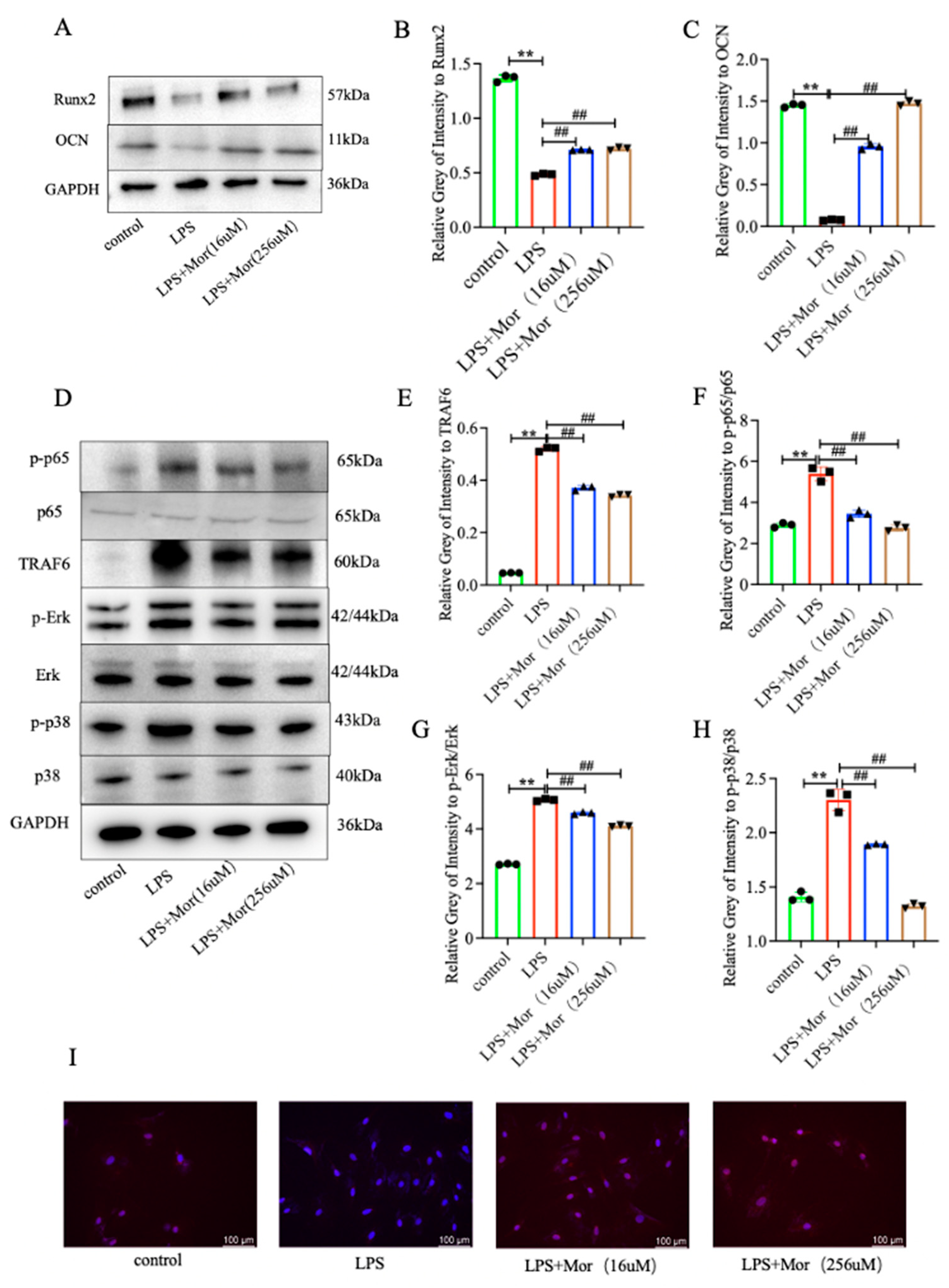
2.4. Morroniside Increases LPS-Induced Osteogenic Differentiation In Vitro
2.5. Morroniside Inhibits the LPS-Induced Activation of TRAF6-Mediated NF-κB/MAPK Signaling Pathway in BMSCs
3. Discussion
4. Materials and Methods
4.1. Animals
4.2. Micro-CT
4.3. Haematoxylin and Eosin (H&E) Staining
4.4. Biomechanical Parameter Analysis
4.5. Enzyme-Linked Immunosorbent Assay (ELISA)
4.6. Quantitative Real-Time PCR (qRT-PCR)
4.7. Immunohistochemical Analysis
4.8. Western Blotting
4.9. Isolation and Culture of BMSCs
4.10. BMSC Identification
4.11. Cell Viability
4.12. Osteogenic Differentiation
4.13. ALP Staining
4.14. Alizarin Red Staining
4.15. Immunofluorescence Staining
4.16. Statistical Analysis
5. Conclusions
Author Contributions
Funding
Institutional Review Board Statement
Informed Consent Statement
Data Availability Statement
Conflicts of Interest
References
- Yong, E.L.; Logan, S. Menopausal osteoporosis: Screening, prevention and treatment. Singap. Med. J. 2021, 62, 159–166. [Google Scholar]
- Song, H.; Li, B.; Guo, R.; He, S.; Peng, Z.; Qu, J.; Zhao, Y.; Zhai, X.; Yin, W.; Yang, K.; et al. Hypoxic preconditioned aged BMSCs accelerates MI injury repair by modulating inflammation, oxidative stress and apoptosis. Biochem. Biophys. Res. Commun. 2022, 627, 45–51. [Google Scholar] [PubMed]
- Huang, K.; Gong, H.; Guan, J.; Zhang, L.; Hu, C.; Zhao, W.; Huang, L.; Zhang, W.; Kim, P.; Zhou, X. AgeAnno: A knowledgebase of single-cell annotation of aging in human. Nucleic Acids Res. 2023, 51, D805–D815. [Google Scholar] [PubMed]
- Noh, J.Y.; Yang, Y.; Jung, H. Molecular Mechanisms and Emerging Therapeutics for Osteoporosis. Int. J. Mol. Sci. 2020, 21, 7623. [Google Scholar]
- Redlich, K.; Smolen, J.S. Inflammatory bone loss: Pathogenesis and therapeutic intervention. Nat. Rev. Drug Discov. 2012, 11, 234–250. [Google Scholar]
- Ratajczak, A.E.; Szymczak-Tomczak, A.; Skrzypczak-Zielińska, M.; Rychter, A.M.; Zawada, A.; Dobrowolska, A.; Krela-Kaźmierczak, I. Vitamin C Deficiency and the Risk of Osteoporosis in Patients with an Inflammatory Bowel Disease. Nutrients 2020, 12, 2263. [Google Scholar]
- Liu, H.; Li, D.; Zhang, Y.; Li, M. Inflammation, mesenchymal stem cells and bone regeneration. Histochem. Cell Biol. 2018, 149, 393–404. [Google Scholar]
- Hirotani, T.; Yamamoto, M.; Kumagai, Y.; Uematsu, S.; Kawase, I.; Takeuchi, O.; Akira, S. Regulation of lipopolysaccharide-inducible genes by MyD88 and Toll/IL-1 domain containing adaptor inducing IFN-beta. Biochem. Biophys. Res. Commun. 2005, 328, 383–392. [Google Scholar]
- Skaug, B.; Jiang, X.; Chen, Z.J. The role of ubiquitin in NF-kappaB regulatory pathways. Annu. Rev. Biochem. 2009, 78, 769–796. [Google Scholar]
- Dhillon, B.; Aleithan, F.; Abdul-Sater, Z.; Abdul-Sater, A.A. The Evolving Role of TRAFs in Mediating Inflammatory Responses. Front. Immunol. 2019, 10, 104. [Google Scholar]
- Wang, Y.; Luo, S.; Zhang, D.; Qu, X.; Tan, Y. Sika pilose antler type I collagen promotes BMSC differentiation via the ERK1/2 and p38-MAPK signal pathways. Pharm. Biol. 2017, 55, 2196–2204. [Google Scholar] [PubMed]
- Justesen, J.; Stenderup, K.; Ebbesen, E.; Mosekilde, L.; Steiniche, T.; Kassem, M. Adipocyte tissue volume in bone marrow is increased with aging and in patients with osteoporosis. Biogerontology 2001, 2, 165–171. [Google Scholar] [CrossRef] [PubMed]
- Loi, F.; Córdova, L.A.; Pajarinen, J.; Lin, T.; Yao, Z.; Goodman, S.B. Inflammation, fracture and bone repair. Bone 2016, 86, 119–130. [Google Scholar]
- Zhu, J.; Tang, H.; Zhang, Z.; Zhang, Y.; Qiu, C.; Zhang, L.; Huang, P.; Li, F. Kaempferol slows intervertebral disc degeneration by modifying LPS-induced osteogenesis/adipogenesis imbalance and inflammation response in BMSCs. Int. Immunopharmacol. 2017, 43, 236–242. [Google Scholar]
- Mountziaris, P.M.; Mikos, A.G. Modulation of the inflammatory response for enhanced bone tissue regeneration. Tissue Eng. Part. B Rev. 2008, 14, 179–186. [Google Scholar] [CrossRef] [PubMed]
- Girasole, G.; Jilka, R.L.; Passeri, G.; Boswell, S.; Boder, G.; Williams, D.C.; Manolagas, S.C. 17 beta-estradiol inhibits interleukin-6 production by bone marrow-derived stromal cells and osteoblasts in vitro: A potential mechanism for the antiosteoporotic effect of estrogens. J. Clin. Investig. 1992, 89, 883–891. [Google Scholar]
- Perazella, M.A.; Markowitz, G.S. Bisphosphonate nephrotoxicity. Kidney Int. 2008, 74, 1385–1393. [Google Scholar] [PubMed]
- Krueger, C.D.; West, P.M.; Sargent, M.; Lodolce, A.E.; Pickard, A.S. Bisphosphonate-induced osteonecrosis of the jaw. Ann. Pharmacother. 2007, 41, 276–284. [Google Scholar]
- Szulc, P.; Montella, A.; Delmas, P.D. High bone turnover is associated with accelerated bone loss but not with increased fracture risk in men aged 50 and over: The prospective MINOS study. Ann. Rheum. Dis. 2008, 67, 1249–1255. [Google Scholar]
- Ishikawa, K.; Nagai, T.; Sakamoto, K.; Ohara, K.; Eguro, T.; Ito, H.; Toyoshima, Y.; Kokaze, A.; Toyone, T.; Inagaki, K. High bone turnover elevates the risk of denosumab-induced hypocalcemia in women with postmenopausal osteoporosis. Ther. Clin. Risk Manag. 2016, 12, 1831–1840. [Google Scholar]
- Sølling, A.S.; Tsourdi, E.; Harsløf, T.; Langdahl, B.L. Denosumab Discontinuation. Curr. Osteoporos. Rep. 2023, 21, 95–103. [Google Scholar] [PubMed]
- Yuan, J.; Cheng, W.; Zhang, G.; Ma, Q.; Li, X.; Zhang, B.; Hu, T.; Song, G. Protective effects of iridoid glycosides on acute colitis via inhibition of the inflammatory response mediated by the STAT3/NF-κB pathway. Int. Immunopharmacol. 2020, 81, 106240. [Google Scholar] [PubMed]
- Pi, W.-X.; Feng, X.-P.; Ye, L.-H.; Cai, B.-C. Combination of Morroniside and Diosgenin Prevents High Glucose-Induced Cardiomyocytes Apoptosis. Molecules 2017, 22, 163. [Google Scholar] [PubMed]
- Li, F.; Song, X.; Xu, J.; Shi, Y.; Hu, R.; Ren, Z.; Qi, Q.; Lü, H.; Cheng, X.; Hu, J. Morroniside protects OLN-93 cells against H(2)O(2)-induced injury through the PI3K/Akt pathway-mediated anti-oxidative stress and anti-apoptotic activities. Cell Cycle 2021, 20, 661–675. [Google Scholar] [PubMed]
- Lee, C.G.; Kim, J.; Yun, S.H.; Hwang, S.; Jeon, H.; Park, E.; Jeong, S.-Y. Anti-Osteoporotic Effect of Morroniside on Osteoblast and Osteoclast Differentiation In Vitro and Ovariectomized Mice In Vivo. Int. J. Mol. Sci. 2021, 22, 10642. [Google Scholar] [CrossRef] [PubMed]
- Sun, Y.; Zhu, Y.; Liu, X.; Chai, Y.; Xu, J. Morroniside attenuates high glucose-induced BMSC dysfunction by regulating the Glo1/AGE/RAGE axis. Cell Prolif. 2020, 53, e12866. [Google Scholar]
- Hu, N.; Ren, S.; Li, W.; Zhang, T.; Zhao, C. Morroniside promotes bone marrow mesenchymal stem cell proliferation in rats. Mol. Med. Rep. 2013, 7, 1565–1570. [Google Scholar]
- Park, E.; Lee, C.G.; Han, S.J.; Yun, S.H.; Hwang, S.; Jeon, H.; Kim, J.; Choi, C.W.; Yang, S.; Jeong, S.Y. Antiosteoarthritic Effect of Morroniside in Chondrocyte Inflammation and Destabilization of Medial Meniscus-Induced Mouse Model. Int. J. Mol. Sci. 2021, 22, 2987. [Google Scholar]
- Park, C.; Cha, H.J.; Lee, H.; Kim, G.Y.; Choi, Y.H. The regulation of the TLR4/NF-κB and Nrf2/HO-1 signaling pathways is involved in the inhibition of lipopolysaccharide-induced inflammation and oxidative reactions by morroniside in RAW 264.7 macrophages. Arch. Biochem. Biophys. 2021, 706, 108926. [Google Scholar]
- Yi, X.; Tao, J.; Qian, Y.; Feng, F.; Hu, X.; Xu, T.; Jin, H.; Ruan, H.; Zheng, H.F.; Tong, P. Morroniside ameliorates inflammatory skeletal muscle atrophy via inhibiting canonical and non-canonical NF-κB and regulating protein synthesis/degradation. Front. Pharmacol. 2022, 13, 1056460. [Google Scholar]
- Sun, D.; Peng, Y.; Ge, S.; Fu, Q. USP1 Inhibits NF-κB/NLRP3 Induced Pyroptosis through TRAF6 in Osteoblastic MC3T3-E1 Cells. J. Musculoskelet. Neuronal Interact. 2022, 22, 536–545. [Google Scholar] [PubMed]
- Chen, Y.; Zhang, L.; Li, Z.; Wu, Z.; Lin, X.; Li, N.; Shen, R.; Wei, G.; Yu, N.; Gong, F.; et al. Mogrol Attenuates Osteoclast Formation and Bone Resorption by Inhibiting the TRAF6/MAPK/NF-κB Signaling Pathway In vitro and Protects Against Osteoporosis in Postmenopausal Mice. Front. Pharmacol. 2022, 13, 803880. [Google Scholar] [CrossRef] [PubMed]
- Cheng, L.; Zeng, G.; Liu, Z.; Zhang, B.; Cui, X.; Zhao, H.; Zheng, X.; Song, G.; Kang, J.; Xia, C. Protein kinase B and extracellular signal-regulated kinase contribute to the chondroprotective effect of morroniside on osteoarthritis chondrocytes. J. Cell Mol. Med. 2015, 19, 1877–1886. [Google Scholar] [CrossRef]
- Park, C.H.; Yamabe, N.; Noh, J.S.; Kang, K.S.; Tanaka, T.; Yokozawa, T. The beneficial effects of morroniside on the inflammatory response and lipid metabolism in the liver of db/db mice. Biol. Pharm. Bull. 2009, 32, 1734–1740. [Google Scholar] [CrossRef]
- Boonen, S.; Lips, P.; Bouillon, R.; Bischoff-Ferrari, H.A.; Vanderschueren, D.; Haentjens, P. Need for additional calcium to reduce the risk of hip fracture with vitamin d supplementation: Evidence from a comparative metaanalysis of randomized controlled trials. J. Clin. Endocrinol. Metab. 2007, 92, 1415–1423. [Google Scholar] [CrossRef] [PubMed]
- Gao, X.; Xue, Y.; Yang, K. LINC00899 promotes osteogenic differentiation by targeting miR-374a and RUNX2 expression. Exp. Ther. Med. 2021, 22, 1071. [Google Scholar] [CrossRef]
- Raicevic, G.; Rouas, R.; Najar, M.; Stordeur, P.; Boufker, H.I.; Bron, D.; Martiat, P.; Goldman, M.; Nevessignsky, M.T.; Lagneaux, L. Inflammation modifies the pattern and the function of Toll-like receptors expressed by human mesenchymal stromal cells. Hum. Immunol. 2010, 71, 235–244. [Google Scholar] [CrossRef]
- Yi, T.; Lee, D.-S.; Jeon, M.-S.; Kwon, S.W.; Song, S.U. Gene expression profile reveals that STAT2 is involved in the immunosuppressive function of human bone marrow-derived mesenchymal stem cells. Gene 2012, 497, 131–139. [Google Scholar] [CrossRef]
- Carrero, R.; Cerrada, I.; Lledó, E.; Dopazo, J.; García-García, F.; Rubio, M.P.; Trigueros, C.; Dorronsoro, A.; Ruiz-Sauri, A.; Montero, J.A.; et al. IL1β induces mesenchymal stem cells migration and leucocyte chemotaxis through NF-κB. Stem Cell Rev. Rep. 2012, 8, 905–916. [Google Scholar] [CrossRef]
- Shi, Y.; Su, J.; Roberts, A.I.; Shou, P.; Rabson, A.B.; Ren, G. How mesenchymal stem cells interact with tissue immune responses. Trends Immunol. 2012, 33, 136–143. [Google Scholar] [CrossRef]
- Mountziaris, P.M.; Spicer, P.P.; Kasper, F.K.; Mikos, A.G.; Croes, M.; Boot, W.; Kruyt, M.C.; Weinans, H.; Pouran, B.; van der Helm, Y.J.; et al. Harnessing and modulating inflammation in strategies for bone regeneration. Tissue Eng. Part. B Rev. 2011, 17, 393–402. [Google Scholar] [CrossRef] [PubMed]
- Tang, L.; Wu, M.; Lu, S.; Zhang, H.; Shen, Y.; Shen, C.; Liang, H.; Ge, H.; Ding, X.; Wang, Z. Fgf9 Negatively Regulates Bone Mass by Inhibiting Osteogenesis and Promoting Osteoclastogenesis Via MAPK and PI3K/AKT Signaling. J. Bone Miner. Res. 2021, 36, 779–791. [Google Scholar] [CrossRef]
- Ben-Neriah, Y. Regulatory functions of ubiquitination in the immune system. Nat. Immunol. 2002, 3, 20–26. [Google Scholar] [CrossRef] [PubMed]
- Ma, Y.; Hao, G.; Lin, X.; Zhao, Z.; Yang, A.; Cao, Y.; Zhang, S.; Fan, L.; Geng, J.; Zhang, Y.; et al. Morroniside Protects Human Granulosa Cells against H(2)O(2)-Induced Oxidative Damage by Regulating the Nrf2 and MAPK Signaling Pathways. Evid. Based Complement. Altern. Med. 2022, 2022, 8099724. [Google Scholar] [CrossRef] [PubMed]
- Park, H.J.; Gholam Zadeh, M.; Suh, J.H.; Choi, H.S. Dauricine Protects from LPS-Induced Bone Loss via the ROS/PP2A/NF-κB Axis in Osteoclasts. Antioxidants 2020, 9, 588. [Google Scholar] [CrossRef] [PubMed]





| Gene | Sequence (5′ to 3′) | Application | 
|---|---|---|
| GAPDH | GCCTCGTCTCATAGACAAGATG | qPCR | 
| CAGTAGACTCCACGACATAC | ||
| TRAF6 | AAAGCGAGAGATTCTTTCCCTG | qPCR | 
| ACTGGGGACAATTCACTAGAGC | ||
| OCN | CTGAAAAGCCCACAGATACCAG | qPCR | 
| TGGAGAGGGTTGTTAGTGTGTC | ||
| Runx2 | ATGCTTATTCGCCTCACAAA | qPCR | 
| GCACTCACTGACTCGGTTGG | 
| Disclaimer/Publisher’s Note: The statements, opinions and data contained in all publications are solely those of the individual author(s) and contributor(s) and not of MDPI and/or the editor(s). MDPI and/or the editor(s) disclaim responsibility for any injury to people or property resulting from any ideas, methods, instructions or products referred to in the content. | 
© 2023 by the authors. Licensee MDPI, Basel, Switzerland. This article is an open access article distributed under the terms and conditions of the Creative Commons Attribution (CC BY) license (https://creativecommons.org/licenses/by/4.0/).
Share and Cite
Xiao, J.; Han, Q.; Yu, Z.; Liu, M.; Sun, J.; Wu, M.; Yin, H.; Fu, J.; Guo, Y.; Wang, L.; et al. Morroniside Inhibits Inflammatory Bone Loss through the TRAF6-Mediated NF-κB/MAPK Signalling Pathway. Pharmaceuticals 2023, 16, 1438. https://doi.org/10.3390/ph16101438
Xiao J, Han Q, Yu Z, Liu M, Sun J, Wu M, Yin H, Fu J, Guo Y, Wang L, et al. Morroniside Inhibits Inflammatory Bone Loss through the TRAF6-Mediated NF-κB/MAPK Signalling Pathway. Pharmaceuticals. 2023; 16(10):1438. https://doi.org/10.3390/ph16101438
Chicago/Turabian StyleXiao, Jirimutu, Qiuge Han, Ziceng Yu, Mengmin Liu, Jie Sun, Mao Wu, Heng Yin, Jingyue Fu, Yang Guo, Lining Wang, and et al. 2023. "Morroniside Inhibits Inflammatory Bone Loss through the TRAF6-Mediated NF-κB/MAPK Signalling Pathway" Pharmaceuticals 16, no. 10: 1438. https://doi.org/10.3390/ph16101438
APA StyleXiao, J., Han, Q., Yu, Z., Liu, M., Sun, J., Wu, M., Yin, H., Fu, J., Guo, Y., Wang, L., & Ma, Y. (2023). Morroniside Inhibits Inflammatory Bone Loss through the TRAF6-Mediated NF-κB/MAPK Signalling Pathway. Pharmaceuticals, 16(10), 1438. https://doi.org/10.3390/ph16101438
 
        

 
                                                


 
       