Constructing a Pan-Cancer Prognostic Model via Machine Learning Based on Immunogenic Cell Death Genes and Identifying NT5E as a Biomarker in Head and Neck Cancer
Abstract
1. Introduction
2. Materials and Methods
2.1. Data Collection
2.2. Data Processing
2.3. CNVs, SNVs and Methylation Levels
2.4. Molecular Clustering of Multiple Cancers
2.5. Construction of ICD Prognostic Models by Machine Learning Algorithms
2.6. Immune Infiltration Analysis
2.7. The Stemness Features
2.8. Tumor Heterogeneity
2.9. Immunomodulatory Gene Analysis
2.10. Immunotherapy Response Analysis
2.11. Anticancer Immune Response Analysis
2.12. Identification of ICD Biomarkers by Three Machine Learning Algorithms
2.13. Single-Cell RNA-Seq Analysis
2.14. Drug Prediction and Molecular Docking Analysis
2.15. Statistical Analysis
3. Results
3.1. Impact of ICD-Related Genes on Prognosis Across Cancer Types
3.2. Connection of ICD-Related Gene Levels with Clinical Survival
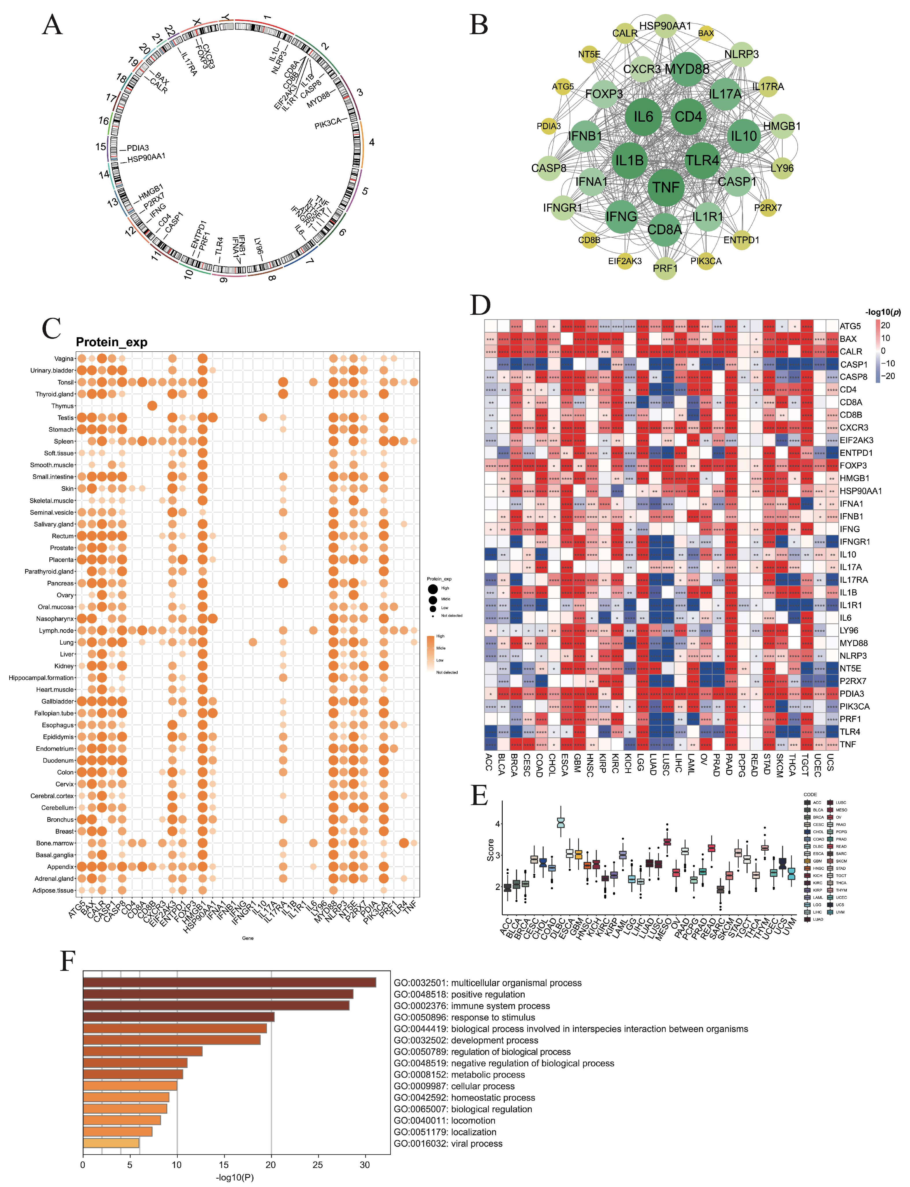
3.3. Inter-Gene Relationships Among ICD Regulators
3.4. ICD Expression Versus Clinicopathologic Features
3.5. Genomic Alterations of ICD Genes
3.6. Cluster Analysis
3.7. Machine-Learning Prognostic Models
3.8. Immune Infiltration, Stemness Features, and Tumor Heterogeneities Analysis
3.9. Immunomodulatory Gene Landscape
3.10. Immunotherapy Analysis
3.11. Anticancer Immune Response Analysis
3.12. Biomarker Discovery Across Cancers
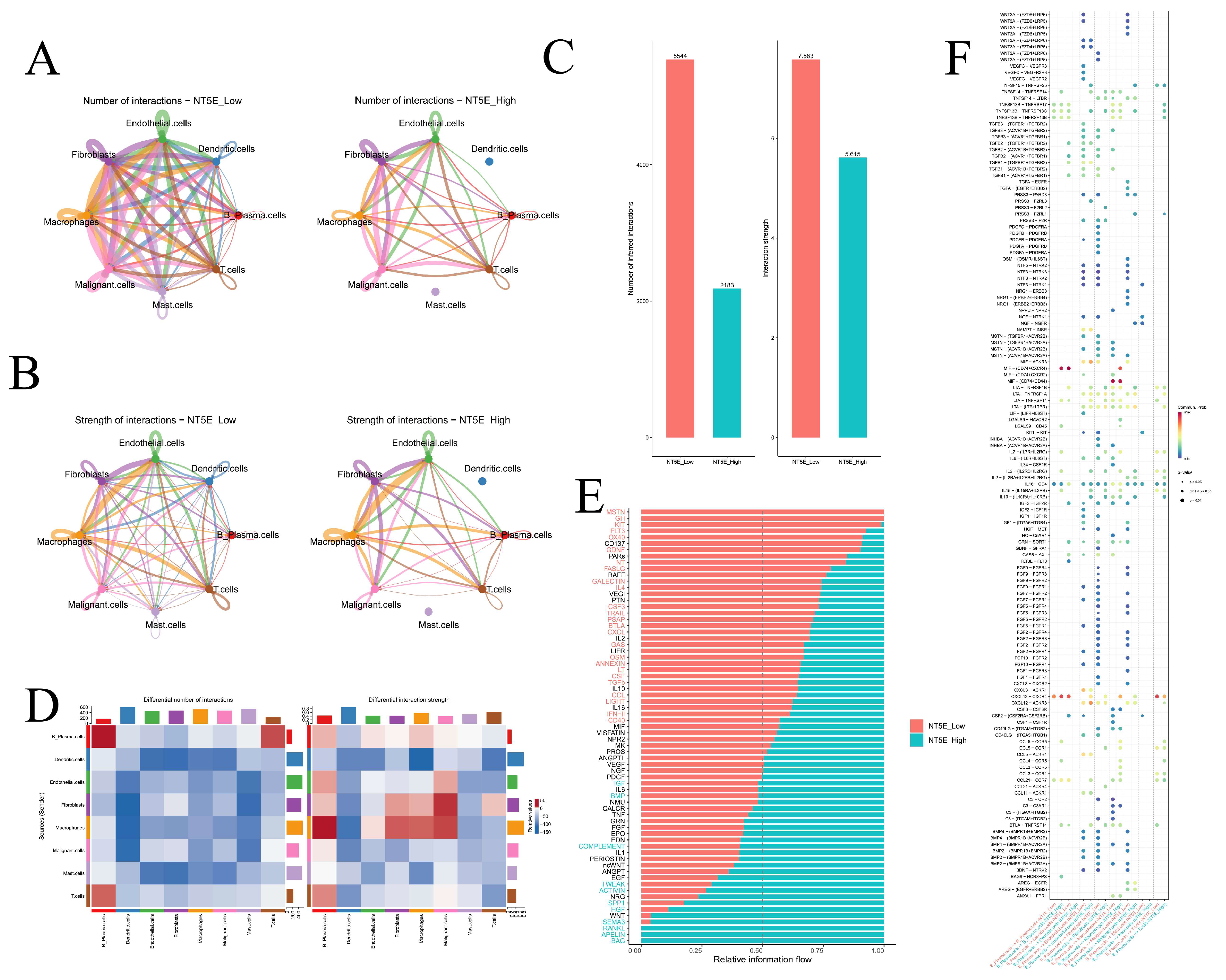
3.13. Single-Cell Characterization of NT5E in HNSC
3.14. Predicting Drugs and Molecular Docking Analysis
3.15. Validation of the Expression Levels of ICD-Related Genes in HNSC
4. Discussion
5. Conclusions
Supplementary Materials
Author Contributions
Funding
Institutional Review Board Statement
Informed Consent Statement
Data Availability Statement
Conflicts of Interest
Abbreviations
References
- Zong, Y.; Cao, Y.; Zhang, D.; Guan, X.; Zhang, F.; Shen, Z.; Yin, F. Immunogenic cell death-related classifications guide prognosis and immunotherapy in osteosarcoma. Sci. Rep. 2023, 13, 9118. [Google Scholar] [CrossRef]
- Wang, X.; Huang, H.; Liu, X.; Li, J.; Wang, L.; Li, L.; Li, Y.; Han, T. Immunogenic cell death-related classifications in breast cancer identify precise immunotherapy biomarkers and enable prognostic stratification. Front. Genet. 2022, 13, 1052720. [Google Scholar] [CrossRef]
- Zhuo, J.; Wang, K.; Shi, Z.; Yuan, C. Immunogenic cell death-led discovery of COVID-19 biomarkers and inflammatory infiltrates. Front. Microbiol. 2023, 14, 1191004. [Google Scholar] [CrossRef] [PubMed]
- Hernández, Á.-P.; Juanes-Velasco, P.; Landeira-Viñuela, A.; Bareke, H.; Montalvillo, E.; Góngora, R.; Fuentes, M. Restoring the Immunity in the Tumor Microenvironment: Insights into Immunogenic Cell Death in Onco-Therapies. Cancers 2021, 13, 2821. [Google Scholar] [CrossRef] [PubMed]
- Galluzzi, L.; Buqué, A.; Kepp, O.; Zitvogel, L.; Kroemer, G. Immunogenic cell death in cancer and infectious disease. Nat. Rev. Immunol. 2016, 17, 97–111. [Google Scholar] [CrossRef] [PubMed]
- Martins, I.; Wang, Y.; Michaud, M.; Ma, Y.; Sukkurwala, A.Q.; Shen, S.; Kepp, O.; Métivier, D.; Galluzzi, L.; Perfettini, J.L.; et al. Molecular mechanisms of ATP secretion during immunogenic cell death. Cell Death Differ. 2013, 21, 79–91. [Google Scholar] [CrossRef]
- Arimoto, K.-i.; Miyauchi, S.; Liu, M.; Zhang, D.-E. Emerging role of immunogenic cell death in cancer immunotherapy. Front. Immunol. 2024, 15, 1390263. [Google Scholar] [CrossRef]
- Wang, J.; Ma, J.; Xie, F.; Miao, F.; lv, L.; Huang, Y.; Zhang, X.; Yu, J.; Tai, Z.; Zhu, Q.; et al. Immunogenic cell death-based cancer vaccines: Promising prospect in cancer therapy. Front. Immunol. 2024, 15, 1389173. [Google Scholar] [CrossRef]
- Han, S.; Wang, Q.; Shen, M.; Zhang, X.; Wang, J. Immunogenic cell death related mRNAs associated signature to predict immunotherapeutic response in osteosarcoma. Heliyon 2024, 10, e27630. [Google Scholar] [CrossRef]
- Wang, N.; Meng, X.; Liu, Y.; Chen, Y.; Liang, Q. LPS promote Osteosarcoma invasion and migration through TLR4/HOTAIR. Gene 2019, 680, 1–8. [Google Scholar] [CrossRef]
- Wee Zhen, N.; Li, Z.; Lee Puay, L.; Lee Shuet, T.; Lim Yoon, P.; Yu, Q. EZH2-Mediated Inactivation of IFN-γ-JAK-STAT1 Signaling Is an Effective Therapeutic Target in MYC-Driven Prostate Cancer. Cell Rep. 2014, 8, 204–216. [Google Scholar] [CrossRef] [PubMed]
- Kuang, Y.; Jiang, B.; Zhu, H.; Zhou, Y.; Huang, H.; Li, C.; Zhang, W.; Li, X.; Cao, Y. Classification related to immunogenic cell death predicts prognosis, immune microenvironment characteristics, and response to immunotherapy in lower-grade gliomas. Front. Immunol. 2023, 14, 1102094. [Google Scholar] [CrossRef] [PubMed]
- Song, Q.; Zhou, Z.; Bai, J.; Liu, N. A comprehensive analysis of immunogenic cell death and its key gene HSP90AA1 in bladder cancer. Clin. Transl. Oncol. 2023, 25, 2587–2606. [Google Scholar] [CrossRef]
- Wang, X.; Wu, S.; Liu, F.; Ke, D.; Wang, X.; Pan, D.; Xu, W.; Zhou, L.; He, W. An Immunogenic Cell Death-Related Classification Predicts Prognosis and Response to Immunotherapy in Head and Neck Squamous Cell Carcinoma. Front. Immunol. 2021, 12, 781466. [Google Scholar] [CrossRef]
- Han, Y.; Cai, Q.; Xie, X.; Gao, S.; Fan, X. Development and validation of prognostic index based on immunogenic cell death-related genes with melanoma. Front. Oncol. 2022, 12, 1011046. [Google Scholar] [CrossRef]
- Dong, B.; Wu, Y.; Zhang, J.; Gu, Y.; Xie, R.; He, X.; Pang, X.; Wang, X.; Cui, Y. A novel immunogenic cell death–related subtype classification and risk signature for predicting prognosis and immunotherapy efficacy in gastric cancer. Front. Immunol. 2023, 14, 1162876. [Google Scholar] [CrossRef]
- Blum, A.; Wang, P.; Zenklusen, J.C. SnapShot: TCGA-Analyzed Tumors. Cell 2018, 173, 530. [Google Scholar] [CrossRef]
- Uhlén, M.; Fagerberg, L.; Hallström, B.M.; Lindskog, C.; Oksvold, P.; Mardinoglu, A.; Sivertsson, Å.; Kampf, C.; Sjöstedt, E.; Asplund, A.; et al. Tissue-based map of the human proteome. Science 2015, 347, 1260419. [Google Scholar] [CrossRef]
- Yang, J.; Zhang, J.; Na, S.; Wang, Z.; Li, H.; Su, Y.; Ji, L.; Tang, X.; Yang, J.; Xu, L. Integration of single-cell RNA sequencing and bulk RNA sequencing to reveal an immunogenic cell death-related 5-gene panel as a prognostic model for osteosarcoma. Front. Immunol. 2022, 13, 994034. [Google Scholar] [CrossRef] [PubMed]
- Wilkerson, M.D.; Hayes, D.N. ConsensusClusterPlus: A class discovery tool with confidence assessments and item tracking. Bioinformatics 2010, 26, 1572–1573. [Google Scholar] [CrossRef]
- Sang, M.; Huang, Q.; Mao, M.; Yan, H.; Ge, J.; Zhang, R.; Ju, W.; Zhou, X. Characterization of m6A-Related Genes in Tumor-Associated Macrophages for Prognosis, Immunotherapy, and Drug Prediction in Lung Adenocarcinomas Based on Machine Learning Algorithms. FASEB J. 2025, 39, e70704. [Google Scholar] [CrossRef]
- Chen, J.; Liu, Z.; Wu, Z.; Li, W.; Tan, X. Identification of a chemoresistance-related prognostic gene signature by comprehensive analysis and experimental validation in pancreatic cancer. Front. Oncol. 2023, 13, 1132424. [Google Scholar] [CrossRef]
- Huang, J.; Zhang, J.; Zhang, F.; Lu, S.; Guo, S.; Shi, R.; Zhai, Y.; Gao, Y.; Tao, X.; Jin, Z.J.; et al. Identification of a disulfidptosis-related genes signature for prognostic implication in lung adenocarcinoma. Comput. Biol. Med. 2023, 165, 107402. [Google Scholar] [CrossRef] [PubMed]
- Zhang, W.; Qu, H.; Ma, X.; Li, L.; Wei, Y.; Wang, Y.; Zeng, R.; Nie, Y.; Zhang, C.; Yin, K.J.F.i.I. Identification of cuproptosis and immune-related gene prognostic signature in lung adenocarcinoma. Front. Immunol. 2023, 14, 1179742. [Google Scholar] [CrossRef] [PubMed]
- Duong, V.-T.; Ha, M.; Kim, J.; Kim, J.-Y.; Park, S.; Reshma, K.M.; Han, M.-E.; Lee, D.; Kim, Y.H.; Oh, S.-O. Recycling machinery of integrin coupled with focal adhesion turnover via RAB11-UNC13D-FAK axis for migration of pancreatic cancer cells. J. Transl. Med. 2024, 22, 800. [Google Scholar] [CrossRef] [PubMed]
- Maurin, M.; Ranjouri, M.; Megino-Luque, C.; Newberg, J.Y.; Du, D.; Martin, K.; Miner, R.E., III; Prater, M.S.; Wee, D.K.B.; Centeno, B.J.N.c. RBFOX2 deregulation promotes pancreatic cancer progression and metastasis through alternative splicing. Nat. Commun. 2023, 14, 8444. [Google Scholar] [CrossRef]
- Peng, T.; Sun, F.; Yang, J.-C.; Cai, M.-H.; Huai, M.-X.; Pan, J.-X.; Zhang, F.-Y.; Xu, L.-M. Novel lactylation-related signature to predict prognosis for pancreatic adenocarcinoma. World J. Gastroenterol. 2024, 30, 2575. [Google Scholar] [CrossRef]
- Zou, Y.; Zheng, S.; Deng, X.; Yang, A.; Xie, X.; Tang, H.; Xie, X. The Role of Circular RNA CDR1as/ciRS-7 in Regulating Tumor Microenvironment: A Pan-Cancer Analysis. Biomolecules 2019, 9, 429. [Google Scholar] [CrossRef]
- Malta, T.M.; Sokolov, A.; Gentles, A.J.; Burzykowski, T.; Poisson, L.; Weinstein, J.N.; Kamińska, B.; Huelsken, J.; Omberg, L.; Gevaert, O.; et al. Machine Learning Identifies Stemness Features Associated with Oncogenic Dedifferentiation. Cell 2018, 173, 338–354.e315. [Google Scholar] [CrossRef]
- Thorsson, V.; Gibbs, D.L.; Brown, S.D.; Wolf, D.; Bortone, D.S.; Ou Yang, T.-H.; Porta-Pardo, E.; Gao, G.F.; Plaisier, C.L.; Eddy, J.A.; et al. The Immune Landscape of Cancer. Immunity 2018, 48, 812–830.e814. [Google Scholar] [CrossRef]
- Hu, J.; Yu, A.; Othmane, B.; Qiu, D.; Li, H.; Li, C.; Liu, P.; Ren, W.; Chen, M.; Gong, G.; et al. Siglec15 shapes a non-inflamed tumor microenvironment and predicts the molecular subtype in bladder cancer. Theranostics 2021, 11, 3089–3108. [Google Scholar] [CrossRef]
- Xu, L.; Deng, C.; Pang, B.; Zhang, X.; Liu, W.; Liao, G.; Yuan, H.; Cheng, P.; Li, F.; Long, Z.J. TIP: A web server for resolving tumor immunophenotype profiling. Cancer Res. 2018, 78, 6575–6580. [Google Scholar] [CrossRef] [PubMed]
- Huang, M.-L.; Hung, Y.-H.; Lee, W.M.; Li, R.K.; Jiang, B.-R. SVM-RFE Based Feature Selection and Taguchi Parameters Optimization for Multiclass SVM Classifier. Sci. World J. 2014, 2014, 795624. [Google Scholar] [CrossRef]
- Rigatti, S.J. Random Forest. J. Insur. Med. 2017, 47, 31–39. [Google Scholar] [CrossRef]
- Zhang, J.; Xu, J.; Hu, X.; Chen, Q.; Tu, L.; Huang, J.; Cui, J. Diagnostic Method of Diabetes Based on Support Vector Machine and Tongue Images. BioMed Res. Int. 2017, 2017, 7961494. [Google Scholar] [CrossRef]
- Choi, J.-H.; Lee, B.-S.; Jang, J.Y.; Lee, Y.S.; Kim, H.J.; Roh, J.; Shin, Y.S.; Woo, H.G.; Kim, C.-H. Single-cell transcriptome profiling of the stepwise progression of head and neck cancer. Nat. Commun. 2023, 14, 1055. [Google Scholar] [CrossRef]
- Hao, Y.; Hao, S.; Andersen-Nissen, E.; Mauck, W.M.; Zheng, S.; Butler, A.; Lee, M.J.; Wilk, A.J.; Darby, C.; Zager, M.; et al. Integrated analysis of multimodal single-cell data. Cell 2021, 184, 3573–3587.e3529. [Google Scholar] [CrossRef]
- Korsunsky, I.; Millard, N.; Fan, J.; Slowikowski, K.; Zhang, F.; Wei, K.; Baglaenko, Y.; Brenner, M.; Loh, P.-r.; Raychaudhuri, S. Fast, sensitive and accurate integration of single-cell data with Harmony. Nat. Methods 2019, 16, 1289–1296. [Google Scholar] [CrossRef]
- Butler, A.; Hoffman, P.; Smibert, P.; Papalexi, E.; Satija, R. Integrating single-cell transcriptomic data across different conditions, technologies, and species. Nat. Biotechnol. 2018, 36, 411–420. [Google Scholar] [CrossRef] [PubMed]
- Jin, S.; Guerrero-Juarez, C.F.; Zhang, L.; Chang, I.; Ramos, R.; Kuan, C.-H.; Myung, P.; Plikus, M.V.; Nie, Q. Inference and analysis of cell-cell communication using CellChat. Nat. Commun. 2021, 12, 1088. [Google Scholar] [CrossRef] [PubMed]
- Jiang, H.; Hu, C.; Chen, M. The Advantages of Connectivity Map Applied in Traditional Chinese Medicine. Front. Pharmacol. 2021, 12, 474267. [Google Scholar] [CrossRef] [PubMed]
- UniProt Consortium. UniProt: A worldwide hub of protein knowledge. Nucleic Acids Res. 2019, 47, D506–D515. [Google Scholar] [CrossRef] [PubMed]
- Kim, S.; Thiessen, P.A.; Bolton, E.E.; Chen, J.; Fu, G.; Gindulyte, A.; Han, L.; He, J.; He, S.; Shoemaker, B.A.; et al. PubChem Substance and Compound databases. Nucleic Acids Res. 2016, 44, D1202–D1213. [Google Scholar] [CrossRef] [PubMed]
- Allen, W.J.; Balius, T.E.; Mukherjee, S.; Brozell, S.R.; Moustakas, D.T.; Lang, P.T.; Case, D.A.; Kuntz, I.D.; Rizzo, R.C. DOCK 6: Impact of new features and current docking performance. J. Comput. Chem. 2015, 36, 1132–1156. [Google Scholar] [CrossRef]
- Yuan, S.; Chan, H.C.S.; Hu, Z. Using PyMOL as a platform for computational drug design. WIREs Comput. Mol. Sci. 2017, 7, e1298. [Google Scholar] [CrossRef]
- Pan, Y.; Fei, L.; Wang, S.; Chen, H.; Jiang, C.; Li, H.; Wang, C.; Yang, Y.; Zhang, Q.; Chen, Y. Integrated analysis of single-cell, spatial and bulk RNA-sequencing identifies a cell-death signature for predicting the outcomes of head and neck cancer. Front. Immunol. 2024, 15, 1487966. [Google Scholar] [CrossRef]
- Li, Z.; Lai, X.; Fu, S.; Ren, L.; Cai, H.; Zhang, H.; Gu, Z.; Ma, X.; Luo, K. Immunogenic Cell Death Activates the Tumor Immune Microenvironment to Boost the Immunotherapy Efficiency. Adv. Sci. 2022, 9, 2201734. [Google Scholar] [CrossRef]
- Broz, P.; Dixit, V.M. Inflammasomes: Mechanism of assembly, regulation and signalling. Nat. Rev. Immunol. 2016, 16, 407–420. [Google Scholar] [CrossRef] [PubMed]
- Man, S.M.; Kanneganti, T.D. Regulation of inflammasome activation. Immunol. Rev. 2015, 265, 6–21. [Google Scholar] [CrossRef]
- Wu, H.; Qian, D.; Bai, X.; Sun, S.J. Targeted pyroptosis is a potential therapeutic strategy for cancer. J. Oncol. 2022, 2022, 2515525. [Google Scholar] [CrossRef]
- Zong, X.; Hao, X.; Xu, B.; Crawford, J.C.; Wright, S.; Li, J.; Zhang, Y.; Bai, L.; He, M.; Jiang, M.; et al. Foxp3 enhancers synergize to maximize regulatory T cell suppressive capacity. J. Exp. Med. 2021, 218, e20202415. [Google Scholar] [CrossRef]
- Ziółkowska-Suchanek, I.; Żurawek, M. FOXP3: A Player of Immunogenetic Architecture in Lung Cancer. Genes 2024, 15, 493. [Google Scholar] [CrossRef]
- Zwar, T.D.; Van Driel, I.R.; Gleeson, P.A. Guarding the immune system: Suppression of autoimmunity by CD4+CD25+ immunoregulatory T cells. Immunol. Cell Biol. 2006, 84, 487–501. [Google Scholar] [CrossRef]
- Neefjes, J.; Jongsma, M.L.; Paul, P.; Bakke, O.J. Towards a systems understanding of MHC class I and MHC class II antigen presentation. Nat. Rev. Immunol. 2011, 11, 823–836. [Google Scholar] [CrossRef]
- Mahmood, F.; Xu, R.; Awan, M.U.N.; Song, Y.; Han, Q.; Xia, X.; Zhang, J.J.B. Pharmacotherapy. PDIA3: Structure, functions and its potential role in viral infections. Biomed. Pharmacother. 2021, 143, 112110. [Google Scholar] [CrossRef]
- Nagai, Y.; Akashi, S.; Nagafuku, M.; Ogata, M.; Iwakura, Y.; Akira, S.; Kitamura, T.; Kosugi, A.; Kimoto, M.; Miyake, K.J. Essential role of MD-2 in LPS responsiveness and TLR4 distribution. Nat. Immunol. 2002, 3, 667–672. [Google Scholar] [CrossRef] [PubMed]
- Park, B.S.; Song, D.H.; Kim, H.M.; Choi, B.-S.; Lee, H.; Lee, J.-O. The structural basis of lipopolysaccharide recognition by the TLR4–MD-2 complex. Nature 2009, 458, 1191–1195. [Google Scholar] [CrossRef] [PubMed]
- Takeda, K.; Akira, S. TLR signaling pathways. Semin. Immunol. 2004, 16, 3–9. [Google Scholar] [CrossRef] [PubMed]
- Riedel, C.U.; Foata, F.; Philippe, D.; Adolfsson, O.; Eikmanns, B.J.; Blum, S.J. Anti-inflammatory effects of bifidobacteria by inhibition of LPS-induced NF-κB activation. World J. Gastroenterol. 2006, 12, 3729. [Google Scholar] [CrossRef]
- Singh, N.; Baby, D.; Rajguru, J.P.; Patil, P.B.; Thakkannavar, S.S.; Pujari, V.B. Inflammation and cancer. Ann. Afr. Med. 2019, 18, 121–126. [Google Scholar] [CrossRef] [PubMed]
- Umansky, V.; Blattner, C.; Gebhardt, C.; Utikal, J. The role of myeloid-derived suppressor cells (MDSC) in cancer progression. Vaccines 2016, 4, 36. [Google Scholar] [CrossRef]
- Ostrand-Rosenberg, S.; Sinha, P.; Beury, D.W.; Clements, V.K. Cross-talk between myeloid-derived suppressor cells (MDSC), macrophages, and dendritic cells enhances tumor-induced immune suppression. Semin. Cancer Biol. 2012, 22, 275–281. [Google Scholar] [CrossRef]
- Tcyganov, E.; Mastio, J.; Chen, E.; Gabrilovich, D.I. Plasticity of myeloid-derived suppressor cells in cancer. Curr. Opin. Immunol. 2018, 51, 76–82. [Google Scholar] [CrossRef]
- Richards, D.M.; Hettinger, J.; Feuerer, M. Monocytes and macrophages in cancer: Development and functions. Cancer Microenviron. 2013, 6, 179–191. [Google Scholar] [CrossRef]
- Liu, H.; Zhang, G.; Huang, J.; Ma, S.; Mi, K.; Cheng, J.; Zhu, Y.; Zha, X.; Huang, W.J. Atractylenolide I modulates ovarian cancer cell-mediated immunosuppression by blocking MD-2/TLR4 complex-mediated MyD88/NF-κB signaling in vitro. J. Transl. Med. 2016, 14, 104. [Google Scholar] [CrossRef]
- Zou, Y.; Qin, F.; Chen, J.; Meng, J.; Wei, L.; Wu, C.; Zhang, Q.; Wei, D.; Chen, X.; Wu, H. sTLR4/MD-2 complex inhibits colorectal cancer in vitro and in vivo by targeting LPS. Oncotarget 2016, 7, 52032. [Google Scholar] [CrossRef] [PubMed]
- Wang, Y.; Su, L.; Morin, M.D.; Jones, B.T.; Whitby, L.R.; Surakattula, M.M.; Huang, H.; Shi, H.; Choi, J.H.; Wang, K.-w. TLR4/MD-2 activation by a synthetic agonist with no similarity to LPS. Proc. Natl. Acad. Sci. USA 2016, 113, E884–E893, Erratum in Proc. Natl. Acad. Sci. USA 2016, 113, E2096. [Google Scholar] [CrossRef]
- Braunstein, M.J.; Kucharczyk, J.; Adams, S. Targeting toll-like receptors for cancer therapy. Target. Oncol. 2018, 13, 583–598. [Google Scholar] [CrossRef] [PubMed]
- Moradi-Marjaneh, R.; Hassanian, S.M.; Fiuji, H.; Soleimanpour, S.; Ferns, G.A.; Avan, A.; Khazaei, M.J. Toll like receptor signaling pathway as a potential therapeutic target in colorectal cancer. J. Cell. Physiol. 2018, 233, 5613–5622. [Google Scholar] [CrossRef] [PubMed]
- Xun, Y.; Yang, H.; Kaminska, B.; You, H. Toll-like receptors and toll-like receptor-targeted immunotherapy against glioma. J. Hematol. Oncol. 2021, 14, 176. [Google Scholar] [CrossRef]
- Allard, D.; Allard, B.; Gaudreau, P.-O.; Chrobak, P.; Stagg, J.J.I. CD73–adenosine: A next-generation target in immuno-oncology. Immunotherapy 2016, 8, 145–163. [Google Scholar] [CrossRef] [PubMed]
- Yang, L.; Zhang, Y.; Yang, L. Adenosine signaling in tumor-associated macrophages and targeting adenosine signaling for cancer therapy. Cancer Biol. Med. 2024, 21, 995–1011. [Google Scholar] [CrossRef]
- Neo, S.Y.; Yang, Y.; Record, J.; Ma, R.; Chen, X.; Chen, Z.; Tobin, N.P.; Blake, E.; Seitz, C.; Thomas, R. CD73 immune checkpoint defines regulatory NK cells within the tumor microenvironment. J. Clin. Investig. 2020, 130, 1185–1198. [Google Scholar] [CrossRef] [PubMed]
- Da, M.; Chen, L.; Enk, A.; Ring, S.; Mahnke, K. The multifaceted actions of CD73 during development and suppressive actions of regulatory T cells. Front. Immunol. 2022, 13, 914799. [Google Scholar] [CrossRef] [PubMed]
- Stagg, J.; Divisekera, U.; McLaughlin, N.; Sharkey, J.; Pommey, S.; Denoyer, D.; Dwyer, K.M.; Smyth, M. Anti-CD73 antibody therapy inhibits breast tumor growth and metastasis. Proc. Natl. Acad. Sci. USA 2010, 107, 1547–1552. [Google Scholar] [CrossRef]
- Shi, E.; Wu, Z.; Karaoglan, B.S.; Schwenk-Zieger, S.; Kranz, G.; Abdul Razak, N.; Reichel, C.A.; Canis, M.; Baumeister, P.; Zeidler, R. 5’-Ectonucleotidase CD73/NT5E supports EGFR-mediated invasion of HPV-negative head and neck carcinoma cells. J. Biomed. Sci. 2023, 30, 72. [Google Scholar] [CrossRef]
- Xue, F.; Wang, T.; Shi, H.; Feng, H.; Feng, G.; Wang, R.; Yao, Y.; Yuan, H. CD73 facilitates invadopodia formation and boosts malignancy of head and neck squamous cell carcinoma via the MAPK signaling pathway. Cancer Sci. 2022, 113, 2704–2715. [Google Scholar] [CrossRef]
- Lu, T.; Zhang, Z.; Zhang, J.; Pan, X.; Zhu, X.; Wang, X.; Li, Z.; Ruan, M.; Li, H.; Chen, W.J. CD73 in small extracellular vesicles derived from HNSCC defines tumour-associated immunosuppression mediated by macrophages in the microenvironment. Extracell. Vesicles 2022, 11, e12218. [Google Scholar] [CrossRef]
- Shen, A.; Ye, Y.; Chen, F.; Xu, Y.; Zhang, Z.; Zhao, Q.; Zeng, Z.-l. Integrated multi-omics analysis identifies CD73 as a prognostic biomarker and immunotherapy response predictor in head and neck squamous cell carcinoma. Front. Immunol. 2022, 13, 969034. [Google Scholar] [CrossRef] [PubMed]
- Yang, J.; Liao, X.; Yu, J.; Zhou, P. Role of CD73 in disease: Promising prognostic indicator and therapeutic target. Curr. Med. Chem. 2018, 25, 2260–2271. [Google Scholar] [CrossRef]
- Bach, N.; Winzer, R.; Tolosa, E.; Fiedler, W.; Brauneck, F. The clinical significance of CD73 in cancer. Int. J. Mol. Sci. 2023, 24, 11759. [Google Scholar] [CrossRef]
- Allard, D.; Chrobak, P.; Allard, B.; Messaoudi, N.; Stagg, J. Targeting the CD73-adenosine axis in immuno-oncology. Immunol. Lett. 2019, 205, 31–39. [Google Scholar] [CrossRef] [PubMed]
- Jin, R.; Liu, L.; Xing, Y.; Meng, T.; Ma, L.; Pei, J.; Cong, Y.; Zhang, X.; Ren, Z.; Wang, X. Dual mechanisms of novel CD73-targeted antibody and antibody–drug conjugate in inhibiting lung tumor growth and promoting antitumor immune-effector function. Mol. Cancer Ther. 2020, 19, 2340–2352. [Google Scholar] [CrossRef] [PubMed]
- Bi, C.; Patel, J.S.; Liang, S.H. Development of CD73 Inhibitors in Tumor Immunotherapy and Opportunities in Imaging and Combination Therapy. J. Med. Chem. 2025, 68, 6860–6869. [Google Scholar] [CrossRef] [PubMed]
- Arishi, N.A.; Althomali, N.M.; Dighriri, I.M.; Alharthi, M.S.; Alqurashi, G.B.; Musharraf, R.A.; Albuhayri, A.H.; Almalki, M.k.; Alnami, S.A.; Mashraqi, Z.O. An Overview of Fluvoxamine and its Use in SARS-CoV-2 Treatment. Cureus 2023, 15, e34158. [Google Scholar] [CrossRef]
- Boukerche, H.; Iida, H.; Onuma, T.; Nakashima, D.; Mizutani, D.; Hori, T.; Ueda, K.; Hioki, T.; Kim, W.; Enomoto, Y.; et al. Tramadol regulates the activation of human platelets via Rac but not Rho/Rho-kinase. PLoS ONE 2023, 18, e0279011. [Google Scholar] [CrossRef]
- Graves, S.M.; Napier, T.C. SB 206553, a putative 5-HT2C inverse agonist, attenuates methamphetamine-seeking in rats. BMC Neurosci. 2012, 13, 65. [Google Scholar] [CrossRef]
- Dunlop, J.; Lock, T.; Jow, B.; Sitzia, F.; Grauer, S.; Jow, F.; Kramer, A.; Bowlby, M.R.; Randall, A.; Kowal, D.; et al. Old and New Pharmacology: Positive Allosteric Modulation of the α7 Nicotinic Acetylcholine Receptor by the 5-Hydroxytryptamine2B/C Receptor Antagonist SB-206553 (3,5-Dihydro-5-methyl-N-3-pyridinylbenzo [1,2-b:4,5-b′]di pyrrole-1(2 H)-carboxamide). J. Pharmacol. Exp. Ther. 2009, 328, 766–776. [Google Scholar] [CrossRef]
- Ramirez, V.T.; Van Oeffelen, W.E.P.A.; Torres-Fuentes, C.; Chruścicka, B.; Druelle, C.; Golubeva, A.V.; Van De Wouw, M.; Dinan, T.G.; Cryan, J.F.; Schellekens, H. Differential functional selectivity and downstream signaling bias of ghrelin receptor antagonists and inverse agonists. FASEB J. 2018, 33, 518–531. [Google Scholar] [CrossRef]
- Soleyman-Jahi, S.; Sadeghi, F.; Pastaki Khoshbin, A.; Khani, L.; Roosta, V.; Zendehdel, K. Attribution of Ghrelin to Cancer; Attempts to Unravel an Apparent Controversy. Front. Oncol. 2019, 9, 1014. [Google Scholar] [CrossRef]
- Song, D.; Chen, M.; Chen, X.; Xu, J.; Wu, S.; Lyu, Y.; Zhao, Q. Apoptosis induction and inhibition of invasion and migration in gastric cancer cells by Isoorientin studied using network pharmacology. BMC Complement. Med. Ther. 2024, 24, 309. [Google Scholar] [CrossRef] [PubMed]
- Lin, T.-C.; Hsiao, M. Ghrelin and cancer progression. Biochim. Et Biophys. Acta (BBA)-Rev. Cancer 2017, 1868, 51–57. [Google Scholar] [CrossRef] [PubMed]











| Rank | pert_id | CMAP Name | Mechanism of Action | Raw_cs | Norm_cs |
|---|---|---|---|---|---|
| 1 | BRD-K72676686 | fluvoxamine | −0.7568 | −2.1254 | |
| 2 | BRD-K60306319 | BRD-K60306319 | −0.7389 | −2.0752 | |
| 3 | BRD-K36395411 | SB-206553 | Serotonin receptor antagonist | −0.7342 | −2.0621 |
| 4 | BRD-K21537090 | BRD-K21537090 | −0.7323 | −2.0565 | |
| 5 | BRD-K70241288 | L-692585 | Growth hormone releasing peptide ligand agonist | −0.7304 | −2.0513 |
| 6 | BRD-K12484704 | BRD-K12484704 | −0.7293 | −2.0483 | |
| 7 | BRD-K08039553 | BRD-K08039553 | −0.7247 | −2.0352 | |
| 8 | BRD-K49111930 | BRD-K49111930 | −0.7231 | −2.0307 | |
| 9 | BRD-K90987254 | BRD-K90987254 | −0.7182 | −2.0172 | |
| 10 | BRD-K91880445 | BRD-K91880445 | −0.7167 | −2.0127 |
Disclaimer/Publisher’s Note: The statements, opinions and data contained in all publications are solely those of the individual author(s) and contributor(s) and not of MDPI and/or the editor(s). MDPI and/or the editor(s) disclaim responsibility for any injury to people or property resulting from any ideas, methods, instructions or products referred to in the content. |
© 2025 by the authors. Licensee MDPI, Basel, Switzerland. This article is an open access article distributed under the terms and conditions of the Creative Commons Attribution (CC BY) license (https://creativecommons.org/licenses/by/4.0/).
Share and Cite
Wu, L.; Sun, Q.; Kitani, A.; Zhou, X.; Mao, L.; Sang, M. Constructing a Pan-Cancer Prognostic Model via Machine Learning Based on Immunogenic Cell Death Genes and Identifying NT5E as a Biomarker in Head and Neck Cancer. Curr. Issues Mol. Biol. 2025, 47, 812. https://doi.org/10.3390/cimb47100812
Wu L, Sun Q, Kitani A, Zhou X, Mao L, Sang M. Constructing a Pan-Cancer Prognostic Model via Machine Learning Based on Immunogenic Cell Death Genes and Identifying NT5E as a Biomarker in Head and Neck Cancer. Current Issues in Molecular Biology. 2025; 47(10):812. https://doi.org/10.3390/cimb47100812
Chicago/Turabian StyleWu, Luojin, Qing Sun, Atsushi Kitani, Xiaorong Zhou, Liming Mao, and Mengmeng Sang. 2025. "Constructing a Pan-Cancer Prognostic Model via Machine Learning Based on Immunogenic Cell Death Genes and Identifying NT5E as a Biomarker in Head and Neck Cancer" Current Issues in Molecular Biology 47, no. 10: 812. https://doi.org/10.3390/cimb47100812
APA StyleWu, L., Sun, Q., Kitani, A., Zhou, X., Mao, L., & Sang, M. (2025). Constructing a Pan-Cancer Prognostic Model via Machine Learning Based on Immunogenic Cell Death Genes and Identifying NT5E as a Biomarker in Head and Neck Cancer. Current Issues in Molecular Biology, 47(10), 812. https://doi.org/10.3390/cimb47100812

