Adoption of Sustainable Agriculture Practices in Banana Farm Production: A Study from the Sindh Region of Pakistan
Abstract
1. Introduction
2. Materials and Methods
2.1. Description of Study Area and Data
2.2. Conceptual Framework and Hypothesis Development
2.3. Measurement of Key Variables
2.4. Analytical Framework and Empirical Strategy
3. Results
3.1. Adoption Intensity
3.2. Logistic Regression
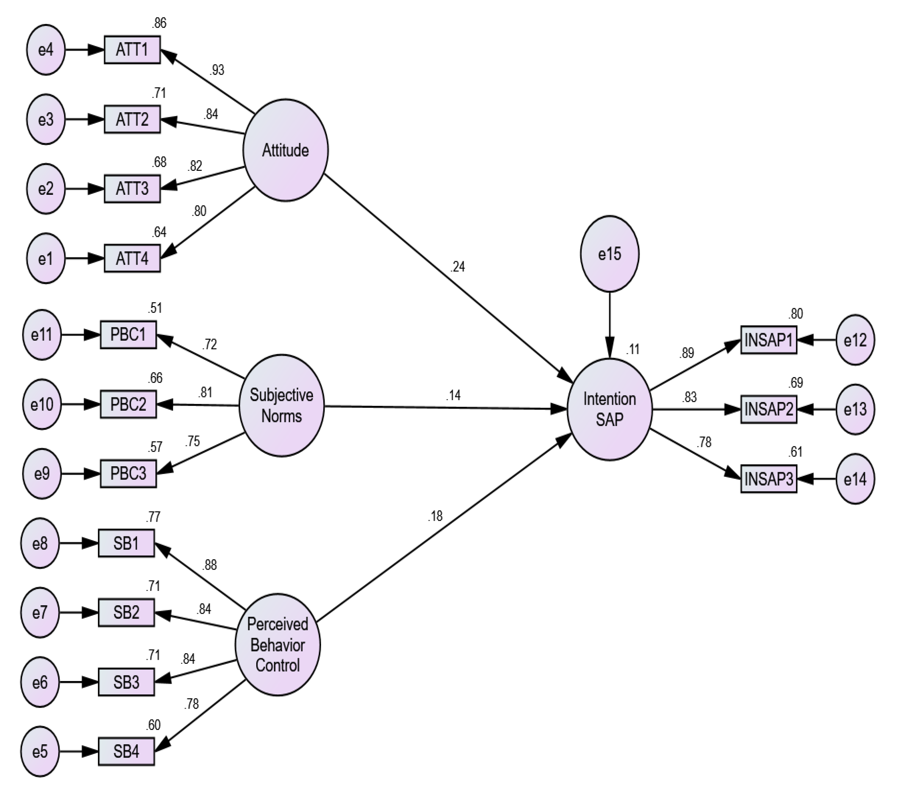
3.3. Structural Model Analysis
4. Discussion
4.1. Farmers’ Socioeconomic Status and Adoption of Sustainable Agricultural Practices
4.2. Watching Agriculture Training Programs and Adoption of Sustainable Agricultural Practices
4.3. Newspaper Radio Awareness Campaign and Adoption of Sustainable Agricultural Practices
4.4. Participation in Training Extension Courses and Adoption of Sustainable Agricultural Practices
4.5. Sustainable Agriculture Perceptions and Adoption of Sustainable Agricultural Practices
4.6. Feasibility of Sustainable Agriculture Practices and Adoption of Sustainable Agricultural Practices
4.7. Psychosocial Factors and Behavior towards Adoption of Sustainable Agricultural Practices
5. Conclusions
Author Contributions
Funding
Acknowledgments
Conflicts of Interest
References
- Thamaga-Chitja, J.M.; Morojele, P. The context of smallholder farming in South Africa: Towards a livelihood asset building framework. J. Hum. Ecol. 2014, 45, 147–155. [Google Scholar] [CrossRef]
- Rose, D.C.; Sutherland, W.J.; Barnes, A.P.; Borthwick, F.; Ffoulkes, C.; Hall, C.; Moorby, J.; Nicholas-Davies, P.; Twining, S.; Dicks, L.V. Integrated farm management for sustainable agriculture: Lessons for knowledge exchange and policy. Land Use Policy 2019, 81, 834–842. [Google Scholar] [CrossRef]
- Mwalupaso, G.E.; Korotoumou, M.; Eshetie, A.M.; Alavo, J.-P.E.; Tian, X.; Korotoumou, M.; Tian, X. Recuperating dynamism in agriculture through adoption of sustainable agricultural technology-Implications for cleaner production. J. Clean. Prod. 2019, 232, 639–647. [Google Scholar] [CrossRef]
- Dessart, F.J.; Barreiro-Hurlé, J.; van Bavel, R. Behavioural factors affecting the adoption of sustainable farming practices: A policy-oriented review. Eur. Rev. Agric. Econ. 2019, 46, 417–471. [Google Scholar] [CrossRef]
- Niculita, Z. Psycho-social factors that promote organizational sustainability and innovation. Ann.-Econ. Ser. 2015, 0, 222–227. [Google Scholar]
- Fielding, K.S.; Terry, D.J.; Masser, B.; Hogg, M.A. Integrating social identity theory and the theory of planned behaviour to explain decisions to engage in sustainable agricultural practices. Br. J. Soc. Psychol. 2008, 47, 23–48. [Google Scholar] [CrossRef]
- Adenle, A.A.; Azadi, H.; Manning, L. The era of sustainable agricultural development in Africa: Understanding the benefits and constraints. Food Rev. Int. 2018, 34, 411–433. [Google Scholar] [CrossRef]
- Tatlıdil, F.F.; Boz, İ.; Tatlidil, H. Farmers’ perception of sustainable agriculture and its determinants: A case study in Kahramanmaras province of Turkey. Environ. Dev. Sustain. 2009, 11, 1091–1106. [Google Scholar] [CrossRef]
- Knowler, D.; Bradshaw, B. Farmers’ adoption of conservation agriculture: A review and synthesis of recent research. Food Policy 2007, 32, 25–48. [Google Scholar] [CrossRef]
- Nuthall, P. Modelling the origins of managerial ability in agricultural production. Aust. J. Agric. Resour. Econ. 2009, 53, 413–436. [Google Scholar] [CrossRef]
- Kusmintarti, A.; Thoyib, A.; Ashar, K.; Maskie, G. The relationships among entrepreneurial characteristics, entrepreneurial attitude, and entrepreneurial intention. IOSR J. Bus. Manag. 2014, 16, 25–32. [Google Scholar] [CrossRef]
- Zulfiqar, S.; Sarwar, B.; Aziz, S.; Chandia, K.E.; Khan, M.K. An analysis of influence of business simulation games on business school students’ attitude and intention toward entrepreneurial activities. J. Educ. Comput. Res. 2019, 57, 106–130. [Google Scholar] [CrossRef]
- Khonje, M.G.; Manda, J.; Mkandawire, P.; Tufa, A.H.; Alene, A.D. Adoption and welfare impacts of multiple agricultural technologies: Evidence from eastern Zambia. Agric. Econ. 2018, 49, 599–609. [Google Scholar] [CrossRef]
- Teklewold, H.; Kassie, M.; Shiferaw, B. Adoption of multiple sustainable agricultural practices in rural Ethiopia. J. Agric. Econ. 2013, 64, 597–623. [Google Scholar] [CrossRef]
- Adnan, N.; Nordin, S.M.; Anwar, A. Transition pathways for Malaysian paddy farmers to sustainable agricultural practices: An integrated exhibiting tactics to adopt Green fertilizer. Land Use Policy 2020, 90, 104255. [Google Scholar] [CrossRef]
- Mills, J.; Gaskell, P.; Ingram, J.; Dwyer, J.; Reed, M.; Short, C. Engaging farmers in environmental management through a better understanding of behaviour. Agric. Hum. Values 2017, 34, 283–299. [Google Scholar] [CrossRef]
- Mutyasira, V.; Hoag, D.; Pendell, D. The adoption of sustainable agricultural practices by smallholder farmers in Ethiopian highlands: An integrative approach. Cogent Food Agric. 2018, 4, 1552439. [Google Scholar] [CrossRef]
- Lynne, G.D.; Shonkwiler, J.S.; Rola, L.R. Attitudes and farmer conservation behavior. Am. J. Agric. Econ. 1988, 70, 12–19. [Google Scholar] [CrossRef]
- Schultz, P.W. Conservation means behavior. Conserv. Biol. 2011, 25, 1080–1083. [Google Scholar] [CrossRef]
- Quinn, C.; Burbach, M.E. Personal characteristics preceding pro-environmental behaviors that improve surface water quality. Great Plains Res. 2008, 933, 103–114. [Google Scholar]
- Skaf, L.; Buonocore, E.; Dumontet, S.; Capone, R.; Franzese, P.P. Food security and sustainable agriculture in Lebanon: An environmental accounting framework. J Clean. Prod. 2019, 209, 1025–1032. [Google Scholar] [CrossRef]
- Bopp, C.; Engler, A.; Poortvliet, P.M.; Jara-Rojas, R. The role of farmers’ intrinsic motivation in the effectiveness of policy incentives to promote sustainable agricultural practices. J. Environ. Manag. 2019, 244, 320–327. [Google Scholar] [CrossRef]
- Adnan, N.; Nordin, S.M.; Ali, M. A solution for the sunset industry: Adoption of Green Fertiliser Technology amongst Malaysian paddy farmers. Land Use Policy 2018, 79, 575–584. [Google Scholar] [CrossRef]
- Mutyasira, V.; Hoag, D.L.; Pendell, D.L.; Manning, D.; Berhe, M. Assessing the relative sustainability of smallholder farming systems in Ethiopian highlands. Agric. Syst. 2018, 167, 83–91. [Google Scholar] [CrossRef]
- Nkomoki, W.; Bavorova, M.; Banout, J. Adoption of sustainable agricultural practices and food security threats: Effects of land tenure in Zambia. Land Use Policy 2018, 78, 532–538. [Google Scholar] [CrossRef]
- Tey, Y.S. The adoption of sustainable agricultural practices: An integrative approach for Malaysian vegetable farmers. Sustain. Sci. 2013, 9, 17–29. [Google Scholar] [CrossRef]
- Ghag, S.B.; Ganapathi, T. Genetically modified bananas: To mitigate food security concerns. Sci. Hortic. 2017, 214, 91–98. [Google Scholar] [CrossRef]
- Evans, E.; Ballen, F. Banana market. Available online: http://edis.ifas.ufl.edu/fe901 (accessed on 29 April 2020).
- Paggi, M.; Spreen, T. Overview of the world banana market. In Banana Wars: The Anatomy of a Trade Dispute; CABI: Boston, MA, USA, 2003. [Google Scholar]
- Raynolds, L.T. The global banana trade. In Banana Wars: Power, Production, and History in the Americas; Duke University Press: Durham, NC, USA, 2003. [Google Scholar]
- Anitha, R.; Gotur, M.; Joshi, C.J.; Chavda, J.K. Effect of plant growth regulators and chemicals on morphological traits and yield of banana cv. Grand Nain. Madras Agric. J. 2005, 92, 35–41. [Google Scholar]
- Calderon, R.; Rola, A.C. Assessing Benefits and Costs of Commercial Banana Production in the Philippines; University of the Philippines Los Baños: Laguna, Philippines, 2003. [Google Scholar]
- Rasheed, A.; Mwalupaso, G.E.; Abbas, Q.; Tian, X.; Waseem, R. Women Participation: A Productivity Strategy in Rice Production. Sustainability 2020, 12, 2870. [Google Scholar] [CrossRef]
- Ajzen. The theory of planned behavior. Organ. Behav. Hum. Decis. Process. 1991, 50, 179–211.
- Duguma, G.; Han, J. Effect of Deposit Mobilization on the Financial Sustainability of Rural Saving and Credit Cooperatives: Evidence from Ethiopia. Sustainability 2018, 10, 3387. [Google Scholar] [CrossRef]
- Gujarati, D.N. Basic Econometrics, 3rd ed.; McGraw-Hill: New York, NY, USA, 1995. [Google Scholar]
- Bagozzi, R.P.; Yi, Y. On the use of structural equation models in experimental designs. J. Mark. Res. 1989, 26, 271–284. [Google Scholar] [CrossRef]
- Fornell, C.; Larcker, D.F. Evaluating structural equation models with unobservable variables and measurement error. J. Mark. Res. 1981, 18, 39–50. [Google Scholar] [CrossRef]
- Myeni, L.; Moeletsi, M.; Thavhana, M.; Randela, M.; Mokoena, L. Barriers Affecting Sustainable Agricultural Productivity of Smallholder Farmers in the Eastern Free State of South Africa. Sustainability 2019, 11, 3003. [Google Scholar] [CrossRef]
- Hamidi, H.; Chavoshi, A. Analysis of the essential factors for the adoption of mobile learning in higher education: A case study of students of the University of Technology. Telemat. Inform. 2018, 35, 1053–1070. [Google Scholar] [CrossRef]
- Guliyev, O.; Liu, A.-J.; Mwalupaso, G.E.; Niemi, J.K. The Determinants of Technical Efficiency of Hazelnut Production in Azerbaijan: An Analysis of the Role of NGOs. Sustainability 2019, 11, 4332. [Google Scholar] [CrossRef]
- Muratbek, B.; Mwalupaso, G.E.; Zhou, X.; Geng, X. Towards Cleaner Production: Certified Seed Adoption and Its Effect on Technical Efficiency. Sustainability 2020, 12, 1334. [Google Scholar]
- Mwalupaso, G.E.; Wang, S.; Rahman, S.; Alavo, E.J.-P.; Tian, X. Agricultural Informatization and Technical Efficiency in Maize Production in Zambia. Sustainability 2019, 11, 2451. [Google Scholar] [CrossRef]
- Agunga, R.A. What Ohio extention agents say about sustainable agriculture. J. Sustain. Agric. 1995, 5, 169–187. [Google Scholar] [CrossRef]
- Ataei, P.; Sadighi, H.; Chizari, M.; Abbasi, E. In-depth content analysis of conservation agriculture training programs in Iran based on sustainability dimensions. Environ. Dev. Sustain. 2019, 1–23. [Google Scholar] [CrossRef]
- Kunstadter, P.R.; Chapman, E.C.; Sabhasri, S. Farmers in the Forest: Economic Development and Marginal Agriculture in Northern Thailand; University of Hawaii Press: Honolulu, HI, USA, 2019. [Google Scholar]
- Azumah, S.B.; Donkoh, S.A.; Awuni, J.A. The perceived effectiveness of agricultural technology transfer methods: Evidence from rice farmers in Northern Ghana. Cogent Food Agric. 2018, 4, 1503798. [Google Scholar] [CrossRef]
- Morgan, S.E.; Cole, H.P.; Struttmann, T.; Piercy, L. Stories or statistics? Farmers’ attitudes toward messages in an agricultural safety campaign. J. Agric. Saf. Health 2002, 8, 225. [Google Scholar] [CrossRef] [PubMed]
- Mirdamadi, S.N.; Teimoori, M.; Teymouri, M.; Mostafaei, M.E. Effective mechanisms to promote women participation in training courses in Isfahan County. J. Res. Rural Plan. 2016, 5, 1–13. [Google Scholar]
- Ababakr, S.H.; Akbay, C. The Obstacles of Rural Women Participation in Agricultural Development in Erbil Province of Iraq. Asian J. Agric. Ext. Econ. Sociol. 2018, 22, 1–11. [Google Scholar] [CrossRef]
- Rodriguez, J.M.; Molnar, J.J.; Fazio, R.A.; Sydnor, E.; Lowe, M.J. Barriers to adoption of sustainable agriculture practices: Change agent perspectives. Renew. Agric. Food Syst. 2009, 24, 60–71. [Google Scholar] [CrossRef]
- Antle, J.M.; Diagana, B. Creating incentives for the adoption of sustainable agricultural practices in developing countries: The role of soil carbon sequestration. Am. J. Agric. Econ. 2003, 85, 1178–1184. [Google Scholar] [CrossRef]
- Han, T.-I.; Stoel, L. Explaining socially responsible consumer behavior: A meta-analytic review of theory of planned behavior. J. Int. Consum. Mark. 2017, 29, 91–103. [Google Scholar] [CrossRef]
- Armitage, C.J.; Conner, M. Efficacy of the theory of planned behaviour: A meta-analytic review. Br. J. Soc. Psychol. 2001, 40, 471–499. [Google Scholar] [CrossRef]



| Authors and Year | Country | Analysis Technique | Findings |
|---|---|---|---|
| Mutyasira, Hoag [17] | South Africa | Data were collected from 359 smallholder farmers using questionnaires. | Traditional sustainable agricultural practices such as intercropping, mulching and crop rotation were more likely to be adopted by farmers. |
| Bopp, Engler [22] | Chile | A count model was estimated. | Extrinsic motivation factors have a positive impact on the adoption of sustainable agricultural practices among farmers”. |
| Adnan, Nordin [23] | Malaysia | Analyzed three phases of sustainable agricultural practices among Malaysian Paddy farmers. | SAPs have a positive impact on agricultural outcomes |
| Mutyasira, Hoag [24] | Ethiopia | Ordered Probit model and Partial Least Squares Structural Equation Modeling (PLS-SEM) to model farmers’ adoption decisions. | Farmers’ intentions and personal norms significantly influence the number of SAPs adopted at farm-level. |
| Nkomoki, Bavorová [25] | Zambia | The sample consisted of 400 households, 200 with customary and 200 with statutory land tenure. | Land ownership influences the adoption of SAPs. |
| Tey [26] | Malaysia | Utilized informational sources and other key identified factors affecting Malaysian vegetable producers’ choices. | Information sources are complementary and influenced by heterogeneity in access to credit, social network and farm settings. |
| Category | Adoption Rate (%) |
|---|---|
| Land Management | |
| Limiting tilling and hoeing | 52.3 |
| No pasturing cattle in production areas | 50.7 |
| Crop Management | |
| Seedlings controlled diseases by chemicals before growing | 53.3 |
| Use of improved banana varieties | 50.7 |
| Irrigation | 52.3 |
| Rotation of crops | 52.0 |
| No-chemical weed control | 53.0 |
| Application of indigenous knowledge | 52.0 |
| Crop intercrop (legumes or annual crops) | 52.7 |
| Mulches | 50.0 |
| Participating in farmer groups | 54.7 |
| Pesticide Practices | |
| Biological pest and diseases control | 54.7 |
| Proper use of pesticides | 49.3 |
| Fertilizer Practices | |
| Application of inorganic fertilizers | 45.0 |
| Application of organic fertilizers (green and animal manure) | 54.0 |
| Conducting soil test before applying fertilizers | 49.7 |
| Harvest Management | |
| No fruits touch the land after harvesting | 52.0 |
| Using fresh equipment to harvest fruits | 52.0 |
| Fruits harvested at maturity | 53.0 |
| Post-Harvest and Marketing | |
| Fruits preserved in fresh materials | 43.7 |
| Products sold to enterprises through contractual agreement | 54.0 |
| Products registered with label showing ‘met quality standards’ | 52.0 |
| Regular products quality checks by relevant authorities | 49.7 |
| Variable Category | Description and Measurement |
|---|---|
| Socioeconomic Factors | |
| Economy Status | Above poverty Line = 1, Otherwise = 0 |
| Watch Agricultural Training Program | Yes = 1, Otherwise = 0 |
| Newspaper and radio awareness campaigns regarding agriculture training program | Yes = 1, Otherwise=0 |
| Participated in any training extension course | Yes = 1, Otherwise = 0 |
| Sustainable agricultural perception | Yes = 1, Otherwise = 0 |
| Feasibility of sustainable agricultural practices | Yes = 1, Otherwise = 0 |
| Psychosocial Factors | |
| Attitude towards SAP adoption | 1 = negative, 2 = neutral, 3 = positive |
| Subjective norms | Assessed by the perceived social pressure influencing individual behavior, and identifying the most influential person on their adoption, regarding four referents: family, peer groups, neighbors, and the government (1 = strongly disagree, 2 = disagree, 3 = neutral, 4 = agree and 5 = strongly agree). |
| Perceived behavioral control | Assessed using the scale of self-confidence to adjust current farming practices in the next 3years (1 = strongly disagree, 2 = disagree, 3 = neutral, 4 = agree and 5 = strongly agree) |
| Control Variables | |
| Age | The age of the household head in years |
| Labor Household | The number of people in a household who are part of the labor force |
| Education | The number of years of schooling of the household head |
| Experience | The number of years of farming experience |
| Ethnic Group | The tribe of the household (1 = Urdu and 0 otherwise) |
| Farm Size | The size of the farm used for banana cultivation |
| Labor Assess | The availability of hired labor (1 = accessible and 0 otherwise) |
| Machine Access | Accessibility to use machines in banana production (1 = have access, 0 otherwise) |
| Fertilizer use | Use of chemical fertilizer in banana production (1 = user, 0 otherwise) |
| Pesticide use | Use of pesticides in banana production (1 = user, 0 otherwise) |
| Credit Access | Accessibility to credit (1 = have access, 0 otherwise) |
| Key Variables | CR | AVE | MSV | MaxR(H) | ATT | SN | INSAP | PBC |
|---|---|---|---|---|---|---|---|---|
| ATT | 0.911 | 0.721 | 0.072 | 0.925 | 0.849 | |||
| SN | 0.902 | 0.696 | 0.072 | 0.906 | 0.113 † | 0.835 | ||
| INSAP | 0.878 | 0.706 | 0.072 | 0.889 | 0.269 *** | 0.233 *** | 0.840 | |
| PBC | 0.806 | 0.581 | 0.072 | 0.817 | 0.142* | 0.269 *** | 0.215 ** | 0.762 |
| SAP adoption Intensity | Description | Frequency | Percent |
|---|---|---|---|
| Low | Farmers who adopted 1 practice | 9 | 3.0 |
| Fairly Low | Farmers who adopted 2–7 practices | 56 | 18.7 |
| Fairly High | Farmers who adopted 8–13 practices | 150 | 50.0 |
| High | Farmers who adopted above 13 practices | 85 | 28.3 |
| Explanatory Variables | Beta | t | p | Collinearity Statistics | Decision | |
|---|---|---|---|---|---|---|
| X1 | Economy status | 0.119 *** | 3.778 | 0.000 | 1.969 | Accepted |
| X2 | Watch agriculture training program | 0.132 *** | 4.340 | 0.000 | 1.663 | Accepted |
| X3 | Newspaper awareness and radio campaign regarding agriculture training program | 0.145 *** | 4.859 | 0.000 | 1.745 | Accepted |
| X4 | Participated in any training extension course and SAPs | 0.124 *** | 4.012 | 0.000 | 1.870 | Accepted |
| X5 | Sustainable agricultural perception | 0.198 *** | 7.921 | 0.000 | 1.310 | Accepted |
| X6 | Feasibility of sustainable agricultural practices | 0.101 *** | 3.093 | 0.002 | 2.060 | Accepted |
| C1 | Age | −0.036 * | 1.409 | 0.100 | 1.056 | Accepted |
| C2 | Labor Household | −0.036 | −1.281 | 0.201 | 1.170 | Rejected |
| C3 | Education | 0.047 ** | −1.933 | 0.004 | 1.297 | Accepted |
| C4 | Experience | 10.033 | −1.504 | 0.134 | 1.631 | Rejected |
| C5 | Ethnic Group | −0.024 | −0.903 | 0.367 | 1.145 | Rejected |
| C6 | Farm Size | 0.027 | 1.125 | 0.261 | 1.793 | Rejected |
| C7 | Labor Assess | 0.039 | 0.933 | 0.352 | 1.211 | Rejected |
| C8 | Machine Access | −0.052 | −1.151 | 0.251 | 1.272 | Rejected |
| C9 | Fertilizer use | 0.038 | 0.871 | 0.385 | 1.332 | Rejected |
| C10 | Pesticide use | −0.031 | −0.747 | 0.456 | 1.242 | Rejected |
| C11 | Credit Access | 0.008 *** | −0.192 | 0.000 | 1.085 | Accepted |
| Outcome Variable | TPB Aspect | Estimate | S.E. | C.R. | p | |
|---|---|---|---|---|---|---|
| Intention SAP | <--- | Attitude | 0.238 | 0.089 | 3.990 | 0.000 *** |
| Intention SAP | <--- | Subjective Norms | 0.136 | 0.089 | 2.167 | 0.030 ** |
| Intention SAP | <--- | Perceived Behavior Control | 0.182 | 0.090 | 3.041 | 0.002 *** |
© 2020 by the authors. Licensee MDPI, Basel, Switzerland. This article is an open access article distributed under the terms and conditions of the Creative Commons Attribution (CC BY) license (http://creativecommons.org/licenses/by/4.0/).
Share and Cite
Waseem, R.; Mwalupaso, G.E.; Waseem, F.; Khan, H.; Panhwar, G.M.; Shi, Y. Adoption of Sustainable Agriculture Practices in Banana Farm Production: A Study from the Sindh Region of Pakistan. Int. J. Environ. Res. Public Health 2020, 17, 3714. https://doi.org/10.3390/ijerph17103714
Waseem R, Mwalupaso GE, Waseem F, Khan H, Panhwar GM, Shi Y. Adoption of Sustainable Agriculture Practices in Banana Farm Production: A Study from the Sindh Region of Pakistan. International Journal of Environmental Research and Public Health. 2020; 17(10):3714. https://doi.org/10.3390/ijerph17103714
Chicago/Turabian StyleWaseem, Rafay, Gershom Endelani Mwalupaso, Faria Waseem, Humayoon Khan, Ghulam Mustafa Panhwar, and Yangyan Shi. 2020. "Adoption of Sustainable Agriculture Practices in Banana Farm Production: A Study from the Sindh Region of Pakistan" International Journal of Environmental Research and Public Health 17, no. 10: 3714. https://doi.org/10.3390/ijerph17103714
APA StyleWaseem, R., Mwalupaso, G. E., Waseem, F., Khan, H., Panhwar, G. M., & Shi, Y. (2020). Adoption of Sustainable Agriculture Practices in Banana Farm Production: A Study from the Sindh Region of Pakistan. International Journal of Environmental Research and Public Health, 17(10), 3714. https://doi.org/10.3390/ijerph17103714

