Perceived Performance, Intrinsic Motivation and Adherence in Athletes
Abstract
1. Introduction
1.1. Perceived Performance in Sport
1.2. Performance and Intrinsic Motivation in Sport
1.3. Performance and Intention to Be Physically Active
2. Study 1
2.1. Methods
2.1.1. Participants
2.1.2. Measures
Perceived Performance
2.1.3. Procedure
2.1.4. Data Analysis
2.2. Results
2.2.1. Exploratory Factor Analysis
2.2.2. Reliability and Temporary Stability
3. Study 2
3.1. Methods
3.1.1. Participants
3.1.2. Measures
Perceived Performance
Points Scored in the Last Three Matches
Playing Time of Each Player in the Last Three Matches
3.1.3. Procedure
3.1.4. Data Analysis
3.2. Results
3.2.1. Confirmatory Factor Analysis
3.2.2. Criteria Validity Analysis: Bivariate Correlations
4. Study 3
4.1. Methods
4.1.1. Participants
4.1.2. Measures
Basic Psychological Needs
Intrinsic Motivation
Perceived Performance
Intention to be Physically Active
4.1.3. Procedure
4.1.4. Data Analysis
4.2. Results
4.2.1. Descriptive and Bivariate Correlation Analyses
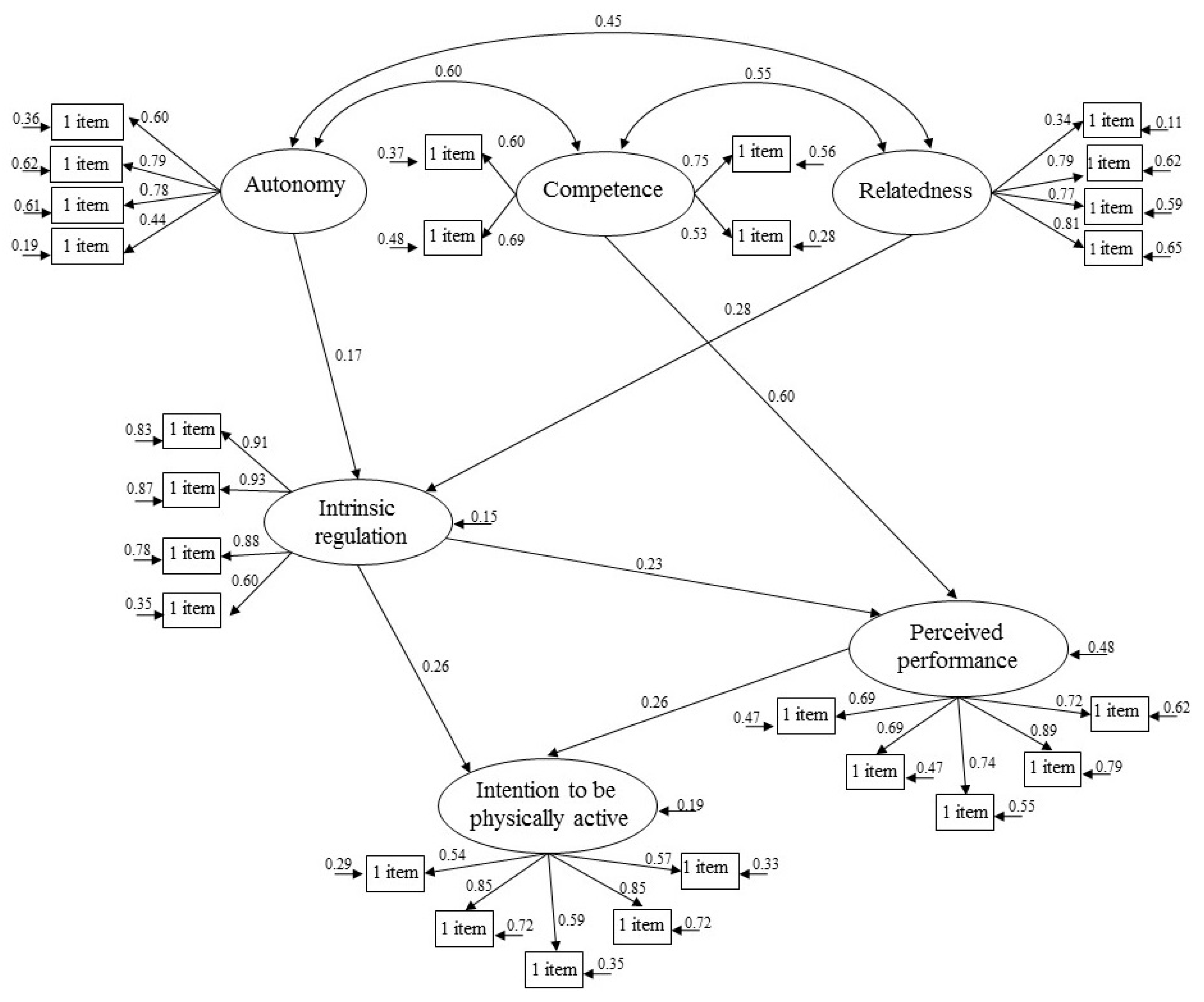
4.2.2. Structural Equations Model
5. Discussion
6. Conclusions
Author Contributions
Funding
Conflicts of Interest
Appendix A. Perceived Performance in Sport Questionnaire
| Overall, during the Competition: | En General, Durante la Competición | 
|---|---|
| 1. I believe my performance is good. | 1. Considero que mi rendimiento está siendo bueno | 
| 2. I am satisfied with my results in the competition. | 2. Estoy satisfecho con mis resultados en la competición | 
| 3. I feel that I am helping, through my effort and my performance in competition, to improve the competitive level of the club or the team | 3. Siento que estoy colaborando, con mi esfuerzo y mis actuaciones en competición, a mejorar el nivel competitivo del club o del equipo | 
| 4. I feel that I am performing very well in the competition | 4. Siento que lo estoy haciendo muy bien en la competición | 
| 5. I am providing a good performance | 5. Estoy ofreciendo un buen rendimiento | 
References
- Soares, A.; Leonardi, T.J.; Silva, J.; Nascimento, J.V.; Paes, R.R.; Goncalves, C.E.; Carvalho, H.M. Performance, motivation, and enjoyment in young female basketball players: An interdisciplinary approach. J. Sports Sci. 2020, 28, 873–885. [Google Scholar] [CrossRef]
- Arribas-Galarraga, S.; Saies, E.; Cecchini, J.A.; Arruza, J.A.; Luis-De-Cos, I. The relationship between emotional intelligence, self-determined motivation and performance in canoeists. J. Hum. Sport Exerc. 2017, 12, 630–639. [Google Scholar] [CrossRef]
- Ruiz-Vanoye, J.A.; Díaz-Parra, O.; Fuentes-Penna, A.; Vélez-Díaz, D.; García-Munguía, M.; Ruiz-Díaz, J.; Ruiz-Díaz, F. Motivation Index to Improve the Soccer Performance. Int. J. Comb. Optim. Probl. Inform. 2017, 8, 45–57. [Google Scholar]
- Abdullah, M.R.; Musa, R.M.; Maliki, A.B.H.M.B.; Kosni, N.A.; Suppiah, P.K. Role of psychological factors on the performance of elite soccer players. J. Phys. Educ. Sport 2016, 16, 170–176. [Google Scholar] [CrossRef]
- Olmedilla, A.; Ortega, E.; Andreu, M.D.; Ortín, F.J. Programa de intervención psicológica en futbolistas: Evaluación de habilidades psicológicas mediante el CPRD [A psychological intervention programme for footballers: An evaluation of psychological skills through the CPRD]. Rev. Psicol. Deport. 2010, 19, 249–262. [Google Scholar]
- Anderson, R.; Hanrahan, S.J.; Mallett, C.J. Investigating the Optimal Psychological State for Peak Performance in Australian Elite Athletes. J. Appl. Sport Psychol. 2014, 26, 318–333. [Google Scholar] [CrossRef]
- Arthur, R.S.; Fitzwater, J.; Roberts, R.; Hardy, J.; Arthur, C.A. Psychological Skills and “the Paras”: The Indirect Effects of Psychological Skills on Endurance. J. Appl. Sport Psychol. 2017, 29, 449–465. [Google Scholar] [CrossRef]
- Olmedilla, A.; Torres-Luque, G.; García-Mas, A.; Rubio, V.J.; Ducoing, E.; Ortega, E. Psychological profiling of triathlon and road cycling athletes. Front. Psychol. 2018, 9, 1–8. [Google Scholar] [CrossRef] [PubMed]
- Formenti, D.; Duca, M.; Trecroci, A.; Ansaldi, L.; Bonfanti, L.; Alberti, G.; Iodice, P. Perceptual vision training in non-sport-specific context: Effect on performance skills and cognition in young females. Sci. Rep. 2019, 9, 1–13. [Google Scholar] [CrossRef] [PubMed]
- Trecroci, A.; Boccolini, G.; Duca, M.; Formenti, D.; Alberti, G. Mental fatigue impairs physical activity, technical and decision-making performance during small-sided games. PLoS ONE 2020, 15, 1–12. [Google Scholar] [CrossRef] [PubMed]
- Gimeno, F.; Buceta, J.M.; Pérez-Llantada, M.C. Influencia de las variables psicológicas en el deporte de competición: Evaluación mediante el cuestionario Características psicológicas relacionadas con el rendimiento deportivo [The influence of psychological variables on sports performance: Assessment w. Psicothema 2007, 19, 667–672. [Google Scholar] [PubMed]
- Claver, F.; Jiménez, R.; Conejero, M.; García-González, L.; Moreno, M.P. Cognitive and motivational variables as predictors of performance in game actions in young volleyball players. Eur. J. Hum. Mov. 2015, 35, 68–84. [Google Scholar]
- Fletcher, D.; Sarkar, M. A grounded theory of psychological resilience in Olympic champions. Psychol. Sport Exerc. 2012, 13, 669–678. [Google Scholar] [CrossRef]
- Gillet, N.; Vallerand, R.J. Les effets de la motivation sur la performance sportive au regard de la théorie de l’autodétermination: Vers une approche intra-individuelle. Psychol. Fr. 2016, 61, 257–271. [Google Scholar] [CrossRef]
- Gómez-López, M.; Granero-Gallegos, A.; Isorna-Folgar, M. Análisis de los factores psicológicos que afectan a los piragüistas en el alto rendimiento [Analysis of psychological factors that affect high athletic performance in kayakers]. Rev. Iberoam. Diagn. Eval. 2013, 1, 57–76. [Google Scholar]
- MacNamara, Á.; Button, A.; Collins, D. The role of psychological characteristics in facilitating the pathway to elite performance part 2: Examining environmental and stage-related differences in skills and behaviors. Sport Psychol. 2010, 24, 74–96. [Google Scholar] [CrossRef]
- Ryan, R.M.; Deci, E.L. Self-Determination Theory and the facilitation of intrinsic motivation, social development, and well-being. Am. Psychol. 2000, 55, 68–78. [Google Scholar] [CrossRef]
- Deci, E.L.; Ryan, R.M. Intrinsic Motivation and Self-Determination in Human Behavior; Springer Science & Business Media: New York, NY, USA, 1985. [Google Scholar]
- Lonsdale, C.; Hodge, K.; Rose, E.A. The Behavioral Regulation in Sport Questionnaire (BRSQ): Instrument development and initial validity evidence. J. Sport Exerc. Psychol. 2008, 30, 323–355. [Google Scholar] [CrossRef]
- Ryan, R.M.; Deci, E.L. Self-Determination Theory. Basic Psychological Needs in Motivation; Guilford Publications: New York, NY, USA, 2017; ISBN 9788578110796. [Google Scholar]
- Gillet, N.; Vallerand, R.J.; Rosnet, E. Motivational clusters and performance in a real-life setting. Motiv. Emot. 2009, 33, 49–62. [Google Scholar] [CrossRef]
- Gillet, N.; Berjot, S.; Vallerand, R.J.; Amoura, S.; Rosnet, E. Examining the motivation-performance relationship in competitive sport: A cluster-analytic approach. Int. J. Sport Psychol. 2012, 43, 79–102. [Google Scholar]
- Pope, J.P.; Wilson, P.M. Testing a sequence of relationships from interpersonal coaching styles to rugby performance, guided by the coach-athlete motivation model. Int. J. Sport Exerc. Psychol. 2015, 13, 258–272. [Google Scholar] [CrossRef]
- Ryan, R.M.; Deci, E.L. Intrinsic and extrinsic motivation from a self-determination theory perspective: Definitions, theory, practices, and future directions. Contemp. Educ. Psychol. 2020, 61, 101860. [Google Scholar] [CrossRef]
- Cerasoli, C.P.; Nicklin, J.M.; Nassrelgrgawi, A.S. Performance, incentives, and needs for autonomy, competence, and relatedness: A meta-analysis. Motiv. Emot. 2016, 40, 781–813. [Google Scholar] [CrossRef]
- Sheldon, K.M.; Zhaoyang, R.; Williams, M.J. Psychological need-satisfaction, and basketball performance. Psychol. Sport Exerc. 2013, 14, 675–681. [Google Scholar] [CrossRef]
- Moreno, J.A.; Moreno, R.; Cervelló, E. El autoconcepto físico como predictor de la intención de ser físicamente activo [The physical self-concept as predictor of the intention of being physically active]. Pysicol. Salud 2007, 17, 261–267. [Google Scholar] [CrossRef]
- Lindwall, M.; Hassmén, P. The role of exercise and gender for physical self-perceptions and importance ratings in Swedish university students. Scand. J. Med. Sci. Sport 2004, 14, 372–380. [Google Scholar] [CrossRef]
- Wankel, L.M.; Berger, B.G. The psychological and social benefits of sport and physical activity. J. Leis. Res. 1990, 22, 167–182. [Google Scholar] [CrossRef]
- Eime, R.M.; Young, J.A.; Harvey, J.T.; Charity, M.J.; Payne, W.R. A systematic review of the psychological and social benefits of participation in sport for adults: Informing development of a conceptual model of health through sport. Int. J. Behav. Nutr. Phys. Act. 2013, 10, 135. [Google Scholar] [CrossRef]
- Goudas, M.; Biddle, S.J.H.; Underwood, M. It ain’t what you do, It’s the Way That You Do It! Teaching Style Affects Children’s Motivation in Track and Field Lessons. Sport Psychol. 1995, 9, 254–264. [Google Scholar] [CrossRef]
- Vallerand, R.J. A hierarchical model of intrinsic and extrinsic motivation in sport and exercise. In Advances in Motivation in Sport and Exercise; Roberts, G.C., Ed.; Human Kinetics: Champaign, IL, USA, 2001; pp. 263–319. [Google Scholar]
- Almagro, B.J.; Sáenz-López, P.; Moreno, J.A. Prediction of sport adherence through the influence of autonomy-supportive coaching among Spanish adolescent athletes. J. Sport. Sci. Med. 2010, 9, 8–14. [Google Scholar]
- Almagro, B.J.; Sáenz-López, P.; Moreno-Murcia, J.A.; Spray, C. Motivational factors in young Spanish athletes: A qualitative focus drawing from self-determination theory and achievement goal perspectives. Sport Psychol. 2015, 29, 15–28. [Google Scholar] [CrossRef]
- Crane, J.; Temple, V. A systematic review of dropout from organized sport among children and youth. Eur. Phys. Educ. Rev. 2015, 21, 114–131. [Google Scholar] [CrossRef]
- Fraser-Thomas, J.; Côté, J.; Deakin, J. Understanding dropout and prolonged engagement in adolescent competitive sport. Psychol. Sport Exerc. 2008, 9, 645–662. [Google Scholar] [CrossRef]
- Cervelló, E.M.; Escartí, A.; Guzmán, J.F. Youth sport dropout from the achievement goal theory. Psicothema 2007, 19, 65–71. [Google Scholar]
- Molinero, O.; Salguero, A.; Tuero, C.; Alvarez, E.; Márquez, S. Dropout reasons in young Spanish athletes: Relationship to gender, type of sport and level of competition. J. Sport Behav. 2006, 29, 255–269. [Google Scholar]
- Oliveira, G.; Araújo, I., Jr.; Junior, O.A.; Neto, J.B.; Cielo, F.L. A Relação entre a Especialização Precoce e o Abandono Prematuro da Natação. Mov. Percepção 2007, 8, 307–322. [Google Scholar]
- Pineda-Espejel, H.A.; López-Walle, J.M.; Tomás, I. Influencia del entrenador deportivo con relación al perfeccionismo y las orientaciones de meta [Influence of the sports coach in relation to perfectionism and goal orientations]. Rev. Psicol. Deport. 2017, 26, 141–148. [Google Scholar]
- Pulido, J.J.; Sánchez-Oliva, D.; Sánchez-Miguel, P.A.; Amado, D.; García-Calvo, T. Sport commitment in young soccer players: A self-determination perspective. Int. J. Sport. Sci. Coach. 2018, 13, 243–252. [Google Scholar] [CrossRef]
- Mageau, G.A.; Vallerand, R.J. The coach-athlete relationship: A motivational model. J. Sports Sci. 2003, 21, 883–904. [Google Scholar] [CrossRef]
- Ajzen, I.; Fishbein, M.; Lohmann, S.; Albarracin, D. The Influence of Attitudes on Behavior. In The Handbook of Attitudes; Albarracín, D., Johnson, B.T., Zanna, M.P., Eds.; Lawrence Erlbaum Associates Publishers: Mahwah, NJ, USA, 2005; pp. 173–221. [Google Scholar]
- Lourenço, J.; Almagro, B.J.; Sáenz-López, P. Validação do Questionário de Perceção do Rendimento no Desporto (QPRD) [Validation of the Perceived Performance in Sport Questionnaire]. J. Sport Sci. 2018, 14, 195–204. [Google Scholar]
- American Psychological Association. Publication Manual of American Psychological Association, 6th ed.; American Psychological Association: Washington, DC, USA, 2010. [Google Scholar]
- Caparrós-Pons, T.; Padulés-Riu, J.M.; Rodas-Font, G.; Capdevila, L. ¿La fuerza puede predecir el rendimiento y la lesionabilidad en el baloncesto profesional? [Can the Strenght Predict the Performance and Injury rates in Professional Basketball?]. Apunt. Educ. Fis. Deport. 2014, 48–58. [Google Scholar] [CrossRef][Green Version]
- Ortega-Toro, E.; Bernal-Polo, J.; Gómez-Ruano, M.A.; Giménez-Egido, J.M.; Verdú-Conesa, I. Relación entre edad y criterios de rendimiento y participación en jugadores de baloncesto de alto rendimiento [Relationship between age and performance and participation in high performance basketball players]. Rev. Psicol. Deport. 2019, 28, 113–118. [Google Scholar]
- León-Prados, J.A.; Fuentes, I.; Calvo, A. Relationship between anxiety state, self-confidence and performance in basketball. Rev. Int. Med. Cienc. Act. Fis. Deport. 2014, 14, 527–543. [Google Scholar]
- Alfonso, J.D.; Ortega, E.; Palao, J.M. Age, participation time and performance in basketball players in olympic games. Rev. Psicol. Deport. 2009, 18, 385–390. [Google Scholar]
- Hu, L.T.; Bentler, P.M. Cutoff criteria for fit indexes in covariance structure analysis: Conventional criteria versus new alternatives. Struct. Equ. Model. 1999, 6, 1–55. [Google Scholar] [CrossRef]
- Sánchez, J.M.; Núñez, J.L. Análisis preliminar de las propiedades psicométricas de la versión española de la Escala de Necesidades Psicológicas Básicas en el Ejercicio Físico. Rev. Iberoam. Psicol. Ejerc. Deport. 2007, 2, 83–92. [Google Scholar]
- Vlachopoulos, S.P.; Michailidou, S. Development and initial validation of a measure of autonomy, competence, and relatedness: The Basic Psychological Needs in Exercise Scale. Meas. Phys. Educ. Exerc. Sci. 2006, 10, 179–201. [Google Scholar] [CrossRef]
- Almagro, B.J.; Sáenz-López, P.; Moreno-Murcia, J.A. Perfiles motivacionales de deportistas adolescentes españoles [Motivational profiles of Spanish adolescent athletes]. Rev. Psicol. Deport. 2012, 21, 223–231. [Google Scholar]
- Viladrich, C.; Torregrosa, M.; Cruz, J. Calidad psicométrica de la adaptación española del cuestionario de regulación conductual en el deporte [Psychometric quality supporting the Spanish adaptation of the Behavioral Regulation in Sport Questionnaire]. Psicothema 2011, 23, 786–794. [Google Scholar]
- Hein, V.; Müür, M.; Koka, A. Intention to be physically active after school graduation and its relationship to three types of intrinsic motivation. Eur. Phys. Educ. Rev. 2004, 10, 5–19. [Google Scholar] [CrossRef]
- Cerasoli, C.P.; Nicklin, J.M.; Ford, M.T. Intrinsic Motivation and Extrinsic Incentives Jointly Predict Performance: A 40-year meta-analysis. Psychol. Bull. 2014, 140, 980–1008. [Google Scholar] [CrossRef] [PubMed]
- Almagro, B.J.; Conde, C. Factores motivacionales como predictores de la intención de ser físicamente activos en jóvenes jugadores de baloncesto [Motivational factors as predictors of young basketball players´ intention to be physically active]. Cuad. Psicol. Deport. 2012, 12, 1–4. [Google Scholar] [CrossRef][Green Version]
- Franco, E.; Coteron, J.; Gomez, V. Promotion of Physical Activity in Adolescents: Role of Motivation and Self-esteem. Psiencia-Rev. Latinoam. Cienc. Psicol. 2017, 9, 15. [Google Scholar] [CrossRef]
- Almagro, B.J.; Sáenz-López, P.; González-Cutre, D.; Moreno-Murcia, J.A. Clima motivacional percibido, necesidades psicológicas y motivación intrínseca como predictores del compromiso deportivo en adolescentes [Perceived motivational climate, psychological needs and intrinsic motivation as Predictors of sport commitment in ado. Rev. Int. Cienc. Deporte 2011, 7, 250–265. [Google Scholar] [CrossRef]
- Jõesaar, H.; Hein, V.; Hagger, M.S. Peer influence on young athletes’ need satisfaction, intrinsic motivation and persistence in sport: A 12-month prospective study. Psychol. Sport Exerc. 2011, 12, 500–508. [Google Scholar] [CrossRef]
- Cantú-Berrueto, A.; Castillo, I.; López-Walle, J.; Tristán, J.; Balaguer, I. Coach interpersonal style, basic psychological needs and motivation: A study in Mexican college football players. Rev. Iberoam. Psicol. Ejerc. Deport. 2016, 11, 263–270. [Google Scholar]
- Mertens, N.; Boen, F.; Vande Broek, G.; Vansteenkiste, M.; Fransen, K. An experiment on the impact of coaches’ and athlete leaders’ competence support on athletes’ motivation and performance. Scand. J. Med. Sci. Sport. 2018, 28, 2734–2750. [Google Scholar] [CrossRef]
- Monteiro, D.; Teixeira, D.S.; Travassos, B.; Duarte-Mendes, P.; Moutão, J.; Machado, S.; Cid, L. Perceived effort in football athletes: The role of achievement goal theory and self-determination theory. Front. Psychol. 2018, 9, 1–13. [Google Scholar] [CrossRef]
- Ntoumanis, N.; Standage, M. Morality in sport: A self-determination theory perspective. J. Appl. Sport Psychol. 2009, 21, 365–380. [Google Scholar] [CrossRef]
- Ramis, Y.; Torregrosa, M.; Viladrich, C.; Cruz, J. The effect of coaches’ controlling style on the competitive anxiety of young athletes. Front. Psychol. 2017, 8, 1–8. [Google Scholar] [CrossRef]
- Gadner, L.A.; Magee, C.A.; Vella, S.A. Enjoyment and Behavioral Intention Predict Organized Youth Sport Participation and Dropout. J. Phys. Act. Health 2017, 14, 861–865. [Google Scholar] [CrossRef] [PubMed]
- Gómez-López, M.; Merino-Barrero, J.A.; Manzano-Sánchez, D.; Valero-Valenzuela, A. A cluster analysis of high-performance handball players’ perceived motivational climate: Implications on motivation, implicit beliefs of ability and intention to be physically active. Int. J. Sports Sci. Coach. 2019, 14, 541–551. [Google Scholar] [CrossRef]
- Almagro, B.J.; Paramio-Pérez, G. Motivación y adherencia a la práctica de baloncesto en adolescentes [Motivation and adherence to practice of basketball in adolescent]. Cuad. Psicol. Deport. 2017, 17, 189–198. [Google Scholar]
- Lavallee, D.; Sheridan, D.; Coffee, P.; Daly, P. Psychosocial Intervention A Social Support Intervention to Reduce Intentions to Drop-out from Youth. Psychosoc. Interv. 2019, 28, 11–17. [Google Scholar] [CrossRef]



| Items | Factor Loading | 
|---|---|
| I consider my performance is being good. | 0.82 | 
| I am satisfied with my results in the competition. | 0.67 | 
| I feel that I am collaborating with my effort and my performances in competition to improve the competitive level of the club or the team | 0.62 | 
| I feel like I’m doing very well in the competition | 0.84 | 
| I am offering good performance | 0.69 | 
| Explained variance | 62.3% | 
| Eigenvalue | 3.12 | 
| M | SD | 1 | 2 | 3 | |
|---|---|---|---|---|---|
| 1. Perceived performance | 3.80 | 0.69 | - | 0.53 ** | 0.21 | 
| 2. Points scored | 5.94 | 4.20 | - | - | 0.60 ** | 
| 3. Playing time | 21.09 | 5.67 | - | - | - | 
| M | SD | 1 | 2 | 3 | 4 | 5 | 6 | |
|---|---|---|---|---|---|---|---|---|
| 1. Competence | 4.48 | 0.51 | - | 0.48 ** | 0.43 ** | 0.24 ** | 0.51 ** | 0.55 ** | 
| 2. Autonomy | 4.05 | 0.63 | - | - | 0.37 ** | 0.25 ** | 0.39 ** | 0.30 ** | 
| 3. Relatedness | 4.74 | 0.47 | - | - | - | 0.32 ** | 0.32 ** | 0.48 ** | 
| 4. Intrinsic motivation | 6.44 | 0.61 | - | - | - | - | 0.35 ** | 0.30 ** | 
| 5. Perceived performance | 4.10 | 0.73 | - | - | - | - | - | 0.33 ** | 
| 6. Intention to be physically active | 4.74 | 0.44 | - | - | - | - | - | - | 
| Publisher’s Note: MDPI stays neutral with regard to jurisdictional claims in published maps and institutional affiliations. | 
© 2020 by the authors. Licensee MDPI, Basel, Switzerland. This article is an open access article distributed under the terms and conditions of the Creative Commons Attribution (CC BY) license (http://creativecommons.org/licenses/by/4.0/).
Share and Cite
Almagro, B.J.; Sáenz-López, P.; Fierro-Suero, S.; Conde, C. Perceived Performance, Intrinsic Motivation and Adherence in Athletes. Int. J. Environ. Res. Public Health 2020, 17, 9441. https://doi.org/10.3390/ijerph17249441
Almagro BJ, Sáenz-López P, Fierro-Suero S, Conde C. Perceived Performance, Intrinsic Motivation and Adherence in Athletes. International Journal of Environmental Research and Public Health. 2020; 17(24):9441. https://doi.org/10.3390/ijerph17249441
Chicago/Turabian StyleAlmagro, Bartolomé J., Pedro Sáenz-López, Sebastián Fierro-Suero, and Cristina Conde. 2020. "Perceived Performance, Intrinsic Motivation and Adherence in Athletes" International Journal of Environmental Research and Public Health 17, no. 24: 9441. https://doi.org/10.3390/ijerph17249441
APA StyleAlmagro, B. J., Sáenz-López, P., Fierro-Suero, S., & Conde, C. (2020). Perceived Performance, Intrinsic Motivation and Adherence in Athletes. International Journal of Environmental Research and Public Health, 17(24), 9441. https://doi.org/10.3390/ijerph17249441
 
        



 
       