Psychological Capital and Family Satisfaction among Employees: Do Occupational Stressors Moderate the Relationship?
Abstract
:1. Introduction
2. Method
2.1. Study Design
2.2. Participants and Procedures
2.3. Measures
2.4. Data Analysis
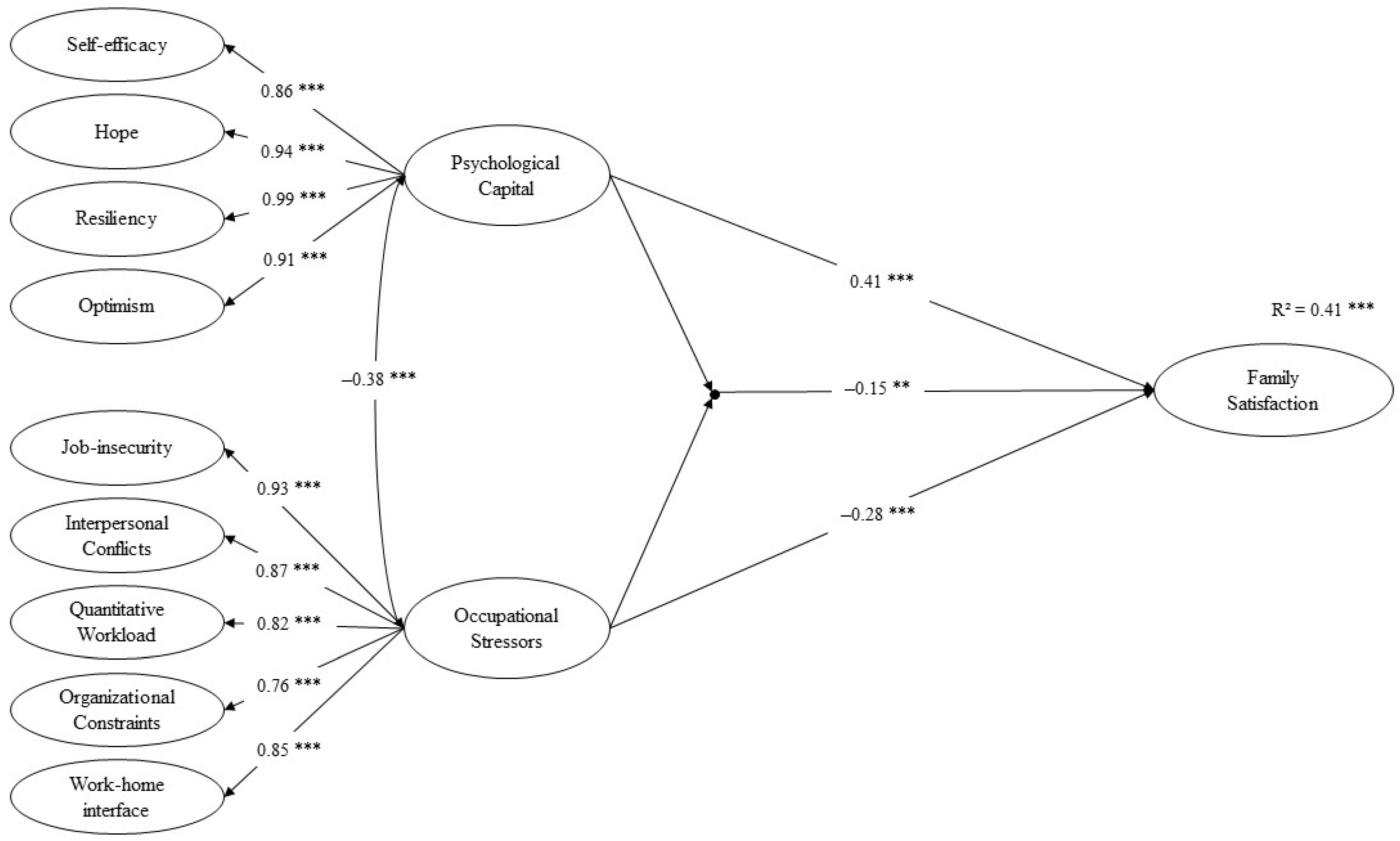
3. Results
4. Discussion
4.1. Theoretical Contributions
4.2. Practical Implications
4.3. Limitations and Future Directions
5. Conclusions
Author Contributions
Funding
Institutional Review Board Statement
Informed Consent Statement
Conflicts of Interest
References
- Jamal, M. Job Stress, Job Performance and Organizational Commitment in a Multinational Company: An Empirical Study in Two Countries. Int. J. Bus. Soc. Sci. 2011, 2, 10. [Google Scholar]
- Motowidlo, S.J.; Packard, J.S.; Manning, M.R. Occupational Stress: Its Causes and Consequences for Job Performance. J. Appl. Psychol. 1986, 71, 618–629. [Google Scholar] [CrossRef] [PubMed]
- Shelton, W.; Moore, C.D.; Socaris, S.; Gao, J.; Dowling, J. The Effect of a Family Support Intervention on Family Satisfaction, Length-of-Stay, and Cost of Care in the Intensive Care Unit. Crit. Care Med. 2010, 38, 1315–1320. [Google Scholar] [CrossRef] [PubMed] [Green Version]
- Kreiner, G.E.; Hollensbe, E.C.; Sheep, M.L. Balancing Borders and Bridges: Negotiating the Work-Home Interface via Boundary Work Tactics. Acad. Manag. J. 2009, 52, 704–730. [Google Scholar] [CrossRef] [Green Version]
- Putnik, K.; Houkes, I.; Jansen, N.; Nijhuis, F.; Kant, I. Work-Home Interface in a Cross-Cultural Context: A Framework for Future Research and Practice. Int. J. Hum. Resour. Manag. 2020, 31, 1645–1662. [Google Scholar] [CrossRef]
- Simon, M.; Kümmerling, A.; Hasselhorn, H.-M. Work-Home Conflict in the European Nursing Profession. Int. J. Occup. Environ. Health 2004, 10, 384–391. [Google Scholar] [CrossRef]
- Boyar, S.L.; Maertz, C.P.; Mosley, D.C.; Carr, J.C. The Impact of Work/Family Demand on Work-family Conflict. J. Manag. Psychol. 2008, 23, 215–235. [Google Scholar] [CrossRef]
- Yang, N.; Chen, C.C.; Choi, J.; Zou, Y. Sources of Work-Family Conflict: A Sino-U.S. Comparison of the Effects of Work and Family Demands. Acad. Manag. J. 2000, 43, 113–123. [Google Scholar]
- Carlson, D.S.; Hunter, E.M.; Ferguson, M.; Whitten, D. Work–Family Enrichment and Satisfaction: Mediating Processes and Relative Impact of Originating and Receiving Domains. J. Manag. 2011, 40, 845–865. [Google Scholar] [CrossRef]
- Siu, O.; Lu, J.; Brough, P.; Lu, C.; Bakker, A.B.; Kalliath, T.; O’Driscoll, M.; Phillips, D.R.; Chen, W.; Lo, D.; et al. Role Resources and Work–Family Enrichment: The Role of Work Engagement. J. Vocat. Behav. 2010, 77, 470–480. [Google Scholar] [CrossRef]
- ten Brummelhuis, L.L.; Bakker, A.B. A Resource Perspeetive on the Work-Home Interface: The Work-Home Resources Model. Am. Psychol. 2012, 67, 545–556. [Google Scholar] [CrossRef] [Green Version]
- Carlson, D.S.; Kacmar, K.M. Work–Family Conflict in the Organization: Do Life Role Values Make a Difference? J. Manag. 2000, 26, 24. [Google Scholar]
- Edwards, J.R.; Rothbard, N.P. Work and Family Stress and Well-Being: An Examination of Person-Environment Fit in the Work and Family Domains. Organ. Behav. Hum. Decis. Process. 1999, 77, 85–129. [Google Scholar] [CrossRef] [Green Version]
- Staines, G.L.; Pleck, J.H. Nonstandard Work Schedules and Family Life. J. Appl. Psychol. 1984, 69, 515–523. [Google Scholar] [CrossRef]
- Bellin, M.H.; Dicianno, B.E.; Osteen, P.; Dosa, N.; Aparicio, E.; Braun, P.; Zabel, T.A. Family Satisfaction, Pain, and Quality-of-Life in Emerging Adults with Spina Bifida: A Longitudinal Analysis. Am. J. Phys. Med. Rehabil. 2013, 92, 641–655. [Google Scholar] [CrossRef] [PubMed]
- Wong, R.S.; Tung, K.T.; Fu, K.; Bacon-Shone, J.; Molasiotis, A.; Li, W.O.; Lee, L.Y.; Lum, T.Y.; Lau, J.T.; Chan, C.; et al. Examining Social Context and the Pathways to Mental Wellness in Young Adults during Social Movement: A Parallel Mediation Analysis. J. Affect. Disord. 2021, 294, 876–882. [Google Scholar] [CrossRef] [PubMed]
- Pavot, W.; Diener, E. The Satisfaction With Life Scale and the Emerging Construct of Life Satisfaction. J. Posit. Psychol. 2008, 3, 137–152. [Google Scholar] [CrossRef]
- Schnettler, B.; Miranda-Zapata, E.; Orellana, L.; Poblete, H.; Lobos, G.; Lapo, M.; Adasme-Berríos, C. Domain Satisfaction and Overall Life Satisfaction: Testing the Spillover-Crossover Model in Chilean Dual-Earner Couples. Int. J. Environ. Res. Public Health 2020, 17, 7554. [Google Scholar] [CrossRef] [PubMed]
- Deeg, D.J.H.; van Zonneveld, R.J. Does Happiness Lengthen Life? The prediction of longevity in the elderly. In How Harmful is Hapiness? Consequences of Enjoying Life or Not; Universitaire Pers Rotterdam: Rotterdam, The Netherlands, 1989; pp. 29–34. [Google Scholar]
- Jones, B.L.; Hill, E.J.; Miller, R.B. Family Routines and Family Satisfaction in Singapore: Work–Family Fit as a Moderator. Asia Pac. J. Hum. Resour. 2020, 58, 24–45. [Google Scholar] [CrossRef]
- Akhlaq, A.; Phil, M.; Malik, N.I. Family Communication and Family System as the Predictors of Family Satisfaction in Adolescents. Sci. J. Psychol. 2013, 2013, 6. [Google Scholar] [CrossRef]
- Ferguson, M.; Carlson, D.; Zivnuska, S.; Whitten, D. Support at Work and Home: The Path to Satisfaction through Balance. J. Vocat. Behav. 2012, 80, 299–307. [Google Scholar] [CrossRef]
- Hunter, E.M.; Perry, S.J.; Carlson, D.S.; Smith, S.A. Linking Team Resources to Work–Family Enrichment and Satisfaction. J. Vocat. Behav. 2010, 77, 304–312. [Google Scholar] [CrossRef]
- Frone, M.R.; Russell, M.; Cooper, M.L. Antecedents and Outcomes of Work-Family Conflict: Testing a Model of the Work-Family Interface. J. Appl. Psychol. 1992, 77, 65–78. [Google Scholar] [CrossRef] [PubMed]
- Luthans, F.; Youssef, C.M.; Avolio, B.J. Psychological Capital: Developing the Human Competitive Edge; Oxford University Press: New Yrok, NY, USA, 2007. [Google Scholar]
- Thoits, P.A. Stressors and Problem-Solving: The Individual as Psychological Activist. J. Health Soc. Behav. 1994, 35, 143. [Google Scholar] [CrossRef]
- Siu, O.L. Psychological Capital, Work Well-Being, and Work-Life Balance Among Chinese Employees: A Cross-Lagged Analysis. J. Pers. Psychol. 2013, 12, 170–181. [Google Scholar] [CrossRef]
- Siu, O.L.; Cheung, F.; Lui, S. Linking Positive Emotions to Work Well-Being and Turnover Intention Among Hong Kong Police Officers: The Role of Psychological Capital. J. Happiness Stud. 2015, 16, 367–380. [Google Scholar] [CrossRef]
- Daraba, D.; Wirawan, H.; Salam, R.; Faisal, M. Working from Home during the Corona Pandemic: Investigating the Role of Authentic Leadership, Psychological Capital, and Gender on Employee Performance. Cogent Bus. Manag. 2021, 8, 1885573. [Google Scholar] [CrossRef]
- Grözinger, A.-C.; Wolff, S.; Ruf, P.J.; Moog, P. The Power of Shared Positivity: Organizational Psychological Capital and Firm Performance during Exogenous Crises. Small Bus. Econ. 2021, 1–28. [Google Scholar] [CrossRef]
- Marks, S.R. Multiple Roles and Role Strain: Some Notes on Human Energy, Time and Commitment. Am. Sociol. Rev. 1977, 42, 921. [Google Scholar] [CrossRef]
- Greenhaus, J.H.; Powell, G.N. When Work and Family Are Allies: A Theory of Work-Family Enrichment. Acad. Manag. Rev. 2006, 31, 72–92. [Google Scholar] [CrossRef]
- Sava, S.L.; Vîrgă, D.; Paloș, R. The Role of Teacher Support, Students’ Need Satisfaction, and Their Psychological Capital in Enhancing Students’ Self-Regulated Learning. Stud. Psychol. 2020, 62, 44–57. [Google Scholar] [CrossRef] [Green Version]
- Siu, O.L.; Cooper, C.L.; Roll, L.C.; Lo, C. Occupational Stress and Its Economic Cost in Hong Kong: The Role of Positive Emotions. Int. J. Environ. Res. Public Health 2020, 17, 8601. [Google Scholar] [CrossRef] [PubMed]
- Travers, C.J.; Cooper, C.L. Mental Health, Job Satisfaction and Occupational Stress among UK Teachers. Work Stress 1993, 7, 203–219. [Google Scholar] [CrossRef]
- Letvak, S.; Buck, R. Factors Influencing Work Productivity and Intent to Stay in Nursing. Nurs. Econ. 2008, 26, 159–165. [Google Scholar] [PubMed]
- Kachi, Y.; Inoue, A.; Eguchi, H.; Kawakami, N.; Shimazu, A.; Tsutsumi, A. Occupational Stress and the Risk of Turnover: A Large Prospective Cohort Study of Employees in Japan. BMC Public Health 2020, 20, 174. [Google Scholar] [CrossRef] [PubMed]
- Arefin, S.; Alam, S.; Li, S.-L.; Long, L. Spillover Effects of Organizational Politics on Family Satisfaction: The Role of Work-to-Family Conflict and Family Support. Pers. Rev. 2021, 50, 1426–1444. [Google Scholar] [CrossRef]
- Kissi-Abrokwah, B.; Adu, F.; Andoh-Robertson, T.; Tutu-Danquah, C.; Agbesi, C.S. Examining Occupational Stress on Family Cohesion: Implications to Women Professionals in Accra, Ghana. Res. Humanit. Soc. Sci. 2015, 5, 47–53. [Google Scholar]
- Arnsten, A.F.T. Stress Signalling Pathways That Impair Prefrontal Cortex Structure and Function. Nat. Rev. Neurosci. 2009, 10, 410–422. [Google Scholar] [CrossRef]
- Cerqueira, J.J.; Mailliet, F.; Almeida, O.F.X.; Jay, T.M.; Sousa, N. The Prefrontal Cortex as a Key Target of the Maladaptive Response to Stress. J. Neurosci. 2007, 27, 2781–2787. [Google Scholar] [CrossRef]
- Starcke, K.; Wiesen, C.; Trotzke, P.; Brand, M. Effects of Acute Laboratory Stress on Executive Functions. Front. Psychol. 2016, 7, 461. [Google Scholar] [CrossRef] [Green Version]
- Yu, M.; Li, J. Work-Family Conflict and Mental Health among Chinese Underground Coal Miners: The Moderating Role of Psychological Capital. Psychol. Health Med. 2020, 25, 1–9. [Google Scholar] [CrossRef]
- Huang, J.L.; Curran, P.G.; Keeney, J.; Poposki, E.M.; DeShon, R.P. Detecting and Deterring Insufficient Effort Responding to Surveys. J. Bus. Psychol. 2012, 27, 99–114. [Google Scholar] [CrossRef]
- Curran, P.G. Methods for the Detection of Carelessly Invalid Responses in Survey Data. J. Exp. Soc. Psychol. 2016, 66, 4–19. [Google Scholar] [CrossRef] [Green Version]
- Occupational Safety & Health Council Work Stress Management DIY Kit 2006. 2006. Available online: http://ww1.oshc.org.hk/workstress/public/doc/workstress_e.pdf (accessed on 1 February 2021).
- Spector, P.E.; Jex, S.M. Development of Four Self-Report Measures of Job Stressors and Strain: Interpersonal Conflict at Work Scale, Organizational Constraints Scale, Quantitative Workload Inventory, and Physical Symptoms Inventory. J. Occup. Health Psychol. 1998, 3, 356–367. [Google Scholar] [CrossRef] [PubMed]
- Chan, X.W.; Kalliath, T.; Brough, P.; Siu, O.-L.; O’Driscoll, M.P.; Timms, C. Work–Family Enrichment and Satisfaction: The Mediating Role of Self-Efficacy and Work–Life Balance. Int. J. Hum. Resour. Manag. 2016, 27, 1755–1776. [Google Scholar] [CrossRef]
- Bentler, P.M. On the Fit of Models to Covariances and Methodology to the Bulletin. Psychol. Bull. 1992, 112, 400–404. [Google Scholar] [CrossRef] [PubMed]
- Hair, J.F.; Black, W.C.; Babin, B.J.; Anderson, R.E. Multivariate Data Analysis, 7th ed.; Pearson: London, UK, 2009. [Google Scholar]
- MacCallum, R.C.; Browne, M.W.; Sugawara, H.M. Power Analysis and Determination of Sample Size for Covariance Structure Modeling. Psychol. Methods 1996, 1, 130–149. [Google Scholar] [CrossRef]
- Klein, A.; Moosbrugger, H. Maximum Likelihood Estimation of Latent Interaction Effects with the LMS Method. Psychometrika 2000, 65, 457–474. [Google Scholar] [CrossRef]
- Maslowsky, J.; Jager, J.; Hemken, D. Estimating and Interpreting Latent Variable Interactions: A Tutorial for Applying the Latent Moderated Structural Equations Method. Int. J. Behav. Dev. 2015, 39, 87–96. [Google Scholar] [CrossRef] [PubMed] [Green Version]
- Choi, Y.E.; Cho, E.; Jung, H.J.; Sohn, Y.W. Calling as a Predictor of Life Satisfaction: The Roles of Psychological Capital, Work–Family Enrichment, and Boundary Management Strategy. J. Career Assess. 2018, 26, 567–582. [Google Scholar] [CrossRef]
- Li, Y.; Sun, X.; Ge, H.; Liu, J.; Chen, L. The Status of Occupational Stress and Its Influence the Quality of Life of Copper-Nickel Miners in Xinjiang, China. Int. J. Environ. Res. Public Health 2019, 16, 353. [Google Scholar] [CrossRef] [PubMed] [Green Version]
- Sawhney, G.; Jennings, K.S.; Britt, T.W.; Sliter, M.T. Occupational Stress and Mental Health Symptoms: Examining the Moderating Effect of Work Recovery Strategies in Firefighters. J. Occup. Health Psychol. 2018, 23, 443–456. [Google Scholar] [CrossRef]
- Wu, S.; Li, H.; Zhu, W.; Li, J.; Wang, X. A Structural Equation Model Relating Work Stress, Coping Resource, and Quality of Life among Chinese Medical Professionals. Am. J. Ind. Med. 2010, 53, 1170–1176. [Google Scholar] [CrossRef]
- Golkar, A.; Johansson, E.; Kasahara, M.; Osika, W.; Perski, A.; Savic, I. The Influence of Work-Related Chronic Stress on the Regulation of Emotion and on Functional Connectivity in the Brain. PLoS ONE 2014, 9, e104550. [Google Scholar] [CrossRef] [PubMed]
- Ghafoor, A.; Haar, J. Does Job Stress Enhance Employee Creativity? Exploring the Role of Psychological Capital. Pers. Rev. 2021. ahead-of-print. [Google Scholar] [CrossRef]
- Khliefat, A.; Chen, H.; Ayoun, B.; Eyoun, K. The Impact of the Challenge and Hindrance Stress on Hotel Employees Interpersonal Citizenship Behaviors: Psychological Capital as a Moderator. Int. J. Hosp. Manag. 2021, 94, 102886. [Google Scholar] [CrossRef]
- Tsui, A.H.H. Asian Wellness in Decline: A Cost of Rising Prosperity. Int. J. Workplace Health Manag. 2008, 1, 123–135. [Google Scholar] [CrossRef]
- Newman, A.; Ucbasaran, D.; Zhu, F.; Hirst, G. Psychological Capital: A Review and Synthesis: PSYCHOLOGICAL CAPITAL: A REVIEW AND SYNTHESIS. J. Organ. Behav. 2014, 35, S120–S138. [Google Scholar] [CrossRef]
- Luthans, F.; Avey, J.B.; Avolio, B.J.; Norman, S.M.; Combs, G.M. Psychological Capital Development: Toward a Micro-Intervention. J. Organ. Behav. 2006, 27, 387–393. [Google Scholar] [CrossRef] [Green Version]
- Yang, S.; Huang, H.; Qiu, T.; Tian, F.; Gu, Z.; Gao, X.; Wu, H. Psychological Capital Mediates the Association Between Perceived Organizational Support and Work Engagement Among Chinese Doctors. Front. Public Health 2020, 8, 149. [Google Scholar] [CrossRef]
- Rego, A.; Sousa, F.; Marques, C.; Cunha, M.P. e Authentic Leadership Promoting Employees’ Psychological Capital and Creativity. J. Bus. Res. 2012, 65, 429–437. [Google Scholar] [CrossRef]
- Mathe, K.; Scott-Halsell, S. The Effects of Perceived External Prestige on Positive Psychological States in Quick Service Restaurants. J. Hum. Resour. Hosp. Tour. 2012, 11, 354–372. [Google Scholar] [CrossRef]
- Bollen, K.A.; Pearl, J. Eight Myths about Causality and Structural Equation Models. In Handbook of Causal Analysis for Social Research; Morgan, S.L., Ed.; Handbooks of Sociology and Social Research; Springer: Dordrecht, The Netherlands, 2013; pp. 301–328. ISBN 978-94-007-6093-6. [Google Scholar]
- Wojtkowska, A.; Tyburski, E.; Skalacka, K.; Gasiorowska, A. Perceived Decrease in Workplace Security Since the Beginning of the COVID-19 Pandemic: The Importance of Management Styles and Work-Related Attitudes. Front. Psychol. 2021, 12, 3401. [Google Scholar] [CrossRef] [PubMed]
- Markus, H.R.; Kitayama, S. Culture and the Self: Implications for Cognition, Emotion, and Motivation. Psychol. Rev. 1991, 98, 224–253. [Google Scholar] [CrossRef]


| Construct | M | SD | 1 | 2 | 3 |
|---|---|---|---|---|---|
| 1. Psychological capital | 4.04 | 1.07 | |||
| 2. Occupational stressors | 2.20 | 0.95 | −0.30 * | ||
| 3. Family satisfaction | 4.82 | 1.66 | 0.50 * | −0.40 * | |
| 4. Tenure (in months) | 96.17 | 162.21 | 0.12 * | −0.10 * | 0.11 * |
| 5. Male | 0.47 | 0.50 | −0.10 * | 0.10 * | −0.10 * |
| 6. Bachelor’s degree or above | 0.56 | 0.50 | −0.03 | 0.08 * | −0.04 |
| 7. Age 35 or above | 0.43 | 0.50 | 0.18 * | −0.25 * | 0.16 * |
| 8. Ever married | 0.68 | 0.47 | 0.10 * | −0.10 * | 0.10 * |
| 9. Managerial staff | 0.39 | 0.49 | 0.03 | 0.27 * | −0.12 * |
| 10. Public sector or private institution | 0.30 | 0.46 | 0.10 * | −0.10 * | 0.11 * |
| 11. Manufacturing industry | 0.31 | 0.46 | 0.16 * | −0.24 * | 0.17 * |
Publisher’s Note: MDPI stays neutral with regard to jurisdictional claims in published maps and institutional affiliations. |
© 2021 by the authors. Licensee MDPI, Basel, Switzerland. This article is an open access article distributed under the terms and conditions of the Creative Commons Attribution (CC BY) license (https://creativecommons.org/licenses/by/4.0/).
Share and Cite
Siu, O.-L.; Kong, Q.; Ng, T.-K. Psychological Capital and Family Satisfaction among Employees: Do Occupational Stressors Moderate the Relationship? Int. J. Environ. Res. Public Health 2021, 18, 12260. https://doi.org/10.3390/ijerph182212260
Siu O-L, Kong Q, Ng T-K. Psychological Capital and Family Satisfaction among Employees: Do Occupational Stressors Moderate the Relationship? International Journal of Environmental Research and Public Health. 2021; 18(22):12260. https://doi.org/10.3390/ijerph182212260
Chicago/Turabian StyleSiu, Oi-Ling, Qianting Kong, and Ting-Kin Ng. 2021. "Psychological Capital and Family Satisfaction among Employees: Do Occupational Stressors Moderate the Relationship?" International Journal of Environmental Research and Public Health 18, no. 22: 12260. https://doi.org/10.3390/ijerph182212260
APA StyleSiu, O.-L., Kong, Q., & Ng, T.-K. (2021). Psychological Capital and Family Satisfaction among Employees: Do Occupational Stressors Moderate the Relationship? International Journal of Environmental Research and Public Health, 18(22), 12260. https://doi.org/10.3390/ijerph182212260

