Quality of Life and Related Factors in Specialists on Pediatric Dentistry and the like Graduated from a Public University: A Mixed Methods Approach
Abstract
1. Introduction
2. Materials and Methods
2.1. Design
2.2. Quantitative Sub-Study (Cross-Sectional)
2.3. Qualitative Sub-Study (Focused Ethnographic Perspective)
2.4. The Methods Integration Approach
2.5. Ethics
3. Results
3.1. Quantitative Aspects
3.1.1. Sociodemographic, Labor, Health Profile, and QOL of Participants
3.1.2. Sociodemographic, Labor, and Health Aspects That Are Related to the QOL in Different Dimensions
3.1.3. Potential Explicative Factors for the Dimensions of the QOL
3.2. The Participants’ Discourses in the Qualitative Sub-Study
3.2.1. QOL and Health: Multiple Facets, Determinants, and Dimensions
3.2.2. Encounters and Disagreements between the Proposal of Postgraduate Curricular Training and the Labor and Social Field of the Specialists
3.2.3. An Itinerant Clinical Specialization
3.3. The Integration Methods Approach
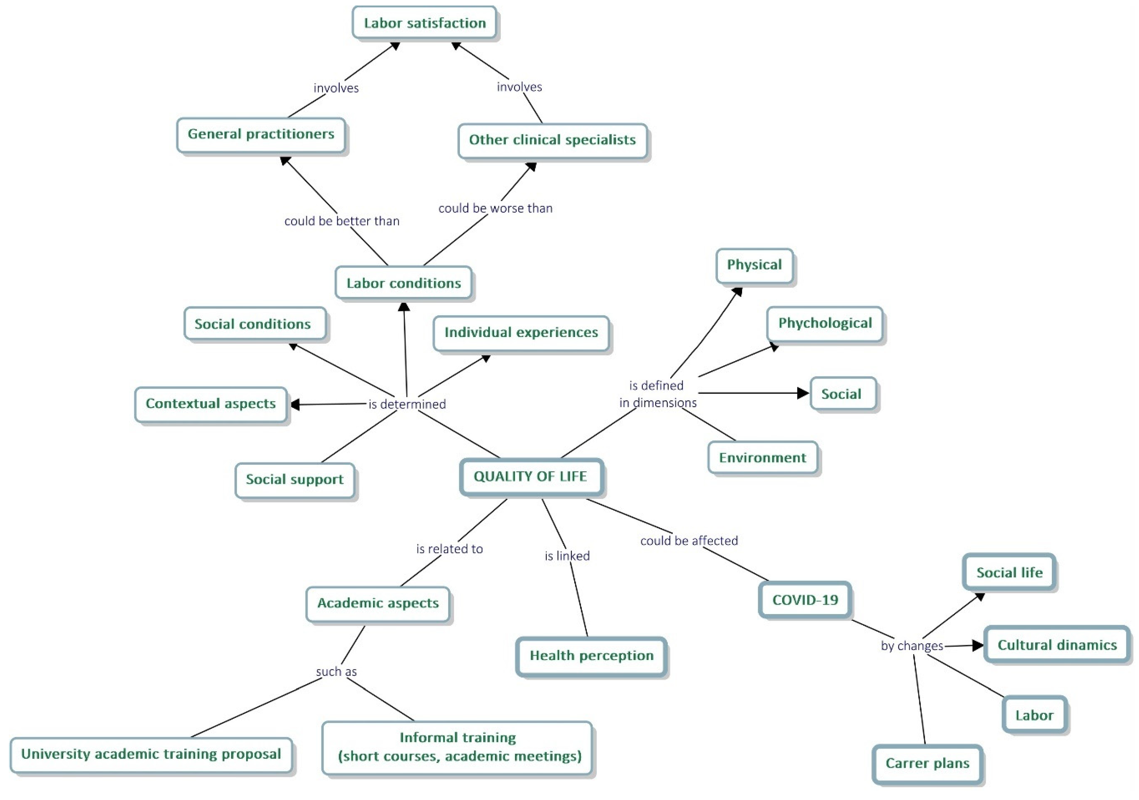
A Conceptual Map for Understanding the QOL in Participants
4. Discussion
4.1. Main Findings
4.2. Possible Explanations for the Findings from an International Perspective
4.3. Strengths, Weaknesses and Scope of This Study
5. Conclusions
Author Contributions
Funding
Institutional Review Board Statement
Informed Consent Statement
Data Availability Statement
Acknowledgments
Conflicts of Interest
References
- Urzúa, A.; Caqueo-Urízar, A. Quality of life: A theoretical review. Ter. Psicol. 2012, 30, 61–71. [Google Scholar]
- Ardila, R. Quality of life: An integrative definition. Rev. Lat. Psicol 2003, 35, 161–164. [Google Scholar]
- World Health Organization. Division of mental health and prevention of substance abuse. In WHOQOL User Manual (Rev 2012); World Health Organization: Geneva, Switzerland, 1998. [Google Scholar]
- Karimi, M.; Brazier, J. Health, Health-Related Quality of Life, and Quality of Life: What is the Difference? Pharmacoeconomics 2016, 34, 645–649. [Google Scholar] [CrossRef] [PubMed]
- Pequeno, N.P.F.; Cabral, N.L.A.; Marchioni, D.M.; Lima, S.; Lyra, C.O. Quality of life assessment instruments for adults: A systematic review of population-based studies. Health Qual. Life Outcomes 2020, 18, 208. [Google Scholar] [CrossRef] [PubMed]
- Jaramillo Delgado, G.; Velásquez Escobar, J.P.; Marín Uribe, A. Dentistry: Profession who is torn between the distinction and extinction. Rev. Fac. Odontol. Univ. Antioq. 2014, 25, S5–S26. [Google Scholar]
- Nunes Mde, F.; Freire Mdo, C. Quality of life among dentists of a local public health service. Rev. Saude Publica 2006, 40, 1019–1026. [Google Scholar] [CrossRef] [PubMed]
- Doshi, D.; Jain, A.; Vinaya, K.; Kotian, S. Quality of life among dentists in teaching hospitals in South Canara, India. Indian J. Dent. Res. 2011, 22, 552–555. [Google Scholar] [CrossRef]
- Abraham, S.B.; Amini, A.M.A.; Khorshed, N.E.; Awad, M. Quality of life of dentists. Eur. J. Dent. 2018, 12, 111–115. [Google Scholar] [CrossRef] [PubMed][Green Version]
- Moodley, R.; Naidoo, S.; Wyk, J.V. The prevalence of occupational health-related problems in dentistry: A review of the literature. J. Occup. Health 2018, 60, 111–125. [Google Scholar] [CrossRef]
- de Ruijter, R.A.; Stegenga, B.; Schaub, R.M.; Reneman, M.F.; Middel, B. Determinants of physical and mental health complaints in dentists: A systematic review. Community Dent. Oral Epidemiol. 2015, 43, 86–96. [Google Scholar] [CrossRef]
- Singh, P.; Aulak, D.S.; Mangat, S.S.; Aulak, M.S. Systematic review: Factors contributing to burnout in dentistry. Occup. Med. 2016, 66, 27–31. [Google Scholar] [CrossRef] [PubMed]
- Donatres Giraldo, J.A.; Rojas Amador, M.A.; Jiménez Barbosa, W.G. Quality of Life of Dentists in Colombia. Exploratory Literature Review. Univ. Odontol. 2017, 36, 9. [Google Scholar] [CrossRef]
- Díaz Mosquera, S.P.; López Camacho, R.V.; Sierra Lopera, J.L. Satisfaction with the quality of working life: An opportunity to rethink the dental profession. Rev. Fac. Odontol. Univ. Antioq. 2014, 25, S39–S50. [Google Scholar]
- López, R.V.; Sierra, J.L.; Díaz, S.P.; Agudelo, H.B. Quality of working life for dentists in Antioquia 2011–2012. Rev. Salud Publica 2020, 20, 684–691. [Google Scholar] [CrossRef] [PubMed]
- Muñoz-Pino, N.; Tibaná-Guisao, A.E.; Cardona-Hincapié, J.D.; Hurtado-Aristizábal, A.; Agudelo-Suárez, A.A. Factors associated to quality of life of orthodontists graduated from a public university (1993–2016): A mixed-methods approach. Dent. Press. J. Orthod. 2020, 25, 23e1–23e12. [Google Scholar] [CrossRef]
- Faculty of Dentistry. University of Antioquia. Agreement 238 of 2015. Council of the Faculty of Dentistry. Agreement 175 Is Partially Modified, Where the Study Plan for Clinical Specialization in Maxillary Orthopedics Was Approved. Available online: https://bit.ly/3CAzqHp (accessed on 5 October 2022).
- Ministry of National Education. Clinical Specialization in Maxillay Orthopedics. Available online: https://hecaa.mineducacion.gov.co/consultaspublicas/programas (accessed on 5 October 2022).
- Nicolau, B.; Castonguay, G.; Levine, A.; Hong, Q.; Participants, S.I.; Pluye, P. Applied Mixed Methods in Oral Health Research: Importance and Example of a Training Program. JDR Clin. Transl. Res. 2017, 2, 206–210. [Google Scholar] [CrossRef]
- Vahedi, S. World Health Organization Quality-of-Life Scale (WHOQOL-BREF): Analyses of Their Item Response Theory Properties Based on the Graded Responses Model. Iran J. Psychiatry 2010, 5, 140–153. [Google Scholar]
- World Health Organization. WHOQOL: Measuring Quality of Life. Spanish_Spain_WHOQOL-BREF. Available online: https://www.who.int/tools/whoqol/whoqol-bref/docs/default-source/publishing-policies/whoqol-bref/spanish-spain-whoqol-bref (accessed on 6 October 2022).
- Ruiz, F.J.; García-Beltrán, D.M.; Suárez-Falcón, J.C. General Health Questionnaire-12 validity in Colombia and factorial equivalence between clinical and nonclinical participants. Psychiatry Res. 2017, 256, 53–58. [Google Scholar] [CrossRef]
- Goldberg, D.; Williams, P. General Health Questionnaire. GHQ; Masson: Barcelona, Spain, 1996. [Google Scholar]
- Broadhead, W.E.; Gehlbach, S.H.; de Gruy, F.V.; Kaplan, B.H. The Duke-UNC Functional Social Support Questionnaire. Measurement of social support in family medicine patients. Med. Care 1988, 26, 709–723. [Google Scholar] [CrossRef]
- Bellón Saameño, J.A.; Delgado Sánchez, A.; Luna del Castillo, J.D.; Lardelli Claret, P. Validity and reliability of the Duke-UNC-11 questionnaire of functional social support. Aten. Primaria 1996, 18, 153–163. [Google Scholar] [PubMed]
- McKay, J.C.; Quiñonez, C.R. The feminization of dentistry: Implications for the profession. J. Can. Dent. Assoc. 2012, 78, c1. [Google Scholar] [PubMed]
- Nowatzki, N.; Grant, K.R. Sex is not enough: The need for gender-based analysis in health research. Health Care Women Int. 2011, 32, 263–277. [Google Scholar] [CrossRef] [PubMed]
- Marklund, S.; Huang, K.; Zohouri, D.; Wahlström, J. Dentists working conditions—Factors associated with perceived workload. Acta Odontol. Scand. 2021, 79, 296–301. [Google Scholar] [CrossRef] [PubMed]
- Barbosa Granados, S.H.; Urrrea Cuéllar, Á.M. Influence of sport and physical activity in the state of physical and mental health: A bibliographic review. Katharsis Rev. de Cienc. Soc. 2018, 25, 141–160. [Google Scholar] [CrossRef]
- Sánchez Tovar, L.; Jurado, L.; Simões Brasileiro, M.D. After work: What does leisure, leisure and health? Paradigma 2013, 34, 031–051. [Google Scholar]
- Le, V.N.T.; Dang, M.H.; Kim, J.G.; Yang, Y.M.; Lee, D.W. Dentist Job Satisfaction: A Systematic Review and Meta-analysis. Int. Dent. J. 2021, 71, 369–377. [Google Scholar] [CrossRef]
- Bates, L.F.; Buehler, A.M.; Boynton, J.R.; Majewski, R.F.; Inglehart, M.R. Pediatric dentists’ job satisfaction: Results of a national survey. Pediatr. Dent. 2013, 35, 343–350. [Google Scholar]
- Alhajj, M.N.; Omar, R.; Khader, Y.; Celebić, A.; El Tantawi, M.; Folayan, M.O.; Al-Maweri, S.A.; Halboub, E.; Alkheraif, A.A.; de Sousa-Neto, M.D.; et al. Happiness among dentists: A multi-scale, multi-national study from 21 countries. Int. Dent. J. 2020, 70, 328–339. [Google Scholar] [CrossRef]
- Barbosa-Liz, D.M.; Agudelo-Suarez, A.A.; Tuesta-Mondragón, M.F.; Ariza-Olaya, J.T.; Plaza-Ruiz, S.P. Dental practice modification, protocol compliance and risk perception of dentists during COVID-19 pandemic in Colombia: A cross-sectional study. Rev. Fac. Odontol. Univ. Antioq. 2021, 33, 17–35. [Google Scholar] [CrossRef]
- Plaza-Ruíz, S.P.; Barbosa-Liz, D.M.; Agudelo-Suárez, A.A. Impact of COVID-19 on the future career plans of dentists. Dent. Med. Probl. 2022, 59, 155–165. [Google Scholar] [CrossRef]
- Evaristo-Chiyong, T.; Mattos-Vela, M.A.; Agudelo-Suárez, A.A.; Armas-Vega, A.D.C.; Cuevas-González, J.C.; Díaz-Reissner, C.V.; López Torres, A.C.; Martínez-Delgado, C.M.; Paz-Betanco, M.A.; Pérez-Flores, M.A.; et al. General Labor Well-Being in Latin American Dentists during the COVID-19 Pandemic. Int. J. Environ. Res. Public Health 2022, 19, 6317. [Google Scholar] [CrossRef] [PubMed]
- Salehiniya, H.; Hatamian, S.; Abbaszadeh, H. Mental health status of dentists during COVID-19 pandemic: A systematic review and meta-analysis. Health Sci. Rep. 2022, 5, e617. [Google Scholar] [CrossRef] [PubMed]
- Ramos-Gomez, F.J. Changing the education paradigm in pediatric dentistry. J. Calif. Dent. Assoc. 2014, 42, 711–715. [Google Scholar] [PubMed]
- Flanigan, T.S.; McFarlane, E.; Cook, S. Conducting survey research among physicians and other medical professionals: A review of current literature. In Survey Research Methods Section; American Statistical Association: Alexandria, VA, USA, 2008; pp. 4136–4147. [Google Scholar]


| Variables | n | % |
|---|---|---|
| Sociodemographics | ||
| Sex | ||
| Females | 50 | 80.6 |
| Males | 12 | 19.4 |
| Age a | ||
| Mean (±SD) | 47.0 | 10.4 |
| Marital Status | ||
| Single | 18 | 29.0 |
| Married-Cohabitated | 37 | 59.7 |
| Separated | 7 | 11.3 |
| Socioeconomic status | ||
| Middle | 20 | 32.3 |
| High | 42 | 67.7 |
| Housing | ||
| Own | 44 | 71.0 |
| Rented | 12 | 19.4 |
| Other | 6 | 9.7 |
| Vehicle | ||
| Yes | 55 | 88.7 |
| No | 7 | 11.3 |
| Number of people in charge a | ||
| Median (IQR) | 1.0 | 2.0 |
| Labor conditions | ||
| Years of experience as a dentist a | ||
| Median (IQR) | 22.5 | 16.0 |
| Years of experience as a specialist a | ||
| Median (IQR) | 16.0 | 19.0 |
| Labor activity b | ||
| Teaching/Research | 53 | 85.5 |
| Clinical assistance | 34 | 54.8 |
| Administrative | 7 | 11.3 |
| Other | 3 | 4.8 |
| Written contract (n = 61) | ||
| Yes | 45 | 73.8 |
| No | 16 | 22.2 |
| Type of Contract b | ||
| Permanent | 17 | 27.4 |
| Temporal | 9 | 14.5 |
| Independent | 32 | 51.6 |
| Provision of services | 22 | 35.5 |
| Percentage rent | 40 | 64.5 |
| Percentage rent value a | ||
| Median (IQR) | 60.0 | 10.0 |
| Working hours per week a | ||
| Mean (±SD) | 37.3 | 14.6 |
| Resting days per week a | ||
| Median (IQR) | 2.0 | 1.0 |
| Monthly income (Colombian peso) c | ||
| <3,000,000 (U$792) | 6 | 9.7 |
| 3,000,001–4,000,000 (U$793–U$1056) | 12 | 19.4 |
| 4,000,001–5,000,000 (U$1057–U$1319) | 12 | 19.4 |
| 5,000,001–6,000,000 (U$1320–U$1582) | 10 | 16.1 |
| >6,000,001 (U$1583) | 22 | 35.5 |
| Number of workplaces a | ||
| Median (IQR) | 3.5 | 4.0 |
| Does your current salary allow you to cover your basic needs, and those of the people who depend on you? | ||
| Yes | 58 | 93.5 |
| No | 4 | 6.5 |
| Does your current salary allow you to cover unforeseen important expenses? | ||
| Yes | 54 | 87.1 |
| No | 8 | 12.9 |
| Do you think your salary is well-paid for the work you do and the time you dedicate to it? | ||
| Yes | 41 | 66.1 |
| No | 21 | 33.9 |
| Annual frequency of participation in events of training and unformal education a | ||
| Median (IQR) | 3.5 | 4.0 |
| Do you consider that the degree you obtained during your training period as a specialist is consistent with the curricula? | ||
| Yes | 52 | 83.9 |
| No | 10 | 16.1 |
| Do you consider that the specialist degree you obtained has allowed you to be adequately linked to the labor market? | ||
| Yes | 54 | 87.1 |
| No | 8 | 12.9 |
| Labor Satisfaction | ||
| Satisfied | 55 | 88.7 |
| Unsatisfied | 7 | 11.3 |
| Quality of Life (QOL) | ||
| Physical a | ||
| Median (IQR) | 71.4 | 25.0 |
| Psychological a | ||
| Median (IQR) | 68.8 | 16.7 |
| Social relationships a | ||
| Median (IQR) | 66.7 | 33.3 |
| Environment a | ||
| Median (IQR) | 62.5 | 16.4 |
| Health | ||
| Sport Practice | ||
| Yes | 39 | 62.9 |
| No | 23 | 37.1 |
| Stress in the workplace | ||
| Yes | 53 | 85.5 |
| No | 9 | 14.5 |
| Self-perceived health | ||
| Good | 49 | 79.0 |
| Poor | 13 | 21.0 |
| Social support (Duke-UNC-11) | ||
| Normal | 54 | 87.1 |
| Low | 8 | 12.9 |
| Mental Health (GHQ-12) | ||
| Good | 39 | 62.9 |
| Poor | 23 | 37.1 |
| Variables | WHOQOL-BREF Dimensions (QOL) | |||
|---|---|---|---|---|
| Physical | Psychological | Social Relationships | Environment | |
| Age | −0.072 | 0.044 | −0.048 | 0.133 |
| Number of people in charge | −0.218 | −0.026 | −0.118 | −0.022 |
| Years of experience as a dentist | −0.005 | 0.085 | −0.024 | 0.147 |
| Years of experience as a specialist | −0.041 | 0.033 | −0.071 | 0.067 |
| Percentage rent value | −0.338 * | −0.220 | −0.058 | −0.118 |
| Working hours per week | −0.198 | −0.272 * | −0.184 | −0.096 |
| Resting days per week | 0.061 | 0.260 * | 0.001 | 0.113 |
| Number of workplaces | −0.029 | −0.070 | 0.034 | −0.127 |
| Annual frequency of participation in events of training and unformal education | −0.029 | −0.070 | 0.034 | −0.127 |
| Variables | WHOQOL-BREF Dimensions (QOL) | |||||||||||||||
|---|---|---|---|---|---|---|---|---|---|---|---|---|---|---|---|---|
| Physical | Psychological | Social Relationships | Environment | |||||||||||||
| Me | IQR | p-Value | Eta Squared | Me | IQR | p-Value | Eta Squared | Me | IQR | p-Value | Eta Squared | Me | IQR | p-Value | Eta Squared | |
| Sociodemographics | ||||||||||||||||
| Sex | ||||||||||||||||
| Females | 67.9 | 22.3 | 0.469 | 0.007 | 70.8 | 20.8 | 0.713 | 0.007 | 66.7 | 33.3 | 0.921 | 0.001 | 62.5 | 16.4 | 0.893 | 0.005 |
| Males | 80.4 | 33.0 | 66.7 | 19.8 | 62.5 | 25.0 | 60.9 | 20.3 | ||||||||
| Marital Status | ||||||||||||||||
| Single | 73.2 | 25.9 | 0.858 | 0.004 | 68.8 | 27.1 | 0.766 | 0.008 | 70.8 | 29.2 | 0.754 | 0.008 | 62.5 | 17.2 | 0.737 | 0.015 |
| Married-Cohabitated | 71.4 | 23.2 | 66.7 | 14.6 | 58.3 | 37.5 | 62.5 | 14.1 | ||||||||
| Separated | 64.3 | 28.6 | 70.8 | 16.7 | 75.0 | 33.3 | 62.5 | 28.1 | ||||||||
| Socioeconomic status | ||||||||||||||||
| Middle | 80.4 | 20.5 | 0.029 * | 0.073 | 72.9 | 30.2 | 0.214 | 0.01 | 75.0 | 33.3 | 0.404 | 0.007 | 60.9 | 18.0 | 0.785 | 0.002 |
| High | 64.3 | 18.8 | 66.7 | 12.5 | 58.3 | 27.1 | 62.5 | 16.4 | ||||||||
| Housing | ||||||||||||||||
| Own | 71.4 | 21.4 | 0.168 | 0.064 | 70.8 | 16.7 | 0.023 * | 0.129 | 66.7 | 33.3 | 0.132 | 0.062 | 62.5 | 18.8 | 0.090 | 0.078 |
| Rented | 69.6 | 26.8 | 66.7 | 17.7 | 58.3 | 22.9 | 64.1 | 14.8 | ||||||||
| Other | 58.3 | 23.2 | 54.2 | 19.8 | 50.0 | 14.6 | 50.0 | 16.4 | ||||||||
| Vehicle | ||||||||||||||||
| Yes | 71.4 | 25.0 | 0.244 | 0.024 | 66.7 | 16.7 | 0.695 | 0.001 | 66.7 | 33.3 | 0.983 | 0.001 | 62.5 | 15.6 | 0.828 | 0.003 |
| No | 82.1 | 35.7 | 75.00 | 37.5 | 58.3 | 58.3 | 65.6 | 28.1 | ||||||||
| Labor conditions | ||||||||||||||||
| Labor activity | ||||||||||||||||
| Teaching/Research | ||||||||||||||||
| No | 64.3 | 24.1 | 0.060 | 0.055 | 66.7 | 21.9 | 0.292 | 0.008 | 58.3 | 39.6 | 0.122 | 0.038 | 57.8 | 11.7 | 0.039 * | 0.053 |
| Yes | 76.8 | 25.0 | 70.8 | 16.7 | 66.7 | 27.1 | 64.1 | 16.4 | ||||||||
| Clinical assistance | ||||||||||||||||
| No | 75.0 | 35.7 | 0.362 | 0.016 | 79.2 | 14.6 | 0.027 * | 0.074 | 66.7 | 20.8 | 0.450 | 0.006 | 68.8 | 15.6 | 0.048 * | 0.069 |
| Yes | 67.9 | 25.0 | 66.7 | 14.6 | 58.3 | 33.3 | 59.4 | 14.1 | ||||||||
| Administrative | ||||||||||||||||
| No | 71.4 | 25.0 | 0.862 | 0.001 | 70.8 | 20.8 | 0.679 | 0.001 | 66.7 | 33.3 | 0.382 | 0.011 | 62.5 | 15.6 | 0.303 | 0.022 |
| Yes | 60.7 | 28.6 | 66.7 | 8.3 | 75.0 | 25.0 | 65.6 | 28.1 | ||||||||
| Other | ||||||||||||||||
| No | 71.4 | 25.0 | 0.664 | 0.006 | 66.7 | 16.7 | 0.394 | 0.020 | 66.7 | 33.3 | 0.450 | 0.011 | 62.5 | 15.6 | 0.265 | 0.045 |
| Yes | 71.4 | -- | 79.2 | -- | 66.7 | -- | 75.0 | -- | ||||||||
| Written Contract | ||||||||||||||||
| Yes | 75.0 | 21.4 | 0.095 | 0.054 | 70.8 | 14.6 | 0.564 | 0.009 | 66.7 | 33.3 | 0.286 | 0.022 | 62.5 | 14.1 | 0.651 | 0.001 |
| No | 58.9 | 34.8 | 68.8 | 20.8 | 62.5 | 33.3 | 60.9 | 23.4 | ||||||||
| Type of Contract | ||||||||||||||||
| Permanent | ||||||||||||||||
| No | 71.4 | 26.8 | 0.393 | 0.011 | 70.8 | 16.7 | 0.067 | 0.049 | 66.7 | 37.5 | 0.639 | 0.004 | 62.5 | 18.8 | 0.994 | 0.001 |
| Yes | 64.3 | 19.6 | 66.7 | 14.6 | 58.3 | 25 | 59.4 | 14.1 | ||||||||
| Independent | ||||||||||||||||
| No | 73.1 | 25 | 0.15 | 0.031 | 70.8 | 16.7 | 0.257 | 0.021 | 70.8 | 37.5 | 0.065 | 0.064 | 64.1 | 14.8 | 0.088 | 0.001 |
| Yes | 64.3 | 21.4 | 66.7 | 19.8 | 58.3 | 25.0 | 59.4 | 15.6 | ||||||||
| Provision of services | ||||||||||||||||
| No | 73.2 | 24.1 | 0.479 | 0.009 | 70.8 | 12.5 | 0.871 | 0.002 | 66.7 | 31.3 | 0.853 | 0.001 | 60.9 | 18 | 0.976 | 0.001 |
| Yes | 62.5 | 26.8 | 66.7 | 30.2 | 62.5 | 37.5 | 62.5 | 17.2 | ||||||||
| Percentage rent | ||||||||||||||||
| No | 66.1 | 25.9 | 0.497 | 0.009 | 70.8 | 16.7 | 0.625 | 0.003 | 62.5 | 25 | 0.801 | 0.001 | 59.4 | 21.9 | 0.773 | 0.005 |
| Yes | 71.4 | 21.1 | 66.7 | 19.8 | 66.7 | 33.3 | 62.5 | 15.6 | ||||||||
| Temporal | ||||||||||||||||
| No | 67.9 | 25 | 0.207 | 0.022 | 66.7 | 16.7 | 0.191 | 0.015 | 58.3 | 33.3 | 0.251 | 0.018 | 62.5 | 15.6 | 0.244 | 0.015 |
| Yes | 78.6 | 14.3 | 75 | 12.5 | 66.7 | 29.2 | 62.5 | 14.1 | ||||||||
| Monthly income (Colombian peso) | ||||||||||||||||
| <3,000,000 (U$792) | 60.7 | 9.8 | 0.055 | 0.151 | 50.0 | 13.5 | 0.017 * | 0.232 | 50.0 | 25.0 | 0.050 | 0.156 | 50 | 17.2 | 0.016 * | 0.216 |
| 3,000,001–4,000,000 (U$793–U$1056) | 78.6 | 29.5 | 75.0 | 24.0 | 83.3 | 39.6 | 71.9 | 14.8 | ||||||||
| 4,000,001–5,000,000 (U$1057–U$1319) | 69.6 | 31.3 | 66.7 | 26.0 | 62.5 | 25.0 | 59.4 | 14.1 | ||||||||
| 5,000,001–6,000,000 (U$1320–U$1582) | 80.4 | 24.1 | 70.8 | 16.7 | 70.8 | 22.9 | 60.9 | 19.5 | ||||||||
| >6,000,001 (U$1583) | 66.1 | 28.6 | 66.7 | 9.4 | 58.3 | 33.3 | 62.5 | 16.4 | ||||||||
| Does your current salary allow you to cover your basic needs, and those of the people who depend on you? | ||||||||||||||||
| Yes | 71.4 | 25.0 | 0.751 | 0.003 | 68.8 | 16.7 | 0.814 | 0.001 | 66.7 | 33.3 | 0.923 | 0.001 | 62.5 | 18.8 | 0.351 | 0.015 |
| No | 71.4 | 28.6 | 68.8 | 16.7 | 58.3 | 25.0 | 56.3 | 18.0 | ||||||||
| Does your current salary allow you to cover unforeseen important expenses? | ||||||||||||||||
| Yes | 71.4 | 25.9 | 0.138 | 0.032 | 70.8 | 16.7 | 0.151 | 0.031 | 66.7 | 33.3 | 0.841 | 0.001 | 62.5 | 18.8 | 0.513 | 0.007 |
| No | 60.7 | 16.1 | 64.6 | 15.6 | 58.3 | 33.3 | 59.4 | 10.9 | ||||||||
| Do you think your salary is well-paid for the work you do and the time you dedicate to it? | ||||||||||||||||
| Yes | 75.0 | 25.0 | 0.019 * | 0.092 | 70.8 | 16.7 | 0.127 | 0.037 | 66.7 | 33.3 | 0.297 | 0.023 | 62.5 | 20.3 | 0.078 | 0.057 |
| No | 60.7 | 17.9 | 66.7 | 25.0 | 58.3 | 33.3 | 56.3 | 14.1 | ||||||||
| Do you consider that the degree you obtained during your training period as a specialist is consistent with the curricula? | ||||||||||||||||
| Yes | 71.4 | 25.0 | 0.848 | 0.001 | 70.8 | 16.7 | 0.525 | 0.003 | 66.7 | 33.3 | 0.344 | 0.014 | 62.5 | 18.8 | 0.351 | 0.015 |
| No | 71.4 | 25.9 | 64.6 | 16.7 | 58.3 | 37.5 | 57.8 | 13.3 | ||||||||
| Do you consider that the specialist degree you obtained has allowed you to be adequately linked to the labor market? | ||||||||||||||||
| Yes | 71.4 | 25.0 | 0.809 | 0.001 | 66.7 | 13.5 | 0.225 | 0.023 | 58.3 | 25.0 | 0.208 | 0.025 | 62.5 | 16.4 | 0.941 | 0.001 |
| No | 71.4 | 30.4 | 77.1 | 30.2 | 79.2 | 41.7 | 60.9 | 22.7 | ||||||||
| Labor Satisfaction | ||||||||||||||||
| Satisfied | 71.4 | 21.4 | 0.253 | 0.018 | 70.8 | 16.7 | 0.058 | 0.060 | 66.7 | 33.3 | 0.039 * | 0.061 | 62.5 | 15.6 | 0.004 ** | 0.109 |
| Unsatisfied | 57.1 | 10.7 | 54.1 | 16.7 | 50.0 | 16.7 | 53.1 | 6.3 | ||||||||
| Health | ||||||||||||||||
| Sport Practice | ||||||||||||||||
| Yes | 78.6 | 21.4 | <0.001 *** | 0.246 | 70.8 | 16.7 | 0.020 * | 0.074 | 75.0 | 33.3 | 0.062 | 0.045 | 59.4 | 12.5 | 0.012 * | 0.099 |
| No | 60.7 | 17.9 | 62.5 | 16.7 | 58.3 | 25.0 | 62.6 | 21.9 | ||||||||
| Stress in the workplace | ||||||||||||||||
| Yes | 71.4 | 25.0 | 0.984 | 0.001 | 70.8 | 14.6 | 0.469 | 0.019 * | 66.7 | 41.7 | 0.694 | 0.004 | 62.5 | 17.2 | 0.547 | 0.001 |
| No | 60.7 | 41.1 | 66.7 | 29.2 | 66.7 | 29.2 | 59.4 | 20.3 | ||||||||
| Self-perceived health | ||||||||||||||||
| Good | 75.0 | 23.2 | <0.001 *** | 0.218 | 70.8 | 12.5 | <0.001 *** | 0.279 | 66.7 | 25.0 | <0.001 *** | 0.234 | 62.5 | 21.9 | 0.133 | 0.048 |
| Poor | 57.1 | 12.5 | 54.2 | 14.6 | 41.7 | 8.3 | 59.4 | 12.5 | ||||||||
| Social support (Duke-UNC-11) | ||||||||||||||||
| Normal | 73.2 | 21.4 | 0.051 | 0.061 | 70.8 | 16.7 | 0.063 | 0.072 | 66.7 | 33.3 | 0.003 ** | 0.121 | 62.5 | 16.4 | 0.002 ** | 0.152 |
| Low | 57.1 | 18.8 | 60.4 | 26.0 | 45.8 | 14.6 | 48.4 | 6.3 | ||||||||
| Mental Health (GHQ-12) | ||||||||||||||||
| Good | 78.6 | 21.4 | 0.001 ** | 0.187 | 70.8 | 12.5 | 0.003 ** | 0.162 | 75.0 | 33.3 | 0.004 ** | 0.130 | 62.5 | 18.8 | 0.012 * | 0.111 |
| Poor | 60.7 | 10.7 | 62.5 | 20.8 | 58.3 | 25.0 | 56.3 | 18.8 | ||||||||
| WHOQOL-BREF Dimensions (QOL) | Variables Included in the Lineal Regression Model | Determination Coefficient % (R2%) | Change of R2% | p-Value Change of R2% | Non-Standardized Regression Coefficient | Standardized Regression Coefficient | p-Value | F-Value | p-Value (Model) | Durbin-Watson Statistic | |
|---|---|---|---|---|---|---|---|---|---|---|---|
| Unadjusted | Adjusted | ||||||||||
| Physical | Independent contract | 55.0 | 49.0 | 6.0 | 0.04 * | −8.43 | −0.30 | 0.015 * | 10.470 | <0.001 *** | 1.832 |
| Provision of services contract | −7.01 | −0.42 | 0.040 * | ||||||||
| Self-perceived health (poor) | −12.23 | −0.25 | 0.009 ** | ||||||||
| Mental Health (poor) | −8.48 | −0.28 | 0.040 * | ||||||||
| Psychological | Mental Health (poor) | 23.0 | 21.0 | 22.0 | 0.002 ** | −13.57 | −0.48 | 0.002 ** | 11.087 | 0.002 ** | 2.359 |
| Social relationships | Self-perceived health (poor) | 40.0 | 36.0 | 12.3 | 0.009 ** | −27.74 | −0.54 | <0.001 *** | 12.173 | <0.001 *** | 1.556 |
| Social support (low) | −23.73 | −0.35 | <0.001 *** | ||||||||
| Environment | Labor Satisfaction (Unsatisfied) | 17.0 | 15.0 | 16.0 | 0.009 ** | −11.86 | −0.41 | 0.009 ** | 7.695 | 0.009 *** | 2.342 |
| Categories | Key Words | Verbatim Extracts form Participants’ Discourses |
|---|---|---|
| (1) Quality of life and health: multiple aspects, determinants and dimensions | Quality of life as balance | (a) “In my opinion quality of life means balance between different things. Not only what the other participant said about also having free time to spend in other things besides work, but also having balance in everything that represents the income one can earn in life, what one can do for others, or the interpersonal relationships one has with others. So, it means to have balance in all the different aspects: not only timewise, but also in the work and family aspects, as well as the different relationships that one can have with other people and with one-self. Then it’s the balance that you can bring about.“(Focus Group 03) |
| Quality of life as well-being | (b) “Basically, it is perhaps that individual perception of well-being in all its comprehensive aspects, its social aspect, its family aspect, its economic and professional aspect. And let’s say that provided that the survival, the basic needs for living are met, from there everything adds up to that individual perception of quality of life.” (Focus Group 02) | |
| Quality of life and enjoyment of everyday things | (c) “Let’s say you can dedicate quality time to your family, to your home, to your priorities that can be academic, they can be personal, they can be recreational, but it is like allowing yourself that balance and allowing yourself to participate in different areas of life.” (Interview 01) | |
| Assessment of the quality of life. | (d) “Well, as an outsider I think they have a good quality of life. I see them all working in what they studied, busy, I see them actively participating in conferences, I see that they have their personal lives, their professional and family lives. I assume that they have a good quality of life, because as far as I know I have not met anyone who has had great difficulties, I mean as graduates in the development of their profession.” (Interview 04) | |
| Quality of life and basic needs met | (e) “Exactly, what I said before, starting from the fact that basic needs are met, which obviously includes health, housing, the financial part, from then on everything adds up to the well-being. But I think that the basic thing for me is like knowing that I have a roof, a meal, I am healthy, I mean, that my fundamental rights are fulfilled. From there on, if I get to have more time for myself, if I have more space for my personal accomplishment, I don’t know, that adds up to my well-being. But for me the basic thing is what we were talking about, the basic needs because they are fundamental for the quality of life.” (Focus Group 2) | |
| Quality of life and health | (f) “To complement what the doctor says, it comes first of all from me, from my person, from what I perceive to be the quality of life, but what determines it, I would say that my health is something important, because let’s say I have a medical condition that I have not been able to control, then surely the quality of life that I have will be different than if I were healthy, if medically I felt good and I had... If I were physically fit to do what I could do. I may want to go travelling, but I don’t know, I have a respiratory condition, so surely that will prevent me from being able to do some things I want to do, or even from working.” (Focus Group 01) | |
| Social support networks | (g) “And the other aspect is the whole academic part and everything that one manages to do, as a working group, that improves one’s quality of life, going to the university and meeting the people we meet and sharing how we share, I think it is important. That is fundamental for the quality of life, the academic part is a very important one, the compensation part is very important obviously, I consider myself lucky to have them all there as coworkers, because I believe that we have done some work groups where we get along all the time. That is very good for the quality of life. Truth be told, one goes to the university willingly and wanting to meet people and share with people, I think the quality of life is good, for us it is good, it seems to me.” (Focus Group 01) | |
| Under associativism and union participation | (h) “Historically our participation in that has been bad, if not terrible in the sense of... bad in the sense that we aren’t very willing to participate from the union point of view. How many presidents of the ACOP (Colombian Association of Pediatric Dentistry) have been from Universidad de Antioquia?” | |
| Quality of life and COVID-19 | (i) “And in the professional part, it entails many changes because let’s say that not being able to do every day the work activities we were used to do notably alters the rhythm of life to which we were used, so it is like it takes even more capacity for adaptation in all senses.” (Interview 01) | |
| (2) Agreements and disagreements between the postgraduate curriculum training proposal and the specialist work and social field | Confusion in the work field | (a) “(...) that it is not so easy for them to enter the workforce when they do so in a large institution where they function around the classic names of the specialties, and I think that we saw it when we started graduating these girls who graduated with only a degree in orthopedics. When you work in a private practice it is a little easier because you don’t have to, let’s say, prove to —I don’t know whether to say central or human resources—, prove that you have the capacity or that you can count on it... (meaning the degree of the specialty and the action field in dentistry) that you have the training to also do the management part (management of the pediatric patient).” (Focus Group 01) |
| Recognition of the degree in the Ministry of Health and Education | (b) “So, I say that it is very difficult to agree on the degree name, whether it will be pediatric dentistry and orthopedics, orthopedics and pediatric dentistry, pediatric dentistry only, orthopedics only. But the only thing you could do would be to look for the names that are recognized, that when you go where the other participant was saying, the REPS (Registry of Health Service Providers), you find it, because if you don’t...” | |
| Approval in associations | (c) “They do not approve us, because our degree does not say Pediatric Dentistry, so for example we have gone twice in the last few years. I made an arrangement with XXX (president of an academic association) so he will see us, I told them about when we were dentistry and maxillary orthopedics, I don’t remember anymore. And we even had to deliver some letters to be accepted and we almost had to show, well, the curriculum and say yes, we do dentistry and research in dentistry pediatrics, all that.” (Interview 04) | |
| Institutional recognition | (d) “They approve us because there is a very important support from the Faculty of Dentistry, the Faculty of Dentistry has a recognition and a support from which we, so to speak, benefit.” (Interview 01). | |
| Low compensation of pediatric dentistry | (e) “(…) There is an area of pediatric dentistry that is not well paid, right? And when a person is in the process of choosing the specialization, I think a very important aspect is the economic compensation.” (Interview 01) | |
| Improving postgraduate visibility | (f) “Yes, but I also think that we do our best, that is, the program seems ideal to me as it is set out, it has many good things, but also I would think that we must also strengthen it from the point of view of bringing external teachers, which we are doing now, because we are very, very closed and we realized that only by bringing people who are not like ourselves, we can enrich ourselves, because if you do not freshen the postgraduate program, sometimes then you think that what you are doing is very good and you do not realize that there are better things.” (Interview 03). | |
| (3) An itinerant specialization | Multiple jobs, different economic income | (a) “There is also that limitation that XXXX (referring to a colleague) mentions, that we have to work a lot, but it is also the limitation of the market fluctuation, we have a market that is very fluctuating. Therefore, we cannot have something fixed, do you know what I mean? I mean we cannot have a fixed income, not so much, because sometimes the market,—well, for people who work in several practices—varies every month, then is also that, the monthly income.” (Focus Group 03) |
| Balance between fixed contract and other types of temporary contracts | (b) “In my case, and I think I speak for everyone, I have never worked under a fixed-term, or indefinite type of contract, that is, I haven’t had the social benefits paid to me. So, you put that in the scale over time, like saying, I can better distribute my time when I do not have that type of contract. So, let’s say it all evens out in the long run, I prefer the model I have, I work as a service provider in different places...” (Focus Group 02) | |
| (c) “For example since I joined the university, even part time, I know that I get this amount of money, then I know that I can get into debt, I know that I can pay for house payments, I don’t know if it is because of that part of economic stability of being a teacher or because in my case what is stable is being a teacher, then I link those things like, well, I know how much I earn in the month at least in the university and that allows me to play. The rest are more external things because the salary is very variable, but as I do know how much I earn, I think that economic stability allows me to have more peace of mind and also what I said, quality of life is to have material things, from the point of view of meeting my expectations and needs and I think that having a fixed-term contract allows me to do so.” (Focus Group 01) | ||
| Social advantages of temporary contracts | (d) “It seems to me that both of them obviously have pros and cons, for example, that depends a lot on the way people see life. For example, I like to travel a lot and so it’s more convenient for me to be a service provider, but for example, there are also people who need more financial stability, and then a service-provider type of contract may not really allow them to have that stability in their life, I mean, that depends a lot, depending on the perspective that a person has about life, about their priorities.” (Focus Group 03) | |
| Economic compensation: comparison with other specialties | (e) “What I perceive is that I feel like we have to work more to perhaps have an economic compensation that if one were to compare with other specialties that right now in the market are more striking—I would say that it is that social part that frames aesthetics a lot, orthodontics—then I feel like you have to work more to have that compensation.” (Focus Group 01) | |
| Emotional burden | (f) “(…) And also on an emotional level, yes, for me, in my opinion, the difficult thing is not only the management in itself, the stress that a child causes in the management, but it’s more difficult to meet the expectations of parents, then that does create an emotional burden, stress. But, well, I don’t know, everything balances out, there is time then to dedicate a little to ease that load, to lower the work time, you have to try to balance things out so as not to get sick. But yes, I think there is a health burden at work.” (Focus Group 02) | |
| Occupational hazards and health | (g) “In general, I have had health problems associated with the posture I have when working, I don’t know if maybe it’s for working with children, I think that today I have a less adequate posture, less ergonomic and the spine suffers more and I think that in general dentistry is a risk factor, because whenever I went to an orthopedist, they didn’t even do tests, instead they told me: you are a dentist, that is why your back hurts”. (Focus Group 01) |
Publisher’s Note: MDPI stays neutral with regard to jurisdictional claims in published maps and institutional affiliations. |
© 2022 by the authors. Licensee MDPI, Basel, Switzerland. This article is an open access article distributed under the terms and conditions of the Creative Commons Attribution (CC BY) license (https://creativecommons.org/licenses/by/4.0/).
Share and Cite
Amariles-Baena, A.; Sosa-Palacio, C.; Agudelo-Suárez, A.A. Quality of Life and Related Factors in Specialists on Pediatric Dentistry and the like Graduated from a Public University: A Mixed Methods Approach. Int. J. Environ. Res. Public Health 2022, 19, 13107. https://doi.org/10.3390/ijerph192013107
Amariles-Baena A, Sosa-Palacio C, Agudelo-Suárez AA. Quality of Life and Related Factors in Specialists on Pediatric Dentistry and the like Graduated from a Public University: A Mixed Methods Approach. International Journal of Environmental Research and Public Health. 2022; 19(20):13107. https://doi.org/10.3390/ijerph192013107
Chicago/Turabian StyleAmariles-Baena, Ariana, Catalina Sosa-Palacio, and Andrés A. Agudelo-Suárez. 2022. "Quality of Life and Related Factors in Specialists on Pediatric Dentistry and the like Graduated from a Public University: A Mixed Methods Approach" International Journal of Environmental Research and Public Health 19, no. 20: 13107. https://doi.org/10.3390/ijerph192013107
APA StyleAmariles-Baena, A., Sosa-Palacio, C., & Agudelo-Suárez, A. A. (2022). Quality of Life and Related Factors in Specialists on Pediatric Dentistry and the like Graduated from a Public University: A Mixed Methods Approach. International Journal of Environmental Research and Public Health, 19(20), 13107. https://doi.org/10.3390/ijerph192013107

